ԵՎՐԱՍԻԱԿԱՆ ՏՆՏԵՍԱԿԱՆ ՀԱՆՁՆԱԺՈՂՈՎ
ԿՈԼԵԳԻԱ
Ո Ր Ո Շ ՈՒ Մ
|
29 հոկտեմբերի 2019 թվականի |
թիվ 185 |
քաղ. Մոսկվա |
««ՄԱՔՍԱՅԻՆ ՏԱՐԱՆՑՈՒՄ» ՄԱՔՍԱՅԻՆ ԸՆԹԱՑԱԿԱՐԳԻՆ ՀԱՄԱՊԱՏԱՍԽԱՆ ԱՊՐԱՆՔՆԵՐԻ ՓՈԽԱԴՐՈՒՄՆԵՐԻ ՀՍԿՈՂՈՒԹՅԱՆ ԳՈՐԾԸՆԹԱՑՈՒՄ ԵՎՐԱՍԻԱԿԱՆ ՏՆՏԵՍԱԿԱՆ ՄԻՈՒԹՅԱՆ ԱՆԴԱՄ ՊԵՏՈՒԹՅՈՒՆՆԵՐԻ ՄԱՔՍԱՅԻՆ ՄԱՐՄԻՆՆԵՐԻ ՄԻՋԵՎ ԷԼԵԿՏՐՈՆԱՅԻՆ ՓԱՍՏԱԹՂԹԵՐԻ ԵՎ (ԿԱՄ) ՏԵՂԵԿՈՒԹՅՈՒՆՆԵՐԻ ՓՈԽԱՆԱԿՄԱՆ ԱՊԱՀՈՎՈՒՄ» ԸՆԴՀԱՆՈՒՐ ԳՈՐԾԸՆԹԱՑԻ ԻՐԱԳՈՐԾՄԱՆ ԿԱՆՈՆՆԵՐԸ ՀԱՍՏԱՏԵԼՈՒ ՄԱՍԻՆ
«Եվրասիական տնտեսական միության շրջանակներում տեղեկատվական-հաղորդակցական տեխնոլոգիաների և տեղեկատվական փոխգործակցության մասին» արձանագրության («Եվրասիական տնտեսական միության մասին» 2014 թվականի մայիսի 29-ի պայմանագրի թիվ 3 հավելված) 30-րդ կետին համապատասխան և ղեկավարվելով Եվրասիական տնտեսական հանձնաժողովի կոլեգիայի 2016 թվականի դեկտեմբերի 19-ի թիվ 169 որոշմամբ՝ Եվրասիական տնտեսական հանձնաժողովի կոլեգիան որոշեց.
1. Հաստատել կից ներկայացվող՝ ««Մաքսային տարանցում» մաքսային ընթացակարգին համապատասխան ապրանքների փոխադրումների հսկողության գործընթացում Եվրասիական տնտեսական միության անդամ պետությունների մաքսային մարմինների միջև էլեկտրոնային փաստաթղթերի և (կամ) տեղեկությունների փոխանակման ապահովում» ընդհանուր գործընթացի իրագործման կանոնները։
2. Սույն որոշումն ուժի մեջ է մտնում դրա պաշտոնական հրապարակման օրվանից 30 օրացուցային օրը լրանալուց հետո։
|
Եվրասիական տնտեսական հանձնաժողովի կոլեգիայի նախագահ` |
Տ. Սարգսյան |
|
ՀԱՍՏԱՏՎԱԾ ԵՆ Եվրասիական տնտեսական հանձնաժողովի կոլեգիայի 2019 թվականի հոկտեմբերի 29-ի թիվ 185 որոշմամբ |
ԿԱՆՈՆՆԵՐ
««մաքսային տարանցում» մաքսային ընթացակարգին համապատասխան ապրանքների փոխադրումների հսկողության գործընթացում Եվրասիական տնտեսական միության անդամ պետությունների մաքսային մարմինների միջև էլեկտրոնային փաստաթղթերի և (կամ) տեղեկությունների փոխանակման ապահովում» ընդհանուր գործընթացի իրագործման
I. Ընդհանուր դրույթներ
1. Սույն կանոններով սահմանվում են Եվրասիական տնտեսական հանձնաժողովի կոլեգիայի 2015 թվականի ապրիլի 14-ի թիվ 29 որոշմամբ հաստատված՝ Եվրասիական տնտեսական միության շրջանակներում ընդհանուր գործընթացների ցանկի 13-րդ կետով նախատեսված՝ ««Մաքսային տարանցում» մաքսային ընթացակարգին համապատասխան ապրանքների փոխադրումների հսկողության գործընթացում Եվրասիական տնտեսական միության անդամ պետությունների մաքսային մարմինների միջև էլեկտրոնային փաստաթղթերի և (կամ) տեղեկությունների փոխանակման ապահովում» ընդհանուր գործընթացի (այսուհետ՝ ընդհանուր գործընթաց) իրագործմանը ներկայացվող պահանջները, ինչպես նաև ընդհանուր գործընթացի նպատակներն ու խնդիրները, դրա մասնակիցները, ընդհանուր գործընթացի մասնակիցների կողմից դրա իրագործման ժամանակ իրականացվող գործառույթները, օգտագործվող և ձևավորվող տեղեկատվական ռեսուրսները, տեղեկատվական փոխգործակցության առանձնահատկությունները և դրա իրագործմանն ուղղված միջոցառումները։
2. Սույն կանոնները հիմք են ընդհանուր գործընթացի իրագործման կազմակերպչական-տեխնիկական ապահովմանն ուղղված աշխատանքների տեխնոլոգիական նախագծում և պլանավորում կատարելու համար։
3. Սույն կանոնների նպատակների համար օգտագործվում են հասկացություններ, որոնք ունեն հետևյալ իմաստը՝
տեխնոլոգիական փաստաթղթեր՝ փաստաթղթեր, որոնք ընդգրկված են ընդհանուր գործընթացի իրագործման ժամանակ տեղեկատվական փոխգործակցությունը կանոնակարգող տեխնոլոգիական փաստաթղթերի տիպային ցանկում, որը նախատեսված է Եվրասիական տնտեսական հանձնաժողովի կոլեգիայի 2014 թվականի նոյեմբերի 6-ի թիվ 200 որոշման 1-ին կետով
միջանկյալ կենտրոնական մաքսային մարմին՝ Եվրասիական տնտեսական միության անդամ պետության կենտրոնական մաքսային մարմին, որի տարածքում գտնվում են այն մաքսային մարմինները, որոնք իրականացնում են «մաքսային տարանցում» մաքսային ընթացակարգով ձևակերպված ապրանքների առնչությամբ սահմանված՝ ապրանքների փոխադրման երթուղուն հետևելու, Եվրասիական տնտեսական միության մաքսային տարածքում «մաքսային տարանցում» մաքսային ընթացակարգին համապատասխան փոխադրվող (տրանսպորտով փոխադրվող) ապրանքների պլանավորված բեռնաթափում, փոխաբեռնում (վերաբեռնում) և բեռնային այլ գործողություններ իրականացնելու, ինչպես նաև այդ ապրանքների փոխադրում (տրանսպորտային փոխադրում) իրականացնող տրանսպորտային միջոցները փոխարինելու հետ կապված մաքսային գործառնություններ․
կենտրոնական մաքսային մարմիններ՝
Հայաստանի Հանրապետության համար՝ Հայաստանի Հանրապետության պետական եկամուտների կոմիտեն
Բելառուսի Հանրապետության համար՝ Բելառուսի Հանրապետության պետական մաքսային կոմիտեն
Ղազախստանի Հանրապետության համար՝ Ղազախստանի Հանրապետության ֆինանսների նախարարության պետական եկամուտների կոմիտեն
Ղրղզստանի Հանրապետության համար՝ Ղրղզստանի Հանրապետության ֆինանսների նախարարությանն առընթեր պետական մաքսային ծառայությունը
Ռուսաստանի Դաշնության համար՝ Դաշնային մաքսային ծառայությունը։
նշանակման կենտրոնական մաքսային մարմին՝ Եվրասիական տնտեսական միության անդամ պետության կենտրոնական մաքսային մարմին, որի տարածքում գտնվում է այն մաքսային մարմինը, որտեղ պլանավորվում է ավարտել «մաքսային տարանցում» մաքսային ընթացակարգի գործողությունը
ուղարկող կենտրոնական մաքսային մարմին՝ Եվրասիական տնտեսական միության անդամ պետության կենտրոնական մաքսային մարմին, որի տարածքում գտնվում է այն մաքսային մարմինը, որն ապրանքների բացթողումն իրականացրել է «մաքսային տարանցում» մաքսային ընթացակարգին համապատասխան
հավաստագրի գրանցման կենտրոնական մաքսային մարմին՝ Եվրասիական տնտեսական միության անդամ պետության կենտրոնական մաքսային մարմին, որի տարածքում գտնվում է այն մաքսային մարմինը, որը գրանցել է մաքսատուրքերի, հարկերի վճարման պարտավորության կատարումն ապահովող հավաստագիրը` մեկ տարանցման հայտարարագրով փոխադրվող ապրանքների համար (այսուհետ՝ ապահովման մեկանգամյա հավաստագիր), կամ մաքսատուրքերի, հարկերի վճարման պարտավորության կատարումն ապահովող հավաստագիրը՝ մի քանի տարանցման հայտարարագրերով փոխադրվող ապրանքների համար (այսուհետ՝ ապահովման գլխավոր հավաստագիր)
նախօրոք չպլանավորված մաքսային գործառնություններ կատարող կենտրոնական մաքսային մարմին՝ Եվրասիական տնտեսական միության անդամ պետության կենտրոնական մաքսային մարմին, որի տարածքում գտնվում են այն մաքսային մարմինները, որոնք իրականացնում են ապրանքների առաքման վայրը փոխելու, «մաքսային տարանցում» մաքսային ընթացակարգով ձևակերպված ապրանքների առնչությամբ սահմանված՝ ապրանքների փոխադրման երթուղին փոխելու, նախօրոք չպլանավորված բեռնային գործողություններ և (կամ) տրանսպորտային միջոցների փոխարինում իրականացնելու, ապրանքների առաքման վայրի փոփոխման, վթարի, անհաղթահարելի ուժի ազդեցության կամ ապրանքների փոխադրման (տրանսպորտային փոխադրման) ժամանակ այլ հանգամանքների առաջացման առնչությամբ մաքսային տարանցման ժամկետը երկարաձգելու կամ «մաքսային տարանցում» մաքսային ընթացակարգի գործողությունն ավարտելու, ինչպես նաև «մաքսային տարանցում» մաքսային ընթացակարգին համապատասխան փոխադրվող ապրանքների մասով օպերատիվ միջոցառումներին համապատասխան՝ դրանց ընթացուղում մաքսային հսկողություն անցկացնելու հետ կապված մաքսային գործառնություններ (այդ թվում՝ նավիգացիոն կապարակնիքների կիրառման դեպքում)։
Սույն կանոններում կիրառվող մյուս հասկացությունները գործածվում են «Եվրասիական տնտեսական միության մասին» 2014 թվականի մայիսի 29-ի պայմանագրով, Եվրասիական տնտեսական միության մաքսային օրենսգրքով և Միության ինտեգրացված տեղեկատվական համակարգի (այսուհետ՝ ինտեգրացված համակարգ) ստեղծման և զարգացման հարցերով՝ Եվրասիական տնտեսական միության (այսուհետ՝ Միություն) մարմինների ակտերով սահմանված իմաստներով։
(3-րդ կետը փոփ., լրաց. ԵՏՀԿ 06.05.24 թիվ 44)
II. Նպատակները և խնդիրները
4. Ընդհանուր գործընթացի իրագործման նպատակը Միության երկու և ավելի անդամ պետությունների (այսուհետ՝ անդամ պետություններ) տարածքներով ապրանքների տեղափոխման ժամանակ «մաքսային տարանցում» մաքսային ընթացակարգին համապատասխան ապրանքների փոխադրման նկատմամբ հսկողություն իրականացնելիս կենտրոնական մաքսային մարմինների միջև էլեկտրոնային փաստաթղթերի և (կամ) տեղեկությունների փոխանակման ապահովումն է։
5. Ընդհանուր գործընթացի նպատակին հասնելու համար անհրաժեշտ է լուծել հետևյալ խնդիրները՝
ա) «մաքսային տարանցում» մաքսային ընթացակարգին համապատասխան ապրանքների փոխադրման (տրանսպորտային փոխադրման) ժամանակ կենտրոնական մաքսային մարմինների կողմից տեղեկատվության ձևավորման, մշակման, ինչպես նաև կենտրոնական մաքսային մարմինների միջև տեղեկատվության փոխանցման նկատմամբ միասնական մոտեցումների կիրառում
բ) «մաքսային տարանցում» մաքսային ընթացակարգին համապատասխան ապրանքների փոխադրման հսկողություն իրականացնելու համար անհրաժեշտ տեղեկատվություն, այդ թվում՝ ապահովման մեկանգամյա հավաստագրի (ապահովման գլխավոր հավաստագրի) մասին տեղեկատվություն պարունակող ազգային տեղեկատվական ռեսուրսների ստեղծում
գ) մոդելի հիման վրա Միության տվյալների մշակում և էլեկտրոնային փաստաթղթերի, այդ թվում՝ տարանցման հայտարարագրից և հավաստագրից տեղեկություններ պարունակող փաստաթղթերի միասնականացված կառուցվածքների կիրառում
դ) Միության նորմատիվ-տեղեկատվական տեղեկությունների միասնական համակարգի ռեսուրսների կազմի մեջ մտնող և «մաքսային տարանցում» մաքսային ընթացակարգին համապատասխան ապրանքների փոխադրման նկատմամբ հսկողություն իրականացնելու գործընթացում տեղեկատվական փոխգործակցության համար անհրաժեշտ տեղեկագրքերի և դասակարգիչների մշակում, վարում և կիրառում (անհրաժեշտության դեպքում)
ե) «մաքսային տարանցում» մաքսային ընթացակարգին համապատասխան ապրանքների փոխադրումների հսկողություն անցկացնելու համար հարցման համակարգի մշակում
զ) «մաքսային տարանցում» մաքսային ընթացակարգին համապատասխան ապրանքների փոխադրման հսկողություն իրականացնելու հետ կապված մաքսային գործառնությունների կատարման արդյունքների մասին տեղեկությունների փոխանակման իրագործում։
(5-րդ կետը փոփ. ԵՏՀԿ 06.05.24 թիվ 44)
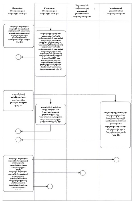
III. Տեղեկատվական փոխգործակցության մասնակիցները
6. Ընդհանուր գործընթացի շրջանակներում տեղեկատվական փոխգործակցության մասնակիցները կենտրոնական մաքսային մարմիններն են։
«Մաքսային տարանցում» մաքսային ընթացակարգով ձևակերպված ապրանքների նկատմամբ հսկողության գործընթացում կատարվող մաքսային գործառնությամբ պայմանավորված՝ կենտրոնական մաքսային մարմինները կարող են հանդես գալ մեկ կամ մի քանի առումով՝ որպես․
ուղարկող կենտրոնական մաքսային մարմին,
նշանակման կենտրոնական մաքսային մարմին,
միջանկյալ կենտրոնական մաքսային մարմին,
նախօրոք չպլանավորված մաքսային գործառնություններ կատարող կենտրոնական մաքսային մարմին,
հավաստագրի գրանցման կենտրոնական մաքսային մարմին։
7. Ընդհանուր գործընթացի իրագործման շրջանակներում՝ սույն կանոնների 6-րդ կետում նշված մասնակիցները մաքսային գործառնություններ կատարելիս իրագործում են ստորև նշվածները պարունակող հետևյալ հաղորդագրությունների ձևավորման, փոխանցման (ընդունման) և մշակման գործառույթներ՝
ա) ուղարկող կենտրոնական մաքսային մարմին՝
«մաքսային տարանցում» մաքսային ընթացակարգին համապատասխան ապրանքների բացթողման մասին տեղեկատվություն,
«մաքսային տարանցում» մաքսային ընթացակարգին համապատասխան ապրանքների բացթողումը չեղարկելու մասին տեղեկատվություն,
(պարբերությունը հանվել է ԵՏՀԿ 19.07.22 թիվ 106)
(պարբերությունը հանվել է ԵՏՀԿ 19.07.22 թիվ 106)
«մաքսային տարանցում» մաքսային ընթացակարգին համապատասխան ապրանքների բացթողման մասին տեղեկությունների բացակայության մասին տեղեկատվություն (հարցման դեպքում),
Միության ապրանքները Միության մաքսային տարածք վերադարձնելու դեպքում «մաքսային տարանցում» մաքսային ընթացակարգի գործողությունն ավարտելու մասին տեղեկատվություն,
«մաքսային տարանցում» մաքսային ընթացակարգի գործողությունն ավարտելու մասին հարցում,
ապրանքների գտնվելու վայրը որոշելու հետ կապված հարցում, ապրանքների գտնվելու վայրը որոշելու հետ կապված՝ ապրանքների ընթացուղով անցնելու մասին հարցում,
««մաքսային տարանցում» մաքսային ընթացակարգի գործողությունն ավարտելու, ապրանքների ընթացուղով անցնելու և բեռնային գործողություններ իրականացնելու մասին հարցում,
(պարբերությունը լրաց. ԵՏՀԿ 19.07.22 թիվ 106)
(պարբերությունը հանվել է ԵՏՀԿ 19.07.22 թիվ 106)
հավաստագիրն ընդունելու մասին տեղեկատվություն (հարցման դեպքում),
հավաստագիրը չընդունելու մասին տեղեկատվություն (հարցման դեպքում), հավաստագրի գրանցման մասին հարցում,
ապահովման մեկանգամյա հավաստագրի (ապահովման գլխավոր հավաստագրի) ընդունելու մասին տեղեկատվություն,
ապահովման մեկանգամյա հավաստագրի ընդունումը չեղարկելու մասին տեղեկատվություն
«մաքսային տարանցում» մաքսային ընթացակարգին համապատասխան ապրանքների բացթողման մասին հաղորդագրությունը չեղարկելու մասին տեղեկատվություն.
«մաքսային տարանցում» մաքսային ընթացակարգին համապատասխան ապրանքների բացթողման մասին հաղորդագրության տեղեկությունները փոփոխելու մասին տեղեկատվություն.
Միության ապրանքները Միության մաքսային տարածք վերադարձնելու դեպքում «մաքսային տարանցում» մաքսային ընթացակարգի գործողությունն ավարտվելու մասին հաղորդագրությունում պարունակվող տեղեկությունների փոփոխման մասին տեղեկատվություն.
«մաքսային տարանցում» մաքսային ընթացակարգի գործողությունը դադարեցնելու մասին հաղորդագրությունում պարունակվող տեղեկությունների փոփոխման մասին տեղեկատվություն.
(պարբերությունները լրաց. ԵՏՀԿ 19.07.22 թիվ 106)
բ) նշանակման կենտրոնական մաքսային մարմին՝ «մաքսային տարանցում» մաքսային ընթացակարգին համապատասխան ապրանքների բացթողման մասին հարցում,
«մաքսային տարանցում» մաքսային ընթացակարգի գործողությունն ավարտելու մասին տեղեկատվություն,
«մաքսային տարանցում» մաքսային ընթացակարգի գործողության ավարտը ձևակերպելու ժամկետի երկարաձգման մասին տեղեկատվություն,
«մաքսային տարանցում» մաքսային ընթացակարգի գործողությունն ավարտելու մասին տեղեկատվություն (հարցման դեպքում),
«մաքսային տարանցում» մաքսային ընթացակարգի գործողության ավարտը ձևակերպելու ժամկետի երկարաձգման մասին տեղեկատվություն (հարցման դեպքում),
«մաքսային տարանցում» մաքսային ընթացակարգի գործողությունն ավարտելու համար փաստաթղթերի ներկայացումը գրանցելու մասին տեղեկատվություն (հարցման դեպքում),
«մաքսային տարանցում» մաքսային ընթացակարգի գործողությունն ավարտելու մասին տեղեկությունների բացակայության մասին տեղեկատվություն (հարցման դեպքում),
ապրանքների գտնվելու վայրը որոշելու հետ կապված մաքսային գործառնությունների կատարման արդյունքների մասին տեղեկատվություն (հարցման դեպքում)
«մաքսային տարանցում» մաքսային ընթացակարգի գործողությունն ավարտվելու մասին հաղորդագրությունում պարունակվող տեղեկությունների փոփոխման մասին տեղեկատվություն.
«մաքսային տարանցում» մաքսային ընթացակարգի գործողության ավարտի ժամկետը երկարաձգելու մասին հաղորդագրությունում պարունակվող տեղեկությունների փոփոխման մասին տեղեկատվություն.
«մաքսային տարանցում» մաքսային ընթացակարգի գործողության ավարտի ժամկետը երկարաձգելու մասին հաղորդագրության չեղարկման մասին տեղեկատվություն.
(պարբերությունները լրաց. ԵՏՀԿ 19.07.22 թիվ 106)
գ) միջանկյալ կենտրոնական մաքսային մարմին՝
«մաքսային տարանցում» մաքսային ընթացակարգին համապատասխան ապրանքների բացթողման մասին հարցում,
«մաքսային տարանցում» մաքսային ընթացակարգով ձևակերպված ապրանքների առնչությամբ սահմանված՝ ապրանքների փոխադրման (տրանսպորտային փոխադրման) երթուղուն հետևելու մասին տեղեկատվություն,
Եվրասիական տնտեսական միության մաքսային տարածքում «մաքսային տարանցում» մաքսային ընթացակարգին համապատասխան փոխադրվող (տրանսպորտով փոխադրվող) ապրանքների բեռնաթափման, փոխաբեռնման (վերաբեռնման) և բեռնային այլ գործողությունների մասին, ինչպես նաև այդ ապրանքների փոխադրում (տրանսպորտային փոխադրում) իրականացնող տրանսպորտային միջոցները փոխարինելու հետ կապված բեռնային գործողությունների (այսուհետ՝ բեռնային գործողություններ և (կամ) տրանսպորտային միջոցների փոխարինում) մասին տեղեկատվություն,
ապրանքների գտնվելու վայրը որոշելու հետ կապված՝ ապրանքների ընթացուղով անցնելու մասին տեղեկատվություն (հարցման դեպքում),
«ապրանքների ընթացուղով անցնելու կամ բեռնային գործողություններ կատարելու մասին տեղեկատվություն (հարցման դեպքում).
«ապրանքների ընթացուղով անցնելու կամ բեռնային գործողություններ կատարելու մասին տեղեկությունների բացակայության մասին տեղեկատվություն (հարցման դեպքում).
(պարբերությունները խմբ. ԵՏՀԿ 19.07.22 թիվ 106)
«մաքսային տարանցում» մաքսային ընթացակարգով ձևակերպված ապրանքների առնչությամբ սահմանված՝ ապրանքների փոխադրման (տրանսպորտային փոխադրման) երթուղուն հետևելու մասին հաղորդագրությունում պարունակվող տեղեկությունների փոփոխման մասին տեղեկատվություն.
«մաքսային տարանցում» մաքսային ընթացակարգով ձևակերպված ապրանքների առնչությամբ սահմանված՝ ապրանքների փոխադրման (տրանսպորտային փոխադրման) երթուղուն հետևելու մասին հաղորդագրության չեղարկման մասին տեղեկատվություն.
բեռնային գործողությունների և (կամ) տրանսպորտային միջոցների փոխարինման մասին հաղորդագրությունում պարունակվող տեղեկությունների փոփոխման մասին տեղեկատվություն.
բեռնային գործողությունների և (կամ) տրանսպորտային միջոցների փոխարինման մասին հաղորդագրության չեղարկման մասին տեղեկատվություն.
ապրանքների ընթացուղով անցնելու կամ բեռնային գործողություններ կատարելու մասին տեղեկատվություն (հարցման դեպքում).
«մաքսային տարանցում» մաքսային ընթացակարգի գործողությունն ավարտվելու մասին տեղեկատվություն.
ապրանքների գտնվելու վայրը որոշելու հետ կապված մաքսային գործառնությունների կատարման արդյունքների մասին տեղեկատվություն (հարցման դեպքում)
(պարբերությունները լրաց. ԵՏՀԿ 19.07.22 թիվ 106)
տարանցման կոնկրետ հայտարարագրի հիման վրա ապահովման գլխավոր հավաստագրի օգտագործման հնարավորության մասին հարցում.
դ) նախօրոք չպլանավորված մաքսային գործառնություններ իրականացնող կենտրոնական մաքսային մարմին՝
«մաքսային տարանցում» մաքսային ընթացակարգին համապատասխան ապրանքների բացթողման մասին հարցում,
«մաքսային տարանցում» մաքսային ընթացակարգով ձևակերպված ապրանքների առնչությամբ սահմանված՝ մաքսային տարանցման ժամկետը երկարաձգելու մասին տեղեկատվություն,
«մաքսային տարանցում» մաքսային ընթացակարգով ձևակերպված ապրանքների առնչությամբ սահմանված՝ ապրանքների փոխադրման (տրանսպորտային փոխադրման) երթուղին փոխելու մասին տեղեկատվություն,
բեռնային գործողությունների կատարման և (կամ) տրանսպորտային միջոցների փոխարինման մասին տեղեկատվություն,
վթարի կամ անհաղթահարելի ուժի ազդեցության, կամ ապրանքների փոխադրման (տրանսպորտային փոխադրման) ժամանակ առաջացած այլ հանգամանքների մասին տեղեկատվություն,
ապրանքների առաքման վայրի փոփոխման կապակցությամբ «մաքսային տարանցում» մաքսային ընթացակարգի գործողությունն ավարտելու մասին տեղեկատվություն,
«մաքսային տարանցում» մաքսային ընթացակարգով ձևակերպված ապրանքներն առգրավելու (դրանց վրա արգելանք դնելու) կապակցությամբ «մաքսային տարանցում» մաքսային ընթացակարգի գործողությունը կասեցնելու մասին տեղեկատվություն,
«մաքսային տարանցում» մաքսային ընթացակարգի գործողությունը կասեցնելուց հետո «մաքսային տարանցում» մաքսային ընթացակարգի գործողությունը վերսկսելու մասին տեղեկատվություն,
«մաքսային տարանցում» մաքսային ընթացակարգի գործողությունը կասեցնելուց հետո «մաքսային տարանցում» մաքսային ընթացակարգի գործողությունն ավարտելու մասին տեղեկատվություն
«մաքսային տարանցում» մաքսային ընթացակարգով ձևակերպված ապրանքների առնչությամբ սահմանված՝ մաքսային տարանցման ժամկետը երկարաձգելու մասին հաղորդագրությունում պարունակվող տեղեկությունների փոփոխման մասին տեղեկատվություն.
«մաքսային տարանցում» մաքսային ընթացակարգով ձևակերպված ապրանքների առնչությամբ սահմանված՝ մաքսային տարանցման ժամկետը երկարաձգելու մասին հաղորդագրության չեղարկման մասին տեղեկատվություն.
«մաքսային տարանցում» մաքսային ընթացակարգով ձևակերպված ապրանքների առնչությամբ սահմանված՝ ապրանքների փոխադրման (տրանսպորտային փոխադրման) երթուղին փոխելու մասին հաղորդագրությունում պարունակվող տեղեկությունների փոփոխման մասին տեղեկատվություն.
«մաքսային տարանցում» մաքսային ընթացակարգով ձևակերպված ապրանքների առնչությամբ սահմանված՝ ապրանքների փոխադրման (տրանսպորտային փոխադրման) երթուղին փոխելու մասին հաղորդագրության չեղարկման մասին տեղեկատվություն.
բեռնային գործողությունների կատարման և (կամ) տրանսպորտային միջոցների փոխարինման մասին հաղորդագրությունում պարունակվող տեղեկությունների փոփոխման մասին տեղեկատվություն.
բեռնային գործողությունների կատարման և (կամ) տրանսպորտային միջոցների փոխարինման մասին հաղորդագրության չեղարկման մասին տեղեկատվություն.
վթարի կամ անհաղթահարելի ուժի ազդեցության, կամ ապրանքների փոխադրման (տրանսպորտային փոխադրման) ժամանակ առաջացած այլ հանգամանքների մասին հաղորդագրությունում պարունակվող տեղեկությունների փոփոխման մասին տեղեկատվություն.
վթարի կամ անհաղթահարելի ուժի ազդեցության կամ ապրանքների փոխադրման (տրանսպորտային փոխադրման) ժամանակ առաջացած այլ հանգամանքների մասին հաղորդագրության չեղարկման մասին տեղեկատվություն.
ապրանքների առաքման վայրի փոփոխման կապակցությամբ «մաքսային տարանցում» մաքսային ընթացակարգի գործողությունն ավարտվելու մասին հաղորդագրությունում պարունակվող տեղեկությունների փոփոխման մասին տեղեկատվություն.
(պարբերությունները լրաց. ԵՏՀԿ 19.07.22 թիվ 106)
նավիգացիոն կապարակնիքների կիրառմամբ փոխադրումների հետագծման ժամանակ հսկողության միջոցների և ձևերի մասին տեղեկատվություն.
նավիգացիոն կապարակնիքների կիրառմամբ փոխադրումների հետագծման ժամանակ հսկողության միջոցների և ձևերի մասին տեղեկությունների փոփոխման վերաբերյալ տեղեկատվություն.
ե) հավաստագրի գրանցման կենտրոնական մաքսային մարմին՝ ապահովման մեկանգամյա հավաստագրի (ապահովման գլխավոր հավաստագրի) գրանցման մասին տեղեկատվություն.
«մաքսային տարանցում» մաքսային ընթացակարգին համապատասխան ապրանքների բացթողման դեպքում ապահովման մեկանգամյա հավաստագրի ընդունման մասին հարցում.
ապահովման մեկանգամյա հավաստագրի (ապահովման գլխավոր հավաստագրի) գրանցումը չեղարկելու մասին տեղեկատվություն.
ապահովման մեկանգամյա հավաստագրի (ապահովման գլխավոր հավաստագրի) գրանցման մասին տեղեկատվություն (հարցման դեպքում).
ապահովման մեկանգամյա հավաստագրի (ապահովման գլխավոր հավաստագրի) գրանցման փաստի բացակայության մասին տեղեկատվություն (հարցման դեպքում).
ապահովման մեկանգամյա հավաստագրի (ապահովման գլխավոր հավաստագրի) գործողությունը դադարեցնելու (մարելու), գրանցումը չեղարկելու մասին տեղեկատվություն.
տեղեկատվություն մաքսատուրքերի, հարկերի, հատուկ հակագնագցման, փոխհատուցման տուրքերի փոխանցված գումարների մասին, որոնք գանձվել են մաքսատուրքերը, հարկերը վճարելու պարտավորության կատարման տրամադրված ապահովման հաշվին, ի հաստատումն որի ընդունվել է ապահովման մեկանգամյա հավաստագիրը (ապահովման գլխավոր հավաստագիրը).
տարանցման կոնկրետ հայտարարագրի հիման վրա ապահովման գլխավոր հավաստագրի օգտագործման հնարավորության մասին տեղեկատվություն (հարցման դեպքում).
տարանցման կոնկրետ հայտարարագրի հիման վրա ապահովման գլխավոր հավաստագրի օգտագործման անհնարինության մասին տեղեկատվություն (հարցման դեպքում)։
(պարբերությունը փոփ. ԵՏՀԿ 19.07.22 թիվ 106)
(7-րդ կետը փոփ., լրաց., խմբ. ԵՏՀԿ 06.05.24 թիվ 44)
8. Սույն կանոնների 7-րդ կետում նշված հաղորդագրությունների փոխանակումն իրականացվում է այդ հաղորդագրությունները նախաձեռնողի և ստացողի կողմից՝ սույն կանոնների թիվ 1 հավելվածի համաձայն։
Ընդհանուր գործընթացն իրագործելիս տեղեկատվական փոխգործակցությունն իրականացվում է թիվ 2 հավելվածի համաձայն սահմանված գործառական սխեմաներին համապատասխան:
9. Սույն կանոնների 7-րդ կետում նշված հաղորդագրություններով փոխանցվող տեղեկությունների կազմը սահմանված է թիվ 21 հավելվածում (բացառությամբ սույն կանոնների 7-րդ կետի «ա» ենթակետի տասներեքերորդ, տասնչորսերորդ, տասնվեցերորդ, տասնյոթերորդ և քսաներկուերորդ պարբերությունների մեջ և «ե» ենթակետի երկրորդ, չորրորդից յոթերորդ, իններորդ և տասներորդ պարբերությունների մեջ նշված հաղորդագրությունների)։
Տեղեկություններն ուղարկվում են Եվրասիական տնտեսական հանձնաժողովի (այսուհետ՝ Հանձնաժողով) կողմից սահմանվող կարգին և պայմաններին համապատասխան:
Սույն կանոնների 7-րդ կետի «ա» ենթակետի տասներեքերորդ, տասնչորսերորդ, տասնվեցերորդ, տասնյոթերորդ և քսաներկուերորդ պարբերությունների մեջ և «ե» ենթակետի երկրորդ, չորրորդից յոթերորդ, իններորդ և տասներորդ պարբերությունների մեջ նշված հաղորդագրություններով փոխանցվող տեղեկությունների կազմը սահմանվում է Հանձնաժողովի կողմից:
(9-րդ կետը խմբ. ԵՏՀԿ 19.05.21 թիվ 56, լրաց. ԵՏՀԿ 19.07.22 թիվ 106, խմբ. ԵՏՀԿ 06.05.24 թիվ 44)
10. Սույն կանոնների 7-րդ կետում նշված հաղորդագրությունները փոխանցվում են «մաքսային տարանցում» մաքսային ընթացակարգին համապատասխան ապրանքների փոխադրման նկատմամբ հսկողություն իրականացնելիս օգտագործվող էլեկտրոնային փաստաթղթերի և (կամ) դրանցից տեղեկությունների ձևով՝ տեխնոլոգիական փաստաթղթերին համապատասխան։
IV. Տեղեկատվական ռեսուրսները և ծառայությունները
11. Ընդհանուր գործընթացի շրջանակներում տեղեկատվության էլեկտրոնային փոխանակում իրականացնելու նպատակներով՝ կենտրոնական մաքսային մարմինները ձևավորում և վարում են ազգային տեղեկատվական ռեսուրսներ, որոնք պարունակում են էլեկտրոնային փաստաթղթեր և (կամ) փաստաթղթերից տեղեկություններ, այդ թվում՝ մաքսային գործառնությունների կատարման արդյունքների մասին տեղեկություններ։
12. Սույն կանոնների 7-րդ կետում նշված հաղորդագրությունները, որոնք մի անդամ պետության կենտրոնական մաքսային մարմնի կողմից ներկայացվում են մյուս անդամ պետության կենտրոնական մաքսային մարմին, օգտագործվում են ազգային տեղեկատվական ռեսուրսների ձևավորման և արդիականացման համար։
13. Ընդհանուր գործընթացի իրագործման շրջանակներում ընդհանուր տեղեկատվական ռեսուրսների ձևավորումը Հանձնաժողովի ինտեգրացիոն հատվածի մեջ չի ապահովվում։
14. Ընդհանուր գործընթացի իրագործման նպատակներով՝ ինտեգրացված համակարգի շրջանակներում ապահովվում է ուղարկվող այն հաղորդագրությունների երաշխավորված առաքումը, որոնք ձևավորվում են «մաքսային տարանցում» մաքսային ընթացակարգին համապատասխան ապրանքների փոխադրման նկատմամբ հսկողություն իրականացնելիս սույն կանոնների 6-րդ կետում նշված տեղեկատվական փոխգործակցության մասնակիցների միջև՝ ընդհանուր գործընթացի շրջանակներում։
15. Ընդհանուր գործընթացի իրագործման նպատակներով՝ կենտրոնական մաքսային մարմիններն ապահովում են հետևյալ էլեկտրոնային ծառայությունների մշակումն ու կիրառումը՝
ա) հաղորդագրությունների ձևավորում և ուղարկում․
բ) հաղորդագրությունների ստացում և մշակում․
գ) ազգային տեղեկատվական ռեսուրսների ձևավորում․
դ) ազգային տեղեկատվական ռեսուրսներում էլեկտրոնային փաստաթղթերի և (կամ) փաստաթղթերից տեղեկությունների որոնում․
ե) ընդհանուր գործընթացի շրջանակներում ուղարկված և ստացված հաղորդագրությունների պահպանում՝ առնվազն 2 տարի «մաքսային տարանցում» մաքսային ընթացակարգով ապրանքները ձևակերպելուց հետո:
(15-րդ կետը լրաց. ԵՏՀԿ 19.07.22 թիվ 106)
V. Տեղեկատվական փոխգործակցության
իրականացման առանձնահատկությունները
16. Տեղեկատվության էլեկտրոնային փոխանակումն իրականացվում է տվյալների ձևաչափին, կազմին և կառուցվածքին, ինչպես նաև ընդհանուր գործընթացի իրագործման շրջանակներում մշակվող ավտոմատացված ծառայությունների բնութագրերին ներկայացվող միասնական պահանջներին համապատասխան։
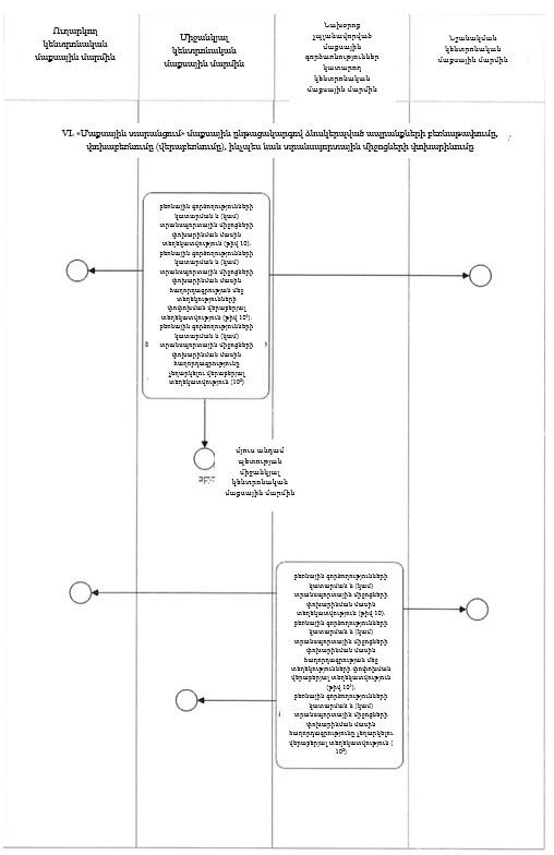
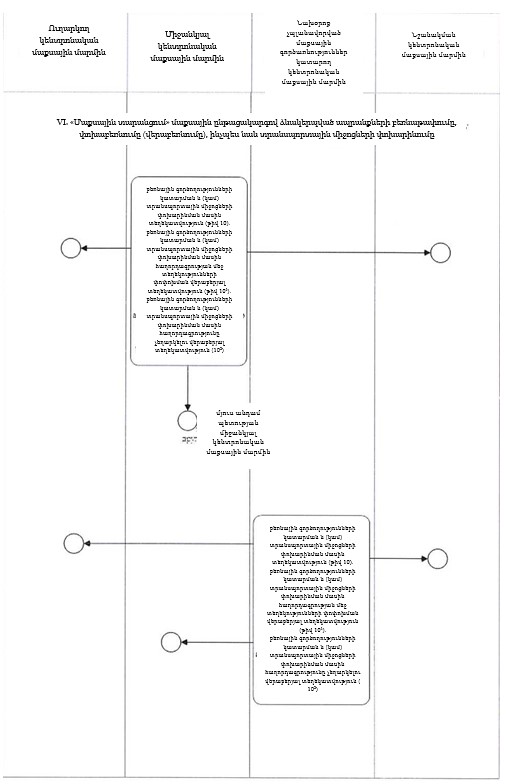
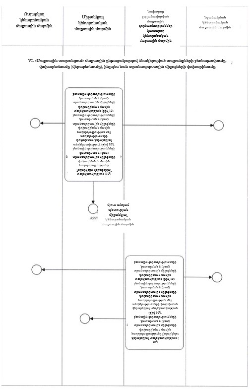
17. Ապրանքներն օդային կամ ջրային տրանսպորտով տեղափոխելու դեպքում «մաքսային տարանցում» մաքսային ընթացակարգին համապատասխան ապրանքների բացթողման մասին հաղորդագրությունն ուղարկող կենտրոնական մաքսային մարմնի կողմից ուղարկվում է նշանակման կենտրոնական մաքսային մարմին և միջանկյալ կենտրոնական մաքսային մարմին։
Ապրանքներն ավտոմոբիլային կամ երկաթուղային տրանսպորտով տեղափոխելու դեպքում «մաքսային տարանցում» մաքսային ընթացակարգին համապատասխան ապրանքների բացթողման մասին հաղորդագրությունն ուղարկող կենտրոնական մաքսային մարմնի կողմից ուղարկվում է կենտրոնական մաքսային մարմիններ՝ թիվ 3 հավելվածի 1-ին աղյուսակին համապատասխան։
Այն դեպքում, երբ Միության ապրանքները ձևակերպվում են «մաքսային տարանցում» մաքսային ընթացակարգով և Եվրասիական տնտեսական միության մաքսային օրենսգրքի 43-րդ գլխին համապատասխան տեղափոխվում են ավտոմոբիլային կամ երկաթուղային տրանսպորտով, այդ ապրանքները «մաքսային տարանցում» մաքսային ընթացակարգին համապատասխան բաց թողնելու մասին հաղորդագրությունն ուղարկող կենտրոնական մաքսային մարմնի կողմից ուղարկվում է կենտրոնական մաքսային մարմիններ՝ թիվ 3 հավելվածի 2-րդ աղյուսակին համապատասխան։
18. Այն դեպքում, երբ «մաքսային տարանցում» մաքսային ընթացակարգին համապատասխան՝ ապրանքների բացթողումն իրականացվել է ապահովման մեկանգամյա հավաստագրի (ապահովման գլխավոր հավաստագրի) օգտագործմամբ, ուղարկող կենտրոնական մաքսային մարմինը հավաստագրի գրանցման կենտրոնական մաքսային մարմին է ուղարկում այդ հավաստագրի ընդունման մասին հաղորդագրություն։
Ապահովման մեկանգամյա հավաստագրի (ապահովման գլխավոր հավաստագրի) ընդունումը չեղարկելու դեպքում ուղարկող կենտրոնական մաքսային մարմինը հավաստագրի գրանցման կենտրոնական մաքսային մարմին է ուղարկում այդ հավաստագրի ընդունումը չեղարկելու մասին հաղորդագրություն։
(18-րդ կետը փոփ., խմբ. ԵՏՀԿ 06.05.24 թիվ 44)
181. Եթե հավաստագրի գրանցման կենտրոնական մաքսային մարմինը գրանցել է ապահովման գլխավոր հավաստագիրը, ապա այդ հավաստագրի գրանցման մասին հաղորդագրությունն ուղարկվում է այն անդամ պետություններ, որոնց տարածքներում գտնվում են ուղարկող կենտրոնական մաքսային մարմինները, որտեղ ենթադրվում է դրա օգտագործմամբ տարանցման հայտարարագրերի ներկայացումը։
Եթե հավաստագրի գրանցման կենտրոնական մաքսային մարմինը չեղարկել է ապահովման գլխավոր հավաստագրի գրանցումը կամ դադարեցրել է դրա գործողությունը, ապա այդ հավաստագրի չեղարկման կամ գործողության դադարեցման մասին հաղորդագրությունն ուղարկվում է այն անդամ պետություններ, որոնց տարածքներում գտնվում են ուղարկող կենտրոնական մաքսային մարմինները, որտեղ ենթադրվում է դրա օգտագործմամբ տարանցման հայտարարագրերի ներկայացումը։
(18.1-ին կետը լրաց. ԵՏՀԿ 06.05.24 թիվ 44)
19.Հավաստագրի գրանցման կենտրոնական մաքսային մարմնի ազգային տեղեկատվական ռեսուրսում ապահովման մեկանգամյա հավաստագրի ընդունման մասին տեղեկատվության բացակայության պարագայում ապահովման մեկանգամյա հավաստագրի գրանցումը չեղարկելու դեպքում հավաստագրի գրանցման կենտրոնական մաքսային մարմինը ուղարկող կենտրոնական մաքսային մարմին է ուղարկում «մաքսային տարանցում» մաքսային ընթացակարգին համապատասխան ապրանքների բացթողման դեպքում ապահովման մեկանգամյա հավաստագրի ընդունման մասին հարցում։
Ստացված հարցմանն ի պատասխան՝ ուղարկող կենտրոնական մաքսային մարմինն ուղարկում է ապահովման մեկանգամյա հավաստագիրն ընդունելու կամ չընդունելու մասին տեղեկատվություն պարունակող հաղորդագրություններ։
(19-րդ կետը խմբ. ԵՏՀԿ 06.05.24 թիվ 44)
20. Այն դեպքում, երբ նշանակման կենտրոնական մաքսային մարմնի, միջանկյալ կենտրոնական մաքսային մարմնի կամ նախօրոք չպլանավորված մաքսային գործառնություններ կատարող կենտրոնական մաքսային մարմնի տարածքում գտնվող՝ անդամ պետության մաքսային մարմնին հարկավոր է «մաքսային տարանցում» մաքսային ընթացակարգին համապատասխան տեղափոխվող ապրանքների մասով կատարել մաքսային գործառնություններ և ազգային տեղեկատվական ռեսուրսներում այդ ապրանքների բացթողման մասին տեղեկությունները բացակայում են, կենտրոնական մաքսային մարմիններն ուղարկող կենտրոնական մաքսային մարմին են ուղարկում «մաքսային տարանցում» մաքսային ընթացակարգին համապատասխան ապրանքների բացթողման մասին հարցում։
Ստացված հարցմանն ի պատասխան՝ ուղարկող կենտրոնական մաքսային մարմինն ուղարկում է «մաքսային տարանցում» մաքսային ընթացակարգին համապատասխան ապրանքների բացթողման մասին հաղորդագրություն, այդ թվում՝ «մաքսային տարանցում» մաքսային ընթացակարգին համապատասխան ապրանքների և (կամ) տրանսպորտային միջոցների մասով՝ դրանց ընթացուղում կատարված մաքսային գործառնությունների (հարցումն ստանալու պահի դրությամբ այդ գործառնությունների մասին տեղեկությունների առկայության դեպքում) կամ այդ բացթողման բացակայության մասին տեղեկություններ։
Կատարված մաքսային գործառնությունների մասին տեղեկությունները կարող են պարունակեն տեղեկատվություն՝ ապրանքների առաքման վայրը փոխելու, ապրանքների մաքսային տարանցման ժամկետը երկարաձգելու, ապրանքների փոխադրման երթուղին փոխելու (երթուղուն հետևելու), բեռնային գործողություններ և (կամ) տրանսպորտային միջոցների փոխարինում իրականացնելու, վթարի, անհաղթահարելի ուժի ազդեցությունների կամ ապրանքների փոխադրման (տրանսպորտային փոխադրման) ժամանակ առաջացած այլ հանգամանքների, «մաքսային տարանցում» մաքսային ընթացակարգի գործողությունն ավարտելու (դադարեցնելու) մասին, կատարված հսկողության միջոցների և ձևերի մասին (նավիգացիոն կապարակնիքների օգտագործմամբ՝ «մաքսային տարանցում» մաքսային ընթացակարգի կիրառմանը համապատասխան փոխադրվող ապրանքների հետագծման դեպքում)։
(20-րդ կետը փոփ. ԵՏՀԿ 19.07.22 թիվ 106, լրաց. ԵՏՀԿ 06.05.24 թիվ 44)
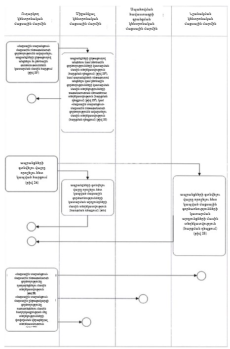
21. Այն դեպքում, երբ ուղարկող կենտրոնական մաքսային մարմնի ազգային տեղեկատվական ռեսուրսում «մաքսային տարանցում» մաքսային ընթացակարգի ժամկետը լրանալու օրվան հաջորդող օրվա դրությամբ (նաև հաշվի առնելով այդ ժամկետի երկարաձգումը) բացակայում է «մաքսային տարանցում» մաքսային ընթացակարգի գործողությունն ավարտելու մասին տեղեկատվությունը և (կամ) բացակայում են դրա գործողությունն ավարտելու ժամկետի երկարաձգման մասին տեղեկությունները, ուղարկող կենտրոնական մաքսային մարմինը նշանակման կենտրոնական մաքսային մարմին է ուղարկում ավտոմատ ռեժիմով «մաքսային տարանցում» մաքսային ընթացակարգի գործողությունն ավարտելու մասին հարցում։
Նշված հարցմանն ի պատասխան՝ նշանակման կենտրոնական մաքսային մարմինն ուղարկում է ավտոմատ ռեժիմով ստորև նշվածները պարունակող հետևյալ հաղորդագրություններից որևէ մեկը՝
«մաքսային տարանցում» մաքսային ընթացակարգի գործողությունն ավարտելու մասին տեղեկատվություն․
«մաքսային տարանցում» մաքսային ընթացակարգի գործողության ավարտը ձևակերպելու ժամկետի երկարաձգման մասին տեղեկատվություն․
«մաքսային տարանցում» մաքսային ընթացակարգի գործողությունն ավարտելու համար փաստաթղթերի ներկայացումը գրանցելու մասին տեղեկատվություն․
«մաքսային տարանցում» մաքսային ընթացակարգի գործողությունն ավարտելու մասին տեղեկությունների բացակայության մասին տեղեկատվություն (նշանակման կենտրոնական մաքսային մարմնում «մաքսային տարանցում» մաքսային ընթացակարգի գործողության ավարտը ձևակերպելու ժամկետի երկարաձգման մասին կամ «մաքսային տարանցում» մաքսային ընթացակարգի գործողությունն ավարտելու համար փաստաթղթերի ներկայացումը գրանցելու մասին տեղեկատվության բացակայության պայմանով)։
Այն դեպքում, երբ նշանակման կենտրոնական մաքսային մարմնից ստացվել է տեղեկատվություն «մաքսային տարանցում» մաքսային ընթացակարգի գործողությունն ավարտվելու մասին տեղեկությունների բացակայության մասին, ուղարկող կենտրոնական մաքսային մարմինը ավտոմատ ռեժիմով միջանկյալ կենտրոնական մաքսային մարմին է ուղարկում հարցում՝ «մաքսային տարանցում» մաքսային ընթացակարգի գործողությունն ավարտվելու, ապրանքների ընթացուղով անցնելու և բեռնային գործողություններ կատարելու մասին (այն դեպքում, երբ սահմանվել է ապրանքների փոխադրման երթուղին, կամ ապրանքների առնչությամբ ենթադրվում է բեռնային գործողությունների կատարում, և դրա ազգային տեղեկատվական ռեսուրսում բացակայում է ապրանքների ընթացուղով անցնելու կամ բեռնային գործողություններ կատարելու մասին տեղեկատվությունը)։
Ի պատասխան նշված հարցմանը՝ միջանկյալ կենտրոնական մաքսային մարմինն ավտոմատ ռեժիմով ուղարկում է հետևյալ հաղորդագրություններից մեկը, որը պարունակում է՝
ապրանքների ընթացուղով անցնելու (բեռնային գործողություններ կատարելու) մասին տեղեկատվություն.
ապրանքների ընթացուղով անցնելու (բեռնային գործողություններ կատարելու) մասին տեղեկությունների բացակայության մասին տեղեկատվություն.
«մաքսային տարանցում» մաքսային ընթացակարգի գործողությունն ավարտվելու մասին տեղեկատվություն։
Այն դեպքում, երբ նշանակման կենտրոնական մաքսային մարմնից ստացվել է տեղեկատվություն՝ «մաքսային տարանցում» մաքսային ընթացակարգի գործողությունն ավարտվելու մասին տեղեկությունների բացակայության մասին, և միջանկյալ կենտրոնական մաքսային մարմնից «մաքսային տարանցում» մաքսային ընթացակարգի գործողությունն ավարտվելու մասին տեղեկատվություն չի ստացվել, ուղարկող կենտրոնական մաքսային մարմինն ապրանքների գտնվելու վայրը որոշելու հետ կապված հարցում է ուղարկում նշանակման կենտրոնական մաքսային մարմին և միջանկյալ կենտրոնական մաքսային մարմին։
Նշանակման կենտրոնական մաքսային մարմինը և միջանկյալ կենտրոնական մաքսային մարմինը՝ ի պատասխան նշված հարցման, տեղեկացնում են ուղարկող կենտրոնական մաքսային մարմնին ապրանքների գտնվելու վայրը որոշելու հետ կապված մաքսային գործառնությունների կատարման արդյունքների մասին:
(21-րդ կետը լրաց., փոփ. ԵՏՀԿ 19.07.22 թիվ 106, լրաց. ԵՏՀԿ 06.05.24 թիվ 44)
22. Հաղորդագրության չեղարկումը կամ նախկինում ուղարկված հաղորդագրության մեջ պարունակվող տեղեկությունների ճշգրտումն իրականացնում է այն մաքսային մարմինը, որը նման հաղորդագրության նախաձեռնողն է որոշակի «մաքսային տարանցում» մաքսային ընթացակարգի շրջանակներում:
Նախկինում ուղարկված հաղորդագրության մեջ պարունակվող տեղեկությունների ճշգրտման կամ չեղարկման մասին հաղորդագրությունների ուղարկումն ապահովվում է մաքսային մարմնի պաշտոնատար անձի կողմից՝ պահպանելով համապատասխան մաքսային գործառնությունների կատարման հաջորդականությունը.:
(22-րդ կետը խմբ. ԵՏՀԿ 19.05.21 թիվ 56, ԵՏՀԿ 19.07.22 թիվ 106)
23. Մաքսային գործառնությունների կատարման արդյունքներով և հաղորդագրություններ ուղարկողի ու ստացողի ազգային տեղեկատվական համակարգերում՝ սույն կանոնների 7-րդ կետում նշված էլեկտրոնային հաղորդագրությունների ստացման հիման վրա՝ ազգային տեղեկատվական ռեսուրսների շրջանակներում կենտրոնական մաքսային մարմինների կողմից կարող են սահմանվել «մաքսային տարանցում» մաքսային ընթացակարգի և հավաստագրի կարգավիճակներ՝ ըստ ցանկի՝ թիվ 4 հավելվածի համաձայն։
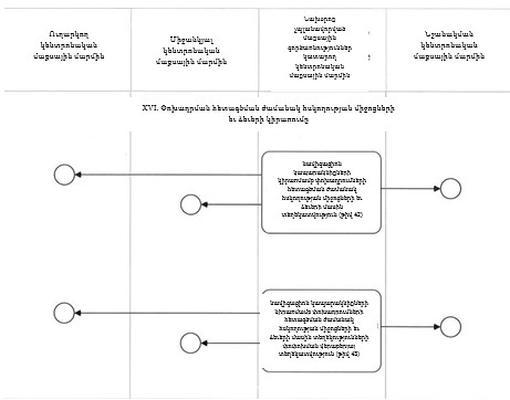
231. Նավիգացիոն կապարակնիքների կիրառմամբ՝ «մաքսային տարանցում» մաքսային ընթացակարգին համապատասխան փոխադրվող ապրանքների հետագծման դեպքում նախօրոք չպլանավորված մաքսային գործառնություններ կատարող կենտրոնական մաքսային մարմինը հսկողության միջոցների ու ձևերի կիրառումն ավարտելուց հետո ձևավորում է նավիգացիոն կապարակնիքների կիրառմամբ փոխադրումների հետագծման ժամանակ հսկողության միջոցների ու ձևերի մասին տեղեկատվություն պարունակող հաղորդագրություն։
Սույն կետի առաջին պարբերությունում նշված հաղորդագրությունն ուղարկվում է ուղարկող կենտրոնական մաքսային մարմին, նշանակման կենտրոնական մաքսային մարմին, ինչպես նաև միջանկյալ կենտրոնական մաքսային մարմին այն դեպքում, երբ ապրանքների բացթողման մասին տեղեկությունները պարունակում են «մաքսային տարանցում» մաքսային ընթացակարգին համապատասխան փոխադրվող ապրանքների փոխադրման երթուղու սահմանման և (կամ) պլանավորված բեռնաթափման, փոխաբեռնման (վերաբեռնման) ու դրանց հետ կատարվող այլ բեռնային գործողությունների մասին և (կամ) այդ ապրանքները փոխադրող տրանսպորտային միջոցների փոխարինման մասին տեղեկատվություն։
Եթե սույն կետի առաջին պարբերության մեջ նշված հաղորդագրությունն ուղարկելուց հետո հայտնաբերվում են հաղորդագրության մեջ և հսկողության միջոցների ու ձևերի մասին ակտում նշված տեղեկությունների միջև անհամապատասխանություններ, ապա նախօրոք չպլանավորված մաքսային գործառնություններ կատարող կենտրոնական մաքսային մարմինը նախկինում ուղարկված տեղեկությունների ճշգրտման մասին հաղորդագրություն է ուղարկում սույն կետի երկրորդ պարբերությունում նշված կենտրոնական մաքսային մարմիններ։
(23.1-ին կետը լրաց. ԵՏՀԿ 06.05.24 թիվ 44)
VI. Տեղեկատվության պաշտպանության
ապահովման սկզբունքները
24. Տեղեկատվական փոխգործակցությունն իրականացնելիս էլեկտրոնային թվային ստորագրության օգտագործման կարգը որոշվում է անդամ պետությունների օրենսդրությանը և Միության իրավունքը կազմող ակտերին համապատասխան։
25. Ինտեգրացված համակարգի ինտեգրացիոն հարթակի շրջանակներում տեղեկությունների փոխանցման անվտանգությունը պետք է ապահովվի ինտեգրացված համակարգի ինտեգրացիոն հատվածի տեղեկատվական անվտանգության ենթահամակարգի միջոցներով։
Անդամ պետության տեղեկատվական տարածքի շրջանակներում տեղեկությունների փոխանցման անվտանգությունը պետք է ապահովվի անդամ պետության օրենսդրությանը և այդ պետության տարածքում գործող՝ տեղեկատվական անվտանգության ապահովմանը ներկայացվող տեխնիկական պահանջներին համապատասխան։
Ինտեգրացված համակարգի ինտեգրացիոն հատվածում Հանձնաժողովի կողմից պետք է ապահովվի տեղեկատվության պաշտպանության՝ անդամ պետությունների համար փոխընդունելի մակարդակ։
Ընդհանուր գործընթացի շրջանակներում իրականացվում է տեղեկությունների էլեկտրոնային փոխանակում՝ դրանց նախնական ծածկագրման կիրառմամբ։
Նախքան անդամ պետությունների օրենսդրությանը համապատասխան պետական գաղտնիքի (պետական գաղտնիքների) կամ սահմանափակ տարածման (հասանելիության) տեղեկությունների շարքին դասվող տեղեկություններ պարունակող տեղեկատվության փոխանակման կարգը սահմանելու պահը՝ «Եվրասիական տնտեսական միության շրջանակներում տեղեկատվական-հաղորդակցական տեխնոլոգիաների և տեղեկատվական փոխգործակցության մասին» արձանագրության («Եվրասիական տնտեսական միության» մասին 2014 թվականի մայիսի 29-ի պայմանագրի թիվ 3 հավելված) 26-րդ կետի համաձայն, ընդհանուր գործընթացի շրջանակներում տեղեկատվության փոխանակումն իրականացվում է առանց ծածկագրում կիրառելու։
26. Ընդհանուր գործընթացի շրջանակներում էլեկտրոնային փաստաթղթերի փոխանակումն իրականացվում է՝ օգտագործելով ինտեգրացված համակարգի վստահված երրորդ կողմի ծառայությունը։ Նախքան ինտեգրացված համակարգի վստահված երրորդ կողմի ծառայության գործունեությունն սկսելը՝ սույն կանոնների 7-րդ կետում նշված հաղորդագրությունների փոխանակումն իրականացվում է առանց էլեկտրոնային թվային ստորագրություն կիրառելու։
VII. Ընդհանուր գործընթացի իրագործմանն
ուղղված միջոցառումները
27. Ընդհանուր գործընթացի իրագործման նպատակներով՝ Հանձնաժողովն ապահովում է՝
տեխնոլոգիական փաստաթղթերի նախապատրաստումը և դրանց հաստատումը
Միության տվյալների մոդելի օգտագործման հիման վրա էլեկտրոնային փաստաթղթերի (տեղեկությունների) միասնականացված կառուցվածքների մշակումը՝ փաստաթղթերի մասին (փաստաթղթերից) տեղեկություններ ներկայացնելու համար, և դրանց հաստատումը
Հանձնաժողովի տեղեկատվական համակարգերի (ենթահամակարգերի) լրամշակումը՝ տեխնոլոգիական փաստաթղթերի պահանջներին համապատասխան ընդհանուր գործընթացի մասնակիցների տեղեկատվական համակարգերի միջև տեղեկատվական փոխգործակցության փորձարկում անցկացնելու նպատակով։
28. Կենտրոնական մաքսային մարմիններն ապահովում են մաքսային մարմինների տեղեկատվական համակարգերի լրամշակումը՝ տեխնոլոգիական փաստաթղթերի և Հանձնաժողովի կողմից մշակվող այլ փաստաթղթերի պահանջների կատարումն ապահովելու համար՝ տեղեկատվության էլեկտրոնային փոխանակման իրագործմանը ներկայացվող պահանջները սահմանելու նպատակով, ինչպես նաև ընդհանուր գործընթացը գործողության մեջ դնելու ընթացակարգի կատարումը։
29. Ընդհանուր գործընթացը գործողության մեջ դնելու ընթացակարգի կատարման պլանավորումը, համակարգումը, ընդհանուր գործընթացի իրագործման (իրականացման) արդյունքների մոնիթորինգը և վերլուծությունն իրականացվում են Հանձնաժողովի կողմից։
(կանոնները լրաց., խմբ., փոփ. ԵՏՀԿ 19.07.22 թիվ 106)
|
ՀԱՎԵԼՎԱԾ ԹԻՎ 1 ««Մաքսային տարանցում» մաքսային ընթացակարգին համապատասխան ապրանքների փոխադրումների նկատմամբ հսկողության գործընթացում Եվրասիական տնտեսական միության անդամ պետությունների մաքսային մարմինների միջև էլեկտրոնային փաստաթղթերի և (կամ) տեղեկությունների փոխանակման ապահովում» ընդհանուր գործընթացի իրագործման կանոնների |
ՑԱՆԿ
«մաքսային տարանցում» մաքսային ընթացակարգին համապատասխան ապրանքների փոխադրման նկատմամբ հսկողություն իրականացնելու հետ կապված մաքսային գործառնություններ կատարելիս օգտագործվող հաղորդագրությունները նախաձեռնողների և ստացողների
|
Նախաձեռնողը |
Հաղորդագրության բովանդակությունը |
Ստացողը |
|
I. Ապրանքների բացթողում՝ «մաքսային տարանցում» մաքսային ընթացակարգին համապատասխան | ||
|
1. Ուղարկող կենտրոնական մաքսային մարմին |
«մաքսային տարանցում» մաքսային ընթացակարգին համապատասխան ապրանքների բացթողման մասին տեղեկատվություն |
Իրագործման կանոնների 17-րդ կետով սահմանված կենտրոնական մաքսային մարմիններ |
|
2. Ուղարկող կենտրոնական մաքսային մարմին |
«մաքսային տարանցում» մաքսային ընթացակարգին համապատասխան ապրանքների բացթողման մասին հաղորդագրությունը չեղարկելու մասին տեղեկատվություն |
Իրագործման կանոնների 17-րդ կետով սահմանված կենտրոնական մաքսային մարմիններ |
|
3. Ուղարկող կենտրոնական մաքսային մարմին |
«մաքսային տարանցում» մաքսային ընթացակարգին համապատասխան ապրանքների բացթողման մասին հաղորդագրությունում պարունակվող տեղեկությունները փոփոխելու մասին տեղեկատվություն |
Իրագործման կանոնների 17-րդ կետով սահմանված կենտրոնական մաքսային մարմիններ |
|
II. Հարցում՝ «մաքսային տարանցում» մաքսային ընթացակարգին համապատասխան ապրանքների բացթողման մասին հաղորդագրության բացակայության դեպքում | ||
|
4. Նշանակման կենտրոնական մաքսային մարմին, միջանկյալ կենտրոնական մաքսային մարմին, նախօրոք չպլանավորված մաքսային գործառնություններ կատարող կենտրոնական մաքսային մարմին |
«մաքսային տարանցում» մաքսային ընթացակարգին համապատասխան ապրանքների բացթողման մասին հարցում |
ուղարկող կենտրոնական մաքսային մարմին |
|
5. Ուղարկող կենտրոնական մաքսային մարմին |
«մաքսային տարանցում» մաքսային ընթացակարգին համապատասխան ապրանքների բացթողման մասին տեղեկատվություն, այդ թվում՝ տեղեկություններ «մաքսային տարանցում» մաքսային ընթացակարգին համապատասխան ապրանքների և (կամ) տրանսպորտային միջոցների մասով՝ ընթացուղում կատարված մաքսային գործառնությունների մասին (հարցման դեպքում) |
նշանակման կենտրոնական մաքսային մարմին, միջանկյալ կենտրոնական մաքսային մարմին, նախօրոք չպլանավորված մաքսային գործառնություններ կատարող կենտրոնական մաքսային մարմին |
|
6. Ուղարկող կենտրոնական մաքսային մարմին |
«մաքսային տարանցում» մաքսային ընթացակարգին համապատասխան ապրանքների բացթողման մասին տեղեկությունների բացակայության մասին տեղեկատվություն (հարցման դեպքում) |
նշանակման կենտրոնական մաքսային մարմին, միջանկյալ կենտրոնական մաքսային մարմին, նախօրոք չպլանավորված մաքսային գործառնություններ կատարող կենտրոնական մաքսային մարմին |
|
III. Մաքսային տարանցման ժամկետի երկարաձգումը | ||
|
7. Նախօրոք չպլանավորված մաքսային գործառնություններ կատարող կենտրոնական մաքսային մարմին, որի տարածքում գտնվում է այն մաքսային մարմինը, որի գործունեության տարածաշրջանում իրականացվում է մաքսային տարանցման ժամկետի երկարաձգումը 71. Նախօրոք չպլանավորված մաքսային գործառնություններ կատարող կենտրոնական մաքսային մարմին, որի տարածքում է գտնվում մաքսային մարմինը, որի գործունեության տարածաշրջանում իրականացվում է մաքսային տարանցման ժամկետի երկարաձգումը 72. Նախօրոք չպլանավորված մաքսային գործառնություններ կատարող կենտրոնական մաքսային մարմին, որի տարածքում է գտնվում մաքսային մարմինը, որի գործունեության տարածաշրջանում իրականացվում է մաքսային տարանցման ժամկետի երկարաձգումը |
«մաքսային տարանցում» մաքսային ընթացակարգով ձևակերպված ապրանքների առնչությամբ սահմանված՝ մաքսային տարանցման ժամկետը երկարաձգելու մասին տեղեկատվություն
«մաքսային տարանցում» մաքսային ընթացակարգով ձևակերպված ապրանքների առնչությամբ սահմանված՝ մաքսային տարանցման ժամկետը երկարաձգելու մասին հաղորդագրությունում պարունակվող տեղեկությունների փոփոխման մասին տեղեկատվություն
«մաքսային տարանցում» մաքսային ընթացակարգով ձևակերպված ապրանքների առնչությամբ սահմանված՝ մաքսային տարանցման ժամկետը երկարաձգելու մասին հաղորդագրության չեղարկման մասին տեղեկատվություն |
ուղարկող կենտրոնական մաքսային մարմին, նշանակման կենտրոնական մաքսային մարմին, միջանկյալ կենտրոնական մաքսային մարմին
ուղարկող կենտրոնական մաքսային մարմին, նշանակման կենտրոնական մաքսային մարմին, միջանկյալ կենտրոնական մաքսային մարմին
ուղարկող կենտրոնական մաքսային մարմին, նշանակման կենտրոնական մաքսային մարմին, միջանկյալ կենտրոնական մաքսային մարմին |
|
IV. Ապրանքների փոխադրման երթուղու փոփոխումը | ||
|
8. Նախօրոք չպլանավորված մաքսային գործառնություններ կատարող կենտրոնական մաքսային մարմին, որի տարածքում գտնվում է այն մաքսային մարմինը, որի գործունեության տարածաշրջանում իրականացվում է ապրանքների փոխադրման երթուղու փոփոխումը 81. Նախօրոք չպլանավորված մաքսային գործառնություններ կատարող կենտրոնական մաքսային մարմին, որի տարածքում է գտնվում մաքսային մարմինը, որի գործունեության տարածաշրջանում իրականացվում է ապրանքների փոխադրման երթուղու փոփոխումը
82. Նախօրոք չպլանավորված մաքսային գործառնություններ կատարող կենտրոնական մաքսային մարմին, որի տարածքում է գտնվում մաքսային մարմինը, որի գործունեության տարածաշրջանում իրականացվում է ապրանքների փոխադրման երթուղու փոփոխումը |
«մաքսային տարանցում» մաքսային ընթացակարգով ձևակերպված ապրանքների առնչությամբ սահմանված՝ ապրանքների փոխադրման (տրանսպորտային փոխադրման) երթուղին փոխելու մասին տեղեկատվություն
«մաքսային տարանցում» մաքսային ընթացակարգով ձևակերպված ապրանքների առնչությամբ սահմանված՝ ապրանքների փոխադրման (տրանսպորտային փոխադրման) երթուղին փոխելու մասին հաղորդագրությունում պարունակվող տեղեկությունների փոփոխման մասին տեղեկատվություն
«մաքսային տարանցում» մաքսային ընթացակարգով ձևակերպված ապրանքների առնչությամբ սահմանված՝ ապրանքների փոխադրման (տրանսպորտային փոխադրման) երթուղին փոխելու մասին հաղորդագրության չեղարկման մասին տեղեկատվություն. |
ուղարկող կենտրոնական մաքսային մարմին, նշանակման կենտրոնական մաքսային մարմին, միջանկյալ կենտրոնական մաքսային մարմին
ուղարկող կենտրոնական մաքսային մարմին, նշանակման կենտրոնական մաքսային մարմին, միջանկյալ կենտրոնական մաքսային մարմին
ուղարկող կենտրոնական մաքսային մարմին, նշանակման կենտրոնական մաքսային մարմին, միջանկյալ կենտրոնական մաքսային մարմին |
|
V. Ապրանքների փոխադրման երթուղուն հետևելը | ||
|
9. Միջանկյալ կենտրոնական մաքսային մարմին (ապրանքների փոխադրման (տրանսպորտային փոխադրման) երթուղով սահմանված)
91. Միջանկյալ կենտրոնական մաքսային մարմին (սահմանվել է ապրանքների փոխադրման երթուղուն համապատասխան)
92. Միջանկյալ կենտրոնական մաքսային մարմին (սահմանվել է ապրանքների փոխադրման երթուղուն համապատասխան) |
«մաքսային տարանցում» մաքսային ընթացակարգով ձևակերպված ապրանքների առնչությամբ սահմանված՝ ապրանքների փոխադրման երթուղուն հետևելու մասին տեղեկատվություն «մաքսային տարանցում» մաքսային ընթացակարգով ձևակերպված ապրանքների առնչությամբ սահմանված՝ ապրանքների փոխադրման (տրանսպորտային փոխադրման) երթուղուն հետևելու մասին հաղորդագրությունում պարունակվող տեղեկությունների փոփոխման մասին տեղեկատվություն
«մաքսային տարանցում» մաքսային ընթացակարգով ձևակերպված ապրանքների առնչությամբ սահմանված՝ ապրանքների փոխադրման (տրանսպորտային փոխադրման) երթուղուն հետևելու մասին հաղորդագրության չեղարկման մասին տեղեկատվություն
|
ուղարկող կենտրոնական մաքսային մարմին, նշանակման կենտրոնական մաքսային մարմին, այլ անդամ պետության միջանկյալ կենտրոնական մաքսային մարմին
ուղարկող կենտրոնական մաքսային մարմին, նշանակման կենտրոնական մաքսային մարմին, մեկ այլ անդամ պետության միջանկյալ կենտրոնական մաքսային մարմին
ուղարկող կենտրոնական մաքսային մարմին, նշանակման կենտրոնական մաքսային մարմին, մեկ այլ անդամ պետության միջանկյալ կենտրոնական մաքսային մարմին |
|
VI. «Մաքսային տարանցում» մաքսային ընթացակարգով ձևակերպված ապրանքների բեռնաթափումը, փոխաբեռնումը (վերաբեռնումը), ինչպես նաև տրանսպորտային միջոցների փոխարինումը | ||
|
10. Նախօրոք չպլանավորված մաքսային գործառնություններ կատարող միջանկյալ կենտրոնական կամ կենտրոնական մաքսային մարմին, որի տարածքում գտնվում է այն մաքսային մարմինը, որի գործունեության տարածաշրջանում կատարվում են բեռնային գործողությունները և (կամ) տրանսպորտային միջոցների փոխարինումը
101. Միջանկյալ կենտրոնական կամ նախօրոք չպլանավորված մաքսային գործառնություններ կատարող կենտրոնական մաքսային մարմին, որի տարածքում է գտնվում մաքսային մարմինը, որի գործունեության տարածաշրջանում կատարվում են բեռնային գործողություններ և (կամ) տրանսպորտային միջոցների փոոխարինում
102. Միջանկյալ կենտրոնական կամ նախօրոք չպլանավորված մաքսային գործառնություններ կատարող կենտրոնական մաքսային մարմին, որի տարածքում է գտնվում մաքսային մարմինը, որի գործունեության տարածաշրջանում կատարվում են բեռնային գործողություններ և (կամ) տրանսպորտային միջոցների փոոխարինում |
բեռնային գործողությունների կատարման և (կամ) տրանսպորտային միջոցների փոխարինման մասին տեղեկատվություն
բեռնային գործողությունների կատարման և (կամ) տրանսպորտային միջոցների փոխարինման մասին հաղորդագրությունում պարունակվող տեղեկությունների փոփոխման մասին տեղեկատվություն
բեռնային գործողությունների կատարման և (կամ) տրանսպորտային միջոցների փոխարինման մասին հաղորդագրության չեղարկման մասին տեղեկատվություն |
ուղարկող կենտրոնական մաքսային մարմին, նշանակման կենտրոնական մաքսային մարմին, այլ անդամ պետության միջանկյալ կենտրոնական մաքսային մարմին
ուղարկող կենտրոնական մաքսային մարմին, նշանակման կենտրոնական մաքսային մարմին, մեկ այլ անդամ պետության միջանկյալ կենտրոնական մաքսային մարմին
ուղարկող կենտրոնական մաքսային մարմին, նշանակման կենտրոնական մաքսային մարմին, մեկ այլ անդամ պետության միջանկյալ կենտրոնական մաքսային մարմին |
|
VII. Վթարի կամ անհաղթահարելի ուժի, կամ ապրանքների փոխադրման (տրանսպորտային փոխադրման) ժամանակ առաջացած այլ հանգամանքների ազդեցությունը | ||
|
11. Նախօրոք չպլանավորված մաքսային գործառնություններ կատարող կենտրոնական մաքսային մարմին, որի տարածքում գտնվում է այն մաքսային մարմինը, որի գործունեության տարածաշրջանում առաջացել են վթարը կամ անհաղթահարելի ուժի ազդեցությունը, կամ ապրանքների փոխադրման (տրանսպորտային փոխադրման) ժամանակ առաջացած այլ հանգամանքներ
111. Նախօրոք չպլանավորված մաքսային գործառնություններ կատարող կենտրոնական մաքսային մարմին, որի տարածքում է գտնվում մաքսային մարմինը, որի գործունեության տարածաշրջանում առաջացել են վթարը կամ անհաղթահարելի ուժի ազդեցությունը, կամ ապրանքների փոխադրման (տրանսպորտային փոխադրման) ժամանակ առաջացած այլ հանգամանքներ
112. Նախօրոք չպլանավորված մաքսային գործառնություններ կատարող կենտրոնական մաքսային մարմին, որի տարածքում է գտնվում մաքսային մարմինը, որի գործունեության տարածաշրջանում առաջացել են վթարը կամ անհաղթահարելի ուժի ազդեցությունը, կամ ապրանքների փոխադրման (տրանսպորտային փոխադրման) ժամանակ առաջացած այլ հանգամանքներ |
վթարի կամ անհաղթահարելի ուժի, կամ ապրանքների փոխադրման (տրանսպորտային փոխադրման) ժամանակ առաջացած այլ հանգամանքների ազդեցության մասին տեղեկատվություն
վթարի կամ անհաղթահարելի ուժի ազդեցության կամ ապրանքների փոխադրման (տրանսպորտային փոխադրման) ժամանակ առաջացած այլ հանգամանքների մասին հաղորդագրությունում պարունակվող տեղեկությունների փոփոխման մասին տեղեկատվություն
վթարի կամ անհաղթահարելի ուժի ազդեցության կամ ապրանքների փոխադրման (տրանսպորտային փոխադրման) ժամանակ առաջացած այլ հանգամանքների մասին հաղորդագրության չեղարկման մասին տեղեկատվություն |
ուղարկող կենտրոնական մաքսային մարմին, նշանակման կենտրոնական մաքսային մարմին, միջանկյալ կենտրոնական մաքսային մարմին
ուղարկող կենտրոնական մաքսային մարմին, նշանակման կենտրոնական մաքսային մարմին, միջանկյալ կենտրոնական մաքսային մարմին
ուղարկող կենտրոնական մաքսային մարմին, նշանակման կենտրոնական մաքսային մարմին, միջանկյալ կենտրոնական մաքսային մարմին |
|
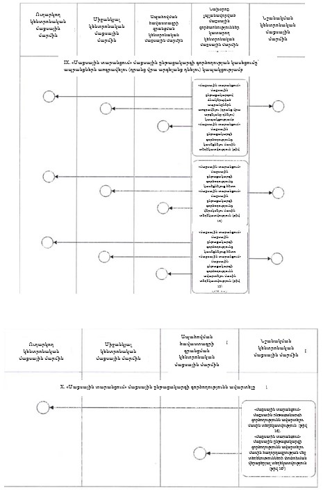
VIII. Առաքման վայրի փոփոխումը | ||
|
12. Նախօրոք չպլանավորված մաքսային գործառնություններ կատարող կենտրոնական մաքսային մարմին
121. Նախօրոք չպլանավորված մաքսային գործառնություններ կատարող կենտրոնական մաքսային մարմին |
ապրանքների առաքման վայրի փոփոխման կապակցությամբ «մաքսային տարանցում» մաքսային ընթացակարգի գործողությունն ավարտելու մասին տեղեկատվություն սերտիֆիկատի գրանցման կենտրոնական մաքսային մարմին ապրանքների առաքման վայրի փոփոխման կապակցությամբ «մաքսային տարանցում» մաքսային ընթացակարգի գործողությունն ավարտվելու մասին հաղորդագրությունում պարունակվող տեղեկությունների փոփոխման մասին տեղեկատվություն |
ուղարկող կենտրոնական մաքսային մարմին, նշանակման կենտրոնական մաքսային մարմին, միջանկյալ կենտրոնական մաքսային մարմին
ուղարկող կենտրոնական մաքսային մարմին, նշանակման կենտրոնական մաքսային մարմին, միջանկյալ կենտրոնական մաքսային մարմին, սերտիֆիկատի գրանցման կենտրոնական մաքսային մարմին |
|
IX. «Մաքսային տարանցում» մաքսային ընթացակարգի գործողության կասեցումը՝ ապրանքներն առգրավելու (դրանց վրա արգելանք դնելու) կապակցությամբ | ||
|
13. Նախօրոք չպլանավորված մաքսային գործառնություններ կատարող կենտրոնական մաքսային մարմին, որի տարածքում գտնվում է այն մաքսային մարմինը, որի գործունեության տարածաշրջանում կասեցվել է «մաքսային տարանցում» մաքսային ընթացակարգի գործողությունը |
«մաքսային տարանցում» մաքսային ընթացակարգով ձևակերպված ապրանքներն առգրավելու (դրանց վրա արգելանք դնելու) կապակցությամբ «մաքսային տարանցում» մաքսային ընթացակարգի գործողությունը կասեցնելու մասին տեղեկատվություն |
ուղարկող կենտրոնական մաքսային մարմին, նշանակման կենտրոնական մաքսային մարմին, միջանկյալ կենտրոնական մաքսային մարմին, հավաստագրի գրանցման կենտրոնական մաքսային մարմին |
|
14. Նախօրոք չպլանավորված մաքսային գործառնություններ կատարող կենտրոնական մաքսային մարմին, որի տարածքում գտնվում է այն մաքսային մարմինը, որի գործունեության տարածաշրջանում վերսկսվել է «մաքսային տարանցում» մաքսային ընթացակարգի գործողությունը |
«մաքսային տարանցում» մաքսային ընթացակարգի գործողությունը կասեցնելուց հետո «մաքսային տարանցում» մաքսային ընթացակարգի գործողությունը վերսկսելու մասին տեղեկատվություն |
ուղարկող կենտրոնական մաքսային մարմին, նշանակման կենտրոնական մաքսային մարմին, միջանկյալ կենտրոնական մաքսային մարմին, հավաստագրի գրանցման կենտրոնական մաքսային մարմին |
|
15. Նախօրոք չպլանավորված մաքսային գործառնություններ կատարող կենտրոնական մաքսային մարմին, որի տարածքում գտնվում է այն մաքսային մարմինը, որի գործունեության տարածաշրջանում ավարտվում է «մաքսային տարանցում» կասեցված մաքսային ընթացակարգի գործողությունը |
«մաքսային տարանցում» մաքսային ընթացակարգի գործողությունը կասեցնելուց հետո «մաքսային տարանցում» մաքսային ընթացակարգի գործողությունն ավարտելու մասին տեղեկատվություն |
ուղարկող կենտրոնական մաքսային մարմին, նշանակման կենտրոնական մաքսային մարմին, միջանկյալ կենտրոնական մաքսային մարմին, հավաստագրի գրանցման կենտրոնական մաքսային մարմին |
|
X. «Մաքսային տարանցում» մաքսային ընթացակարգի գործողությունն ավարտելը | ||
|
16. Նշանակման կենտրոնական մաքսային մարմին
161. Նշանակման կենտրոնական մաքսային մարմին |
«մաքսային տարանցում» մաքսային ընթացակարգի գործողությունն ավարտելու մասին տեղեկատվություն
«մաքսային տարանցում» մաքսային ընթացակարգի գործողությունն ավարտվելու մասին հաղորդագրությունում պարունակվող տեղեկությունների փոփոխման մասին տեղեկատվություն |
ուղարկող կենտրոնական մաքսային մարմին, հավաստագրի գրանցման կենտրոնական մաքսային մարմին
ուղարկող կենտրոնական մաքսային մարմին, սերտիֆիկատի գրանցման կենտրոնական մաքսային մարմին |
|
17. Նշանակման կենտրոնական մաքսային մարմին
171. Նշանակման կենտրոնական մաքսային մարմին
172. Նշանակման կենտրոնական մաքսային մարմին |
«մաքսային տարանցում» մաքսային ընթացակարգի գործողության ավարտը ձևակերպելու ժամկետի երկարաձգման մասին տեղեկատվություն
«մաքսային տարանցում» մաքսային ընթացակարգի գործողության ավարտը ձևակերպելու ժամկետի երկարաձգման մասին հաղորդագրությունում պարունակվող տեղեկությունների փոփոխման մասին տեղեկատվություն
«մաքսային տարանցում» մաքսային ընթացակարգի գործողության ավարտը ձևակերպելու ժամկետի երկարաձգման մասին հաղորդագրության չեղարկման մասին տեղեկատվություն |
ուղարկող կենտրոնական մաքսային մարմին
ուղարկող կենտրոնական մաքսային մարմին
ուղարկող կենտրոնական մաքսային մարմին
|
|
18. Ուղարկող կենտրոնական մաքսային մարմին
181. Ուղարկող կենտրոնական մաքսային մարմին |
Միության ապրանքները Միության մաքսային տարածք վերադարձնելու դեպքում «մաքսային տարանցում» մաքսային ընթացակարգի գործողությունն ավարտելու մասին տեղեկատվություն
Միության ապրանքները Միության մաքսային տարածք վերադարձնելու դեպքում «մաքսային տարանցում» մաքսային ընթացակարգի գործողությունն ավարտվելու մասին հաղորդագրությունում պարունակվող տեղեկությունների փոփոխման մասին տեղեկատվություն |
նշանակման կենտրոնական մաքսային մարմին
նշանակման կենտրոնական մաքսային մարմին |
|
XI. «Մաքսային տարանցում» մաքսային ընթացակարգի գործողության դադարեցումը | ||
|
19. Ուղարկող կենտրոնական մաքսային մարմին |
«մաքսային տարանցում» մաքսային ընթացակարգի գործողությունն ավարտելու մասին հարցում |
նշանակման կենտրոնական մաքսային մարմին |
|
20. Նշանակման կենտրոնական մաքսային մարմին, միջանկյալ կենտրոնական մաքսային մարմին |
«մաքսային տարանցում» մաքսային ընթացակարգի գործողությունն ավարտելու մասին տեղեկատվություն (հարցման դեպքում) |
ուղարկող կենտրոնական մաքսային մարմին |
|
21. Նշանակման կենտրոնական մաքսային մարմին |
«մաքսային տարանցում» մաքսային ընթացակարգի գործողության ավարտը ձևակերպելու ժամկետի երկարաձգման մասին տեղեկատվություն (հարցման դեպքում) |
ուղարկող կենտրոնական մաքսային մարմին |
|
22. Նշանակման կենտրոնական մաքսային մարմին |
«մաքսային տարանցում» մաքսային ընթացակարգի գործողությունն ավարտելու համար փաստաթղթերի ներկայացումը գրանցելու մասին տեղեկատվություն (հարցման դեպքում) |
ուղարկող կենտրոնական մաքսային մարմին |
|
23. Նշանակման կենտրոնական մաքսային մարմին
231. Ուղարկող կենտրոնական մաքսային մարմին 232. Միջանկյալ կենտրոնական մաքսային մարմին
233. Միջանկյալ կենտրոնական մաքսային մարմին
|
«մաքսային տարանցում» մաքսային ընթացակարգի գործողությունն ավարտելու մասին տեղեկությունների բացակայության մասին տեղեկատվություն (հարցման դեպքում) միջանկյալ կենտրոնական մաքսային մարմին, ապրանքների ընթացուղով անցնելու և բեռնային գործողություններ իրականացնելու մասին հարցում
ապրանքների ընթացուղով անցնելու կամ բեռնային գործողություններ կատարելու մասին տեղեկատվություն (հարցման դեպքում)
ապրանքների ընթացուղով անցնելու կամ բեռնային գործողություններ կատարելու մասին տեղեկությունների բացակայության մասին տեղեկատվություն (հարցման դեպքում)
|
ուղարկող կենտրոնական մաքսային մարմին
ուղարկող կենտրոնական մաքսային մարմին
ուղարկող կենտրոնական մաքսային մարմին
ուղարկող կենտրոնական մաքսային մարմին |
|
24. Ուղարկող կենտրոնական մաքսային մարմին |
ապրանքների գտնվելու վայրը որոշելու հետ կապված հարցում, միջանկյալ կենտրոնական մաքսային մարմին |
նշանակման կենտրոնական մաքսային մարմին |
|
25. Նշանակման կենտրոնական մաքսային մարմին |
ապրանքների գտնվելու վայրը որոշելու հետ կապված մաքսային գործառնությունների կատարման արդյունքների մասին տեղեկատվություն (հարցման դեպքում), միջանկյալ կենտրոնական մաքսային մարմին |
ուղարկող կենտրոնական մաքսային մարմին |
|
26.(կետը հանվել է ԵՏՀԿ 19.07.22 թիվ 106) |
||
|
27. .(կետը հանվել է ԵՏՀԿ 19.07.22 թիվ 106) |
||
|
28..(կետը հանվել է ԵՏՀԿ 19.07.22 թիվ 106) |
||
|
29. Ուղարկող կենտրոնական մաքսային մարմին
291. Ուղարկող կենտրոնական մաքսային մարմին |
«մաքսային տարանցում» մաքսային ընթացակարգի գործողությունը դադարեցնելու մասին տեղեկատվություն
«մաքսային տարանցում» մաքսային ընթացակարգի գործողությունը դադարեցնելու մասին հաղորդագրությունում պարունակվող տեղեկությունների փոփոխման մասին տեղեկատվություն |
նշանակման կենտրոնական մաքսային մարմին, միջանկյալ կենտրոնական մաքսային մարմին, հավաստագրի գրանցման կենտրոնական մաքսային մարմին
նշանակման կենտրոնական մաքսային մարմին, միջանկյալ կենտրոնական մաքսային մարմին, սերտիֆիկատի գրանցման կենտրոնական մաքսային մարմին |
|
XII. Ապահովման հավաստագրի գրանցումը | ||
|
30. Հավաստագրի գրանցման կենտրոնական մաքսային մարմին |
ապահովման մեկանգամյա հավաստագրի (ապահովման գլխավոր հավաստագրի) գրանցման մասին տեղեկատվություն |
ուղարկող կենտրոնական մաքսային մարմին |
|
XIII. Հավաստագրի գրանցման չեղարկումը | ||
|
31. Հավաստագրի գրանցման կենտրոնական մաքսային մարմին |
«մաքսային տարանցում» մաքսային ընթացակարգին համապատասխան ապրանքների բացթողման ժամանակ ապահովման մեկանգամյա հավաստագրի ընդունման մասին հարցում |
ուղարկող կենտրոնական մաքսային մարմին |
|
32. Ուղարկող կենտրոնական մաքսային մարմին |
ապահովման մեկանգամյա հավաստագրի ընդունելու մասին տեղեկատվություն (հարցման դեպքում) |
հավաստագրի գրանցման կենտրոնական մաքսային մարմին |
|
33. Ուղարկող կենտրոնական մաքսային մարմին |
ապահովման մեկանգամյա հավաստագրի չընդունելու մասին տեղեկատվություն (հարցման դեպքում) |
հավաստագրի գրանցման կենտրոնական մաքսային մարմին |
|
34. Հավաստագրի գրանցման կենտրոնական մաքսային մարմին |
ապահովման մեկանգամյա հավաստագրի (ապահովման գլխավոր հավաստագրի) գրանցումը չեղարկելու մասին տեղեկատվություն |
ուղարկող կենտրոնական մաքսային մարմին |
|
XIV. Հավաստագրի ընդունումը և ընդունման չեղարկումը | ||
|
35. Ուղարկող կենտրոնական մաքսային մարմին |
ապահովման մեկանգամյա հավաստագրի (ապահովման գլխավոր հավաստագրի) գրանցման մասին հարցում |
հավաստագրի գրանցման կենտրոնական մաքսային մարմին |
|
36. Հավաստագրի գրանցման կենտրոնական մաքսային մարմին |
(էլեկտրոնային փաստաթղթի ձևով) ապահովման մեկանգամյա հավաստագրի (ապահովման գլխավոր հավաստագրի) կամ դրանից տեղեկությունների գրանցման մասին տեղեկատվություն (հարցման դեպքում) |
ուղարկող կենտրոնական մաքսային մարմին |
|
37. Հավաստագրի գրանցման կենտրոնական մաքսային մարմին |
ապահովման մեկանգամյա հավաստագրի (ապահովման գլխավոր հավաստագրի) գրանցման մասին տեղեկությունների բացակայության մասին տեղեկատվություն (հարցման դեպքում) |
ուղարկող կենտրոնական մաքսային մարմին |
| 371. Ուղարկող կենտրոնական մաքսային մարմին |
տարանցման կոնկրետ հայտարարագրի հիման վրա ապահովման գլխավոր հավաստագրի օգտագործման հնարավորության մասին հարցում |
հավաստագրի գրանցման կենտրոնական մաքսային մարմին |
|
372. Հավաստագրի գրանցման կենտրոնական մաքսային մարմին |
տարանցման կոնկրետ հայտարարագրի հիման վրա ապահովման գլխավոր հավաստագրի օգտագործման հնարավորության մասին տեղեկատվություն (հարցման դեպքում) |
ուղարկող կենտրոնական մաքսային մարմին |
|
З73. Հավաստագրի գրանցման կենտրոնական մաքսային մարմին |
տարանցման կոնկրետ հայտարարագրի հիման վրա ապահովման գլխավոր հավաստագրի օգտագործման անհնարինության մասին տեղեկատվություն (հարցման դեպքում) |
ուղարկող կենտրոնական մաքսային մարմին |
|
38. Ուղարկող կենտրոնական մաքսային մարմին |
ապահովման մեկանգամյա հավաստագրի (ապահովման գլխավոր հավաստագրի) ընդունելու մասին տեղեկատվություն |
հավաստագրի գրանցման կենտրոնական մաքսային մարմին |
|
39. Ուղարկող կենտրոնական մաքսային մարմին |
ապահովման մեկանգամյա հավաստագրի (ապահովման գլխավոր հավաստագրի) ընդունումը չեղարկելու մասին տեղեկատվություն |
հավաստագրի գրանցման կենտրոնական մաքսային մարմին |
|
XV. Հավաստագրի գործողության դադարեցումը (մարումը) | ||
|
40. Հավաստագրի գրանցման կենտրոնական մաքսային մարմին |
ապահովման մեկանգամյա հավաստագրի (ապահովման գլխավոր հավաստագրի)գործողությունը դադարեցնելու (մարելու) մասին տեղեկատվություն |
ուղարկող կենտրոնական մաքսային մարմին |
|
41. Հավաստագրի գրանցման կենտրոնական մաքսային մարմին |
այն մաքսատուրքերի, հարկերի, հատուկ գնագցման, փոխհատուցման տուրքերի գումարների փոխանցման մասին տեղեկատվություն, որոնք բռնագանձվել են մաքսատուրքերի, հարկերի վճարման պարտավորությունը կատարելու համար տրամադրված ապահովման հաշվին, ի հաստատումն որի ընդունվել է սերտիֆիկատը |
կենտրոնական մաքսային մարմին, որի տարածքում գտնվում է ուղարկող մաքսային մարմինը կամ Միության անդամ պետության այլ մաքսային մարմին, որտեղ, Միության օրենսգրքի 61-րդ, 74-րդ և 266-րդ հոդվածներին համապատասխան՝ ենթակա են վճարման մաքսատուրքերը, հարկերը, հատուկ, հակագնագցման, փոխհատուցման տուրքերը |
XVI. Փոխադրման հետագծման ժամանակ հսկողության միջոցների և ձևերի կիրառումը
|
42. Նախօրոք չպլանավորված մաքսային գործառնություններ կատարող միջանկյալ կենտրոնական մաքսային մարմին |
նավիգացիոն կապարակնիքների կիրառմամբ փոխադրումների հետագծման ժամանակ հսկողության միջոցների և ձևերի մասին տեղեկատվություն |
ուղարկող կենտրոնական մաքսային մարմին, նշանակման կենտրոնական մաքսային մարմին, միջանկյալ կենտրոնական մաքսային մարմին |
|
43. Նախօրոք չպլանավորված մաքսային գործառնություններ կատարող միջանկյալ կենտրոնական մաքսային մարմին |
նավիգացիոն կապարակնիքների կիրառմամբ փոխադրումների հետագծման ժամանակ հսկողության միջոցների և ձևերի մասին տեղեկությունների փոփոխման վերաբերյալ տեղեկատվություն |
ուղարկող կենտրոնական մաքսային մարմին, նշանակման կենտրոնական մաքսային մարմին, միջանկյալ կենտրոնական մաքսային մարմին |
(հավելվածը լրաց. ԵՏՀԿ 19.05.21 թիվ 56, ԵՏՀԿ 19.07.22 թիվ 106, խմբ., լրաց., փոփ. ԵՏՀԿ 06.05.24 թիվ 44)
|
ՀԱՎԵԼՎԱԾ ԹԻՎ 2
««Մաքսային տարանցում» մաքսային ընթացակարգին համապատասխան ապրանքների փոխադրումների հսկողության գործընթացում Եվրասիական տնտեսական միության անդամ պետությունների մաքսային մարմինների միջև էլեկտրոնային փաստաթղթերի և (կամ) տեղեկությունների փոխանակման ապահովում» ընդհանուր գործընթացի իրագործման կանոնների
|
ԳՈՐԾԱՌԱԿԱՆ ՍԽԵՄԱՆԵՐ
««Մաքսային տարանցում» մաքսային ընթացակարգին համապատասխան ապրանքների փոխադրումների հսկողության գործընթացում Եվրասիական տնտեսական միության անդամ պետությունների մաքսային մարմինների միջև էլեկտրոնային փաստաթղթերի և (կամ) տեղեկությունների փոխանակման ապահովում» ընդհանուր գործընթացի իրագործման ժամանակ տեղեկատվական փոխգործակցության
* Ուղարկվում է՝ հաշվի առնելով Եվրասիական տնտեսական հանձնաժողովի կոլեգիայի 2019 թվականի հոկտեմբերի 26-ի թիվ 185 որոշմամբ հաստատված՝ ««Մաքսային տարանցում» մաքսային ընթացակարգին համապատասխան ապրանքների փոխադրումների հսկողության գործընթացում Եվրասիական տնտեսական միության անդամ պետությունների մաքսային մարմինների միջև էլեկտրոնային փաստաթղթերի և (կամ) տեղեկությունների փոխանակման ապահովում» ընդհանուր գործընթացի իրագործման կանոնների 17-րդ կետը։
** Հաղորդագրության համարը՝ «մաքսային տարանցում» մաքսային ընթացակարգին համապատասխան ապրանքների փոխադրման նկատմամբ հսկողություն իրականացնելու հետ կապված մաքսային գործառնություններ կատարելիս օգտագործվող հաղորդագրությունները նախաձեռնողների և ստացողների ցանկին (««Մաքսային տարանցում» մաքսային ընթացակարգին համապատասխան ապրանքների փոխադրումների հսկողության գործընթացում Եվրասիական տնտեսական միության անդամ պետությունների մաքսային մարմինների միջև էլեկտրոնային փաստաթղթերի և (կամ) տեղեկությունների փոխանակման ապահովում» ընդհանուր գործընթացի իրագործման կանոնների թիվ 1 հավելված) համապատասխան։
(հավելվածը խմբ. ԵՏՀԿ 19.07.22 թիվ 106, ԵՏՀԿ 06.05.24 թիվ 44)
|
ՀԱՎԵԼՎԱԾ ԹԻՎ 21 ««Մաքսային տարանցում» մաքսային ընթացակարգին համապատասխան ապրանքների փոխադրումների վերահսկման գործընթացում Եվրասիական տնտեսական միության անդամ պետությունների մաքսային մարմինների միջև էլեկտրոնային փաստաթղթերի և (կամ) տեղեկությունների փոխանակման ապահովում» ընդհանուր գործընթացի իրագործման կանոնների |
ԿԱԶՄ
հաղորդագրություններում առկա այն տեղեկությունների, որոնք փոխանակում են մաքսային մարմինները «Մաքսային տարանցում» մաքսային ընթացակարգը կիրառելիս
1. Սույն փաստաթղթով սահմանվում է այն տեղեկությունների կազմը, որոնք փոխանակում են Եվրասիական տնտեսական միության անդամ պետությունների մաքսային մարմինները (այսուհետ՝ համապատասխանաբար Միություն, անդամ պետություններ) ««Մաքսային տարանցում» մաքսային ընթացակարգին համապատասխան ապրանքների փոխադրումների հսկողության գործընթացում Եվրասիական տնտեսական միության անդամ պետությունների մաքսային մարմինների միջև էլեկտրոնային փաստաթղթերի և (կամ) տեղեկությունների փոխանակման ապահովում» ընդհանուր գործընթացի (այսուհետ՝ ընդհանուր գործընթաց) իրագործման ժամանակ տեղեկատվական փոխգործակցության շրջանակներում:
2. ««Մաքսային տարանցում» մաքսային ընթացակարգին համապատասխան ապրանքների փոխադրումների վերահսկման գործընթացում Եվրասիական տնտեսական միության անդամ պետությունների մաքսային մարմինների միջև էլեկտրոնային փաստաթղթերի և (կամ) տեղեկությունների փոխանակման ապահովում» ընդհանուր գործընթացի իրագործման կանոնների թիվ 2 հավելվածով սահմանված հաղորդագրություններում փոխանցվող այն տեղեկությունների կազմը, որոնք փոխանակում են մաքսային մարմինները «Մաքսային տարանցում» մաքսային ընթացակարգը վերահսկելիս, բերված է 1-23-րդ աղյուսակներում:
Յուրաքանչյուր աղյուսակում ձևավորվում են հետևյալ դաշտերը (սյունակները).
«Համարը՝ ը/կ»՝ տեղեկության ստորակարգային համարը.
«Անվանումը»՝ տեղեկության ընդունված կամ պաշտոնական բառային նշագիրը.
«Բազմ.»՝ տեղեկության բազմաքանակությունը (տեղեկության պարտադիր (կամընտրական) լինելը և հնարավոր կրկնությունների քանակը): Կարող է ճշգրտվել տեխնոլոգիական փաստաթղթերի մշակման շրջանակներում:
Տեղեկության բազմաքանակությունը նշելու համար օգտագործվում են հետևյալ նշագրերը.
1՝ տեղեկությունը պարտադիր է, կրկնություններ չեն թույլատրվում.
n՝ տեղեկությունը պարտադիր է, պետք է կրկնվի n անգամ (n > 1).
1..*՝ տեղեկությունը պարտադիր է, կարող է կրկնվել առանց սահմանափակումների.
n..*՝ տեղեկությունը պարտադիր է, պետք է կրկնվի n անգամից ոչ պակաս
(n > 1).
n..m՝ տեղեկությունը պարտադիր է, պետք է կրկնվի n անգամից ոչ պակաս, և m անգամից ոչ ավելի (n > 1, m > n).
0..1՝ տեղեկությունը կամընտրական է, կրկնություններ չեն թույլատրվում.
0..*՝ տեղեկությունը կամընտրական է, կարող է կրկնվել առանց սահմանափակումների.
0..m՝ տեղեկությունը կամընտրական է, կարող է կրկնվել m անգամից ոչ ավելի (m > 1).
Աղյուսակ թիվ 1
Թիվ 1 ֆունկցիոնալ սխեմաների հաղորդագրությունների տեղեկությունների կազմը
Գործառական սխեմաների թիվ 1 հաղորդագրության տեղեկությունների կազմը
|
Համարը՝ ը/կ |
Անվանումը |
Բազմ. |
|
1. |
Տարանցման հայտարարագրի գրանցման համարը |
1 |
|
2. |
Ուղարկող մաքսային մարմնի ծածկագիրը |
1 |
|
3. |
Ուղարկող մաքսային մարմնի որոշման մասին տեղեկությունները |
1 |
|
3.1. |
Որոշումն ընդունելու ամսաթիվը |
1 |
|
3.2. |
Որոշումն ընդունելու ժամը |
1 |
|
3.3. |
Առանց մաքսային մարմնի պաշտոնատար անձի մասնակցության՝ մաքսային մարմնի տեղեկատվական համակարգի միջոցով ապրանքների բացթողման հատկանիշը |
0..1 |
|
3.4. |
Մաքսային մարմնի պաշտոնատար անձի մասին տեղեկությունները |
0..1 |
|
3.4.1. |
Մաքսային մարմնի պաշտոնատար անձի անձնական համարակալված կնիքի համարը |
0..1 |
|
3.4.2. |
Մաքսային մարմնի պաշտոնատար անձի ազգանունը, անունը, հայրանունը (առկայության դեպքում) |
0..1 |
|
4. |
Ուղարկող մաքսային մարմնի նշումները |
1 |
|
4.1. |
Մաքսային կապարակնիքների ու կնիքների կիրառմամբ ապրանքները փոխադրելու համար տրանսպորտային միջոցի մեկանգամյա թույլտվության հատկանիշը |
0..1 |
|
4.2. |
Մաքսային զննման ակտի համարը |
0..1 |
|
4.3. |
Ապրանքների փոխադրման սահմանված երթուղու կետը |
0..1 |
|
4.3.1. |
Միջանկյալ մաքսային մարմնի հերթական համարը |
1 |
|
4.3.2. |
Միջանկյալ մաքսային մարմնի ծածկագիրը |
1 |
|
4.4. |
Ուղարկող մաքսային մարմնի կողմից կիրառված և (կամ) ճանաչված նույնականացման միջոցները |
0..* |
|
4.4.1. |
Նույնականացման միջոցի տեսակի (կապարակնիքներ, կնիքներ, սեյֆ փաթեթներ և այլն) ծածկագիրը |
1 |
|
4.4.2. |
Տվյալ տեսակի նույնականացման միջոցների ընդհանուր քանակը |
1 |
|
4.4.3. |
Նույնականացման միջոցը |
1..* |
|
4.4.3.1. |
Նույնականացման միջոցի համարը |
1 |
|
4.4.3.2. |
Նույնականացման միջոցի տարբերակիչ հատկանիշները |
0..1 |
|
4.4.3.3. |
Նախկինում զետեղված նույնականացման միջոցի՝ ուղարկող մաքսային մարմնի կողմից ճանաչված լինելու հատկանիշը |
0..1 |
|
4.5. |
Նավիգացիոն կապարակնիքը՝ այն ոչ որպես նույնականացման միջոց կիրառելու դեպքում |
0..* |
|
4.5.1. |
Կապարակնիքի համարը |
1 |
|
4.5.2. |
Կապարակնիքի մասին այլ տեղեկություններ |
0..1 |
|
4.6. |
Մաքսային տարանցման ժամկետը |
1 |
|
4.7. |
Ուղարկող մաքսային մարմնի կողմից սահմանված նշանակման մաքսային մարմինը |
1 |
|
4.7.1. |
Նշանակման մաքսային մարմնի ծածկագիրը |
1 |
|
4.8. |
Մաքսային ուղեկցման կիրառման հատկանիշը |
0..1 |
|
4.9. |
Մաքսային նպատակների համար նշանակություն ունեցող այլ տեղեկություններ, ներառյալ, օրինակ, մաքսային հսկողության կիրառված ձևերի և դրանց կիրառման արդյունքների մասին տեղեկությունները |
0..1 |
|
5. |
Որպես տարանցման հայտարարագիր օգտագործվող փաստաթուղթը |
0..1 |
|
6. |
Էլեկտրոնային փաստաթղթի (ԷՓ) տեսքով տարանցման հայտարարագրի ներկայացման հատկանիշը |
0..1 |
|
7. |
Տարանցման հայտարարագրի թերթերի ընդհանուր քանակը (թղթային կրիչի վրա փաստաթղթի տեսքով տարանցման հայտարարագիր ներկայացնելու դեպքում) |
0..1 |
|
8. |
«Մաքսային տարանցում» մաքսային ընթացակարգին համապատասխան ապրանքների մաքսային հայտարարագրման առանձնահատկությունների հատկանիշը (տարանցման հայտարարագրի 1-ին վանդակի երկրորդ ենթաբաժինը) |
0..1 |
|
9. |
«Մաքսային տարանցում» մաքսային ընթացակարգին համապատասխան ապրանքների տեղափոխման տեսակի ծածկագիրը |
1 |
|
10. |
Ապրանքների ընդհանուր թիվը |
1 |
|
11. |
Բեռնատեղերի ընդհանուր թիվը |
1 |
|
12. |
Հայտարարատուն |
1 |
|
12.1. |
Լիազորված տնտեսական օպերատորների ռեեստրում ընդգրկելու վերաբերյալ վկայականի գրանցման համարը |
0..1 |
|
12.2. |
Մաքսային փոխադրողների ռեեստրում ընդգրկելու վերաբերյալ վկայականի գրանցման համարը |
0..1 |
|
12.3. |
Թիվ 14 աղյուսակի 1-5-րդ կետերով նախատեսված տեղեկությունները |
1 |
|
13. |
Փոխադրողը |
1..* |
|
13.1. |
Հերթական համարը |
1 |
|
13.2. |
Մաքսային փոխադրողների ռեեստրում ընդգրկելու վերաբերյալ վկայականի գրանցման համարը |
0..1 |
|
13.3. |
Թիվ 14 աղյուսակի 1-5-րդ կետերով նախատեսված տեղեկությունները |
0..1 |
|
14. |
Տրանսպորտային միջոցներ, որոնց օգտագործմամբ սկսվում է փոխադրումը (տրանսպորտային փոխադրումը) |
0..* |
|
14.1. |
Հերթական համարը |
0..1 |
|
14.2. |
Տրանսպորտային միջոցի տեսակի կամ տրանսպորտային փոխադրման տեսակի ծածկագիրը |
1 |
|
14.3. |
Տրանսպորտային միջոցի տիպը |
0..1 |
|
14.4. |
Ավտոմոբիլային տրանսպորտային միջոցի գրանցման համարը |
0..1 |
|
14.5. |
Երկաթուղային տրանսպորտային միջոցի համարը |
0..1 |
|
14.6. |
Նավի անվանումը |
0..1 |
|
14.7. |
Օդանավի չվերթի համարը |
0..1 |
|
14.8. |
Բեռնարկղի նույնականացման համարը |
0..1 |
|
14.9. |
Այն երկրի ծածկագիրը, որտեղ գրանցված է տրանսպորտային միջոցը |
0..1 |
|
15. |
Բեռնարկղային փոխադրման ծածկագիրը (0՝ եթե ապրանքները չեն փոխադրվում բեռնարկղով, 1՝ եթե ապրանքները փոխադրվում են բեռնարկղով) |
1 |
|
16. |
Ապրանքների հետ պլանավորված բեռնային գործողությունները և (կամ) տրանսպորտային միջոցների փոխարինումը |
0..* |
|
16.1. |
Նոր փոխադրողի հերթական համարը |
0..1 |
|
16.2. |
Այն մաքսային մարմնի ծածկագիրը, որի գործունեության տարածաշրջանում կատարվելու են բեռնային գործողությունները և (կամ) տրանսպորտային միջոցների փոխարինումը |
0..1 |
|
16.3. |
Այն վայրն ու երկիրը, որտեղ կատարվելու են բեռնային գործողությունները և (կամ) տրանսպորտային միջոցների փոխարինումը |
1 |
|
16.3.1. |
Վայրը |
1 |
|
16.3.2. |
Ե/գ կայարանի ծածկագիրը |
0..1 |
|
16.3.3. |
Երկրի ծածկագիրը |
1 |
|
16.4. |
Բեռնարկղային փոխաբեռնման հատկանիշը (1՝ ապրանքները փոխաբեռնվում են մեկ բեռնարկղից մյուսը. 0՝ ապրանքները չեն փոխաբեռնվում մեկ բեռնարկղից մյուսը) |
1 |
|
16.5. |
Այն տրանսպորտային միջոցները, որոնց օգտագործմամբ շարունակվելու է փոխադրումը (տրանսպորտային փոխադրումը) |
0..* |
|
16.5.1. |
Այն տրանսպորտային միջոցի հերթական համարը (հերթական համարները), որը շարունակելու է փոխադրումը՝ բեռնային գործողությունները կատարելուց և (կամ) տրանսպորտային միջոցները փոխարինելուց հետո |
0..1 |
|
16.5.2. |
Տրանսպորտի կամ ապրանքների տրանսպորտային փոխադրման տեսակի ծածկագիրը |
1 |
|
16.5.3. |
Տրանսպորտային միջոցի տիպը |
0..1 |
|
16.5.4. |
Ավտոմոբիլային տրանսպորտային միջոցի գրանցման համարը |
0..1 |
|
16.5.5. |
Երկաթուղային տրանսպորտային միջոցի համարը |
0..1 |
|
16.5.6. |
Նավի անվանումը |
0..1 |
|
16.5.7. |
Օդանավի չվերթի համարը |
0..1 |
|
16.5.8. |
Բեռնարկղի նույնականացման համարը |
0..1 |
|
16.5.9. |
Այն երկրի ծածկագիրը, որտեղ գրանցված է տրանսպորտային միջոցը |
0..1 |
|
17. |
Ապրանքների ընդհանուր արժեքը |
0..1 |
|
17.1. |
Արժույթի ծածկագիրը |
1 |
|
17.2. |
Փոխադրվող ապրանքների ընդհանուր արժեքը |
1 |
|
18. |
ՄՃՓ գրքույկը |
0..1 |
|
18.1. |
ՄՃՓ գրքույկի սերիան |
1 |
|
18.2. |
ՄՃՓ գրքույկի համարը |
1 |
|
18.3. |
ՄՃՓ գրքույկի պոկովի թերթի էջի համարը |
1 |
|
18.4. |
ՄՃՓ գրքույկի իրավատիրոջ նույնականացման համարը |
1 |
|
19. |
Ապրանքային խմբաքանակը |
1..* |
|
19.1. |
Տրանսպորտային (փոխադրման) փաստաթղթի մասին տեղեկությունները |
1 |
|
19.1.1. |
Փաստաթղթի տեսակի ծածկագիրը |
0..1 |
|
19.1.2. |
Փաստաթղթի անվանումը (փաստաթղթի տեսակի ծածկագրի դեպքում՝ այլ) |
0..1 |
|
19.1.3. |
Փաստաթղթի համարը |
1 |
|
19.1.4. |
Փաստաթղթի ամսաթիվը |
1 |
|
19.2 |
Ուղարկող երկրի ծածկագիրը |
1 |
|
19.3. |
Նշանակման երկրի ծածկագիրը |
1 |
|
19.4. |
Ապրանքների առաքման վայրը |
1 |
|
19.4.1. |
Մաքսային մարմնի ծածկագիրը |
1 |
|
19.4.2. |
Ե/գ կայարանի ծածկագիրը |
0..1 |
|
19.4.3. |
Որպես ապրանքների առաքման վայր որոշված ԼՏՕ-ի մասին տեղեկությունները |
0..1 |
|
19.4.3.1. |
ԼՏՕ-ի տարածքում մաքսային հսկողության գոտու գրանցման համարը |
0..1 |
|
19.4.3.2. |
ԼՏՕ-ների ռեեստրում ընդգրկելու վերաբերյալ վկայականի համարը |
0..1 |
|
19.4.3.3. |
ԼՏՕ-ի այն տարածքի փոստային հասցեն, որը թիվ 15 աղյուսակին համապատասխան ապրանքների առաքման վայրն է լինելու |
0..1 |
|
19.5. |
Տեղեկություններ ուղարկողը՝ թիվ 14 աղյուսակին համապատասխան |
1 |
|
19.6. |
Տեղեկություններ ստացողը՝ թիվ 14 աղյուսակին համապատասխան |
1 |
|
19.7. |
Ապրանքները՝ սույն աղյուսակի 19.1 կետով նախատեսված փաստաթղթից |
1..* |
|
19.7.1. |
Ապրանքի հերթական համարը |
1 |
|
19.7.2. |
Ապրանքի ծածկագիրը |
0..1 |
|
19.7.3. |
Կազմատված ապրանքի բաղադրիչների մաքսային հայտարարագրման հատկանիշը |
0..1 |
|
19.7.4. |
Ապրանքի անվանումը և նկարագրությունը |
1 |
|
19.7.5. |
Բեռնատեղերը և ապրանքների փաթեթվածքը |
1 |
|
19.7.5.1. |
Բեռի և ապրանքի փաթեթվածքի տեսակի մասին տեղեկությունները |
0..1 |
|
19.7.5.2. |
Բեռնատեղերի քանակը |
1 |
|
19.7.5.3. |
Բեռի և ապրանքի փաթեթվածքի մասին տեղեկությունները |
0..* |
|
19.7.5.3.1 |
Բեռի և ապրանքի փաթեթվածքի տեսակի ծածկագիրը |
1 |
|
19.7.5.3.2. |
Քանակը |
0..1 |
|
19.7.5.3.3. |
Մականշվածքը |
0..1 |
|
19.7.6 |
Այն բեռնարկղի նույնականացման համարը, որով փոխադրվում է ապրանքը |
0..* |
|
19.7.7. |
Ապրանքի համաքաշը |
1 |
|
19.7.8. |
Լրացուցիչ չափման միավորը |
0..1 |
|
19.7.8.1. |
Քանակը |
1 |
|
19.7.8.2. |
Ծածկագիրը |
1 |
|
19.7.9. |
Ապրանքի արժեքը |
0..1 |
|
19.7.9.1. |
Արժույթի ծածկագիրը |
1 |
|
19.7.9.2. |
Ապրանքի արժեքը |
1 |
|
19.7.10. |
Նախորդող փաստաթուղթը |
0..* |
|
19.7.10.1. |
Նախորդող փաստաթղթի ծածկագիրը |
0..1 |
|
19.7.10.2. |
Նախորդող փաստաթղթի համարը (գրանցման համարը) |
1 |
|
19.7.11. |
Տարանցման հայտարարագրում հայտագրված ապրանքների վերաբերյալ տեղեկությունները հաստատող փաստաթղթերը |
1..* |
|
19.7.11.1. |
Փաստաթղթի տեսակի ծածկագիրը |
1 |
|
19.7.11.2. |
Փաստաթուղթը ներկայացնելու հատկանիշը |
1 |
|
19.7.11.3. |
Փաստաթղթի համարը |
1 |
|
19.7.11.4. |
Փաստաթղթի ամսաթիվը |
0..1 |
|
19.7.11.5. |
Փաստաթղթի անվանումը |
0..1 |
|
20. |
Մաքսատուրքերը, հարկերը վճարելու պարտավորության կատարման ապահովումը |
1..* |
|
20.1. |
Ապահովում տրամադրելու ծածկագիրը (1՝ տրամադրված է. 2՝ չի տրամադրվում) |
1 |
|
20.2. |
Տրամադրված ապահովումը |
0..1 |
|
20.2.1. |
Արժույթի ծածկագիրը |
1 |
|
20.2.2. |
Ապահովման գումարը |
1 |
|
20.2.3. |
Ապահովման տրամադրումը հաստատող փաստաթուղթը |
1 |
|
20.2.3.1. |
Փաստաթղթի ծածկագիրը |
1 |
|
20.2.3.2. |
Փաստաթղթի համարը (գրանցման համարը) |
1 |
|
20.2.3.3. |
Փաստաթղթի ամսաթիվը |
0..1 |
|
20.2.3.4. |
Ապահովման եղանակի ծածկագիրը |
1 |
|
20.3. |
Ապահովում չտրամադրելը |
0..1 |
|
20.3.1. |
Ապահովում չտրամադրելու հիմքի ծածկագիրը |
1 |
|
20.3.2. |
Ապահովում չտրամադրելու հիմքերը հաստատող փաստաթուղթը |
1 |
|
20.3.2.1. |
Փաստաթղթի համարը (գրանցման համարը) |
1 |
|
20.3.2.2. |
Փաստաթղթի ամսաթիվը |
1 |
(աղյուսակը փոփ. ԵՏՀԿ 19.07.22 թիվ 106, խմբ. ԵՏՀԿ 06.05.24 թիվ 44)
Աղյուսակ թիվ 2
Ուղևորային մաքսային հայտարարագրի օգտագործմամբ ֆունկցիոնալ սխեմաների թիվ 1 հաղորդագրության տեղեկությունների կազմը
|
Համարը՝ ը/կ |
Անվանումը |
Բազմ. |
|
1. |
Հայտարարատուն |
1 |
|
1.1. |
Ազգանունը |
1 |
|
1.2. |
Անունը |
1 |
|
1.3. |
Հայրանունը (առկայության դեպքում) |
0..1 |
|
1.4. |
Անձը հաստատող փաստաթղթի մասին տեղեկությունները |
1 |
|
1.4.1. |
Անձը հաստատող փաստաթղթի տեսակի ծածկագիրը |
1 |
|
1.4.2. |
Այն երկրի ծածկագիրը, որի լիազորված մարմնի կողմից տրամադրվել է փաստաթուղթը |
1 |
|
1.4.3. |
Փաստաթղթի սերիան (առկայության դեպքում) |
0..1 |
|
1.4.4. |
Փաստաթղթի համարը |
1 |
|
1.4.5. |
Փաստաթղթի տրման ամսաթիվը |
1 |
|
1.5. |
Անդամ պետությունում մշտական բնակության (գրանցման) վայրի հասցեի և (կամ) ժամանակավոր բնակության (գտնվելու) հասցեի մասին տեղեկությունները` թիվ 15 աղյուսակին համապատասխան |
1..* |
|
1.5.1. |
(դիրքը հանվել է ԵՏՀԿ 06.05.24 թիվ 44) |
|
|
1.5.2. |
(դիրքը հանվել է ԵՏՀԿ 06.05.24 թիվ 44) |
|
|
1.5.3. |
(դիրքը հանվել է ԵՏՀԿ 06.05.24 թիվ 44) |
|
|
1.5.4. |
(դիրքը հանվել է ԵՏՀԿ 06.05.24 թիվ 44) |
|
|
1.5.5. |
(դիրքը հանվել է ԵՏՀԿ 06.05.24 թիվ 44) |
|
|
1.5.6. |
(դիրքը հանվել է ԵՏՀԿ 06.05.24 թիվ 44) |
|
|
1.5.7. |
(դիրքը հանվել է ԵՏՀԿ 06.05.24 թիվ 44) |
|
|
1.6 |
Ուղարկող երկրի ծածկագիրը |
1 |
|
1.7. |
Նշանակման երկրի ծածկագիրը |
1 |
|
2. |
Տեղափոխման եղանակի ծածկագիրը (միայն 1՝ ուղեբեռ, ներառյալ՝ ձեռնածանրոցը) |
1 |
|
3. |
Տեղեկություններ ապրանքների մասին |
1 |
|
3.1. |
Մաքսային հայտարարագրման ենթակա ապրանքների առկայության մասին տեղեկությունները (մաքսատուրքերի, հարկերի վճարումից ազատմամբ ներմուծվող ապրանքների առկայության մասին տեղեկությունները. այն ապրանքների առկայության մասին տեղեկությունները, որոնց վերաբերյալ ենթակա են պահպանման արգելքները և սահմանափակումները) |
0..1 |
|
3.1.1. |
Ապրանքի կատեգորիայի ծածկագիրը (արժեքներ 02-3.2, 04-3.4, ... 10-3.10) |
1..10 |
|
3.2. |
Ապրանքները |
1..* |
|
3.2.1. |
Ապրանքի հերթական համարը |
1 |
|
3.2.2. |
Ապրանքի անվանումը |
1 |
|
3.2.3. |
Նկարագրությունը (նույնականացման համարը (առկայության դեպքում), ապրանքային նշանը, այն նյութը, որից պատրաստված է ապրանքը, գույնը և այլն) |
0..1 |
|
3.2.4. |
Ներկայացված փաստաթուղթը (սահմանափակումների պահպանումը, ապահովումը, վճարումից ազատումը) |
0..* |
|
3.2.5. |
Փաստաթղթի տեսակի ծածկագիրը |
1 |
|
3.2.6. |
Փաստաթղթի համարը |
1 |
|
3.2.7. |
Փաստաթղթի ամսաթիվը |
1 |
|
3.2.8. |
Փաստաթուղթը տրամադրած լիազորված մարմնի անվանումը |
0..1 |
| 3.2.9 |
Զտաքաշը |
0..1 |
|
3.2.10. |
Ապրանքների քանակը՝ լրացուցիչ չափման միավորով |
0..1 |
|
3.2.10.1. |
Քանակը |
1 |
|
3.2.10.2. |
Չափման միավորի ծածկագրային նշագիրը |
1 |
|
3.2.11. |
Ապրանքի արժեքը |
0..1 |
|
3.2.11.1 |
Արժույթի ծածկագիրը |
1 |
|
3.2.11.2 |
Արժեքը |
1 |
|
3.3. |
Ընդհանուր զտաքաշը |
0..1 |
|
3.3.1. |
Չափման միավորի ծածկագիրը |
1 |
|
3.3.2. |
Զանգվածը |
1 |
|
3.4. |
Բոլոր ապրանքների անվանումների ընդհանուր քանակը |
0..1 |
|
3.4.1. |
Չափման միավորի ծածկագիրը |
1 |
|
3.4.2. |
Քանակը |
1 |
|
3.5. |
(դիրքը հանվել է ԵՏՀԿ 06.05.24 թիվ 44) |
|
|
3.5.1. |
(դիրքը հանվել է ԵՏՀԿ 06.05.24 թիվ 44) |
|
|
3.5.2. |
(դիրքը հանվել է ԵՏՀԿ 06.05.24 թիվ 44) |
|
|
4. |
Տրանսպորտային միջոցների մասին տեղեկությունները |
0..1 |
|
4.1. |
Ներմուծվող անձնական օգտագործման տրանսպորտային միջոցը մաքսատուրքերի, հարկերի վճարումից ազատելու նշանը |
0..1 |
|
4.2. |
Տրանսպորտային միջոցի մասին տեղեկությունները |
1..* |
|
4.2.1. |
Տրանսպորտի տեսակի ծածկագիրը |
1 |
|
4.2.2. |
Կցովի տրանսպորտային միջոցի նշանը |
0..1 |
|
4.2.3. |
Տրանսպորտային միջոցի մակնիշը, մոդելը |
0..1 |
|
4.2.3.1. |
Տրանսպորտային միջոցի մակնիշի ծածկագիրը |
1 |
|
4.2.3.2. |
Մոդելի անվանումը |
1 |
|
4.2.4. |
Տրանսպորտային միջոցի գրանցման համարը |
0..1 |
|
4.2.4.1. |
Գրանցման երկրի ծածկագիրը |
0..1 |
|
4.2.4.2. |
Տրանսպորտային միջոցի գրանցման համարը |
1 |
|
4.2.5. |
Տրանսպորտային միջոցի նույնականացման համարը |
0..1 |
|
4.2.6. |
Շարժիչի աշխատանքային ծավալը |
0..1 |
|
4.2.7. |
Տրանսպորտային միջոցի թափքի համարը |
0..1 |
|
4.2.8. |
Տրանսպորտային միջոցի հենասարքի համարը |
0..1 |
|
4.2.9. |
Թողարկման պահը (արտադրման ամսաթիվը) |
0..1 |
|
4.2.10. |
Արժեքը |
1 |
|
4.2.10.1. |
Արժույթի ծածկագիրը |
1 |
|
4.2.10.2. |
Արժեքը |
1 |
|
4.2.11. |
Տրանսպորտային միջոցի տեսակը |
0..1 |
|
4.2.12. |
Տրանսպորտային միջոցի զանգվածը |
0..1 |
|
4.2.12.1. |
Չափման միավորի ծածկագիրը |
1 |
|
4.2.12.2. |
Զանգվածը |
1 |
|
4.2.13. |
Նավի իրանի երկարությունը |
0..1 |
|
4.2.13.1. |
Չափման միավորի ծածկագիրը |
1 |
|
4.2.13.2. |
Երկարությունը |
1 |
|
5. |
Ուղարկող մաքսային մարմնի կողմից անցկացված մաքսային հսկողության արդյունքների մասին տեղեկությունները |
1 |
|
5.1. |
Տարանցման հայտարարագրի գրանցման համարը |
0..1 |
|
5.2. |
Մաքսային մարմնի ծածկագիրը |
1 |
|
5.3. |
Մաքսային մարմնի որոշումը |
1 |
|
5.3.1. |
Մաքսային մարմնի կողմից որոշման ընդունման ամսաթիվը |
1 |
|
5.3.2. |
Մաքսային մարմնի կողմից որոշման ընդունման ժամը |
1 |
|
5.4. |
Մաքսային մարմնի պաշտոնատար անձի մասին տեղեկությունները |
0..1 |
|
5. 4. 1. |
Մաքսային մարմնի պաշտոնատար անձի համարակալված անձնական կնիքի համարը |
0..1 |
|
5.4.2. |
Մաքսային մարմնի պաշտոնատար անձի ազգանունը, անունը, հայրանունը (առկայության դեպքում) |
0..1 |
|
6. |
Ուղարկող մաքսային մարմնի կողմից կիրառված և (կամ) ճանաչված նույնականացման միջոցները |
0..* |
|
6.1.1 |
Նույնականացման միջոցի (կապարակնիքների, կնիքների, սեյֆ փաթեթների և այլն) տեսակի ծածկագիրը |
1 |
|
6.1.2. |
Տվյալ տեսակի նույնականացման միջոցների ընդհանուր քանակը |
1 |
|
6.1.3. |
Նույնականացման միջոցը |
1..* |
|
6.1.4. |
Նույնականացման միջոցի համարը |
1 |
|
6.1.5. |
Նույնականացման միջոցի տարբերակիչ նշանները |
0..1 |
|
6.1.6. |
Նշան, որ ավելի վաղ զետեղված նույնականացման միջոցը ճանաչված է ուղարկող մարմնի կողմից |
0..1 |
|
5.3.3. |
Մաքսային տարանցման ժամկետը |
1 |
|
5.3.4. |
Ուղարկող մաքսային մարմնի կողմից սահմանված՝ նշանակման մաքսային մարմինը |
1 |
|
5.3.4.1. |
Նշանակման մաքսային մարմնի ծածկագիրը |
1 |
|
7. |
Մաքսատուրքերը, հարկերը վճարելու պարտավորության կատարման ապահովումը |
1..* |
|
7.1. |
Ապահովումը տրամադրելու ծածկագիրը (1՝ տրամադրվել է. 2՝ չի տրամադրվում) |
1 |
|
7.2 |
Տրամադրված ապահովումը |
0..1 |
|
7.2.1. |
Արժույթի ծածկագիրը |
1 |
|
7.2.2. |
Ապահովման գումարը |
1 |
|
7.2.3. |
Ապահովման տրամադրումը հաստատող փաստաթուղթը |
1 |
|
7.2.3.1. |
Փաստաթղթի ծածկագիրը |
1 |
|
1.2.3.2. |
Փաստաթղթի համարը (գրանցման համարը) |
1 |
|
1.2.3.3. |
Փաստաթղթի ամսաթիվը |
0..1 |
|
7.2.3.4. |
Ապահովման եղանակի ծածկագիրը |
1 |
(աղյուսակը լրաց. ԵՏՀԿ 19.07.22 թիվ 106, լրաց., փոփ. ԵՏՀԿ 06.05.24 թիվ 44)
Աղյուսակ թիվ 3
Գործառական սխեմաների թիվ 2, 72, 82, 92, 102, 112, 172 հաղորդագրությունների տեղեկությունների կազմը
|
Համարը՝ ը/կ |
Անվանումը |
Բազմ. |
Հաղորդագրության համարը |
|
1. |
Չեղարկումն իրականացրած մաքսային մարմնի ծածկագիրը |
1 |
2, 72, 82, 92, 102, 112, 172, |
|
2. |
Տարանցման հայտարարագրի գրանցման համարը |
1 |
2, 72, 82, 92, 102, 112, 172, |
|
3. |
ՄՃՓ գրքույկի մասին տեղեկությունները |
0..1 |
2, 72, 82, 92, 102, 112, 172, |
|
3.1. |
ՄՃՓ գրքույկի համարը |
1 |
2, 72, 82, 92, 102, 112, 172, |
|
3.2. |
ՄՃՓ գրքույկի սերիան |
1 |
2, 72, 82, 92, 102, 112, 172, |
|
3.3. |
ՄՃՓ գրքույկի պոկովի թերթի էջի համարը |
1 |
2, 72, 82, 92, 102, 112, 172, |
|
4. |
Չեղարկման ամսաթիվը |
1 |
2, 72, 82, 92, 102, 112, 172, |
|
5. |
Չեղարկման ժամը |
1 |
2, 72, 82, 92, 102, 112, 172, |
|
6. |
Չեղարկումն իրականացրած մաքսային մարմնի պաշտոնատար անձի մասին տեղեկությունները |
0..1 |
2, 72, 82, 92, 102, 112, 172, |
|
6.1. |
Մաքսային մարմնի պաշտոնատար անձի անձնական համարակալված կնիքի համարը |
0..1 |
2, 72, 82, 92, 102, 112, 172, |
|
6.2. |
Մաքսային մարմնի պաշտոնատար անձի ազգանունը, անունը, հայրանունը (առկայության դեպքում) |
0..1 |
2, 72, 82, 92, 102, 112, 172, |
(աղյուսակը խմբ. ԵՏՀԿ 19.07.22 թիվ 106)
Աղյուսակ թիվ 4
Թիվ 4 ֆունկցիոնալ սխեմաների հաղորդագրության տեղեկությունների կազմը
(վերնագիրը փոփ.. ԵՏՀԿ 19.07.22 թիվ 106)
|
Համարը՝ ը/կ |
Անվանումը |
Բազմ. |
Հաղորդագրության համարը |
|
1. |
«Մաքսային տարանցում» մաքսային ընթացակարգով ձևակերպվող ապրանքների մասին հարցում ուղղած մաքսային մարմնի ծածկագիրը |
1 |
(սյունակը հանվել է ԵՏՀԿ 06.05.24 թիվ 44) |
|
2. |
Տարանցման հայտարարագրի գրանցման համարը |
1 |
|
|
3. |
Տեղեկություններ՝ ըստ ՄՃՓ գրքույկի |
0..1 |
|
|
3.1. |
ՄՃՓ գրքույկի համարը |
1 |
|
|
3.2. |
ՄՃՓ գրքույկի սերիան |
1 |
|
|
3.3. |
ՄՃՓ գրքույկի պոկվող թերթիկի էջի համարը |
0..1 |
|
|
4. |
Հարցման ուղարկման ամսաթիվը |
0..1 |
|
|
5. |
Հարցման ուղարկման ժամը |
1 |
|
|
6. |
Մաքսային մարմնի պաշտոնատար անձի մասին տեղեկությունները |
0..1 |
|
|
6.1. |
Մաքսային մարմնի պաշտոնատար անձի համարակալված անձնական կնիքի համարը |
0..1 |
|
|
6.2. |
Հաղորդագրություն ուղարկած մաքսային մարմնի պաշտոնատար անձի ազգանունը, անունը, հայրանունը (առկայության դեպքում) |
0..1 |
|
(աղյուսակը փոփ. ԵՏՀԿ 19.07.22 թիվ 106, ԵՏՀԿ 06.05.24 թիվ 44)
Աղյուսակ թիվ 5
Թիվ 5 ֆունկցիոնալ սխեմաների հաղորդագրությունների տեղեկությունների կազմը
Գործառական սխեմաների թիվ 5 հաղորդագրության տեղեկությունների կազմը
|
Համարը՝ ը/կ |
Անվանումը |
Բազմ. |
|
1. |
Տեղեկությունները՝ թիվ 1 աղյուսակին համապատասխան |
0..1 |
|
2. |
Տեղեկությունները՝ թիվ 2 աղյուսակին համապատասխան՝ ուղևորային մաքսային հայտարարագրի օգտագործման դեպքում |
0..1 |
|
3. |
Կատարված մաքսային գործառնությունների մասին տեղեկությունները |
0..1 |
|
3.1. |
Մաքսային տարանցման ժամկետի երկարաձգումը |
0..* |
|
3.1.1. |
«Մաքսային տարանցում» մաքսային ընթացակարգի ժամկետի երկարաձգման վերաբերյալ որոշում ընդունած մաքսային մարմնի ծածկագիրը |
1 |
|
3.1.2. |
Որոշման ձևակերպման ամսաթիվը |
1 |
|
3.1.3. |
Որոշումն ընդունելու ժամը |
1 |
|
3.1.4. |
Մաքսային մարմնի պաշտոնատար անձի մասին տեղեկությունները |
0..1 |
|
3.1.4.1. |
Մաքսային մարմնի պաշտոնատար անձի անձնական համարակալված կնիքի համարը |
0..1 |
|
3.1.4.2. |
Մաքսային մարմնի պաշտոնատար անձի ազգանունը, անունը, հայրանունը (առկայության դեպքում) |
0..1 |
|
3.1.5. |
Ամսաթիվը, մինչև որը երկարաձգված է մաքսային տարանցման ժամկետը |
1 |
|
3.2. |
Բեռնային գործողություններ և (կամ) տրանսպորտային միջոցների փոխարինում |
0..* |
|
3.2.1. |
Այն մաքսային մարմնի ծածկագիրը, որի գործունեության տարածաշրջանում կատարվել են բեռնային գործողությունները և (կամ) տրանսպորտային միջոցների փոխարինումը |
1 |
|
3.2.2. |
Մաքսային մարմնի՝ թույլտվություն տրամադրելու վերաբերյալ որոշման մասին տեղեկությունները |
0..1 |
|
3.2.2.1. |
Որոշումն ընդունելու ամսաթիվը |
1 |
|
3.2.2.2. |
Որոշումն ընդունելու ժամը |
1 |
|
3.2.2.3. |
Մաքսային մարմնի պաշտոնատար անձի մասին տեղեկությունները |
1 |
|
3.2.2.3.1. |
Մաքսային մարմնի պաշտոնատար անձի անձնական համարակալված կնիքի համարը |
0..1 |
|
3.2.2.3.2. |
Մաքսային մարմնի պաշտոնատար անձի ազգանունը, անունը, հայրանունը (առկայության դեպքում) |
0..1 |
|
3.2.3. |
Բեռնային գործողությունների կատարումից և (կամ) տրանսպորտային միջոցների փոխարինումից հետո զետեղված նույնականացման միջոցները |
0..* |
|
3.2.3.1. |
Նույնականացման միջոցի տեսակի ծածկագիրը |
1 |
|
3.2.3.2. |
Նույնականացման միջոցների ընդհանուր քանակը |
1 |
|
3.2.3.3. |
Նույնականացման միջոցը |
1. * |
|
3.2.3.3.1. |
Նույնականացման միջոցի համարը |
1 |
|
3.2.3.3.2. |
Նույնականացման միջոցի տարբերակիչ հատկանիշները |
0..1 |
|
3.2.4. |
Նավիգացիոն կապարակնիքը՝ այն ոչ որպես նույնականացման միջոց կիրառելու դեպքում |
0..* |
|
3.2.4.1. |
Կապարակնիքի համարը |
1 |
|
3.2.4.2. |
Կապարակնիքի մասին այլ տեղեկություններ |
0..1 |
|
3.2.5. |
Բեռնային գործողությունների կատարման և (կամ) տրանսպորտային միջոցների փոխարինման ամսաթիվը |
1 |
|
3.2.6. |
Ապրանքների հետ կատարվող բեռնային գործողությունները և (կամ) տրանսպորտային միջոցների փոխարինումը |
1 |
|
3.2.6.1. |
Բեռնային գործողությունների կատարման և (կամ) տրանսպորտային միջոցների փոխարինման վայրը և երկիրը |
1 |
|
3.2.6.1.1. |
Վայրը |
1 |
|
3.2.6.1.2. |
Ե/գ կայարանի ծածկագիրը |
0..1 |
|
3.2.6.1.3. |
Երկրի ծածկագիրը |
1 |
|
3.2.6.1.4. |
Մաքսային մարմնի ծածկագիրը |
1 |
|
3.2.6.2. |
Բեռնարկղային փոխաբեռնման հատկանիշը (1՝ ապրանքները փոխաբեռնվում են մեկ բեռնարկղից մյուսը. 0՝ ապրանքները չեն փոխաբեռնվում մեկ բեռնարկղից մյուսը) |
1 |
|
3.2.6.3. |
Այն տրանսպորտային միջոցները, որոնց օգտագործմամբ շարունակվել է փոխադրումը (տրանսպորտային փոխադրումը) |
0..* |
|
3.2.6.3.1. |
Տրանսպորտային միջոցի հերթական համարը (հերթական համարները)՝ բեռնային գործողությունների կատարումից և (կամ) տրանսպորտային միջոցի փոխարինումից հետո (տարանցման հայտարարագրում առկա համարակալմանը համապատասխան) |
0..1 |
|
3.2.6.3.2. |
Տրանսպորտային միջոցի մասին տեղեկությունները՝ տարանցման հայտարարագրում դրանց բացակայության դեպքում |
0..1 |
|
3.2.6.3.2.1. |
Տրանսպորտի կամ ապրանքների տրանսպորտային փոխադրման տեսակի ծածկագիրը |
1 |
|
3.2.6.3.2.2. |
Տրանսպորտային միջոցի տիպը |
0..1 |
|
3.2.6.3.2.3. |
Ավտոմոբիլային տրանսպորտային միջոցի գրանցման համարը |
0..1 |
|
3.2.6.3.2.4. |
Երկաթուղային տրանսպորտային միջոցի համարը |
0..1 |
|
3.2.6.3.2.5. |
Նավի անվանումը |
0..1 |
|
3.2.6.3.2.6. |
Օդանավի չվերթի համարը |
0..1 |
|
3.2.6.3.2.7. |
Բեռնարկղի նույնականացման համարը |
0..1 |
|
3.2.6.3.2.8. |
Այն երկրի ծածկագիրը, որտեղ գրանցված է տրանսպորտային միջոցը |
0..1 |
|
3.2.7. |
Փոխադրողի փոխարինման հատկանիշը |
1 |
|
3.2.8. |
Այն փոխադրողի մասին տեղեկությունները, որը շարունակելու է փոխադրումը (փոխադրողի փոխարինման դեպքում) |
0..1 |
|
3.2.8.1 |
Ապրանքների փոխադրումը (տրանսպորտային փոխադրումը) շարունակող փոխադրողի հերթական համարը (եթե փոխադրողի մասին տեղեկությունները հայտագրված են տարանցման հայտարարագրում) |
0..1 |
|
3.2.8.2. |
Փոխադրողի մասին տեղեկությունները (տարանցման հայտարարագրում դրանց բացակայության դեպքում) |
0..1 |
|
3.2.8.2.1. |
Մաքսային փոխադրողների ռեեստրում ընդգրկելու վերաբերյալ վկայականի գրանցման համարը |
0..1 |
|
3.2.8.2.2. |
Թիվ 14 աղյուսակի 1-5-րդ կետերով նախատեսված տեղեկությունները |
1 |
|
3.3. |
Փոխադրողի պարտականությունների կատարումը խոչընդոտող հանգամանքների առաջացման մասին տեղեկությունները |
0..1 |
|
3.3.1. |
Այն մաքսային մարմնի ծածկագիրը, որի գործունեության տարածաշրջանում առաջացել են փոխադրողի պարտականությունների կատարումը խոչընդոտող հանգամանքներ |
1 |
|
3.3.2. |
Մաքսային մարմնի պաշտոնատար անձի մասին տեղեկությունները |
0..1 |
|
3.3.2.1. |
Մաքսային մարմնի պաշտոնատար անձի անձնական համարակալված կնիքի համարը |
0..1 |
|
3.3.2.2. |
Մաքսային մարմնի պաշտոնատար անձի ազգանունը, անունը, հայրանունը (առկայության դեպքում) |
0..1 |
|
3.3.3. |
Հանգամանքների առաջացման վայրը և երկիրը |
1 |
|
3.3.3.1. |
Վայրը |
1 |
|
3.3.3.2. |
Երկրի ծածկագիրը |
1 |
|
3.3.4. |
Հանգամանքների առաջացման դեպքում մաքսային հսկողության անցկացման արդյունքները |
1 |
|
3.3.4.1. |
Հանգամանքների առաջացման ամսաթիվը |
1 |
|
3.3.4.2 |
Վթարի կամ անհաղթահարելի ուժի ազդեցության մասին ակտը |
1 |
|
3.3.4.2.1. |
Վթարի կամ անհաղթահարելի ուժի ազդեցության մասին ակտի համարը |
0..1 |
|
3.3.4.2.2. |
Վթարի կամ անհաղթահարելի ուժի ազդեցության մասին ակտը կազմելու ամսաթիվը |
0..1 |
|
3.3.4.3. |
Մաքսային հսկողության արդյունքների արձանագրման ամսաթիվը |
0..1 |
|
3.3.4.4. |
Մաքսային հսկողության արդյունքների արձանագրման ժամը |
0..1 |
|
3.3.4.5. |
Ապրանքների կորստի (բացակայության, վնասման) մասին տեղեկությունները |
0..* |
|
3.3.4.5.1. |
Տրանսպորտային (փոխադրման) փաստաթուղթը, որին համապատասխան փոխադրվել են կորսված ապրանքները |
1 |
|
3.3.4.5.1.1. |
Փաստաթղթի տեսակի ծածկագիրը |
1 |
|
3.3.4.5.1.2. |
Փաստաթղթի անվանումը (փաստաթղթի տեսակի ծածկագրի դեպքում՝ այլ) |
0..1 |
|
3.3.4.5.1.3. |
Փաստաթղթի համարը |
1 |
|
3.3.4.5.1.4. |
Փաստաթղթի ամսաթիվը |
1 |
|
3.3.4.5.2. |
Կորսված (բացակայող, վնասված, ոչնչացված) ապրանքները |
0..* |
|
3.3.4.5.2.1 |
Տարանցման հայտարարագրում ապրանքի հերթական համարը |
1 |
|
3.3.4.5.2.2 |
Ապրանքի կամ դրա մի մասի կորստի տեսակի ծածկագիրը (կորսված, ոչնչացված, վնասված) |
1 |
|
3.3.4.5.2.3. |
Բեռնատեղերը և ապրանքների փաթեթվածքը |
0..1 |
|
3.3.4.5.2.3.1. |
Բեռի և ապրանքի փաթեթվածքի տեսակի մասին տեղեկությունները |
1 |
|
3.3.4.5.2.3.2 |
Բեռի և ապրանքի փաթեթվածքի մասին տեղեկությունները |
0..* |
|
3.3.4.5.2.3.2.1 |
Բեռի և ապրանքի փաթեթվածքի տեսակի ծածկագիրը |
1 |
|
3.3.4.5.2.3.2.2. |
Տվյալ տեսակի փաթեթվածքների քանակը |
1 |
|
3.3.4.5.2.3. |
Ապրանքի զանգվածը |
1 |
|
3.3.4.5.2.3.1 |
Կորսված ապրանքի համաքաշը |
0..1 |
|
3.3.4.5.2.3.2. |
Կորսված ապրանքի զտաքաշը (ուղևորային մաքսային հայտարարագրի օգտագործման դեպքում) |
0..1 |
|
3.3.4.5.2.4. |
Լրացուցիչ չափման միավորները |
0..1 |
|
3.3.4.5.2.4.1. |
Ապրանքի քանակը |
1 |
|
3.3.4.5.2.4.2. |
Ծածկագիրը |
1 |
|
3.3.4.5.3 |
Այն տրանսպորտային միջոցի բեռնատար հատվածամասի վնասման հատկանիշը, որտեղ գտնվել են (գտնվում են) ապրանքները |
1 |
|
3.3.4.5.4 |
Վնասված նույնականացման միջոցները |
0..* |
|
3.3.4.5.4.1. |
Նույնականացման միջոցի տեսակի ծածկագիրը |
1 |
|
3.3.4.5.4.2. |
Նույնականացման միջոցի համարը |
1 |
|
3.4. |
Առաքման վայրի փոփոխության դեպքում «մաքսային տարանցում» մաքսային ընթացակարգն ավարտելը |
1 |
|
3.4.1. |
«Մաքսային տարանցում» մաքսային ընթացակարգն ավարտելու վերաբերյալ որոշում ընդունած մաքսային մարմնի ծածկագիրը |
1 |
|
3.4.2. |
«Մաքսային տարանցում» մաքսային ընթացակարգն ավարտելու վերաբերյալ որոշման մասին տեղեկությունները |
1 |
|
3.4.2.1. |
Այն հանգամանքների մասին տեղեկությունները, որոնցով պայմանավորված է առաքման վայրի փոփոխությունը |
1 |
|
3.4.2.2. |
«Մաքսային տարանցում» մաքսային ընթացակարգն ավարտելու վայրը |
1 |
|
3.4.2.2.1. |
Առաքման վայրի մաքսային մարմնի ծածկագիրը |
1 |
|
3.4.2.2.2. |
Ապրանքների առաքման վայրի ե/գ կայարանի ծածկագիրը |
0..1 |
|
3.4.2.2.3. |
Այն ԼՏՕ-ի մասին տեղեկությունները, որի տարածքում տեղավորված են ապրանքները՝ մինչև «մաքսային տարանցում» մաքսային ընթացակարգի գործողության ավարտը |
0..1 |
|
3.4.2.2.3.1. |
ԼՏՕ-ի տարածքում մաքսային հսկողության գոտու գրանցման համարը |
0..1 |
|
3.4.2.2.3.2. |
ԼՏՕ-ների ռեեստրում ընդգրկելու վերաբերյալ վկայականի համարը |
0..1 |
|
3.4.2.2.3.3. |
ԼՏՕ-ի տարածքի փոստային հասցեն, թիվ 15 աղյուսակին համապատասխան տեղեկությունները |
1 |
|
3.4.2.3. |
Մաքսային մարմնի պաշտոնատար անձի մասին տեղեկությունները |
0..1 |
|
3.4.2.3.1. |
Մաքսային մարմնի պաշտոնատար անձի անձնական համարակալված կնիքի համարը |
0..1 |
|
3.4.2.3.2. |
Մաքսային մարմնի պաշտոնատար անձի ազգանունը, անունը, հայրանունը (առկայության դեպքում) |
0..1 |
|
3.4.3. |
Ապրանքների մասին տեղեկությունները |
1 |
|
3.4.3.1. |
Տրանսպորտային (փոխադրման) փաստաթուղթը, որին համապատասխան փոխադրվել են ապրանքները |
1 |
|
3.4.3.1.1. |
Փաստաթղթի տեսակի ծածկագիրը |
1 |
|
3.4.3.1.2. |
Փաստաթղթի համարը |
1 |
|
3.4.3.1.3. |
Փաստաթղթի ամսաթիվը |
1 |
|
3.4.3.2. |
Առաքված ապրանքների մասին տեղեկությունները |
0..* |
|
3.4.3.2.1. |
Տարանցման հայտարարագրում ապրանքի հերթական համարը |
1 |
|
3.4.3.2.2 |
Ապրանքների մասնակի առաքման հատկանիշը |
0..1 |
|
3.4.3.2.3. |
Ապրանքների առաքման վայրում ապրանքների դատարկման հատկանիշը |
0..1 |
|
3.4.3.2.4. |
Ապրանքի ծածկագիրը |
1 |
|
3.4.3.2.5. |
Ապրանքի անվանումը և նկարագրությունը |
1 |
|
3.4.3.2.6. |
Բեռնատեղերը և ապրանքների փաթեթվածքները |
1 |
|
3.4.3.2.6.1. |
Բեռի և ապրանքի փաթեթվածքի տեսակի մասին տեղեկությունները |
0..1 |
|
3.4.3.2.6.2. |
Բեռի և ապրանքի փաթեթվածքի մասին տեղեկությունները |
0..* |
|
3.4.3.2.6.2.1 |
Բեռի և ապրանքի փաթեթվածքի տեսակի ծածկագիրը |
0..1 |
|
3.4.3.2.6.2.2. |
Քանակը |
1 |
|
3.4.3.2.6.2.3. |
Մականշվածքը |
0..1 |
|
3.4.3.2.7. |
Ապրանքի զանգվածը |
1 |
|
3.4.3.2.7.1. |
Ապրանքի համաքաշը |
0..1 |
|
3.4.3.2.7.2. |
Ապրանքի զտաքաշը (ուղևորային մաքսային հայտարարագրի օգտագործման դեպքում) |
0..1 |
|
3.4.3.2.8. |
Լրացուցիչ չափման միավորը |
0..1 |
|
3.4.3.2.8.1. |
Ապրանքի քանակը |
1 |
|
3.4.3.2.8.2. |
Ծածկագիրը |
1 |
|
3.4.3.2.9. |
Այն բեռնարկղի նույնականացման համարը, որով փոխադրվել է ապրանքը |
0..* |
|
3.4.3.3. |
Ապրանքների կորստի (բացակայության, ոչնչացման) մասին տեղեկությունները |
0..* |
|
3.4.3.3.1. |
Կորսված ապրանքի հերթական համարը՝ տրանսպորտային (փոխադրման) փաստաթղթում |
1 |
|
3.4.3.3.2. |
Ապրանքի կամ դրա մի մասի կորստի տեսակը |
0..1 |
|
3.4.3.3.3. |
Բեռնատեղերը և ապրանքների փաթեթվածքը |
1 |
|
3.4.3.3.3.1. |
Բեռի և ապրանքի փաթեթվածքի տեսակի մասին տեղեկությունները |
0..1 |
|
3.4.3.3.3.2. |
Բեռի և ապրանքների փաթեթվածքի մասին տեղեկությունները |
0..* |
|
3.4.3.3.3.2.1 |
Բեռի և ապրանքի փաթեթվածքի տեսակի ծածկագիրը |
1 |
|
3.4.3.3.3.2.2. |
Քանակը |
0..1 |
|
3.4.3.3.4. |
Ապրանքի զանգվածը |
1 |
|
3.4.3.3.4.1. |
Ապրանքի կորսված մասի համաքաշը |
0..1 |
|
3.4.3.3.4.2. |
Ապրանքի կորսված մասի զտաքաշը (ուղևորային մաքսային հայտարարագրի օգտագործման դեպքում) |
0..1 |
|
3.4.3.3.5. |
Կորսված ապրանքը՝ լրացուցիչ չափման միավորով |
0..1 |
|
3.4.3.3.5.1. |
Քանակը |
1 |
|
3.4.3.3.5.2. |
Ծածկագիրը |
1 |
|
3.4.4. |
«Մաքսային տարանցում» մաքսային ընթացակարգն ավարտելու վերաբերյալ որոշում ընդունած մաքսային մարմնի նշումները |
1 |
|
3.4.4.1. |
Կապարակնիքների խախտման հատկանիշը |
1 |
|
3.4.4.2. |
Տրանսպորտային միջոցի բեռնատար հատվածամասի խախտման (վնասման) հատկանիշը |
1 |
|
3.4.4.3 |
Վարչական իրավախախտման բացահայտված հատկանիշների մասին տեղեկությունները |
1 |
|
3.4.4.4. |
Վերապահումների մասին տեղեկությունները |
0..1 |
|
3.4.4.5. |
Նույնականացման միջոցները՝ առաքման վայրը փոփոխած մաքսային մարմին ապրանքների ժամանման դեպքում |
0..* |
|
3.4.4.5.1. |
Նույնականացման միջոցի տեսակի ծածկագիրը |
1 |
|
3.4.4.5.2. |
Յուրաքանչյուր տեսակի նույնականացման միջոցների ընդհանուր քանակը |
1 |
|
3.4.4.5.3 |
Նույնականացման միջոցը |
1..* |
|
3.4.4.5.3.1 |
Նույնականացման միջոցի համարը |
1 |
|
3.4.4.5.3.2. |
Նույնականացման միջոցների տարբերակիչ հատկանիշները |
0..1 |
|
3.4.5. |
Մաքսային նպատակների համար նշանակություն ունեցող այլ տեղեկություններ, ներառյալ, օրինակ, մաքսային հսկողության կիրառված ձևերի և դրանց կիրառման արդյունքների մասին տեղեկությունները |
0..1 |
|
3.4.6. |
Մասնակի առաքման դեպքում ապրանքների փոխադրումն ավարտող փոխադրողը |
0..1 |
|
3.4.6.1. |
Փոխադրողի հերթական համարը (եթե փոխադրողի մասին տեղեկությունները հայտագրված են տարանցման հայտարարագրում) |
0..1 |
|
3.4.6.2. |
Փոխադրողի մասին տեղեկությունները (տարանցման հայտարարագրում դրանց բացակայության դեպքում) |
0..1 |
|
3.4.6.2.1 |
Մաքսային փոխադրողների ռեեստրում ընդգրկելու վերաբերյալ վկայականի գրանցման համարը |
0..1 |
|
3.4.6.2.2. |
Թիվ 14 աղյուսակի 1-5-րդ կետերով նախատեսված տեղեկությունները |
0..1 |
|
3.4.7. |
Այն տրանսպորտային միջոցների մասին տեղեկությունները, որոնց օգտագործմամբ ավարտվում է ապրանքների փոխադրումը (տրանսպորտային փոխադրումը)՝ մասնակի առաքման դեպքում |
0..* |
|
3.4.7.1. |
Տրանսպորտային միջոցի հերթական համարը (հերթական համարները) (տարանցման հայտարարագրի մեջ համարակալմանը համապատասխան) |
0..1 |
|
3.4.7.2. |
Տրանսպորտային միջոցի մասին տեղեկությունները (տարանցման հայտարարագրում դրանց բացակայության դեպքում) |
0..1 |
|
3.4.7.2.1. |
Տրանսպորտային միջոցի տեսակի կամ տրանսպորտային փոխադրման տեսակի ծածկագիրը |
1 |
|
3.4.7.2.2. |
Տրանսպորտային միջոցի տիպը |
0..1 |
|
3.4.7.2.3. |
Ավտոմոբիլային տրանսպորտային միջոցի գրանցման համարը |
0..1 |
|
3.4.7.2.4. |
Երկաթուղային տրանսպորտային միջոցի համարը |
0..1 |
|
3.4.7.2.5. |
Նավի անվանումը |
0..1 |
|
3.4.7.2.6. |
Օդանավի չվերթի համարը |
0..1 |
|
3.4.7.2.7. |
Բեռնարկղի նույնականացման համարը |
0..1 |
|
3.4.7.2.8. |
Այն երկրի ծածկագիրը, որտեղ գրանցված է տրանսպորտային միջոցը |
0..1 |
|
3.4.8. |
«Մաքսային տարանցում» մաքսային ընթացակարգն ավարտելու մատյանում գրանցման համարը |
1 |
|
3.5. |
«Մաքսային տարանցում» մաքսային ընթացակարգի գործողությունն ավարտելու համար տարանցման հայտարարագիրը, ինչպես նաև դրան ուղեկցող փաստաթղթերը նշանակման մաքսային մարմին ներկայացնելու գրանցումը |
0..1 |
|
3.5.1. |
Փաստաթղթերի ներկայացման գրանցման համարը |
1 |
|
3.5.1.1. |
Ներկայացման ամսաթիվը |
1 |
|
3.5.1.2. |
Ներկայացման ժամը |
1 |
|
3.6. |
«Մաքսային տարանցում» մաքսային ընթացակարգի գործողության ավարտը ձևակերպելու ժամկետի երկարաձգման մասին որոշումը |
0..1 |
|
3.6.1. |
Ժամկետի երկարաձգման մասին որոշում ընդունելու ամսաթիվը |
1 |
|
3.6.2. |
Ժամկետի երկարաձգման մասին որոշում ընդունելու ժամը |
1 |
|
3.6.3. |
Ամսաթիվը, մինչև որը երկարաձգված է ժամկետը |
1 |
|
3.7. |
«Մաքսային տարանցում» մաքսային ընթացակարգի դադարեցումը |
0..1 |
|
3.7.1. |
«Մաքսային տարանցում» մաքսային ընթացակարգի գործողության դադարեցումը ձևակերպած մաքսային մարմնի ծածկագիրը |
1 |
|
3.7.2. |
Մաքսային մարմնի պաշտոնատար անձի մասին տեղեկությունները |
1 |
|
3.7.2.1. |
«Մաքսային տարանցում» մաքսային ընթացակարգի գործողության դադարեցումը ձևակերպած մաքսային մարմնի պաշտոնատար անձի անձնական համարակալված կնիքի համարը |
0..1 |
|
3.7.2.2. |
«Մաքսային տարանցում» մաքսային ընթացակարգի գործողության դադարեցումը ձևակերպած մաքսային մարմնի պաշտոնատար անձի ազգանունը, անունը, հայրանունը (առկայության դեպքում) |
0..1 |
|
3.7.3. |
Մաքսային տարանցումը դադարեցնելու ժամանակ ապրանքի մասին տեղեկությունները |
1. * |
|
3.7.3.1. |
Ապրանքների հայտարարագրի գրանցման համարը, եթե մինչև «մաքսային տարանցում» մաքսային ընթացակարգով ձևակերպելը ապրանքները ձևակերպվել են «ժամանակավոր ներմուծում (թույլտվություն)» մաքսային ընթացակարգով, «վերամշակում՝ մաքսային տարածքում» մաքսային ընթացակարգով կամ «վերամշակում՝ ներքին սպառման համար» մաքսային ընթացակարգով |
0..1 |
|
3.7.3.2. |
«Մաքսային տարանցում» մաքսային ընթացակարգի լրիվ կամ մասնակի դադարեցման հատկանիշը |
1 |
|
3.7.3.3. |
«Մաքսային տարանցում» մաքսային ընթացակարգի գործողության դադարեցման պատճառները |
1 |
|
3.7.3.4. |
Ապրանքները, որոնց մասով ձևակերպված է «մաքսային տարանցում» մաքսային ընթացակարգի գործողության դադարեցումը |
1..* |
|
3.7.3.4.1. |
Ապրանքի հերթական համարը |
1 |
|
3.7.3.4.2. |
Ապրանքի ծածկագիրը |
1 |
|
3.7.3.4.3. |
Ապրանքի անվանումը և նկարագրությունը |
1 |
|
3.7.3.4.4. |
Բեռնատեղերը և ապրանքների փաթեթվածքը |
1 |
|
3.7.3.4.4.1. |
Բեռի և ապրանքի փաթեթվածքի տեսակի մասին տեղեկությունները |
1 |
|
3.7.3.4.4.2. |
Բեռի և ապրանքի փաթեթվածքի մասին տեղեկությունները |
0..* |
|
3.7.3.4.4.2.1. |
Բեռի և ապրանքի փաթեթվածքի տեսակի ծածկագիրը |
1 |
|
3.7.3.4.4.2.2. |
Քանակը |
1 |
|
3.7.4.5. |
Ապրանքի զանգվածը |
1 |
|
3.7.4.5.1 |
Ապրանքի համաքաշը |
0..1 |
|
3.7.4.5.2. |
Ապրանքի զտաքաշը (ուղևորային մաքսային հայտարարագրի օգտագործման դեպքում) |
0..1 |
|
3.7.3.4.6. |
Լրացուցիչ չափման միավորը |
0..1 |
|
3.7.3.4.6.1. |
Ապրանքի քանակը |
1 |
|
3.7.3.4.6.2. |
Ծածկագիրը |
1 |
|
3.7.3.4.7. |
Այն բեռնարկղի նույնականացման համարը, որով փոխադրվել է ապրանքը |
0..* |
|
3.7.3.5. |
Ապրանքատրանսպորտային բեռնագրի համարը (ՄՃՓ-ի դեպքում) |
0..1 |
|
3.7.4. |
«Մաքսային տարանցում» մաքսային ընթացակարգի գործողության դադարեցումը ձևակերպելու ամսաթիվը |
1 |
|
3.7.5. |
«Մաքսային տարանցում» մաքսային ընթացակարգի գործողության դադարեցումը ձևակերպելու ժամը |
1 |
|
3.8. |
Նավիգացիոն կապարակնիքների կիրառմամբ փոխադրվող ապրանքի առնչությամբ կիրառված հսկողության միջոցներն ու ձևերը |
0..1 |
|
3.8.1. |
Փոխադրման եզակի համարը |
0..1 |
|
3.8.2. |
Նավիգացիոն կապարակնիքի եզակի նույնականացման համարը |
1 |
|
3.8.3. |
Հսկողության միջոցների և ձևերի կիրառման հիմքը |
1 |
|
3.8.4. |
Հսկողության միջոցների և ձևերի կիրառման մասին որոշում ընդունած մաքսային մարմնի ծածկագիրը |
1 |
|
3.8.5. |
Փոխադրողի մասին տեղեկությունները |
1 |
|
3.8.5.1. |
Լրիվ կամ կրճատ (համառոտ) անվանումը |
1 |
|
3.8.5.2. |
Նույնականացման համարը (Ղազախստանի Հանրապետության համար) |
1 |
|
3.8.5.3. |
Հարկային համարը (առկայության դեպքում) |
0..1 |
|
3.8.5.4. |
Անձը հաստատող փաստաթուղթը (ֆիզիկական անձի համար) |
0..1 |
|
3.8.5.5. |
Փոխադրողի գրանցման երկիրը |
1 |
|
3.8.6. |
Տրանսպորտային միջոցի գրանցման համարը |
1 |
|
3.8.7. |
Հսկողության միջոցների և ձևերի կիրառման մասին որոշում ընդունելու ամսաթիվն ու ժամը |
1 |
|
3.8.8. |
Հսկողության միջոցների և ձևերի կիրառման արդյունքներով ձևակերպված փաստաթղթի համարը |
1 |
|
3.8.9. |
Հսկողության միջոցների և ձևերի կիրառման ավարտի ամսաթիվն ու ժամը |
1 |
|
3.8.10. |
Հսկողության միջոցների և ձևերի կիրառման արդյունքները |
1 |
|
3.8.11. |
Թիվ 15 աղյուսակով նախատեսված՝ հսկողության միջոցների և ձևերի կիրառման վայրի մասին տեղեկությունները |
1 |
(աղյուսակը խմբ, ԵՏՀԿ 06.05.24 թիվ 44)
Աղյուսակ թիվ 6
Թիվ 7 ֆունկցիոնալ սխեմաների հաղորդագրությունների տեղեկությունների կազմը
|
Համարը՝ ը/կ |
Անվանումը |
Բազմ. |
|
1. |
«Մաքսային տարանցում» մաքսային ընթացակարգի ժամկետի երկարաձգման վերաբերյալ որոշում ընդունած մաքսային մարմնի ծածկագիրը |
1 |
|
2. |
Որոշումն ընդունելու ամսաթիվը |
1 |
|
3. |
Որոշումն ընդունելու ժամը |
1 |
|
4. |
Մաքսային մարմնի պաշտոնատար անձի մասին տեղեկությունները |
0..1 |
|
4.1. |
Մաքսային մարմնի պաշտոնատար անձի համարակալված անձնական կնիքի համարը |
0..1 |
|
4.2. |
Մաքսային մարմնի պաշտոնատար անձի ազգանունը, անունը, հայրանունը (առկայության դեպքում) |
0..1 |
|
5. |
Տարանցման հայտարարագրի գրանցման համարը |
1 |
|
6. |
ՄՃՓ գրքույկը |
0..1 |
|
6.1. |
ՄՃՓ գրքույկի սերիան |
1 |
|
6.2. |
ՄՃՓ գրքույկի համարը |
1 |
|
6.3. |
ՄՃՓ գրքույկի պոկվող թերթիկի էջի համարը |
1 |
|
7. |
Ամսաթիվ, մինչև որը երկարաձգված է մաքսային տարանցման ժամկետը |
1 |
Աղյուսակ թիվ 7
Գործառական սխեմաների թիվ 12, 16, 18 և 20 հաղորդագրությունների տեղեկությունների կազմը
|
Համարը՝ ը/կ |
Անվանումը |
Բազմ. |
Հաղորդագրության համարը |
|
1. |
«Մաքսային տարանցում» մաքսային ընթացակարգն ավարտելու վերաբերյալ որոշում ընդունած մաքսային մարմնի ծածկագիրը |
1 |
12, 16, 18, 20 |
|
2. |
«Մաքսային տարանցում» մաքսային ընթացակարգն ավարտելու ամսաթիվը |
1 |
12, 16, 18, 20 |
|
3. |
«Մաքսային տարանցում» մաքսային ընթացակարգն ավարտելու ժամը |
1 |
12, 16, 18, 20 |
|
4. |
Տարանցման հայտարարագրի գրանցման համարը |
1 |
12, 16, 18, 20 |
|
5. |
Տեղեկությունները՝ ըստ ՄՃՓ գրքույկի |
0..1 |
12, 16, 18, 20 |
|
5.1. |
ՄՃՓ գրքույկի սերիան |
1 |
12, 16, 18, 20 |
|
5.2. |
ՄՃՓ գրքույկի համարը |
1 |
12, 16, 18, 20 |
|
5.3. |
ՄՃՓ գրքույկի պոկովի թերթի էջի համարը |
1 |
12, 16, 18, 20 |
|
6. |
«Մաքսային տարանցում» մաքսային ընթացակարգն ավարտելու վերաբերյալ որոշման մասին տեղեկությունները |
1 |
12, 16, 18, 20 |
|
6.1. |
Այն հանգամանքների մասին տեղեկությունները, որոնցով պայմանավորված է առաքման վայրի փոփոխությունը |
1 |
12 |
|
6.2. |
«Մաքսային տարանցում» մաքսային ընթացակարգն ավարտելու վայրը |
1 |
12, 16, 18, 20 |
|
6.2.1. |
Առաքման վայրի մաքսային մարմնի ծածկագիրը |
1 |
12, 16, 18, 20 |
|
6.2.2. |
Ապրանքների առաքման վայրի ե/գ կայարանի ծածկագիրը |
0..1 |
12, 16, 18, 20 |
|
6.2.3. |
Այն ԼՏՕ-ի մասին տեղեկությունները, որի տարածքում տեղավորված են ապրանքները՝ մինչև «մաքսային տարանցում» մաքսային ընթացակարգի գործողության ավարտը |
0..1 |
12, 16, 18, 20 |
|
6.2.3.1. |
ԼՏՕ-ի տարածքում մաքսային հսկողության գոտու գրանցման համարը |
0..1 |
12, 16, 18, 20 |
|
6.2.3.2. |
ԼՏՕ-ների ռեեստրում ընդգրկելու վերաբերյալ վկայականի համարը |
0..1 |
12, 16, 18, 20 |
|
6.2.3.3. |
ԼՏՕ-ի տարածքի փոստային հասցեն, թիվ 15 աղյուսակին համապատասխան տեղեկությունները |
1 |
12, 16, 18, 20 |
|
6.3. |
Մաքսային մարմնի պաշտոնատար անձի մասին տեղեկությունները |
0..1 |
12, 16, 18, 20 |
|
6.3.1. |
Մաքսային մարմնի պաշտոնատար անձի անձնական համարակալված կնիքի համարը |
0..1 |
12, 16, 18, 20 |
|
6.3.2. |
Մաքսային մարմնի պաշտոնատար անձի ազգանունը, անունը, հայրանունը (առկայության դեպքում) |
0..1 |
12, 16, 18, 20 |
|
7. |
Ապրանքների մասին տեղեկությունները |
1 |
12, 16, 18, 20 |
|
7.1. |
Տրանսպորտային (փոխադրման) փաստաթուղթը, որին համապատասխան փոխադրվել են ապրանքները |
1 |
12, 16, 18, 20 |
|
7.1.1. |
Փաստաթղթի տեսակի ծածկագիրը |
1 |
12, 16, 18, 20 |
|
7.1.2. |
Փաստաթղթի համարը |
1 |
12, 16, 18, 20 |
|
7.1.3. |
Փաստաթղթի ամսաթիվը |
1 |
12, 16, 18, 20 |
|
7.2. |
Առաքված ապրանքների մասին տեղեկությունները |
0..* |
12, 16, 18, 20 |
|
7.2.1. |
Տարանցման հայտարարագրում ապրանքի հերթական համարը |
1 |
12, 16, 18, 20 |
|
7.2.2. |
Ապրանքների մասնակի առաքման հատկանիշը |
0..1 |
12, 16, 18, 20 |
|
7.2.3. |
Ապրանքների առաքման վայրում ապրանքների դատարկման հատկանիշը |
0..1 |
12, 16, 18, 20 |
|
7.2.4. |
Ապրանքի ծածկագիրը |
1 |
12, 16, 18, 20 |
|
7.2.5. |
Ապրանքի անվանումը և նկարագրությունը |
1 |
12, 16, 18, 20 |
|
7.2.6. |
Բեռնատեղերը և ապրանքների փաթեթվածքը |
1 |
12, 16, 18, 20 |
|
7.2.6.1 |
Բեռի և ապրանքի փաթեթվածքի տեսակի մասին տեղեկությունները |
0..1 |
12, 16, 18, 20 |
|
7.2.6.2. |
Բեռի և ապրանքի փաթեթվածքի մասին տեղեկությունները |
0..* |
12, 16, 18, 20 |
|
7.2.6.2.1. |
Բեռի և ապրանքի փաթեթվածքի տեսակի ծածկագիրը |
1 |
12, 16, 18, 20 |
|
7.2.6.2.2. |
Քանակը |
0..1 |
12, 16, 18, 20 |
|
7.2.6.2.3. |
Մականշվածքը |
0..1 |
12, 16, 18, 20 |
|
7.2.1. |
Ապրանքի զանգվածը |
1 |
12, 16, 18, 20 |
|
7.2.7.1. |
Ապրանքի համաքաշը |
0..1 |
12, 16, 18, 20 |
|
7.2.7.2 |
Ապրանքի զտաքաշը (ուղևորային մաքսային հայտարարագրի օգտագործման դեպքում) |
0..1 |
12, 16, 18, 20 |
|
7.2.8. |
Լրացուցիչ չափման միավորը |
0..1 |
12, 16, 18, 20 |
|
7.2.8.1. |
Ապրանքի քանակը |
1 |
12, 16, 18, 20 |
|
7.2.8.2. |
Ծածկագիրը |
1 |
12, 16, 18, 20 |
|
7.2.9. |
Այն բեռնարկղի նույնականացման համարը, որով փոխադրվել է ապրանքը |
0..* |
12, 16, 18, 20 |
|
7.5.3. |
Ապրանքների կորստի (բացակայության, ոչնչացման) մասին տեղեկությունները |
0..* |
12, 16, 18, 20 |
|
7.3.1. |
Կորսված ապրանքի հերթական համարը՝ տրանսպորտային (փոխադրման) փաստաթղթում |
1 |
12, 16, 18, 20 |
|
7.3.2. |
Ապրանքի կամ դրա մի մասի կորստի տեսակը |
1 |
12, 16, 18, 20 |
|
7.3.3. |
Բեռնատեղերը և ապրանքների փաթեթվածքը |
1 |
12, 16, 18, 20 |
|
7.3.3.1 |
Բեռի և ապրանքի փաթեթվածքի տեսակի մասին տեղեկությունները |
0..1 |
12, 16, 18, 20 |
|
7.3.3.2. |
Բեռի և ապրանքի փաթեթվածքի մասին տեղեկությունները |
1..* |
12, 16, 18, 20 |
|
7.3.3.2.1. |
Բեռի և ապրանքի փաթեթվածքի տեսակի ծածկագիրը |
1 |
12, 16, 18, 20 |
|
7.3.3.2.2. |
Քանակը |
0..1 |
12, 16, 18, 20 |
|
7.3.4 |
Ապրանքի զանգվածը |
1 |
12, 16, 18, 20 |
|
7.3.4.1. |
Ապրանքի կորսված մասի համաքաշը |
0..1 |
12, 16, 18, 20 |
|
7.3.4.2. |
Ապրանքի կորսված մասի զտաքաշը (ուղևորային մաքսային հայտարարագրի օգտագործման դեպքում) |
0..1 |
12, 16, 18, 20 |
|
7.3.5. |
Կորսված ապրանքը՝ լրացուցիչ չափման միավորով |
0..1 |
12, 16, 18, 20 |
|
7.3.5.1. |
Քանակը |
1 |
12, 16, 18, 20 |
|
7.3.5.2. |
Ծածկագիրը |
1 |
12, 16, 18, 20 |
|
8. |
«Մաքսային տարանցում» մաքսային ընթացակարգն ավարտելու վերաբերյալ որոշում ընդունած մաքսային մարմնի նշումները |
1 |
12, 16, 18, 20 |
|
8.1. |
Կապարակնիքների խախտման հատկանիշը |
1 |
12, 16, 18, 20 |
|
8.2. |
Տրանսպորտային միջոցի բեռնատար հատվածամասի խախտման (վնասման) հատկանիշը |
1 |
12, 16, 18, 20 |
|
8.3. |
Վարչական իրավախախտման բացահայտված հատկանիշների մասին տեղեկությունները |
1 |
12, 16, 18, 20 |
|
8.4. |
Վերապահումների մասին տեղեկությունները |
0..1 |
12, 16, 18, 20 |
|
8.5. |
Առաքման վայր ապրանքների ժամանման դեպքում նույնականացման միջոցները |
0..* |
12, 16, 18, 20 |
|
8.5.1. |
Նույնականացման միջոցի տեսակի ծածկագիրը |
1 |
12, 16, 18, 20 |
|
8.5.2. |
Յուրաքանչյուր տեսակի նույնականացման միջոցների ընդհանուր քանակը |
1 |
12, 16, 18, 20 |
|
8.5.3. |
Նույնականացման միջոցը |
1..* |
12, 16, 18, 20 |
|
8.5.3.1. |
Նույնականացման միջոցի համարը |
1 |
12, 16, 18, 20 |
|
8.5.3.2. |
Նույնականացման միջոցների տարբերակիչ հատկանիշները |
0..1 |
12, 16, 18, 20 |
|
9. |
Մաքսային նպատակների համար նշանակություն ունեցող այլ տեղեկություններ, ներառյալ, օրինակ, մաքսային հսկողության կիրառված ձևերի և դրանց կիրառման արդյունքների մասին տեղեկությունները |
0..1 |
12, 16, 18, 20 |
|
10. |
Մասնակի առաքման դեպքում ապրանքների փոխադրումն ավարտող փոխադրողը |
0..1 |
12, 16, 18, 20 |
|
10.1. |
Փոխադրողի հերթական համարը (եթե փոխադրողի մասին տեղեկությունները հայտագրված են տարանցման հայտարարագրի մեջ) |
0..1 |
12, 16, 18, 20 |
|
10.2. |
Փոխադրողի մասին տեղեկությունները (տարանցման հայտարարագրի մեջ դրանց բացակայության դեպքում) |
0..1 |
12, 16, 18, 20 |
|
10.2.1. |
Մաքսային փոխադրողների ռեեստրում ընդգրկելու վերաբերյալ վկայականի գրանցման համարը |
0..1 |
12, 16, 18, 20 |
|
10.2.2. |
Թիվ 14 աղյուսակի 1-5-րդ կետերով նախատեսված տեղեկությունները |
0..1 |
12, 16, 18, 20 |
|
11. |
Այն տրանսպորտային միջոցների մասին տեղեկությունները, որոնց օգտագործմամբ ավարտվում է ապրանքների փոխադրումը (տրանսպորտային փոխադրումը)՝ մասնակի առաքման դեպքում |
0..* |
12, 16, 18, 20 |
|
11.1. |
Տրանսպորտային միջոցի հերթական համարը (հերթական համարները) (տարանցման հայտարարագրի մեջ համարակալմանը համապատասխան) |
0..1 |
12, 16, 18, 20 |
|
11.2. |
Տրանսպորտային միջոցի մասին տեղեկությունները (տարանցման հայտարարագրի մեջ դրանց բացակայության դեպքում) |
0..1 |
12, 16, 18, 20 |
|
11.2.1. |
Տրանսպորտային միջոցի տեսակի կամ տրանսպորտային փոխադրման տեսակի ծածկագիրը |
1 |
12, 16, 18, 20 |
|
11.2.2. |
Տրանսպորտային միջոցի տիպը |
0..1 |
12, 16, 18, 20 |
|
11.2.3. |
Ավտոմոբիլային տրանսպորտային միջոցի գրանցման համարը |
0..1 |
12, 16, 18, 20 |
|
11.2.4. |
Երկաթուղային տրանսպորտային միջոցի համարը |
0..1 |
12, 16, 18, 20 |
|
11.2.5. |
Նավի անվանումը |
0..1 |
12, 16, 18, 20 |
|
11.2.6. |
Օդանավի չվերթի համարը |
0..1 |
12, 16, 18, 20 |
|
11.2.7. |
Բեռնարկղի նույնականացման համարը |
0..1 |
12, 16, 18, 20 |
|
11.2.8. |
Այն երկրի ծածկագիրը, որտեղ գրանցված է տրանսպորտային միջոցը |
0..1 |
12, 16, 18, 20 |
|
12. |
«Մաքսային տարանցում» մաքսային ընթացակարգն ավարտելու մատյանում գրանցման համարը |
1 |
12, 16, 18, 20 |
(աղյուսակը լրաց. ԵՏՀԿ 19.07.22 թիվ 106, խմբ. 06.05.24 թիվ 44)
Աղյուսակ թիվ 8
Թիվ 10 ֆունկցիոնալ սխեմաների հաղորդագրությունների տեղեկությունների կազմը
|
Համարը՝ ը/կ |
Անվանումը |
Բազմ. |
|
1. |
Մաքսային մարմնի ծածկագիրը, որի տարածաշրջանում կատարվել են բեռնային գործողությունները և (կամ) տրանսպորտային միջոցների փոխարինումը |
1 |
|
2. |
Տարանցման հայտարարագրի գրանցման համարը |
1 |
|
3. |
Տեղեկություններ՝ ըստ ՄՃՓ գրքույկի |
0..1 |
|
3.1. |
ՄՃՓ գրքույկի համարը |
1 |
|
3.2. |
ՄՃՓ գրքույկի սերիան |
1 |
|
3.3. |
ՄՃՓ գրքույկի պոկվող թերթիկի էջի համարը |
1 |
|
4. |
Մաքսային մարմնի՝ թույլտվության տրամադրման մասին որոշման մասին տեղեկությունները |
0..1 |
|
4.1. |
Որոշումն ընդունելու ամսաթիվը |
1 |
|
4.2. |
Որոշումն ընդունելու ժամը |
1 |
|
4.3. |
Մաքսային մարմնի պաշտոնատար անձի մասին տեղեկությունները |
1 |
|
4.3.1. |
Մաքսային մարմնի պաշտոնատար անձի համարակալված անձնական կնիքի համարը |
1 |
|
4.3.2. |
Մաքսային մարմնի պաշտոնատար անձի ազգանունը, անունը, հայրանունը (առկայության դեպքում) |
1 |
|
5. |
Բեռնային գործողությունների կատարումից և (կամ) տրանսպորտային միջոցների փոխարինումից հետո զետեղված նույնականացման միջոցները |
0..* |
|
5.1. |
Նույնականացման միջոցի տեսակի ծածկագիրը |
1 |
|
5.2. |
Տվյալ տեսակի նույնականացման միջոցների ընդհանուր քանակը |
1 |
|
5.3. |
Նույնականացման միջոցը |
1..* |
|
5.3.1. |
Նույնականացման միջոցի համարը |
1 |
|
5.3.2. |
Նույնականացման միջոցի տարբերակիչ նշանները |
0..1 |
|
6. |
Նավիգացիոն կապարակնիքը՝ այն ոչ որպես նույնականացման միջոց կիրառելու դեպքում |
0..* |
|
6.1. |
Կապարակնիքի համարը |
1 |
|
6.2. |
Կապարակնիքի մասին այլ տեղեկություններ |
0..1 |
|
7. |
Բեռնային գործողությունների կատարման և (կամ) տրանսպորտային միջոցների փոխարինման ամսաթիվը |
1 |
|
8. |
Ապրանքների հետ բեռնային գործողությունները և (կամ) տրանսպորտային միջոցների փոխարինումը |
1 |
|
8.1. |
Բեռնային գործողությունների կատարման և (կամ) տրանսպորտային միջոցների փոխարինման վայրը |
1 |
|
8.1.1. |
Վայրը |
1 |
|
8.1.2. |
Ե/գ կայարանի ծածկագիրը |
0..1 |
|
8.1.3. |
Երկրի ծածկագիրը |
1 |
| 8.1.4. | Մաքսային մարմնի ծածկագիրը 1 | |
|
8.2. |
Բեռնարկղային փոխաբեռնման նշանը (1՝ ապրանքները փոխաբեռնվում են մեկ բեռնարկղից մյուսը. 0՝ ապրանքները չեն փոխաբեռնվում մեկ բեռնարկղից մյուսը) |
1 |
|
8.3. |
Տրանսպորտային միջոցներ, որոնց օգտագործմամբ շարունակվել է փոխադրումը |
0..* |
|
8.3.1. |
(դիրքը հանվել է ԵՏՀԿ 06.05.24 թիվ 44) |
|
|
8.3.2. |
Տրանսպորտային միջոցի հերթական համարը (հերթական համարները) բեռնային գործողությունների կատարումից և (կամ) տրանսպորտային միջոցի փոխարինումից հետո (մաքսային հայտարարագրի համարակալման համապատասխան) |
0..1 |
|
8.3.3. |
Տրանսպորտային միջոցի մասին տեղեկությունները՝ մաքսային հայտարարագրում դրանց բացակայության դեպքում |
0..1 |
|
8.3.3.1. |
Տրանսպորտի կամ ապրանքների փոխադրման տեսակի ծածկագիրը |
1 |
|
8.3.3.2. |
Տրանսպորտային միջոցի տեսակը |
0..1 |
|
8.3.3.3. |
Ավտոմոբիլային տրանսպորտային միջոցի գրանցման համարը |
0..1 |
|
8.3.3.4. |
Երկաթուղային տրանսպորտային միջոցի համարը |
0..1 |
|
8.3.3.5. |
Նավի անվանումը |
0..1 |
|
8.3.3.6. |
Օդանավի չվերթի համարը |
0..1 |
|
8.3.3.7. |
Բեռնարկղի նույնականացման համարը |
0..1 |
|
8.3.3.8. |
Այն երկրի ծածկագիրը, որում գրանցված է ակտիվ տրանսպորտային միջոցը |
0..1 |
|
8.4. |
(դիրքը հանվել է ԵՏՀԿ 06.05.24 թիվ 44) |
|
|
8.5. |
Փոխադրողի փոխարինման հատկանիշը |
1 |
|
8.6 |
Այն փոխադրողի մասին տեղեկությունները, որը շարունակելու է փոխադրումը (փոխադրողի փոխարինման դեպքում) |
0..1 |
|
8.6.1. |
Ապրանքների փոխադրումը (տրանսպորտային փոխադրումը) շարունակող փոխադրողի հերթական համարը (եթե փոխադրողի մասին տեղեկությունները հայտագրված են տարանցման հայտարարագրի մեջ) |
0..1 |
|
8.6.2. |
Փոխադրողի մասին տեղեկությունները (տարանցման հայտարարագրում դրանց բացակայության դեպքում) |
0..1 |
|
8.6.2.1. |
Մաքսային փոխադրողների ռեեստրում ընդգրկելու վերաբերյալ վկայականի գրանցման համարը |
0..1 |
|
8.6.2.2. |
Թիվ 14 աղյուսակի 1-5-րդ կետերով նախատեսված տեղեկությունները |
1 |
(աղյուսակը լրաց., խմբ. ԵՏՀԿ 06.05.24 թիվ 44)
Աղյուսակ թիվ 9
Թիվ 11 ֆունկցիոնալ սխեմաների հաղորդագրությունների տեղեկությունների կազմը
|
Համարը՝ ը/կ |
Անվանումը |
Բազմ. |
|
1. |
Այն մաքսային մարմնի ծածկագիրը, որի գործունեության տարածաշրջանում առաջացել են փոխադրողի պարտականությունների կատարումը խոչընդոտող հանգամանքներ |
1 |
|
2. |
Տարանցման հայտարարագրի գրանցման համարը |
1 |
|
3. |
Տեղեկություններ՝ ըստ ՄՃՓ գրքույկի |
0..1 |
|
3.1. |
ՄՃՓ գրքույկի սերիան |
1 |
|
3.2. |
ՄՃՓ գրքույկի համարը |
1 |
|
3.3. |
ՄՃՓ գրքույկի պոկվող թերթիկի էջի համարը |
1 |
|
4. |
Մաքսային մարմնի պաշտոնատար անձի մասին տեղեկությունները |
1 |
|
4.1. |
Մաքսային մարմնի պաշտոնատար անձի համարակալված անձնական կնիքի համարը |
1 |
|
4.2. |
Մաքսային մարմնի պաշտոնատար անձի ազգանունը, անունը, հայրանունը (առկայության դեպքում) |
1 |
|
5. |
Հանգամանքների առաջացման վայրը և երկիրը |
1 |
|
5.1. |
Վայրը |
1 |
|
5.2. |
Երկրի ծածկագիրը |
1 |
|
6. |
Հանգամանքների առաջացման դեպքում մաքսային հսկողության անցկացման արդյունքները |
1 |
|
6.1. |
Հանգամանքների առաջացման ամսաթիվը |
1 |
|
6.2. |
Վթարի կամ անհաղթահարելի ուժի ազդեցության մասին ակտը 1 |
0..1 |
|
6.2.1. |
Վթարի կամ անհաղթահարելի ուժի ազդեցության մասին ակտի համարը |
0..1 |
|
6.2.2. |
Վթարի կամ անհաղթահարելի ուժի ազդեցության մասին ակտը կազմելու ամսաթիվը |
0..1 |
|
6.2.3. |
(դիրքը հանվել է ԵՏՀԿ 06.05.24 թիվ 44) |
0..1 |
| 6.3 | Մաքսային հսկողության արդյունքների արձանագրման ամսաթիվը 0..1 | |
| 6.4 | Մաքսային հսկողության արդյունքների արձանագրման ժամը 0..1 | |
|
7. |
Ապրանքների կորստի (բացակայության, վնասման, ոչնչացման) մասին տեղեկությունները |
0..* |
|
7.1. |
Տրանսպորտային (փոխադրման) փաստաթուղթը, որին համապատասխան փոխադրվել են կորած ապրանքները |
1 |
|
7.1.1. |
Փաստաթղթի տեսակի ծածկագիրը |
1 |
|
7.1.2. |
Փաստաթղթի անվանումը (փաստաթղթի տեսակի ծածկագրի դեպքում՝ այլ) |
0..1 |
|
7.1.3. |
Փաստաթղթի համարը |
1 |
|
7.1.4. |
Փաստաթղթի ամսաթիվը |
1 |
|
7.2. |
Կորսված (բացակայող, վնասված, ոչնչացված)ապրանքները 0..* |
1 |
| 7.2.1. |
Տարանցման հայտարարագրում ապրանքի հերթական համարը |
1 |
| 7.2.2. |
Ապրանքի կամ դրա մի մասի կորստի տեսակի ծածկագիրը (կորսված, ոչնչացված, վնասված) |
1 |
| 7.2.3. |
Բեռնատեղերը և ապրանքների փաթեթվածքը |
0..1 |
| 7.2.3.1. |
Բեռի և ապրանքի փաթեթվածքի տեսակի մասին տեղեկությունները |
1 |
| 7.2.3.2. |
Բեռի և ապրանքի փաթեթվածքի մասին տեղեկությունները |
0...* |
| 7.2.3.2.1 |
Ապրանքի փաթեթվածքի տեսակի ծածկագիրը |
1 |
| 7.2.3.2.2 |
Տվյալ տեսակի փաթեթվածքների քանակը |
1 |
| 7.2.4. |
Ապրանքի զանգվածը |
1 |
| 7.2.4.1. |
Կորսված ապրանքի համաքաշը |
.0..1 |
| 7.2.4.2. |
Կորսված ապրանքի զտաքաշը (ուղևորային մաքսային հայտարարագրի օգտագործման դեպքում) |
0..1 |
| 7.2.5. |
Լրացուցիչ չափման միավորները |
0..1 |
| 7.2.5.1. |
Ապրանքի քանակը |
1 |
| 7.2.5.2. |
Ծածկագիրը |
1 |
|
7.3. |
(դիրքը հանվել է ԵՏՀԿ 06.05.24 թիվ 44) |
|
|
7.4. |
(դիրքը հանվել է ԵՏՀԿ 06.05.24 թիվ 44) |
|
|
7.4.1. |
(դիրքը հանվել է ԵՏՀԿ 06.05.24 թիվ 44) |
|
|
7.4.2. |
(դիրքը հանվել է ԵՏՀԿ 06.05.24 թիվ 44) |
|
|
7.5. |
(դիրքը հանվել է ԵՏՀԿ 06.05.24 թիվ 44) |
|
|
7.6. |
(դիրքը հանվել է ԵՏՀԿ 06.05.24 թիվ 44) |
0.1 |
|
7.6.1. |
(դիրքը հանվել է ԵՏՀԿ 06.05.24 թիվ 44) |
|
|
7.6.2. |
(դիրքը հանվել է ԵՏՀԿ 06.05.24 թիվ 44) |
|
|
8. |
Այն տրանսպորտային միջոցի բեռնախցիկի վնասման հատկանիշը, որտեղ գտնվել են (գտնվում են) ապրանքները |
1 |
|
9. |
Վնասված նույնականացման միջոցները |
0..1 |
|
9.1. |
Նույնականացման միջոցի տեսակի ծածկագիրը |
1 |
|
9.2. |
Նույնականացման միջոցի համարը |
1 |
(աղյուսակը լրաց., խմբ., փոփ. ԵՏՀԿ 06.05.24 թիվ 44)
Աղյուսակ թիվ 10
Թիվ 17, 21 և 22 ֆունկցիոնալ սխեմաների հաղորդագրությունների տեղեկությունների կազմը
|
Համարը՝ ը/կ |
Անվանումը |
Բազմ. |
Հաղորդագրության համարը |
|
1. |
Տարանցման հայտարարագրի գրանցման համարը |
1 |
17, 21, 22 |
|
2. |
Տեղեկություններ՝ ըստ ՄՃՓ գրքույկի |
0..1 |
17, 21, 22 |
|
2.1. |
ՄՃՓ գրքույկի սերիան |
1 |
17, 21, 22 |
|
2.2. |
ՄՃՓ գրքույկի համարը |
1 |
17, 21, 22 |
|
2.3. |
ՄՃՓ գրքույկի պոկվող թերթիկի էջի համարը |
1 |
17, 21, 22 |
|
3. |
«Մաքսային տարանցում» մաքսային ընթացակարգի գործողության ավարտման ձևակերպման ժամկետի երկարացման մասին որոշում ընդունած մաքսային մարմնի ծածկագիրը (այն մաքսային մարմնի ծածկագիրը, որտեղ իրականացվել է «Մաքսային տարանցում» մաքսային ընթացակարգի գործողությունն ավարտելու համար փաստաթղթերի և մաքսային հայտարարագրի ներկայացման գրանցում) |
1 |
17, 21, 22 |
|
4. |
Մաքսային մարմնի պաշտոնատար անձի մասին տեղեկությունները |
1 |
17, 21, 22 |
|
4.1. |
Մաքսային մարմնի պաշտոնատար անձի համարակալված անձնական կնիքի համարը |
1 |
17, 21, 22 |
|
4.2. |
Մաքսային մարմնի պաշտոնատար անձի ազգանունը, անունը, հայրանունը (առկայության դեպքում) |
1 |
17, 21, 22 |
|
5. |
Առաքման վայր ապրանքների ժամանման գրանցումը |
1 |
22 |
|
5.1. |
Նշանակման մաքսային մարմին մաքսային հայտարարագրի, ինչպես նաև այն ուղեկցող՝ «Մաքսային տարանցում» մաքսային ընթացակարգի գործողությունն ավարտելու համար փաստաթղթերի ներկայացման գրանցումը |
1 |
22 |
|
5.1.1. |
Փաստաթղթերի ներկայացման գրանցման համարը |
1 |
22 |
|
5.1.2. |
Ներկայացման ամսաթիվը |
1 |
22 |
|
5.1.3. |
Ներկայացման ժամը |
1 |
22 |
|
5.2. |
«Մաքսային տարանցում» մաքսային ընթացակարգի գործողության ավարտը ձևակերպելու ժամկետի երկարաձգումը |
1 |
17, 21 |
|
5.2.1. |
Որոշումն ընդունելու ամսաթիվը |
1 |
17, 21 |
|
5.2.2. |
Որոշումն ընդունելու ժամը |
1 |
17, 21 |
|
5.2.3. |
Ամսաթիվը, մինչև որը երկարաձգված է ժամկետը |
1 |
17, 21 |
|
Աղյուսակ թիվ 11 (Եվրասիական տնտեսական հանձնաժողովի կոլեգիայի 2022 թվականի հուլիսի 19-ի թիվ 106 որոշման խմբագրությամբ) |
Գործառական սխեմաների թիվ 19, 231 և 24 հաղորդագրությունների տեղեկությունների կազմը
|
Համարը՝ ը/կ |
Անվանումը |
Բազմ. |
Հաղորդագրության համարը |
|
1. |
Տարանցման հայտարարագրի գրանցման համարը |
1 |
19, 24, 231 |
|
2. |
ՄՃՓ գրքույկի մասին տեղեկությունները |
0..1 |
19, 24, 231 |
|
2.1. |
ՄՃՓ գրքույկի սերիան |
1 |
19, 24, 231 |
|
2.2. |
ՄՃՓ գրքույկի համարը |
1 |
19, 24, 231 |
|
2.3. |
ՄՃՓ գրքույկի պոկովի թերթի էջի համարը |
0..1 |
19, 24, 231 |
|
3. |
«Մաքսային տարանցում» մաքսային ընթացակարգն ավարտվելու հետ կապված հարցում ուղարկած մաքսային մարմնի ծածկագիրը |
1 |
19 |
|
4. |
Մաքսային մարմնի պաշտոնատար անձի մասին տեղեկությունները |
0..1 |
19 |
|
4.1. |
Մաքսային մարմնի պաշտոնատար անձի անձնական համարակալված կնիքի համարը |
0..1 |
19 |
|
4.2. |
Մաքսային մարմնի պաշտոնատար անձի ազգանունը, անունը, հայրանունը (առկայության դեպքում) |
0..1 |
19 |
|
5. |
Նշանակման մաքսային մարմնի ծածկագիրը |
1 |
19, 24 |
|
6. |
«Մաքսային տարանցում» մաքսային ընթացակարգը ավարտվելու, ապրանքների ընթացուղով անցնելու և բեռնային գործողություններ կատարելու մասին հարցում ուղարկած մաքսային մարմնի ծածկագիրը |
1 |
231 |
|
7. |
Մաքսային մարմնի պաշտոնատար անձի մասին տեղեկությունները |
0..1 |
231 |
|
7.1. |
Մաքսային մարմնի պաշտոնատար անձի անձնական համարակալված կնիքի համարը |
0..1 |
231 |
|
7.2. |
Մաքսային մարմնի պաշտոնատար անձի ազգանունը, անունը, հայրանունը (առկայության դեպքում) |
0..1 |
231 |
|
8. |
Այն մաքսային մարմնի ծածկագիրը, որի տարածաշրջանում իրականացվել է փոխադրման երթուղու կամ բեռնային գործողությունների հսկողությունը |
0..* |
231, 24 |
|
8.1. |
(դիրքը հանվել է ԵՏՀԿ 06.05.24 թիվ 44) |
|
|
|
8.2. |
Միջանկյալ մաքսային մարմնի ծածկագիրը (փոխադրման երթուղին սահմանելու դեպքում) |
1 |
231, 24 |
|
9. |
Ապրանքների որոնման մասին հարցում ուղարկած մաքսային մարմնի ծածկագիրը |
1 |
24 |
|
10. |
Մաքսային մարմնի պաշտոնատար անձի մասին տեղեկությունները |
0..1 |
24 |
|
10.1. |
Մաքսային մարմնի պաշտոնատար անձի անձնական համարակալված կնիքի համարը |
0..1 |
24 |
|
10.2 |
Մաքսային մարմնի պաշտոնատար անձի ազգանունը, անունը, հայրանունը (առկայության դեպքում) |
0..1 |
24 |
|
11. |
Հարցումն ուղարկելու ամսաթիվը |
0..1 |
19, 231, 24 |
|
12. |
Հարցումն ուղարկելու ժամը |
1 |
19, 231,24 |
(աղյուսակը խմբ. ԵՏՀԿ 19.07.22 թիվ 106, փոփ. ԵՏՀԿ 06.05.24 թիվ 44)
Աղյուսակ թիվ 12
Թիվ 25 ֆունկցիոնալ սխեմաների հաղորդագրության տեղեկությունների կազմը
(վերնագիրը փոփ. ԵՏՀԿ 19.07.22 թիվ 106)
|
Համարը՝ ը/կ |
Անվանումը |
Բազմ. |
Հաղորդագրության համարը |
|
1. |
Տարանցման հայտարարագրի գրանցման համարը |
1 |
25 |
|
2. |
Տեղեկություններ՝ ըստ ՄՃՓ գրքույկի |
0..1 |
25 |
|
2.1. |
ՄՃՓ գրքույկի սերիան |
1 |
25 |
|
2.2. |
ՄՃՓ գրքույկի համարը |
1 |
25 |
|
2.3. |
ՄՃՓ գրքույկի պոկվող թերթիկի էջի համարը |
1 |
25 |
|
3. |
«Մաքսային տարանցում» մաքսային ընթացակարգով ձևակերպված ապրանքների հետախուզում իրականացնող մաքսային մարմնի ծածկագիրը |
1 |
25 |
|
4. |
Մաքսային մարմնի պաշտոնատար անձի մասին տեղեկությունները |
0..1 |
|
|
4.1. |
Մաքսային մարմնի պաշտոնատար անձի համարակալված անձնական կնիքի համարը |
0..1 |
25 |
|
4.2. |
Մաքսային մարմնի պաշտոնատար անձի ազգանունը, անունը, հայրանունը (առկայության դեպքում) |
0..1 |
25 |
|
5. |
Արանքների որոնման արդյունքում հաստատված տեղեկատվությունը |
1 |
25 |
|
5.1. |
(կետը հանվել է ԵՏՀԿ 19.07.22 թիվ 106) |
||
|
5.1.1. |
Ընթացուղին |
1..* |
|
|
5.1.1.1. |
Միջանկյալ մաքսային մարմնի հերթական համարը |
1 |
|
|
5.1.1.2. |
Միջանկյալ մաքսային մարմնի ծածկագիրը |
1 |
|
|
5.1.1.3. |
Ապրանքների՝ ընթացուղով անցումը գրանցելու ամսաթիվը |
1 |
|
|
5.1.1.4. |
Ապրանքների գտնվելու վայրի մասին, այդ թվում՝ ներքին գործերի մարմիններից այլ տեղեկություններ |
0..1 |
|
|
5.2. |
Առաքման վայր ապրանքների ժամանման գրանցումը |
0..1 |
25 |
|
5.2.1. |
Նշանակման մաքսային մարմին մաքսային հայտարարագրի, ինչպես նաև այն ուղեկցող՝ «Մաքսային տարանցում» մաքսային ընթացակարգի գործողությունն ավարտելու համար փաստաթղթերի ներկայացման գրանցումը |
1 |
25 |
|
5.2.2. |
Գրանցման ամսաթիվը |
1 |
25 |
|
5.2.3. |
Գրանցման ժամը |
1 |
25 |
|
5.2.4. |
Նշանակման մաքսային մարմնի հերթական համարը (ՄՃՓ) |
0..1 |
25 |
|
5.2.5. |
Առաքման վայր ապրանքների ժամանումը գրանցած մաքսային մարմնի ծածկագիրը |
1 |
25 |
|
5.2.6. |
Ապրանքների առաքման վայրի ե/գ կայարանի ծածկագիրը |
0..1 |
25 |
|
5.2.7. |
ԼՏՕ-ի մասին տեղեկությունները, որի տարածքում տեղավորված են ապրանքները՝ մինչև «Մաքսային տարանցում» մաքսային ընթացակարգի գործողության ավարտը |
0..1 |
25 |
|
5.2.7.1. |
ԼՏՕ-ի տարածքում մաքսային հսկողության գոտու գրանցման համարը |
0..1 |
25 |
|
5.2.7.2. |
ԼՏՕ-ի ռեեստրում ներառելու վերաբերյալ վկայականի համարը |
0..1 |
25 |
|
5.2.7.3. |
ԼՏՕ-ի այն տարածքի փոստային հասցեն, որը ապրանքների առաքման վայրն է |
0..1 |
25 |
|
5.2.7.З.1. |
Թիվ 15 աղյուսակին համապատասխան տեղեկությունները |
25 | |
|
5.3. |
«Մաքսային տարանցում» մաքսային ընթացակարգի գործողության ավարտը ձևակերպելու ժամկետի երկարաձգման մասին որոշումը |
0..1 |
25 |
|
5.3.1. |
Ժամկետի երկարաձգման պատճառները |
1 |
25 |
|
5.3.2. |
Ժամկետի երկարաձգման մասին որոշման ընդունման ամսաթիվը |
1 |
25 |
|
5.3.3. |
Ժամկետի երկարաձգման մասին որոշման ընդունման ժամը |
1 |
25 |
|
5.3.4. |
Ամսաթիվը, մինչև որը երկարաձգված է ժամկետը |
1 |
25 |
|
5.4. |
Ապրանքների հետ բեռնային գործողությունները և (կամ) տրանսպորտային միջոցների փոխարինումը |
1 |
|
|
5.4.1. |
Տարանցման հայտարարագրում փոխադրողի հերթական համարը |
1 |
|
|
5.4.2. |
Բեռնային գործողությունների կատարման և (կամ) տրանսպորտային միջոցների փոխարինման վայրը |
1 |
|
|
5.4.2.1. |
Վայրը |
1 |
|
|
5.4.2.2. |
Ե/գ կայարանի ծածկագիրը |
0..1 |
|
|
5.4.2.3. |
Երկրի ծածկագիրը |
1 |
|
|
5.4.3. |
Բեռնարկղային փոխաբեռնման հատկանիշը |
1 |
|
|
5.4.4. |
Տրանսպորտային միջոցները, որոնց օգտագործմամբ շարունակվել է փոխադրումը |
0..* |
|
|
5.4.4.1. |
Տրանսպորտային միջոցի հերթական համարը (հերթական համարները) մինչ բեռնային գործողությունների կատարումը և (կամ) տրանսպորտային միջոցի փոխարինումը (մաքսային հայտարարագրի համարակալմանը համապատասխան) |
0..1 |
|
|
5.4.4.2. |
Տրանսպորտային միջոցի հերթական համարը (հերթական համարները) բեռնային գործողությունների կատարումից և (կամ) տրանսպորտային միջոցի փոխարինումից հետո (մաքսային հայտարարագրի համարակալմանը համապատասխան) |
0..1 |
|
|
5.4.5. |
Տրանսպորտային միջոցի մասին տեղեկությունները՝ մաքսային հայտարարագրում դրանց բացակայության դեպքում |
0..1 |
|
|
5.4.5.1. |
Տրանսպորտային միջոցի տեսակի կամ փոխադրման տեսակի ծածկագիրը |
1 |
|
|
5.4.5.2. |
Տրանսպորտային միջոցի տեսակը |
0..1 |
|
|
5.4.5.3. |
Ավտոմոբիլային տրանսպորտային միջոցի գրանցման համարը |
0..1 |
|
|
5.4.5.4. |
Երկաթուղային տրանսպորտային միջոցի համարը |
0..1 |
|
|
5.4.5.5. |
Նավի անվանումը |
0..1 |
|
|
5.4.5.6. |
Օդանավի չվերթի համարը |
0..1 |
|
|
5.4.5.7. |
Բեռնարկղի նույնականացման համարը |
0..1 |
|
|
5.4.5.8. |
Այն երկրի ծածկագիրը, որում գրանցված է ակտիվ տրանսպորտային միջոցը |
0..1 |
|
|
5.4.6. |
Բեռնարկղային փոխաբեռնման հատկանիշը |
0..1 |
|
|
5.4.7. |
Փոխադրողի փոխարինման հատկանիշը |
0..1 |
|
|
5.4.8. |
Այն փոխադրողի մասին տեղեկությունները, որը շարունակելու է փոխադրումը (փոխադրողի փոխարինման դեպքում) |
0..1 |
|
|
5.4.8.1. |
Նախկինում ապրանքների փոխադրում իրականացնող փոխադրողի հերթական համարը |
0..1 |
|
|
5.4.9. |
Այն փոխադրողի անվանումը, որը շարունակել է փոխադրումը (մաքսային հայտարարագրում տեղեկությունների բացակայության դեպքում) |
0..1 |
|
|
5.4.9.1. |
Մաքսային փոխադրողների ռեեստրում ընդգրկելու վերաբերյալ վկայականի գրանցման համարը |
0..1 |
|
|
5.4.9.2. |
(կետը հանվել է ԵՏՀԿ 19.07.22 թիվ 106) |
(աղյուսակը փոփ. ԵՏՀԿ 19.07.22 թիվ 106)
Աղյուսակ թիվ 13
Գործառական սխեմաների թիվ 29 հաղորդագրության տեղեկությունների կազմը
|
Համարը՝ ը/կ |
Անվանումը |
Բազմ. |
|
1. |
Տարանցման հայտարարագրի գրանցման համարը |
1 |
|
2. |
Տեղեկությունները՝ ըստ ՄՃՓ գրքույկի |
0..1 |
|
2.1. |
ՄՃՓ գրքույկի սերիան |
1 |
|
2.2. |
ՄՃՓ գրքույկի համարը |
1 |
|
2.3. |
ՄՃՓ գրքույկի պոկովի թերթի էջի համարը |
1 |
|
3. |
«Մաքսային տարանցում» մաքսային ընթացակարգի գործողության դադարեցումը ձևակերպած մաքսային մարմնի ծածկագիրը |
1 |
|
4. |
Մաքսային մարմնի պաշտոնատար անձի մասին տեղեկությունները |
1 |
|
4.1. |
Մաքսային մարմնի պաշտոնատար անձի անձնական համարակալված կնիքի համարը |
0..1 |
|
4.2. |
Մաքսային մարմնի պաշտոնատար անձի ազգանունը, անունը, հայրանունը (առկայության դեպքում) |
0..1 |
|
5 |
Մաքսային տարանցումը դադարեցնելու ժամանակ ապրանքի մասին տեղեկությունները |
1..* |
|
5.1. |
Ապրանքների հայտարարագրի գրանցման համարը, եթե մինչև «մաքսային տարանցում» մաքսային ընթացակարգով ձևակերպելը ապրանքները ձևակերպվել են «ժամանակավոր ներմուծում (թույլտվություն)» մաքսային ընթացակարգով, «մաքսային տարածքում վերամշակում» մաքսային ընթացակարգով կամ «ներքին սպառման համար վերամշակում» մաքսային ընթացակարգով |
0..1 |
|
5.2. |
«Մաքսային տարանցում» մաքսային ընթացակարգի լրիվ կամ մասնակի դադարեցման հատկանիշը |
1 |
|
5.3. |
«Մաքսային տարանցում» մաքսային ընթացակարգի գործողության դադարեցման պատճառները |
1 |
|
5.4. |
Ապրանքները, որոնց մասով ձևակերպված է «մաքսային տարանցում» մաքսային ընթացակարգի գործողության դադարեցումը |
1.. * |
|
5.4.1. |
Տարանցման հայտարարագրում ապրանքի հերթական համարը |
1 |
|
5.4.2. |
Ապրանքի ծածկագիրը |
1 |
|
5.4.3. |
Ապրանքի անվանումը և նկարագրությունը |
1 |
|
5.4.4. |
Բեռնատեղերը և ապրանքների փաթեթվածքը |
1 |
|
5.4.4.1. |
Բեռի և ապրանքի փաթեթվածքի տեսակի մասին տեղեկությունները |
1 |
|
5.4.4.2. |
Բեռի և ապրանքի փաթեթվածքի մասին տեղեկությունները |
0..* |
|
5.4.4.2.1. |
Բեռի և ապրանքի փաթեթվածքի տեսակի ծածկագիրը |
1 |
|
5.4.4.2.2. |
Քանակը |
1 |
|
5.4.5. |
Ապրանքի զանգվածը |
1 |
|
5.4.5.1. |
Ապրանքի համաքաշը |
0..1 |
|
5.4.5.2 |
Ապրանքի զտաքաշը (ուղևորային մաքսային հայտարարագրի օգտագործման դեպքում) |
0..1 |
|
5.4.6. |
Լրացուցիչ չափման միավորը |
0..1 |
|
5.4.6.1. |
Ապրանքի քանակը |
1 |
|
5.4.6.2. |
Ծածկագիրը |
1 |
|
5.4.7. |
Այն բեռնարկղի նույնականացման համարը, որով փոխադրվել է ապրանքը |
0..* |
|
5.5. |
Ապրանքատրանսպորտային բեռնագրի համարը (ՄՃՓ-ի դեպքում) |
0..1 |
|
6. |
«Մաքսային տարանցում» մաքսային ընթացակարգի գործողության դադարեցումը ձևակերպելու ամսաթիվը |
1 |
|
7. |
«Մաքսային տարանցում» մաքսային ընթացակարգի գործողության դադարեցումը ձևակերպելու ժամը |
1 |
(աղյուսակը խմբ. ԵՏՀԿ 06.05.24 թիվ 44)
Աղյուսակ թիվ 14
Անձանց մասին տեղեկությունների կազմը
|
Համարը՝ ը/կ |
Բովանդակությունը |
|
1. |
Օտարերկրյա կազմակերպության մասին տեղեկությունները |
|
1.1. |
Լրիվ կամ կրճատ (համառոտ) անվանումը |
|
1.2. |
Ապրանքների գտնվելու վայրի հասցեն |
|
1.2.1. |
Թիվ 15 աղյուսակին համապատասխան տեղեկությունները |
|
1.3. |
Նույնականացման մաքսային համարը (Ղազախստանի Հանրապետության համար) |
|
2. |
Օտարերկրյա ֆիզիկական անձի մասին տեղեկությունները |
|
2.1. |
Ազգանունը |
|
2.2. |
Անունը |
|
2.3. |
Հայրանունը (առկայության դեպքում) |
|
2.4. |
Բնակության վայրի հասցեն |
|
2.4.1. |
Թիվ 15 աղյուսակին համապատասխան տեղեկությունները |
|
2.5. |
Անձը հաստատող փաստաթուղթը |
|
2.5.1. |
Փաստաթղթի տեսակի ծածկագիրը |
|
2.5.2. |
Այն երկրի ծածկագիրը, որի լիազորված մարմնի կողմից տրամադրվել է փաստաթուղթը |
|
2.5.3. |
Փաստաթղթի սերիան |
|
2.5.4. |
Փաստաթղթի համարը |
|
2.5.5. |
Փաստաթղթի տրման ամսաթիվը |
|
2.6. |
Նույնականացման մաքսային համարը (Ղազախստանի Հանրապետության համար) |
|
3. |
Անդամ պետության օրենսդրությանը համապատասխան ստեղծված իրավաբանական անձի կամ իրավաբանական անձ չհանդիսացող կազմակերպության մասին տեղեկությունները |
|
3.1. |
Լրիվ կամ կրճատ (համառոտ) անվանումը |
|
3.2. |
Ապրանքների գտնվելու վայրի հասցեն |
|
3.2.1. |
Թիվ 15 աղյուսակին համապատասխան տեղեկությունները |
|
3.3. |
Հարկային համարը |
|
4. |
Անդամ պետության օրենսդրությանը համապատասխան որպես անհատ ձեռնարկատեր գրանցված ֆիզիկական անձի մասին տեղեկությունները |
|
4.1. |
Ազգանունը |
|
4.2. |
Անունը |
|
4.3. |
Հայրանունը (առկայության դեպքում) |
|
4.4. |
Բնակության վայրի հասցեն |
|
4.4.1. |
Թիվ 15 աղյուսակին համապատասխան տեղեկությունները |
|
4.5. |
Հարկային համարը |
|
5. |
Անդամ պետությունում մշտական բնակության վայր ունեցող և այդ անդամ պետության օրենսդրությանը համապատասխան որպես անհատ ձեռնարկատեր չգրանցված ֆիզիկական անձի մասին տեղեկությունները |
|
5.1. |
Ազգանունը |
|
5.2. |
Անունը |
|
5.3. |
Հայրանունը (առկայության դեպքում) |
|
5.4. |
Բնակության վայրի հասցեն |
|
5.4.1. |
Թիվ 15 աղյուսակին համապատասխան տեղեկությունները |
|
5.5. |
Անձը հաստատող փաստաթուղթը |
|
5.5.1. |
Փաստաթղթի տեսակի ծածկագիրը |
|
5.5.2. |
Այն երկրի ծածկագիրը, որի լիազորված մարմնի կողմից տրամադրվել է փաստաթուղթը |
|
5.5.3. |
Փաստաթղթի սերիան |
|
5.5.4. |
Փաստաթղթի համարը |
|
5.5.5. |
Փաստաթղթի տրման ամսաթիվը |
|
5.6. |
Հարկային համարը |
|
6. |
Փոստային կապի նշանակված օպերատորի մասին տեղեկությունները |
|
6.1. |
Փոստային կապի նշանակված օպերատորի անվանումը |
|
6.2. |
Միջազգային փոստային փոխանակման վայրի (հիմնարկի) գտնվելու անվանումը |
|
6.3. |
Միջազգային փոստային փոխանակման վայրի (հիմնարկի) գտնվելու քաղաքը |
|
6.4. |
Միջազգային փոստային փոխանակման վայրի (հիմնարկի) հասցեն |
|
6.5. |
Լիազորված տնտեսական օպերատորի փոստային հասցեն |
|
6.5.1. |
Թիվ 15 աղյուսակին համապատասխան տեղեկությունները |
Աղյուսակ թիվ 15
Հասցեի վերաբերյալ տեղեկությունների կազմը
|
(հավելվածը լրաց. ԵՏՀԿ 19.05.21 թիվ 56, փոփ. ԵՏՀԿ 06.05.24 թիվ 44)
Աղյուսակ թիվ 16
Գործառական սխեմաների թիվ 3, 71, 81, 91, 101, 111, 121, 161, 171, 181, 291 հաղորդագրությունների տեղեկությունների կազմը
|
Համարը՝ ը/կ |
Անվանումը |
Բազմ. |
Հաղորդագրության համարը |
|
1. |
Տեղեկությունների փոփոխումն իրականացրած մաքսային մարմնի ծածկագիրը |
1 |
3, 71, 81, 91, 101, 111, 121, 161, 171, 181, 291, 43 |
|
2. |
Ճշգրտումն անցկացնելու ամսաթիվը |
1 |
3, 71, 81, 91, 101, 111, 121, 161, 171, 181, 291 43 |
|
3. |
Ճշգրտումն անցկացնելու ժամը |
1 |
3, 71, 81, 91, 101, 111, 121, 161, 171, 181, 291 43 |
|
4. |
Տեղեկությունների փոփոխումն իրականացրած մաքսային մարմնի պաշտոնատար անձի մասին տեղեկությունները |
0..1 |
3, 71, 81, 91, 101, 111, 121, 161, 171, 181, 291 43 |
|
4.1. |
Մաքսային մարմնի պաշտոնատար անձի անձնական համարակալված կնիքի համարը |
0..1 |
3, 71, 81, 91, 101, 111, 121, 161, 171, 181, 291 43 |
|
4.2. |
Մաքսային մարմնի պաշտոնատար անձի ազգանունը, անունը, հայրանունը (առկայության դեպքում) |
0..1 |
3, 71, 81, 91, 101, 111, 121, 161, 171, 181, 291 43 |
|
5. |
Տեղեկություններ՝ թիվ 1 աղյուսակին համապատասխան |
0..1 |
3 |
|
6. |
Տեղեկություններ՝ թիվ 2 աղյուսակին համապատասխան |
0..1 |
3 |
|
7. |
Տեղեկություններ՝ թիվ 6 աղյուսակին համապատասխան |
0..1 |
71 |
|
8. |
Տեղեկություններ՝ թիվ 17 աղյուսակին համապատասխան |
0..1 |
81 |
|
9. |
Տեղեկություններ՝ թիվ 18 աղյուսակին համապատասխան |
0..1 |
91 |
|
10. |
Հաղորդագրություն՝ թիվ 8 աղյուսակին համապատասխան |
0..1 |
101 |
|
11. |
Հաղորդագրություն՝ թիվ 9 աղյուսակին համապատասխան |
0..1 |
111 |
|
12. |
Հաղորդագրությունը՝ թիվ 10 աղյուսակին համապատասխան |
0..1 |
171 |
|
13. |
Տեղեկություններ՝ թիվ 7 աղյուսակին համապատասխան |
0..1 |
121, 161, 181 |
|
14. |
Տեղեկություններ՝ թիվ 13 աղյուսակին համապատասխան |
0..1 |
291 |
|
15. |
Թիվ 23 աղյուսակին համապատասխան տեղեկությունները |
0..1 |
43 |
(աղյուսակը լրաց. ԵՏՀԿ 19.07.22 թիվ 106, լրաց. ԵՏՀԿ 06.05.24 թիվ 44)
Աղյուսակ թիվ 17
Գործառութային սխեմաների թիվ 8 հաղորդագրության տեղեկությունների կազմը
|
Համարը՝ ը/կ |
Անվանումը |
Բազմ. |
|
1. |
Ապրանքների փոխադրման երթուղին փոխելու մասին որոշումն ընդունած մաքսային մարմնի ծածկագիրը |
1 |
|
2. |
Տարանցման հայտարարագրի գրանցման համարը |
1 |
|
3. |
ՄՃՓ գրքույկ |
0..1 |
|
3.1. |
ՄՃՓ գրքույկի սերիան |
1 |
|
3.2. |
ՄՃՓ գրքույկի համարը |
1 |
|
3.3. |
ՄՃՓ գրքույկի պոկովի թերթի էջի համարը |
1 |
|
4. |
Որոշումն ընդունելու ամսաթիվը |
1 |
|
5. |
Որոշումն ընդունելու ժամը |
1 |
|
6. |
Մաքսային մարմնի պաշտոնատար անձի մասին տեղեկությունները |
0..1 |
|
6.1. |
Մաքսային մարմնի պաշտոնատար անձի անձնական համարակալված կնիքի համարը |
0..1 |
|
6.2. |
Մաքսային մարմնի պաշտոնատար անձի ազգանունը, անունը, հայրանունը (առկայության դեպքում) |
0..1 |
|
6.3. |
Ապրանքների փոխադրման երթուղին փոխելու ժամանակ որոշված միջանկյալ մաքսային մարմինների ծածկագրերը |
1..* |
(աղյուսակը լրաց. ԵՏՀԿ 19.07.22 թիվ 106)
Աղյուսակ թիվ 18
Գործառական սխեմաների թիվ 9 հաղորդագրության տեղեկությունների կազմը
|
Համարը՝ ը/կ |
Անվանումը |
Բազմ. |
|
1. |
Երթուղով ապրանքների անցնելը հաստատած մաքսային մարմնի ծածկագիը |
1 |
|
2. |
Տարանցման հայտարարագրի գրանցման համարը |
1 |
|
3. |
ՄՃՓ գրքույկ |
0..1 |
|
3.1. |
ՄՃՓ գրքույկի սերիան |
1 |
|
3.2. |
ՄՃՓ գրքույկի համարը |
1 |
|
3.3. |
ՄՃՓ գրքույկի պոկովի թերթի էջի համարը |
1 |
|
4. |
Ապրանքների ընթացուղով անցնելու գրանցման ամսաթիվը |
1 |
|
5. |
Ապրանքների ընթացուղով անցնելու գրանցման ժամը |
1 |
|
6. |
Մաքսային մարմնի պաշտոնատար անձի մասին տեղեկությունները |
0..1 |
|
6.1. |
Մաքսային մարմնի պաշտոնատար անձի անձնական համարակալված կնիքի համարը |
0..1 |
|
6.2. |
Մաքսային մարմնի պաշտոնատար անձի ազգանունը, անունը, հայրանունը (առկայության դեպքում) |
0..1 |
(աղյուսակը լրաց. ԵՏՀԿ 19.07.22 թիվ 106)
Աղյուսակ թիվ 19
Գործառական սխեմաների թիվ 232 հաղորդագրության տեղեկությունների կազմը
|
Համարը՝ ը/կ |
Անվանումը |
Բազմ. |
|
1. |
Այն մաքսային մարմնի ծածկագիրը, որի գործունեության տարածաշրջանում իրականացվել է ապրանքների ընթացուղով անցումը, կամ կատարվել են բեռնային գործողություններ |
1 |
|
2. |
Տեղեկությունները՝ թիվ 8 աղյուսակին համապատասխան |
1 |
|
3. |
Տեղեկությունները՝ թիվ 18 աղյուսակին համապատասխան |
1 |
(աղյուսակը լրաց. ԵՏՀԿ 19.07.22 թիվ 106)
Աղյուսակ թիվ 20
Գործառական սխեմաների թիվ 31 հաղորդագրության տեղեկությունների կազմը
|
Համարը՝ ը/կ |
Անվանումը |
Բազմ. |
|
1. |
Ապրանքների բացթողման ժամանակ ապահովման մեկանգամյա հավաստագրի ընդունելու մասին հարցում ուղարկած մաքսային մարմնի ծածկագիրը |
1 |
|
2. |
Ապահովման մեկանգամյա սերտիֆիկատի գրանցման համարը |
1 |
|
3. |
Մաքսային մարմնի պաշտոնատար անձի մասին տեղեկությունները |
0..1 |
|
3.1. |
Մաքսային մարմնի պաշտոնատար անձի անձնական համարակալված կնիքի համարը |
0..1 |
|
3.2. |
Մաքսային մարմնի պաշտոնատար անձի ազգանունը, անունը, հայրանունը (առկայության դեպքում) |
0..1 |
(աղյուսակը լրաց. ԵՏՀԿ 19.07.22 թիվ 106, փոփ., լրաց. ԵՏՀԿ 06.05.24 թիվ 44)
Աղյուսակ թիվ 21
Գործառական սխեմաների թիվ 35 հաղորդագրության տեղեկությունների կազմը
|
Համարը՝ ը/կ |
Անվանումը |
Բազմ. |
|
1. |
ապահովման մեկանգամյա հավաստագրի (ապահովման գլխավոր հավաստագրի) գրանցելու մասին հարցում ուղարկած մաքսային մարմնի ծածկագիրը |
1 |
|
2. |
ապահովման մեկանգամյա հավաստագրի (ապահովման գլխավոր հավաստագրի)գրանցման համարը |
1 |
|
3. |
Մաքսային մարմնի պաշտոնատար անձի մասին տեղեկությունները |
0..1 |
|
3.1. |
Մաքսային մարմնի պաշտոնատար անձի անձնական համարակալված կնիքի համարը |
0..1 |
|
3.2. |
Մաքսային մարմնի պաշտոնատար անձի ազգանունը, անունը, հայրանունը (առկայության դեպքում) |
0..1 |
(աղյուսակը լրաց. ԵՏՀԿ 19.07.22 թիվ 106, փոփ. ԵՏՀԿ 06.05.24 թիվ 44)
Աղյուսակ թիվ 22
Գործառական սխեմաների թիվ 41 հաղորդագրության տեղեկությունների կազմը
|
Համարը՝ ը/կ |
Անվանումը |
Բազմ. |
|
1. |
ապահովման մեկանգամյա հավաստագրի (ապահովման գլխավոր հավաստագրի)գրանցման մաքսային մարմնի ծածկագիրը |
1 |
|
2. |
Ապահովման սերտիֆիկատի գրանցման համարը |
1 |
|
3. |
Տարանցման հայտարարագրի գրանցման համարը |
1 |
|
4. |
Փոխանցման ընդհանուր գումարը |
1 |
|
5. |
Մաքսատուրքերի, հարկերի բռնագանձման անհրաժեշտության մասին որոշումը |
0..1 |
|
5.1. |
Որոշման համարը |
0..1 |
|
5.2. |
Որոշման ամսաթիվը |
0..1 |
|
6. |
Բռնագանձված վճարների մասին տեղեկատվությունը |
1 |
|
6.1. |
Վճարի տեսակը |
1 |
|
6.2. |
Վճարի արժույթի ծածկագիրը |
1 |
|
6.3. |
Վճարի գումարը |
1 |
|
6.4. |
Բյուջետային դասակարգման ծածկագիրը |
1 |
|
7. |
Վճարումը հաստատող փաստաթուղթը |
0..1 |
|
7.1. |
Փաստաթղթի համարը |
0..1 |
|
7.2. |
Փաստաթղթի ամսաթիվը |
0..1 |
|
8. |
Մաքսային մարմնի պաշտոնատար անձի մասին տեղեկությունները |
0..1 |
|
8.1. |
Մաքսային մարմնի պաշտոնատար անձի անձնական համարակալված կնիքի համարը (առկայության դեպքում) |
0..1 |
|
8.2. |
Մաքսային մարմնի պաշտոնատար անձի ազգանունը, անունը, հայրանունը (առկայության դեպքում) |
0..1 |
|
8.3. |
Դրամական միջոցների փոխանցման ամսաթիվը |
1 |
(աղյուսակը լրաց. ԵՏՀԿ 19.07.22 թիվ 106, փոփ. ԵՏՀԿ 06.05.24 թիվ 44)
Աղյուսակ թիվ 23
Գործառական սխեմաների թիվ 42 հաղորդագրության տեղեկությունների կազմը
|
Համարը՝ ը/կ |
Անվանումը |
Բազմ. |
|
1. |
Տարանցման հայտարարագրի գրանցման համարը |
1 |
|
2. |
ՄՃՓ գրքույկը |
0..1 |
|
2.1. |
ՄՃՓ գրքույկի սերիան |
1 |
| 2.2. |
ՄՃՓ գրքույկի համարը |
1 |
| 2.3 |
ՄՃՓ գրքույկի պոկովի թերթի էջի համարը |
1 |
| 3. |
Փոխադրման եզակի համարը |
0..1 |
| 4. |
Նավիգացիոն կապարակնիքի եզակի նույնականացման համարը |
1 |
| 5. |
Հսկողության միջոցների և ձևերի կիրառման հիմքը |
1 |
| 6. |
Հսկողության միջոցների և ձևերի կիրառման մասին որոշում ընդունած մաքսային մարմնի ծածկագիրը |
1 |
| 7. |
Փոխադրողի մասին տեղեկությունները |
1 |
| 7.1. |
Լրիվ կամ կրճատ (համառոտ) անվանումը |
1 |
| 7.2. |
Նույնականացման համարը (Ղազախստանի Հանրապետության համար) |
1 |
| 7.3. |
Հարկային համարը (առկայության դեպքում) |
0..1 |
| 7.4. |
Անձը հաստատող փաստաթուղթը (ֆիզիկական անձի համար) |
0..1 |
| 7.5. |
Փոխադրողի գրանցման երկիրը |
1 |
| 8. |
Տրանսպորտային միջոցի գրանցման համարը |
1 |
| 9. |
Հսկողության միջոցների և ձևերի կիրառման մասին որոշում ընդունելու ամսաթիվն ու ժամը |
1 |
| 10. |
Հսկողության միջոցների և ձևերի կիրառումն սկսելու ամսաթիվն ու ժամը |
1 |
| 11. |
Հսկողության միջոցների և ձևերի կիրառման արդյունքներով ձևակերպված փաստաթղթի համարը |
1 |
| 12. |
Հսկողության միջոցների և ձևերի կիրառման ավարտի ամսաթիվն ու ժամը |
1 |
| 13. |
Հսկողության միջոցների և ձևերի կիրառման արդյունքները |
1 |
| 14. |
Թիվ 15 աղյուսակով նախատեսված՝ հսկողության միջոցների և ձևերի կիրառման վայրի մասին տեղեկությունները |
1 |
(աղյուսակը լրաց. ԵՏՀԿ 06.05.24 թիվ 44)
(հավելվածը լրաց, փոփ., խմբ. ԵՏՀԿ 19.07.22 թիվ 106, ԵՏՀԿ 06.05.24 թիվ 44)
|
ՀԱՎԵԼՎԱԾ ԹԻՎ 3 ««Մաքսային տարանցում» մաքսային ընթացակարգին համապատասխան ապրանքների փոխադրումների նկատմամբ հսկողության գործընթացում Եվրասիական տնտեսական միության անդամ պետությունների մաքսային մարմինների միջև էլեկտրոնային փաստաթղթերի և (կամ) տեղեկությունների փոխանակման ապահովում» ընդհանուր գործընթացի իրագործման կանոնների |
ՍԽԵՄԱ
«մաքսային տարանցում» մաքսային ընթացակարգին համապատասխան ապրանքների բացթողման մասին հաղորդագրությունների ուղարկման
Սույն փաստաթղթի նպատակներով՝ գործածվում են հետևյալ հապավումները՝
ՀՀ՝ Հայաստանի Հանրապետություն.
ԲՀ՝ Բելառուսի Հանրապետություն.
Ղազ.Հ՝ Ղազախստանի Հանրապետություն
Ղրղզս.Հ՝ Ղրղզստանի Հանրապետություն
ՌԴ՝ Ռուսաստանի Դաշնություն
ԿՄՄ՝ կենտրոնական մաքսային մարմին
ՄՄ՝ մաքսային մարմին
Անդամ պետություն՝ Եվրասիական տնտեսական միության անդամ պետություն
Աղյուսակ 1
Ապրանքներն ավտոմոբիլային և երկաթուղային տրանսպորտով տեղափոխելու դեպքում «մաքսային տարանցում» մաքսային ընթացակարգին համապատասխան ապրանքների բացթողման մասին հաղորդագրությունների ուղարկման սխեմա
|
Անդամ պետությունը, որի տարածքում գտնվում է ուղարկող ՄՄ-ն |
Անդամ պետությունը, որի տարածքում գտնվում է նշանակման ՄՄ-ն |
«Մաքսային տարանցում» մաքսային ընթացակարգին համապատասխան ապրանքների բացթողման մասին հաղորդագրության հասցեատերերը | |
|
Նշանակման ՄՄ-ն |
Միության այն անդամ պետության ՄՄ-ն, որի տարածքով տեղափոխվում են ապրանքները | ||
|
ՀՀ |
ԲՀ |
ԲՀ ԿՄՄ |
ՌԴ ԿՄՄ |
|
Ղազ.Հ |
Ղազ.Հ ԿՄՄ |
ՌԴ ԿՄՄ | |
|
Ղրղզս.Հ |
Ղրղզս.Հ ԿՄՄ |
ՌԴ ԿՄՄ, Ղազ.Հ ԿՄՄ | |
|
ՌԴ |
ՌԴ ԿՄՄ |
- | |
|
ԲՀ |
ՀՀ |
ՀՀ ԿՄՄ |
ՌԴ ԿՄՄ |
|
Ղազ.Հ |
Ղազ.Հ ԿՄՄ |
ՌԴ ԿՄՄ | |
|
Ղրղզս.Հ |
Ղրղզս.Հ ԿՄՄ |
ՌԴ ԿՄՄ, Ղազ.Հ ԿՄՄ | |
|
ՌԴ |
ՌԴ ԿՄՄ |
- | |
|
Ղազ.Հ |
ՀՀ |
ՀՀ ԿՄՄ |
ՌԴ ԿՄՄ |
|
ԲՀ |
ԲՀ ԿՄՄ |
ՌԴ ԿՄՄ | |
|
Ղրղզս.Հ |
Ղրղզս.Հ ԿՄՄ |
- | |
|
ՌԴ |
ՌԴ ԿՄՄ |
- | |
|
Ղրղզս.Հ |
ՀՀ |
ՀՀ ԿՄՄ |
ՌԴ ԿՄՄ, Ղազ.Հ ԿՄՄ |
|
ԲՀ |
ԲՀ ԿՄՄ |
ՌԴ ԿՄՄ, Ղազ.Հ ԿՄՄ | |
|
Ղազ.Հ |
Ղազ.Հ ԿՄՄ |
- | |
|
ՌԴ |
ՌԴ ԿՄՄ |
Ղազ.Հ ԿՄՄ | |
|
ՌԴ |
ՀՀ |
ՀՀ ԿՄՄ |
- |
|
ԲՀ |
ԲՀ ԿՄՄ |
- | |
|
Ղազ.Հ |
Ղազ.Հ ԿՄՄ |
- | |
|
Ղրղզս.Հ |
Ղրղզս.Հ ԿՄՄ |
Ղազ.Հ ԿՄՄ | |
Աղյուսակ 2
«Մաքսային տարանցում» մաքսային ընթացակարգով ձևակերպված Եվրասիական տնտեսական միության ապրանքների՝ Եվրասիական տնտեսական միության մաքսային օրենսգրքի 43-րդ գլխին համապատասխան՝ ավտոմոբիլային և երկաթուղային տրանսպորտով տեղափոխման դեպքում այդ ապրանքները «մաքսային տարանցում» մաքսային ընթացակարգին համապատասխան բաց թողնելու մասին հաղորդագրությունների ուղարկման սխեմա
|
Անդամ պետությունը, որի տարածքում գտնվում է ուղարկող ՄՄ-ն |
Անդամ պետությունը, որի տարածքում գտնվում է նշանակման ՄՄ-ն |
«Մաքսային տարանցում» մաքսային ընթացակարգին համապատասխան ապրանքների բացթողման մասին հաղորդագրության հասցեատերերը | |
|
Նշանակման ՄՄ-ն |
անդամ պետության ՄՄ-ն, որի տարածքով տեղափոխվում են ապրանքները | ||
|
ՀՀ |
ՌԴ |
ՌԴ ԿՄՄ |
- |
|
ՌԴ (Կալինինգրադի մարզ) |
ՌԴ ԿՄՄ |
ԲՀ ԿՄՄ | |
|
ԲՀ |
ՀՀ |
ՀՀ ԿՄՄ |
ՌԴ ԿՄՄ |
|
ՌԴ (Կալինինգրադի մարզ) |
ՌԴ ԿՄՄ |
- | |
|
Ղրղզս.Հ |
Ղրղզս.Հ ԿՄՄ |
Ղազ.Հ ԿՄՄ, ՌԴ ԿՄՄ | |
|
Ղազ.Հ |
ՀՀ |
ՀՀ ԿՄՄ |
ՌԴ ԿՄՄ |
|
ՌԴ (Կալինինգրադի մարզ) |
ՌԴ ԿՄՄ |
ԲՀ ԿՄՄ | |
|
Ղրղզս.Հ1 |
Ղրղզս.Հ ԿՄՄ |
- | |
|
Ղրղզս.Հ |
ՀՀ |
ՀՀ ԿՄՄ |
ՌԴ ԿՄՄ Ղազ.Հ ԿՄՄ |
|
ՌԴ (Կալինինգրադի մարզ) |
ՌԴ ԿՄՄ |
Ղազ.Հ ԿՄՄ, ԲՀ ԿՄՄ | |
|
Ղազ.Հ |
Ղազ.Հ ԿՄՄ |
- | |
|
ՌԴ |
ՀՀ |
ՀՀ ԿՄՄ |
- |
|
ՌԴ (Կալինինգրադի մարզ) |
- |
ԲՀ ԿՄՄ | |
|
Ղրղզս.Հ1 |
Ղրղզս.Հ ԿՄՄ |
Ղազ.Հ ԿՄՄ | |
1 Ուղարկվում է այն դեպքում, երբ առաջացել են Եվրասիական տնտեսական միության ապրանքների՝ Եվրասիական տնտեսական միության մաքսային օրենսգրքի 304-րդ հոդվածի 5-րդ կետին համապատասխան տեղափոխման առանձնահատկություններ
|
ՀԱՎԵԼՎԱԾ ԹԻՎ 4 ««Մաքսային տարանցում» մաքսային ընթացակարգին համապատասխան ապրանքների փոխադրումների նկատմամբ հսկողության գործընթացում Եվրասիական տնտեսական միության անդամ պետությունների մաքսային մարմինների միջև էլեկտրոնային փաստաթղթերի և (կամ) տեղեկությունների փոխանակման ապահովում» ընդհանուր գործընթացի իրագործման կանոնների |
ՑԱՆԿ
«Մաքսային տարանցում» մաքսային ընթացակարգի և մաքսատուրքերի, հարկերի վճարման պարտավորության կատարման ապահովման հավաստագրի կարգավիճակների, որոնք կիրառվում են ընդհանուր գործընթացի իրագործման շրջանակներում տեղեկատվական փոխգործակցության գործընթացում և սահմանվում են հաղորդագրություններ ուղարկողի ու ստացողի տեղեկատվական համակարգերում
|
Իրադարձություն |
«Մաքսային տարանցում» մաքսային ընթացակարգի կարգավիճակ1/ապահովման հավաստագրի կարգավիճակ2 |
|
1. «Մաքսային տարանցում» մաքսային ընթացակարգին համապատասխան ապրանքների բացթողման մասին տեղեկատվությունը պարունակող հաղորդագրությունը (առանց բեռնային գործողությունների կատարման վայրը սահմանելու և առանց բեռնային գործողությունների կատարման վայրի) ուղարկվել է նախաձեռնողի կողմից, ստացվել և մշակվել է ստացողի կողմից |
տարանցումը բաց է3 |
|
2. «Մաքսային տարանցում» մաքսային ընթացակարգին համապատասխան ապրանքների բացթողման մասին տեղեկատվությունը պարունակող հաղորդագրությունը՝ փոխադրման երթուղու սահմանմամբ, ուղարկվել է նախաձեռնողի կողմից, ստացվել և մշակվել է ստացողի կողմից |
տարանցումը բաց է, սահմանված է երթուղին3 |
|
3. «Մաքսային տարանցում» մաքսային ընթացակարգին համապատասխան ապրանքների բացթողման մասին տեղեկատվությունը պարունակող հաղորդագրությունը, բեռնային գործողությունների կատարման վայրը սահմանելով և բեռնային գործողությունների կատարման վայրի հետ միասին, ուղարկվել է նախաձեռնողի կողմից, ստացվել և մշակվել է ստացողի կողմից |
տարանցումը բաց է, սահմանվել են երթուղին և բեռնային գործողությունների անցկացման վայրը3 |
|
4. «Մաքսային տարանցում» մաքսային ընթացակարգին համապատասխան ապրանքների բացթողումը չեղարկելու մասին տեղեկատվությունը պարունակող հաղորդագրությունն ուղարկվել է նախաձեռնողի կողմից, ստացվել և մշակվել է ստացողի կողմից |
տարանցումը չեղարկվել է4 |
|
5. «Մաքսային տարանցում» մաքսային ընթացակարգի գործողությունն ավարտելու ժամկետի երկարաձգման մասին տեղեկատվությունը պարունակող հաղորդագրությունն ուղարկվել է նախաձեռնողի կողմից, ստացվել և մշակվել է ստացողի կողմից |
տարանցումը բաց է, ժամկետը երկարաձգվել է |
|
6. Ապրանքների փոխադրման սահմանված երթուղու փոփոխման մասին տեղեկատվությունը պարունակող հաղորդագրությունն ուղարկվել է նախաձեռնողի կողմից, ստացվել և մշակվել է ստացողի կողմից |
տարանցումը բաց է, երթուղին փոփոխվել է |
|
7. Ապրանքների փոխադրման սահմանված երթուղուն հետևելու մասին տեղեկատվությունը պարունակող հաղորդագրությունն ուղարկվել է նախաձեռնողի կողմից, ստացվել և մշակվել է ստացողի կողմից |
տարանցումը բաց է, ընթացել է երթուղով (սահմանված բոլոր վայրերից երթուղուն հետևելը հաստատելու դեպքում) կամ տարանցումը բաց է, ընթանում է երթուղով (երթուղու՝ 1-ից ավելի վայր սահմանելու և ապրանքների փոխադրման երթուղուն հետևելը ոչ ամբողջությամբ հաստատելու դեպքում)3 |
|
8. Բեռնային գործողությունների կատարման և (կամ) տրանսպորտային միջոցի փոխարինման մասին տեղեկատվությունը պարունակող հաղորդագրությունն ուղարկվել է նախաձեռնողի կողմից, ստացվել և մշակվել է ստացողի կողմից |
տարանցումը բաց է, անցկացվել են բեռնային գործողությունները |
|
9. «Մաքսային տարանցում» մաքսային ընթացակարգով ձևակերպված ապրանքներն առգրավելու (դրանց վրա արգելանք դնելու) կապակցությամբ «մաքսային տարանցում» մաքսային ընթացակարգի գործողությունը կասեցնելու մասին տեղեկատվությունը պարունակող հաղորդագրությունն ուղարկվել է նախաձեռնողի կողմից, ստացվել և մշակվել է ստացողի կողմից |
տարանցումը կասեցվել է |
|
10. «Մաքսային տարանցում» մաքսային ընթացակարգի գործողությունը կասեցնելուց հետո «մաքսային տարանցում» մաքսային ընթացակարգի գործողությունը վերսկսելու մասին տեղեկատվությունը պարունակող հաղորդագրությունն ուղարկվել է նախաձեռնողի կողմից, ստացվել և մշակվել է ստացողի կողմից |
համապատասխանում է «տարանցումը կասեցվել է» կարգավիճակը սահմանելու պահի դրությամբ գործող՝ «մաքսային տարանցում» մաքսային ընթացակարգի կարգավիճակին |
|
11. «Մաքսային տարանցում» մաքսային ընթացակարգի գործողությունն ավարտելու (ներառյալ առաքման վայրի փոփոխման և «մաքսային տարանցում» մաքսային ընթացակարգի գործողության կասեցման կապակցությամբ ավարտելը) մասին տեղեկատվությունը պարունակող հաղորդագրությունն ուղարկվել է նախաձեռնողի կողմից, ստացվել և մշակվել է ստացողի կողմից |
տարանցումն ավարտվել է4 |
|
12. «Մաքսային տարանցում» մաքսային ընթացակարգի գործողությունն ավարտելու մասին հաղորդագրությունը՝ նշելով խախտումների հատկանիշները (վերապահումները), ուղարկվել է նախաձեռնողի կողմից, ստացվել և մշակվել է ստացողի կողմից |
տարանցումն ավարտվել է խախտումներով4 |
|
13. «Մաքսային տարանցում» մաքսային ընթացակարգի գործողությունը դադարեցնելու մասին տեղեկատվությունը պարունակող հաղորդագրությունն ուղարկվել է նախաձեռնողի կողմից, ստացվել և մշակվել է ստացողի կողմից |
տարանցումը դադարեցվել է (տեղափոխվող բոլոր ապրանքների տարանցումը դադարեցնելու դեպքում)4 կամ տարանցումը դադարեցվել է մասամբ (տեղափոխվող ապրանքների մի մասի տարանցումը դադարեցնելու դեպքում)4 |
|
14. (Էլեկտրոնային փաստաթղթի ձևով) ապահովման մեկանգամյա հավաստագրի (ապահովման գլխավոր հավաստագրի) կամ դրանից տեղեկությունների գրանցման մասին տեղեկատվությունը պարունակող հաղորդագրությունն ուղարկվել է նախաձեռնողի կողմից, ստացվել և մշակվել է ստացողի կողմից |
հավաստագիրը գրանցվել է5 |
|
15. Ապահովման մեկանգամյա հավաստագրի (ապահովման գլխավոր հավաստագրի) գրանցումը չեղարկելու մասին տեղեկատվությունը պարունակող հաղորդագրությունն ուղարկվել է նախաձեռնողի կողմից, ստացվել և մշակվել է ստացողի կողմից |
հավաստագիրը չեղարկվել է6 |
|
16. Ապահովման մեկանգամյա հավաստագրի (ապահովման գլխավոր հավաստագրի) ընդունելու մասին տեղեկատվությունը պարունակող հաղորդագրությունն ուղարկվել է նախաձեռնողի կողմից, ստացվել և մշակվել է ստացողի կողմից |
հավաստագիրն ընդունվել է |
|
17.Ապահովման մեկանգամյա հավաստագրի (ապահովման գլխավոր հավաստագրի)գրանցումը չեղարկելու մասին տեղեկատվությունը պարունակող հաղորդագրությունն ուղարկվել է նախաձեռնողի կողմից, ստացվել և մշակվել է ստացողի կողմից |
հավաստագիրը գրանցվել է |
|
18.Ապահովման մեկանգամյա հավաստագրի (ապահովման գլխավոր հավաստագրի)գործողությունը դադարեցնելու (մարելու) մասին տեղեկատվությունը պարունակող հաղորդագրությունն ուղարկվել է նախաձեռնողի կողմից, ստացվել և մշակվել է ստացողի կողմից |
Հավաստագիրը մարվել է6 |
1. Ի լրումն կարգավիճակների՝ կարող են օգտագործվել ազգային տեղեկատվական համակարգերով սահմանված կարգավիճակներ։
2 Ի լրումն կարգավիճակների՝ օգտագործվում է ապահովման մեկանգամյա հավաստագրի (ապահովման գլխավոր հավաստագրի) գործողությունը լրանալուն առնչվող կարգավիճակը, որը կիրառվում է ազգային տեղեկատվական համակարգերում իրականացված մշակման արդյունքների հիման վրա։
3 «Մաքսային տարանցում» մաքսային ընթացակարգի սկզբնական կարգավիճակ։
4 «Մաքսային տարանցում» մաքսային ընթացակարգի վերջնական կարգավիճակ։
5 Փաստաթղթի սկզբնական կարգավիճակ։
6 Փաստաթղթի վերջնական կարգավիճակ։
(հավելվածը փոփ. ԵՏՀԿ 06.05.24 թիվ 44)
(կանոնները լրաց, փոփ., խմբ. ԵՏՀԿ 06.05.24 թիվ 44)
Պաշտոնական հրապարակման օրը՝ 22 հունիսի 2022 թվական: