ԵՎՐԱՍԻԱԿԱՆ ՏՆՏԵՍԱԿԱՆ ՀԱՆՁՆԱԺՈՂՈՎ
ԿՈԼԵԳԻԱ
Ո Ր Ո Շ ՈՒ Մ
|
19 հուլիսի 2022 թվականի |
թիվ 106 |
քաղ. Մոսկվա |
««ՄԱՔՍԱՅԻՆ ՏԱՐԱՆՑՈՒՄ» ՄԱՔՍԱՅԻՆ ԸՆԹԱՑԱԿԱՐԳԻՆ ՀԱՄԱՊԱՏԱՍԽԱՆ ԱՊՐԱՆՔՆԵՐԻ ՓՈԽԱԴՐՈՒՄՆԵՐԻ ՀՍԿՈՂՈՒԹՅԱՆ ԳՈՐԾԸՆԹԱՑՈՒՄ ԵՎՐԱՍԻԱԿԱՆ ՏՆՏԵՍԱԿԱՆ ՄԻՈՒԹՅԱՆ ԱՆԴԱՄ ՊԵՏՈՒԹՅՈՒՆՆԵՐԻ ՄԱՔՍԱՅԻՆ ՄԱՐՄԻՆՆԵՐԻ ՄԻՋԵՎ ԷԼԵԿՏՐՈՆԱՅԻՆ ՓԱՍՏԱԹՂԹԵՐԻ ԵՎ (ԿԱՄ) ՏԵՂԵԿՈՒԹՅՈՒՆՆԵՐԻ ՓՈԽԱՆԱԿՄԱՆ ԱՊԱՀՈՎՈՒՄ» ԸՆԴՀԱՆՈՒՐ ԳՈՐԾԸՆԹԱՑԻ ԻՐԱԳՈՐԾՄԱՆ ԿԱՆՈՆՆԵՐՈՒՄ ՓՈՓՈԽՈՒԹՅՈՒՆՆԵՐ ԿԱՏԱՐԵԼՈՒ ՄԱՍԻՆ
«Եվրասիական տնտեսական միության շրջանակներում տեղեկատվական-հաղորդակցական տեխնոլոգիաների և տեղեկատվական փոխգործակցության մասին» արձանագրության («Եվրասիական տնտեսական միության մասին» 2014 թվականի մայիսի 29-ի պայմանագրի թիվ 3 հավելված) 30-րդ կետին համապատասխան և առաջնորդվելով Եվրասիական տնտեսական հանձնաժողովի կոլեգիայի 2016 թվականի դեկտեմբերի 19-ի թիվ 169 որոշմամբ՝ Եվրասիական տնտեսական հանձնաժողովի կոլեգիան որոշեց.
1. Եվրասիական տնտեսական հանձնաժողովի կոլեգիայի 2019 թվականի հոկտեմբերի 29-ի թիվ 185 որոշմամբ հաստատված ««Մաքսային տարանցում» մաքսային ընթացակարգին համապատասխան՝ ապրանքների փոխադրումների հսկողության գործընթացում Եվրասիական տնտեսական միության անդամ պետությունների մաքսային մարմինների միջև էլեկտրոնային փաստաթղթերի և (կամ) տեղեկությունների փոխանակման ապահովում» ընդհանուր գործընթացի իրագործման կանոններում կատարել փոփոխություններ՝ համաձայն հավելվածի։
2. Սույն որոշումն ուժի մեջ է մտնում դրա պաշտոնական հրապարակման օրվանից 30 օրացուցային օրը լրանալուց հետո։
|
Եվրասիական տնտեսական հանձնաժողովի կոլեգիայի նախագահ՝ |
Մ. Մյասնիկովիչ |
|
ՀԱՎԵԼՎԱԾ Եվրասիական տնտեսական հանձնաժողովի կոլեգիայի 2022 թվականի հուլիսի 19-ի թիվ 106 որոշման |
ՓՈՓՈԽՈՒԹՅՈՒՆՆԵՐ
««Մաքսային տարանցում» մաքսային ընթացակարգին համապատասխան` ապրանքների փոխադրումների հսկողության գործընթացում
Եվրասիական տնտեսական միության անդամ պետությունների մաքսային մարմինների միջև էլեկտրոնային փաստաթղթերի և (կամ) տեղեկությունների փոխանակման ապահովում» ընդհանուր գործընթացի իրագործման կանոններում կատարվող
1. 7-րդ կետում՝
ա) «ա» ենթակետից՝
երրորդ և չորրորդ պարբերությունները հանել.
ութերորդ պարբերությունից հետո լրացնել հետևյալ բովանդակությամբ պարբերություն՝
««մաքսային տարանցում» մաքսային ընթացակարգի գործողությունն ավարտելու, ապրանքների ընթացուղով անցնելու և բեռնային գործողություններ իրականացնելու մասին հարցում.».
տասներորդ պարբերությունը հանել.
լրացնել հետևյալ բովանդակությամբ պարբերություններ.
«մաքսային տարանցում» մաքսային ընթացակարգին համապատասխան ապրանքների բացթողման մասին հաղորդագրությունը չեղարկելու մասին տեղեկատվություն.
«մաքսային տարանցում» մաքսային ընթացակարգին համապատասխան ապրանքների բացթողման մասին հաղորդագրության տեղեկությունները փոփոխելու մասին տեղեկատվություն.
Միության ապրանքները Միության մաքսային տարածք վերադարձնելու դեպքում «մաքսային տարանցում» մաքսային ընթացակարգի գործողությունն ավարտվելու մասին հաղորդագրությունում պարունակվող տեղեկությունների փոփոխման մասին տեղեկատվություն.
«մաքսային տարանցում» մաքսային ընթացակարգի գործողությունը դադարեցնելու մասին հաղորդագրությունում պարունակվող տեղեկությունների փոփոխման մասին տեղեկատվություն.».
բ) «բ» ենթակետը լրացնել հետևյալ բովանդակությամբ պարբերություններով.
«մաքսային տարանցում» մաքսային ընթացակարգի գործողությունն ավարտվելու մասին հաղորդագրությունում պարունակվող տեղեկությունների փոփոխման մասին տեղեկատվություն.
«մաքսային տարանցում» մաքսային ընթացակարգի գործողության ավարտի ժամկետը երկարաձգելու մասին հաղորդագրությունում պարունակվող տեղեկությունների փոփոխման մասին տեղեկատվություն.
«մաքսային տարանցում» մաքսային ընթացակարգի գործողության ավարտի ժամկետը երկարաձգելու մասին հաղորդագրության չեղարկման մասին տեղեկատվություն.».
գ) «գ» ենթակետում՝
հինգերորդ և վեցերորդ պարբերությունները շարադրել հետևյալ խմբագրությամբ.
«ապրանքների ընթացուղով անցնելու կամ բեռնային գործողություններ կատարելու մասին տեղեկատվություն (հարցման դեպքում).
«ապրանքների ընթացուղով անցնելու կամ բեռնային գործողություններ կատարելու մասին տեղեկությունների բացակայության մասին տեղեկատվություն (հարցման դեպքում)».
լրացնել հետևյալ բովանդակությամբ պարբերություններ.
«մաքսային տարանցում» մաքսային ընթացակարգով ձևակերպված ապրանքների առնչությամբ սահմանված՝ ապրանքների փոխադրման (տրանսպորտային փոխադրման) երթուղուն հետևելու մասին հաղորդագրությունում պարունակվող տեղեկությունների փոփոխման մասին տեղեկատվություն.
«մաքսային տարանցում» մաքսային ընթացակարգով ձևակերպված ապրանքների առնչությամբ սահմանված՝ ապրանքների փոխադրման (տրանսպորտային փոխադրման) երթուղուն հետևելու մասին հաղորդագրության չեղարկման մասին տեղեկատվություն.
բեռնային գործողությունների և (կամ) տրանսպորտային միջոցների փոխարինման մասին հաղորդագրությունում պարունակվող տեղեկությունների փոփոխման մասին տեղեկատվություն.
բեռնային գործողությունների և (կամ) տրանսպորտային միջոցների փոխարինման մասին հաղորդագրության չեղարկման մասին տեղեկատվություն.
ապրանքների ընթացուղով անցնելու կամ բեռնային գործողություններ կատարելու մասին տեղեկատվություն (հարցման դեպքում).
«մաքսային տարանցում» մաքսային ընթացակարգի գործողությունն ավարտվելու մասին տեղեկատվություն.
ապրանքների գտնվելու վայրը որոշելու հետ կապված մաքսային գործառնությունների կատարման արդյունքների մասին տեղեկատվություն (հարցման դեպքում).».
դ) «դ» ենթակետը լրացնել հետևյալ բովանդակությամբ պարբերություններով.
«մաքսային տարանցում» մաքսային ընթացակարգով ձևակերպված ապրանքների առնչությամբ սահմանված՝ մաքսային տարանցման ժամկետը երկարաձգելու մասին հաղորդագրությունում պարունակվող տեղեկությունների փոփոխման մասին տեղեկատվություն.
«մաքսային տարանցում» մաքսային ընթացակարգով ձևակերպված ապրանքների առնչությամբ սահմանված՝ մաքսային տարանցման ժամկետը երկարաձգելու մասին հաղորդագրության չեղարկման մասին տեղեկատվություն.
«մաքսային տարանցում» մաքսային ընթացակարգով ձևակերպված ապրանքների առնչությամբ սահմանված՝ ապրանքների փոխադրման (տրանսպորտային փոխադրման) երթուղին փոխելու մասին հաղորդագրությունում պարունակվող տեղեկությունների փոփոխման մասին տեղեկատվություն.
«մաքսային տարանցում» մաքսային ընթացակարգով ձևակերպված ապրանքների առնչությամբ սահմանված՝ ապրանքների փոխադրման (տրանսպորտային փոխադրման) երթուղին փոխելու մասին հաղորդագրության չեղարկման մասին տեղեկատվություն.
բեռնային գործողությունների կատարման և (կամ) տրանսպորտային միջոցների փոխարինման մասին հաղորդագրությունում պարունակվող տեղեկությունների փոփոխման մասին տեղեկատվություն.
բեռնային գործողությունների կատարման և (կամ) տրանսպորտային միջոցների փոխարինման մասին հաղորդագրության չեղարկման մասին տեղեկատվություն.
վթարի կամ անհաղթահարելի ուժի ազդեցության, կամ ապրանքների փոխադրման (տրանսպորտային փոխադրման) ժամանակ առաջացած այլ հանգամանքների մասին հաղորդագրությունում պարունակվող տեղեկությունների փոփոխման մասին տեղեկատվություն.
վթարի կամ անհաղթահարելի ուժի ազդեցության կամ ապրանքների փոխադրման (տրանսպորտային փոխադրման) ժամանակ առաջացած այլ հանգամանքների մասին հաղորդագրության չեղարկման մասին տեղեկատվություն.
ապրանքների առաքման վայրի փոփոխման կապակցությամբ «մաքսային տարանցում» մաքսային ընթացակարգի գործողությունն ավարտվելու մասին հաղորդագրությունում պարունակվող տեղեկությունների փոփոխման մասին տեղեկատվություն.
ե) «ե» ենթակետի ութերորդ պարբերությունում «բռնագանձված հարկերի» բառերը փոխարինել «բռնագանձված հարկերի, հատուկ հակագնագցման, փոխհատուցման տուրքերի» բառերով։
2. 9-րդ կետում՝
ա) առաջին պարբերությունը լրացնել «(բացի սույն կանոնների 7-րդ կետի «ա» ենթակետի տասներկուերորդ, տասներեքերորդ, տասնհինգերորդ և տասնվեցերորդ պարբերություններում և «ե» ենթակետի երկրորդ, չորրորդ-յոթերորդ պարբերություններում նշված հաղորդագրություններից)».
բ) լրացնել հետևյալ բովանդակությամբ պարբերություն.
«Սույն կանոնների 7-րդ կետի «ա» ենթակետի տասներկուերորդ, տասներեքերորդ, տասնհինգերորդ և տասնվեցերորդ պարբերություններում և «ե» ենթակետի երկրորդ, չորրորդ-յոթերորդ պարբերություններում նշված հաղորդագրություններով ուղարկվող տեղեկությունների կազմը սահմանվում է Հանձնաժողովի կողմից».
3. 15-րդ կետի «ե» ենթակետը լրացնել ««մաքսային տարանցում» մաքսային ընթացակարգով ապրանքները ձևակերպելուց հետո» բառերով։
4. 20-րդ կետի երրորդ պարբերությունում «պետք է» բառերը փոխարինել «կարող են» բառերով.
5. 21-րդ կետում՝
ա) առաջին և երկրորդ պարբերությունները «ուղարկում է» բառերից հետո լրացնել «ավտոմատ ռեժիմով» բառերով.
բ) յոթերորդ և ութերորդ պարբերությունները հանել.
գ) լրացնել հետևյալ բովանդակությամբ պարբերություններ.
«Այն դեպքում, երբ նշանակման կենտրոնական մաքսային մարմնից ստացվել է տեղեկատվություն «մաքսային տարանցում» մաքսային ընթացակարգի գործողությունն ավարտվելու մասին տեղեկությունների բացակայության մասին, ուղարկող կենտրոնական մաքսային մարմինը ավտոմատ ռեժիմով միջանկյալ կենտրոնական մաքսային մարմին է ուղարկում հարցում՝ «մաքսային տարանցում» մաքսային ընթացակարգի գործողությունն ավարտվելու, ապրանքների ընթացուղով անցնելու և բեռնային գործողություններ կատարելու մասին (այն դեպքում, երբ սահմանվել է ապրանքների փոխադրման երթուղին, կամ ապրանքների առնչությամբ ենթադրվում է բեռնային գործողությունների կատարում, և դրա ազգային տեղեկատվական ռեսուրսում բացակայում է ապրանքների ընթացուղով անցնելու կամ բեռնային գործողություններ կատարելու մասին տեղեկատվությունը)։
Ի պատասխան նշված հարցմանը՝ միջանկյալ կենտրոնական մաքսային մարմինն ավտոմատ ռեժիմով ուղարկում է հետևյալ հաղորդագրություններից մեկը, որը պարունակում է՝
ապրանքների ընթացուղով անցնելու (բեռնային գործողություններ կատարելու) մասին տեղեկատվություն.
ապրանքների ընթացուղով անցնելու (բեռնային գործողություններ կատարելու) մասին տեղեկությունների բացակայության մասին տեղեկատվություն.
«մաքսային տարանցում» մաքսային ընթացակարգի գործողությունն ավարտվելու մասին տեղեկատվություն։
Այն դեպքում, երբ նշանակման կենտրոնական մաքսային մարմնից ստացվել է տեղեկատվություն՝ «մաքսային տարանցում» մաքսային ընթացակարգի գործողությունն ավարտվելու մասին տեղեկությունների բացակայության մասին, և միջանկյալ կենտրոնական մաքսային մարմնից «մաքսային տարանցում» մաքսային ընթացակարգի գործողությունն ավարտվելու մասին տեղեկատվություն չի ստացվել, ուղարկող կենտրոնական մաքսային մարմինն ապրանքների գտնվելու վայրը որոշելու հետ կապված հարցում է ուղարկում նշանակման կենտրոնական մաքսային մարմին և միջանկյալ կենտրոնական մաքսային մարմին։
Նշանակման կենտրոնական մաքսային մարմինը և միջանկյալ կենտրոնական մաքսային մարմինը՝ ի պատասխան նշված հարցման, տեղեկացնում են ուղարկող կենտրոնական մաքսային մարմնին ապրանքների գտնվելու վայրը որոշելու հետ կապված մաքսային գործառնությունների կատարման արդյունքների մասին։»։
6. 22-րդ կետը շարադրել հետևյալ խմբագրությամբ.
«22. Հաղորդագրության չեղարկումը կամ նախկինում ուղարկված հաղորդագրության մեջ պարունակվող տեղեկությունների ճշգրտումն իրականացնում է այն մաքսային մարմինը, որը նման հաղորդագրության նախաձեռնողն է որոշակի «մաքսային տարանցում» մաքսային ընթացակարգի շրջանակներում:
Նախկինում ուղարկված հաղորդագրության մեջ պարունակվող տեղեկությունների ճշգրտման կամ չեղարկման մասին հաղորդագրությունների ուղարկումն ապահովվում է մաքսային մարմնի պաշտոնատար անձի կողմից՝ պահպանելով համապատասխան մաքսային գործառնությունների կատարման հաջորդականությունը.
7. Նշված կանոնների թիվ 1 հավելվածում՝
ա) I բաժնում՝
2-րդ կետում երկրորդ սյունակում տեքստը շարադրել հետևյալ խմբագրությամբ.
«մաքսային տարանցում» մաքսային ընթացակարգին համապատասխան ապրանքների բացթողման մասին հաղորդագրությունը չեղարկելու մասին տեղեկատվություն».
3-րդ կետում երկրորդ սյունակում տեքստը շարադրել հետևյալ խմբագրությամբ՝
«մաքսային տարանցում» մաքսային ընթացակարգին համապատասխան ապրանքների բացթողման մասին հաղորդագրությունում պարունակվող տեղեկությունները փոփոխելու մասին տեղեկատվություն».
բ) III բաժինը լրացնել հետևյալ բովանդակությամբ 71 և 72 կետերով.
|
«71. Նախօրոք չպլանավորված մաքսային գործառնություններ կատարող կենտրոնական մաքսային մարմին, որի տարածքում է գտնվում մաքսային մարմինը, որի գործունեության տարածաշրջանում իրականացվում է մաքսային տարանցման ժամկետի երկարաձգումը |
«մաքսային տարանցում» մաքսային ընթացակարգով ձևակերպված ապրանքների առնչությամբ սահմանված՝ մաքսային տարանցման ժամկետը երկարաձգելու մասին հաղորդագրությունում պարունակվող տեղեկությունների փոփոխման մասին տեղեկատվություն |
ուղարկող կենտրոնական մաքսային մարմին, նշանակման կենտրոնական մաքսային մարմին, միջանկյալ կենտրոնական մաքսային մարմին |
|
72. Նախօրոք չպլանավորված մաքսային գործառնություններ կատարող կենտրոնական մաքսային մարմին, որի տարածքում է գտնվում մաքսային մարմինը, որի գործունեության տարածաշրջանում իրականացվում է մաքսային տարանցման ժամկետի երկարաձգումը |
«մաքսային տարանցում» մաքսային ընթացակարգով ձևակերպված ապրանքների առնչությամբ սահմանված՝ մաքսային տարանցման ժամկետը երկարաձգելու մասին հաղորդագրության չեղարկման մասին տեղեկատվություն |
ուղարկող կենտրոնական մաքսային մարմին, նշանակման կենտրոնական մաքսային մարմին, միջանկյալ կենտրոնական մաքսային մարմին». |
գ) IV բաժինը լրացնել հետևյալ բովանդակությամբ 81 և 82 կետերով.
|
«81. Նախօրոք չպլանավորված մաքսային գործառնություններ կատարող կենտրոնական մաքսային մարմին, որի տարածքում է գտնվում մաքսային մարմինը, որի գործունեության տարածաշրջանում իրականացվում է ապրանքների փոխադրման երթուղու փոփոխումը |
«մաքսային տարանցում» մաքսային ընթացակարգով ձևակերպված ապրանքների առնչությամբ սահմանված՝ ապրանքների փոխադրման (տրանսպորտային փոխադրման) երթուղին փոխելու մասին հաղորդագրությունում պարունակվող տեղեկությունների փոփոխման մասին տեղեկատվություն. |
ուղարկող կենտրոնական մաքսային մարմին, նշանակման կենտրոնական մաքսային մարմին, միջանկյալ կենտրոնական մաքսային մարմին |
|
«82. Նախօրոք չպլանավորված մաքսային գործառնություններ կատարող կենտրոնական մաքսային մարմին, որի տարածքում է գտնվում մաքսային մարմինը, որի գործունեության տարածաշրջանում իրականացվում է ապրանքների փոխադրման երթուղու փոփոխումը |
«մաքսային տարանցում» մաքսային ընթացակարգով ձևակերպված ապրանքների առնչությամբ սահմանված՝ ապրանքների փոխադրման (տրանսպորտային փոխադրման) երթուղին փոխելու մասին հաղորդագրության չեղարկման մասին տեղեկատվություն. |
ուղարկող կենտրոնական մաքսային մարմին, նշանակման կենտրոնական մաքսային մարմին, միջանկյալ կենտրոնական մաքսային մարմին». |
դ) V բաժնում՝
9-րդ կետի երկրորդ սյունակում տեքստը «փոխադրման» բառից հետո լրացնել «(տրանսպորտային փոխադրման)» բառերով.
լրացնել հետևյալ բովանդակությամբ 91 և 92 կետեր.
|
«91. Միջանկյալ կենտրոնական մաքսային մարմին (սահմանվել է ապրանքների փոխադրման երթուղուն համապատասխան) |
«մաքսային տարանցում» մաքսային ընթացակարգով ձևակերպված ապրանքների առնչությամբ սահմանված՝ ապրանքների փոխադրման (տրանսպորտային փոխադրման) երթուղուն հետևելու մասին հաղորդագրությունում պարունակվող տեղեկությունների փոփոխման մասին տեղեկատվություն |
ուղարկող կենտրոնական մաքսային մարմին, նշանակման կենտրոնական մաքսային մարմին, մեկ այլ անդամ պետության միջանկյալ կենտրոնական մաքսային մարմին |
|
«92. Միջանկյալ կենտրոնական մաքսային մարմին (սահմանվել է ապրանքների փոխադրման երթուղուն համապատասխան) |
«մաքսային տարանցում» մաքսային ընթացակարգով ձևակերպված ապրանքների առնչությամբ սահմանված՝ ապրանքների փոխադրման (տրանսպորտային փոխադրման) երթուղուն հետևելու մասին հաղորդագրության չեղարկման մասին տեղեկատվություն |
ուղարկող կենտրոնական մաքսային մարմին, նշանակման կենտրոնական մաքսային մարմին, մեկ այլ անդամ պետության միջանկյալ կենտրոնական մաքսային մարմին». |
ե) VI բաժինը լրացնել հետևյալ բովանդակությամբ 101 և 102 կետերով.
|
«101. Միջանկյալ կենտրոնական կամ նախօրոք չպլանավորված մաքսային գործառնություններ կատարող կենտրոնական մաքսային մարմին, որի տարածքում է գտնվում մաքսային մարմինը, որի գործունեության տարածաշրջանում կատարվում են բեռնային գործողություններ և (կամ) տրանսպորտային միջոցների փոոխարինում |
բեռնային գործողությունների կատարման և (կամ) տրանսպորտային միջոցների փոխարինման մասին հաղորդագրությունում պարունակվող տեղեկությունների փոփոխման մասին տեղեկատվություն |
ուղարկող կենտրոնական մաքսային մարմին, նշանակման կենտրոնական մաքսային մարմին, մեկ այլ անդամ պետության միջանկյալ կենտրոնական մաքսային մարմին |
|
102. Միջանկյալ կենտրոնական կամ նախօրոք չպլանավորված մաքսային գործառնություններ կատարող կենտրոնական մաքսային մարմին, որի տարածքում է գտնվում մաքսային մարմինը, որի գործունեության տարածաշրջանում կատարվում են բեռնային գործողություններ և (կամ) տրանսպորտային միջոցների փոոխարինում |
բեռնային գործողությունների կատարման և (կամ) տրանսպորտային միջոցների փոխարինման մասին հաղորդագրության չեղարկման մասին տեղեկատվություն |
ուղարկող կենտրոնական մաքսային մարմին, նշանակման կենտրոնական մաքսային մարմին, մեկ այլ անդամ պետության միջանկյալ կենտրոնական մաքսային մարմին». |
զ) VII բաժինը լրացնել հետևյալ բովանդակությամբ 111 և 112 կետերով.
|
«111. Նախօրոք չպլանավորված մաքսային գործառնություններ կատարող կենտրոնական մաքսային մարմին, որի տարածքում է գտնվում մաքսային մարմինը, որի գործունեության տարածաշրջանում առաջացել են վթարը կամ անհաղթահարելի ուժի ազդեցությունը, կամ ապրանքների փոխադրման (տրանսպորտային փոխադրման) ժամանակ առաջացած այլ հանգամանքներ |
վթարի կամ անհաղթահարելի ուժի ազդեցության կամ ապրանքների փոխադրման (տրանսպորտային փոխադրման) ժամանակ առաջացած այլ հանգամանքների մասին հաղորդագրությունում պարունակվող տեղեկությունների փոփոխման մասին տեղեկատվություն |
ուղարկող կենտրոնական մաքսային մարմին, նշանակման կենտրոնական մաքսային մարմին, միջանկյալ կենտրոնական մաքսային մարմին |
|
112. Նախօրոք չպլանավորված մաքսային գործառնություններ կատարող կենտրոնական մաքսային մարմին, որի տարածքում է գտնվում մաքսային մարմինը, որի գործունեության տարածաշրջանում առաջացել են վթարը կամ անհաղթահարելի ուժի ազդեցությունը, կամ ապրանքների փոխադրման (տրանսպորտային փոխադրման) ժամանակ առաջացած այլ հանգամանքներ |
վթարի կամ անհաղթահարելի ուժի ազդեցության կամ ապրանքների փոխադրման (տրանսպորտային փոխադրման) ժամանակ առաջացած այլ հանգամանքների մասին հաղորդագրության չեղարկման մասին տեղեկատվություն |
ուղարկող կենտրոնական մաքսային մարմին, նշանակման կենտրոնական մաքսային մարմին, միջանկյալ կենտրոնական մաքսային մարմին». |
է) VIII բաժնում՝
12-րդ կետի 3 սյունակում տեքստը լրացնել «, սերտիֆիկատի գրանցման կենտրոնական մաքսային մարմին» բառերով.
Լրացնել հետևյալ բովանդակությամբ 121 կետ.
|
«121. Նախօրոք չպլանավորված մաքսային գործառնություններ կատարող կենտրոնական մաքսային մարմին |
ապրանքների առաքման վայրի փոփոխման կապակցությամբ «մաքսային տարանցում» մաքսային ընթացակարգի գործողությունն ավարտվելու մասին հաղորդագրությունում պարունակվող տեղեկությունների փոփոխման մասին տեղեկատվություն |
ուղարկող կենտրոնական մաքսային մարմին, նշանակման կենտրոնական մաքսային մարմին, միջանկյալ կենտրոնական մաքսային մարմին, սերտիֆիկատի գրանցման կենտրոնական մաքսային մարմին». |
ը) X բաժինը՝
լրացնել հետևյալ բովանդակությամբ 161 կետով.
|
«161. Նշանակման կենտրոնական մաքսային մարմին |
«մաքսային տարանցում» մաքսային ընթացակարգի գործողությունն ավարտվելու մասին հաղորդագրությունում պարունակվող տեղեկությունների փոփոխման մասին տեղեկատվություն |
ուղարկող կենտրոնական մաքսային մարմին, սերտիֆիկատի գրանցման կենտրոնական մաքսային մարմին». |
լրացնել հետևյալ բովանդակությամբ 171 և 172 կետերով.
|
«171. Նշանակման կենտրոնական մաքսային մարմին |
«մաքսային տարանցում» մաքսային ընթացակարգի գործողության ավարտը ձևակերպելու ժամկետի երկարաձգման մասին հաղորդագրությունում պարունակվող տեղեկությունների փոփոխման մասին տեղեկատվություն |
ուղարկող կենտրոնական մաքսային մարմին |
|
172. Նշանակման կենտրոնական մաքսային մարմին |
«մաքսային տարանցում» մաքսային ընթացակարգի գործողության ավարտը ձևակերպելու ժամկետի երկարաձգման մասին հաղորդագրության չեղարկման մասին տեղեկատվություն |
ուղարկող կենտրոնական մաքսային մարմին». |
լրացնել հետևյալ բովանդակությամբ 181 կետով.
|
«181. Ուղարկող կենտրոնական մաքսային մարմին |
Միության ապրանքները Միության մաքսային տարածք վերադարձնելու դեպքում «մաքսային տարանցում» մաքսային ընթացակարգի գործողությունն ավարտվելու մասին հաղորդագրությունում պարունակվող տեղեկությունների փոփոխման մասին տեղեկատվություն |
նշանակման կենտրոնական մաքսային մարմին». |
թ) 20-րդ կետի առաջին սյունակում տեքստը լրացնել «, միջանկյալ կենտրոնական մաքսային մարմին» բառերով.
ժ) XI բաժինը լրացնել հետևյալ բովանդակությամբ 231-233 կետերով.
|
«231. Միջանկյալ կենտրոնական մաքսային մարմին |
«մաքսային տարանցում» մաքսային ընթացակարգի գործողությունն ավարտվելու, ապրանքների ընթացուղով անցնելու և բեռնային գործողություններ իրականացնելու մասին հարցում |
ուղարկող կենտրոնական մաքսային մարմին |
|
232. Միջանկյալ կենտրոնական մաքսային մարմին |
ապրանքների ընթացուղով անցնելու կամ բեռնային գործողություններ կատարելու մասին տեղեկատվություն (հարցման դեպքում) |
ուղարկող կենտրոնական մաքսային մարմին |
|
233. Միջանկյալ կենտրոնական մաքսային մարմին |
ապրանքների ընթացուղով անցնելու կամ բեռնային գործողություններ կատարելու մասին տեղեկությունների բացակայության մասին տեղեկատվություն (հարցման դեպքում) |
ուղարկող կենտրոնական մաքսային մարմին». |
ժա) 24-րդ կետի երրորդ սյունակում տեքստը լրացնել «, միջանկյալ կենտրոնական մաքսային մարմին» բառերով.
ժբ) 25-րդ կետի առաջին սյունակում տեքստը լրացնել «, միջանկյալ կենտրոնական մաքսային մարմին» բառերով.
ժգ) XI բաժնում՝
26-28-րդ կետերը հանել.
լրացնել հետևյալ բովանդակությամբ 291 կետ՝
|
«291. Ուղարկող կենտրոնական մաքսային մարմին |
«մաքսային տարանցում» մաքսային ընթացակարգի գործողությունը դադարեցնելու մասին հաղորդագրությունում պարունակվող տեղեկությունների փոփոխման մասին տեղեկատվություն |
նշանակման կենտրոնական մաքսային մարմին, միջանկյալ կենտրոնական մաքսային մարմին, սերտիֆիկատի գրանցման կենտրոնական մաքսային մարմին». |
ժդ) 41-րդ կետի երկրորդ սյունակում տեքստը շարադրել հետևյալ խմբագրությամբ.
«այն մաքսատուրքերի, հարկերի, հատուկ գնագցման, փոխհատուցման տուրքերի գումարների փոխանցման մասին տեղեկատվություն, որոնք բռնագանձվել են մաքսատուրքերի, հարկերի վճարման պարտավորությունը կատարելու համար տրամադրված ապահովման հաշվին, ի հաստատումն որի ընդունվել է սերտիֆիկատը».
ժե) նշված կանոնների թիվ 2 հավելվածը շարադրել հետևյալ խմբագրությամբ.
|
«ՀԱՎԵԼՎԱԾ ԹԻՎ 2 ««Մաքսային տարանցում» մաքսային ընթացակարգին համապատասխան՝ ապրանքների փոխադրումների նկատմամբ հսկողության գործընթացում Եվրասիական տնտեսական միության անդամ պետությունների մաքսային մարմինների միջև էլեկտրոնային փաստաթղթերի և (կամ) տեղեկությունների փոխանակման ապահովում» ընդհանուր գործընթացի իրագործման կանոնների (Եվրասիական տնտեսական հանձնաժողովի կոլեգիայի 2022 թվականի հուլիսի 19-ի թիվ 106 որոշման խմբագրությամբ) |
ԳՈՐԾԱՌԱԿԱՆ ՍԽԵՄԱՆԵՐ
««Մաքսային տարանցում» մաքսային ընթացակարգին համապատասխան՝ ապրանքների փոխադրումների հսկողության գործընթացում
Եվրասիական տնտեսական միության անդամ պետությունների մաքսային մարմինների միջև էլեկտրոնային փաստաթղթերի և (կամ) տեղեկությունների փոխանակման ապահովում» ընդհանուր գործընթացի իրագործման ժամանակ տեղեկատվական փոխգործակցության
*Ուղարկվում է հաշվի առնելով ««Մաքսային տարանցում» մաքսային ընթացակարգին համապատասխան՝ ապրանքների փոխադրումների հսկողության գործընթացում Եվրասիական տնտեսական միության անդամ պետությունների մաքսային մարմինների միջև էլեկտրոնային փաստաթղթերի և (կամ) տեղեկությունների փոխանակման ապահովում» ընդհանուր գործընթացի իրագործման կանոնների 17-րդ կետի դրույթները։
** Հաղորդագրության համարը՝ «մաքսային տարանցում» մաքսային ընթացակարգին համապատասխան՝ ապրանքների փոխադրման նկատմամբ հսկողություն իրականացնելու հետ կապված մաքսային գործառնություններ կատարելիս օգտագործվող հաղորդագրությունները նախաձեռնողների և ստացողների ցանկին համապատասխան (««Մաքսային տարանցում» մաքսային ընթացակարգին համապատասխան՝ ապրանքների փոխադրումների հսկողության գործընթացում Եվրասիական տնտեսական միության անդամ պետությունների մաքսային մարմինների միջև էլեկտրոնային փաստաթղթերի և (կամ) տեղեկությունների փոխանակման ապահովում» ընդհանուր գործընթացի իրագործման կանոնների թիվ 1 հավելված)։»։
9. Սույն կանոնների թիվ 21 հավելվածում՝
ա) թիվ 1 աղյուսակի 3.4.1 և 3.4.2 դիրքերում, թիվ 2 աղյուսակի 5.4.1 և 5.4.2 դիրքերում, թիվ 4 աղյուսակի 6.1 և 6.2 դիրքերում, թիվ 5 աղյուսակի 3.1.4.1, 3.1.4.2, 3.2.2.3.1, 3.2.2.3.2, 3.3.2.1, 3.3.2.2, 3.4.5.1, 3.4.5.2, 3.7.2.1 և 3.7.2.2 դիրքերում, թիվ 6 աղյուսակի թիվ 4.1 և 4.2 դիրքերում, թիվ 7 աղյուսակի 4.4.1 և 4.4.2 դիրքերում, թիվ 8 աղյուսակի 4.3.1 և 4.3.2 դիրքերում, թիվ 9 աղյուսակի 4.1 և 4.2 դիրքերում, թիվ 10 աղյուսակի 4.1 և 4.2 դիրքերում, թիվ 13 աղյուսակի 5.1 և 5.2 դիրքերում «Բազմ.» սյունակում նշագրերը շարադրել հետևյալ խմբագրությամբ՝ «0..1».
բ) թիվ 1 աղյուսակում 17 դիրքի երկրորդ սյունակում տեքստը շարադրել հետևյալ խմբագրությամբ.
«Բեռնարկղային փոխադրման ծածկագիրը (0՝ եթե ապրանքները փոխադրվում են առանց բեռնարկղերի, 1՝ եթե ապրանքները փոխադրվում են բեռնարկղերով)».
գ) թիվ 2 աղյուսակում՝
լրացնել հետևյալ բովանդակությամբ 5.3.3 - 5.3.4.1 դիրքեր.
|
«5.3.3. |
Մաքսային տարանցման ժամկետը |
1 |
|
5.3.4. |
Ուղարկող մաքսային մարմնի կողմից սահմանված՝ նշանակման մաքսային մարմինը |
1 |
|
5.3.4.1. |
Նշանակման մաքսային մարմնի ծածկագիրը |
1». |
Առաջին սյունակում «6.1.1.1» դիրքի համարակալումը փոխարինել «6.1.1» համարակալումով.
լրացնել հետևյալ բովանդակությամբ 7-7.2.3.4 դիրքեր.
|
«7. |
Մաքսատուրքերը, հարկերը վճարելու պարտավորության կատարման ապահովումը |
1..* |
|
7.1. |
Ապահովումը տրամադրելու ծածկագիրը (1՝ տրամադրվել է. 2՝ չի տրամադրվում) |
1 |
|
7.2 |
Տրամադրված ապահովումը |
0..1 |
|
7.2.1. |
Արժույթի ծածկագիրը |
1 |
|
7.2.2. |
Ապահովման գումարը |
1 |
|
7.2.3. |
Ապահովման տրամադրումը հաստատող փաստաթուղթը |
1 |
|
7.2.3.1. |
Փաստաթղթի ծածկագիրը |
1 |
|
1.2.3.2. |
Փաստաթղթի համարը (գրանցման համարը) |
1 |
|
1.2.3.3. |
Փաստաթղթի ամսաթիվը |
0..1 |
|
7.2.3.4. |
Ապահովման եղանակի ծածկագիրը |
1». |
դ) թիվ 3 աղյուսակը շարադրել հետևյալ խմբագրությամբ.
|
«Աղյուսակ թիվ 3 (Եվրասիական տնտեսական հանձնաժողովի կոլեգիայի 2022 թվականի հուլիսի 19-ի թիվ 106 որոշման խմբագրությամբ) |
Գործառական սխեմաների թիվ 2, 72, 82, 92, 102, 112, 172 հաղորդագրությունների տեղեկությունների կազմը
|
Համարը՝ ը/կ |
Անվանումը |
Բազմ. |
Հաղորդագրության համարը |
|
1. |
Չեղարկումն իրականացրած մաքսային մարմնի ծածկագիրը |
1 |
2, 72, 82, 92, 102, 112, 172, |
|
2. |
Տարանցման հայտարարագրի գրանցման համարը |
1 |
2, 72, 82, 92, 102, 112, 172, |
|
3. |
ՄՃՓ գրքույկի մասին տեղեկությունները |
0..1 |
2, 72, 82, 92, 102, 112, 172, |
|
3.1. |
ՄՃՓ գրքույկի համարը |
1 |
2, 72, 82, 92, 102, 112, 172, |
|
3.2. |
ՄՃՓ գրքույկի սերիան |
1 |
2, 72, 82, 92, 102, 112, 172, |
|
3.3. |
ՄՃՓ գրքույկի պոկովի թերթի էջի համարը |
1 |
2, 72, 82, 92, 102, 112, 172, |
|
4. |
Չեղարկման ամսաթիվը |
1 |
2, 72, 82, 92, 102, 112, 172, |
|
5. |
Չեղարկման ժամը |
1 |
2, 72, 82, 92, 102, 112, 172, |
|
6. |
Չեղարկումն իրականացրած մաքսային մարմնի պաշտոնատար անձի մասին տեղեկությունները |
0..1 |
2, 72, 82, 92, 102, 112, 172, |
|
6.1. |
Մաքսային մարմնի պաշտոնատար անձի անձնական համարակալված կնիքի համարը |
0..1 |
2, 72, 82, 92, 102, 112, 172, |
|
6.2. |
Մաքսային մարմնի պաշտոնատար անձի ազգանունը, անունը, հայրանունը (առկայության դեպքում) |
0..1 |
2, 72, 82, 92, 102, 112, 172, |
ե) թիվ 4 աղյուսակում՝
անվանման մեջ «թիվ 4 և 19 հաղորդագրությունների» բառերը փոխարինել «թիվ 4 հաղորդագրության» բառերով.
չորրորդ սյունակից «, 19» թիվը հանել.
զ) թիվ 7 աղյուսակը լրացնել հետևյալ բովանդակությամբ 1.1 և 1.2 կետերով.
|
«1.1. |
«մաքսային տարանցում» մաքսային ընթացակարգի ավարտի ամսաթիվը. |
1 |
12, 16, 18, 20 |
|
1.2. |
«մաքսային տարանցում» մաքսային ընթացակարգի ավարտի ժամը. |
1 |
12, 16, 18, 20». |
է) թիվ 11 աղյուսակը շարադրել հետևյալ խմբագրությամբ.
|
«Աղյուսակ թիվ 11 (Եվրասիական տնտեսական հանձնաժողովի կոլեգիայի 2022 թվականի հուլիսի 19-ի թիվ 106 որոշման խմբագրությամբ) |
Գործառական սխեմաների թիվ 19, 231 և 24 հաղորդագրությունների տեղեկությունների կազմը
|
Համարը՝ ը/կ |
Անվանումը |
Բազմ. |
Հաղորդագրության համարը |
|
1. |
Տարանցման հայտարարագրի գրանցման համարը |
1 |
19, 24, 231 |
|
2. |
ՄՃՓ գրքույկի մասին տեղեկությունները |
0..1 |
19, 24, 231 |
|
2.1. |
ՄՃՓ գրքույկի սերիան |
1 |
19, 24, 231 |
|
2.2. |
ՄՃՓ գրքույկի համարը |
1 |
19, 24, 231 |
|
2.3. |
ՄՃՓ գրքույկի պոկովի թերթի էջի համարը |
0..1 |
19, 24, 231 |
|
3. |
«Մաքսային տարանցում» մաքսային ընթացակարգն ավարտվելու հետ կապված հարցում ուղարկած մաքսային մարմնի ծածկագիրը |
1 |
19 |
|
4. |
Մաքսային մարմնի պաշտոնատար անձի մասին տեղեկությունները |
0..1 |
19 |
|
4.1. |
Մաքսային մարմնի պաշտոնատար անձի անձնական համարակալված կնիքի համարը |
0..1 |
19 |
|
4.2. |
Մաքսային մարմնի պաշտոնատար անձի ազգանունը, անունը, հայրանունը (առկայության դեպքում) |
0..1 |
19 |
|
5. |
Նշանակման մաքսային մարմնի ծածկագիրը |
1 |
19, 24 |
|
6. |
«Մաքսային տարանցում» մաքսային ընթացակարգը ավարտվելու, ապրանքների ընթացուղով անցնելու և բեռնային գործողություններ կատարելու մասին հարցում ուղարկած մաքսային մարմնի ծածկագիրը |
1 |
231 |
|
7. |
Մաքսային մարմնի պաշտոնատար անձի մասին տեղեկությունները |
0..1 |
231 |
|
7.1. |
Մաքսային մարմնի պաշտոնատար անձի անձնական համարակալված կնիքի համարը |
0..1 |
231 |
|
7.2. |
Մաքսային մարմնի պաշտոնատար անձի ազգանունը, անունը, հայրանունը (առկայության դեպքում) |
0..1 |
231 |
|
8. |
Այն մաքսային մարմնի ծածկագիրը, որի տարածաշրջանում իրականացվել է փոխադրման երթուղու կամ բեռնային գործողությունների հսկողությունը |
0..* |
231, 24 |
|
8.1. |
Միջանկյալ մաքսային մարմնի հերթական համարը |
1 |
231, 24 |
|
8.2. |
Միջանկյալ մաքսային մարմնի ծածկագիրը (փոխադրման երթուղին սահմանելու դեպքում) |
1 |
231, 24 |
|
9. |
Ապրանքների որոնման մասին հարցում ուղարկած մաքսային մարմնի ծածկագիրը |
1 |
24 |
|
10. |
Մաքսային մարմնի պաշտոնատար անձի մասին տեղեկությունները |
0..1 |
24 |
|
10.1. |
Մաքսային մարմնի պաշտոնատար անձի անձնական համարակալված կնիքի համարը |
0..1 |
24 |
|
10.2 |
Մաքսային մարմնի պաշտոնատար անձի ազգանունը, անունը, հայրանունը (առկայության դեպքում) |
0..1 |
24 |
|
11. |
Հարցումն ուղարկելու ամսաթիվը |
0..1 |
19, 231, 24 |
|
12. |
Հարցումն ուղարկելու ժամը |
1 |
19, 231,24 |
ը) թիվ 12 աղյուսակում՝
անվանման մեջ «թիվ 25 և 27 հաղորդագրությունների» բառերը փոխարինել «թիվ 25 հաղորդագրության» բառերով.
5.1-5.4.9.2 կետերը հանել.
չորրորդ սյունակից «, 27» թիվը հանել.
5-րդ կետի երկրորդ սյունակում տեքստը շարադրել հետևյալ խմբագրությամբ.
«Արանքների որոնման արդյունքում հաստատված տեղեկատվությունը».
թ) լրացնել հետևյալ բովանդակությամբ 16-22 աղյուսակներ.
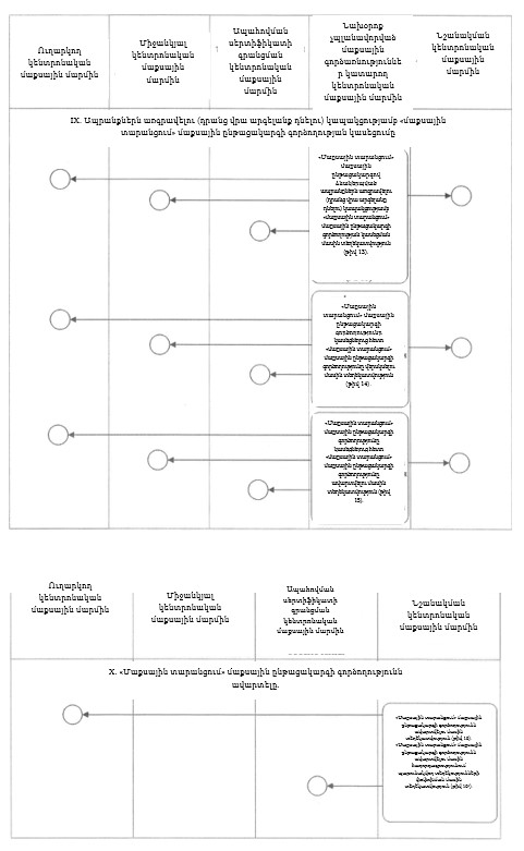
«Աղյուսակ թիվ 16
Գործառական սխեմաների թիվ 3, 71, 81, 91, 101, 111, 121, 161, 171, 181, 291 հաղորդագրությունների տեղեկությունների կազմը
|
Համարը՝ ը/կ |
Անվանումը |
Բազմ. |
Հաղորդագրության համարը |
|
1. |
Տեղեկությունների փոփոխումն իրականացրած մաքսային մարմնի ծածկագիրը |
1 |
3, 71, 81, 91, 101, 111, 121, 161, 171, 181, 291 |
|
2. |
Ճշգրտումն անցկացնելու ամսաթիվը |
1 |
3, 71, 81, 91, 101, 111, 121, 161, 171, 181, 291 |
|
3. |
Ճշգրտումն անցկացնելու ժամը |
1 |
3, 71, 81, 91, 101, 111, 121, 161, 171, 181, 291 |
|
4. |
Տեղեկությունների փոփոխումն իրականացրած մաքսային մարմնի պաշտոնատար անձի մասին տեղեկությունները |
0..1 |
3, 71, 81, 91, 101, 111, 121, 161, 171, 181, 291 |
|
4.1. |
Մաքսային մարմնի պաշտոնատար անձի անձնական համարակալված կնիքի համարը |
0..1 |
3, 71, 81, 91, 101, 111, 121, 161, 171, 181, 291 |
|
4.2. |
Մաքսային մարմնի պաշտոնատար անձի ազգանունը, անունը, հայրանունը (առկայության դեպքում) |
0..1 |
3, 71, 81, 91, 101, 111, 121, 161, 171, 181, 291 |
|
5. |
Տեղեկություններ՝ թիվ 1 աղյուսակին համապատասխան |
0..1 |
3 |
|
6. |
Տեղեկություններ՝ թիվ 2 աղյուսակին համապատասխան |
0..1 |
3 |
|
7. |
Տեղեկություններ՝ թիվ 6 աղյուսակին համապատասխան |
0..1 |
71 |
|
8. |
Տեղեկություններ՝ թիվ 17 աղյուսակին համապատասխան |
0..1 |
81 |
|
9. |
Տեղեկություններ՝ թիվ 18 աղյուսակին համապատասխան |
0..1 |
91 |
|
10. |
Հաղորդագրություն՝ թիվ 8 աղյուսակին համապատասխան |
0..1 |
101 |
|
11. |
Հաղորդագրություն՝ թիվ 9 աղյուսակին համապատասխան |
0..1 |
111 |
|
12. |
Հաղորդագրությունը՝ թիվ 10 աղյուսակին համապատասխան |
0..1 |
171 |
|
13. |
Տեղեկություններ՝ թիվ 7 աղյուսակին համապատասխան |
0..1 |
121, 161, 181 |
|
14. |
Տեղեկություններ՝ թիվ 13 աղյուսակին համապատասխան |
0..1 |
291 |
Աղյուսակ թիվ 17
Գործառութային սխեմաների թիվ 8 հաղորդագրության տեղեկությունների կազմը
|
Համարը՝ ը/կ |
Անվանումը |
Բազմ. |
|
1. |
Ապրանքների փոխադրման երթուղին փոխելու մասին որոշումն ընդունած մաքսային մարմնի ծածկագիրը |
1 |
|
2. |
Տարանցման հայտարարագրի գրանցման համարը |
1 |
|
3. |
ՄՃՓ գրքույկ |
0..1 |
|
3.1. |
ՄՃՓ գրքույկի սերիան |
1 |
|
3.2. |
ՄՃՓ գրքույկի համարը |
1 |
|
3.3. |
ՄՃՓ գրքույկի պոկովի թերթի էջի համարը |
1 |
|
4. |
Որոշումն ընդունելու ամսաթիվը |
1 |
|
5. |
Որոշումն ընդունելու ժամը |
1 |
|
6. |
Մաքսային մարմնի պաշտոնատար անձի մասին տեղեկությունները |
0..1 |
|
6.1. |
Մաքսային մարմնի պաշտոնատար անձի անձնական համարակալված կնիքի համարը |
0..1 |
|
6.2. |
Մաքսային մարմնի պաշտոնատար անձի ազգանունը, անունը, հայրանունը (առկայության դեպքում) |
0..1 |
|
6.3. |
Ապրանքների փոխադրման երթուղին փոխելու ժամանակ որոշված միջանկյալ մաքսային մարմինների ծածկագրերը |
1..* |
Աղյուսակ թիվ 18
Գործառական սխեմաների թիվ 9 հաղորդագրության տեղեկությունների կազմը
|
Համարը՝ ը/կ |
Անվանումը |
Բազմ. |
|
1. |
Երթուղով ապրանքների անցնելը հաստատած մաքսային մարմնի ծածկագիը |
1 |
|
2. |
Տարանցման հայտարարագրի գրանցման համարը |
1 |
|
3. |
ՄՃՓ գրքույկ |
0..1 |
|
3.1. |
ՄՃՓ գրքույկի սերիան |
1 |
|
3.2. |
ՄՃՓ գրքույկի համարը |
1 |
|
3.3. |
ՄՃՓ գրքույկի պոկովի թերթի էջի համարը |
1 |
|
4. |
Ապրանքների ընթացուղով անցնելու գրանցման ամսաթիվը |
1 |
|
5. |
Ապրանքների ընթացուղով անցնելու գրանցման ժամը |
1 |
|
6. |
Մաքսային մարմնի պաշտոնատար անձի մասին տեղեկությունները |
0..1 |
|
6.1. |
Մաքսային մարմնի պաշտոնատար անձի անձնական համարակալված կնիքի համարը |
0..1 |
|
6.2. |
Մաքսային մարմնի պաշտոնատար անձի ազգանունը, անունը, հայրանունը (առկայության դեպքում) |
0..1 |
Աղյուսակ թիվ 19
Գործառական սխեմաների թիվ 232 հաղորդագրության տեղեկությունների կազմը
|
Համարը՝ ը/կ |
Անվանումը |
Բազմ. |
|
1. |
Այն մաքսային մարմնի ծածկագիրը, որի գործունեության տարածաշրջանում իրականացվել է ապրանքների ընթացուղով անցումը, կամ կատարվել են բեռնային գործողություններ |
1 |
|
2. |
Տեղեկությունները՝ թիվ 8 աղյուսակին համապատասխան |
1 |
|
3. |
Տեղեկությունները՝ թիվ 18 աղյուսակին համապատասխան |
1 |
Աղյուսակ թիվ 20
Գործառական սխեմաների թիվ 31 հաղորդագրության տեղեկությունների կազմը
|
Համարը՝ ը/կ |
Անվանումը |
Բազմ. |
|
1. |
Ապրանքների բացթողման ժամանակ սերտիֆիկատն ընդունելու մասին հարցում ուղարկած մաքսային մարմնի ծածկագիրը |
1 |
|
2. |
Ապահովման սերտիֆիկատի գրանցման համարը |
1 |
|
3. |
Մաքսային մարմնի պաշտոնատար անձի մասին տեղեկությունները |
0..1 |
|
3.1. |
Մաքսային մարմնի պաշտոնատար անձի անձնական համարակալված կնիքի համարը |
0..1 |
|
3.2. |
Մաքսային մարմնի պաշտոնատար անձի ազգանունը, անունը, հայրանունը (առկայության դեպքում) |
0..1 |
Աղյուսակ թիվ 21
Գործառական սխեմաների թիվ 35 հաղորդագրության տեղեկությունների կազմը
|
Համարը՝ ը/կ |
Անվանումը |
Բազմ. |
|
1. |
Սերտիֆիկատը գրանցելու մասին հարցում ուղարկած մաքսային մարմնի ծածկագիրը |
1 |
|
2. |
Ապահովման սերտիֆիկատի գրանցման համարը |
1 |
|
3. |
Մաքսային մարմնի պաշտոնատար անձի մասին տեղեկությունները |
0..1 |
|
3.1. |
Մաքսային մարմնի պաշտոնատար անձի անձնական համարակալված կնիքի համարը |
0..1 |
|
3.2. |
Մաքսային մարմնի պաշտոնատար անձի ազգանունը, անունը, հայրանունը (առկայության դեպքում) |
0..1 |
Աղյուսակ թիվ 22
Գործառական սխեմաների թիվ 41 հաղորդագրության տեղեկությունների կազմը
|
Համարը՝ ը/կ |
Անվանումը |
Բազմ. |
|
1. |
Սերտիֆիկատի գրանցման մաքսային մարմնի ծածկագիրը |
1 |
|
2. |
Ապահովման սերտիֆիկատի գրանցման համարը |
1 |
|
3. |
Տարանցման հայտարարագրի գրանցման համարը |
1 |
|
4. |
Փոխանցման ընդհանուր գումարը |
1 |
|
5. |
Մաքսատուրքերի, հարկերի բռնագանձման անհրաժեշտության մասին որոշումը |
0..1 |
|
5.1. |
Որոշման համարը |
0..1 |
|
5.2. |
Որոշման ամսաթիվը |
0..1 |
|
6. |
Բռնագանձված վճարների մասին տեղեկատվությունը |
1 |
|
6.1. |
Վճարի տեսակը |
1 |
|
6.2. |
Վճարի արժույթի ծածկագիրը |
1 |
|
6.3. |
Վճարի գումարը |
1 |
|
6.4. |
Բյուջետային դասակարգման ծածկագիրը |
1 |
|
7. |
Վճարումը հաստատող փաստաթուղթը |
0..1 |
|
7.1. |
Փաստաթղթի համարը |
0..1 |
|
7.2. |
Փաստաթղթի ամսաթիվը |
0..1 |
|
8. |
Մաքսային մարմնի պաշտոնատար անձի մասին տեղեկությունները |
0..1 |
|
8.1. |
Մաքսային մարմնի պաշտոնատար անձի անձնական համարակալված կնիքի համարը (առկայության դեպքում) |
0..1 |
|
8.2. |
Մաքսային մարմնի պաշտոնատար անձի ազգանունը, անունը, հայրանունը (առկայության դեպքում) |
0..1 |
|
8.3. |
Դրամական միջոցների փոխանցման ամսաթիվը |
1 |
Պաշտոնական հրապարակման օրը՝ 4 մայիսի 2023 թվական: