ՀԱՅԱՍՏԱՆԻ ՀԱՆՐԱՊԵՏՈՒԹՅԱՆ
ԱՌՈՂՋԱՊԱՀՈՒԹՅԱՆ ՆԱԽԱՐԱՐ
|
«11» փետրվար 2025 թ. |
N 17-Ն |
Հ Ր Ա Մ Ա Ն
ՎԵԳԻ ԿՈՏՐՎԱԾՔՈՎ ՄԵԾԱՀԱՍԱԿ ՊԱՑԻԵՆՏԻ ՎԱՐՄԱՆ ԳՈՐԾԵԼԱԿԱՐԳԸ ՀԱՍՏԱՏԵԼՈՒ ՄԱՍԻՆ
Հիմք ընդունելով «Բնակչության բժշկական օգնության և սպասարկման մասին» օրենքի 2-րդ հոդվածի 1-ին մասի 31-րդ կետը՝
ՀՐԱՄԱՅՈՒՄ ԵՄ`
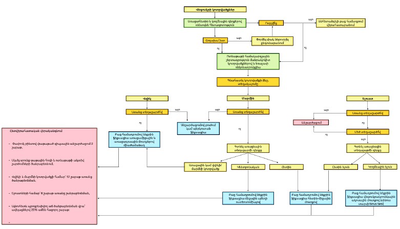
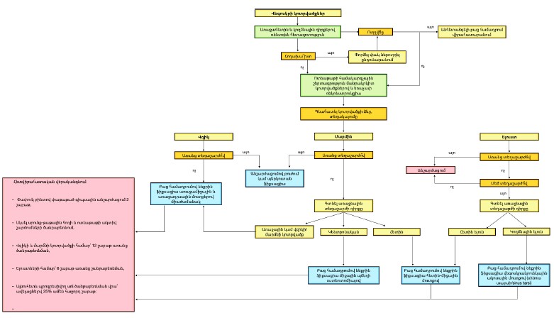
1․ Հաստատել վեգի կոտրվածքով մեծահասակ պացիենտի վարման գործելակարգը՝ համաձայն Հավելվածի։
2. Սույն հրամանն ուժի մեջ է մտնում պաշտոնական հրապարակման օրվան հաջորդող տասներորդ օրը:
|
11.02.2025 |
Ա. ԱՎԱՆԵՍՅԱՆ |
|
Հավելված ՀՀ առողջապահության նախարարի«11» փետրվար 2025 թվականի N 17-Ն հրամանի |
ԳՈՐԾԵԼԱԿԱՐԳ
ՎԵԳԻ ԿՈՏՐՎԱԾՔՈՎ ՄԵԾԱՀԱՍԱԿ ՊԱՑԻԵՆՏԻ ՎԱՐՄԱՆ
1. Նոզոլոգիաների խումբ` ըստ հիվանդությունների և առողջության հետ կապված խնդիրների վիճակագրական 10–րդ վերանայման դասակարգչի․
|
Հ/Հ |
Կոդը |
Անվանում |
|
1) |
S92.1 |
Վեգի կոտրվածք Astragalus (վեգ, talus) |
2․ Նոզոլոգիաների խումբը կիրառելի է՝ ըստ սույն հավելվածով սահմանված Ձև 1–ի․
Ձև 1
|
1) |
Տարիքային խումբ (նորածին, երեխա, դեռահաս, մեծահասակ) |
Մեծահասակ |
|
2) |
Սեռ (արական, իգական) |
Արական, իգական |
|
3) |
Բարդություններ (առանց բարդությունների (ԱԲ), բարդություններով (Բ)) |
ԱԲ, Բ |
|
4) |
Հիվանդության փուլը (նկարագրել) |
Սուր ընթացքով |
|
5) |
Բժշկական օգնության և սպասարկման պայմանները (բժշկական կազմակերպությունից դուրս, արտահիվանդանոցային պայմաններում, ցերեկային ստացիոնարի պայմաններում, հիվանդանոցային պայմաններում) |
Արտահիվանդանոցային պայմաններում, ցերեկային ստացիոնարի պայմաններում, հիվանդանոցային պայմաններում |
|
6) |
Բժշկական օգնության և սպասարկման ծառայությունների մատուցման ձևը (շտապ, անհետաձգելի, պլանային) |
Անհետաձգելի, շտապ, պլանային |
|
7) |
Կիրառման շրջանակը (նշել մասնագետների շրջանակը) |
Վնասվածքաբան-օրթոպեդ, ընդհանուր վիրաբույժ, բժշկական հաստատության ընդունարանի հերթապահ բժիշկ, ԱԱՊ հաստատության բժիշկ (ընտանեկան բժիշկ, թերապևտ) |
|
8) |
Գանգատներ |
Ցավ, հնարավոր է հոդում դեֆորմացիա, ֆունկցիայի խանգարում, այտուց, զգացողության խանգարումներ |
|
9) |
Անամնեզ |
1. Վնասվածքի մեխանիզմ (կենցաղային, սպորտային, արտադրական, ճանապարհատրանսպորտային պատահար, կատոտրավմա, հրազենային վնասվածք): 2. Մինչհիվանդանոցային օգնություն: 3. Նախկինում տարած հիվանդություններ՝ ներառյալ քրոնիկ և ուռուցքաբանական հիվանդությունների առկայություն: 4. Դեղորայքային ալերգիաներ: 5. Ալկոհոլի չարաշահում: 6. Ծխել։ |
|
10) |
Զննման արդյունք/Ցուցում |
Մանրակրկիտ զննում, որը սկսվում է վնասված հատվածը համեմատելով առողջ հատվածի հետ։ Այնուհետև զննվում են ոտնաթաթի մանր ոսկրերը, ծնկան հոդը` բացառելու համար այլ սեգմենտներում հնարավոր կոտրվածքները։ Տեսանելի գնահատվում է մաշկային ծածկույթը, արյունազեղումների և այտուցների առկայությունը, որից հետո կատարվում է վնասված հատվածների պալպացիա (շոշափում), գնահատվում է առկա ցավային համախտանիշը։ Այնուհետև ստուգվում է ակտիվ և պասիվ շարժումների ծավալը վերջույթներում։ Ստուգվում է ոսկրային կրեպիտացիայի (ճարճատյուն) և ախտաբանական շարժունության առկայությունը վնասված հատվածում։ Գնահատվում է ծայրամասային զգացողությունը և պուլսացիան վերջույթներում։ Այլ օրգան համակարգեր․ ընդհանուր վիճակի գնահատում, մաշկ` գունատություն, ցանավորում, սիրտանոթային համակարգ, ծայրամասային պուլսացիա, շնչառական համակարգ, աղեստամոքսային համակարգ, միզային համակարգ, կենտրոնական նյարդային համակարգ։ |
|
11) |
Հոսպիտալացման ցուցում |
1. Բացարձակ ցուցումներ․ 1) Նյարդանոթային խրձի վնասումներ. 2) Ակտիվ արյունահոսություն. 3) Հոդախախտով կոտրվածքի առկայություն. 4) Կոմպարտմենտ համախտանիշ` միջփակեղային համախտանիշ. 5) Բաց կոտրվածքներ (Գուստիլո Անդերսոն/Gustilo Anderson II, IIIa, IIIb, IIIc): 2. Հարաբերական ցուցումներ․ 1) Տեղաշարժով կոտրվածքներ. 2) Բաց կոտրվածքներ առանց նյարդանոթային խրձի վնասման (Գուստիլո Անդերսոն/Gustilo Anderson I)։ |
3․ Բժիշկ-մասնագետի կողմից պացիենտի զննումը, խորհրդատվությունը իրականացվում է ըստ Ձև 2–ի (անհրաժեշտության դեպքում անհրաժեշտ է նշել հիվանդության փուլերը)․
Ձև 2
|
Հ/հ |
Խորհրդատվության տեսակը |
Տրամադրման քանակը | |
|
ԱԲ |
Բ | ||
| 1) |
Վնասվածքաբան-օրթոպեդ |
1 |
1 |
| 2) |
Անոթային վիրաբույժ |
1 |
1 |
| 3) |
Սրտաբան |
1 |
1 |
|
4) |
Պլաստիկ վիրաբույժ |
0.05 |
- |
4․ Սույն հավելվածի Ձև 2–ում նշված տրամադրվող քանակների համար նշվում է միջինացված ցուցանիշ, նկատի ունենալով տվյալ զննման, խորհրդատվության իրականացման հաճախականությունը։ Հաճախականության հաշվարկման միավորը պետք է լինի 0-ից 1 միջակայքում և հաշվի առնի նմանատիպ 100 դեպքերում տվյալ զննման, խորհրդատվության իրականացման հաճախականությունը։
5․ Լաբորատոր-գործիքային ախտորոշիչ հետազոտություններն իրականացվում են՝ ըստ Ձև 3–ի (անհրաժեշտության դեպքում անհրաժեշտ է նշել հիվանդության փուլերը)․
Ձև 3
|
Լաբորատոր հետազոտություններ | |||||
|
Հ/Հ |
Կոդը |
Անվանումը |
Տրամադրման քանակը |
Արդյունք | |
|
ԱԲ |
Բ | ||||
|
1) |
Առկա չէ |
Արյան ընդհանուր հետազոտություն |
1 |
1 |
Բորբոքային փոփոխությունների հայտնաբերում, հեմոգլոբինի մակարդակի գնահատում |
|
2) |
Առկա չէ |
Արյան բիոքիմիական հետազոտություն (բիլիռուբին, ալանինամինոտրանսֆերազ (ԱԼՏ), ասպարտատամինոտրանսֆերազ (ԱՍՏ), միզանյութ, գլյուկոզ, կրեատինին, ընդհանուր սպիտակուց) |
1 |
1 |
Այլ օրգան-համակարգերի գնահատում, hնարավոր շեղումների հայտնաբերում |
|
3) |
Առկա չէ |
Մեզի ընդհանուր հետազոտություն |
1 |
1 |
Բորբոքային փոփոխությունների հայտնաբերում, միզային համակարգի գնահատում |
|
4) |
Առկա չէ |
Արյան խումբ և ռեզուս գործոն |
1 |
1 |
Արյան խմբի և ռեզուս գործոնի որոշում |
|
5) |
Առկա չէ |
Ընդհանուր կոագուլոգրամմա |
1 |
1 |
Արյան մակարդելիության շեղումների հայտնաբերում |
|
6) |
Առկա չէ |
Արյան շճաբանական հետազոտություն |
1 |
1 |
Վարակիչ հիվանդությունների հայտնաբերում |
|
Գործիքային հետազոտություններ | |||||
|
7) |
Առկա չէ |
Վնասված հատվածի ռենտգենաբանական հետազոտություն` առաջահետին և կողմնային դիրքերով |
1 |
1 |
Ախտորոշման ճշտում Վնասվածք ստանալուց վեց շաբաթ անց ռենտգեն հսկողություն`լավացման դինամիկան գնահատելու համար |
|
8) |
Առկա չէ |
Համակարգչային տոմոգրաֆիա |
1 |
1 |
Ռենտգենաբանական հետազոտության իրականացումկասկածելի կոտրվածքների և ներհոդային կոտրվածքների առկայության դեպքում |
6․ Սույն հավելվածի Ձև 3–ում սահմանված տրամադրվող քանակների համար նշվում է միջինացված ցուցանիշ, նկատի ունենալով տվյալ հետազոտության իրականացման հաճախականությունը։ Հաճախականության հաշվարկման միավորը պետք է լինի 0-ից 1 միջակայքում և հաշվի առնի նմանատիպ 100 դեպքերում տվյալ հետազոտության իրականացման հաճախականությունը։
7․ Օգտագործվող դեղերի ցանկը սահմանվում է ըստ Ձև 4–ի (անհրաժեշտության դեպքում նշել հիվանդության փուլերը)․
Ձև 4
|
Հ/հ |
Անվանում, դեղաչափ, դեղաձև, փաթեթավորում |
Անվանում /ջեներիկ/ |
Չ/Մ |
Միջի-նացված ցուցանիշ՝ տրամա-դրման հաճախա-կանություն |
Միջին օրական չափա-քանակ |
Բուժ-ման կուրսի միջին չափա-քանակ |
Օրե-րի քա-նակ |
|
1) |
Կետոպրոֆեն 100մգ |
Կետոպրոֆեն 100մգ |
դեղահատեր |
1
|
100-150մգ օրական |
700մգ |
7օր |
|
Դեքսկետոպրոֆեն 25մգ |
Դեքսկետոպրոֆեն 25մգ |
150մգ օրական |
800մգ | ||||
|
Պարացետամոլ |
Պարացետամոլ |
1500մգ օրական |
10500մգ | ||||
|
2) |
Տրամադոլ (տրամադոլի հիդրոքլորիդ) 50մգ,100մգ |
Տրամադոլ (տրամադոլի հիդրոքլորիդ) 50մգ,100մգ |
դեղապատիճներ |
0.9 |
200-400մգ օրական |
400մգ |
2 օր |
|
3) |
Ցեֆազոլին (ցեֆազոլին նատրիում)դեղափոշի մ/մ և ն/ե ներարկման լուծույթի 500մգ,1000մգ |
Ցեֆազոլին (ցեֆազոլին նատրիում) դեղափոշի մ/մ և ն/ե ներարկման լուծույթի 500մգ,1000մգ |
սրվակներ |
1 |
2000մգ |
2000մգ |
1օր |
|
4) |
Էնօքսապարին (էնօքսապարին նատրիում) լուծույթ ներարկման 4000 անտի-Xa ՄՄ/0,4մլ; |
Էնօքսապարին (էնօքսապարին նատրիում) լուծույթ ներարկման 4000 անտի-Xa ՄՄ/0,4մլ; |
ներարակիչներ |
1 |
40մգ |
2800մգ |
7օր |
8․ Սույն հավելվածի Ձև 4–ում սահմանված`
1) հակաբակտերիալ դեղերի ընտրությունը կատարվում է հեռացված թարախի մանրէաբանական քննության պատասխանի առկայության դեպքում.
2) նշանակված դեղի նկատմամբ անհատական անտանելիության դեպքում ավագ բուժաշխատողը իրավասու է նշանակել այլ դեղ.
3) տրամադրվող քանակների համար նշվում է միջինացված ցուցանիշ, նկատի ունենալով տվյալ դեղի օգտագործման հաճախականությունը։ Հաճախականության հաշվարկման միավորը պետք է լինի 0-ից 1 միջակայքում և հաշվի առնի նմանատիպ 100 դեպքերում տվյալ դեղի օգտագործման հաճախականությունը:
9․ Բուժական այլ միջամտություններ սահմանվում են Ձև 5–ում (անհրաժեշտության դեպքում անհրաժեշտ է նշել հիվանդության փուլերը)․
Ձև 5
|
Հ/հ |
Բժշկական ծառայության տեսակը |
Տրամադրման քանակը | |
|
ԱԲ |
Բ | ||
| 1) |
Վերջույթի անշարժացում (գիպսավորում`լոնգետ, կոշտ բեկալալ, երկար ճտքակոշիկ` բեկալալ) |
0.8 |
0.1 |
|
2) |
Վերջույթի ժամանակավոր կամ վերջնական անշարժացում` արտաօջախային ֆիքսման ապարատով |
0.4 |
0.2 |
|
3) |
Ոսկրաբեկորային բաց կամ փակ համադրում և ներքին ֆիքսացիա |
0.9 |
0.4 |
10․ Սույն հավելվածի Ձև 5–ում սահմանված տրամադրվող քանակների համար նշվում է միջինացված ցուցանիշ, նկատի ունենալով, թե ինչ հաճախականությամբ է իրականացվում տվյալ բուժական միջամտությունը։ Հաճախականության հաշվարկման միավորը պետք է լինի 0-ից 1 միջակայքում և հաշվի առնի նմանատիպ 100 դեպքերում տվյալ բուժական միջոցառման կիրառման հաճախականությունը։
11. Վեգոսկրի կոտրվածքին վերաբերյալ լրացուցիչ տեղեկատվությունը ներկայացված է սույն հավելվածի Ձև 6-ում.
Ձև 6
ԳՈՐԾԵԼԱԿԱՐԳԻ ՄՇԱԿՄԱՆ ԱՂԲՅՈՒՐԸ
1. Օրթոպեդիկ վնասվածքների ժամանակ որոշումների կայացում։ Մայր Տ․ Մարմոր, Օրթոպեդիկ վնասվածքաբանության ինստիտուտ, Ցուկերբերգ Սան Ֆրանցիսկոյի Ընդհանուր հիվանդանոց և Սան Ֆրանցիսկոյի վնասվածքաբանության կենտրոն, Կալիֆորնիա/Decision Making in Orthopaedic Trauma - Meir T. Marmor, MD, Orthopaedic Trauma Institute, UCSF Department of Orthopaedic Surgery, Zuckerberg San Francisco General Hospital and Trauma Center San Francisco, California
Պաշտոնական հրապարակման օրը՝ 20 փետրվարի 2025 թվական: