ՀԱՆՈՒՆ ՀԱՅԱՍՏԱՆԻ ՀԱՆՐԱՊԵՏՈՒԹՅԱՆ
ՀԱՅԱՍՏԱՆԻ ՀԱՆՐԱՊԵՏՈՒԹՅԱՆ
ՍԱՀՄԱՆԱԴՐԱԿԱՆ ԴԱՏԱՐԱՆԻ
Ո Ր Ո Շ ՈՒ Մ Ը
|
Քաղ. Երևան |
17 հուլիսի 2021 թ. |
«ՀԱՅԱՍՏԱՆ» ԴԱՇԻՆՔԻ, «ԶԱՐԹՈՆՔ» ԱԶԳԱՅԻՆ ՔՐԻՍՏՈՆԵԱԿԱՆ ԿՈՒՍԱԿՑՈՒԹՅԱՆ, «ՀԱՅՈՑ ՀԱՅՐԵՆԻՔ» ԿՈՒՍԱԿՑՈՒԹՅԱՆ, «ՊԱՏԻՎ ՈՒՆԵՄ» ԿՈՒՍԱԿՑՈՒԹՅՈՒՆՆԵՐԻ ԴԱՇԻՆՔԻ ԴԻՄՈՒՄՆԵՐԻ ՀԻՄԱՆ ՎՐԱ՝ ՀՀ ԿԵՆՏՐՈՆԱԿԱՆ ԸՆՏՐԱԿԱՆ ՀԱՆՁՆԱԺՈՂՈՎԻ 2021 ԹՎԱԿԱՆԻ ՀՈՒՆԻՍԻ 27-Ի` «ՀԱՅԱՍՏԱՆԻ ՀԱՆՐԱՊԵՏՈՒԹՅԱՆ ԱԶԳԱՅԻՆ ԺՈՂՈՎԻ 2021 ԹՎԱԿԱՆԻ ՀՈՒՆԻՍԻ 20-Ի ԱՐՏԱՀԵՐԹ ԸՆՏՐՈՒԹՅՈՒՆՆԵՐԻ ԱՐԴՅՈՒՆՔՆԵՐՆ ԱՄՓՈՓԵԼՈՒ ՄԱՍԻՆ» ԹԻՎ 184-Ա ՈՐՈՇՄԱՆ ՀԵՏ ԿԱՊՎԱԾ ՎԵՃԻ ՎԵՐԱԲԵՐՅԱԼ ԳՈՐԾՈՎ
Սահմանադրական դատարանը՝ կազմով. Ա. Դիլանյանի (նախագահող), Վ. Գրիգորյանի, Հ. Թովմասյանի, Ա. Թունյանի, Ա. Խաչատրյանի, Ե. Խունդկարյանի, Է. Շաթիրյանի, Ա. Պետրոսյանի, Ա. Վաղարշյանի,
մասնակցությամբ (բանավոր ընթացակարգի շրջանակներում)՝
դիմողների՝ «Հայաստան» դաշինքի ներկայացուցիչ Ա. Վարդևանյանի,
«Զարթոնք» ազգային քրիստոնեական կուսակցության գործադիր մարմնի ղեկավար Ա. Զոհրաբյանի և ներկայացուցիչ Գ. Մկրտչյանի,
«Հայոց Հայրենիք» կուսակցության նախագահ Ա. Եղոյանի, ներկայացուցիչներ Ս. Սարգսյանի, Ա. Գալստյանի,
«Պատիվ ունեմ» կուսակցությունների դաշինքի ներկայացուցիչ Դ. Հարությունյանի,
գործով որպես պատասխանող կողմ ներգրավված՝ ՀՀ Կենտրոնական ընտրական հանձնաժողովի ներկայացուցիչներ՝ ՀՀ Կենտրոնական ընտրական հանձնաժողովի նախագահ Տ. Մուկուչյանի, ՀՀ Կենտրոնական ընտրական հանձնաժողովի քարտուղար Ա. Սմբատյանի, ՀՀ Կենտրոնական ընտրական հանձնաժողովի անդամ Ն. Հովհաննիսյանի,
գործով որպես հարակից պատասխանողներ ներգրավված՝ ՀՀ դատախազության ներկայացուցիչներ՝ Երևան քաղաքի դատախազ Ս. Հովհաննիսյանի, Երևան քաղաքի դատախազի տեղակալ Վ. Մկրտչյանի, ՀՀ գլխավոր դատախազության հասարակական անվտանգության դեմ ուղղված հանցագործությունների գործերով վարչության պետ Կ. Բիշարյանի,
ՀՀ ոստիկանության ներկայացուցիչ` ՀՀ ոստիկանության պետի տեղակալ, ոստիկանության գնդապետ Ա. Ֆիդանյանի,
ՀՀ Հեռուստատեսության և ռադիոյի հանձնաժողովի նախագահ Տ. Հակոբյանի և ներկայացուցիչ՝ ՀՀ Հեռուստատեսության և ռադիոյի հանձնաժողովի նախագահի օգնական Հ. Սարկիսովի,
գործով որպես երրորդ անձ ներգրավված՝ «Քաղաքացիական պայմանագիր» կուսակցության ներկայացուցիչներ Ռ. Բադասյանի, Ս. Գրիգորյանի, Վ. Հովակիմյանի,
համաձայն Սահմանադրության 168-րդ հոդվածի 5-րդ կետի, 169-րդ հոդվածի 1-ին մասի 11-րդ կետի, «Սահմանադրական դատարանի մասին» սահմանադրական օրենքի 77-րդ հոդվածի,
դռնբաց նիստում բանավոր ընթացակարգով քննեց «Հայաստան» դաշինքի, «Զարթոնք» ազգային քրիստոնեական կուսակցության, «Հայոց Հայրենիք» կուսակցության, «Պատիվ ունեմ» կուսակցությունների դաշինքի դիմումների հիման վրա՝ ՀՀ Կենտրոնական ընտրական հանձնաժողովի 2021 թվականի հունիսի 27-ի` «Հայաստանի Հանրապետության Ազգային ժողովի 2021 թվականի հունիսի 20-ի արտահերթ ընտրությունների արդյունքներն ամփոփելու մասին» թիվ 184-Ա որոշման հետ կապված վեճի վերաբերյալ» գործը:
Գործի քննության առիթը «Հայաստան» դաշինքի, «Զարթոնք» ազգային քրիստոնեական կուսակցության, «Հայոց Հայրենիք» կուսակցության, «Պատիվ ունեմ» կուսակցությունների դաշինքի 2021 թվականի հուլիսի 2-ին Սահմանադրական դատարան մուտքագրված դիմումներն են:
Սահմանադրական դատարանի 2021 թվականի հուլիսի 4-ի ՍԴԱՈ-138, ՍԴԱՈ-139, ՍԴԱՈ-140, ՍԴԱՈ-141 աշխատակարգային որոշումներով վերոնշյալ դիմումների հիման վրա գործերն ընդունվել են քննության, և ՍԴԱՈ-142 աշխատակարգային որոշմամբ «Հայաստան» դաշինքի, «Զարթոնք» ազգային քրիստոնեական կուսակցության, «Հայոց Հայրենիք» կուսակցության և «Պատիվ ունեմ» կուսակցությունների դաշինքի դիմումների հիման վրա` ՀՀ Կենտրոնական ընտրական հանձնաժողովի 2021 թվականի հունիսի 27-ի` «Հայաստանի Հանրապետության Ազգային ժողովի 2021 թվականի հունիսի 20-ի արտահերթ ընտրությունների արդյունքներն ամփոփելու մասին» թիվ 184-Ա որոշման հետ կապված վեճի վերաբերյալ» գործերը միավորվել են մեկ վարույթում, և միավորված գործով զեկուցող է նշանակվել Սահմանադրական դատարանի դատավոր Է. Շաթիրյանը:
Հիշյալ որոշմամբ միավորված գործով որպես պատասխանող կողմ դատավարությանը ներգրավվել է ՀՀ Կենտրոնական ընտրական հանձնաժողովը, իսկ որպես հարակից պատասխանողներ՝ ՀՀ դատախազությունը, ՀՀ ոստիկանությունը, ՀՀ Հեռուստատեսության և ռադիոյի հանձնաժողովը:
Նույն որոշմամբ ՀՀ Կենտրոնական ընտրական հանձնաժողովից, ՀՀ դատախազությունից, ՀՀ ոստիկանությունից, ՀՀ դատական դեպարտամենտից, ՀՀ հատուկ քննչական ծառայությունից, ՀՀ քննչական կոմիտեից, ՀՀ Հեռուստատեսության և ռադիոյի հանձնաժողովից պահանջվել են այդ մարմինների իրավասությանն առնչվող՝ Ազգային ժողովի 2021 թվականի հունիսի 20-ի արտահերթ ընտրություններին վերաբերող փաստաթղթեր, տեղեկատվություն:
Ուսումնասիրելով դիմումները, դիմող և պատասխանող կողմերի ներկայացուցիչների, հարակից պատասխանողների ներկայացուցիչների, երրորդ անձի բացատրությունները, գործում առկա մյուս փաստաթղթերը և նյութերը` Սահմանադրական դատարանը ՊԱՐԶԵՑ.
1. Ազգային ժողովի արտահերթ ընտրություններն անցկացվել են 2021 թվականի հունիսի 20-ին՝ Սահմանադրության 92-րդ հոդվածի 2-րդ մասով նախատեսված ժամկետում:
«Հայաստանի Հանրապետության ընտրական oրենuգիրք» սահմանադրական օրենքի (այսուհետ՝ Ընտրական օրենսգիրք, ընդունվել է 25.05.2016թ., ստորագրվել՝ 28.05.2016թ., ուժի մեջ է մտել 01.06.2016թ.) 16-րդ հոդվածին և 104-րդ հոդվածի 5-րդ մասին համապատաuխան՝ քվեարկությունը կազմակերպելու և քվեարկության արդյունքներն ամփոփելու նպատակով Հանրապետության տարածքում կազմավորվել է 2008 ընտրական տեղամաu, որից 12-ը` քրեակատարողական հիմնարկներում (հիմք՝ Ընտրական oրենuգրքի 104-րդ հոդվածի 5-րդ մաս, 17-րդ հոդվածի 4-րդ մաս և 18-րդ հոդվածի 1-ին մաս):
Ընտրական oրենuգրքի 36-րդ հոդվածին և 44-րդ հոդվածի 5-րդ և 6-րդ մասերին համապատաuխան՝ գործել է ընտրական հանձնաժողովների եռաuտիճան համակարգ` ՀՀ Կենտրոնական ընտրական հանձնաժողով, տարածքային ընտրական հանձնաժողովներ և տեղամաuային ընտրական հանձնաժողովներ:
Հայաստանի Հանրապետությունում գործել է ընդհանուր թվով 38 տարածքային ընտրական հանձնաժողով՝ 10-ը՝ Երևան քաղաքում և 28-ը՝ Հանրապետության մարզերում:
Ազգային ժողովի արտահերթ ընտրությունները կազմակերպել և դրա օրինականության նկատմամբ վերահսկողություն է իրականացրել ՀՀ Կենտրոնական ընտրական հանձնաժողովը:
2. ՀՀ Կենտրոնական ընտրական հանձնաժողովը 2021 թվականի հունիսի 27-ին, հիմք ընդունելով ընտրական տեղամասերում, ինչպես նաև էլեկտրոնային եղանակով քվեարկության արդյունքների վերաբերյալ արձանագրությունները, կազմել է արձանագրություն Հայաuտանի Հանրապետության Ազգային ժողովի 2021 թվականի հունիսի 20-ի արտահերթ ընտրությունների քվեարկության արդյունքների վերաբերյալ: Համաձայն նշված արձանագրության՝
ընտրողների ընդհանուր թիվը կազմում է 2.595.512,
քվեարկության մասնակիցների ընդհանուր թիվը՝ 1.281.997,
տեղամասային ընտրական հանձնաժողովներին հատկացված ինքնասոսնձվող դրոշմանիշերի ընդհանուր թիվը՝ 2.690.900,
տեղամասային ընտրական հանձնաժողովներին հատկացված համարակալված կտրոնների ընդհանուր թիվը՝ 206.400,
ընտրողներից ստացված տեխնիկական սարքավորմամբ տպված կտրոնների ընդհանուր թիվը՝ 1.278.655,
ընտրողներից ստացված համարակալված քվեարկության կտրոնների ընդհանուր թիվը՝ 2.742,
ընտրողներից ստացված կտրոնների ընդհանուր թիվը՝ 1.281.397,
չօգտագործված համարակալված կտրոնների ընդհանուր թիվը՝ 203.665,
չօգտագործված ինքնասոսնձվող դրոշմանիշերի ընդհանուր թիվը՝ 1.409.889,
անվավեր քվեաթերթիկների թիվը՝ 4.593,
անճշտությունների գումարային չափը՝ 973:
Քվեաթերթիկներում ընդգրկված 21 կուսակցություններին և չորս կուսակցությունների դաշինքներին կողմ քվեարկած քվեաթերթիկների թիվը, ըստ վերոհիշյալ արձանագրության, հետևյալն է.
«Արդար Հայաստան» կուսակցություն՝ 3.914,
«Հայ ազգային կոնգրես» կուսակցություն՝ 19.691,
«Քաղաքացիական պայմանագիր» կուսակցություն՝ 688.761,
«Զարթոնք» ազգային քրիստոնեական կուսակցություն՝ 4.619,
«Ազատություն» կուսակցություն՝ 1.844,
«Պատիվ ունեմ» կուսակցությունների դաշինք՝ 66.650,
«Միասնական հայրենիք» կուսակցություն՝ 964,
«Համահայկական ազգային պետականություն» (ՀԱՊ) կուսակցություն՝ 803,
«Լուսավոր Հայաստան» կուսակցություն՝ 15.591,
«Մեր տունը Հայաստանն է» կուսակցություն՝ 12.149,
«Հանրապետություն» կուսակցություն՝ 38.758,
«Հայոց Հայրենիք» կուսակցություն՝ 13.130,
«Ազատ հայրենիք» դաշինք՝ 4.119,
«Բարգավաճ Հայաստան» կուսակցություն՝ 50.444,
«Հայաստանի դեմոկրատական» կուսակցություն՝ 5.020,
«5165 ազգային պահպանողական շարժում» կուսակցություն՝ 15.549,
«Քաղաքացու որոշում» սոցիալ-դեմոկրատական կուսակցություն՝ 3.775,
«Շիրինյան-Բաբաջանյան ժողովրդավարների դաշինք»՝ 19.212,
«Ազգային օրակարգ» կուսակցություն՝ 719,
«Վերելք» կուսակցություն՝ 1.233,
«Ազատական» կուսակցություն՝ 14.936,
«Հայաստանի եվրոպական կուսակցություն»՝ 2.440,
«Հայաստան» դաշինք՝ 269.481,
«Ազգային-ժողովրդավարական բևեռ» համահայկական կուսակցություն՝ 18.976,
«Ինքնիշխան Հայաստան» կուսակցություն՝ 3.915:
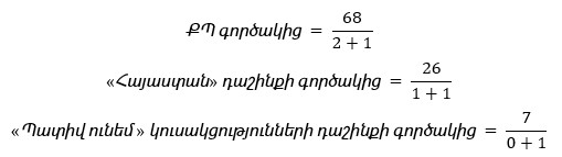
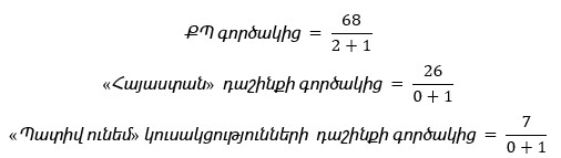
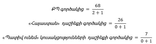
ՀՀ Կենտրոնական ընտրական հանձնաժողովի 2021 թվականի հունիսի 27-ի թիվ 184-Ա որոշմամբ մանդատների բաշխմանը մասնակցում են`
1. «Քաղաքացիական պայմանագիր» կուսակցությունը՝ կողմ քվեարկած քվեաթերթիկների թիվը՝ 688.761 (53.91%),
2. «Հայաստան» դաշինքը՝ կողմ քվեարկած քվեաթերթիկների թիվը՝ 269.481 (21.09%),
3. «Պատիվ ունեմ» կուսակցությունների դաշինքը՝ կողմ քվեարկած քվեաթերթիկների թիվը՝ 66.650 (5.22%):
Մանդատները բաշխվել են հետևյալ կերպ՝
1. «Քաղաքացիական պայմանագիր» կուսակցություն – 71 մանդատ,
2. «Հայաստան» դաշինք – 29 մանդատ,
3. «Պատիվ ունեմ» կուսակցությունների դաշինք – 7 մանդատ:
3. Դիմողների դիրքորոշումները
Սույն գործով դիմողների հիմնական փաստարկները հանգում են հետևյալին.
3.1. «Հայաստան» դաշինք
«Հայաստան» դաշինքն իր դիմումով խնդրել է լուծել «Հայաստանի Հանրապետության Ազգային ժողովի 2021 թվականի հունիսի 20-ի արտահերթ խորհրդարանական ընտրությունների արդյունքների վերաբերյալ վեճը` 1) անվավեր ճանաչել ընտրությունների արդյունքները, կամ 2) անվավեր ճանաչել ընտրությունների արդյունքները և սահմանել մանդատների բաշխման կարգը, կամ 3) նշանակել ընտրությունների երկրորդ փուլ»: Իր խնդրանքի հիմքում դիմողը դրել է, մասնավորապես, հետևյալ փաստարկները.
ա) 2021 թվականի մարտի 18-ին ՀՀ վարչապետ Ն. Փաշինյանը հայտարարել է, որ 2021 թվականի հունիսի 20-ին տեղի կունենան արտահերթ խորհրդարանական ընտրություններ` անտեսելով արտահերթ խորհրդարանական ընտրությունների նշանակման սահմանադրաիրավական (Սահմանադրության 93-րդ հոդված), ինչպես նաև Ընտրական օրենսգրքով (104-րդ հոդվածի 2-րդ մաս) ամրագրված հիմքերը: Այսպիսի հակասահմանադրական վարքագիծը, ըստ դիմողի, անթաքույց խաթարել է ընտրական իրավունքի հիմնարար սկզբունքների երաշխավորվածությունը: Մասնավորապես, մինչև բուն ընտրական գործընթացների պաշտոնական մեկնարկը, փաստացի թեկնածու կուսակցության առաջնորդներից մեկը, որը հայտարարել էր, որ մասնակցելու է ընտրական գործընթացին, արդեն իսկ զբաղվել է նախընտրական այնպիսի քարոզչությամբ, որով ընդգծել է իր թվացյալ առավելությունը բոլոր հնարավոր քաղաքական ուժերի նկատմամբ, ինչը միջազգային իրավական փաստաթղթերում արձանագրված դիրքորոշումների համաձայն՝ գնահատվում է որպես ընտրական իրավունքի հավասարության և ազատության սկզբունքի խախտում: Բացի դրանից, Հանրապետության նախագահի լիազորություններին միջամտության, փաստացի դրանց իրացման պարտադրանքի պայմաններում ընտրական գործընթացի օրինականության վրա տեղի է ունեցել էական ազդեցություն, և ընտրական իրավունք ունեցողների վրա ընդգծվել է կոնկրետ անձի, քաղաքական ուժի կարգավիճակի իբրև գերակայությունը։
բ) 2021 թվականի ապրիլի 25-ին ՀՀ վարչապետ Ն. Փաշինյանը հայտարարեց հրաժարական տալու մասին՝ միաժամանակ հայտնելով, որ շարունակելու է իր պարտականությունների կատարումը։ Արտահերթ խորհրդարանական ընտրությունների ողջ ընթացքում և մինչ օրս Ն. Փաշինյանը շարունակում է զբաղեցնել ՀՀ վարչապետի պաշտոնակատարի պաշտոնը։ Արտահերթ խորհրդարանական ընտրությունների ողջ գործընթացում խաթարվել է ՀՀ Սահմանադրության 7-րդ հոդվածը, որը, հանդիսանալով սահմանադրական կարգի հիմունք նորմ, երաշխավորում է ընտրությունների հավասարության և օրինականության սկզբունքը, քանի որ վարչապետի կողմից թեև ներկայացվել էր վարչապետի պաշտոնից հրաժարական, սակայն վերջինս, բացահայտ շրջանցելով Սահմանադրության հիմնադրույթները, շարունակել էր կատարել վարչապետին վերապահված լիազորությունները, այդ թվում՝ վարչապետի կարգավիճակով ելույթներ է ունեցել Ազգային ժողովում, ընդունել է որոշումներ, նախագահել է Կառավարության նիստերը, հրապարակել է Կառավարության որոշումները, ex officio հանդիպումներ է ունեցել գործադիր իշխանության ղեկավար պաշտոններ զբաղեցնող անձանց հետ, այդ թվում՝ արտահերթ խորհրդարանական ընտրությունների փուլում՝ մայիսի 10-ից սկսված։ Ըստ դիմողի՝ նշված ապօրինությունն էական է ոչ միայն ընդհանուր սահմանադրաիրավական ասպեկտով, այլև ընտրական իրավունքների խախտումների տեսանկյունից, քանի որ անհիմն շարունակելով պաշտոնավարել և ողջ ծավալով իրականացնելով վարչապետի լիազորությունները՝ նաև անմիջապես արտահերթ խորհրդարանական ընտրությունների ժամանակահատվածում, ըստ էության, խաթարել է սահմանադրական առանցքային գործընթացների բնականոն իրականացումն ու երաշխավորվածությունը, ինչն արդյունքում հանգեցրել է սահմանադրականության ճգնաժամի։
գ) 2021 թվականի մայիսի 10-ից մեկնարկած ՀՀ Ազգային ժողովի 2021 թվականի հունիսի 20-ի արտահերթ ընտրությունների ողջ ընթացքում օգտագործվել է մեծ ծավալի վարչական ռեսուրս: Դիմողի պնդմամբ ընտրական իրավունքի, հատկապես հավասարության սկզբունքի լրջագույն խախտումների հանգեցրած վարչական ռեսուրսի ապօրինի օգտագործումն իրականացվել է տարաբնույթ եղանակներով՝ թե՛ ծառայողական տրանսպորտային միջոցների, գույքի և այլ միջոցների օգտագործմամբ, թե՛ փաստացի գործադիր իշխանության համակարգում գտնվող մարմինների միջոցով (ինչպես օրինակ՝ ՀՀ ոստիկանության ծառայողների համակարգային և զանգվածային ներգրավման դեպքերը ցանկացած հանրային հավաքի ընթացքում)՝ դրանով արտաքուստ ապահովելով քաղաքական հակառակորդների նկատմամբ, այսպես կոչված, «սառեցնող ազդեցություն» (chilling effect), ինչպես նաև ստեղծելով իբրև բարձր վարկանիշ երաշխավորող հավաքի մասնակիցների մեծաքանակության պատրանք (մարզպետարանների աշխատակազմերի, վարչապետի աշխատակազմի աշխատակիցների ներգրավման դեպքերը և այլն)։ Դիմողն այս առնչությամբ նշել է, որ ՀՀ վարչական դատարանի 2021 թվականի հունիսի 26-ին հրապարակված դատական ակտով արձանագրվեց, որ «Կենտրոնական ընտրական հանձնաժողովի 19.06.2021թ. թիվ 161-Ա որոշման 1-ին կետը մասնակի՝ «ՔԱՂԱՔԱՑԻԱԿԱՆ ՊԱՅՄԱՆԱԳԻՐ» կուսակցության նախընտրական քարոզարշավին ՀՀ մարզպետարաններից մեկի աշխատակցի և երկու ուսումնական հաստատության աշխատակիցների մասնակցելը որպես «Ընտրական օրենսգիրք» սահմանադրական օրենքի 23-րդ հոդվածի 1-ին մասի 1-ին կետի խախտում չարձանագրելու մասով, ճանաչել անվավեր»։
Վարչապետի պաշտոնակատարն իր նախընտրական քարոզարշավների ժամանակ, մասնավորապես՝ Սյունիքի, Վայոց ձորի, Լոռու մարզեր այց կատարելիս կրկին վարչական ռեսուրսի միջոցով ակտիվ կերպով ներգրավել է երեխաների:
դ) ՀՀ Ազգային ժողովի 2021 թվականի հունիսի 20-ի արտահերթ ընտրությունների նախընտրական քարոզչության ընթացքում օգտագործվել է ընտրական գործընթացի հավասարության և ազատության սկզբունքները խաթարող ատելության խոսք «Քաղաքացիական պայմանագիր» կուսակցության պատգամավորի թեկնածու և միաժամանակ վարչապետի փաստացի պաշտոնակատար Ն. Փաշինյանի կողմից։ Դիմողը մատնանշել է վարչական դատարանի թիվ ՎԴ/6861/05/21 վարչական գործով 17.06.2021թ. դատական ակտը:
ե) 2021 թվականի մայիսի 10-ից ՀՀ Ազգային ժողովի 2021 թվականի հունիսի 20-ի արտահերթ ընտրությունների ողջ ընթացքում քրեական հետապնդման և հարկադրանքի միջոցների անհամաչափ ծավալի միջոցառումներ են իրականացվել «Հայաստան» դաշինքի անդամների նկատմամբ։
զ) Ընտրական գործընթացում խախտվել են ազատ և հավասար ընտրական իրավունքի սկզբունքների տարրերը նաև այնքանով, որ «Հայաստան» դաշինքի հարյուրավոր շտաբների ներկայացուցիչների, ակտիվ ներկայացուցիչների մայիսի 10-ից սկսված պարբերաբար բերման են ենթարկել ՀՀ ոստիկանություն և, այսպես կոչված «ստուգողական գործողություններ» են կատարել՝ առանց որևէ պատշաճ հիմքի։ Ըստ դիմողի՝ այն, որ համընդհանուր սպառնալիքի ու վախի մթնոլորտ ձևավորելուն հանգեցնող բոլոր այդ հարկադրանքի միջոցները թելադրված են եղել ոչ թե իրական և օրինական հիմքերով, այլ անհիմն ու արհեստական գործոններով, հատկապես հավաստվում է այն փաստարկներով, որ նշված անձանցից, ըստ էության, ոչ մեկին մեղադրանք չի առաջադրվել, նույնիսկ կասկածյալի կարգավիճակ չի տրվել: Ընդ որում, բացի համընդհանուր վախի մթնոլորտ ձևավորելուց, այդպիսի ապօրինություններով անդառնալի վնաս է հասցվել «Հայաստան» դաշինքի քարոզչական աշխատանքներին, քանզի առանցքային աշխատակիցներն անհարկի տևական ժամանակով զրկված են եղել շտաբներում իրենց բնականոն աշխատանքներն իրականացնելու տարրական հնարավորությունից։
է) ՀՀ քաղաքացու անձնագիր ունեցող բազմաթիվ անձանց ՀՀ անձնագրային և վիզաների վարչության կողմից չեն տրամադրվել հնարավորություն ընտրությանը մասնակցելու՝ հայեցողաբար:
ը) Քվեարկությանը մասնակցել է 23.790 քաղաքացի, որոնք քվեարկել են ոչ կենսաչափական անձնագրով, հետևաբար՝ առանց համապատասխան տրամադրվող կտրոնի վրա լուսանկարի առկայության:
թ) Քվեարկությանը մասնակցել են 10.993 զորամասում հաշվառված ընտրողներ, որոնց ցուցակների ներկայացման, ընտրական տեղամասի կոնկրետ վայրի քվեարկության տվյալները պահվել են գաղտնի, արձանագրվել են ուղղորդման դեպքեր, և կրկին համապատասխան տրամադրվող կտրոնը եղել է առանց լուսանկարի:
ժ) Քվեարկությանը մասնակցած 109,618 ՀՀ քաղաքացու դեպքում անձնագիրը մուտքագրվել է մասնագետի կողմից ստեղնաշարով՝ տեխնիկական սարքավորման մեջ ներմուծելու արդյունքում:
ի) Հրապարակված ընտրողների ցուցակների և վերջնական արձանագրությունների միջև արձանագրվել են անճշտություններ:
լ) Իրականացված 83 ընտրական տեղամասերում վերահաշվարկների արդյունքում արձանագրվել է «Հայաստան» դաշինքին տրված ձայների ավելացում 742 ձայնով։
խ) ՀՀ ԿԸՀ-ի կողմից կատարված հաշվարկների և բաշխման արդյունքում «Քաղաքացիական պայմանագիր» կուսակցությունը ստացել է 71 մանդատ, որի արդյունքում ստանալով ՀՀ Ազգային ժողովի պատգամավորների թվի 3/5-րդից ավելին՝ խաթարել է ՀՀ Ազգային ժողովի ընդդիմադիր խմբակցությունների դերին և լիազորություններին վերապահված հնարավորությունները:
3.2. «Զարթոնք» ազգային քրիստոնեական կուսակցություն
Դիմողը գտնում է, որ 2021 թվականի հունիսի 20-ի Ազգային ժողովի արտահերթ ընտրություններում խախտվել են Սահմանադրությամբ ամրագրված ընտրական իրավունքի հիմնական սկզբունքները՝ ազատությունը և հավասարությունը: Բացի դրանից, էական ազդեցություն է գործադրվել ընտրողների կամքի ազատ ձևավորման և արտահայտման վրա, համատարած խախտվել է քվեարկության գաղտնիության իրավունքը, ինչպես նաև քվեարկության իրավունք ունեցող անձանց ընտրելու իրավունքը: Դիմողը խնդրում է Ազգային ժողովի ընտրությունների արդյունքներով ընդունված՝ ՀՀ Կենտրոնական ընտրական հանձնաժողովի 27.06.2021թ. թիվ 183-Ա և 184-Ա որոշումները և ընտրությունների արդյունքները ճանաչել անվավեր: Իր դիրքորոշման հիմքում դիմողը դնում է հետևյալ փաստարկները.
ա) Ն. Փաշինյանն ինչպես նախընտրական քարոզարշավից առաջ, այնպես էլ այդ ընթացքում փաստացի քարոզչություն է իրականացրել վարչական ռեսուրսների կիրառմամբ, ինչով առավելություն է ձեռք բերել ինչպես դիմողի, այնպես էլ մյուս կուսակցությունների և դաշինքների նկատմամբ: Մասնավորապես, դիմողը հայտնում է, որ վարչական դատարանի թիվ ՎԴ/6999/05/21 գործով 26.06.2021թ. կայացրած վճռով հաստատվել են վարչական ռեսուրսի կիրառման և ՀՀ Կենտրոնական ընտրական հանձնաժողովի կողմից անգործություն դրսևորելու փաստեր:
բ) Նախընտրական քարոզչության ընթացքում Ն. Փաշինյանը հանդես է եկել ատելության և բռնություն գործադրելու կոչերով: Դիմողը նշում է, որ վարչական դատարանի թիվ ՎԴ/6861/05/21 գործով 17.06.2021թ. և թիվ ՎԴ/6997/05/21 գործով 25.06.2021թ. օրինական ուժի մեջ մտած վճիռներով հաստատվել է, որ «Քաղաքացիական պայմանագիր» կուսակցության թեկնածու Ն. Փաշինյանի կողմից հնչեցված արտահայտություններն օբյեկտիվորեն և ողջամտորեն կարող էին ընկալվել որպես բռնության կիրառման սպառնալիքներ, ՀՀ Կենտրոնական ընտրական հանձնաժողովի կողմից Ընտրական օրենսգրքի 19-րդ հոդվածի 8-րդ մասով սահմանված գործիքակազմի կիրառման տեսանկյունից առաջադրված նախապայմանը՝ նախընտրական քարոզչության սահմանված կարգի խախտումը, սույն դեպքում առկա է:
գ) Դիմողը մատնանշում է նաև այնպիսի ենթադրյալ խախտումներ, ինչպիսիք են պետական գործառույթների և կուսակցական շահերի միահյուսումը, բարձրաստիճան պաշտոնատար անձանց նախընտրական քարոզարշավին մասնակցությունը, հանրային ծառայողների՝ իրենց պաշտոնեական դիրքի չարաշահման միջոցով հօգուտ «Քաղաքացիական պայմանագիր» կուսակցության իրականացված գործողությունները, ընտրողների կամքի ազատ ձևավորման և արտահայտման իրավունքի խախտումները, այդ թվում՝ քվեարկության գաղտնիության խախտումները, ընտրողներին (այդ թվում՝ զինծառայողներին) ուղղորդելը և նրանց կուտակումները, ՀՀ Կենտրոնական ընտրական հանձնաժողովի ոչ իրավաչափ անգործությունը, ընտրողների էլեկտրոնային գրանցման սարքավորումների հետ կապված խնդիրները, քվեարկության ընթացքում քարոզչության դեպքերը, այլ անձի փոխարեն քվեարկության, դրա փորձի և/կամ այլ անձի փոխարեն ընտրացուցակներում ստորագրելու դեպքերը, քվեարկության ծրարների թափանցիկ լինելը:
դ) Անձը հաստատող փաստաթղթերի միջոցով Հայաստանի Հանրապետությունում չգտնվող անձանց փոխարեն կատարվել է քվեարկություն:
ե) Մասսայական հոսանքազրկումների արդյունքում կարող էին փոխվել քվեատուփերը:
3.3. «Հայոց Հայրենիք» կուսակցություն
Դիմողը գտնում է, որ Հայաստանի Հանրապետության Ազգային ժողովի 2021 թվականի հունիսի 20-ի արտահերթ ընտրությունները տեղի են ունեցել մի շարք խախտումներով և պահանջել է անվավեր ճանաչել Ազգային ժողովի ընտրությունների արդյունքներով ընդունված 27.06.2021թ. թիվ 183-Ա և 184-Ա որոշումները և ընտրությունների արդյունքները: Իր պահանջի հիմքում դիմողը հիմնականում դնում է հետևյալ փաստարկները.
ա) ընտրատեղամասերի կեսից ավելին մատչելի չեն եղել հաշմանդամություն ունեցող անձանց համար, ինչի արդյունքում խախտվել է վերջիններիս ընտրական իրավունքը,
բ) ընտրությունների ընթացքում չի պահպանվել օրենքով սահմանված քվեաթերթիկների ձևը, այն է՝ չի պահպանվել ընտրողների՝ օրենքով սահմանված ընտրության կարգի մասին ծանուցման կարգը,
գ) քվեաթերթիկներում բացակայել է «բոլորին դեմ» քվեաթերթիկը, ինչի արդյունքում բոլորին դեմ քվեարկող ընտրողները զրկված են եղել իրենց կամքն արտահայտելու՝ քվեարկելու ու այդ քվեները հաշվարկվելու իրավունքից,
դ) գրեթե բոլոր տեղամասերում քվեաթերթիկները չեն դրվել չհրկիզվող պահարանում,
ե) նախընտրական փուլում, մասնավորապես՝ գործող իշխանության և այլ թեկնածուների կողմից նախընտրական քարոզչության ընթացքում վարչական ռեսուրսի տոտալ օգտագործում,
զ) ընտրական գործընթացի ամբողջ ժամանակահատվածը՝ նախընտրական քարոզչությունը և ընտրություններն ուղեկցվել են ատելության խոսքով,
է) «Ականատես» դիտորդական առաքելության կողմից կատարված մի շարք արձանագրումներ:
3.4. «Պատիվ ունեմ» կուսակցությունների դաշինք
Դիմողը գտնում է, որ Հայաստանի Հանրապետության Ազգային ժողովի 2021 թվականի հունիսի 20-ի արտահերթ ընտրությունները տեղի են ունեցել ազատության և հավասարության սկզբունքի կոպտագույն և շարունակական խախտումներով, որոնք ազդել են ընտրությունների արդյունքների վրա՝ հանգեցնելով ժողովրդավարության սահմանադրական հիմնարար սկզբունքի ոտնահարման։
Դիմողը նկատում է, որ թե՛ նախընտրական քարոզարշավի, թե՛ ընտրությունների ընթացքում տեղի են ունեցել ընտրության հավասար պայմանների ապահովման սկզբունքի էական խախտումներ: Դիմողը խնդրում է անվավեր ճանաչել իր կողմից վիճարկվող՝ ՀՀ կենտրոնական ընտրական հանձնաժողովի 2021 թվականի հունիսի 27-ի «Հայաստանի Հանրապետության Ազգային Ժողովի 2021 թվականի հունիսի 20-ի արտահերթ ընտրությունների արդյունքներն ամփոփելու մասին» թիվ 184-Ա որոշումը և ընտրությունների արդյունքները: Դիմողն իր դիրքորոշումը հիմնավորելու համար ներկայացնում է հետևյալ փաստարկները.
ա) Նախընտրական քարոզչության ընթացքում ընտրություններին մասնակցող թեկնածուների և քաղաքական ուժերի համար լուսաբանման խտրական և ոչ հավասար պայմաններ են տեղ գտել:
բ) «Քաղաքացիական պայմանագիր» կուսակցության և ՀՀ վարչապետի ժամանակավոր պաշտոնակատար Ն. Փաշինյանի կողմից վարչական ռեսուրս է ներգրավվել, որի արդյունքում իշխող քաղաքական ուժը ստացել է նշանակալի առավելություններ:
գ) Ընտրություններին նախորդած ամբողջ նախընտրական քարոզչության ժամանակահատվածն անցել է «Քաղաքացիական պայմանագիր» կուսակցության ընտրական ցուցակի առաջին համար և ՀՀ վարչապետի ժամանակավոր պաշտոնակատար Ն. Փաշինյանի այնպիսի վարքագծի դրսևորմամբ, որը պարունակել է ահաբեկման, բռնության, վարչական ներգործության և հետագա վրեժխնդրության հստակ տարրեր։ Ընդ որում՝ դիմողի գնահատմամբ նախընտրական քարոզչության ընթացքում Ն. Փաշինյանի հրապարակային խոսքում տեղ գտած բռնության կոչերը, ատելության խոսքն ու սպառնալիքներն ուղղված են եղել «.... ոչ միայն քաղաքական մրցակիցներին, այլև՝ պաշտոնատար անձանց, ինչպես նաև ընտրողներին ընդհանուր առմամբ»: Դիմողի կարծիքով ձևավորվել է վախի, լարվածության մթնոլորտ, և ընտրողը ենթարկվել է այնպիսի հոգեբանական ճնշման, որը նրան զրկում է ազատ ընտրության հնարավորությունից:
Դիմողը նշում է, որ բռնության և սպառնալիքների մթնոլորտը չի սահմանափակվել միայն հրապարակային կոչերով և արտահայտություններով, այլ դրսևորվել է կոնկրետ գործողություններով և հետևանքներով, ինչպիսիք են, դիմողի գնահատմամբ՝ հրապարակային ելույթների ընթացքում Ն. Փաշինյանի կողմից ցուցադրված գործիք՝ «մուրճը», որն ըստ դիմողի՝ ներկայացվել է որպես քաղաքական հակառակորդների հետ հաշվեհարդար տեսնելու միջոց՝ ընդգծելով այդ առնչությամբ ՄԻՊ-ի արտահայտած մտահոգությունը:
դ) Նախընտրական քարոզչության վերը բերված մթնոլորտն ուղեկցվել է, դիմողի գնահատմամբ՝ իրավապահ մարմինների անգործությամբ կամ աջակցությամբ, որոնք արտահայտվել են ընդդիմության պարագայում՝ իրավապահ մարմինների կողմից նախընտրական քարոզչության ընթացքում և ընտրության օրն ընդդիմադիր գործիչների և նրանց աջակիցների ցուցադրական ձերբակալություններով, այդ թվում՝ ապօրինի գործողություններով (իբրև օրինակ է բերվում պատգամավորի երկու թեկնածուների համար Ընտրական օրենսգրքով երաշխավորված անձեռնմխելիության հաղթահարման խախտումով թեկնածուի ձերբակալությունը), որոնք նաև կրել են շարունակական բնույթ՝ անգամ շարունակվել դատարանի կողմից ձերբակալման որոշումների ոչ իրավաչափ ճանաչվելուց հետո: Դիմողը նկատում է, որ իրավապահ մարմինների կողմից «Պատիվ ունեմ» կուսակցությունների դաշինքի տարածքային շտաբներ իրավապահ մարմինների աշխատակիցների այցելություններով, «պրոֆիլակտիկ զրույցներով», շտաբների ղեկավարների տվյալներ պահանջելով, շտաբների կողմից զբաղեցրած տարածքի իրավական հիմքերը պահանջելով և այլ գործողությունների հետևանքով իրավապահ մարմինները նպատակ են հետապնդել «Պատիվ ունեմ» կուսակցությունների դաշինքի թիմակիցներին ահաբեկելու, սթրեսի ենթարկելու և ճնշելու, ինչի հետևանքով էլ դաշինքի որոշ ակտիվիստներ հրաժարվել են շարունակել մասնակցել նախընտրական քարոզչությանը:
4. Պատասխանողի դիրքորոշումը
Պատասխանող ՀՀ Կենտրոնական ընտրական հանձնաժողովը նշում է, որ ընտրությունների արդյունքներն անվավեր ճանաչելու համար պետք է պարզել՝ արդյո՞ք ընտրությունների կազմակերպման ու անցկացման, ինչպես նաև քվեարկության, արդյունքների ամփոփման ընթացքում տեղի են ունեցել Ընտրական օրենսգրքի պահանջների խախտումներ, երկրորդ` այդ խախտումները պետք է կասկածի տակ դնեն քվեարկության արձանագրված արդյունքները, երրորդ` խախտումների բնույթը պետք է լինի այնպիսին, որ ընտրությունների արդյունքների ամփոփման կամ բողոքի քննարկման ժամանակ արդեն հնարավոր չէ ստույգ որոշել քվեարկության մասնակիցների կամաարտահայտության իրական արդյունքը: Այսինքն՝ ընտրության արդյունքներն անվավեր ճանաչելու համար անհրաժեշտ է, որ խախտումների հետևանքները կրեն անդառնալի բնույթ, պետք է կորսված լինի քվեարկության մասնակիցների կամաարտահայտությունն ստույգ պարզելու հնարավորությունը:
Անդրադառնալով դիմումներին և դրանցում բերված իրավական հիմնավորումներին, ըստ որոնց՝ դիմողների կարծիքով խախտվել են Սահմանադրությամբ ամրագրված ընտրական իրավունքի հիմնարար սկզբունքները՝ ազատությունը, արդարությունը, հավասարությունն ու քվեարկության գաղտնիությունը՝ խաթարելով ընտրողների կամքի ազատ արտահայտությունը՝ պատասխանողը հայտնում է, որ համակարծիք չէ ներկայացված իրավական հիմնավորումների ու պնդումների հետ և գտնում է, որ դիմումների պահանջները ենթական են մերժման՝ հետևյալ պատճառաբանությամբ.
Հայաստանի Հանրապետության Ազգային ժողովի արտահերթ ընտրությունները նշանակվել են Հայաստանի Հանրապետության նախագահի 10.05.2021թ. «Ազգային ժողովի արտահերթ ընտրություն նշանակելու մասին» թիվ ՆՀ-99-Ն հրամանագրով, որն ուժի մեջ է մտել 11.05.2021թ.: Ընտրական գործընթացը մեկնարկում է նշյալ իրավական ակտի՝ Հանրապետության նախագահի «Ազգային ժողովի արտահերթ ընտրություն նշանակելու մասին» հրամանագրի ուժի մեջ մտնելու պահից: Նույն օրն էլ ՀՀ Կենտրոնական ընտրական հանձնաժողովն ընդունել է թիվ 27-Ա որոշումը, որով հաստատել է Հայաստանի Հանրապետության Ազգային ժողովի 2021 թվականի հունիսի 20-ին կայանալիք արտահերթ ընտրությունների նախապատրաստման և անցկացման հիմնական միջոցառումների ժամանակացույցը: Հետևաբար՝ մինչ այդ տեղի ունեցած և դիմումներում վկայակոչված գործողությունները պատասխանողի կարծիքով չեն կարող հանդիսանալ սույն գործով քննության առարկա:
Արտահերթ ընտրությունների ժամանակ վարչական ռեսուրսի օգտագործման վերաբերյալ պատասխանողը հայտնում է, որ օրենսդիրը որոշակի կատեգորիայի հանրային ծառայության մեջ գտնվողներին, առողջապահական կամ բժշկական կազմակերպությունների, ուսումնական հաստատությունների, նախադպրոցական ուսումնական հաստատությունների աշխատողներին ոչ թե արգելում է ընդհանրապես քարոզչություն կատարելը, այլ այդ կապակցությամբ սահմանում է որոշակի կանոն: Մասնավորապես, նշված կատեգորիայի անձինք, այդ թվում՝ անմիջականորեն ընտրողների կողմից ընտրված համայնքների ղեկավարները և ավագանու անդամները կարող են իրականացնել քարոզչություն, բացառությամբ իրենց լիազորություններն իրականացնելիս կամ ի պաշտոնե հանդես գալիս: Այսինքն՝ նշված իրավանորմերից ակնհայտ է, որ պաշտոնատար անձինք, այդ թվում` քաղաքական պաշտոն զբաղեցնողները՝ Ընտրական օրենսգրքով սահմանված սահմանափակումների հաշվառմամբ ազատ են իրականացնելու նախընտրական քարոզչություն։ Պետական և տեղական ինքնակառավարման մարմիններին, ինչպեu նաև պետական և համայնքային ծառայողներին, ինչպես նաև որոշակի հստակ նշված աշխատակիցների արգելված չէ նախընտրական քարոզչություն կատարել և ցանկացած բնույթի քարոզչական նյութ տարածել` օրենքով նախատեսված որոշակի և հստակ սահմանափակումների պահպանման պայմանով։ Համապատասխան սահմանափակումներ նախատեսող նորմերով արգելքներն ուղղակիորեն սահմանվում են միմիայն այն դեպքերի համար, երբ նախընտրական քարոզչությունն ու ցանկացած բնույթի քարոզչական նյութի տարածումն իրականացվում է տվյալ անձանց լիազորություններն իրականացնելիս։ Ընդ որում` օրենքը նշված գործունեությունը կամ գործողությունները տվյալ անձանց կողմից իրականացնելու սահմանափակում է նախատեսում հենց այդ իրավասություններն իրականացնելիս, այսինքն` օրենքն արգելում է պաշտոնատար անձին նախընտրական քարոզչության իրականացման և պաշտոնական լիազորությունների իրականացման մեկտեղումը, սակայն օրենքը չի արգելում անձանց իրականացնելու որևէ կուսակցության օգտին նախընտրական քարոզչություն միայն այն պատճառով, որ տվյալ անձը միևնույն ժամանակ հանդիսանում է պաշտոնատար անձ։
Անդրադառնալով ընտրությունների կազմակերպման և անցկացման ընթացքում Սահմանադրության 2-րդ և 7-րդ հոդվածների՝ մասնավորապես ազատ ընտրության սկզբունքի խախտման վերաբերյալ փաստարկներին՝ պատասխանողը նշում է, որ նախ՝ պետք է հաստատվեն Ընտրական օրենսգրքի խախտումները, դրանք պետք է ունենան այնպիսի բնույթ, որ ազդեն ընտրությունների արդյունքների վրա: Դիմողների փաստարկներն ու հիմնավորումները վերաբերում են կոնկրետ հանգամանքների գնահատմամբ դրանք խախտում որակելուն, սակայն չի ներկայացվում պատճառահետևանքային կապը նշված խախտումների և ընտրությունների արդյունքների միջև:
ՀՀ Տավուշի մարզպետի 04.06.2021թ. թիվ 171-Ա որոշման, ինչպես նաև ՀՀ Կառավարության 20.05.2021թ. թիվ 808-Ն որոշման վերաբերյալ պատասխանողը գտնում է, որ դրանք կայացնելու իրավական ուղղակի արգելք նախատեսված չէ:
Պատասխանողը, անդրադառնալով այն փաստարկին, ըստ որի՝ «ՀՀ անձնագրային և վիզաների վարչության կողմից չի տրամադրվել հնարավորություն ընտրությանը մասնակցելու վերաբերյալ՝ հայեցողաբար», նշում է, որ ՀՀ Կենտրոնական ընտրական հանձնաժողովը հիշյալ իրավադրույթի հետ կապված իրականացրել է հանրային իրազեկում 2021 թվականի մայիսի 29-ին՝ նշելով, որ նշված անձինք կարող են մինչև 2021 թվականի հունիսի 10-ը դիմում ներկայացնել անձնագրային և վիզաների վարչություն կամ ըստ գտնվելու վայրի անձնագրային ծառայություն՝ ընտրողների ցուցակում ժամանակավորապես ընդգրկվելու համար՝ նշելով քվեարկության օրը Հայաստանի Հանրապետությունում գտնվելու վայրի հասցեն: Նշված հարցով որոշում կայացնում է լիազոր մարմինը՝ նշված ընտրողներին կա՛մ ժամանակավորապես ընդգրկելով ցուցակում, կա՛մ կայացնելով մերժման որոշում, որի իրավաչափության վիճարկումը կարող էր իրականացվել դատական կարգով: Օրենսդիրը, ըստ էության, սահմանել է իրավական ամբողջական ընթացակարգ ինչպես մերժումը, այնպես էլ հնարավոր անգործությունը վիճարկելու համար, որպիսի պարագայում ընտրողներն ունեցել են լիարժեք հնարավորություն իրենց իրավունքներն իրացնելու համար:
Վկայակոչելով Ընտրական օրենսգրքի 66-րդ հոդվածի 3-րդ և 4-րդ մասերը՝ պատասխանողը հայտնում է, որ նշված իրավադրույթն արդեն իսկ հնարավոր է համարում առանց ընտրողի լուսանկարի քվեարկության կտրոնների առկայությունը, և նման կտրոնների տրամադրմամբ Ընտրական օրենսգրքի պահանջների խախտում առկա չէ: Դիմողի կողմից չի բերվում որևէ փաստարկ առ այն, որ որևէ քաղաքացու պարագայում լուսանկարի առկա չլինելը տեղի է ունեցել Ընտրական օրենսգրքի պահանջների խախտմամբ, ավելին՝ դա էլ նպաստել է որևէ իրավախախտման:
Պատասխանողը փաստում է, որ օրենսդիրը նախատեսել է տեխնիկական սարքավորման խափանման հնարավորությունը և սահմանել համապատասխան իրավակարգավորում: Նշվածից ակնհայտ է, որ եթե անգամ չգործեին բոլոր տեխնիկական սարքավորումներն ու չտպագրվեին լուսանկարով կտրոններ, ապա դրանք չեն կարող համարվել Ընտրական օրենսգրքի պահանջների խախտումներ, ուստիև հանգեցնել անվավերության: Ընտրական օրենսգիրքը միանշանակ հնարավոր և թույլատրելի է համարում մասնագետի կողմից ստեղնաշարի միջոցով անձը հաստատող փաստաթղթի տվյալների ներմուծում տեխնիկական սարքավորման մեջ: Առկա չէ որևէ տեղամաս, որտեղ տեխնիկական սարքավորման միջոցով չի տպվել տեղեկանք, ինչպես նաև առկա չէ որևէ դիմում, որ նշված տեղեկանքը չի տրամադրվել իրավասու սուբյեկտներին:
Ինչ վերաբերում է տեղամասային ընտրական հանձնաժողովների կողմից գործածվող ընտրողների ցուցակների կրկնվող էջերին, ապա պատասխանողի կարծիքով այդ կապակցությամբ դիմող «Հայաստան» դաշինքի կողմից ներկայացվել է ցուցակների էջերի կրկնություն, որը վերաբերել է 9 տեղամասի: Նշվածի բացատրությունը կարող է լինել հնարավոր տեխնիկական վրիպումը: Սակայն ներկայացված 9 տեղամասերից 6-ում ուղղակիորեն բացակայում է նույն անձին վերաբերող տողերում կրկնակի ստորագրման հանգամանքը, նույն անձի անունից երկու ստորագրության հանդիպում ենք 3 տեղամասի պարագայում, և խոսքը վերաբերում է 10 կրկնվող ստորագրության, այսինքն՝ լրացուցիչ 5 ստորագրության: ՀՀ Կենտրոնական ընտրական հանձնաժողովի կողմից նշված հանգամանքի վերաբերյալ նյութերն ուղարկվել են դատախազություն:
Վերահաշվարկի հետ փաստարկների վերաբերյալ պատասխանողը հայտնել է, որ 3 տարածքային ընտրական հանձնաժողովներում (թիվ 2, 3, 9) ներկայացվել է ընդհանուր թվով 4 ընտրական տեղամասում քվեարկության արդյունքների վերահաշվարկի վերաբերյալ 4 դիմում: Դիմումները ներկայացված են եղել «Զարթոնք» ազգային քրիստոնեական կուսակցության վստահված անձանց կողմից: ՀՀ Կենտրոնական ընտրական հանձնաժողովում ստացվել են նաև դիմումներ «Ինքնիշխան Հայաստան» կուսակցության լիազոր ներկայացուցչի և «Հելսինկյան Քաղաքացիական Ասամբլեայի Վանաձորի գրասենյակի» կողմից, որոնք վերաբերել են տարբեր տեղամասերում քվեարկության արդյունքների վերաբերյալ անճշտություններին: Ներկայացված դիմումները վերաբերել են ընդհանուր թվով 24 տեղամասերի տվյալներին: Ընտրական օրենսգրքի պահանջների հաշվառմամբ՝ տարածքային ընտրական հանձնաժողովներն իրականացրել են վերահաշվարկ ինչպես վստահված անձանց ներկայացրած դիմումներով, այնպես էլ սեփական նախաձեռնությամբ են իրականացրել վերահաշվարկ՝ հաշվի առնելով նաև «Ինքնիշխան Հայաստան» կուսակցության լիազոր ներկայացուցչի և «Հելսինկյան Քաղաքացիական Ասամբլեայի Վանաձորի գրասենյակի» կողմից նշված դիմողների մատնանշած ընտրական տեղամասերը: Թիվ 2, 3, 4, 5, 6, 7, 9, 10, 11, 13, 14, 17, 23, 24, 25, 33, 34 և 35 տարածքային ընտրական հանձնաժողովները սեփական նախաձեռնությամբ իրականացրել են քվեարկության արդյունքների վերահաշվարկ: Ընդհանուր առմամբ վերահաշվարկվել են 83 ընտրական տեղամասերի (թիվ 2/1, 2/2, 2/3, 2/6, 2/32, 2/44, 3/20, 3/26, 3/27, 4/3, 4/4, 4/5, 4/6, 4/8, 4/9, 4/10, 4/11, 4/16, 4/40, 4/44, 5/4, 5/14, 6/9, 6/13, 6/18, 6/22, 6/26, 7/7, 9/4, 9/30, 9/32, 9/33, 9/43, 9/44, 9/55, 10/33, 10/43, 11/11, 11/17, 11/22, 13/31, 14/8, 14/40, 17/14, 17/38, 23/38, 23/46, 23/47, 23/50, 24/4, 24/7, 25/12, 25/19, 25/21, 25/25, 25/34, 25/39, 25/43, 33/31, 34/2, 34/3, 34/4, 34/5, 34/6, 34/8, 34/9, 34/10, 34/12, 34/13, 34/19, 34/20, 34/21, 34/22, 34/24, 34/27, 34/29, 34/37, 34/44, 34/60, 34/63, 34/68, 35/30) արդյունքներ։ Արդյունքում 16 տեղամասերում նախապես արձանագրված քվեարկության արդյունքները որևէ փոփոխություն չեն կրել, 31 տեղամասերում թեկնածուներին տրված «կողմ» ձայների որևէ փոփոխություն չի արձանագրվել: Մնացած 51 տեղամասերում արձանագրվել են ոչ էական բնույթի փոփոխություններ՝ պայմանավորված քվեաթերթիկները վավեր կամ անվավեր ճանաչելու հետ: Վերահաշվարկի աշխատանքներին ներկա են գտնվել համապատասխան տեղամասային ընտրական հանձնաժողովների անդամները, ընտրություններին մասնակցող կուսակցությունների վստահված անձինք, զանգվածային լրատվության միջոցների ներկայացուցիչներ և դիտորդներ: Ներկայացված ամբողջ տեղեկատվությունը հրապարակվել է ՀՀ Կենտրոնական ընտրական հանձնաժողովի կայքում՝ հենց վերահաշվարկի աշխատանքներին զուգահեռ: Կայքում հրապարակվել է նաև վերահաշվարկի ամբողջ աղյուսակավորումը: Այն տեղամասերում, որտեղ արձանագրվել են անճշտություններ, նյութերն ուղարկվել են իրավապահ մարմիններին: Ինչ վերաբերում է «Հայաստան» դաշինքի դիմումի փաստարկներին՝ կապված մանդատների բաշխման հետ, ապա այն իրականացվել է Ընտրական օրենսգրքի 95 և 96-րդ հոդվածների պահանջների լիակատար պահպանմամբ:
Հաշմանդամություն ունեցող անձանց դեպքում վերջիններիս ընտրական իրավունքի խախտման վերաբերյալ փաստարկների առնչությամբ պատասխանողը հայտնում է, որ ձեռնարկվել են մի շարք միջոցառումներ՝ հաշմանդամություն ունեցող ընտրողների ընտրական իրավունքի իրացումն ապահովելու համար: Այդուհանդերձ, հարկ է նկատել, որ առկա չէ որևէ ապացույց, որ անձինք զրկվել են քվեարկությանը մասնակցելու իրավունքից մատչելիության բացակայության պատճառով:
Ինչ վերաբերում է տեղամասային ընտրական հանձնաժողովներում կիրառվող սարքավորումների թողունակությանը, ապա պատասխանողի կարծիքով սարքերը բաշխվել են տեխնիկական հնարավորությունների հաշվարկով, և թողունակությամբ պայմանավորված որևէ ընտրող չի զրկվել քվեարկելու իրավունքից:
Քվեարկության կարգին վերաբերող հարցադրումներին անդրադառնալով՝ պատասխանողը նշում է, որ դիմողները թվարկում են քվեարկության օրն ընտրական տեղամասերում առկա կուտակումներ, որոնք անգամ լինելիության պայմաններում չէին կարող և չեն գործել որևէ ազդեցություն ընտրությունների արդյունքների վրա: Ուղղորդված քվեարկության դեպքերի հետ կապված տարածքային ընտրական հանձնաժողովների կողմից այդպիսին գնահատված նյութերը փոխանցվել են իրավապահ մարմիններին, սակայն տեսախցիկների օգնությամբ հետևելով քվեարկության ընթացքին, էլեկտրոնային կայքերում առկա հրապարակումներին, ինչպես նաև ուսումնասիրելով տեղամասային ընտրական հանձնաժողովների գրանցամատյանները՝ պատասխանողը գտնում է, որ ուղղորդված քվեարկության դեպքերը չեն կրել կազմակերպված կամ համընդհանուր բնույթ, ուստիև չէին կարող ունենալ որևէ ազդեցություն ընտրությունների արդյունքների վրա:
Ընտրական տեղամասերում հոսանքազրկումների հետ կապված՝ պատասխանողը փաստում է, որ հոսանքազրկման դեպքեր առկա են եղել և՛ քվեարկության ընթացքում, և՛ դրա ավարտից հետո: Այդ կապակցությամբ ներկայացվել են պարզաբանումներ, որ հոսանքազրկումը տեղի է ունեցել վթարների արդյունքում, ձեռնարկվել են միջոցներ հնարավորինս կարճ ժամկետներում հետևանքները վերացնելու ուղղությամբ, և հնարավոր ամենակարճ ժամկետներում վթարի հետևանքները վերացվել են, և մատակարարումները վերականգնվել են: Քվեարկության ընթացքում տեղի ունեցած հոսանքազրկումները որևէ խնդիր չեն առաջացրել, քանի որ տեխնիկական սարքավորումներն աշխատում են նաև համապատասխան մարտկոցներով, և աշխատանքի խափանում չի արձանագրվել, իսկ քվեարկության արդյունքների ամփոփման հետ կապված իրավախախտման փաստեր չեն արձանագրվել:
Պատասխանողը պնդում է, որ քվեաթերթիկների ծրարների թափանցման հետ կապված դեպքեր քվեարկության ընթացքում չեն արձանագրվել:
Պատասխանողը հայտնում է, որ ըստ դիմողների՝ մի շարք ընտրատեղամասերում ընտրողներին են տրամադրվել նախօրոք պատրաստված քվեաթերթիկների փաթեթներ, ինչի արդյունքում արձանագրվել են մի շարք դեպքեր, երբ այդ փաթեթները չեն պարունակել բոլոր քվեաթերթիկները, և դիտորդների նկատառումներից հետո միայն բացակայող քվեաթերթիկները համալրվել են, և անդամներն սկսել են քվեաթերթիկները հավաքել ընտրողի աչքի առջև։ Վկայակոչելով Ընտրական օրենսգրքի 66-րդ հոդվածի 2-րդ մասը՝ պատասխանողը փաստում է, որ նշված իրավանորմում հիմնական շեշտադրումը մեկն է, որ ընտրողին տրամադրվեն բոլոր քվեաթերթիկները: Այսինքն՝ կա սահմանված կանոն, որ ընտրողին տրամադրվեն բոլոր քվեաթերթիկները: Եթե ընդունենք, որ ընտրողին տրվել են անգամ նախապես հավաքված քվեաթերթիկներ, ապա դա ինքնին չի կարող որակվել որպես Ընտրական օրենսգրքի 66-րդ հոդվածի 2-րդ մասի խախտում:
Դիտորդների իրավունքների խոչընդոտման վերաբերյալ դատողությունների առնչությամբ՝ կապված երկու դեպքում նախընտրական հանդիպումներին մասնակցությունն արգելելու հանգամանքի հետ, պատասխանողի կարծիքով նման դեպքերում Ընտրական օրենսգիրքը որևէ սահմանափակում չի պարունակում հավաքի կազմակերպիչների համար, և նրանց վարքագծում որևէ խախտում առկա չէ, ավելին՝ նշված դեպքերն ընդհանրապես որևէ առնչություն չեն կարող ունենալ ընտրությունների արդյունքների հետ:
Պատասխանողը հայտնում է, որ տեխնիկական սարքավորման միջոցով տպվող քվեարկության կտրոնի վրա, Ընտրական օրենսգրքով սահմանված տվյալներից բացի, նշվում են հետևյալ լրացուցիչ տվյալները՝ ընտրության անվանումը, քվեարկության օրը, ամիսը, տարեթիվը, քվեարկության կտրոնը տպելու ժամը, մեկից ավելի տեխնիկական սարքավորումներ օգտագործվելու դեպքում՝ տեղեկություն, թե ո՞ր տեխնիկական սարքավորման միջոցով է ընտրողը գրանցվել: Ընտրական օրենսգրքի 66-րդ հոդվածի 6-րդ մասով սահմանված իրավակարգավորման դեպքում, երբ էկրանին հայտնվում է կարմիր նշան, ապա միանում է ձայնային ազդանշան, և այս դեպքում ընտրողի անունը, ազգանունը, լուսանկարը (էլեկտրոնային շտեմարանում դրա առկայության դեպքում), անձը հաստատող փաստաթղթի համարը, ընտրական տեղամասի ընտրողների ցուցակում հերթական համարը հայտնվում են էկրանի վրա «Կրկնակի գրանցման փորձ» ծանուցման հետ մեկտեղ, ինչպես նաև էկրանին հայտնվում է այն փաստաթղթի համարը, որով անձն արդեն գրանցված է եղել տվյալ տեղամասում և գրանցման ամսաթիվն ու ժամը։ Սարքավորման կողմից տպված կրկնակի գրանցման փորձի կտրոնը ներառում է գրեթե բոլոր անհրաժեշտ տվյալները (ընտրությունների անվանումը, ամսաթիվը, կտրոնի տպման ժամը, ընտրական տեղամասի համարը, ընտրական տեղամասի ընտրողների ցուցակում ընտրողի հերթական համարը, ընտրողի անունը, ազգանունը, կրկնակի գրանցման փորձի ժամանակ ներմուծված փաստաթղթի համարը, այն փաստաթղթի համարը, որով ընտրողն արդեն գրանցված է եղել տվյալ ընտրական տեղամասում, առաջին գրանցման ամսաթիվն ու ժամը) իրավախախտումն արձանագրելու և համապատասխան միջոցներ ձեռնարկելու համար: 2021 թվականի հունիսի 20-ին կայացած արտահերթ խորհրդարանական ընտրությունների ժամանակ 1996 տեղամասերում գործարկված տեխնիկական սարքավորումները սահմանված կարգի համաձայն ունեին քվեարկության մասնակիցներին հաշվառելու, կրկնակի գրանցումը բացառելու ծրագրային հագեցվածություն: Այն տեղամասային ընտրական հանձնաժողովներում, որտեղ կիրառվել են մեկից ավելի տեխնիկական սարքավորումներ, դրանց աշխատանքը եղել է սինքրոնիզացված, ինչը հնարավորություն է տվել ընտրողին գրանցվել տեղամասային ընտրական հանձնաժողովում օգտագործվող տեխնիկական սարքավորումներից յուրաքանչյուրով՝ բացառելով նույն ընտրողի կրկնակի գրանցման հնարավորությունը մյուս տեխնիկական սարքավորման միջոցով:
Վերոգրյալի հիման վրա պատասխանողը գտնում է, որ վիճարկվող որոշումն իրավաչափ է, կայացվել է Ընտրական օրենսգրքի պահանջների պահպանմամբ, ուստիև խնդրում է դիմումները մերժել, իսկ ՀՀ Կենտրոնական ընտրական հանձնաժողովի 2021 թվականի հունիսի 27-ի թիվ 184-Ա որոշումը թողնել ուժի մեջ:
5. Հարակից պատասխանողների դիրքորոշումները
5.1. ՀՀ դատախազության դիրքորոշումը
Որպես հարակից պատասխանող` ՀՀ դատախազությունը, անդրադառնալով ՀՀ վարչապետ Ն. Փաշինյանի կողմից հրաժարական տալուց հետո նրա՝ իբրև ՀՀ վարչապետի պաշտոնակատարի պաշտոնավարման ենթադրյալ ապօրինի լինելու հանգամանքին, նշում է, որ այդ առթիվ 28.04.2021թ. և 24.05.2021թ. գլխավոր դատախազություն հաղորդումներ են ներկայացվել հանցագործության մասին՝ խնդրելով ՀՀ վարչապետ Ն. Փաշինյանի կողմից 25.04.2021թ. հրաժարական ներկայացնելուց հետո ՀՀ վարչապետի լիազորությունների իրականացումը շարունակելու փաստով քրեական գործ հարուցել ՀՀ քրեական օրենսգրքի 300-րդ հոդվածի 2-րդ մասի հատկանիշներով («Իշխանությունը յուրացնելը»): 29.04.2021թ. և 31.05.2021թ. դատախազների կողմից դիմողներին գրություններով պարզաբանվել է, որ դիմումներում նշված հանգամանքները վերաբերում են առերևույթ սահմանադրաիրավական նորմերի կիրառման կապակցությամբ առկա վեճին, որի լուծումը դուրս է ՀՀ դատախազության լիազորությունների շրջանակից:
Նախընտրական քարոզչության թեկնածուների քարոզչական ելույթներում, քարոզչական հոլովակներում ատելության խոսքի և բռնության հրապարակային կոչերի օգտագործման վերաբերյալ ՀՀ դատախազությունը հայտնում է, որ նախընտրական քարոզչության ընթացքում բռնության տարրեր պարունակող խոսքի առավել վիճահարույց դեպքերը քրեադատավարական ընթացակարգերով ստուգվել են, և կայացվել են քրեական գործ հարուցելը մերժելու մասին որոշումներ: Իր պատասխանում ՀՀ դատախազությունը, ելնելով նաև Մարդու իրավունքների և հիմնարար ազատությունների պաշտպանության մասին եվրոպական կոնվենցիայի 10-րդ հոդվածի, Ռաբաթի գործողությունների ծրագրի, ինչպես նաև այս առումով արտահայտած ՄԻԵԴ որոշակի դիրքորոշումներից, եզրահանգում է, որ նախընտրական քարոզչության ընթացքում թեկնածուների և, մասնավորապես, քաղաքական կուսակցությունների կամ դաշինքների առաջնորդներ Ն. Փաշինյանի, Ռ. Քոչարյանի, Ս. Սարգսյանի և մյուսների ելույթներն իրենց ամբողջության մեջ չեն կարող համարվել բռնություն հրահրող, բռնությունը հրապարակայնորեն արդարացնող կոչեր պարունակող:
Անդրադառնալով դիմողների կողմից բարձրացվող այն պնդումներին, թե 2021 թվականի մայիսի 10-ից սկսված հարյուրավոր շտաբների ներկայացուցիչների, ակտիվի ներկայացուցիչների պարբերաբար բերման են ենթարկել ոստիկանություն առանց որևէ պատշաճ հիմքի, ինչի արդյունքում խաթարվել է ազատ և հավասար ընտրական սկզբունքների տարրերը, ՀՀ դատախազությունը կրկին շեշտադրում է, որ ընտրական գործընթացի ողջ ժամանակահատվածում ընթացք է տրվել առերևույթ ընտրական իրավախախտումների վերաբերյալ 861 հաղորդման, և որ այդ գործողությունները, այդ թվում՝ դաշինքների համակիրներին զանգվածային բերման ենթարկելու, նրանց բնակարաններում, դիմողների պնդմամբ ապօրինի խուզարկությունների վերաբերյալ գործողությունները, կատարվել են նշված հարյուրավոր հաղորդումների վերաբերյալ ձեռնարկված ստուգողական գործողությունների և նախապատրաստված նյութերի շրջանակներում՝ պահպանելով քրեադատավարական ընթացակարգերը, և որ դրանք կատարվել են «Ոստիկանության մասին» ՀՀ օրենքի 11-րդ հոդվածի 1-ին կետի, ՀՀ քրեական դատավարության օրենսգրքի 153-րդ և 225-231-րդ հոդվածներով սահմանված կարգով և հիմքերով:
Կատարված խուզարկությունների վերաբերյալ դիմողների պնդումների առնչությամբ ՀՀ դատախազությունը նշում է, որ ընտրական գործընթացի ժամանակ քրեական գործերի շրջանակներում կատարվել են 29 խուզարկություններ, որոնցից յոթը՝ «Հայաստան» դաշինքի հետ առնչվող անձանց բնակարաններում կամ շինություններում, քսանը՝ «Պատիվ ունեմ» կուսակցությունների դաշինքի, իսկ երկուսը՝ այլ միավորների: Դատախազությունն արձանագրում է, որ խուզարկությունները կատարվել են իրավական և փաստական հիմքերի վերաբերյալ պատշաճ հիմնավորված միջնորդությունների հիման վրա դատարանների կողմից կայացված դատական ակտերով: Անդրադառնալով քվեարկության օրը մայրաքաղաք Երևանի բազմաթիվ փողոցներում թափված՝ «Հայաստան» դաշինքը և նրա ղեկավար Ռ. Քոչարյանին վարկաբեկող և զրպարտող բովանդակությամբ թռուցիկներ տարածելու դեպքին՝ դատախազությունն արձանագրում է, որ այդ փաստով ՀՀ ոստիկանության Երևան քաղաքի վարչությունում հարուցվել է վարչական վարույթ, որի շրջանակներում հայտնաբերվել է վարչական իրավախախտում կատարած անձը, որի վերաբերյալ և վարչական վարույթի նյութերն ուղարկվել են ՀՀ Կենտրոնական ընտրական հանձնաժողով՝ վերջինիս վարչական պատասխանատվության հարցը լուծելու:
Դատախազությունը, անդրադառնալով քարոզչական պաստառների վնասման կամ ոչնչացման դեպքերին, արձանագրում է, որ ոչնչացման բոլոր այն դեպքերը, որոնցով դրանց սեփականատերերին կարող էր առերևույթ ՀՀ քրեական օրենսգրքի 185-րդ հոդվածի իմաստով վնաս պատճառվել, ՀՀ քրեական դատավարության օրենսգրքի 180-181-րդ հոդվածների կարգով նյութավորվել են:
Նախընտրական քարոզչության ընթացքում և հենց ընտրության օրն ընդդիմադիր գործիչների և նրանց աջակիցների ցուցադրական ձերբակալությունների, այդ թվում՝ ընդդիմադիր թեկնածուների ապօրինի ձերբակալությունների հարցի առնչությամբ դատախազությունը հայտնում է, որ դատախազության կողմից ներկայացված բացատրություններում նշված ընտրական իրավախախտումների վիճակագրությունը վկայում է այն մասին, որ այդ առերևույթ ընտրական իրավախախտումների մի զգալի մասը կատարվել է հենց «Պատիվ ունեմ» կուսակցությունների դաշինքի աջակիցների կողմից, որոնցից 17 դեպքով ՀՀ քրեական օրենսգրքի տարբեր հոդվածներով հարուցվել են քրեական գործեր:
Անդրադառնալով դիմողների բարձրացրած այն հարցին, որ ընտրական գործընթացի ժամանակահատվածում, այդ թվում՝ հենց քվեարկության օրը պետական մարմինների, տեղական ինքնակառավարման մարմինների պաշտոնյաների կողմից մշտապես և համակարգված օգտագործվել է մեծածավալ վարչական ռեսուրս, ՀՀ դատախազությունը հայտնում է, որ արձանագրվել է ընտրական գործընթացի ընթացքում ծառայողական կամ այլ կախվածությունն օգտագործելով քաղաքացու ընտրական իրավունքի առերևույթ խախտման 102 դեպք, և որ այդպիսի դեպքերի վերաբերյալ հաղորդումներից 53-ը վերաբերել է հենց դիմողներից մեկի՝ «Հայաստան» դաշինքի կողմնակիցների կողմից ենթադրյալ հանցագործություն կատարելուն, իսկ 49-ը՝ «Քաղաքացիական պայմանագիր» կուսակցության կողմնակիցների կողմից: Այնուամենայնիվ ՀՀ դատախազությունը հայտնում է, որ նշված 102 դեպքից 101-ով հաղորդումներում նշված հանգամանքները չեն հաստատվել, և որ դրանից ընդամենը մեկով է առկա հարուցված քրեական գործ՝ ավարտված նախաքննությամբ:
Ընտրական տեղամասում ցուցակներում առկա ստորագրությունների և արձանագրություններում առկա մասնակիցների թվի անհամապատասխանության՝ բարձրացվող հարցի առնչությամբ ՀՀ դատախազությունը նշում է, որ դիմողների կողմից նշված՝ 109 ընտրական տեղամասերում առկա անճշտությունների վերաբերյալ ՀՀ դատախազության կողմից հանձնարարվել է ՀՀ քրեական դատավարության օրենսգրքի 180-181-րդ հոդվածների կարգով նախապատրաստել նյութեր, որոնց արդյունքների վերլուծության հիման վրա ՀՀ դատախազությունը նկատում է, որ այդ «անհամապատասխանության պատկերը» տեղ է գտնում այն պատճառով, որ մի դեպքում դիմողի կողմից այս երկու ելակետային թվերի ուղղակի սխալ համադրում է կատարվել, իսկ մի այլ դեպքում՝ տեղ է գտել դրանց մեխանիկական համադրում՝ առանց հաշվի առնելու մի շարք հանգամանքներ: Իբրև այդպիսիք, ՀՀ դատախազությունը նշում է, որ ընտրական տեղամասում զինծառայողների քվեարկությունը, որոնց թիվը գաղտնի է, և որ նրանք ստորագրում են զորամասում հաշվառված ընտրողների ցուցակում, սակայն նրանց թիվն արդյունքների ամփոփման արձանագրության մեջ ներառվում է տեղամասում քվեարկության մասնակիցների ընդհանուր թվի մեջ: Երկրորդ, մի շարք տեղամասերի ստորագրված ցուցակների սկանավորման արդյունքում ցուցակի որոշ էջեր չեն սկանավորվել և հրապարակվել են այդպես կիսատ: Երրորդ, մի շարք դեպքերում ուղղակի դիմողի կողմից, ըստ ՀՀ դատախազության, կատարվել է սխալ համադրում, և նյութերի նախապատրաստման ընթացքում պարզվել է, որ տեղամասում քվեարկության մասնակիցների ընդհանուր թվի և սկանավորված ցուցակներում ստորագրությունների թվի ոչ մի անհամապատասխանություն էլ չկա: Չորրորդ, քիչ դեպքերում հանձնաժողովի անդամների անփույթ աշխատանքը, որտեղ տարբերությունը կազմել է մեկ կամ երկու ստորագրության անհամապատասխանություն և այլն:
Անդրադառնալով դատաքննության ընթացքում դիմողներից մեկի վկայակոչած քաղաքացի Ջ. Մարտիրոսյանի փոխարեն այլ անձի քվեարկության դեպքին՝ ՀՀ դատախազությունը հայտնում է, որ ՀՀ քրեական դատավարության օրենսգրքի 180-181-րդ հոդվածների կարգով նյութեր են նախապատրաստվել, և որի արդյունքում Ջ. Մարտիրոսյանի թոռնուհու, հանձնաժողովի անդամ Ե. Մարուքյանի և ընտրող Գ. Շահգալդյանի բացատրություններով և վերջինիս անվամբ տեխնիկական սարքավորման միջոցով տպված կտրոնի և ընտրողների ցուցակի համապատասխան էջի ուսումնասիրությամբ պարզվել է, որ Գ. Շահգալդյանը գրանցվելով ընտրողների ցուցակում, շփոթմամբ ստորագրել է Ջ. Մարտիրոսյանի անվան դիմաց, իսկ ցուցակում իր անվան դիմաց ստորագրությունը բացակայում է: Արդյունքում 06.06.2021թ. որոշում է կայացվել նյութերով քրեական գործ հարուցելը մերժելու մասին:
Անդրադառնալով դիմողների մի շարք այլ փաստարկներին և ամփոփելով 20.06.2021թ. ՀՀ Ազգային ժողովի արտահերթ ընտրությունների նախապատրաստման և անցկացման ընթացքում ՀՀ դատախազության կողմից ձեռնարկված գործողությունների, դրանց ընթացքի և արդյունքների մասին բացատրությունները՝ ՀՀ դատախազությունը նշում է, որ իրենց հաջողվել է իրավապահ մյուս մարմինների հետ համագործակցված ձևով ապահովել առերևույթ ընտրական իրավախախտումների կանխարգելումը, հայտնաբերումը, անհրաժեշտ դատավարական և այլ գործողությունների ձեռնարկումը և պատշաճ քրեաիրավական գնահատական տալը, որպիսի հանգամանքով էլ նաև, քրեաիրավական տեսանկյունից, ըստ ՀՀ դատախազության, ապահովվեց այդ համապետական ընտրությունների օրինականությունը և ՀՀ քաղաքացու կամարտահայտության ազատ իրականացումը:
5.2. ՀՀ ոստիկանության դիրքորոշումը
Հարակից պատասխանողը հայտնում է, որ ՀՀ ոստիկանությունը նախընտրական քարոզարշավից սկսած ՀՀ ողջ տարածքում իրականացրել է հասարակական կարգի պահպանության և հասարակական անվտանգության ապահովմանն ուղղված միջոցառումներ, օպերատիվ արձագանքվել է իրավախախտումների և պատահարների վերաբերյալ բոլոր ահազանգերին, ապահովել է տարածքային ընտրական հանձնաժողովներից ընտրական փաստաթղթերի տեղափոխման ուղեկցումն ընտրական տեղամասեր և դրանց պահպանումը, քաղաքացիներին սպասարկելու նպատակով ընտրությունների և դրան նախորդող օրերին ՀՀ ոստիկանությունում գործել է Թեժ գիծ ծառայություն, ինչպես միջազգային, այնպես էլ տեղական դիտորդական առաքելությունների հետ տեղի են ունեցել հանդիպում-քննարկումներ և տեղեկատվության փոխանակում, ճշգրտվել են ընտրացուցակները և այլն:
Անդրադառնալով ՀՀ ոստիկանության ծառայողների մեծ ծավալով նախընտրական քարոզչությանը ներգրավելու առումով վարչական ռեսուրսի կիրառման վերաբերյալ դիմողների փաստարկներին՝ հարակից պատասխանողը նշում է, որ խնդրո առարկա հարցին անդրադարձել է թիվ ՎԴ/6999/05/21 գործի շրջանակներում վարչական դատարանը՝ արձանագրելով, որ չի հաստատվել որևէ փաստ առ այն, որ ՀՀ ոստիկանության ծառայողների ռեսուրսն օգտագործվել է երրորդ անձի օգտին քվե ստանալու նպատակով: Ավելին, ՀՀ ոստիկանության ծառայողները նշված ժամանակահատվածում իրականացրել են բացառապես «Ոստիկանության մասին» օրենքի 12-րդ հոդվածով սահմանված՝ հանրային վայրերում հասարակական կարգի պահպանությունն ապահովելու իրենց լիազորությունը:
Հարակից պատասխանողը հավելել է, որ ՀՀ ոստիկանությունը բոլոր կուսակցությունների և խմբակցությունների նկատմամբ մշտապես ցուցաբերել է հավասարակշռված մոտեցում:
Նախընտրական քարոզարշավի ընթացքում տեղի ունեցած իրավախախտումների վերաբերյալ ՀՀ ոստիկանությունում արձանագրվել է 285 դեպք, որոնցից որպես հանցագործության վերաբերյալ հաղորդում ՀՀ քրեական դատավարության օրենսգրքի 180-181-րդ հոդվածների կարգով ընթացք է տրվել 132 դեպքի, իսկ 153-ը չեն պարունակել առերևույթ հանցագործության հատկանիշներ և ստուգվել են որպես պատահար: Ընտրությունների օրն արձանագրվել է 207 դեպք:
Անդրադառնալով քվեարկության օրը թռուցիկներ տարածելու դեպքով պատշաճ միջոցներ չձեռնարկելու մասին դիմողի պնդումներին՝ հարակից պատասխանողն ընդգծել է, որ ահազանգն ստանալուց անմիջապես հետո, այն է՝ 07.00-ից ընդամենը ժամեր անց, ձեռնարկված օպերատիվ միջոցառումների շնորհիվ իրավախախտումը բացահայտվել է: Ինչ վերաբերում է պաստառների վնասման դեպքերին, ապա ՀՀ ոստիկանության կողմից արձանագրվել են բոլոր հայտնի դեպքերը, ձեռնարկվել անհրաժեշտ միջոցներ դրանց բացահայտման ուղղությամբ: Այս պահին դեպքերից 6-ն արդեն բացահայտված են:
Անդրադառնալով առանց կենսաչափական անձնագրի 23.790 քաղաքացու քվեարկության վերաբերյալ դիմողի պնդումներին՝ նշել է, որ հիմնական պատասխանողի կողմից համապատասխան պարզաբանում ներկայացվել է: Բացի դրանից, անթույլատրելի է որևէ կերպ պարտադրել քաղաքացուն փոխարինելու իր անձնագիրը կենսաչափականով, և ՀՀ ոստիկանությունն այս առումով որևէ գործիքակազմով օժտված չէ:
Անդրադառնալով դիմողների կողմից մատնանշված այն փաստարկին, որ ՀՀ քաղաքացու անձնագիր ունեցող բազմաթիվ անձանց ՀՀ ոստիկանության անձնագրային և վիզաների վարչության կողմից հայեցողաբար ընտրությանը մասնակցելու հնարավորություն չի տրամադրվել՝ հարակից պատասխանողը շեշտադրել է, որ ՀՀ ոստիկանության անձնագրային և վիզաների վարչությունը հիմնական և լրացուցիչ ընտրացուցակները կազմելիս առաջնորդվել է բացառապես համապատասխան հարաբերությունները կանոնակարգող իրավական կարգավորումներով՝ ապահովելով ՀՀ քաղաքացիների ընտրական իրավունքի պատշաճ իրացումը: Բացի դրանից, անձնագրային վիզաների վարչության կողմից նաև հաշվի է առնվել ընտրացուցակներում քաղաքացիներին ընդգրկելու վերաբերյալ առկա դատական պրակտիկան: Ինչ վերաբերում է Հայաստանի Հանրապետությունում հաշվառում չունեցող քաղաքացիներին, ապա վերջիններս Ընտրական օրենսգրքի 10-րդ հոդվածի 5-րդ մասի համաձայն՝ քվեարկության օրվանից ոչ ուշ, քան 10 օր առաջ իրավունք ունեին դիմում ներկայացնել լիազոր մարմին՝ ընտրողների ցուցակում ժամանակավորապես ընդգրկվելու վերաբերյալ` նշելով քվեարկության օրը Հայաստանում գտնվելու վայրի հասցեն։ Այս հիմքով ընտրողների ցուցակներում ընդգրկվել են Հայաստանի Հանրապետությունում հաշվառում չունեցող 1479 ընտրող:
Ինչ վերաբերում է ընտրություններին մասնակցելու համար տեղեկանք ստանալու դիմումներն անձնագրային և վիզաների վարչության կողմից մերժելու մասին որոշումներին, ապա դրանք վերջնական չեն, օրենսդրությամբ նախատեսված է դրանք բողոքարկելու հստակ իրավական մեխանիզմ, ինչով պայմանավորված՝ որոշումների մի մասը բողոքարկվել է դատական կարգով։ ՀՀ ոստիկանությունը նշել է, որ դատարաններից ստացվել են 239 հայցերով վարույթ ընդունված դատական գործեր, որոնցից 178-ով կայացվել է հայցը բավարարելու և հայցվորին ընտրողների ցուցակներում ընդգրկելու վերաբերյալ վճիռ, իսկ 61 հայց մերժվել, կարճվել կամ վերադարձվել է։ Բավարարված 178 վճիռներից ոչ բոլորով են քաղաքացիները դիմել անձնագրային ծառայություններ ընտրություններին մասնակցելու համար տեղեկանքներ ստանալու համար։ Անձնագրերի և վիզաների վարչությունում առկա տեղեկատվության համաձայն՝ դատարանների վճիռների հիման վրա տրամադրված տեղեկանքների թիվը կազմում է 59:
Ներկայացնելով դիմողների կողմից որպես ենթադրյալ խախտումների վարկած մատնանշված 2021 թվականի հունվարի 1-ից մինչև հունիսի 20-ը նախորդ տարվա նույն ժամանակահատվածի համեմատությամբ 70 000-ով ավելի անձը հաստատող փաստաթուղթ տպագրված լինելու փաստը (238 912)՝ հարակից պատասխանողը նշում է, որ նոր կորոնավիրուսային հիվանդության տարածմամբ պայմանավորված՝ տպագրված փաստաթղթերի քանակային տարբերությունն արդարացված է՝ փաստարկելով, որ 2019 թվականի 1-ին կիսամյակում տպագրված անձը հաստատող փաստաթղթերի թիվը կազմել է 239 772՝ հազարով ավելի, իսկ 2018 թվականի նույն ժամանակահատվածում՝ 275 669՝ շուրջ 37 հազարով ավելի:
Անդրադառնալով նաև «Պատիվ ունեմ» կուսակցությունների դաշինքի կողմից հիշատակված պրոֆիլակտիկ զրույցներին վերաբերող հարցին՝ հարակից պատասխանողը փաստել է, որ Ազգային ժողովի ընտրությունների քարոզարշավի մեկնարկից սկսած ՀՀ ոստիկանությունը համագործակցել է ընտրությունների մասնակից կուսակցությունների և դաշինքների հետ, տեղերում հանդիպումներ է ունեցել նրանց շտաբների ներկայացուցիչների հետ: Վերջիններիս հետ փոխանակվել են կոնտակտային տվյալներով, ունեցել են պրոֆիլակտիկ զրույցներ, ինչի նպատակն է եղել արագ արձագանքել հնարավոր ընտրախախտումներին, դրանց կանխարգելմանն ու բացահայտմանը, ինչպես նաև հասարակական կարգի առավել արդյունավետ ապահովմանը:
5.3. ՀՀ Հեռուստատեսության և ռադիոյի հանձնաժողովի դիրքորոշումը
Հարակից պատասխանողը նշում է, որ ՀՀ Ազգային ժողովի 2021 թվականի հունիսի 20-ի արտահերթ ընտրությունների նախընտրական քարոզարշավի մեկնարկից առաջ ՀՀ Հեռուստատեսության և ռադիոյի հանձնաժողովը (այսուհետ՝ Հանձնաժողով կամ ՀՌՀ) ընդունել է համապատասխան որոշումներ՝ ուղղված ընտրություններին մասնակցող քաղաքական ուժերի համար Հանրային հեռարձակողի եթերում հավասար և մատչելի ներկայության ապահովմանը: Հանձնաժողովի կողմից կազմակերպվել են սեմինար-դասընթացներ, որոնց նպատակը հավասար պայմանների ապահովման գնահատման մեթոդաբանությունը, նախընտրական քարոզչությունը կարգավորող օրենսդրության պահանջները, նախընտրական շրջանում հեռարձակողների իրավունքները և պարտականությունները, էթիկայի կանոնների չպահպանման հետևանքները ներկայացնելն էր:
Հարակից պատասխանողը շեշտել է, որ թեև խնդրո առարկա ընտրությունների ընթացքում կուսակցությունները/դաշինքները հնարավորություն ունեին հանրային հեռուստատեսության և ռադիոյի եթերում անվճար տեղադրել 2340 րոպե քարոզչական նյութեր, սակայն վերջիններս իրենց հիշատակված իրավունքն իրացրել են մասամբ:
Հանձնաժողովն արձանագրել է, որ ընտրությունների նախընտրական քարոզչության ընթացքում հեռարձակողների կողմից օրենսդրությամբ սահմանված կարգի խախտումների վերաբերյալ միջազգային կազմակերպությունների, ընտրություններին մասնակցող կուսակցությունների, կուսակցությունների դաշինքների, պետական մարմինների, հասարակական կազմակերպությունների, զանգվածային լրատվամիջոցների կողմից Հանձնաժողով բողոքներ չեն ներկայացվել, իսկ 08.06.2021թ. «Հայաստան» դաշինքի ներկայացուցչի կողմից նախընտրական և ընտրական ժամանակահատվածին չվերաբերող բողոքին և 09.06.2021թ. «Պատիվ ունեմ» կուսակցությունների դաշինքի ներկայացուցչի կողմից ներկայացված նույնաբովանդակ բողոքին տրվել են համապատասխան պատասխաններ:
Նախընտրական քարոզարշավի ընթացքում ՀՌՀ մշտադիտարկման արդյունքներով հարուցվել է 9 վարչական վարույթ, որոնց շրջանակներում Հանձնաժողովի 2021 թվականի հուլիսի 1-ի թիվ 111-Ա որոշման համաձայն՝ «Ազատություն Թիվի» ՍՊԸ-ի հանդեպ կիրառվել է տուգանք՝ 200 000 ՀՀ դրամ, «ՖՄ-105,5» ՍՊԸ-ի նկատմամբ հարուցված վարչական վարույթը կարճվել է՝ Հանձնաժողովի 2021 թվականի հուլիսի 1-ի թիվ 118-Ա որոշման համաձայն, իսկ «Ձագեձոր հեռուստաընկերություն» ՍՊԸ-ի նկատմամբ 2021 թվականի հունիսի 11-ին հարուցված վարչական վարույթը չի ավարտվել: Հեղինակազորված «Ազատություն Թիվի» ՍՊԸ-ի («Ազատություն Թիվի» տեսալսողական ծրագիր), «Ֆրի Նյուզ» ՍՊԸ-ի («Ֆրի Նյուզ» տեսալսողական ծրագիր), «Մուլտի Մեդիա-Կենտրոն Թիվի» ՓԲԸ-ի («Կենտրոն» տեսալսողական ծրագիր), «Շարկ» ՍՊԸ-ի («5-րդ ալիք» տեսալսողական ծրագիր), «Հուսաբեր» ՓԲԸ-ի («Երկիր Մեդիա» ծրագիր) և «Արմնյուզ» ՓԲԸ-ի («Արմնյուզ» ծրագիր) հանդեպ ՀՀ օրենսդրությամբ քարոզչության համար արգելված ժամանակահատվածում քարոզչական կամ քարոզչությանը նպաստող նյութ հեռարձակման հիմքով հարուցվել են վարչական վարույթներ, որոնց արդյունքում Հանձնաժողովի 2021 թվականի հուլիսի 1-ի որոշումների հիման վրա ընկերությունների հանդեպ կիրառվել է տույժ՝ գրավոր նախազգուշացում։
Հանձնաժողովն արձանագրում է, որ առկա է առանձին հեռուստառադիոընկերությունների կողմից ընտրություններին մասնակցող կուսակցություններին և կուսակցությունների դաշինքներին հատկացված եթերաժամանակի անհամաչափություն, որը պայմանավորված է կուսակցությունների/դաշինքների կողմից իրենց նախընտրական քարոզչության գործընթացների պլանավորման և իրականացման, միջոցառումների քանակական, տարածքային և ժամանակացուցային բաշխման տարբերություններով, հետևաբար՝ դա չի կարելի գնահատել իբրև հեռուստառադիոընկերությունների կողմից քաղաքական ուժերի համար հավասար պայմանների ապահովման խախտում:
Հանձնաժողովի գնահատմամբ նախընտրական քարոզարշավի ընթացքում քաղաքական ուժերը ցուցաբերել են բարձր ակտիվություն. 07.06.2021թ.-18.06.2021թ. ժամանակահատվածում կուսակցություններին/դաշինքներին տրամադրված եթերաժամանակն անվճար և վճարովի նախընտրական գովազդի համար հեռուստածրագրերում և ռադիոծրագրերում կազմել է 28 700 րոպե /478 ժամ/, իսկ լրատվական թողարկումներում և այլ հաղորդումներում քարոզչական ու ընտրություններին առնչվող նյութերի ընդհանուր ծավալը կազմել է մոտ 79 000 րոպե /1316 ժ/։
Հանձնաժողովը փաստում է, որ նախընտրական շրջանում աճել է կոշտ, անհանդուրժող և սադրիչ հռետորաբանությունը, ատելությունը, կշտամբանքը, սակայն էթիկայի խախտումները լրատվամիջոցների ինքնակարգավորման տիրույթում են:
6. Որպես երրորդ անձ ներգրավված «Քաղաքացիական պայմանագիր» կուսակցության դիրքորոշումը
«Քաղաքացիական պայմանագիր» կուսակցությունը գտնում է, որ սույն գործով չեն ներկայացվել ընտրության արդյունքներն անվավեր ճանաչելու կամ անվավեր ճանաչելու և մանդատների բաշխման կարգ սահմանելու կամ ընտրության երկրորդ փուլ նշանակելու օրենսդրությամբ սահմանված հիմքերի առկայության մասով պատշաճ հիմնավորումներ, ընտրական խախտումների մասով վերաբերելի ապացույցներ։ Թե՛ տեղամասային մակարդակում, թե՛ համապետական մակարդակում ընտրության արդյունքներն անվավեր ճանաչելու նվազագույն չափանիշն այնպիսի ընտրախախտումների առկայությունն է, որոնք ազդեցություն են ունենում ընտրության ելքի վրա կամ համակարգային փոխկապակցվածություն ունեցող կազմակերպված, զանգվածային, կրկնվող կամ պարբերական ընտրախախտումները, որոնք խաթարում են Սահմանադրության 7-րդ հոդվածում ամրագրված ընտրական իրավունքի սկզբունքները։ Սույն գործով ներկայացված չեն տեղեկություններ որևէ նման ընտրախախտման մասին, բերված հիմնավորումները ձևական բնույթ ունեն։ Հատկանշական է նաև, որ գրեթե բացակայում են ընտրական խախտումների արձանագրման մասով անհրաժեշտ իրավական գործընթացները։
Անդրադառնալով բռնության կոչերի, ատելության խոսքի և դրանց ընտրական իրավունքի ազատության և հավասարության վրա ազդեցությանը՝ երրորդ անձը գտնում է, որ Ն. Փաշինյանի կողմից բազմիցս նշվել է, որ խոսքը բռնության մասին չէ, ֆիզիկական հաշվեհարդարի և նման երևույթների մասին, ինչպես նաև ակնհայտ է, որ քաղաքական սուր խոսքը, որը դիմողների կողմից անհիմն որակվում է իբրև բռնության կոչ, ուղղված է բացառապես այն անձանց, որոնք փորձ կկատարեն ապօրինի ներազդել ընտրողների կամքի վրա։ Անձանց հիշատակված խումբը ոչ մի կերպ չի կարող դիտարկվել որպես այնպիսի խումբ, որի պաշտպանվող հատկանիշով պայմանավորված հնչեցվում է բռնության կոչ։
Վարչական ռեսուրսի կիրառման վերաբերյալ երրորդ անձը նշում է, որ թիվ ՎԴ/6999/05/21 վարչական գործի շրջանակներում վարչական դատարանի կողմից ներկայացվել են սպառիչ պատճառաբանություններ, թե ինչու «Հայաստան» դաշինքի կողմից ներկայացված դրվագներում առկա չէ վարչական ռեսուրսի չարաշահում։ Ինչ վերաբերում է դատարանի վերլուծությանը Հայաստանի Հանրապետության մարզպետարաններից մեկի աշխատակցի և երկու մանկավարժների վերաբերյալ, ապա տվյալ դեպքում առավելագույնը գործ ունենք կոնկրետ անձանց կողմից Ընտրական օրենսգրքի 23-րդ հոդվածի 1-ին մասի 1-ին կետի արգելքի խախտման հետ, բայց ոչ «Քաղաքացիական պայմանագիր» կուսակցության կամ գործադիր իշխանության ներկայացուցիչների կողմից վարչական ռեսուրսի չարաշահման դեպքի հետ, որը դիմողների կողմից վերագրվում է վերջիններիս։
Հայաստանի Հանրապետության անձնագիր ունեցող անձանց ընտրություններին մասնակցելու անհնարինության վերաբերյալ երրորդ անձը փաստում է, որ անձնագրային և վիզաների վարչության կողմից բավարարվել են Արցախի հաշվառում ունեցող բոլոր այն անձանց դիմումները, որոնք ՀՀ քաղաքացիություն են ձեռք բերել «ՀՀ քաղաքացիության մասին» օրենքով սահմանված կարգով, սակայն հետագայում բնակության են մեկնել Արցախի Հանրապետություն (այդ թվում՝ վերաբնակեցման ծրագրերով) և, Հայաստանի Հանրապետությունում չունենալով հաշվառում, օրենսդրությամբ սահմանված կարգով դիմել են անձնագրային և վիզաների վարչություն ընտրություններին մասնակցելու նպատակով ըստ գտնվելու վայրի համապատասխան ընտրողների ցուցակում ընդգրկվելու համար։ Ընդ որում, անձնագրային և վիզաների վարչության ստորաբաժանումների կողմից կայացված՝ ընտրություններին մասնակցելու վերաբերյալ դիմումների մերժումները վերջնական չեն, օրենսդրությամբ նախատեսված է դրանց բողոքարկման իրավական հնարավորություն, ինչով պայմանավորված որոշումների մի մասը բողոքարկվել է դատական կարգով։
Երրորդ անձը հայտնում է, որ ինչ վերաբերում է զորամասերում հաշվառված անձանց քվեարկության տեղամասի գաղտնիության պայմանին, ապա դա ուղղակիորեն նախատեսված է Ընտրական օրենսգրքի 8-րդ հոդվածի 12-րդ մասով:
Անդրադառնալով դիմողների մի շարք այլ փաստարկներին՝ երրորդ անձը եզրահանգում է, որ Սահմանադրական դատարանի կողմից սույն գործով պետք է կայացվի «Սահմանադրական դատարանի մասին» սահմանադրական օրենքի 77-րդ հոդվածի 13-րդ կետի 1-ին ենթակետով նախատեսված Ազգային ժողովի ընտրությունների արդյունքներով ընդունված որոշումն ուժի մեջ թողնելու մասին որոշում։
7. Հարցումների արդյունքում Սահմանադրական դատարանում ստացվել են հետևյալ տեղեկությունները.
ՀՀ գլխավոր դատախազությունից՝
Զանգվածային լրատվամիջոցների և սոցիալական ցանցերի հրապարակումներից առանձնացվել են զուտ իրենց բովանդակային նկարագրությամբ, առերևույթ ընտրական բնույթի հանցագործության հատկանիշներ պարունակող 375 հաղորդումներ: Բացի հիշատակված հաղորդումներից, ստուգման առարկա են դարձել նաև ՀՀ գլխավոր դատախազության Թեժ գծով և ՀՀ ոստիկանությունում ստացված նույն բնույթի 486 ահազանգերը: Ձեռնարկված օրենքով նախատեսված միջոցների արդյունքում 06.07.2021թ. դրությամբ, բացի 60 դեպքերով հարուցված քրեական գործերից, մնացած բոլոր դեպքերով հաղորդումներում նշված հանգամանքներն արդեն իսկ հերքվել են, քրեական գործ հարուցելու հիմքեր ձեռք չեն բերվել: Ձեռնարկված քննչական և օպերատիվ-հետախուզական գործողությունների արդյունքում 60 դեպքերով արդեն հարուցվել են քրեական գործեր:
Առերևույթ ընտրական հանցագործությունների դեպքերով հարուցված 5 քրեական գործով նախաքննությունն ավարտվել է, որոնցից երկուսը վերաբերում են ընտրակաշառք տալուն, երկուսը՝ մի քանի անձանց ընտրություններին մասնակցելուն, կուսակցությունների կամ դաշինքի օգտին կողմ քվեարկելուն հարկադրելուն, ևս մեկը՝ նախընտրական քարոզչությանը մասնակցելուն հարկադրելուն: Նշված գործերից երեքը՝ 3 անձի վերաբերյալ մեղադրական եզրակացությամբ ուղարկվել է դատարան՝ ըստ էության քննելու համար:
ՀՀ ոստիկանությունից՝
Ըստ ՀՀ ոստիկանության 10.07.2021թ. Սահմանադրական դատարան ներկայացված տեղեկանքի՝ ՀՀ Ազգային ժողովի 20.06.2021թ. արտահերթ ընտրությունների նախընտրական քարոզարշավի ընթացքում տեղի ունեցած իրավախախտումների վերաբերյալ ստացված տեղեկություններով մինչև քվեարկության օրը ՀՀ ոստիկանությունում արձանագրվել է 285 դեպք, որոնցից հանցագործության վերաբերյալ հաղորդում ՀՀ քրեական դատավարության օրենսգրքի 180-181-րդ հոդվածների կարգով ընթացք է տրվել 132 դեպքի, իսկ 153-ը չեն պարունակել առերևույթ հանցագործության հատկանիշներ և ստուգվել են որպես պատահար: Նշված 132 նյութերից 27-ով հարուցվել է քրեական գործ (միայն ՀՀ ոստիկանության կողմից), 57-ով որոշում է կայացվել քրեական գործի հարուցումը մերժելու մասին, 58-ն ուղարկվել է նախաքննության, 1-ն ուղարկվել է ռազմական ոստիկանություն, 16 դեպքերով նախապատրաստվում են նյութեր: Ընտրությունների օրը և հետընտրական ժամանակահատվածում ՀՀ ոստիկանությունում արձանագրվել է 600 դեպք, որոնցից որպես հանցագործության վերաբերյալ հաղորդում ՀՀ քրեական դատավարության օրենսգրքի 180-181-րդ հոդվածների կարգով ընթացք է տրվել 355 դեպքի, իսկ 245-ը չեն պարունակել առերևույթ հանցագործության հատկանիշներ և ստուգվել են որպես պատահար: Նշված 355 նյութերից 10-ով հարուցվել է քրեական գործ (միայն ՀՀ ոստիկանության կողմից), 31-ով որոշում է կայացվել քրեական գործի հարուցելը մերժելու մասին, 122-ն ուղարկվել է նախաքննության, 3-ն ուղարկվել է այլ մարմին, 199-ով նախապատրաստվում են նյութեր: ՀՀ ոստիկանությունում գործող Թեժ գիծ ծառայության միջոցով ստացվել է 97 ահազանգ, իսկ ԱՊՀ և միջազգային դիտորդներից ահազանգեր չեն ստացվել:
ՀՀ քննչական կոմիտեից՝
ՀՀ Ազգային ժողովի 2021 թվականի հունիսի 20-ի արտահերթ ընտրություններին առնչվող՝ ՀՀ քննչական կոմիտեի իրավասության շրջանակներում, Կոմիտեի ստորաբաժանումներում ստացվել, ինչպես նաև նախապատրաստվել է 148 նյութ, որից՝
●
11-ով հարուցվել է քրեական գործ,●
121-ով որոշում է կայացվել ՀՀ քրեական դատավարության օրենսգրքի 35-րդ հոդվածի 1-ին մասի 1-ին և 2-րդ կետերի հիմքերով քրեական գործ հարուցելը մերժելու մասին,●
16-ով լրացուցիչ նյութեր են նախապատրաստվում:Բացի հարուցված 11 քրեական գործերից, դատախազությունից և հետաքննության մարմիններից ստացվել են նրանց կողմից հարուցված ևս 9-ը քրեական գործեր: Ընդհանուր 20 քրեական գործերից 1-ի նախաքննությունն ավարտվել է մեղադրական եզրակացությամբ (ՀՀ քրեական օրենսգրքի 149.1-րդ հոդված, 1 մեղադրյալ, խափանման միջոցը կալանավորում), 2-ն ըստ ենթակայության ուղարկվել է ՀՀ հատուկ քննչական ծառայություն (ՀՀ քրեական օրենսգրքի 154.2-րդ հոդված), իսկ մնացած 17-ով նախաքննությունը շարունակվում է:
17 քրեական գործերով մեղադրանք է առաջադրվել 6 անձի, որոնց նկատմամբ խափանման միջոց է կիրառվել ստորագրություն չհեռանալու մասին:
ՀՀ հատուկ քննչական ծառայությունից՝
ՀՀ հատուկ քննչական ծառայության քննիչների վարույթում քննվել է ՀՀ Ազգային ժողովի 2021 թվականի հունիսի 20-ի արտահերթ ընտրություններին առնչվող 33 քրեական գործ, որից՝
- 3 քրեական գործ՝ 4 անձի վերաբերյալ մեղադրական եզրակացությամբ ուղարկվել է դատարան (1 անձի նկատմամբ քրեական հետապնդումը դադարեցվել է՝ գործուն զղջալու հիմքով),
- 2-ը կարճվել է՝ հանցակազմի բացակայության հիմքով,
- 2-ը միացվել է այլ քրեական գործի,
- 26-ի նախաքննությունը շարունակվում է:
Մեղադրանք է առաջադրվել 52 անձի, որից՝
- 13-ի նկատմամբ որպես խափանման միջոց է կիրառվել կալանքը,
- 35 անձի նկատմամբ որպես խափանման միջոց է կիրառվել ստորագրություն չհեռանալու մասին,
- 2-ի նկատմամբ հայտարարվել է հետախուզում՝ խափանման միջոց կիրառելով կալանքը:
ՀՀ հատուկ քննչական ծառայության քննիչների վարույթում նախապատրաստվել է ՀՀ Ազգային ժողովի 2021 թվականի հունիսի 20-ի արտահերթ ընտրություններին առնչվող 6 նյութ, որից՝
- 4-ով քրեական գործի հարուցումը մերժվել է,
- 2-ով հարուցվել է քրեական գործ:
ՀՀ դատական դեպարտամենտից և վարչական դատարանից՝
Ընտրությունների ընթացքում առաջին ատյանի ընդհանուր իրավասության դատարանների կողմից ստացվել է 225 հայցադիմում և 27 հայցադիմում՝ վարչական դատարանի կողմից:
8. Դիտորդական առաքելությունների կարծիքները
2021 թվականի հունիսի 20-ի Հայաստանի Հանրապետության Ազգային ժողովի արտահերթ ընտրությունների վերաբերյալ նախնական եզրակացության մեջ (կազմվել է ընդհանուր նախաձեռնության արդյունքում, որում ներգրավված են ԵԱՀԿ ժողովրդավարական հաստատությունների և մարդու իրավունքների գրասենյակը (ԺՀՄԻԳ), ԵԱՀԿ խորհրդարանական վեհաժողովը (ԵԱՀԿ ԽՎ), Եվրոպայի խորհրդի խորհրդարանական վեհաժողովը (ԵԽԽՎ) և Եվրոպական խորհրդարանը (ԵԽ), մասնավորապես, նշված է. «(…) արտահերթ խորհրդարանական ընտրությունները եղել են մրցունակ և, ընդհանուր առմամբ, կառավարվել են պատշաճ կերպով կարճ ժամանակահատվածում: Այնուհանդերձ, դրանք բնութագրվել են ինտենսիվ սուր բևեռացվածությամբ և առանցքային մասնակիցների աճող սադրիչ հռետորաբանությամբ: Իրավական դաշտը, ընդհանուր առմամբ, համապարփակ է, սակայն այն փաստը, որ փոփոխություններն ընդունվել են ընտրությունների անցկացման ժամկետին այդքան մոտ ժամանակահատվածում, որոշակի իրավական անորոշություն է առաջացրել: Ընտրությունները կազմակերպող և անցկացնող մարմինն իր աշխատանքը կատարել է թափանցիկ, կոլեգիալ և մասնագիտորեն և վայելել է ընտրական շահառուների վստահությունը: Ընտրողներն ունեցել են ընտրության լայն հնարավորություն, և հիմնարար իրավունքներն ու ազատությունները, ընդհանուր առմամբ, հարգվել են: Մասնակիցները կարողացել են ազատ քարոզչություն իրականացնել: Այնուհանդերձ, քարոզչության բացասական տոնայնությունը և անձնավորվածությունը խոչընդոտել են քաղաքականության շուրջ կենտրոնացված քննարկումների անցկացմանը: (...) Ընտրությունների օրը, ներառյալ ձայների հաշվարկը, ընդհանուր առմամբ դրական են գնահատվել: Քվեարկության օրը՝ ներառյալ ձայների հաշվարկը, ընդհանուր առմամբ գնահատվել է դրական:
(…) Իրավական դաշտը մեծամասամբ նպաստավոր է ժողովրդավարական ընտրություններ անցկացնելու համար և, չնայած որոշ թերությունների, ապահովել է ընտրական գործընթացի բաղադրիչների համապարփակ կարգավորում:
(…) Հիմնարար իրավունքները և ազատությունները հիմնականում հարգվել են, և մրցակիցներն ունեցել են ազատ քարոզարշավ անցկացնելու հնարավորություն»1:
ԱՊՀ դիտորդական առաքելության ներկայացուցիչները եզրահանգել են, որ 2021 թվականի հունիսի 20-ի ՀՀ Ազգային ժողովի արտահերթ ընտրություններն անցկացվել են Սահմանադրությանը և Ընտրական օրենսգրքին համապատասխան, բազմակուսակցական հենքի վրա, եղել են թափանցիկ և մրցունակ, բոլոր մակարդակների ընտրական հանձնաժողովներն ապահովել են պայմաններ քաղաքացիների ազատ կամահայտնության իրացման համար:
9. Գործի շրջանակներում պարզման ենթակա հանգամանքները
Սահմանադրական դատարանը սույն գործով անհրաժեշտ է համարում անդրադառնալ, մասնավորապես, ներքոնշյալ հանգամանքներին.
- արդյոք Սահմանադրության համաձայն վարչապետի պաշտոնից հրաժարական տված անձն իրավասու է շարունակել պաշտոնավարել վարչապետի պաշտոնակատարի կարգավիճակում մինչև նորանշանակ վարչապետի պաշտոնի ստանձնումը,
- արդյոք ընտրությունների և դրան նախորդող ժամանակահատվածում տեղ է գտել վարչական ռեսուրսի ոչ իրավաչափ օգտագործում,
- արդյոք նախընտրական քարոզչության ժամանակահատվածում տեղի են ունեցել բռնության կոչեր, սպառնալիքներ, որոնք կարող էին ազդել ընտրությունների արդյունքի վրա,
- արդյոք դիմողների կողմից Սահմանադրական դատարան ներկայացված այլ փաստերն ու փաստարկներն ունեն ապացուցողական նշանակություն:
10. Սահմանադրական դատարանի իրավական դիրքորոշումները
10.1. Սահմանադրական դատարանն ընտրությունների արդյունքներով ընդունված որոշման հետ կապված վեճի քննության առանձնահատկությունների թվին է դասել.
« (…)
- ընտրություններն անվավեր ճանաչելու կամ չճանաչելու որոշումը յուրաքանչյուր դեպքում կախված է կոնկրետ հանգամանքներից և պետք է հաշվի առնել իրավաբանորեն փաստարկված խախտման լրջությունն ու ծանրությունը, խախտումների ընդգրկման ծավալը, խախտումներ կատարելու միջոցներն ու ձևերը,
- (…) գործեր քննելիս՝ սահմանադրական դատարանը պետք է ելնի ոչ միայն Սահմանադրությամբ երաշխավորված իրավունքների ու ազատությունների պաշտպանության, այլև ընտրական գործընթացի, ողջ ընտրական համակարգի հուսալիության ու վստահելիության հանգամանքից՝ օրենսդրությանը համապատասխան այն կազմակերպելու և անցկացնելու առումով,
- ընտրական իրավունքների ապացուցված խախտումները կարող են հիմք հանդիսանալ ընտրությունների արդյունքները վերանայելու համար, սակայն այդ վերանայման էական բովանդակությունը պետք է կազմի այն հարցի պատասխանը, թե արդյո՞ք առկա իրավախախտումներն այնպիսի ընդգրկում ունեն, որ կարող են կասկածի տակ դնել ամբողջ ընտրությունների արդյունքները և վավերությունը,
- որևէ ընտրատեղամասում կամ տարածքում կատարված խախտումները չեն կարող հիմք հանդիսանալ այլ տեղամասերում նմանատիպ խախտումների մասին ենթադրություններ անելու կամ վստահության աստիճանը կասկածի տակ դնելու համար։ Ընտրությունների արդյունքներն անվավեր ճանաչելու հիմք կարող են հանդիսանալ միայն իրավաբանորեն փաստարկված այն կոնկրետ խախտումները, որոնք էական ազդեցություն են ունեցել կամ կարող էին ունենալ ընտրությունների վերջնական արդյունքների վրա,
- ընտրությունների արդյունքները կարող են անվավեր ճանաչվել, եթե խախտումներն էապես ազդել են թեկնածուների ստացած ձայների հարաբերակցության վրա և ընդհանուր արդյունքն աղավաղված է» (24.03.2003թ., ՍԴՈ-408)։
Սահմանադրական դատարանն արձանագրում է, որ ընտրական իրավունքի արդյունավետ դատական պաշտպանության համար անհրաժեշտ է.
- նկատի ունենալ Սահմանադրության 6-րդ հոդվածի 1-ին մասի պահանջը, համաձայն որի՝ պետական և տեղական ինքնակառավարման մարմիններն ու պաշտոնատար անձինք իրավասու են կատարելու միայն այնպիսի գործողություններ, որոնց համար լիազորված են Սահմանադրությամբ կամ օրենքներով,
- հստակ պատկերացնել դատական յուրաքանչյուր ատյանի իրավազորության շրջանակները,
- օրենքով սահմանված ժամկետներում և կարգով իրականացնել ընտրական իրավունքի պաշտպանությանն ուղղված միջոցներն այն դատարանում, որն ունի համապատասխան իրավազորություն,
- հաշվի առնել, որ ընտրական իրավունքի դատական պաշտպանության հարցերով Սահմանադրական դատարանը ոչ թե այլ դատարանների նկատմամբ վերադաս դատարան է, այլ իրականացնում է Սահմանադրությամբ իրեն վերապահված կոնկրետ իրավասություն:
10.2. Սահմանադրության 7-րդ հոդվածի համաձայն՝ Ազգային ժողովի և համայնքների ավագանիների ընտրությունները, ինչպես նաև հանրաքվեներն անցկացվում են ընդհանուր, հավասար, ազատ և ուղղակի ընտրական իրավունքի հիման վրա՝ գաղտնի քվեարկությամբ:
Սահմանադրությունն ամրագրում է ընտրական իրավունքի հիմնարար սկզբունքները, որոնք եզրագծում են ընտրական իրավահարաբերությունների սահմանադրաիրավական կարգավորման կառուցակարգերը։
Ընդհանուր ընտրական իրավունքի սկզբունքի ուժով Հայաստանի Հանրապետությունն ունի իր քաղաքացիների (բացառությամբ Սահմանադրությամբ նախատեսված դեպքերի) որոշ սահմանադրաիրավական պայմանների առկայության պարագայում ընտրելու և ընտրվելու իրավունքն ապահովելու պարտականություն: Սահմանադրության 48-րդ հոդվածի համաձայն՝ ընտրելու և հանրաքվեին մասնակցելու իրավունքով օժտված են Ազգային ժողովի ընտրության կամ հանրաքվեի օրը տասնութ տարին լրացած Հայաստանի Հանրապետության քաղաքացիները: Նույն հոդվածի ուժով՝ Ազգային ժողովի պատգամավոր ընտրվելու իրավունքով օժտված է քսանհինգ տարին լրացած, վերջին չորս տարում միայն Հայաստանի Հանրապետության քաղաքացի հանդիսացող, վերջին չորս տարում Հայաստանի Հանրապետությունում մշտապես բնակվող, ընտրական իրավունք ունեցող և հայերենին տիրապետող յուրաքանչյուր ոք:
Սահմանադրության նույն հոդվածով սահմանվում է նաև, որ ընտրելու և ընտրվելու, ինչպես նաև հանրաքվեին մասնակցելու իրավունք չունեն դատարանի՝ օրինական ուժի մեջ մտած վճռով անգործունակ ճանաչված, ինչպես նաև դիտավորությամբ կատարված ծանր հանցանքների համար օրինական ուժի մեջ մտած դատավճռով դատապարտված և պատիժը կրող անձինք: Ընտրվելու իրավունք չունեն նաև այլ հանցանքների համար օրինական ուժի մեջ մտած դատավճռով դատապարտված և պատիժը կրող անձինք:
Հավասար ընտրական իրավունքի սկզբունքի էությունը «մեկ ընտրող՝ մեկ ձայն» բանաձևի ապահովումն է, ենթադրում է պետության պարտականությունը՝ արդյունավետ ընթացակարգերի և կառուցակարգերի միջոցով բացառելու կրկնակի/բազմակի քվեարկությունների հնարավորությունը, ինչպես նաև ապահովելու մասնակցային հավասար հնարավորություններ ընտրական գործընթացին մասնակից քաղաքական միավորների համար:
Հավասար ընտրական իրավունքի՝ հնարավորությունների հավասարության տարրը բացահայտվել է Սահմանադրական դատարանի ՍԴՈ-1028 որոշմամբ, որում դատարանը, մասնավորապես, նշել է. «... հնարավորությունների հավասարությունը հավասար ընտրական իրավունքի կարևոր բաղադրատարրերից է։ Վերջինս իր հերթին ներառում է, մասնավորապես, այնպիսի պայմաններ, ինչպիսիք են լրատվամիջոցների կողմից լուսաբանումը, ռադիոյի և հեռուստատեսության եթերաժամերի տրամադրումը, ընտրարշավի անկաշկանդ իրականացումը, խոսքի և արտահայտվելու ազատության երաշխավորումը, ընտրարշավի ֆինանսավորման թափանցիկությունը և այլն»:
Սահմանադրական դատարանը նշել է նաև, որ՝ «... վերահաստատում է իր իրավական դիրքորոշումն այն մասին, որ ընտրական գործընթացի սուբյեկտներին հավասար հնարավորությունների ընձեռումը սերտորեն առնչվում է ընտրողների կարծիքի ձևավորմանը և ենթադրում պետական մարմինների չեզոքություն՝ նախընտրական քարոզչության, զանգվածային լրատվամիջոցների լուսաբանումների նկատմամբ։ Սակայն ընտրական գործընթացների կազմակերպման և անցկացման միջազգային իրավական չափանիշների անվերապահ պահպանման անհրաժեշտությունից ելնելով, սույն գործով հարկ է նշել, որ նախընտրական քարոզչության իրականացման արդարության և ազատության սկզբունքը չի կարող մեկնաբանվել այնքան տարածական, որ բացառվի խոսքի, տեղեկատվության ազատության, ինչպես նաև զանգվածային լրատվամիջոցների՝ սեփական տեսակետ ունենալու և այն ներկայացնելու իրավունքի իրականացումը» (10.06.2007թ., ՍԴՈ-703)։
Ազատ ընտրական իրավունքի սկզբունքը պահանջում է, որ պետությունն ապահովի ընտրողի կամքն ազատորեն ձևավորելու և այն արտահայտելու, ընտրողի քաղաքական կամքի ձևավորման ցանկացած ոչ իրավաչափ միջամտությունը բացառելու, ընտրական գործընթացում մրցակից քաղաքական միավորների կողմից իրենց ծրագրերի և գաղափարների ներկայացման և ընտրողների հետ հաղորդակցվելու հարցերում պետական իշխանության մարմինների չեզոքության, ազատ ընտրության այլ բաղադրիչների իրավական կառուցակարգերի ներդրումը և դրանց արդյունավետ գործարկումը։
Ուղղակի ընտրական իրավունքի սկզբունքի պահանջն է, որ Հայաստանի Հանրապետությունում Ազգային ժողովը, տեղական ինքնակառավարման մարմինները, բացառությամբ համայնքների ավագանիների կողմից ընտրվող համայնքների ղեկավարների, ընտրվեն ուղիղ և անմիջականորեն` ընտրողների կողմից:
Քվեարկության գաղտնիության սկզբունքի համաձայն՝ պետության պարտականությունն է ապահովել, որ քվեարկության ժամանակ ընտրողի քաղաքական կամքի արտահայտումը տեղի ունենա գաղտնիության պայմաններում և երաշխիքներով։
10.3. Սահմանադրական դատարանը կարևորում է ընտրությունների արդյունքներով ընդունված որոշման հետ կապված վեճերի քննության ընթացքում կողմերի ներկայացրած փաստարկների՝ Սահմանադրական դատարանի կողմից գնահատման չափանիշների բացահայտման անհրաժեշտությունը:
Նախ՝ Սահմանադրական դատարանի 2017 թվականի ապրիլի 28-ի ՍԴՈ-1364 որոշման մեջ ամրագրված է. «ՀՀ ընտրական օրենսգրքով նախատեսված վերոհիշյալ իրավակարգավորումներից և ՀՀ Սահմանադրության (2015թ. փոփոխություններով) 6-րդ հոդվածի 1-ին մասում սահմանված պահանջից հետևում է, որ.
ա/ ընտրական գործընթացին մասնակից իրավասուբյեկտները պարտավոր են օրենքով սահմանված ժամկետներում և կարգով իրականացնել ընտրական իրավունքի պաշտպանությանն ուղղված միջոցներն այն դատարանում, որն ունի համապատասխան իրավազորություն,
բ/ հաշվի առնեն, որ ընտրական իրավունքի դատական պաշտպանության հարցերով ՀՀ սահմանադրական դատարանը ոչ թե այլ դատարանների նկատմամբ վերադաս դատարան է, այլ իրականացնում է ՀՀ Սահմանադրությամբ իրեն վերապահված կոնկրետ լիազորություն և Սահմանադրական դատարանի վրա նույնպես տարածվում է ՀՀ Սահմանադրության (2015թ. փոփոխություններով) 6-րդ հոդվածի 1-ին մասի պահանջը։ ՀՀ Սահմանադրությամբ և օրենքներով Սահմանադրական դատարանն իրավասու չէ քննության առարկա դարձնել բոլոր այն հարցերը (դիմումները), որոնք նախապես քննության պետք է առնվեն և իրավական լուծում ստանան վարչական (արտադատական) կարգով կամ ՀՀ վարչական դատարանում, որի որոշումներն այդ հարցերում վերջնական են,
գ/ ընտրությունների արդյունքներով ընդունված որոշումների հետ կապված վեճերը չեն կարող դիտարկվել որպես իրավական նորմի սահմանադրականության վերաբերյալ վեճեր, քանի որ վերջիններիս լուծման համար սահմանադրաիրավական այլ պահանջներ ու ընթացակարգեր են նախատեսված։
ՀՀ սահմանադրական դատարանն իր որոշումներում (մասնավորապես ՍԴՈ-1028) նաև բազմիցս շեշտել ու ընտրական գործընթացին մասնակից իրավասուբյեկտներին պարզաբանել է, որ (…) ընտրությունների արդյունքներով ՀՀ կենտրոնական ընտրական հանձնաժողովի ընդունած որոշման հետ կապված վեճերով Սահմանադրական դատարանը պարզում է՝ արդյո՞ք տվյալ որոշման ընդունման ժամանակ իրավական անհրաժեշտ հիմնավորմամբ են առկա եղել ու հաշվի առնվել.
ա/ քվեարկության արդյունքների վերաբերյալ օրենքով սահմանված կարգով կազմված արձանագրությունը,
բ/ իրավասու դատարանների՝ ընտրական գործընթացին առնչվող ակտերը,
գ/ ընտրական հանձնաժողովներում uտացված դիմումների (բողոքների) քննարկման արդյունքներով ընդունված որոշումները,
դ/ տեղամաuային ընտրական հանձնաժողովների գրանցամատյաններում քվեարկության oրն արձանագրված խախտումների վերաբերյալ տարածքային ընտրական հանձնաժողովների որոշումները,
ե/ քվեարկության արդյունքների վերաբերյալ ընտրական հանձնաժողովների ընդունած որոշումները»:
Վերահաստատելով իր վերոնշյալ իրավական դիրքորոշումները՝ Սահմանադրական դատարանը միաժամանակ գտնում է, որ Սահմանադրական դատարանում այս տեսակի վեճերով դիմումներին առաջադրված ընտրական իրավունքի՝ օրենսդրությամբ նախատեսված իրավական պաշտպանության միջոցները բարեխղճորեն սպառելու պայմանից շեղումները թույլատրելի են միայն այն դեպքերում, երբ դիմողի կամ երրորդ անձի դիրքորոշման հիմքում վկայակոչված հանգամանքն ակնհայտորեն կվկայի Սահմանադրության 7-րդ հոդվածում ամրագրված սկզբունքներից որևէ մեկի խախտման մասին:
Ամեն դեպքում, Սահմանադրության 168-րդ հոդվածի 5-րդ կետով նախատեսված վեճերով դիմողը պարտավոր է ապահովել իր պահանջի համար հիմք ծառայող հանգամանքների ապացուցման համար անհրաժեշտ նվազագույն ապացուցողական շեմը: Այլապես՝ Սահմանադրական դատարանը, հաշվի առնելով այս տեսակի վեճի քննության համար ժամանակի սղությունը, դատավարության մասնակից իրավասուբյեկտների հնարավոր ընդարձակ կազմը, ուսումնասիրության և քննության համար ներկայացվող նյութերի և տեղեկատվության՝ այլ տեսակի գործերի և դատավարությունների համեմատ բազմակի ավել ծավալը, բազմաշերտ իրավահարաբերությունների առկայությամբ հնարավոր հարցադրումների և քննության ենթակա հարցերի հնարավոր մեծ շրջանակը, ինչպես նաև արդարադատության կազմակերպման համար կարևորություն ունեցող այլ խնդիրները, չի կարող թույլ տալ սույն տեսակի վեճի լուծման համար առնվազն prima facie կարևորություն չունեցող հանգամանքների կամ դրանց առկայության կամ բացակայության վերաբերյալ փաստարկումների prima facie հիմնավորվածության բացակայության պայմաններում քննությամբ վտանգել նման վեճերին առաջադրվող ժամկետային սահմանափակումների նպատակը, այն է՝ ժողովրդավարական գործընթացի (ազատ ընտրությունների) արդյունքի օր առաջ կենսագործումն ու սահմանադրական կայունությունը:
Այդ առնչությամբ Սահմանադրական դատարանն արձանագրում է, որ ընտրախախտումների առկայության հնարավորության կամ դրանց ազդեցության մասին ենթադրությունները, ինչպես նաև նման ընտրախախտումների դրվագային դրսևորումները չեն կարող բավարար լինել Սահմանադրության 168-րդ հոդվածի 5-րդ կետով նախատեսված վեճերով դիմողին առաջադրվող ապացուցման շեմը բավարարված համարելու դատողության, հետևաբար՝ Սահմանադրական դատարանի կողմից այդ հանգամանքը քննության առարկա դարձնելու համար:
Ուստի՝ սույն գործով դիմողների և երրորդ անձի ներկայացրած հանգամանքների նվազագույն ապացուցողական շեմի բավարար լինելը և դրանց՝ սույն գործի ելքի համար նշանակությունը գնահատելիս Սահմանադրական դատարանն առաջնորդվելու է իր կողմից նախկինում արտահայտված և վերը նշված մոտեցմամբ:
Միևնույն ժամանակ, «Սահմանադրական դատարանի մասին» սահմանադրական օրենքի 77-րդ հոդվածի 10-րդ մասի վերլուծության արդյունքում Սահմանադրական դատարանը նշում է, որ Ազգային ժողովի ընտրությունների արդյունքներով ընդունված որոշման հետ կապված վեճի լուծման դեպքում նախատեսվել է հատուկ կանոն, ըստ որի՝ դիմող կողմի ներկայացրած տեղեկությունները համարվում են հավաստի, որը գործում է բացառապես ներքոնշյալ երկու նախապայմանների միաժամանակյա առկայության պարագայում.
- պատասխանող կողմը հրաժարվում է դրանց վերաբերյալ իր դիրքորոշումն արտահայտելուց,
- դրանք չեն հերքվում Սահմանադրական դատարանի կողմից ձեռք բերված, տվյալ գործով որոշում ընդունելու համար էական նշանակություն ունեցող այլ ապացույցներով:
Այսինքն՝ նշված երկու նախապայմաններից նույնիսկ մեկի բացակայության պարագայում չի գործում դիմող կողմի ներկայացրած տեղեկությունների հավաստիության կանխավարկածը: Միևնույն ժամանակ, «Սահմանադրական դատարանի մասին» սահմանադրական օրենքի 77-րդ հոդվածի 11-րդ մասին համապատասխան՝ այն դեպքում, երբ պատասխանող կողմն ընդունում է այն հանգամանքները, որոնցով դիմող կողմը հիմնավորում է իր պահանջներն ու առարկությունները, ապա դիմող կողմն ազատվում է այդ հանգամանքների վերաբերյալ հետագայում ապացույցներ ներկայացնելու անհրաժեշտությունից:
Սահմանադրական դատարանն անհրաժեշտ է համարում անդրադառնալ նաև «Սահմանադրական դատարանի մասին» սահմանադրական օրենքի 77-րդ հոդվածի 14-րդ մասի իրավակարգավորմանը, որի համաձայն՝ եթե գործի քննության արդյունքում Սահմանադրական դատարանը, սպառելով ապացույցներ ձեռք բերելու համար սույն օրենքով նախատեսված բոլոր միջոցները, այդուհանդերձ, հնարավորություն չի ունեցել պարզելու ընտրությունների իրական արդյունքները, սակայն Սահմանադրական դատարանի կողմից որպես հավաստի գնահատված ապացույցներից ակնհայտ է դարձել, որ ընտրախախտումներն ունեցել են կազմակերպված, զանգվածային, կրկնվող կամ պարբերական բնույթ, և դրանց համադրումը վկայում է դրանց միջև համակարգային այնպիսի փոխկապակցվածության մասին, որի պայմաններում խախտվում են Սահմանադրության 7-րդ հոդվածում ամրագրված ընտրական իրավունքի սկզբունքները, ապա որոշում ընդունելիս Սահմանադրական դատարանն իրավասու է այդ հիմքով անվավեր ճանաչելու ընտրությունների արդյունքները: Այս համատեքստում Սահմանադրական դատարանն արձանագրում է, որ ընտրությունների արդյունքներն անվավեր ճանաչելու լիազորության իրացման համար անհրաժեշտ է երկու պայմանի միաժամանակյա առկայություն՝ «ընտրախախտումներն ունեցել են կազմակերպված, զանգվածային, կրկնվող կամ պարբերական բնույթ» և «դրանց համադրումը վկայում է վերջիններիս միջև համակարգային այնպիսի փոխկապակցվածության մասին, որի պայմաններում խախտվում են Սահմանադրության 7-րդ հոդվածում ամրագրված ընտրական իրավունքի սկզբունքները»:
Ընտրությունների արդյունքներն անվավեր ճանաչելու՝ խնդրո առարկա բնութագրիչներն օբյեկտիվորեն անհրաժեշտ է դիտարկել համակցության մեջ՝ վերհանելով դրանց համակարգային փոխկապակցվածությունը՝ պարզելու՝ արդյոք դրանք իրենց տեսակով և հատկանիշներով էական բնույթ կրել են, թե ոչ, այսինքն՝ արդյոք իրենց քանակական և որակական ցուցիչներով եղել են այնպիսին, որ գնահատելով դրանք ողջ ընտրական գործընթացի տիրույթում՝ անվիճելիորեն կարելի է փաստել, որ ազդել են ընտրությունների ելքի վրա՝ խաթարելով Սահմանադրության 7-րդ հոդվածում ամրագրված ընտրական իրավունքի որևէ սկզբունք:
10.4. Անդրադառնալով դիմողների՝ 2021 թվականի ապրիլի 25-ին վարչապետ Ն. Փաշինյանի հրաժարականից հետո վարչապետի պաշտոնակատարի կարգավիճակում պաշտոնավարման հարցին՝ Սահմանադրական դատարանն արձանագրում է, որ այն ընտրությունների արդյունքներով ընդունված որոշման հետ կապված վեճի համար էական նշանակություն ունեցող հանգամանք է, քանզի վերաբերում է Հանրապետության գործադիր իշխանության բարձրագույն պետական պաշտոնատար անձի պաշտոնավարման սահմանադրականությանը, որի բացը կարող է անդրադառնալ 2021 թվականի Ազգային ժողովի արտահերթ ընտրությունների արդյունքների նկատմամբ հանրային վստահության վրա, ինչպես նաև ուղղակի կարևորություն կարող է ունենալ վարչական ռեսուրսի ոչ իրավաչափ կիրառման հարցի առնչությամբ Սահմանադրական դատարանի գնահատականի համար։
Բացի դրանից, Սահմանադրական դատարանը գտնում է, որ նշված հանգամանքը ենթակա է գնահատման Սահմանադրական դատարանի կողմից՝ հաշվի առնելով, որ այն բարձրացվել է երեք դիմողների կողմից Սահմանադրական դատարանում սույն վեճի շրջանակներում, ինչպես նաև, որ սույն գործով պատասխանող ՀՀ Կենտրոնական ընտրական հանձնաժողովը և հարակից պատասխանող ՀՀ դատախազությունը, դիմողների կողմից իրենց առաջ սույն հարցը բարձրացվելիս, վարչապետի հրաժարականից հետո նույն անձի՝ վարչապետի պաշտոնակատարի կարգավիճակում պաշտոնավարելու օրինականության գնահատականի հարցը դիտարկել են որպես իրենց իրավասությունից դուրս խնդիր։
Սահմանադրական դատարանը մինչ վարչապետի հրաժարականից հետո նույն անձի՝ վարչապետի պաշտոնակատարի կարգավիճակում պաշտոնավարումը շարունակելու սահմանադրականության գնահատումն անհրաժեշտ է համարում անդրադառնալ վարչապետի նշանակման ընթացակարգերին և գործադիր իշխանության մարմինների համակարգում նրա կարգավիճակին։ Մասնավորապես, Սահմանադրությամբ նախատեսված է վարչապետի պաշտոնի ստանձնման երկու ընթացակարգ, որոնցից առաջինի դեպքում Սահմանադրության 149-րդ հոդվածի 1-ին մասով սահմանված կարգով՝ Ազգային ժողովի ընտրության արդյունքում ձևավորված քաղաքական մեծամասնության թեկնածուն վարչապետի պաշտոնում նշանակվում է Հանրապետության նախագահի կողմից: Երկրորդ ընթացակարգի դեպքում՝ Սահմանադրության 149-րդ հոդվածի 2-րդ մասով սահմանված կարգով՝ Հանրապետության նախագահը հրամանագրով վարչապետ է նշանակում Ազգային ժողովի կողմից վարչապետի պաշտոնում ընտրված անձին։ Փաստացի, վերը թվարկված երկու դեպքերում վարչապետի պաշտոնում նշանակումը ժողովրդավարական գործընթացների արդյունքում կայացվող որոշում է:
Սահմանադրական դատարանն արձանագրում է նաև, որ վարչապետի նշանակումից հետո Կառավարությունը ձևավորվում է վարչապետի կողմից Կառավարության անդամների թեկնածությունները Հանրապետության նախագահին ներկայացվելու և նրանց նշանակվելու միջոցով։ Այսինքն՝ Հանրապետության գործադիր իշխանության բարձրագույն մարմնի ձևավորման հարցում վարչապետի նշանակման որոշումը, անկախ նրանից՝ դա կատարվել է որպես Սահմանադրության 149-րդ հոդվածի 1-ին մասի համաձայն՝ համապետական ընտրության արդյունքում ժողովրդի կողմից կայացված որոշմամբ, թե նույն հոդվածի 2-րդ մասով նախատեսված՝ Ազգային ժողովի՝ որպես ժողովրդի ներկայացուցչական մարմնի կողմից կայացված որոշմամբ, Կառավարության ժողովրդավարական լեգիտիմության հիմնական աղբյուրն է և Կառավարության ձևավորման անփոխարինելի պայմանը։
Սահմանադրական դատարան ներկայացրած դիմումներում և դատաքննության ընթացքում իրենց բացատրություններում «Հայաստան» դաշինքի, «Պատիվ ունեմ» կուսակցությունների դաշինքի և «Հայոց Հայրենիք» կուսակցության ներկայացուցիչները վարչապետի պաշտոնակատարի պաշտոնավարման կարգավորումներին վերաբերող սահմանադրական դրույթների մեկնաբանության հիմքում դրել են «Կառավարության կառուցվածքի և գործունեության մասին» օրենքի դրույթները։ Այս կապակցությամբ Սահմանադրական դատարանը հարկ է համարում նկատել, որ Սահմանադրության նորմերի իրավական բովանդակության բացահայտման և դրանց մեկնաբանման նպատակով օրենսդրի կամքը չի դիտարկվել որպես ուղենիշ։
Սահմանադրության 2-րդ հոդվածի 2-րդ մասի իմաստով ժողովրդաիշխանության և ժողովրդավարական ինստիտուտների առանցքային կարևորության առումով Հանրապետության վարչապետի ինչպես պաշտոնում նշանակման, այնպես էլ այդ պաշտոնում պաշտոնավարման շարունակականության և դադարեցման հարցերը ենթակա են քննարկման ժողովրդավարության պաշտպանության սահմանադրական կարգավորումների և դրանց հիմքում ընկած սկզբունքների և նպատակների համատեքստում։
Սահմանադրի կողմից հստակորեն նկարագրված՝ վարչապետի պաշտոնում նշանակման և պաշտոնի ստանձնման կարգի հետ մեկտեղ վարչապետի պաշտոնում նշանակված անձի պաշտոնավարման դադարեցումը նույնպես հստակորեն նկարագրված է սահմանադրական կարգավորումներով՝ որպես ժողովրդավարական գործընթացի արդյունքում կայացված որոշմանը միջամտություն կամ նման միջամտության բացառման երաշխիք։ Մասնավորապես, Սահմանադրության 147-րդ հոդվածի 1-ին մասի համաձայն՝ Կառավարությունը կազմված է վարչապետից, փոխվարչապետներից և նախարարներից: Սահմանադրության 149-րդ հոդվածի 2-րդ մասի համաձայն՝ վարչապետի հրաժարական ներկայացնելու կամ վարչապետի պաշտոնը թափուր մնալու այլ դեպքերում Կառավարության հրաժարականն ընդունվելուց հետո` յոթնօրյա ժամկետում, Ազգային ժողովի խմբակցություններն իրավունք ունեն առաջադրելու վարչապետի թեկնածուներ:
Սահմանադրության 158-րդ հոդվածի ուժով՝ Կառավարությունը Հանրապետության նախագահին ներկայացնում է իր հրաժարականը նորընտիր Ազգային ժողովի առաջին նստաշրջանի, Կառավարությանը վստահություն չհայտնելու, Կառավարության ծրագրին հավանություն չտալու, վարչապետի կողմից հրաժարական ներկայացվելու կամ վարչապետի պաշտոնը թափուր մնալու օրը: Կառավարության անդամները շարունակում են իրենց պարտականությունների կատարումը մինչև նոր Կառավարության կազմավորումը:
Վերոշարադրյալ իրավանորմերի համակարգային վերլուծությունից բխում է, որ սահմանադիրը Սահմանադրության 158-րդ հոդվածում ուղղակիորեն նախատեսել է Կառավարության անդամների պաշտոններում նշանակված անձանց պաշտոնակատարի կարգավիճակում պաշտոնավարելու շարունակականության կանոնը, ինչը բխում է Կառավարության գործառույթների իրականացման անընդհատության անհրաժեշտությունից։ Միաժամանակ, հաշվի առնելով վարչապետի նշանակմամբ գործադիր իշխանության բարձրագույն մարմնին՝ Կառավարությանը ժողովրդավարական լեգիտիմությամբ ապահովելու գործող սահմանադրական ընթացակարգերը՝ Սահմանադրական դատարանը փաստում է, որ Կառավարության հրաժարականից հետո մինչև նորանշանակ վարչապետի պաշտոնի ստանձնումը Կառավարության անդամների պաշտոնավարման շարունակականության սահմանադրական պահանջը վերաբերում է ոչ թե վարչապետից բացի Կառավարության մյուս անդամներին, այլ Կառավարության բոլոր անդամներին, ներառյալ՝ վարչապետի պաշտոնում նշանակված անձի պաշտոնավարմանը։
Համեմատության մեջ դիտարկելով վարչապետի հրաժարականի և Հանրապետության նախագահի հրաժարականի դեպքերը՝ Սահմանադրական դատարանը նկատում է, որ Սահմանադրության 144-րդ հոդվածով ամրագրված է, որ Հանրապետության նախագահի պաշտոնանկության, լիազորությունների կատարման անհնարինության, հրաժարականի կամ մահվան դեպքերում մինչև նորընտիր Հանրապետության նախագահի կողմից պաշտոնի ստանձնումը Հանրապետության նախագահի լիազորությունները կատարում է Ազգային ժողովի նախագահը: Այսինքն՝ Հանրապետության նախագահի պաշտոնավարման դադարելու դեպքում սահմանադիրը հստակ սահմանել է, թե ով է կատարում Հանրապետության նախագահի լիազորությունները՝ մինչև նորընտիր Հանրապետության նախագահի կողմից պաշտոնի ստանձնումը: Մինչդեռ վարչապետի պարագայում Սահմանադրության 152-րդ հոդվածի 2-րդ մասով նախատեսված է վարչապետին փոխարինելու հնարավորություն՝ բացառապես նրա բացակայության ժամանակ՝ վերջինիս սահմանած կարգով: Ըստ այդմ, փոխվարչապետներից մեկը վարչապետի սահմանած կարգով փոխարինում է վարչապետին նրա բացակայության ժամանակ: Ակնհայտ է, որ տվյալ պարագայում վարչապետի բացակայությունը չի կարող նույնացվել վերջինիս հրաժարականի դեպքի հետ։
Վերը նշվածի հաշվառմամբ պետք է նկատի ունենալ, որ վարչապետի՝ հրաժարական ներկայացնելուց հետո վարչապետի պաշտոնակատարի պաշտոնում պաշտոնավարման շարունակականությունը երաշխավորված է բացառապես վարչապետին առաջադրվող՝ Սահմանադրությամբ և օրենքով նախատեսված պահանջների բավարարման պայմանով: Հրաժարական տված վարչապետի պաշտոնավարման շարունակականության կանոնը չի տարածվում այն դեպքերի վրա, երբ վարչապետ նշանակված անձը չի բավարարում վարչապետի պաշտոնի համար Սահմանադրությամբ կամ օրենքով նախատեսված պահանջները։ Վարչապետի հրաժարականից հետո վարչապետի պաշտոնը զբաղեցրած անձի՝ վարչապետի պաշտոնակատարի կարգավիճակում պաշտոնավարումը դադարում է պատգամավորին ներկայացվող պահանջների խախտման, անհամատեղելիության, ինչպես նաև վարչապետի պաշտոնում պաշտոնավարումը դադարելու օրենքով նախատեսված հիմքեր ի հայտ գալու դեպքերում, ինչպիսիք դիմողների կողմից սույն գործով չեն վկայակոչվել։
Հետևաբար՝ սույն գործով դիմողների և երրորդ անձի ներկայացրած փաստակազմի շրջանակում 2021 թվականի ապրիլի 25-ին վարչապետ Ն. Փաշինյանի՝ վարչապետի պաշտոնից հրաժարականից հետո վարչապետի պաշտոնում պաշտոնավարումը համահունչ է սահմանադրական կարգավորումներին։
10.5. Անդրադառնալով ընտրությունների և դրան նախորդող ժամանակահատվածում վարչական ռեսուրսի ոչ իրավաչափ օգտագործման հարցին՝ Սահմանադրական դատարանն արձանագրում է, որ ընտրությունների ժողովրդավարական բնույթը երաշխավորելու համար նախևառաջ անհրաժեշտ է ապահովել դրանց անցկացումը համընդհանուր, հավասար, ազատ ընտրական իրավունքի, գաղտնի և ուղղակի քվեարկության, օրենսդրությամբ սահմանված պարբերականության գաղափարասկզբունքային հենքի խստիվ պահպանմամբ: Միաժամանակ, կարևոր է նաև ընտրություններում «արդար մրցակցային» դաշտն ապահովելը: Ընտրական գործընթացներում վարչական ռեսուրսի չարաշահումը, խաթարելով ընտրություններում «առողջ մրցակցության» գաղափարը, անառարկելիորեն խարխլում է նաև Սահմանադրությամբ երաշխավորված ընտրական ընդհանուր սկզբունքների կենսագործումը:
Վարչական ռեսուրսի չարաշահման ինստիտուտի իրավական բովանդակության բացահայտման շրջանակներում հիմնարար կարևորություն ունեն Եվրոպայի խորհրդի «Ժողովրդավարություն՝ իրավունքի միջոցով» եվրոպական հանձնաժողովի (Վենետիկի հանձնաժողով), ինչպես նաև Եվրոպայի անվտանգության և համագործակցության կազմակերպության Ժողովրդավարական հաստատությունների և մարդու իրավունքների գրասենյակի (ԵԱՀԿ/ԺՀՄԻԳ) դիրքորոշումները:
2013 թվականի CDL-AD(2013)033 զեկույցում Վենետիկի հանձնաժողովը վարչական ռեսուրսը ներկայացրել է իբրև ընտրությունների ընթացքում գործող պաշտոնատար անձանց, ինչպես նաև քաղաքացիական ծառայողների` մարդկային, ֆինանսական, նյութական և այլ ռեսուրսները, հանրային զանգվածային լրատվության միջոցների նկատմամբ նրանց ունեցած վերահսկողության հանգամանքը, ինչպես նաև իրենց դիրքով պայմանավորված՝ հանրային օբյեկտների և ռեսուրսների նկատմամբ ունեցած հասանելիությունը, ինչը կարող է վերածվել քաղաքական կամ այլ ձևաչափի աջակցության։
«Ընտրական գործընթացների ընթացքում վարչական ռեսուրսների չարաշահումը կանխելու և դրան արձագանքելու վերաբերյալ» Վենետիկի հանձնաժողովի և ԵԱՀԿ/ԺՀՄԻԳ՝ 2016 թվականին ընդունված համատեղ ուղեցույցում (CDL-AD(2016)004) ընդգծվում է, որ՝ «իրավական կարգավորումները պետք է հստակ պահանջներ նախատեսեն քաղաքացիական ծառայողների համար, այն է՝ ընտրական գործընթացների ամբողջ ընթացքում իրենց պաշտոնական պարտականություններն իրականացնելիս գործել անաչառ։ Ավելին, իրավական կարգավորումները պետք է երաշխավորեն քաղաքացիական ծառայության չեզոքություն՝ արգելելով քաղաքացիական ծառայողներին քարոզչական գործունեություն իրականացնել իրենց պաշտոնական պարտականությունները կատարելիս, ինչպես այն դեպքում, երբ իրենք թեկնածու են հանդիսանում, այնպես էլ այն դեպքում, երբ աջակցում են թեկնածուներին։ Իրավական կարգավորումները պետք է հստակ նորմեր նախատեսեն այն մասին, թե ինչպես և երբ կարող է քարոզչություն իրականացվել, ինչպես նաև ընտրություններին մասնակցող որոշակի պաշտոնատար անձանց լիազորությունների կասեցման կամ հրաժարականի ներկայացման հնարավորություն նախատեսեն»։ Ուղեցույցը չի բացառում պաշտոնատար անձ թեկնածուների կողմից ընտրություններին մասնակցելու և քարոզչություն իրականացնելու հնարավորությունն աշխատանքային ժամերից դուրս և առանց վարչական ռեսուրսների չարաշահման։
Որդեգրելով ընտրական գործընթացներում միջազգային հանրույթի առաջարկած առաջադեմ մոդելները՝ Ընտրական օրենսգիրքը 19-րդ հոդվածում ամրագրում է նախընտրական քարոզչության հիմնական սկզբունքները, իսկ «Նախընտրական քարոզչության սահմանափակումները» վերտառությամբ 23-րդ հոդվածը վարչական ռեսուրսները որակում է որպես մարդկային, ֆինանսական և նյութական միջոցներ, որոնց ընտրությունների ժամանակ տիրապետում են հանրային պաշտոններ և հանրային ծառայության պաշտոններ զբաղեցնող անձինք, և որը պայմանավորված է հանրային ոլորտում անձնակազմի, ֆինանսների և հատկացումների նկատմամբ նրանց վերահսկողությամբ:
Հիշատակված հոդվածն ուղղակիորեն արգելում է նախընտրական քարոզչություն կազմակերպելը կամ կատարելը, ցանկացած բնույթի քարոզչական նյութ տարածելը, նախընտրական քարոզչության նպատակով ծառայողական պարտականությունների իրականացման համար տրամադրված ֆինանսական, տեղեկատվական միջոցները, տարածքները, տրանսպորտային և կապի միջոցները, նյութական ու մարդկային ռեսուրսներն օգտագործելը՝ որպես բացառություն սահմանելով «Հատուկ պետական պաշտպանության ենթակա անձանց անվտանգության ապահովման մասին» Հայաստանի Հանրապետության օրենքով պետական պահպանության ենթակա բարձրաստիճան պաշտոնատար անձանց նկատմամբ կիրառվող անվտանգության միջոցառումները:
Վարչական ռեսուրսի չարաշահումներն ընտրական գործընթացներում խաթարում են ժողովրդավարական ընտրությունների անցկացման հիմքերը, քանզի չեն երաշխավորում՝
բոլոր թեկնածուների համար հավասար պայմաններ. վերջիններս պետք է հավասար հնարավորություն ունենան իրենց թեկնածությունն առաջադրելու և հավասարությունը երաշխավորող միջավայրում «ազատ մրցակցելու»,
հավասար վերաբերմունք տարբեր թեկնածուների հանդեպ. առանձին ինստիտուտների հետ հարաբերվելիս թեկնածուները պետք է արժանանան նույնական վերաբերմունքի, օրինակ՝ զանգվածային լրատվական միջոցների հասանելիությունը բոլորին,
ընտրողների կարծիք ձևավորելու ազատությունը. ընտրելու իրավունք ունեցող յուրաքանչյուր քաղաքացի պետք է զերծ լինի ցանկացած ճնշումից, ինչի լավագույն երաշխիքը պետական իշխանության «չեզոքությունն» է, որը պետք է արտահայտվի ընտրողի ազատ կամքի ձևավորման գործընթացում ցանկացած տեսակի «միջամտող» վարքագծի բացառմամբ,
ընտրական գործընթացում անաչառության սկզբունքի պահպանումը. պետական իշխանության կողմից ընտրությունների կազմակերպումը պետք է լինի առանց իշխող կուսակցության համար առավելությունների տրամադրման:
Սահմանադրական դատարանն արձանագրում է, որ վարչական ռեսուրսի չարաշահման հնարավոր բացառման ապահովման տեսանկյունից ՀՀ օրենսդրությունը նախատեսում է մի շարք իրավական կառուցակարգեր, մասնավորապես՝ «Հանրային ծառայության մասին» ՀՀ օրենքն ամրագրում է, որ հանրային ծառայողը, ծառայության առանձնահատկություններին համապատասխան, ծառայողական պարտականությունները կատարելիս քաղաքականապես չեզոք է (հոդված 27)2, Ընտրական օրենսգիրքն արգելում է հանրային ծառայության մեջ գտնվող պատգամավորի թեկնածուներին օգտագործել իրենց պաշտոնեական կամ ծառայողական դիրքի առավելությունները (հոդված 91): Ավելին, այն ոչ միայն արգելում է վարչական ռեսուրսի չարաշահումն ընտրական գործընթացներում, այլև սահմանում հստակ մեխանիզմներ համապատասխան իրավախախտումներին իրավական գնահատական տալու համար (հոդված 48), ՀՀ քրեական օրենսգիրքը նախատեսում է ընտրական իրավունքի իրականացմանը խոչընդոտելու (հոդված 149), քվեարկության գաղտնիությունը խախտելու (հոդված 154), ընտրողներին կաշառք տալու, ընտրությունների ժամանակ բարեգործության արգելքի խախտման կամ ընտրողի ազատ կամքի իրականացմանը խոչընդոտելու (հոդված 154.2), զենքով՝ տեղամասային կենտրոն մուտք գործելու (հոդված 1544) և այլ քրեորեն հետապնդելի արարքների համար պատասխանատվություն, որոնք կարող են իրականացվել նաև վարչական ռեսուրսի կիրառմամբ:
Վարչական ռեսուրսի կիրառման դրսևորումները ընտրական գործընթացներում կարող են լինել ինչպես զանգվածային, այնպես էլ սահմանափակ: Այս առումով Սահմանադրական դատարանի գնահատմամբ էական չէ կիրառված ռեսուրսների քանակական բնութագիրը, քանզի մի դեպքում վարչական ռեսուրսի մեկանգամյա կիրառումն անգամ՝ կախված դրա բնույթից, կարող է հանգեցնել համակարգային խնդրի, մեկ այլ դեպքում՝ առանձին դրվագներով վարչական ռեսուրսի կիրառումը, այնուամենայնիվ, կարող է և չհանգեցնել ընտրությունների ելքի վրա որևէ էական ազդեցության (այլ է խնդիրը, որ հանրային իշխանության մարմինները պետք է համարժեք իրավական գնահատականի արժանացնեն յուրաքանչյուր դեպք և կիրառեն պատասխանատվության համաչափ միջոցներ): Խնդրո առարկա հարցի շրջանակներում առավելապես գնահատման ենթակա են վարչական ռեսուրսների օգտագործման որակական բնութագրիչները, քանզի յուրաքանչյուր դեպքում անհրաժեշտ է գնահատել դրանց ազդեցությունն ընտրությունների ընդհանուր արդյունքների վրա: Այս տեսանկյունից Սահմանադրական դատարանի խնդիրն է պարզել վարչական ռեսուրսների չարաշահման բովանդակությունը, շարունակականությունը, ապա նաև դրա հետևանքներն ընտրական գործընթացի վերջնական արդյունքի վրա:
Դիմողների պնդմամբ «Քաղաքացիական պայմանագիր» կուսակցության և, մասնավորապես, վարչապետի պաշտոնակատարի կողմից նախընտրական քարոզչության մեկնարկից առաջ և ընթացքում, ինչպես նաև ընտրության օրը կիրառվել է վարչական ռեսուրս՝ այդպիսով ակնհայտ առավելություն ձեռք բերելով մյուս կուսակցությունների և դաշինքների նկատմամբ: Այդ առնչությամբ դիմողները ներկայացնում են համապատասխան տեսանյութեր, ինչպես նաև վկայակոչում են ՀՀ վարչական դատարանի թիվ ՎԴ/6999/05/21 գործով 26.06.2021թ. վճիռը, համաձայն որի՝ ՀՀ Կենտրոնական ընտրական հանձնաժողովի 19.06.2021թ. թիվ 161-Ա որոշման 1-ին կետը մասնակի՝ «Քաղաքացիական պայմանագիր» կուսակցության նախընտրական քարոզարշավին ՀՀ մարզպետարաններից մեկի աշխատակցի և երկու ուսումնական հաստատության աշխատակիցների մասնակցելը որպես Ընտրական օրենսգրքի 23-րդ հոդվածի 1-ին մասի 1-ին կետի խախտում չարձանագրելու մասով, ճանաչվել է անվավեր:
Սահմանադրական դատարանն իր՝ 2017 թվականի ապրիլի 28-ի ՍԴՈ-1364 որոշմամբ փաստել է. «(…) ՀՀ ընտրական օրենսգիրքը սահմանել է նաև նախընտրական քարոզչության սահմանված կարգի խախտումների դեպքում վարչական կամ դատական կարգով խնդրի լուծման համապատասխան ընթացակարգեր։ Սահմանադրական դատարանը բազմիցս անդրադառնալով այս խնդրին` շեշտել է, որ նման ընթացակարգերը, որոնք անմիջականորեն առնչվում են ընտրություններին մասնակցող պատգամավորի թեկնածուների կամ կուսակցությունների ընտրական ցուցակի գրանցումն ուժը կորցրած ճանաչելու խնդրին, պետք է օրենքով սահմանված կարգով բողոքարկվեն և լուծում ստանան մինչև քվեարկության օրը։
Սույն գործի քննությունը վկայեց, որ դիմողն օրենքով սահմանված կարգով ու ժամկետներում տվյալ խնդրի առնչությամբ որևէ իրավաչափ գործողություն չի իրականացրել, և գործում առկա չէ ապացուցողական նշանակություն ունեցող որևէ փաստական հիմք /մասնավորապես՝ դատական ակտ/ հակառակը վկայելու կամ այդ հարցով դիմողի իրավունքների պաշտպանությանը խոչընդոտելու մասին։ Նման բնույթի ենթադրյալ խախտումներն իրավասու մարմինների կողմից օրենքով սահմանված կարգով համարժեք իրավական գնահատական պետք է ստանան, մասնավորապես նաև այն գործերով, որոնք դեռևս քննության առարկա են իրավապահ մարմինների կողմից»:
Թիվ ՎԴ/6999/05/21 վարչական գործի շրջանակներում հայցվորի դատավարական կարգավիճակով հանդես է եկել դիմող «Հայաստան» դաշինքը՝ ներկայացնելով վարչական ռեսուրսի առերևույթ կիրառման մի քանի դրսևորումներ՝ ՀՀ ոստիկանության ծառայողների, պետական պահպանության ծառայողների, վարչապետի աշխատակազմի աշխատակիցների, մարզպետարանների և դրանց հսկողության ներքո գտնվող կառույցների և այլ պետական մարմինների աշխատակիցների ներգրավում նախընտրական քարոզչությանը:
Վարչական դատարանն արձանագրել է, որ տվյալ գործով չի հաստատվել որևէ փաստ այն մասին, որ ոստիկանության ծառայողները ներգրավվել են երրորդ անձի օգտին քվե ստանալու նպատակով: Ավելին, վարչական դատարանը փաստել է, որ հիմք չունի պնդելու, որ երրորդ անձը պետական պահպանության մարմնի միջոցներն օգտագործել է ի շահ իր քաղաքական նպատակների, իսկ քաղաքացիական ծառայության պաշտոն զբաղեցնող անձին վերաբերող դրվագով հնարավոր չէ հաստատել, որ նա ներգրավված է նախընտրական քարոզչությանը՝ այդ պահին հանդես գալով ի պաշտոնե և իր դիրքն օգտագործելով ի շահ երրորդ անձի: Նույնիսկ առկա չէ տվյալ այն մասին, որ այդ դրվագն աշխատանքային օր ու ժամին է վերաբերում: Ընդգծելով, որ հանրային ծառայողներին չի արգելվում ներգրավվել նախընտրական քարոզչությանը (բացառությամբ որոշ հատուկ պաշտոնների), վարչական դատարանը շեշտադրել է, որ նրանք այդ ընթացքում չպետք է իրենց դիրքը չարաշահեն, ինչի հաշվին ընտրությանը մասնակցող քաղաքական ուժերից մեկն անարդար առավելություն կստանա մյուսների նկատմամբ: Իսկ նման իրավիճակի մասին վկայող տվյալ դրվագով առկա չէ:
Բացի դրանից, վարչական դատարանն արձանագրել է, որ Սյունիքի մարզպետի ինքնությունը տվյալ դրվագում անվիճելի է, այնուամենայնիվ, միայն այդ դրվագով հնարավոր չէ հաստատել, որ վերջինս օգտագործում է իր վարչական ռեսուրսը երրորդ անձի նախընտրական քարոզարշավի օգտին: Սյունիքի մարզպետի մասնակցությամբ դրվագում ընդհանրապես հնարավոր չէ հստակեցնել՝ կոնկրետ ինչ գործառույթներ է վերջինս այդ պահին իրականացնում: Երևացող իրավիճակում անհնար է մատնանշել մի դեպք, երբ Սյունիքի մարզպետը ի պաշտոնե գործելիս ներգրավված է նախընտրական քարոզչությանը:
Հատկանշական է, որ վարչական դատարանն արձանագրել է, որ ՀՀ մարզպետարաններից մեկի աշխատակիցը, ակնհայտորեն նախընտրական քարոզարշավի շրջանակներում երրորդ անձի կողմից կազմակերպված միջոցառմանը մասնակցելիս լրագրողին հարցազրույց տալիս ներկայանալով որպես «կրթության ոլորտը համակարգող», ընդունում է, որ աշխատանքային ժամին գտնվում է հավաքի վայրում, ավելին՝ բացահայտ խրախուսում է նաև մանկավարժների ներկայությունը՝ իր խոսքով՝ «վարչապետի հանդիպմանը»: Համանման իրավիճակ արձանագրվել է նաև հարցազրույց տվող մանկավարժների դրվագում: Նշված փաստերը վարչական դատարանի կողմից որակվել են իբրև Ընտրական օրենսգրքի 23-րդ հոդվածի 1-ին մասի 1-ին կետի խախտում՝ դիտարկվելով որպես վարչական ռեսուրսի չարաշահում:
Հաշվի առնելով վկայակոչված դատական ակտով դիմողի մատնանշած առանձին փաստարկներին վարչական դատարանի կողմից տրված իրավական գնահատականները և նկատի ունենալով, որ Սահմանադրական դատարանում դատական ակտի իրավաչափությունը քննության առարկա չի կարող հանդիսանալ, Սահմանադրական դատարանն այս մասով դիմողի կողմից վկայակոչված փաստարկներին չի անդրադառնում:
Միաժամանակ, Սահմանադրական դատարանը փաստում է, որ վարչական ռեսուրսի կիրառման այլ դրսևորումների, այդ թվում՝ երեխաների մասնակցությամբ հավաքների անցկացման, Կառավարության կողմից համապատասխան գումարների բաշխման վերաբերյալ սույն գործով դատավարության այլ մասնակիցների կողմից համապատասխան դատական վարույթներ չեն հարուցվել:
Նման պայմաններում Սահմանադրական դատարանը գտնում է, որ թեև սույն գործով ներկայացված առանձին փաստարկներ ըստ էության վկայում են վարչական ռեսուրսի ոչ իրավաչափ օգտագործման մասին, սակայն, որպես այդպիսին, դրանք կրում են դրվագային բնույթ: Ավելին, սույն գործով չի հիմնավորվում, որ վարչական ռեսուրսը Ազգային ժողովում քաղաքական մեծամասնություն ունեցող ուժի կողմից օգտագործվել է կազմակերպված եղանակով և ունեցել զանգվածային բնույթ, ուստի՝ դրա օգտագործման համադրումը չի փաստում, որ այն որևէ կերպ ազդել է ընտրությունների արդյունքների վրա:
10.6. Դիմողները նշում են նաև նախընտրական քարոզչության ընթացքում «Քաղաքացիական պայմանագիր» կուսակցության պատգամավորի թեկնածու և վարչապետի պաշտոնակատար Ն. Փաշինյանի կողմից բռնության կոչերի, սպառնալիքների և որպես հետևանք ատելության մթնոլորտ ձևավորելու մասին, ինչն ըստ իրենց՝ բացասական և անդառնալի ազդեցություն է ունեցել ընտրությունների արդյունքների վրա:
Որպես Հայաստանի Հանրապետության սահմանադրական կարգի հիմունք՝ Հայաստանի Հանրապետությունում երաշխավորվում է գաղափարախոսական բազմակարծությունը (Սահմանադրության 8-րդ հոդված), իսկ Սահմանադրության 42-րդ հոդվածում ամրագրվել է կարծիքի արտահայտման ազատությունը։
Ինչպես ազատ ընտրությունների իրավունքը, այնպես նաև արտահայտվելու ազատությունը երաշխավորվում են միջազգային փաստաթղթերով։ Մասնավորապես՝ «Մարդու իրավունքների և հիմնարար ազատությունների պաշտպանության մասին» եվրոպական կոնվենցիայի 10-րդ հոդվածի համաձայն՝ յուրաքանչյուր ոք ունի ազատորեն արտահայտվելու իրավունք, իսկ նշված կոնվենցիային կից Թիվ 1 արձանագրության 3-րդ հոդվածը սահմանում է, որ Բարձր պայմանավորվող կողմերը պարտավորվում են անցկացնել ազատ ընտրություններ՝ ողջամիտ պարբերականությամբ, գաղտնի քվեարկությամբ, այնպիսի պայմաններում, որոնք կապահովեն ժողովրդի կամքի ազատ արտահայտումն օրենսդիր իշխանություն ընտրելիս։
Մարդու իրավունքների եվրոպական դատարանը, անդրադառնալով վերը նշված դրույթներին, նշել է, որ ազատ ընտրությունները և արտահայտվելու ազատությունը, մասնավորապես քաղաքական բանավեճի ազատությունը, միասին կազմում են ցանկացած ժողովրդավարական համակարգի հիմքը (Mathieu-Mohin and Clerfayt v. Belgium, 2 March 1987, § 47; the Lingens v. Austria, 8 July 1986, §§ 41-42)։ Երկու իրավունքները փոխկապակցված են և գործում են միմյանց ամրապնդման համար. օրինակ՝ խոսքի ազատությունը «օրենսդրի ընտրության հարցում ժողովրդի կարծիքի ազատ արտահայտումն ապահովելու» համար անհրաժեշտ «պայմաններից» մեկն է (Mathieu-Mohin and Clerfayt, § 54): Այդ պատճառով ընտրություններին նախորդող շրջանում հատկապես կարևոր է, որ բոլոր տեսակի կարծիքներն ու տեղեկությունները թույլատրվեն ազատ շրջանառվել: Ընտրական բանավեճերի համատեքստում թեկնածուների կողմից խոսքի ազատության անխոչընդոտ իրացումն առանձնահատուկ նշանակություն ունի (Kudeshkina v. Russia, 26 February 2009, § 87):
Սահմանադրական դատարանն արձանագրում է, որ ընտրություններին մասնակցող քաղաքական ուժերը և դրանց ներկայացուցիչները նախընտրական քարոզչության ընթացքում օգտվում են իրենց կարծիքն արտահայտելու լայն հնարավորություններից, ինչը ժողովրդավարական հասարակությունում հնարավորություն է տալիս ազատորեն ձևավորելու ժողովրդի կամքը, ուստի՝ այն ընտրությունների ազատության սկզբունքի ապահովման անհրաժեշտ պայման է։
Այդուհանդերձ, նախընտրական քարոզչությունը չի կարող ուղեկցվել ատելության, բռնության կոչերով և սպառնալիքներով (եթե անգամ այդ սպառնալիքն իրական չէ), որոնք խաթարում են խաղաղ և առողջ սոցիալական միջավայրը։ Քաղաքական ուժերը և դրանց ներկայացուցիչները պետք է նախընտրական քարոզչության ընթացքում դրսևորեն առավելագույն զսպվածություն, քաղաքական կոռեկտություն՝ բացառելով ատելության, բռնության ցանկացած կոչ ու սպառնալիք և արժանապատվությունը նվաստացնող ցանկացած վարքագիծ:
Նախընտրական քարոզչության ընթացքում հնչեցված բռնության կոչերի, սպառնալիքների և նմանաբնույթ այլ հայտարարությունների հարցը քննարկման առարկա է դարձել վարչական դատարանի կողմից թիվ ՎԴ/6861/05/21 վարչական գործով 17.06.2021թ. կայացված վճռով, որով վարչական դատարանը մերժել է «Զարթոնք» ազգային քրիստոնեական կուսակցության հայցն ընդդեմ ՀՀ Կենտրոնական ընտրական հանձնաժողովի, երրորդ անձ «Քաղաքացիական պայմանագիր» կուսակցության՝ պատասխանողին դատարան դիմելուն պարտավորեցնելու պահանջի մասին:
Նշված վճռով վարչական դատարանն արձանագրել է. «Քաղաքացիական պայմանագիր» կուսակցության թեկնածու Ն. Փաշինյանի կողմից ելույթներում հնչեցված որոշ արտահայտություններ (որոնք, ըստ էության, նույնությամբ ներկայացվում են նաև Սահմանադրական դատարան մուտքագրված դիմումներում) օբյեկտիվորեն և ողջամտորեն կարող են ընկալվել իբրև բռնության կիրառման սպառնալիքներ, ուստի՝ վարչական դատարանը դա արձանագրել է իբրև նախընտրական քարոզչության սահմանված կարգի խախտում: Մյուս կողմից, ելնելով այդ արտահայտությունների՝ տարբեր ժամանակներում հնչեցված լինելու հանգամանքից՝ վարչական դատարանը առկա է համարել նաև այդպիսի խախտման շարունակականությունը:
Այդուհանդերձ, վարչական դատարանը, գնահատելով նախընտրական քարոզչության ընթացքում նշված խախտումների հետևանքները վերացնելու հնարավորության, ինչպես նաև ընտրությունների արդյունքների վրա էական ազդեցություն ունենալու հարցերը, իր վճռում արձանագրել է, որ բացակայում է և՛ նախընտրական քարոզչության սահմանված կարգի խախտման՝ հետևանքները վերացնելու անհնարինության չափանիշը, և՛ որ առկա չէ ողջամիտ կասկած այն մասին, որ շարունակական բնույթ կրող նշված խախտումները կարող են էական ազդեցություն ունենալ ընտրությունների արդյունքների վրա: Վարչական դատարանն այս առումով նկատել է, որ՝ «էական ազդեցություն» եզրույթը պետք է դիտարկել ընտրությունների արդյունքների հետ ուղղակի պատճառահետևանքային կապի տեսանկյունից: Դա նշանակում է, որ ազդեցությունը կարող է որակվել էական միայն այն դեպքում, երբ նախընտրական քարոզչության սահմանված կարգի շարունակական խախտման արդյունքում առկա է ռեալ վտանգ կամ այդպիսի հիմնավոր կասկած, որ տեղի է ունեցել ներգործություն ընտրողների այնպիսի զանգվածի ազատ արտահայտման հնարավորության վրա, որը ձայների հարաբերակցության պայմաններում կարող է փոխել ընտրությունների արդյունքը: Ըստ այդմ, խախտման շարունակական բնույթը տվյալ դեպքում խիստ փոխկապակցված է էական ազդեցության հետ, քանի որ միայն դրանց միջև պատճառահետևանքային կապի հաստատման կամ այդպիսի հիմնավոր կասկածի դեպքում հնարավոր է արձանագրել, որ տեղի է ունեցել այնպիսի շարունակական խախտում, որը կարող է էական ազդեցություն ունենալ ընտրությունների արդյունքների վրա կամ, առկա է այդպիսի հիմնավոր կասկած: Այսինքն՝ սույն դեպքի փաստակազմի և տրված իրավական մեկնաբանության համադրմամբ Դատարանն արձանագրում է, որ առկա չէ ողջամիտ կասկած այն մասին, որ շարունակական բնույթ կրող վերը նշված խախտումները կարող են էական ազդեցություն ունենալ ընտրությունների արդյունքների վրա»:
Սահմանադրական դատարանն ի գիտություն է ընդունում վարչական դատարանի վկայակոչված վճռով քննարկված հրապարակումներում առկա ձևակերպումների՝ ընտրությունների արդյունքների վրա էական ազդեցության բացակայությունն ու նաև խախտման հետևանքները վերացնելու հնարավորությունը՝ միաժամանակ վերահաստատելով Սահմանադրական դատարանի որոշումներով արտահայտված այն դիրքորոշումը, որի համաձայն՝
«... ընտրական իրավունքի դատական պաշտպանության հարցերով ՀՀ սահմանադրական դատարանը ոչ թե այլ դատարանների նկատմամբ վերադաս դատարան է, այլ իրականացնում է Սահմանադրությամբ իրեն վերապահված կոնկրետ իրավասություն» (31.05.2012թ., ՍԴՈ-1028),
«... ՀՀ Սահմանադրությամբ և օրենքներով Սահմանադրական դատարանն իրավասու չէ քննության առարկա դարձնել բոլոր այն հարցերը (դիմումները), որոնք նախապես քննության պետք է առնվեն և իրավական լուծում ստանան վարչական (արտադատական) կարգով կամ ՀՀ վարչական դատարանում, որի որոշումներն այդ հարցերում վերջնական են» (28.04.2017թ., ՍԴՈ-1364):
Սահմանադրական դատարանն արձանագրում է, որ դիմողների կողմից ներկայացված՝ «Քաղաքացիական պայմանագիր» կուսակցության պատգամավորի թեկնածու Ն. Փաշինյանի կողմից ենթադրյալ բռնության կոչերի և սպառնալիքների՝ ընտրությունների արդյունքի վրա ազդեցության մասին փաստարկները վերացական են, զուրկ են որոշակիությունից և հիմնված են քաղաքական ելույթներից մեջբերված հատվածներում կառուցված առանձին արտահայտությունների վրա՝ առանց դրանց ընդհանուր համատեքստին անդրադարձի։
Ամեն դեպքում, Սահմանադրական դատարանը հարկ է համարում այդ արտահայտություններին անդրադառնալ դրանց հասցեականության տեսանկյունից՝ արձանագրելով, որ չնայած դրանց անընդունելի կոպտությանը և ցնցող ազդեցությանը, վկայակոչված արտահայտությունների համատեքստի վերլուծությունից բխում է, որ դրանք ուղղված են եղել քաղաքական մրցակիցներին և ընտրողների կողմից ողջամտորեն որպես իրենց ուղղված սպառնալիք կամ ատելության խոսք չէին կարող դիտարկվել. հետևաբար՝ չէին կարող ազդեցություն ունենալ ընտրողի քաղաքական կամքի ձևավորման վրա այն աստիճան, որ կանխորոշեին կամ էականորեն ազդեին նրա ընտրության կամ քվեարկությանը չմասնակցելու որոշման վրա։
Բացի դրանից, Սահմանադրական դատարանն արձանագրում է, որ 2021 թվականի հունիսի 20-ի Ազգային ժողովի արտահերթ ընտրություններին նախորդած ժամանակահատվածում Հայաստանի Հանրապետության ընտրողների բարձր իրավագիտակցության, քաղաքական հասունության և քաղաքական իրադարձությունների մասնակցության հարուստ կենսափորձին հանդիման քաղաքական գործիչների քաղաքական խոսքում օգտագործված անթույլատրելիորեն ցածր մշակութային և հանրային՝ բարոյական տեսանկյունից դատապարտելի արտահայտությունների գործելաոճը չի կարող վերագրվել միայն մեկ քաղաքական ուժի և դրա ներկայացուցչի: Այն առկա է եղել մրցակցող մի շարք քաղաքական ուժերի և դրանց ներկայացուցիչների հրապարակային խոսքում՝ ցավալիորեն դառնալով Հայաստանում քաղաքական խոսքի մշտական բաղադրիչ։
Սահմանադրական դատարանը նման խոսքի՝ ընտրողների կամքի և ընտրությունների արդյունքի վրա ազդեցության գնահատման և հաշվարկի գիտականորեն հիմնավորված մեթոդների բացակայության պայմաններում խիստ տեսական է գնահատում «Պատիվ ունեմ» կուսակցությունների դաշինքի ներկայացուցչի՝ իր դիրքորոշմանը կից կարծիքին հղմամբ պնդումներին առ այն, որ «Քաղաքացիական պայմանագիր» կուսակցության պատգամավորի թեկնածու Ն. Փաշինյանի քննարկված խոսքը կարող էր ընտրողների որոշ մասին հանգեցնել հարմարվողականության հակման, իսկ մյուս ազդակիրներին հակեր ընտրություններին չմասնակցելու։
Հետևաբար՝ Սահմանադրական դատարանը, անդրադառնալով դիմողների վկայակոչած՝ «Քաղաքացիական պայմանագիր» կուսակցության պատգամավորի թեկնածու Ն. Փաշինյանի կողմից կիրառված արտահայտությունների՝ Ազգային ժողովի արտահերթ ընտրությունների արդյունքների վրա ունեցած ազդեցության հարցին, գտնում է, որ դրա վերաբերյալ դիմողների պնդումները հիմնավոր չեն:
Սահմանադրական դատարանը, հաշվի առնելով սույն որոշմամբ վերլուծված՝ վարչապետի սահմանադրական կարգավիճակը և լիազորությունների ծավալը Հայաստանի սահմանադրական ժողովրդավարության պայմաններում, ինչպես նաև քաղաքական մեծամասնության ունեցած ազդեցությունը հանրային իշխանության մարմինների համակարգում, ընդգծում է նրանց կողմից գործուն միջոցներ ձեռնարկելու անհրաժեշտությունը հայաստանյան քաղաքական խոսքում՝ ատելության, բռնության, վիրավորանքի և արժանապատվությունը նվաստացնելու կասկած հարուցող խոսքի և վարքագծի որևէ դրսևորում, ներառյալ նաև նախընտրական քարոզչության ժամանակ հնչեցվող խոսքում բացառելու նպատակով: Ընտրություններին մասնակցող քաղաքական ուժերի կողմից իրականացվող նախընտրական քարոզչությունն ուղղված է ընտրողների վստահությունը ձեռք բերելուն (ամրապնդելուն)։ Այդ գործընթացում առանցքային դեր պետք է կատարի տնտեսական, սոցիալական, պաշտպանական և այլ բնագավառներում քաղաքական ուժերի ծրագրային դրույթների մասին ընտրողների իրազեկումը և այդ դրույթների առարկայական քննարկումը՝ չբացառելով նախընտրական քարոզչության ժամանակ սուր քննադատական խոսքը, որը, սակայն, չպետք է ուղեկցվի ատելության, բռնության, վիրավորանքի և արժանապատվությունը նվաստացնելու կասկած հարուցող խոսքով և վարքագծով։ Ընդ որում, նշված գործընթացի արդյունավետության ապահովման հարցում մեծ դերակատարում ունեն ընտրություններին մասնակցող բոլոր քաղաքական ուժերը։
10.7. Անդրադառնալով դիմումներում նշված մյուս հանգամանքների և վերջիններիս առնչությամբ ներկայացված փաստարկների (մասնավորապես՝ ընտրությունների ժամանակահատվածում քրեական հետապնդման իրականացում և հարկադրանքի միջոցների կիրառում, ՀՀ քաղաքացու անձնագիր ունեցող անձանց ՀՀ ոստիկանության անձնագրային և վիզաների վարչության կողմից ընտրություններին մասնակցելու հնարավորության հայեցողաբար չտրամադրում, 23750 քաղաքացու մասնակցություն քվեարկությանը՝ առանց համապատասխան կտրոնի վրա լուսանկարի առկայության, քվեարկությանը մասնակցած 109618 ՀՀ քաղաքացու դեպքում անձը հաստատող փաստաթղթի տվյալների՝ մասնագետի կողմից ստեղնաշարով տեխնիկական սարքավորման մեջ ներմուծելու միջոցով, անճշտություններ հրապարակված ընտրողների ցուցակների և վերջնական արձանագրությունների միջև, նախընտրական քարոզչության ընթացքում ընտրություններին մասնակցող թեկնածուների և քաղաքական ուժերի համար լուսաբանման խտրական և ոչ հավասար պայմաններ, անձը հաստատող փաստաթղթերի միջոցով Հայաստանի Հանրապետությունում չգտնվող անձանց փոխարեն քվեարկություն, զանգվածային հոսանքազրկումներով պայմանավորված հնարավոր ընտրախախտումներ, ընտրատեղամասերի ոչ մատչելի լինելը հաշմանդամություն ունեցող անձանց համար, սահմանված նմուշի քվեաթերթիկի վրա քվեարկության կարգի վերաբերյալ ծանուցման բացակայություն, «բոլորին դեմ» քվեարկելու հնարավորության բացակայություն, քվեաթերթիկները չհրկիզվող պահարանում պահելու պահանջի խախտում, զորամասերում հաշվառված 10993 ընտրողների (զինծառայողների) մասնակցությանն առնչվող տվյալների գաղտնիություն, քվեարկության նախորդ օրը քարոզչության արգելքի խախտում, նախընտրական քարոզչության ընթացքում ընտրություններին մասնակցող քաղաքական ուժերի/թեկնածուների համար լուսաբանման պայմանների ոչ համաչափություն և այլն)՝ քննության առարկա գործի լուծման համար նշանակության հարցին՝ Սահմանադրական դատարանը, հիմք ընդունելով սույն որոշման 10.3-րդ կետում արտահայտված իրավական դիրքորոշումները, փաստում է, որ դրանց մի մասն ունեցել է դրվագային կամ եզակի դրսևորումներ (օրինակ՝ անձը հաստատող փաստաթղթերի միջոցով Հայաստանի Հանրապետությունում չգտնվող անձանց փոխարեն քվեարկություն), կամ համապատասխան պնդումները հիմնված են սոսկ ենթադրությունների և փաստական որևէ հենք չունեցող կասկածների վրա (օրինակ՝ անճշտություններ հրապարակված ընտրողների ցուցակների և վերջնական արձանագրությունների միջև, զանգվածային հոսանքազրկումներով պայմանավորված հնարավոր ընտրախախտումներ, զորամասերում հաշվառված 10993 ընտրողների (զինծառայողների) մասնակցությանն առնչվող տվյալների գաղտնիություն) կամ վերաբերում են օրենսդրական կարգավորումներին (օրինակ՝ 23750 քաղաքացու մասնակցություն քվեարկությանը՝ առանց համապատասխան կտրոնի վրա լուսանկարի առկայության, քվեարկությանը մասնակցած 109,618 ՀՀ քաղաքացու դեպքում անձը հաստատող փաստաթղթի տվյալների՝ մասնագետի կողմից ստեղնաշարով տեխնիկական սարքավորման մեջ ներմուծելու միջոցով) և այլն:
Վերոնշյալի առնչությամբ Սահմանադրական դատարանը նախ արձանագրում է, որ դիմողները որպես փաստարկ Սահմանադրական դատարան են ներկայացրել նաև հարցեր, որոնց լուծումն օրենքով սահմանված կարգով վերապահված է եղել այլ իրավասու մարմինների: Սահմանադրական դատարանն իր՝ 2007 թվականի հունիսի 10-ի ՍԴՈ-703 որոշման մեջ արտահայտել է հետևյալ իրավական դիրքորոշումը. «.... եթե դիմող կողմն ընտրությունների նախապատրաստման, անցկացման և արդյունքների ամփոփման գործընթացով պայմանավորված ընտրական հանձնաժողովների, իրավասու այլ մարմինների որոշումները, գործողությունները կամ անգործությունը մինչև սահմանադրական դատարան դիմելը ՀՀ ընտրական օրենսգրքով և իրավական այլ ակտերով նախատեսված՝ արտադատական (վարչական) կամ դատական կարգով չի բողոքարկել, այսինքն՝ օրենսդրությամբ նախատեսված ընթացակարգով և ժամկետներում չի օգտագործել (սպառել) իր ընտրական իրավունքների պաշտպանության՝ օրենքով նախատեսված բոլոր միջոցները, ապա լիարժեք չեն դառնում սահմանադրական դատարանում ընտրությունների արդյունքներով քննվող հանրային-իրավական վեճի շրջանակներում ապացուցողական նշանակություն ունեցող փաստեր ներկայացնելու և դրանցով իր փաստարկները հիմնավորելու նրա դատավարական հնարավորությունները»։
Ի մասնավորումն վերոգրյալի՝ Սահմանադրական դատարանը հարկ է համարում որպես օրինակներ ստորև դիտարկել դիմումներում վկայակոչված մի քանի հանգամանքներ:
Այսպես՝ «Հայաստան» դաշինքը բարձրացնում է այլ անձանց (մասնավորապես՝ Հայաստանի Հանրապետության տարածքից դուրս գտնվող անձանց) փոխարեն քվեարկության կասկած՝ նշելով մեկ օրինակ, երբ ընտրողների ստորագրված ցուցակում քաղաքացու անվան դիմաց առկա է ստորագրություն, սակայն այդ անձը քվեարկության օրը, ըստ դիմողի, Հայաստանի Հանրապետությունում չի գտնվել։
Բացի դրանից, «Զարթոնք» ազգային քրիստոնեական կուսակցությունը գտնում է, որ առկա է հիմնավոր կասկած, որ անձը հաստատող փաստաթղթերի միջոցով Հայաստանի Հանրապետությունում չգտնվող անձանց փոխարեն քվեարկություն է կատարվել։
Սահմանադրական դատարանն արձանագրում է, որ ընտրությունները՝ որպես ժողովրդաիշխանության իրացման միջոց, արտահայտում են ժողովրդի կամքը, որը չպետք է աղավաղվի այլ անձանց փոխարեն քվեարկությունների զանգվածային դեպքերի միջոցով։ Հետևաբար՝ ընտրությունների կազմակերպման և անցկացման գործընթացում պետք է ապահովվեն այնպիսի կառուցակարգերի առկայություն և կիրառություն, որոնք հնարավորություն կտան բացառել այլ անձանց փոխարեն քվեարկությունների դեպքերը, որոնք կարող են խեղաթյուրել ընտրությունների իրական արդյունքները։
Անդրադառնալով «Հայաստան» դաշինքի կողմից ներկայացված դեպքին՝ Սահմանադրական դատարանն արձանագրում է, որ այդ դեպքի կապակցությամբ շահագրգիռ անձանց կողմից օրենքով սահմանված որևէ միջոց չի ձեռնարկվել (դրա վերաբերյալ որևէ ապացույց առկա չէ), և նշված օրինակը ներկայացվել է միայն Սահմանադրական դատարանում։ Միաժամանակ, Սահմանադրական դատարանը գտնում է, որ տվյալ դեպքում այդ օրինակը չի կարող վկայել այլ անձանց փոխարեն քվեարկությանն առնչվող համակարգային խնդրի կամ այդ հարցում հսկողական կառուցակարգերի անարդյունավետության մասին։
Բացի դրանից, «Հայաստան» դաշինքի կողմից նշված դեպքի կապակցությամբ ՀՀ Կենտրոնական ընտրական հանձնաժողովը և ՀՀ դատախազությունը ներկայացրել են բացատրություն այն մասին, որ այդ ստորագրությունը սխալմամբ կատարվել է մեկ այլ ընտրողի կողմից, որը մասնակցել է քվեարկությանը, սակայն վերջինիս անվան դիմաց ստորագրություն առկա չէ։ Նշված հանգամանքը հիմնավորվում է ՀՀ դատախազության կողմից Սահմանադրական դատարան ներկայացված բացատրությամբ և նյութերով։
Ավելին, Ընտրական օրենսգիրքն ամրագրել է գործիքակազմ, որն անձանց լայն շրջանակի հնարավորություն է ընձեռում այլ անձի փոխարեն քվեարկության դեպքեր հայտնաբերելու պարագայում նախաձեռնել իրավական գործընթաց։ Ընտրական օրենսգրքի 48-րդ հոդվածի 16-րդ մասից հետևում է, որ ընտրություններին մասնակցող կուսակցության լիազոր ներկայացուցիչը, վստահված անձը, համապատասխան տեղամասային ընտրական հանձնաժողովի անդամը, ինչպես նաև քվեարկությանը չմասնակցած այն ընտրողը, որի տվյալների դիմաց, ընտրողների ցուցակում առկա է ստորագրություն քվեարկությանը մասնակցելու վերաբերյալ, իրավունք ունեն համապատասխան տարածքային ընտրական հանձնաժողով ներկայացնել այլ անձի փոխարեն քվեարկելու մասին դիմում։ Հատկանշական է, որ այլ անձի փոխարեն քվեարկելու մասին դիմում ներկայացնելու և դրա քննության կառուցակարգի կիրառման համար պարտադիր չէ տվյալ ընտրողի հայտարարությունը քվեարկությանը մասնակցած չլինելու վերաբերյալ. բավարար է որևէ անձի աներկբա հայտարարությունն այն մասին, որ ընտրողը քվեարկությանը չի մասնակցել, և այդ ընտրողի փոխարեն քվեարկել է այլ անձ (Ընտրական օրենսգրքի 48-րդ հոդվածի 18-րդ մաս): Ընդ որում, օրենսդիրը մանրամասն կարգավորման է ենթարկել համապատասխան տարածքային ընտրական հանձնաժողովի կողմից այլ անձի փոխարեն քվեարկելու մասին դիմումի քննության հարցը, սահմանել է այն գործողությունները, որոնք տարածքային ընտրական հանձնաժողովը պետք է կատարի Հայաստանի Հանրապետությունից բացակայող անձի փոխարեն քվեարկելու մասին դիմումները քննելիս։ Ավելին, օրենսդրական ամրագրում է ստացել այն կանոնը, որ եթե չկան տվյալ անձի կողմից քվեարկությանը մասնակցությունը հաստատող բավարար ապացույցներ, ապա հավաստիության կանխավարկածի սկզբունքի կիրառմամբ, բացառապես ընտրությունների արդյունքներով որոշում կայացնելու համար, համարվում է, որ տեղի է ունեցել այլ անձի փոխարեն քվեարկություն (Ընտրական օրենսգրքի 48-րդ հոդվածի 17-րդ մաս):
Այլ անձի փոխարեն քվեարկության դեպքերի բացառմանն է ուղղված նաև ընտրողների ստորագրված ցուցակների մատչելիությունը։ Այսպես՝ Ազգային ժողովի արտահերթ ընտրությունների ժամանակ տարածքային ընտրական հանձնաժողովը քվեարկության հաջորդ օրը՝ ժամը 12.00-ից սկսած, իրականացնում է ընտրողների ցուցակների սկանավորում, (…) ընտրողների սկանավորված ցուցակները ոչ ուշ, քան սկանավորման աշխատանքներն սկսվելուց 24 ժամ հետո պաշտոնապես հրապարակվում և ներբեռնելու և, ըստ ընտրական տեղամասերի, որոնման հնարավորությամբ տեղադրվում են ՀՀ Կենտրոնական ընտրական հանձնաժողովի համացանցային կայքում (Ընտրական օրենսգրքի 73-րդ հոդվածի 3.1-ին մաս): ՀՀ Կենտրոնական ընտրական հանձնաժողովի 27.06.2021թ. թիվ 183-Ա որոշման համաձայն՝ «Ընտրողների ստորագրված ցուցակները սահմանված կարգով և ժամկետներում տեղադրվել են ՀՀ Կենտրոնական ընտրական հանձնաժողովի համացանցային կայքում, սահմանված վերջնաժամկետից ավելի քան երկու ժամ առաջ։ Նշվածի մասին հրապարակայնորեն իրազեկվել է հանրությունը՝ մամուլի հաղորդագրություններ տարածելու միջոցով»։
Ընտրական օրենսգրքի 48-րդ հոդվածի 16-րդ մասի համաձայն՝ այլ անձի փոխարեն քվեարկելու մասին դիմումն իրավասու անձը ներկայացնում է համապատասխան տարածքային ընտրական հանձնաժողով քվեարկության հաջորդ օրը՝ ժամը 12.00-ից մինչև քվեարկության օրվանից հետո երրորդ օրը` ժամը 11.00-ն: Վերոգրյալից հետևում է, որ ընտրողների ստորագրված ցուցակների հրապարակումը Ընտրական օրենսգրքի 48-րդ հոդվածի 16-րդ մասով նախատեսված շրջանակում ներառված անձանց (հատկապես՝ ընտրողներին) հնարավորություն է տալիս ծանոթանալ այդ ցուցակներին և այլ անձի փոխարեն քվեարկության դեպքերի հայտնաբերման դեպքում օրենքով սահմանված կարգով դիմում ներկայացնել համապատասխան տարածքային ընտրական հանձնաժողով։
Սահմանադրական դատարանն արձանագրում է, որ ՀՀ Կենտրոնական ընտրական հանձնաժողովի 27.06.2021թ. թիվ 183-Ա որոշման համաձայն՝ «Հայաստանի Հանրապետության ընտրական օրենսգրքում սահմանված ժամանակահատվածում, անգամ այդ ժամանակահատվածից հետո, տարածքային ընտրական հանձնաժողովներում, ինչպես նաև ՀՀ Կենտրոնական ընտրական հանձնաժողովում չի ստացվել որևէ դիմում այլ անձի փոխարեն քվեարկելու մասին»։
Վերոգրյալի հաշվառմամբ Սահմանադրական դատարանը փաստում է, որ այլ անձի փոխարեն քվեարկության դեպքերի առկայության վերաբերյալ դիմողների կողմից ներկայացվել են սոսկ վերացական բնույթ ունեցող, պատշաճորեն չփաստարկված ենթադրություններ, որոնք չեն կարող վկայել ընտրական գործընթացում խախտումների առկայության մասին, իսկ «Հայաստան» դաշինքի կողմից ներկայացված մեկ օրինակը չի հիմնավորում վերջինիս կողմից ներկայացված համակարգային ենթադրյալ խնդիրը։
Հրապարակված ընտրողների ցուցակների և վերջնական արձանագրությունների անճշտությունների հարցի առնչությամբ Սահմանադրական դատարանն արձանագրում է, որ «Հայաստան» դաշինքի կողմից մատնանշված 109 ընտրական տեղամասերում առկա անճշտությունների վերաբերյալ ՀՀ դատախազության կողմից հանձնարարվել է ՀՀ քրեական դատավարության օրենսգրքի 180-181-րդ հոդվածների կարգով նախապատրաստել նյութեր: Նյութերի նախապատրաստման ընթացքում պարզվել է, որ դիմողի կողմից իրականում կատարվել է երկու ելակետային թվերի մեխանիկական համադրում՝ առանց հաշվի առնելու մի շարք հանգամանքներ, իսկ երբեմն իրականացվել է սխալ համադրում:
Համաձայն ՀՀ դատախազության ներկայացուցչի բացատրության և գործի նյութերի՝ տվյալ ընտրական տեղամասում զինծառայողները, որոնց թիվը գաղտնի է, ստորագրում են զորամասում հաշվառված ընտրողների ցուցակում, սակայն նրանց թիվն արդյունքների ամփոփման արձանագրության մեջ ներառվում է տեղամասում քվեարկության մասնակիցների ընդհանուր թվի մեջ: Մի շարք տեղամասերի ստորագրված ցուցակների սկանավորման արդյունքում ցուցակի որոշ էջեր չեն սկանավորվել և հրապարակվել են կիսատ, իսկ որոշ դեպքերում դիմողի կողմից կատարվել է սխալ համադրում, և նյութերի նախապատրաստման ընթացքում պարզվել է, որ տեղամասում քվեարկության մասնակիցների ընդհանուր թվի և սկանավորված ցուցակներում ստորագրությունների թվի անհամապատասխանություն առկա չէ. սակավ դեպքերում հանձնաժողովի անդամների անփույթ աշխատանքի հետևանքով արձանագրվել է մեկ կամ երկու ստորագրության անհամապատասխանություն և այլն:
Ավելին, տեղամասում քվեարկության արդյունքների վերաբերյալ արձանագրության մեջ քվեարկության մասնակիցների ընդհանուր թիվը և ընտրողներից ստացված կտրոնների ընդհանուր թիվը համընկնում են:
Համաձայն ՀՀ դատախազության կողմից տրամադրված տեղեկատվության՝
«- 3/31, 25/13, 37/14, 38/29 ընտրական տեղամասերում քվեարկել են զինվորական ծառայողներ, համապատասխանաբար 76, 16, 535 և 253 զինծառայող, ովքեր քվեարկել են զինծառայողների լրացուցիչ ցուցակով, և նրանց թիվը ներառվել է արձանագրության՝ քվեարկության մասնակիցների թվի մեջ, սակայն գաղտնի լինելու պատճառով լրացուցիչ ցուցակի տվյալները չեն հրապարակվել: Նրանց թվի հաշվառմամբ որևէ անհամապատասխանություն չի արձանագրվում:
- 1/02, 1/05, 6/08, 11/12, 11/15, 11/31, 24/20, 24/24, 24/38, 24/41, 24/50, 37/38, 38/19, 38/20, 38/38, 38/35, 38/39, 38/55, 38/54, 38/53, 38/52, 38/51, 38/50, 38/42, 38/46, 38/47, 38/40, 38/02, 38/17, 38/14, 38/48 ընտրական տեղամասի ընտրողների ցուցակի սկանավորված տարբերակում որոշակի էջեր բացակայում են, որոնց վրա առկա ստորագրությունների հաշվառմամբ մասնակիցների թիվը համընկնում է ցուցակներում առկա ստորագրությունների թվին. Օրինակ, 1/02, 1/05 տեղամասերի ընտրողների ցուցակներից բացակայել է 46-րդ էջը, որոնց վրա առկա է համապատասխանաբար 16, 12 ստորագրություն, որի պայմաններում մասնակիցների թիվը համընկնում է ցուցակներում առկա ստորագրությունների թվին.
- 11/49, 12/38, 22/34, 23/29, 24,35, 24/31, 24/46, 22/06 ընտրական տեղամասերում հենց դիմումատուների կողմից ներկայացված հիմքերի համադրության պայմաններում որևէ անհամապատասխանություն չի արձանագրվել.
- 5/01, 11/47, 16/03, 16/08, 12/24, 20/24, 21/57, 22/04, 22/17, 22/20, 22/25, 23/7, 23/39, 24/07, 36/25, 24/02, 25/45 ընտրական տեղամասերում արձանագրվել է մեկ կամ երկու անհամապատասխանություն, ինչը, ըստ էության պայմանավորված է մարդկային գործոնով, (ընտրողի կողմից ցուցակում չստորագրել, հանձնաժողովի անդամի անուշադրությունը և այլ).
- Նույն գործոնով է պայմանավորված 21/56 և 21/57 ընտրական տեղամասերում առկա, համապատասխանաբար, երեք և վեց անհամապատասխանություն, որի դեպքում պարզվել է, որ ցուցակում առկա է ընտրողի անձը հաստատող փաստաթղթի տվյալները ու հանձնաժողովի անդամի անհատական կնիքը, սակայն բացակայում է ընտրողի ստորագրությունը»:
«Հայաստան» դաշինքը և «Պատիվ ունեմ» կուսակցությունների դաշինքը փաստարկներ են ներկայացրել նախընտրական քարոզարշավի ընթացքում իրենց հետ առնչություն ունեցող անձանց ՀՀ ոստիկանություն պարբերաբար բերման ենթարկելու և այսպես կոչված «ստուգողական գործողություններ» կատարելու մասին՝ առանց որևէ պատշաճ հիմքի, արտահերթ ընտրությունների ընթացքում քրեական հետապնդման և հարկադրանքի միջոցների անհամաչափ ծավալի միջոցառումների իրականացման մասին: Այդ առնչությամբ Սահմանադրական դատարանն արձանագրում է, որ սույն գործի քննությանը նախորդող ժամանակահատվածում առանձին դեպքերով կամ անձանց առնչությամբ ՀՀ ոստիկանության կամ այլ իրավապահ մարմինների գործողությունները քրեադատավարական օրենսդրությամբ նախատեսված և օրենսդրության շրջանակներում գնահատման ենթակա գործողություններ են, որոնց իրավաչափության գնահատումը դուրս է Սահմանադրական դատարանի իրավասությունից:
Սահմանադրական դատարանն ընդգծում է, որ Սահմանադրական դատարանն իրավասու չէ և չի կարող փոխարինել ընտրական վարչարարության մարմիններին, դատարաններին և իրավապահ համակարգի օղակներին, որոնց՝ ընտրական իրավախախտումների դեմ պայքարի արդյունավետությունն ուղղակիորեն կախված է նաև օրենքով նախատեսված կարգով ու համապատասխան իրավունքներով օժտված ընտրական գործընթացին մասնակից քաղաքական ուժերի ու նրանց ներկայացնող կամ նրանց կողմից առաջադրված հազարավոր իրավասուբյեկտների կողմից իրենց՝ Ընտրական օրենսգրքով վերապահված ընթացակարգային իրավունքների լիարժեք իրացումից: Սահմանադրական դատարանի որոշման իրավական հիմք կարող է հանդիսանալ բացառապես նշված սուբյեկտների իրավաչափ գործողության արդյունքում ձևավորված ապացուցողական նշանակության իրավական փաստերի համակցության համադրված գնահատումը:
Սահմանադրական դատարանն արձանագրում է, որ ՀՀ Կենտրոնական ընտրական հանձնաժողովի թիվ 183-Ա որոշմամբ հաստատվել են հետևյալ բողոքները. 2021 թվականի հունիսի 20-ի Հայաuտանի Հանրապետության Ազգային ժողովի արտահերթ ընտրությունների կազմակերպման և անցկացման ընթացքում մինչև քվեարկության օրը՝ 2021 թվականի հունիսի 20-ը, տարածքային ընտրական հանձնաժողովներում ստացվել է 1 դիմում՝ նախընտրական քարոզչության կարգի ենթադրյալ խախտման վերաբերյալ, որով պահանջվում էր հեռացնել նախընտրական շտաբի վրա փակցված պաստառը։ Դիմումը մերժվել է, քանի որ պաստառը փակցված էր Ընտրական օրենսգրքի կանոնակարգումներին համապատասխան:
Մինչև քվեարկության օրը՝ 2021 թվականի հունիսի 20-ը, ՀՀ Կենտրոնական ընտրական հանձնաժողովում ստացվել են 85 դիմումներ (բողոքներ), որոնցից կուսակցությունների և կուսակցությունների դաշինքների կողմից ներկայացվել է 13 դիմում, պատգամավորի թեկնածուների կողմից՝ ինքնաբացարկի մասին 17 դիմում, «Իրազեկ քաղաքացիների միավորում» հասարակական կազմակերպության կողմից՝ 2 դիմում պարզաբանում տալու վերաբերյալ, Ազգային ժողովի պատգամավորի կողմից՝ 2 դիմում, քաղաքացիների կողմից՝ 48 դիմում, 2 դիմում ներկայացվել է նաև քաղաքացի Տիգրան Արզաքանցյանի կողմից, որի՝ որպես պատգամավորի թեկնածուի գրանցումն անվավեր էր ճանաչվել ՀՀ Կենտրոնական ընտրական հանձնաժողովի որոշմամբ, 1 դիմում հասարակական կազմակերպության կողմից՝ դիտորդական առաքելություն իրականացնելու նպատակով դիտորդներին հավատարմագրելու վերաբերյալ, որը մերժվել է Ընտրական օրենսգրքի պահանջները չբավարարելու հիմքով։
Պարզաբանում տալու վերաբերյալ 2 դիմումները բավարարվել են։
Քվեարկության օրվանից մինչև արդյունքների ամփոփման համար սահմանված ժամկետից 2 օր առաջ՝ ժամը 18.00-ն, տարածքային ընտրական հանձնաժողովներում ստացվել է 21 դիմում, որոնցից մեկը ներկայացվել է ընտրողի կողմից, մեկը՝ պատգամավորի թեկնածուի կողմից, 19-ը՝ «Թրանսփարենսի Ինթերնեշնլ հակակոռուպցիոն կենտրոն» և Ժուռնալիստների «Ասպարեզ» ակումբ հասարակական կազմակերպությունների կողմից։
Քվեարկության օրվանից մինչև արդյունքների ամփոփման համար սահմանված ժամկետից 2 օր առաջ՝ ժամը 18.00-ն, ՀՀ Կենտրոնական ընտրական հանձնաժողովնում ստացվել է 18 դիմում:
Հայաստանի Հանրապետության Ազգային ժողովի 2021 թվականի հունիսի 20-ի արտահերթ ընտրությունների քվեարկության օրը 2 տարածքային ընտրական հանձնաժողովին սահմանված կարգով ներկայացված է եղել 2 դիմում՝ ընտրողի և պատգամավորի թեկնածուի կողմից: Ներկայացված դիմումները քննարկվել են սահմանված կարգով:
38 տարածքային ընտրական հանձնաժողովներից և ոչ մեկում չի ստացվել դիմում տեղամասում քվեարկության արդյունքներն անվավեր ճանաչելու մասին:
Սահմանադրական դատարանն ընդգծում է, որ ընտրական ողջ գործընթացի և Սահմանադրական դատարան մուտքագրված դիմումների վերլուծությունը վկայում է իրավական միջոցներով ընտրական գործընթացի՝ քաղաքական ուժերի կողմից վերահսկման ցածր մակարդակի մասին:
Սահմանադրական դատարանը գտնում է, որ դիմողները չեն հաղթահարել իրենց պահանջների համար հիմք ծառայող հանգամանքների ապացուցման համար անհրաժեշտ նվազագույն ապացուցողական շեմը: Ինչպես վերը նշվեց, ընտրախախտումների տեղ գտած լինելու հնարավորության կամ դրանց ազդեցության մասին ենթադրությունները, ինչպես նաև նման ընտրախախտումների դրվագային դրսևորումները չեն կարող բավարար լինել Սահմանադրության 168-րդ հոդվածի 5-րդ կետով նախատեսված վեճերով դիմողին առաջադրվող ապացուցման շեմը հաղթահարված համարելու դատողության, հետևաբար՝ Սահմանադրական դատարանի կողմից այդ հանգամանքը քննության առարկա դարձնելու համար:
Սահմանադրական դատարանն արձանագրում է նաև, որ Սահմանադրական դատարան դիմում ներկայացրած կուսակցությունների և կուսակցությունների դաշինքների կողմից ՀՀ Ազգային ժողովի 2021 թվականի հունիսի 20-ի արտահերթ ընտրությունների ընթացքում օրենքով սահմանված կարգով ու ժամկետներում չեն արձանագրվել ու բողոքարկման առարկա դարձել իրավախախտումների վերաբերյալ ապացուցողական նշանակություն ունեցող այնպիսի փաստեր, որոնք հիմք ընդունելով՝ Սահմանադրական դատարանն ընտրությունների արդյունքներն անվավեր կճանաչեր:
10.8. «Հայաստան» դաշինքի կողմից իր դիմումում, հետագայում նաև բացատրություններում ներկայացված այն դիրքորոշման առնչությամբ, համաձայն որի՝ Սահմանադրական դատարանը սույն վեճի շրջանակներում պետք է անդրադառնա նաև Ընտրական օրենսգրքի դրույթների սահմանադրականության հարցին և դրանց ստուգումն իրականացնի սույն գործով որոշման շրջանակներում, Սահմանադրական դատարանը գտնում է, որ Սահմանադրությամբ նախատեսված իր իրավասության շրջանակը չի բացառում համապատասխան ընթացակարգերի ապահովման դեպքում Սահմանադրության 168-րդ հոդվածի 5-րդ կետով նախատեսված վեճերի շրջանակում նաև կիրառելի նորմերի սահմանադրականության ստուգման լիազորությունը: Սակայն նման լիազորության իրականացումը պայմանավորված է «Սահմանադրական դատարանի մասին» սահմանադրական օրենքով նախատեսված համապատասխան ընթացակարգերի ներդրմամբ, առանց որոնց Սահմանադրական դատարանն առերեսվում է ոչ թե սահմանադրական իրավասության, այլ կոնկրետ լիազորության իրականացման փաստացի ընթացակարգային հնարավորության խնդրի:
Սահմանադրական դատարանի համար Սահմանադրության 168-րդ հոդվածի 5-րդ կետով նախատեսված վեճերով Սահմանադրության 168-րդ հոդվածի 1-ին կետով նախատեսված լիազորության կիրառման սահմանադրական հնարավորության առկայության հետ մեկտեղ, այնուամենայնիվ, Սահմանադրական դատարանը գտնում է, որ նման հնարավորությունը չի վերաբերում նույն տեսակի վեճերով ընտրական իրավունքի նորմերի սահմանադրականության ստուգմանը՝ ընտրական իրավունքի կանխատեսելիության և ընտրական համակարգի կայունության նկատառումներից ելնելով: Մասնավորապես, Սահմանադրական դատարանն ընդգծում է ընտրական իրավունքի հիմնարար նորմերի փոփոխությունների կատարման համար ընտրական գործընթացների մեկնարկից ժամանակային «ապահով տարածության» պահպանման անհրաժեշտությունը՝ ընտրական գործընթացների մասնակիցների, ինչպես նաև հանրային իշխանության մարմինների կողմից իրենց վարքագիծը և գործունեությունը կանխատեսելիորեն կազմակերպելու անհրաժեշտությունից ելնելով: Ընտրական իրավունքի նորմերի հիմնարար կարգավորումների կայունության սկզբունքը համընդհանուր (կոնսենսուալ) ճանաչում ունի նաև համեմատական ընտրական իրավունքում (մասնավորապես՝ Եվրոպայի խորհրդի «Ժողովրդավարություն՝ իրավունքի միջոցով» հանձնա ժողովի Ընտրական իրավունքի կայունության մասին մեկնաբանություններ, թիվ CDL-AD(2005)004 փաստաթուղթ, կետեր 1-5, Վենետիկի հանձնաժողովի և ԵԱՀԿ/ԺՄԻՀԳ միացյալ կարծիքը Ալբանիայի սահմանադրության և ընտրական օրենսգրքի նախագծերի վերաբերյալ, թիվ CDL-AD(2020)036 փաստաթուղթ, կետեր 19-20, Ընտրական իրավունքի և ընտրական վարչարարության մասին զեկույց, թիվ CDL-AD(2020)023, կետեր 19-20):
Այդ կապակցությամբ ընտրական իրավունքը կարգավորող իրավական նորմերի սահմանադրականության ստուգումը Սահմանադրության 168-րդ հոդվածի 5-րդ կետով նախատեսված վեճի շրջանակում կարող է հանգեցնել ընտրական իրավունքի նորմերի կայունության վտանգավոր միջամտության՝ ընտրական գործընթացների ավարտից հետո նորմը հակասահմանադրական ճանաչելու հետևանքի հետադարձորեն կիրառմանն ընտրական գործընթացի կամ դրա արդյունքների նկատմամբ Սահմանադրական դատարանում գործով որոշում կայացնելու դեպքում կամ տվյալ նորմի այնպիսի մեկնաբանությանը, որն այն չուներ կիրառման՝ ընտրական գործընթացի պահին: Իսկ եթե Սահմանադրության 168-րդ հոդվածի 5-րդ կետով նախատեսված վեճի վերաբերյալ գործերով ընտրական իրավունքի նորմերի սահմանադրականության ստուգման մասին Սահմանադրական դատարանի որոշման ազդեցությունը չի տարածվելու մինչ այդ տեղի ունեցած ընտրության և դրա արդյունքների նկատմամբ, ապա Սահմանադրական դատարանը չի տեսնում այս դեպքում այն նպատակահարմարությունը, որ ընտրական իրավունքի նորմերի սահմանադրականության ստուգումը տեղի ունենա Սահմանադրության 168-րդ հոդվածի 5-րդ կետով նախատեսված վեճի վերաբերյալ գործերով, քանի որ նույն ստուգման հնարավորությունը ոչ պակաս արդյունավետությամբ ապահովված է նաև Սահմանադրության 168-րդ հոդվածի 1-ին կետով նախատեսված Սահմանադրական դատարանի լիազորությունների իրականացման գործերով:
Վերոնշյալի հաշվառմամբ Սահմանադրական դատարանն ընդգծում է վերացական սահմանադրական վերահսկողության դիմումներով Սահմանադրական դատարան դիմումներ ներկայացնելու իրավասություն ունեցող հանրային իշխանության մարմինների դերակատարությունը՝ ընտրական գործընթացների մեկնարկից ժամանակային «ապահով տարածության» պահպանմամբ Սահմանադրական դատարանում սահմանադրականության ստուգման առարկա դարձնել նախորդ ընտրությունների արդյունքում տեղ գտած ենթադրյալ խնդրահարույց կարգավորումները՝ դրանով իսկ ապահովելով ամեն հաջորդ ընտրական գործընթացի համար «սերտած դասերի» բարեբեր արդյունքը:
Այս մոտեցումները տեղայնացնելով դիմող «Հայաստան» դաշինքի կողմից բարձրացված խնդրի վրա, այն է՝ քաղաքական մեծամասնության ՀՀ Ազգային ժողովում ստացած տեղերի քանակը ՀՀ Ազգային ժողովի պատգամավորների ընդհանուր թվի 3/5 և ավել չափը թույլատրող կարգավորումների հակասահմանադրականության մասին պնդումների քննության մասով, Սահմանադրական դատարանն արձանագրում է, որ այնքանով, որքանով սույն հարցը վերաբերում է ընտրողների ձայները ՀՀ Ազգային ժողովում տեղերի վերափոխվելու կարգավորումներին, դասվում է ընտրական իրավունքի հիմնարար կարգավորումների շարքին։ Համապատասխանաբար՝ սույն վեճի շրջանակներում, նույնիսկ եթե Սահմանադրական դատարանն ապահովված լիներ անհրաժեշտ ընթացակարգերով, այդ հարցի շուրջ Ընտրական օրենսգրքի նորմերի սահմանադրականության ստուգումն ընտրությունների արդյունքներով ընդունված որոշման հետ կապված վեճի գործով խնդրահարույց կհամարվեր ընտրական իրավունքի հիմնարար նորմերի կայունության սկզբունքի տեսանկյունից։
10.9. Հաշվի առնելով, որ դիմողներից մեկը՝ «Հայաստան» դաշինքը, անհամաձայնություն է հայտնել նաև ՀՀ Կենտրոնական ընտրական հանձնաժողովի կողմից մանդատների բաշխման վերաբերյալ, իսկ որպես այլընտրանք պահանջել է անվավեր ճանաչել ՀՀ Ազգային ժողովի ընտրությունների արդյունքներով ընդունված որոշումը, անվավեր ճանաչել ընտրությունների արդյունքները և սահմանել մանդատների բաշխման կարգը, Սահմանադրական դատարանն անհրաժեշտ է համարում անդրադառնալ մանդատների բաշխման կարգին։
Այսպես՝ Ընտրական օրենսգրքի 95-րդ հոդվածի 4-րդ մասի համաձայն՝ Ազգային ժողովի մանդատները բաշխվում են այն կուսակցությունների (կուսակցությունների դաշինքների) ընտրական ցուցակների միջև, որոնք ստացել են կողմ քվեարկված քվեաթերթիկների ընդհանուր թվի և անճշտությունների թվի գումարի` կուսակցության դեպքում` 5, իսկ կուսակցությունների դաշինքի դեպքում` 7 տոկոս կողմ քվեարկված քվեաթերթիկներ: Եթե կողմ քվեարկված քվեաթերթիկների ընդհանուր թվի և անճշտությունների թվի գումարի առնվազն 5 (7) տոկոս կողմ քվեարկված քվեաթերթիկներ ստացել են 3-ից պակաս կուսակցություն (կուսակցությունների դաշինք), ապա մանդատների բաշխմանը մասնակցում են առավելագույն կողմ քվեարկված քվեաթերթիկներ ստացած 3 կուսակցությունները և կուսակցությունների դաշինքները։
Ըստ ՀՀ Կենտրոնական ընտրական հանձնաժողովի հրապարակած տվյալների՝ «Քաղաքացիական պայմանագիր» կուսակցությանը կողմ քվեարկված քվեաթերթիկների թիվն է 688.761 (53.91%), «Հայաստան» դաշինքին կողմ քվեարկված քվեաթերթիկների թիվն է 269.481 (21.09%), իսկ «Պատիվ ունեմ» կուսակցությունների դաշինքին կողմ քվեարկված քվեաթերթիկների թիվն է 66.650 (5.22%): Ընդ որում, նշված երեք կուսակցություններին և կուսակցությունների դաշինքներին կողմ քվեարկված քվեաթերթիկների ընդհանուր թիվն է 1.024.892:
Քանի որ կողմ քվեարկված քվեաթերթիկների ընդհանուր թվի և անճշտությունների թվի գումարի առնվազն 5 (7) տոկոս կողմ քվեարկված քվեաթերթիկներ ստացել են 3-ից պակաս կուսակցություն (կուսակցությունների դաշինք), այն է՝ «Քաղաքացիական պայմանագիր» կուսակցությունը և «Հայաստան» դաշինքը, մանդատների բաշխմանը մասնակցել է նաև «Պատիվ ունեմ» կուսակցությունների դաշինքը՝ որպես առավելագույն կողմ քվեարկված քվեաթերթիկներ ստացած 3-րդ կուսակցությունների դաշինք (կուսակցություն)։
Ընտրական օրենսգրքի 95-րդ հոդվածի 5-րդ մասի համաձայն՝ Ազգային ժողովի մանդատները բաշխվում են կուսակցությունների (կուսակցությունների դաշինքների) միջև` նրանցից յուրաքանչյուրին կողմ քվեարկված քվեաթերթիկների թվին համամասնորեն: Յուրաքանչյուր կուսակցության (կուսակցությունների դաշինքի) հասանելիք մանդատների թվի հաշվարկը կատարվում է հետևյալ կերպ. յուրաքանչյուր կուսակցությանը (կուսակցությունների դաշինքին) կողմ քվեարկված քվեաթերթիկների թիվը բազմապատկվում է 101-ով, արդյունքը բաժանվում է արգելապատնեշը հաղթահարած կուսակցություններին (կուսակցությունների դաշինքին) կողմ քվեարկված քվեաթերթիկների ընդհանուր թվի վրա, և առանձնացվում են ամբողջ թվերը, որոնք յուրաքանչյուր կուսակցության (կուսակցությունների դաշինքի) հասանելիք մանդատների թվերն են:
Այսինքն՝ Ընտրական օրենսգրքի 95-րդ հոդվածի 5-րդ մասում նշված բանաձևը հետևյալն է.
Ընդ որում, կուսակցության (կուսակցությունների դաշինքի) մանդատների թվի հաշվարկը կատարվում է հիմք ընդունելով վերը նշված բանաձևով ստացված՝ ամբողջ թիվը։
Հիմք ընդունելով վերը նշված տվյալները՝ Ընտրական օրենսգրքի 95-րդ հոդվածի 5-րդ մասի կիրառմամբ մանդատների բաշխումը պետք է կատարվի հետևյալ կերպ.
Արդյունքում մանդատները, ըստ Ընտրական օրենսգրքի կարգավորումների, պետք է բաշխվեն հետևյալ կերպ.
«Քաղաքացիական պայմանագիր» կուսակցություն` 67 մանդատ (67,87-ից վերցվում է ամբողջ թիվը),
«Հայաստան» դաշինք` 26 մանդատ (26,55-ից վերցվում է ամբողջ թիվը),
«Պատիվ ունեմ» կուսակցությունների դաշինք՝ 6 մանդատ (6,56-ից վերցվում է ամբողջ թիվը):
Ընտրական օրենսգրքի 95-րդ հոդվածի 6-րդ մասի համաձայն՝ մինչև 101 մանդատ մնացած մանդատները կուսակցությունների (կուսակցությունների դաշինքների) միջև բաշխվում են ըստ մնացորդների մեծության հերթականության` յուրաքանչյուրին մեկական մանդատ սկզբունքով: Մնացորդների մեծության հավասարության դեպքում վիճարկվող մանդատը տրվում է այն կուսակցությանը (կուսակցությունների դաշինքին), որին կողմ քվեարկված քվեաթերթիկների թիվն ամենամեծն է, իսկ դրանց հավասարության դեպքում մանդատը տրվում է վիճակահանությամբ:
Քանի որ նախորդ բանաձևով կատարված հաշվարկի արդյունքում բաշխվել է 99 մանդատ, պետք է բաշխել ևս 2 մանդատ, որը պետք է կատարել՝ հիմք ընդունելով մնացորդների մեծությունը՝ ըստ հերթականության մեկական մանդատ սկզբունքով։
Տվյալ դեպքում «Քաղաքացիական պայմանագիր» կուսակցությանը բաշխված մանդատների մնացորդն ամենամեծն է՝ 67,87, նրան հաջորդում է «Պատիվ ունեմ» կուսակցությունների դաշինքը՝ 6,56, ապա՝ «Հայաստան» դաշինքը՝ 26,55։ Քանի որ ենթակա է բաշխման ընդամենը 2 մանդատ, ուստի մեկական մանդատ պետք է ստանան «Քաղաքացիական պայմանագիր» կուսակցությունը և «Պատիվ ունեմ» կուսակցությունների դաշինքը։
Արդյունքում մանդատները, ըստ օրենսդրական կարգավորումների, պետք է բաշխվեն հետևյալ կերպ.
«Քաղաքացիական պայմանագիր» կուսակցություն` 68 մանդատ,
«Հայաստան» դաշինք` 26 մանդատ,
«Պատիվ ունեմ» կուսակցությունների դաշինք՝ 7 մանդատ։
Ընտրական օրենսգրքի 95-րդ հոդվածի 9-րդ մասի համաձայն՝ պատգամավորների 4 մանդատ բաշխվում է ազգային փոքրամասնության ներկայացուցիչների միջև` ընտրություններին նախորդող վերջին մարդահամարի տվյալներով առավել մեծ թվով մշտական բնակչություն ունեցող առաջին չորս ազգային փոքրամասնություններից յուրաքանչյուրին` մեկ մանդատ սկզբունքով: Այդ նպատակով մանդատները բաշխվում են արգելապատնեշը հաղթահարած կուսակցությունների (կուսակցությունների դաշինքների) միջև՝ ըստ յուրաքանչյուր մանդատի համար ստացված գործակցի, որը հաշվարկվում է հետևյալ բանաձևով.
որտեղ`
Գկ-ն կուսակցության (կուսակցությունների դաշինքի) գործակիցն է,
Ամ-ն կուսակցությանը (կուսակցությունների դաշինքին) ցուցակի առաջին մասից հասած մանդատների թիվն է,
Մփ-ն հերթական մանդատի համար կուսակցության (կուսակցությունների դաշինքի) գործակիցը հաշվելիս ազգային փոքրամասնության ներկայացուցիչների չորս մանդատներից կուսակցությանը (կուսակցությունների դաշինքին) արդեն բաժին հասած ընդհանուր թիվն է:
Ազգային փոքրամասնության ներկայացուցիչների մանդատները կուսակցությունների (կուսակցությունների դաշինքների) միջև բաշխվում են ըստ գործակիցների նվազման հերթականության: Հավասար գործակիցների դեպքում մանդատը բաշխվում է վիճակահանությամբ:
Ազգային փոքրամասնությունների ներկայացուցիչների մանդատները բաշխելիս կուսակցությունը (կուսակցությունների դաշինքը) մանդատը տրամադրում է իր ցուցակի դեռևս մանդատ չունեցող առավել փոքր հերթական համար ունեցող ազգային փոքրամասնությանը: Եթե այդպիսին չկա կուսակցության (կուսակցությունների դաշինքի) ընտրական ցուցակի երկրորդ մասում, ապա բաշխման հերթը փոխանցվում է մեծությամբ հաջորդ գործակից ունեցող կուսակցությանը (կուսակցությունների դաշինքին): Եթե նման գործընթացում այլևս հնարավոր չէ բաշխել ազգային փոքրամասնությունների ներկայացուցիչների մանդատ, ապա համապատասխան մանդատը մնում է թափուր:
ՀՀ Կենտրոնական ընտրական հանձնաժողովի կայքում հրապարակված՝ Ազգային ժողովի ընտրություններին մասնակցող կուսակցությունների, կուսակցությունների դաշինքների ընտրական ցուցակների ձևում ազգային փոքրամասնություններն ունեն հետևյալ հերթական համարները. I – եզդի, II – ռուս, III – ասորի, IV – քուրդ։ Ընդ որում, «Քաղաքացիական պայմանագիր» կուսակցության ընտրական ցուցակի երկրորդ մասում ներառված են վերը նշված բոլոր ազգային փոքրամասնություններից մեկական թեկնածուներ, «Հայաստան» դաշինքի ընտրական ցուցակի երկրորդ մասում ներառված չէ միայն քուրդ թեկնածու, իսկ «Պատիվ ունեմ» կուսակցությունների դաշինքի ընտրական ցուցակի երկրորդ մասում որևէ թեկնածու ընդգրկված չէ։
1)
Արդյունքում՝
«Քաղաքացիական պայմանագիր» կուսակցության գործակից՝ 68,
«Հայաստան» դաշինքի գործակից՝ 26,
«Պատիվ ունեմ» կուսակցությունների դաշինքի գործակից՝ 7։
«Քաղաքացիական պայմանագիր» կուսակցության ընտրական ցուցակի երկրորդ մասում ներառված՝ դեռևս մանդատ չունեցող առավել փոքր հերթական համար ունեցող ազգային փոքրամասնությունը եզդիներն են, ուստի եզդիներին տրամադրվող մանդատը տրամադրվում է «Քաղաքացիական պայմանագիր» կուսակցությանը։
2)
Արդյունքում՝
«Քաղաքացիական պայմանագիր» կուսակցության գործակից՝ 34,
«Հայաստան» դաշինքի գործակից՝ 26,
«Պատիվ ունեմ» կուսակցությունների դաշինքի գործակից՝ 7։
«Քաղաքացիական պայմանագիր» կուսակցության ընտրական ցուցակի երկրորդ մասում ներառված՝ դեռևս մանդատ չունեցող առավել փոքր հերթական համար ունեցող ազգային փոքրամասնությունը ռուսներն են, ուստի ռուսներին տրամադրվող մանդատը տրամադրվում է «Քաղաքացիական պայմանագիր» կուսակցությանը։
3)
Արդյունքում՝
«Քաղաքացիական պայմանագիր» կուսակցության գործակից՝ 22,66,
«Հայաստան» դաշինքի գործակից՝ 26,
«Պատիվ ունեմ» կուսակցությունների դաշինքի գործակից՝ 7։
«Հայաստան» դաշինքի ընտրական ցուցակի երկրորդ մասում ներառված՝ դեռևս մանդատ չունեցող առավել փոքր հերթական համար ունեցող ազգային փոքրամասնությունն ասորիներն են, ուստի ասորիներին տրամադրվող մանդատը տրամադրվում է «Հայաստան» դաշինքին։
4)
Արդյունքում՝
«Քաղաքացիական պայմանագիր» կուսակցության գործակից՝ 22,66,
«Հայաստան» դաշինքի գործակից՝ 13,
«Պատիվ ունեմ» կուսակցությունների դաշինքի գործակից՝ 7։
«Քաղաքացիական պայմանագիր» կուսակցության ընտրական ցուցակի երկրորդ մասում ներառված՝ դեռևս մանդատ չունեցող առավել փոքր հերթական համար ունեցող ազգային փոքրամասնությունը քրդերն են, ուստի քրդերին տրամադրվող մանդատը տրամադրվում է «Քաղաքացիական պայմանագիր» կուսակցությանը։
Այսպիսով՝ ազգային փոքրամասնություններին տրամադրվող մանդատները, ըստ Ընտրական օրենսգրքի, պետք է բաշխվեն հետևյալ կերպ.
«Քաղաքացիական պայմանագիր» կուսակցություն՝ 3 մանդատ (եզդի, ռուս և քուրդ),
«Հայաստան» դաշինք՝ 1 մանդատ (ասորի)։
Ընտրական օրենսգրքի 96-րդ հոդվածի 2-րդ մասի համաձայն՝ եթե որևէ կուսակցություն սույն օրենսգրքի 95-րդ հոդվածի 4-9-րդ մասերի հերթական կիրառման արդյունքում ստացել է 95-րդ հոդվածի 4-9-րդ մասերով բաշխված մանդատների ընդհանուր թվի 2/3-ից ավելին, ապա մյուս կուսակցություններն ստանում են այնքան նվազագույն թվով լրացուցիչ մանդատներ (ԼՄ), որ արդյունքում նրանց մանդատների ընդհանուր թիվը լինի Ազգային ժողովի մանդատների ընդհանուր թվի 1/3-ից ոչ պակաս: Յուրաքանչյուր կուսակցությանը հասանելիք լրացուցիչ մանդատների թիվը որոշվում է հետևյալ կերպ. այդ կուսակցության ստացած մանդատների թիվը բազմապատկվում է ԼՄ թվով, ստացված թիվը բաժանվում է լրացուցիչ մանդատներ ստացող կուսակցությունների՝ մինչև լրացուցիչ մանդատներ տալը ստացված մանդատների ընդհանուր թվի վրա, և առանձնացվում են ամբողջ թվերը, որոնք տվյալ կուսակցությանը հասանելիք լրացուցիչ մանդատների թվերն են: Մնացած մանդատները կուսակցության միջև բաշխվում են ըստ մնացորդների մեծության հերթականության` յուրաքանչյուրին մեկական մանդատ սկզբունքով: Մնացորդների մեծության հավասարության դեպքում վիճարկվող մանդատը տրվում է այն կուսակցությանը, որի մանդատների թիվն ամենամեծն է, իսկ դրանց հավասարության դեպքում մանդատը տրվում է վիճակահանությամբ:
Այսինքն՝ Ընտրական օրենսգրքի 96-րդ հոդվածի 2-րդ մասում նշված բանաձևը հետևյալն է.
Քանի որ վերը նշված դրույթների հերթական կիրառման արդյունքում «Քաղաքացիական պայմանագիր» կուսակցությունն ստացել է բաշխված 105 մանդատների 2/3-ից (70 մանդատ) ավելին, այն է՝ 71 մանդատ, ուստի մյուս կուսակցությունները պետք է ստանան այնքան նվազագույն թվով լրացուցիչ մանդատներ (ԼՄ), որ արդյունքում նրանց մանդատների ընդհանուր թիվը լինի Ազգային ժողովի մանդատների ընդհանուր թվի 1/3-ից ոչ պակաս։ Տվյալ դեպքում որպեսզի մյուս կուսակցություններին տրամադրվող մանդատների ընդհանուր թիվը լինի Ազգային ժողովի մանդատների ընդհանուր թվի 1/3-ից ոչ պակաս, պետք է ընդհանուր մանդատների թիվը լինի 107(107/3 = 35,33), ինչը նշանակում է, որ մյուս կուսակցություններին պետք է բաշխվի ընդհանուր 2 լրացուցիչ մանդատ, որի արդյունքում նրանք կունենան ընդհանուր 36 մանդատ։
Արդյունքում՝
«Հայաստան» դաշինք՝ 1 մանդատ (1,88-ից վերցվում է ամբողջ թիվը),
«Պատիվ ունեմ» կուսակցությունների դաշինք՝ 0 մանդատ (0,41-ից վերցվում է ամբողջ թիվը)։
Ինչ վերաբերում է 2 մանդատներից չբաշխվածին, ապա այն պետք է տրամադրվի «Հայաստան» դաշինքին՝ հաշվի առնելով մնացորդների մեծությունը։
Ամփոփելով վերոգրյալը՝ Ազգային ժողովի 2021 թվականի հունիսի 20-ի արտահերթ խորհրդարանական ընտրությունների արդյունքներով, ըստ Ընտրական օրենսգրքով սահմանված կարգավորումների, պետք է բաշխվի 107 մանդատ, որից՝
«Քաղաքացիական պայմանագիր» կուսակցություն՝ 71 մանդատ, այդ թվում՝ ազգային փոքրամասնություններին տրամադրվող 3 մանդատ,
«Հայաստան» դաշինք՝ 29 մանդատ, այդ թվում՝ ազգային փոքրամասնությանը տրամադրվող 1 մանդատ,
«Պատիվ ունեմ» կուսակցությունների դաշինք՝ 7 մանդատ։
Սահմանադրական դատարանն արձանագրում է, որ մանդատները նշված կերպ են բաշխվել ՀՀ Կենտրոնական ընտրական հանձնաժողովի կողմից։ Ինչ վերաբերում է «Հայաստան» դաշինքի այն դիրքորոշմանը, որ Ազգային ժողովի քաղաքական փոքրամասնությանը, ընդդիմությանը պատշաճ դեր ապահովելու համար անհրաժեշտ էր, որ ՀՀ Կենտրոնական ընտրական հանձնաժողովը մանդատները բաշխեր այնպես, որ դրա արդյունքում «Քաղաքացիական պայմանագիր» կուսակցությունն ստանար ոչ ավելի, քան 63 մանդատ, Սահմանադրական դատարանն արձանագրում է, որ Սահմանադրության 89-րդ հոդվածի 3-րդ մասն օրենսդրից պահանջում է Ընտրական օրենսգրքով երաշխավորել կայուն խորհրդարանական մեծամասնության ձևավորումը։ Մյուս կողմից՝ Սահմանադրությունը պարտադիր է համարում Ազգային ժողովում ընդդիմադիր խմբակցությունների առկայությունը՝ 104-րդ հոդվածի 1-ին մասում ամրագրելով, որ Ազգային ժողովի նախագահի տեղակալներից մեկն ընտրվում է ընդդիմադիր խմբակցությունների կազմում ընդգրկված պատգամավորների թվից։ Միաժամանակ Ազգային ժողովի ընտրության կարգին, մանդատների բաշխմանը վերաբերող հարցերի կարգավորումը վերապահված է օրենսդրին, որը պետք է հաշվի առնի սահմանադրական վերը նշված պահանջները։
2015 թվականի սահմանադրական փոփոխությունների արդյունքում խորհրդարանական կառավարման համակարգին անցնելու հանգամանքով պայմանավորված՝ բարձրացվեց խորհրդարանական փոքրամասնության դերը։ Այդ առնչությամբ սահմանադրական մակարդակում ամրագրում ստացավ նաև Ազգային ժողովի մարմիններում խորհրդարանական ընդդիմության ներկայացվածությունը, նախատեսվեցին մի շարք օրենքների ընդունում և մի շարք պաշտոնատար անձանց ընտրություն` ձայների որակյալ մեծամասնությամբ։ Ազգային ժողովի ձևավորման արդյունքում խորհրդարանական ընդդիմության ներկայացվածության աստիճանը (մանդատների նվազագույն քանակը) առաջին հերթին պայմանավորված է ժողովրդի կամահայտնությամբ, որն արտահայտվում է ընտրությունների արդյունքներում։ Վերոգրյալը բխում է ընտրությունների՝ որպես ժողովրդաիշխանության իրացման միջոցի էությունից։
Այս կապակցությամբ դիմողների բարձրացրած խնդիրը դասվում է Ընտրական օրենսգրքի դրույթների սահմանադրականության գնահատման հարցերի շարքին, ինչը, ինչպես սույն որոշմամբ Սահմանադրական դատարանը նշել է, Սահմանադրության 168-րդ հոդվածի 5-րդ կետով նախատեսված լիազորության իրականացման գործերով քննության մաս լինել չի կարող:
Վերոգրյալի լույսի ներքո Սահմանադրական դատարանը գտնում է, որ դիմողների կողմից ՀՀ Ազգային ժողովի 2021 թվականի հունիսի 20-ի արտահերթ ընտրությունների գործընթացում օրենքով սահմանված կարգով ու ժամկետներում չեն արձանագրվել ու բողոքարկման առարկա դարձել իրավախախտումների վերաբերյալ ապացուցողական նշանակություն ունեցող այնպիսի փաստեր, որոնք ՀՀ Կենտրոնական ընտրական հանձնաժողովի համար կարող էին հիմք ծառայել Ընտրական օրենսգրքի 95-րդ հոդվածի 1-ին մասի այլ կետով որոշում կայացնելու համար։
Ելնելով գործի քննության արդյունքներից և ղեկավարվելով Սահմանադրության 168-րդ հոդվածի 5-րդ կետով, 169-րդ հոդվածի 1-ին մասի 11-րդ կետով, 170-րդ հոդվածի 1-ին, 2-րդ, 4-րդ մասերով, «Սահմանադրական դատարանի մասին» սահմանադրական օրենքի 62, 63 և 77-րդ հոդվածներով՝ Սահմանադրական դատարանը ՈՐՈՇԵՑ.
1. Հայաստանի Հանրապետության Կենտրոնական ընտրական հանձնաժողովի 2021 թվականի հունիսի 27-ի` «Հայաստանի Հանրապետության Ազգային ժողովի 2021 թվականի հունիսի 20-ի արտահերթ ընտրությունների արդյունքներն ամփոփելու մասին» թիվ 184-Ա որոշումը թողնել ուժի մեջ:
2. Հայաստանի Հանրապետության Սահմանադրության 170-րդ հոդվածի 2-րդ մասի համաձայն՝ սույն որոշումը վերջնական է և ուժի մեջ է մտնում հրապարակման պահից։
_________________________
1 https://www.osce.org/files/f/documents/0/c/490436.pdf
2 «Հանրային ծառայության մասին» օրենքում 07.05.2021թ. կատարված փոփոխության արդյունքում օրենքը լրացվել է 27.1 հոդվածի 4-րդ մասով՝ հետևյալ բովանդակությամբ. «Հանրային ծառայողները ... նախընտրական քարոզչությանը մասնակցելիս իրավունք չունեն հանդես գալու ի պաշտոնե կամ նշելու իրենց պաշտոնեական դիրքի, կոչման մասին կամ որևէ կերպ օգտագործելու պաշտոնի հեղինակությունը որևէ կուսակցության (կուսակցությունների դաշինքի) կամ թեկնածուի օգտին»: Այս փոփոխությունը ողջունել է նաև Վենետիկի հանձնաժողովը իր՝ 21.04.2021թ. թիվ 1026/2021 կարծիքում (կետ 85):
|
ՍԱՀՄԱՆԱԴՐԱԿԱՆ ԴԱՏԱՐԱՆԻ ՆԱԽԱԳԱՀ |
Ա. ԴիլանՅԱՆ |
|
17 հուլիսի 2021 թվականի ՍԴՈ-1606 |
Պաշտոնական հրապարակման օրը՝ 22 հուլիսի 2021 թվական: