«Գրանցված է»
ՀՀ արդարադատության
նախարարության կողմից
28 հունիսի 2012 թ.
Պետական գրանցման թիվ 05012260
ՀԱՅԱՍՏԱՆԻ ՀԱՆՐԱՊԵՏՈՒԹՅԱՆ
ԿԵՆՏՐՈՆԱԿԱՆ ԲԱՆԿԻ ԽՈՐՀՈՒՐԴ
|
29 մայիսի 2012 թ. |
թիվ 144-Ն |
Ո Ր Ո Շ ՈՒ Մ
ՀԱՅԱՍՏԱՆԻ ՀԱՆՐԱՊԵՏՈՒԹՅԱՆ ԿԵՆՏՐՈՆԱԿԱՆ ԲԱՆԿԻ ԽՈՐՀՐԴԻ 2008 ԹՎԱԿԱՆԻ ՓԵՏՐՎԱՐԻ 26-Ի ԹԻՎ 50-Ն ՈՐՈՇՄԱՆ ՄԵՋ ԼՐԱՑՈՒՄՆԵՐ ԵՎ ՓՈՓՈԽՈՒԹՅՈՒՆՆԵՐ ԿԱՏԱՐԵԼՈՒ ՄԱՍԻՆ
Նպատակ ունենալով հստակեցնել բանկերի կողմից ներկայացվող հաշվետվությունների լրացման կարգը, հիմք ընդունելով «Բանկերի և բանկային գործունեության մասին» Հայաստանի Հանրապետության օրենքի 55-րդ հոդվածը, «Իրավական ակտերի մասին» Հայաստանի Հանրապետության օրենքի 16-րդ հոդվածը և 70-րդ հոդվածի 1-ին մասը, ղեկավարվելով «Հայաստանի Հանրապետության կենտրոնական բանկի մասին» Հայաստանի Հանրապետության օրենքի 20-րդ հոդվածի «ե» և «իա» կետերով` Հայաստանի Հանրապետության կենտրոնական բանկի խորհուրդը որոշում է.
1. Հայաստանի Հանրապետության կենտրոնական բանկի խորհրդի 2008 թվականի փետրվարի 26-ի ««Բանկերի հաշվետվությունները, դրանց ներկայացումը և հրապարակումը» կանոնակարգ 3-ը հաստատելու մասին» թիվ 50-Ն որոշմամբ հաստատված «Բանկերի հաշվետվությունները, դրանց ներկայացումը և հրապարակումը» կանոնակարգ 3-ում (այսուհետ` Կանոնակարգ 3) կատարել հետևյալ լրացումները և փոփոխությունները.
1) Կանոնակարգ 3-ի 2-րդ կետի աղյուսակում`
ա. 15-րդ կետում «Հաշվետվություն արտասահմանյան և հայրենական բանկերի հետ «լորո» և «նոստրո» հաշիվների վերաբերյալ» բառերը փոխարինել «Հաշվետվություն միջբանկային պահանջների և պարտավորությունների վերաբերյալ» բառերով,
բ. 17-րդ կետում «Հաշվետվություն բանկի և ոչ ռեզիդենտների միջև իրականացվող գործառնությունների վերաբերյալ» բառերը փոխարինել «Հաշվետվություն ոչ ռեզիդենտների հետ իրականացված գործառնությունների և ոչ ռեզիդենտների հետ ֆինանսական դիրքերի վերաբերյալ» բառերով,
գ. 22-րդ կետում «Հաշվետվություն ֆիզիկական անձանց անունով բանկերի միջոցով արտերկրից մուտք եղած և արտերկիր ուղարկված գումարների վերաբերյալ» բառերը փոխարինել «Հաշվետվություն բանկերի միջոցով արտերկրից մուտք եղած և արտերկիր ուղարկված գումարների վերաբերյալ» բառերով,
դ. 26-րդ կետից «(եթե տվյալ ամսվա ընթացքում առկա են փոփոխություններ)» բառերը հանել,
ե. 29-րդ կետը ուժը կորցրած ճանաչել:
2) Կանոնակարգ 3-ի 3-րդ կետում`
ա. երկրորդ պարբերությունից «, բացառությամբ թիվ 33 հաշվետվության» բառերը հանել,
բ. երրորդ պարբերությունում «Սվիֆտ կոդերը և Տելեքս համարները» բառերը փոխարինել «Սվիֆթ կոդերը, Տելեքս համարները և այլ կոդերը» բառերով,
գ. չորրորդ պարբերությունից հետո լրացնել նոր պարբերություններով` հետևյալ բովանդակությամբ.
«Սույն կանոնակարգի իմաստով` ակտիվի կամ պարտավորության համախառն հաշվեկշռային մնացորդ (արժեք) է համարվում վերջինիս գծով հաշվեկշռում գրանցված գումարը, ներառյալ` տոկոսները, տույժերը և տուգանքները, առանց նրա գծով ձևավորված պահուստի, կուտակված ամորտիզացիայի կամ արժեզրկման նվազեցման, եթե այդպիսիք կան:
Սույն կանոնակարգի իմաստով` ակտիվի կամ պարտավորության հաշվեկշռային մնացորդ (արժեք) է համարվում նրա համախառն հաշվեկշռային մնացորդը նվազեցրած նրա գծով ձևավորված պահուստը, կուտակված ամորտիզացիան և արժեզրկումը, եթե այդպիսիք կան:»,
դ. հինգերորդ պարբերությունում «բավարարեն «Հաշվապահական հաշվառման մասին» Հայաստանի Հանրապետության օրենքի 10-րդ հոդվածի «է» կետով սահմանված պահանջները» բառերը փոխարինել «համաձայն «Ֆինանսական հաշվետվողականության հիմունքների» («The Conceptual Framework for Financial Reporting»` Դը Քընսեպչուըլ Ֆռեյմվորկ ֆոր Ֆայնեյշլ Ռիփոռտինգ) պահանջների» բառերով:
3) Կանոնակարգ 3-ի 5-րդ կետի երրորդ պարբերությունում վերջին նախադասությունը շարադրել հետևյալ խմբագրությամբ.
«Օրինակ` «10420 NV» տողում ներկայացվում է «10420» տողի հանրագումարում ընդգրկված տվյալ ակտիվի մայր գումարը, իսկ «10421 NI» տողում` «10421» տողի հանրագումարում ընդգրկվող հաշվեգրված և դեռ չվճարված տոկոսագումարին վերաբերող մասը:»:
4) Կանոնակարգ 3-ի 6-րդ կետում`
ա. առաջին պարբերությունից հետո լրացնել նոր պարբերությամբ` հետևյալ բովանդակությամբ. «Հաշվետվությունում հաշվեկշռային ֆինանսական գործիքները ընդգրկվում են համախառն հաշվեկշռային մնացորդներով:»,
բ. երրորդ պարբերությունում ««Հայաստանի Հանրապետության կենտրոնական բանկի խորհրդի 2002 թվականի օգոստոսի 6-ի թիվ 258-Ն որոշմամբ և Հայաստանի Հանրապետության ֆինանսների նախարարի 2002 թվականի օգոստոսի 27-ի թիվ 629-Ն հրամանով համատեղ հաստատված «Հայաստանի Հանրապետության տարածքում գործող բանկերի հաշվապահական հաշվառման հաշվային պլանի» բառերը փոխարինել «Հայաստանի Հանրապետության կենտրոնական բանկի խորհրդի 2011 թվականի նոյեմբերի 30-ի թիվ 322-Ն որոշմամբ և Հայաստանի Հանրապետության ֆինանսների նախարարի 2011 թվականի դեկտեմբերի 16-ի թիվ 1032-Ն համատեղ հրամանով հաստատված «Հայաստանի Հանրապետության տարածքում գործող բանկերի, վարկային կազմակերպությունների, ներդրումային ընկերությունների, ներդրումային ֆոնդերի, ներդրումային ֆոնդերի կառավարիչների հաշվապահական հաշվառման հաշվային պլանի»» բառերով,
գ. հինգերորդ և վեցերորդ պարբերություններում համապատասխանաբար «հաշվեկշռային արժեքն» և «հաշվեկշռային արժեքը» բառերից առաջ լրացնել «համախառն» բառով,
դ. յոթերորդ և ութերորդ պարբերություններում «1-ից 21-րդ» բառերը փոխարինել «1-ից 24-րդ» բառերով,
ե. յոթերորդ պարբերությունում «22-ից 31-րդ» բառերը փոխարինել «25-ից 34-րդ» բառերով,
զ. ութերորդ պարբերությունում «22-րդ» բառերը փոխարինել «25-րդ» բառով,
է. ութերորդ պարբերությունում «23-րդ» բառերը փոխարինել «26-րդ» բառով,
ը. ութերորդ պարբերությունում «24-ից 33-րդ» բառերը փոխարինել «27-ից 36-րդ» բառերով,
թ. ութերորդ պարբերությունում «28-րդ» բառերը փոխարինել «31-րդ» բառով,
ժ. ութերորդ պարբերությունում «30-րդ» բառերը փոխարինել «33-րդ» բառով:
5) Կանոնակարգ 3-ի 7-րդ կետը «ներգրավված միջոցները» բառերից հետո լրացնել «(անվանական գումարների (մայր գումարների) մնացորդները)» բառերով:
6) Կանոնակարգ 3-ի 9-րդ կետում`
ա. երկրորդ պարբերությունում «հաշվեկշռային մնացորդները» բառերը փոխարինել «անվանական գումարների (մայր գումարների) մնացորդները (բացառությամբ` «Ընդամենը (համախառն հաշվեկշռային մնացորդ)» և «Ընդամենը (քանակ)» սյունակներում ներկայացվող տեղեկատվության)» բառերով,
բ. երրորդ պարբերությունում «երկու» բառը փոխարինել «վեց» բառով,
գ. վեցերորդ պարբերությունում վերջին նախադասությունը շարադրել հետևյալ խմբագրությամբ. «Ընդ որում, «Ընդամենը (մայր գումարի մնացորդ)», «Ընդամենը (համախառն հաշվեկշռային մնացորդ)», «Ընդամենը (քանակ)» սյունակներում «1. Ընդամենը վարկեր, ավանդներ, ֆակտորինգ, լիզինգ, ռեպո համաձայնագրեր» տողը պետք է հավասար լինի 1.1, 1.2 և 1.3 տողերի համապատասխան թվերի հանրագումարներին:»,
դ. յոթերորդ պարբերությունում «երկու «Ընդամենը» սյունակները» փոխարինել «վեց «Ընդամենը» սյունակները» բառերով,
ե. 29-րդ ենթակետը շարադրել հետևյալ խմբագրությամբ.
«29) Սպառողական և այլ վարկեր. Այս խմբում ներառվում են տնային տնտեսություններին տրամադրվող բոլոր վարկերը, բացառությամբ «Հիպոթեքային վարկեր» խմբում ընդգրկվող վարկերի: Խմբում ընդգրկվում են նաև ֆիզիկական անձ հաճախորդներին` անշարժ գույքի ձեռքբերման և/կամ վերանորոգման նպատակով տրամադրված այն վարկերը, որոնք ապահովված չեն տվյալ անշարժ գույքով:»,
զ. երեսունմեկերորդ պարբերությունում «միայն վերջին երկու սյունակները» բառերը փոխարինել «միայն վերջին վեց սյունակները» բառերով,
է. երեսուներկուերորդ պարբերությունը շարադրել հետևյալ խմբագրությամբ.
««Ընդամենը (մայր գումարի մնացորդ)» սյունակում լրացվում են վարկային ներդրումների, ավանդների, լիզինգի, ֆակտորինգի և ռեպո համաձայնագրերի մայր գումարի մնացորդները հաշվետու ամսվա վերջի դրությամբ` ըստ համապատասխան արժույթների: Ընդ որում, 14-րդ սյունակի բոլոր տողերում թվերը պետք է հավասար լինեն 2-րդ, 4-րդ, 6-րդ, 8-րդ, 10-րդ և 12-րդ սյունակների համապատասխան տողերի թվերի հանրագումարին, իսկ 15-րդ սյունակի բոլոր տողերում թվերը պետք է հավասար լինեն 3-րդ, 5-րդ, 7-րդ, 9-րդ, 11-րդ և 13-րդ սյունակների համապատասխան տողերի թվերի հանրագումարին:»,
ը. երեսուներեքերորդ պարբերությունը շարադրել նոր խմբագրությամբ՝
««Ընդամենը (համախառն հաշվեկշռային մնացորդ)» սյունակում լրացվում են վարկային ներդրումների, ավանդների, լիզինգի, ֆակտորինգի և ռեպո համաձայնագրերի համախառն հաշվեկշռային մնացորդները հաշվետու ամսվա վերջի դրությամբ` ըստ համապատասխան արժույթների: Հաշվեգրված տույժերը և տուգանքները, որոնք հաշվարկվել են ժամկետանց կամ երկարաձգված ակտիվների նկատմամբ, ներկայացվում են համապատասխանաբար սյունակի «Ժամկետանց ակտիվներ» կամ «Երկարաձգված ակտիվներ» տողերում:
«Ընդամենը (քանակ)» սյունակում լրացվում են վարկային ներդրումների, ավանդների, լիզինգի, ֆակտորինգի և ռեպո համաձայնագրերի քանակները` ըստ համապատասխան արժույթների: Միևնույն ակտիվի քանակը լրացվում է 1.1, 1.2, 1.3 տողերից միայն մեկում (օրինակ` սյունակում չաշխատող (ժամկետանց) ակտիվի քանակը լրացվում է միայն «Ժամկետանց ակտիվներ» տողում):»,
թ. երեսունչորսերորդ պարբերությունը շարադրել հետևյալ խմբագրությամբ`
«II. Վարկերի, դեբիտորական պարտքերի և վարկային ռիսկ պարունակող հետհաշվեկշռային հոդվածների դիմաց հաշվարկված պահուստների չափը» աղյուսակի 2-րդ, 6-րդ, 10-րդ և 14-րդ սյունակներում, համապատասխանաբար, լրացվում են տրված վարկերի (ներառյալ` միջբանկային ավանդների և թղթակցային հաշիվների), դեբիտորական պարտքերի և վարկային ռիսկ պարունակող հետհաշվեկշռային հոդվածների քանակները` ըստ համապատասխան արժույթների, 3-րդ, 7-րդ, 11-րդ և 15-րդ սյունակներում, համապատասխանաբար, լրացվում են վարկերի (ներառյալ` միջբանկային ավանդների և թղթակցային հաշիվների), դեբիտորական պարտքերի և վարկային ռիսկ պարունակող հետհաշվեկշռային հոդվածների հանրագումարները` ըստ համապատասխան արժույթների, իսկ 4-րդ, 8-րդ, 12-րդ և 16-րդ սյունակներում, համապատասխանաբար` վերջիններիս գծով ձևավորված պահուստները` ըստ համապատասխան արժույթների, ընդ որում` հաշվեկշռային հոդվածներն ընդգրկվում են համախառն հաշվեկշռային մնացորդներով:»,
ժ. երեսունվեցերորդ պարբերությունում «չաշխատող վարկերի, ավանդների, թղթակցային հաշիվների, ֆակտորինգի, լիզինգի և այլ դեբիտորական պարտքերի մնացորդների հանրագումարը» բառերը փոխարինել «չաշխատող վարկերի, ավանդների, թղթակցային հաշիվների, ֆակտորինգի, լիզինգի և այլ դեբիտորական պարտքերի համախառն հաշվեկշռային մնացորդների հանրագումարը» բառերով,
ժա. երեսունյոթերորդ պարբերությունը լրացնել նոր նախադասությամբ` հետևյալ բովանդակությամբ. ««Հետհաշվեկշռային ակտիվների հաշվարկային փոփոխություններ» սյունակում արտացոլվում են հաշվետու ժամանակաշրջանի ընթացքում հետհաշվեկշռում հաշվառվող ակտիվների գծով հաշվարկված տոկոսների, տույժերի և տուգանքների գումարները, եթե այդպիսիք կան, հակառակ դեպքում սյունակը չի լրացվում:»:
7) Կանոնակարգ 3-ի 10-րդ կետը առաջին պարբերությունից հետո լրացնել նոր պարբերությամբ` հետևյալ բովանդակությամբ. «Հաշվետվությունում հաշվեկշռային արտարժութային հոդվածները և արտարժութային ռիսկ պարունակող դրամային հոդվածները ընդգրկվում են համախառն հաշվեկշռային մնացորդներով:»:
8) Կանոնակարգ 3-ի 11-րդ կետում`
ա. երկրորդ պարբերությունից հետո լրացնել նոր պարբերությամբ` հետևյալ բովանդակությամբ. «Հաշվետվությունում հոդվածները ընդգրկվում են անվանական գումարների (մայր գումարների) մնացորդներով: Եթե հոդվածը չունի անվանական արժեք, ապա այն հաշվետվության մեջ ընդգրկվում է համախառն հաշվեկշռային մնացորդով:»,
բ. յոթերորդ և տասնչորսերորդ պարբերություններից «, ներառյալ` օվերնայթների դիմաց ստացվող տոկոսները» բառերը հանել,
գ. ութերորդ և իններորդ պարբերություններից «և արժութային սվոփի» բառերը հանել,
դ. իններորդ պարբերությունից «և արժութային սվոփով» բառերը հանել,
ե. տասներկուերորդ պարբերությունում վերջին նախադասությունը և Աղյուսակ 27-ը հանել,
զ. տասնութերորդ և տասնիններորդ պարբերություններում «զուտ» բառը փոխարինել «համախառն» բառով:
9) Կանոնակարգ 3-ի 12-րդ կետում`
ա. առաջին պարբերությունից հետո լրացնել նոր պարբերությամբ` հետևյալ բովանդակությամբ. «Հաշվետվությունում հոդվածները ընդգրկվում են անվանական գումարների (մայր գումարների) մնացորդներով: Եթե հոդվածը չունի անվանական արժեք, ապա այն հաշվետվության մեջ ընդգրկվում է համախառն հաշվեկշռային մնացորդով:»,
բ. իններորդ պարբերությունում «արժեթղթերի փաթեթի կառավարման և արժեքների ի պահ ընդունման գործառնությունների» բառերը փոխարինել «արժեթղթերի փաթեթի կառավարման, արժեքների ի պահ ընդունման, արժեթղթերով գործարքների, խորհրդատվության, այլ ներդրումային և ոչ հիմնական ծառայությունների» բառերով,
գ. իններորդ, տասներորդ և տասնմեկերորդ պարբերություններից «և արժութային սվոփը» բառերը հանել,
դ. տասներորդ պարբերությունում «արժեթղթերի փաթեթի կառավարման գործառնությունների» բառերը փոխարինել «արժեթղթերի փաթեթի կառավարման, արժեթղթերով գործարքների, արժեքների ի պահ ընդունման, խորհրդատվության, այլ ներդրումային և ոչ հիմնական ծառայությունների» բառերով,
ե. տասնմեկերորդ պարբերությունում «հավատարմագրային կառավարման» բառերը փոխարինել «արժեթղթերի փաթեթի կառավարման, արժեթղթերով գործարքների, արժեքների ի պահ ընդունման, խորհրդատվության, այլ ներդրումային և ոչ հիմնական ծառայությունների» բառերով,
զ. տասնհինգերորդ պարբերությունը «ՀՀ պետական պարտատոմսերը» բառերից հետո լրացնել «, որոնք հաշվառվում են հետհաշվեկշռում» բառերով,
է. տասնվեցերորդ պարբերությունը «այլ արժեթղթերը» բառերից հետո լրացնել «, որոնք հաշվառվում են հետհաշվեկշռում» բառերով,
ը. տասնութերորդ պարբերությունում 2-րդ նախադասությունը շարադրել հետևյալ խմբագրությամբ. «Չաշխատող ակտիվների դիմաց հաշվեգրված անվանական տոկոսների մեծությունը լրացվում է «Չաշխատող» սյունակի համապատասխան ենթասյունակներում և ընդգրկվում է «1. Ակտիվների մարման ժամկետայնության վերաբերյալ» բաժնի «Ընդամենը» տողի հաշվարկի մեջ:»,
թ. տասնիններորդ պարբերությունը «ստացվելիք շահաբաժինները,» բառերից հետո լրացնել «տույժերը, տուգանքները,» բառերով,
ժ. քսաներորդ պարբերությունն ուժը կորցրած ճանաչել,
ժա. քսանութերորդ պարբերությունից հետո լրացնել նոր պարբերությամբ` հետևյալ բովանդակությամբ. ««Պարտավորություններ ռեպո համաձայնագրերով ձեռք բերված արժեթղթերի գծով» տողում արտացոլվում են ռեզիդենտներից և ոչ ռեզիդենտներից ռեպո համաձայնագրերով ձեռք բերված արժեթղթերի վաճառքի արդյունքում առաջացած պարտավորությունների գումարները:»,
ժբ. երեսունմեկերորդ պարբերությունը շարադրել նոր խմբագրությամբ`
««Խոշոր» պարտավորություններ» տողում լրացվում են այն բոլոր պարտավորությունների անվանական արժեքների և անվանական տոկոսների հանրագումարները, որոնց հաշվեկշռային արժեքները, առանձին վերցված, կազմում են բանկի ընդհանուր պարտավորությունների 5 և ավելի տոկոսը` առանց հաշվի առնելու փոխկապակցվածությունը:»:
10) Կանոնակարգ 3-ի 13-րդ կետում առաջին պարբերությունը «փոփոխության դեպքում» բառերից հետո լրացնել «, այդ թվում` հաշվետվության ձևի փոփոխության դեպքում» բառերով:
11) Կանոնակարգ 3-ի 16-րդ կետում`
ա. երկրորդ պարբերությունում «անհրաժեշտ տարրերը» բառերից հետո լրացնել «, ընդ որում հաշվեկշռային ֆինանսական գործիքները ներկայացվում են համախառն հաշվեկշռային մնացորդներով» բառերով,
բ. աղյուսակի «Հետհաշվեկշռային երաշխավորություններ, ակրեդիտիվներ,» բառերից հետո լրացնել «գնման սվոփեր.» բառերով:
12) Կանոնակարգ 3-ի 17-րդ կետում`
ա. ութերորդ պարբերությունը վերջին նախադասությունից հետո լրացնել նոր նախադասությամբ` հետևյալ բովանդակությամբ. «Տույժերի և տուգանքների համար 6-րդ սյունակում լրացվում է տվյալ տույժի կամ տուգանքի հաշվեգրման առաջին օրվա ամսաթիվը, իսկ 7-րդ սյունակը չի լրացվում:» բառերով,
բ. իններորդ պարբերությունը շարադրել հետևյալ խմբագրությամբ. ««Պարտքի գումարը» սյունակում (9-րդ սյունակ) լրացվում է պարտքի համախառն հաշվեկշռային մնացորդը հաշվետու ամսվա վերջին օրվա դրությամբ, ընդ որում` պարտավորության դիմաց անվանական տոկոսադրույքով հաշվեգրված տոկոսագումարները, ինչպես նաև տույժերը և տուգանքները ներկայացվում են առանձին տողերում:
10-րդ սյունակում լրացվում է միայն մեկ պարտատիրոջ նկատմամբ բոլոր տեսակի պարտավորությունների հանրագումարը (ընդ որում, լրացվում է միայն վերջին պարտքի տողին կից վանդակը), իսկ 11-րդ սյունակում` տվյալ պարտատիրոջ հետ փոխկապակցված անձանց նկատմամբ բանկի ունեցած պարտավորությունների գումարը (ընդ որում, լրացվում է միայն 10-րդ սյունակում արտացոլված գումարին կից վանդակը):»:
13) Կանոնակարգ 3-ի 18-րդ կետը շարադրել հետևյալ խմբագրությամբ.
«18. Ձև թիվ 16 հաշվետվությունում արտացոլվում են ռեզիդենտ և ոչ ռեզիդենտ բանկերի նկատմամբ բանկի պահանջների և պարտավորությունների անվանական գումարների (մայր գումարների) մնացորդները` հաշվետու ժամանակաշրջանի վերջի դրությամբ: Հաշվետվությունում պահանջները և պարտավորությունները համախմբվում են ըստ թղթակից բանկերի. սկզբում ներկայացվում են տվյալ թղթակից բանկի նկատմամբ բոլոր պահանջները, այնուհետև` պարտավորությունները:
1) «Բանկի անվանում» սյունակում լրացվում է հաշվետու բանկի նկատմամբ պահանջ և/կամ պարտավորություն ունեցող բանկի (այսուհետ` թղթակից բանկ) անվանումը:
2) «Բանկի կոդ» սյունակում լրացվում է թղթակից ռեզիդենտ բանկի` Կենտրոնական բանկի կողմից տրամադրված կոդը: Ոչ ռեզիդենտ թղթակից բանկի համար այս սյունակը չի լրացվում:
3) «ՍՎԻՖԹ/ՏԵԼԵՔՍ» սյունակում լրացվում է թղթակից բանկի ՍՎԻՖԹ կոդը կամ ՏԵԼԵՔՍ համարը: Եթե թղթակից բանկն ունի և ՍՎԻՖԹ կոդ, և ՏԵԼԵՔՍ համար, ապա լրացվում է ՍՎԻՖԹ կոդը:
4) «Բանկի ռեզիդենտություն» սյունակում լրացվում է «ռեզիդենտ», եթե թղթակից բանկը ռեզիդենտ է, և «ոչ ռեզիդենտ», եթե թղթակից բանկը ոչ ռեզիդենտ է:
5) «Գտնվելու վայր» սյունակում լրացվում են թղթակից բանկի գլխամասի կամ այն մասնաճյուղի գտնվելու երկիրը, երկրի կոդը և քաղաքը, որի միջոցով կնքվել է գործարքը: Ընդ որում, բանկի գլխամասի (մասնաճյուղի) երկրի կոդը լրացվում է ԻՍՕ 3166-1 ալֆա-3 (ISՕ 3166-1 alpհa-3) կոդերով:
6) «Վարկանիշ» սյունակում լրացվում է թղթակից բանկի վարկանիշը: Թղթակից բանկի վարկանշի բացակայության դեպքում վանդակը չի լրացվում, իսկ մի քանի կազմակերպությունների կողմից վարկանշված լինելու դեպքում լրացվում է ամենացածր վարկանիշը:
7) «Պահանջի/պարտավորության բնույթ» սյունակում լրացվում է «Ակտիվային», «Պայմանական ակտիվ», «Պասիվային» կամ «Պայմանական պարտավորություն» տարբերակներից մեկը: «Ակտիվային» տարբերակը լրացվում է, եթե բանկը հաշվեկշռային պահանջի իրավունք ունի թղթակից բանկի նկատմամբ, «Պայմանական ակտիվ» տարբերակը լրացվում է, եթե բանկը հետհաշվեկշռային պահանջի իրավունք ունի թղթակից բանկի նկատմամբ, «Պասիվային» տարբերակը ընտրվում է, եթե բանկը հաշվեկշռային պարտավորություն ունի թղթակից բանկի նկատմամբ, և «Պայմանական պարտավորություն» տարբերակը ընտրվում է, եթե բանկը հետհաշվեկշռային պարտավորություն ունի թղթակից բանկի նկատմամբ:
8) «Պահանջի/պարտավորության տեսակ» սյունակում լրացվում է պահանջի/պարտավորության հետևյալ տեսակներից մեկը` «հաշիվ», «ավանդ», «վարկ», «վարկային գիծ և օվերդրաֆտ», «ռեպո համաձայնագիր», «արժեթուղթ», «ռեպո համաձայնագրով ձեռք բերված արժեթուղթ» (լրացվում է և ռեպո համաձայնագրով արժեթուղթը ձեռք բերելիս, և արժեթուղթը վաճառելիս), «լիզինգ», «ֆակտորինգ», «երաշխիք/երաշխավորություն», «ակրեդիտիվ», «գնման սվոպ», «վաճառքի սվոպ» և «այլ»: Ընդ որում, սյունակում «գնման սվոպ» տեսակը լրացնելու դեպքում, «Պահանջի/պարտավորության բնույթ» սյունակում լրացվում է «Պայմանական ակտիվ» տարբերակը, իսկ «վաճառքի սվոպ» տեսակը նշելու դեպքում` «Պայմանական պարտավորություն» տարբերակը:
9) «Ժամկետայնություն» սյունակում լրացվում է պահանջի/պարտավորության պայմանագրային ժամկետը` ըստ «ցպահանջ», «ժամկետային», «անժամկետ» տարբերակների:
10) «Արժութային կոդ» սյունակում լրացվում է արժույթի կոդը` տարադրամների ԻՍՕ (ISՕ) կոդերի տեսքով:
11) «Մնացորդը» սյունակում լրացվում է պահանջի/պարտավորության մնացորդը հաշվետու ժամանակաշրջանի վերջին օրվա դրությամբ` հազար դրամներով:
Եթե 1-ից 10-ը կետերում նշված սյունակներում լրացվող տվյալները նույնն են, ապա նրանք համախմբվում են մեկ տողում և այս սյունակում ներկայացվում են ընդհանուր մնացորդային գումարով:
Հաշվետվության մեջ չեն լրացվում այն պահանջները/պարտավորությունները, որոնց մնացորդային գումարները հաշվետու ժամանակաշրջանի վերջին օրվա դրությամբ կազմում են 0 ՀՀ դրամ, բացառությամբ` թղթակցային հաշիվների, որոնք պարտադիր լրացվում են անկախ մնացորդի մեծությունից:»:
14) Կանոնակարգ 3-ի 19-րդ կետում`
ա. առաջին պարբերությունից «արժութային սվոփի,» բառերը հանել,
բ. առաջին պարբերությունից ութերորդ նախադասությունը հանել,
գ. տասներեքերորդ պարբերությունում «3-րդ և 4-րդ էջերում ժամկետային միջոցների բաժնի «գումար» սյունակներում ընդգրկվում են ակտիվների և պարտավորությունների` հաշվետու ժամանակաշրջանի ընթացքում կնքված գործարքների գումարները,» բառերը փոխարինել «3-րդ և 4-րդ էջերում ժամկետային միջոցների բաժնի «գումար» սյունակներում ընդգրկվում են հաշվետու ժամանակաշրջանի ընթացքում, ինչպես նաև նախկինում կնքված պայմանագրերի համաձայն հաշվետու ժամանակաշրջանում փաստացի ներգրավված կամ տեղաբաշխված գումարներն ամբողջությամբ,» բառերով,
դ. տասնչորսերորդ պարբերությունից հետո լրացնել նոր պարբերությամբ` հետևյալ բովանդակությամբ. «3-րդ և 4-րդ էջերի առանձին աղյուսակներում ներկայացվում են հաշվետու ժամանակաշրջանի ընթացքում կնքված նոր գործարքների պայմանագրային գումարները հազար դրամներով, ընդ որում, վարկային գծերի և օվերդրաֆտների գումարները չեն ընդգրկվում: Աղյուսակներում արտարժութային հոդվածները ներկայացվում են դրամական արտահայտությամբ` հաշվետու ժամանակաշրջանի վերջին օրվա դրությամբ Կենտրոնական բանկի կողմից հայտարարված արժութային շուկայում ձևավորված միջին փոխարժեքներով:»,
ե. տասնյոթերորդ պարբերությունից հետո լրացնել նոր պարբերությամբ` հետևյալ բովանդակությամբ. «Այն դեպքում, երբ վարկը տրամադրվելու է մի քանի փուլերով, ապա ամբողջ պայմանագրին վերաբերող գրավադրված գույքի ապահովագրության վճարը, գնահատման և այլ օժանդակ ծառայությունների դիմաց կատարվող վճարները ներառվում են յուրաքանչյուր փուլի տարեկան տոկոսադրույքի հաշվարկում` համամասնորեն բաշխվելով փուլերի միջև:»։
15) Կանոնակարգ 3-ի 20-րդ կետը շարադրել նոր խմբագրությամբ՝
«20. Թիվ 18 հաշվետվությունը բաղկացած է 4 աղյուսակներից: Տվյալները լրացվում են միայն հաշվետվության ազատ վանդակներում:
1) Հաշվետվության I աղյուսակում գրանցվում են բանկի կողմից ոչ ռեզիդենտների հետ իրականացված բոլոր գործառնությունները, II աղյուսակում` միայն ոչ ռեզիդենտներից ներգրավված վարկերի ու դրանց սպասարկման վերաբերյալ տվյալները, III աղյուսակում` ծառայությունների և կատարված աշխատանքների դիմաց ոչ ռեզիդենտներից ստացված եկամուտների և նրանց տրված ծախսերի վերաբերյալ տվյալները, իսկ IV աղյուսակում` բանկի պահանջների և պարտավորությունների դիրքերն իր ոչ ռեզիդենտ ուղղակի ներդրողի և իր հետ նույն խմբի մեջ մտնող ոչ ռեզիդենտ սուբյեկտների հետ ժամանակաշրջանի վերջի դրությամբ:
2) Հաշվետվությունը լրացվում է միլիոն դրամներով, բացառությամբ հաշվետվության II աղյուսակի 4-րդ սյան, որտեղ տվյալները լրացվում են համապատասխան արժույթի միավորով, ընդ որում, գումարները նշվում են ամբողջությամբ:
3) Հաշվետվության I աղյուսակում յուրաքանչյուր գործառնություն տարանջատվում է ըստ արժույթների. Հայաստանի Հանրապետության դրամ, ԱՄՆ դոլար, եվրո, ռուսական ռուբլի, ճապոնական իեն, ֆունտ ստերլինգ, շվեյցարական ֆրանկ, իրանական ռիալ և այլ արտարժույթ (ներառյալ` բանկային ոսկին):
4) Հաշվետվության I աղյուսակի մեջ լրացվող արտարժույթով արտահայտված բոլոր գումարները (բացառությամբ` «Կապիտալի արժեթղթեր» բաժնի «Պասիվ» մասում լրացվող տվյալների) վերածվում են դրամի` հաշվետու եռամսյակի վերջին օրվա դրությամբ համապատասխան արժույթի գործող հաշվարկային փոխարժեքով կամ հաշվարկային փոխարժեքի միջոցով հաշվարկված քրոս-կուրսով:
5) Հաշվետվության մեջ գործիքների ժամկետայնությունը տարանջատվում է հետևյալ ձևով` «Կարճաժամկետ» տողում գրանցվում են տվյալներ այն գործիքների վերաբերյալ, որոնց պայմանագրային ժամկետը (վարկերի, ավանդների համար) կամ թողարկման պահին սկզբնական ժամկետայնությունը (արժեթղթերի համար) չի գերազանցում մեկ տարին ներառյալ, իսկ մնացածը գրանցվում է «Երկարաժամկետ» տողում:
6) Բոլոր բաժինները, բացառությամբ «Շահաբաժիններ», «Հաշվեգրված տոկոսներ», «Եկամուտներ/ծախսեր» տողերի, լրացվում են համապատասխան ժամանակաշրջանի վերջին օրվա դրությամբ անվանական գումարների (մայր գումարների) մնացորդների հիման վրա:
7) «Շահաբաժիններ» հոդվածի «Ակտիվ» մասում լրացվում են տարեսկզբից աճողական տվյալներ սովորական բաժնետոմսերի գծով հայտարարված (ստացվելիք), արտոնյալ բաժնետոմսերի գծով հաշվեգրված (ստացվելիք) շահաբաժինների, իսկ «Պասիվ» մասում` տարեսկզբից աճողական տվյալներ սովորական բաժնետոմսերի մասով հայտարարված (վճարվելիք), արտոնյալ բաժնետոմսերի մասով հաշվեգրված (վճարվելիք) շահաբաժինների վերաբերյալ: Այն դեպքում, եթե արտոնյալ բաժնետոմսերի գծով շահաբաժինները չեն հաշվեգրվել, դրանք հաշվետվությունում արտացոլվում են այն պահին, երբ ճանաչվում են վճարման ենթակա: Եթե շահաբաժինները եռամսյակի ընթացքում փաստացի վճարվել են, դրանք չեն նվազեցվում շահաբաժինների կուտակային գումարից:
8) «Ակտիվ» մասի «Հաշվեգրված տոկոսներ» տողերում լրացվում են ոչ ռեզիդենտներից ձեռք բերված պարտքային արժեթղթերի, նրանց տրամադրված վարկերի և ավանդների գծով հաշվեգրված անվանական տոկոսների, իսկ «Պասիվ» մասում` ոչ ռեզիդենտներին վաճառված պարտքային արժեթղթերի, նրանցից ներգրաված վարկերի և ավանդների գծով հաշվեգրված անվանական տոկոսների վերաբերյալ տվյալներ: Տվյալները լրացվում են աճողական կարգով` տարեսկզբից մինչև հաշվետու եռամսյակի վերջին օրվա դրությամբ հաշվեգրված տոկոսները: Ընդ որում, վարկերի և ավանդների դիմաց հաշվեգրված տոկոսները լրացնելիս անհրաժեշտ է տարանջատել դրանք ըստ արժույթների, այսինքն` յուրաքանչյուր արժույթով ներգրավված (տրամադրված) ավանդների կամ վարկերի գծով հաշվեգրված տոկոսները անհրաժեշտ է լրացնել համապատասխան արժույթի սյան մեջ, այլ ոչ թե, օրինակ, բոլոր հաշվեգրված ծախսերը (եկամուտները) արտացոլել դրամային սյան մեջ, այն պատճառով, որ տոկոսային եկամուտների հաշվեգրումը կատարվում է դրամով: Այս տողում չեն ներառվում առանձին գործիքների գծով ոչ տոկոսային եկամուտներն ու ծախսերը:
9) Ֆինանսական ածանցյալների գծով «Եկամուտներ/ծախսեր» տողի «Ակտիվ» մասում լրացվում են ոչ ռեզիդենտների հետ կնքված ածանցյալ գործիքների (ֆյուչերս, ֆորվարդ, սվոպ, օպցիոն) իրական արժեքի փոփոխության գծով եկամուտները (ոչ տոկոսային եկամուտներ), ինչպես նաև ածանցյալ գործիքների գծով տոկոսային եկամուտները, իսկ «Պասիվ» մասում` ոչ ռեզիդենտների հետ կնքված ածանցյալ գործիքների իրական արժեքի փոփոխության գծով ծախսերը (ոչ տոկոսային ծախսեր), ինչպես նաև ածանցյալ գործիքների գծով տոկոսային ծախսերը: Ընդ որում, տվյալները կարող են լրացվել համախմբված ձևով դրամով սյան մեջ:
10) Առաջին եռամսյակի հաշվետվությունում անհրաժեշտ է ներկայացնել միայն հաշվետու ժամանակաշրջանի գործիքների գծով շահաբաժինները, հաշվեգրված տոկոսները և օգուտները/կորուստները` թողնելով նախորդ ժամանակաշրջանի համապատասխան տողերը դատարկ: «Կապիտալի արժեթղթեր» բաժնի «Ակտիվ» մասում լրացվում են բանկի կողմից որևէ ոչ ռեզիդենտ կազմակերպության բաժնետիրական կապիտալում կատարված ուղղակի և պորտֆելային ներդրումները, իսկ «Պասիվ» մասում` բանկի բաժնետիրական կապիտալում ոչ ռեզիդենտների կողմից կատարված ուղղակի և պորտֆելային ներդրումները:
11) Կապիտալի արժեթղթերի հետ կապված գործարքների բաժանումը «Ուղղակի ներդրումների» և «Պորտֆելային ներդրումների»` կատարվում է հետևյալ սկզբունքներով։
12) Ուղղակի (նշանակալից մասնակցություն) համարվում են այն ներդրումները, որոնց գումարը կազմում է ձայնի իրավունք տվող բաժնետոմսերի 10 և ավելի տոկոսը, իսկ պորտֆելային (ոչ նշանակալից մասնակցություն)` այն ներդրումները, որոնց գումարը կազմում է ձայնի իրավունք տվող բաժնետոմսերի մինչև 10 տոկոսը:
13) Կապիտալ արժեթղթերում ներառվում են նաև արտոնյալ բաժնետոմսերը, որոնք ապահովում են իրավունք ընկերության մնացորդային արժեքի նկատմամբ: Եթե ընկերության արտոնյալ բաժնետոմսերը գտնվում են ոչ ռեզիդենտ ուղղակի ներդրողի մոտ, ապա ներառվում են ուղղակի ներդրումներում, իսկ եթե դրանք գտնվում են ոչ ռեզիդենտ պորտֆելային ներդրողի մոտ, ապա ներառվում են պորտֆելային ներդրումներում:
14) «Ներդրումային հիմնադրամներում փայաբաժիններ» հոդվածը լրացվում է միայն «Ակտիվ» մասում` տարեսկզբից աճողական տվյալներ ոչ ռեզիդենտ ներդրումային հիմնադրամներում ունեցած փայաբաժինների դիրքի վերաբերյալ: Այս բաժինը տարանջատվում է ըստ ժամկետայնության սկզբունքի` կարճաժամկետ և երկարաժամկետ (ժամկետայնության որոշումը տես վերևում): «Շահաբաժիններ» մասում լրացվում են ոչ ռեզիդենտ ներդրումային հիմնադրամներում ունեցած փայաբաժինների գծով հայտարարված (ստացվելիք) շահաբաժինների վերաբերյալ տվյալներ ըստ արժութային բաշխվածքի:
15) «Պարտքային արժեթղթեր» բաժնի «Ակտիվ» մասում լրացվում են ոչ ռեզիդենտների կողմից թողարկված և բանկի կողմից ձեռք բերված ցանկացած տեսակի պարտքային արժեթղթերի և դրանց հետ կապված ստացվելիք տոկոսների վերաբերյալ տվյալներ, իսկ «Պասիվ» մասում` հաշվետու բանկի կողմից թողարկված և ոչ ռեզիդենտների կողմից ձեռք բերված պարտքային արժեթղթերի և դրանց հետ կապված վճարվելիք տոկոսների վերաբերյալ տվյալներ: Այս բաժնում ներառվում են պարտատոմսերը, մուրհակները և այլ արժեթղթերը:
16) «Կանխիկ արտարժույթ» բաժնում լրացվում են բանկի կանխիկ արտարժութային միջոցների վերաբերյալ տվյալներ` ներառյալ կանխիկը ճանապարհին:
17) «Վարկեր, այդ թվում` օվերդրաֆտ և վարկային քարտեր» բաժնի «Ակտիվ» մասում լրացվում են բանկի կողմից ոչ ռեզիդենտներին տրամադրված վարկերի և դրանց հետ կապված ստացվելիք տոկոսների (հաշվեգրված, սակայն չստացված տոկոսների) հաշվեկշռային անվանական գումարները: «Պասիվ» մասում լրացվում են ոչ ռեզիդենտների կողմից բանկին տրամադրված վարկերի և դրանց հետ կապված վճարվելիք տոկոսների (հաշվեգրված չվճարված տոկոսների) գումարները: Ընդ որում` վարկային գծերի և օվերդրաֆտների ծավալները գրանցվում են փաստացի մնացորդի (օգտագործված մասի) չափով: Այս բաժնում պետք է ներառել նաև ռեպո գործառնությունների, ֆակտորինգի և ֆինանսական վարձակալության հետևանքով առաջացած պահանջներն ու պարտավորությունները:
18) «Ավանդներ» բաժինը լրացվում է «Վարկեր, այդ թվում` օվերդրաֆտ և վարկային քարտեր» բաժնի լրացման սկզբունքով: «Ավանդներ» բաժնում լրացվում են բանկային հաշիվների, ժամկետային ու ցպահանջ ավանդների, ինչպես նաև թղթակցային «նոստրո» և «լորո» հաշիվների ու դրանց հետ կապված ստացվելիք (վճարվելիք) տոկոսների վերաբերյալ տվյալները:
19) Ֆինանսական ածանցյալ գործիքները ներառում են ոչ ռեզիդենտների հետ ֆորվարդ, ֆյուչերս, օպցիոն, սվոփ և այլ ածանցյալ գործիքների դիրքերը, ընդ որում գործիքի իրական արժեքի նվազումը արտացոլվում է «Պասիվ» մասում, իսկ իրական արժեքի աճը` «Ակտիվ» մասում:
20) «Ապրանքների, ծառայությունների և կատարված աշխատանքների դիմաց կանխավճարներ և հետաձգված վճարներ» բաժնի «Ակտիվ» մասում լրացվում են տվյալներ ապրանքների, ծառայությունների դիմաց բանկի կողմից տրված կանխավճարները, ինչպես նաև ոչ ռեզիդենտներից ապրանքների կամ ծառայությունների դիմաց ստացվելիք գումարները: «Պասիվ» մասում լրացվում են բանկին ծառայությունների դիմաց տրված կանխավճարների, ինչպես նաև ստացված ապրանքների, ծառայությունների և կատարված աշխատանքների դիմաց ոչ ռեզիդենտներին վճարվելիք գումարների վերաբերյալ: Այս բաժնի «Ակտիվ» մասում լրացվում են նաև բանկի կողմից ոչ ռեզիդենտներին, իսկ «Պասիվ» մասում` ոչ ռեզիդենտների կողմից բանկին մատուցված ծառայությունների (փոխանցումներ, հավատարմագրային կառավարում, արժեթղթերի փաթեթի կառավարում, խորհրդատվական ծառայություններ, պահառություն, փոխարկումներ, երաշխիքներ, ակրեդիտիվներ կամ այլ նմանատիպ ծառայություններ), վարկերի սպասարկման վճարների, վարկային գծերի չօգտագործված մասի դիմաց հաշվարկվող եկամուտների/ծախսերի գծով ստացվելիք/վճարվելիք գումարների վերաբերյալ տվյալներ: Աշխատավարձի գծով վճարվելիք գումարները ներառվում են «Այլ գործառնությունների դիմաց ստացվելիք/վճարվելիք գումարներ» բաժնում:
21) «Այլ գործառնությունների դիմաց ստացվելիք/վճարվելիք գումարներ» բաժնում լրացվում են այն բոլոր գործառնությունները, որոնք տվյալ բանկն իրականացնում է ոչ ռեզիդենտների հետ և որոնք չեն հանդիսանում վերը նշված գործառնություններից և ոչ մեկը: Այս բաժնում, մասնավորապես, արտացոլվում են վճարային չեկերի գծով առկա պահանջներն ու պարտավորությունները:
22) «Ժամկետանց պահանջներ և պարտավորություններ» բաժնի «Ակտիվ» մասում լրացվում են հաշվեկշռային տվյալներ բանկի կողմից ոչ ռեզիդենտների նկատմամբ ունեցած ժամկետանց պահանջների, իսկ «Պասիվ» մասում` ոչ ռեզիդենտների նկատմամբ ունեցած ժամկետանց պարտավորությունների վերաբերյալ:
23) «Արտահաշվեկշռում հաշվառված ակտիվներ» բաժնում լրացվում է տեղեկատվություն հաշվեկշռից դուրս գրված վարկերի, դեբիտորական պարտքերի և դուրս գրված այլ ակտիվների վերաբերյալ, ընդ որում, դրանց գծով նախկինում հաշվեգրված տոկոսները ներառվում են գործիքի գումարի մեջ: Յուրաքանչյուր նման գործառնություն ներկայացվում է արժութային բաշխվածքով և վերածվում է դրամի` հաշվետու եռամսյակի վերջին օրվա դրությամբ համապատասխան արժույթի գործող հաշվարկային փոխարժեքով:
24) «Հաշվեկշռից դուրս գրված ակտիվների գծով կորուստների վերականգնում» բաժնում լրացվում են այն մարումները, որոնք ստացվել են հաշվեկշռից դուրս գրված վարկերի, դեբիտորական պարտքերի և այլ ակտիվների դիմաց:
25) «Արտահաշվեկշռից դուրս գրված/ներված ակտիվներ և պարտավորություններ» բաժնի «Ակտիվ» մասում լրացվում են բանկի կողմից ներված վարկերը, դեբիտորական պարտքերը և ներված այլ ակտիվները, ինչպես նաև դրանց հետ կապված բոլոր եկամուտները, իսկ «Պասիվ» մասում գրանցվում են բանկին ներված վարկերը, կրեդիտորական պարտքերը և այլ պարտավորություններ, ինչպես նաև դրանց հետ կապված բոլոր ծախսերը:
26) Հաշվետվության I մասի 4-րդ կետի` «Վարկեր, այդ թվում` օվերդրաֆտ և վարկային քարտեր» բաժնի «Պասիվ» մասի վերաբերյալ մանրամասն տվյալները հավաքագրվում են Հաշվետվության II աղյուսակում: Հաշվեկշռային տվյալները լրացվում են անվանական գումարներով (մայր գումարներով): Հաշվետվության II աղյուսակը լրացվում է հետևյալ կերպ.
ա. 2-րդ սյունակում նշվում է վարկ տրամադրող ոչ ռեզիդենտի գրանցման երկիրը: Այն դեպքում, երբ վարկը տրամադրված է միջազգային ֆինանսական կազմակերպության կողմից, սյան մեջ նշվում է կազմակերպության անունը (օրինակ, Միջազգային Ֆինանսական Կորպորացիա) (Միջազգային կազմակերպությունների բնորոշումը տրված է Հավելված 1-ում):
բ. 3-րդ սյունակում նշվում է վարկ տրամադրող ոչ ռեզիդենտի հատվածի պատկանելությունը` ըստ հետևյալ տառերի.
բ1. Ֆ-ն ընդգրկում է ոչ ռեզիդենտ բանկերը, ներդրումային ընկերությունները, ներդրումային հիմնադրամները, փոխադարձ հիմնադրամները (mսtսal fսոds), դրամական շուկայի հիմնադրամները, բորսաները, այլ ոչ բանկային ֆինանսական հաստատությունները (բացառությամբ ապահովագրական ընկերությունները և կենսաթոշակային հիմնադրամները),
բ2. Մ-ն ընդգրկում է միջազգային ֆինանսական կազմակերպությունները (միջազգային ֆինանսական կազմակերպությունների ավելի մանրամասն բացատրությունները տես «Միջազգային ֆինանսական կազմակերպություններ» հավելված 18.2),
բ3. Պ-ն ընդգրկում է այլ պետությունների կառավարությունները (կենտրոնական և տեղական մակարդակներով),
բ4. Ի-ն ընդգրկում է Ֆ-ում և Պ-ում չներառված ոչ ռեզիդենտ կազմակերպությունները (այսինքն` պետական մասնակցությամբ կազմակերպությունները, իրավաբանական անձի կարգավիճակ ունեցող ոչ պետական կազմակերպությունները, իրավաբանական անձի կարգավիճակ չունեցող սուբյեկտները և շահույթ ստանալու նպատակ չհետապնդող կազմակերպությունները, ապահովագրական ընկերությունները և կենսաթոշակային հիմնադրամները),
բ5. Եթե Ֆ-ն, Մ-ն, Պ-ն կամ Ի-ն տվյալ բանկի կամ վարկային կազմակերպության համար հանդիսանում է ուղղակի ներդրող կամ նույն խմբի մեջ մտնող սուբյեկտ (ուղղակի ներդրողի և նույն խմբի մեջ մտնող սուբյեկտների մանրամասն սահմանումները տես IV աղյուսակի բացատրություններում), ապա համապատասխան տառերը գրվում են շտրիխներով (Ֆ’, Մ’, Պ’ կամ Ի’):
գ. 4-րդ սյունակում լրացվում է յուրաքանչյուր պարտքային գործիքի տեսակը, այսինքն` վարկ, ռեպո գործառնություն, օվերդրաֆտ կամ օվերնայթ:
դ. 5-րդ, 6-րդ սյունակներում նշվում են վարկի գումարը վարկային պայմանագրում նշված արժույթով (գումարը լրացվում է ամբողջությամբ) և արժույթի` Ստանդարտների միջազգային կազմակերպության կոդը:
ե. 7-րդ սյունակում լրացվում է վարկային պայմանագրում նշված վարկի ներգրավման ամսաթիվը` հետևյալ ֆորմատով` 25/03/12:
զ. 8-րդ սյունակում լրացվում է վարկային պայմանագրում նշված վարկի մարման ժամկետը` հետևյալ ֆորմատով` 25/06/17:
27) Եթե վարկային պայմանագրով նախատեսված չէ մարման ժամկետ և տոկոսադրույք, այսինքն` վարկը ստացվում է առանձին մասնաբաժիններով և դրանցից յուրաքանչյուրի համար սահմանված են առանձին պայմաններ, ապա յուրաքանչյուր մասնաբաժնի համար տվյալները լրացվում են առանձին տողերի համապատասխան սյուներում:
28) 9-րդ, 10-րդ, 11-րդ և 12-րդ սյունակներում լրացվում են վարկի սպասարկման պայմանները, համապատասխանաբար` վարկի դիմաց տոկոսագումարի վճարման պարբերականությունը (միանվագ, ամսական, եռամսյակային, կիսամյակային, տարեկան կամ ոչ պարբերական), տոկոսագումարի առաջին վճարման ամսաթիվը, հիմնական գումարի մարման պարբերականությունը (միանվագ, ամսական, եռամսյակային, կիսամյակային, տարեկան կամ ոչ պարբերական) և վարկի հիմնական գումարի առաջին վճարման ամսաթիվը: Բոլոր ամսաթվերը պետք է նշվեն հետևյալ ֆորմատով` 25/06/2010:
29) 13-րդ սյունակում նշվում է վարկի տոկոսադրույքը: Եթե, օրինակ, տոկոսադրույքը կազմում է ԼԻԲՕՐ գումարած 5%, ապա այն լրացվում է «ԼԻԲՕՐ+5»:
30) 14-րդ սյունակում լրացվում է հաշվետու եռամսյակի սկզբի դրությամբ ոչ ռեզիդենտներից ներգրավված վարկերի մայր գումարների մնացորդները:
31) 15-րդ սյունակում նշվում է հաշվետու եռամսյակի ընթացքում տվյալ վարկային պայմանագրի շրջանակներում կատարված վարկային մուտքերը:
32) 16-րդ սյունակում լրացվում է հաշվետու եռամսյակում վարկի հիմնական գումարի մարմանն ուղղված վճարումների ծավալը: Տվյալ եռամսյակում հիմնական գումարի միանվագ մարումը նշվում է ամբողջ ծավալով:
33) 17-րդ և 18-րդ սյունակներում լրացվում են համապատասխանաբար եռամսյակի ընթացքում վարկի դիմաց հաշվեգրված և փաստացի վճարված տոկոսագումարները:
34) 19-րդ սյունակում լրացվում է եռամսյակի վերջի դրությամբ ոչ ռեզիդենտներից ներգրավված վարկերի մայր գումարների մնացորդները:
35) 20-րդ սյունակում լրացվում են հաշվեգրված, սակայն եռամսյակի վերջի դրությամբ չվճարված տոկոսագումարները:
36) Հաշվետվության III աղյուսակում լրացվում են տվյալներ ոչ ռեզիդենտներին մատուցված ու ոչ ռեզիդենտներից ստացված ծառայությունների և կատարված աշխատանքների մասին տվյալներ: Աղյուսակում ներկայացվող հաշվեգրված եկամտի ու ծախսերի վերաբերյալ տվյալները լրացվում են տարվա սկզբից աճողական կարգով: Հաշվետվության III աղյուսակը լրացվում է հետևյալ կերպ.
ա. «Վարձակալության գծով ծառայություններ» բաժնում լրացվում են ոչ ռեզիդենտներին վարձակալության տրված անշարժ գույքի («Ակտիվ») և ոչ ռեզիդենտներից վարձակալության վերցված անշարժ գույքի («Պասիվ») գծով ստացված վճարները:
բ. «Հեռահաղորդակցության, համակարգչային և տեղեկատվական ծառայություններ» բաժնում լրացվում են ոչ ռեզիդենտներին մատուցված և ոչ ռեզիդենտներից ստացված հեռահաղորդակցության, համակարգչային և տեղեկատվական ոլորտի ծառայությունների դիմաց ստացված և վճարված եկամուտներն ու ծախսերը: Մասնավորապես, այս բաժնում ներառվում են համակարգչային ծրագրերի օգտագործման վճարները, այս ոլորտում մտավոր սեփականության օգտագործման համար վճարները, տեխնիկական և ծրագրային ապահովման վերաբերյալ խորհրդատվության դիմաց վճարները, ինչպես նաև թերթերին և պարբերականներին բաժանորդագրման վճարներ: Ընդ որում, այստեղ ներառվում են նաև ՍՎԻՖԹ համակարգի գծով ծախսերը:
գ. «Ֆինանսական ծառայություններ, բացառությամբ դրամական փոխանցումների համակարգերի» բաժնի մասում լրացվում են ոչ ռեզիդենտներին մատուցված և ոչ ռեզիդենտներից ստացված ֆինանսական ծառայությունների դիմաց եկամուտներն ու ծախսերը, բացառությամբ դրամական համակարգերի միջոցով դրամական փոխանցումների գծով ստացված/վճարված եկամուտներից: Ընդ որում, այս բաժնում ներառվում են ավանդների տրամադրման և ստացման գծով ծախսերը, վարկերի դիմաց ստացված/վճարված սպասարկման վճարները, վարկային գծի չօգտագործված մասի դիմաց հաշվեգրված տոկոսավճարները, կանխիկացման վճարները, ինչպես նաև ֆինանսական խորհրդատվության դիմաց վճարները:
դ. «Մասնագիտական և կառավարման գծով խորհրդատվական, ինչպես նաև գիտահետազոտական աշխատանքների հետ կապված ծառայություններ» բաժնի մասում լրացվում են ոչ ռեզիդենտներին մատուցված և ոչ ռեզիդենտներից ստացված մասնագիտական և կառավարման գծով խորհրդատվական ծառայությունների դիմաց եկամուտներն ու ծախսերը, ոչ ռեզիդենտներին մատուցված և ոչ ռեզիդենտներից ստացված գիտահետազոտական աշխատանքների հետ կապված ծառայությունների դիմաց եկամուտներն ու ծախսերը՝ բացառությամբ իրավաբանական, ապահովագրական և հաշվապահական ծառայությունների: Մասնավորապես, այս բաժնում ներառվում են գովազդի, շուկայի ուսումնասիրման, հասարակական կարծիքի ուսումնասիրման, նոր ապրանքների և գործընթացների հետ կապված հիմնավոր և կիրառական հետազոտությունների հետ կապված ծառայությունների գծով եկամուտներն ու ծախսերը:
ե. «Գործառնական վարձակալություն» բաժնում լրացվում են ոչ ռեզիդենտներին վարձակալության տրված և ոչ ռեզիդենտներից վարձակալության վերցված գույքի դիմաց վճարները:
զ. «Դրամական համակարգերի միջոցով դրամական փոխանցումների գծով ստացված/վճարված միջոցներ» բաժնում ներառվում են դրամական փոխանցման համակարգերի կողմից բանկերին տրված/բանկերից ստացված ծառայությունների դիմաց վճարները, ինչպես նաև դրամական փոխանցման համակարգերի սպասարկման վճարները:
է. «Այլ ծառայություններ» բաժնում ներառվում են ոչ ռեզիդենտներին մատուցված և ոչ ռեզիդենտներից ստացված նախորդ բոլոր բաժիններում չներառված ծառայությունների դիմաց եկամուտներն ու ծախսերը:
ը. «Անդամավճարներ» հոդվածի մեջ ներառվում են անդամավճարները և նմանատիպ վճարները ոչ ռեզիդենտ կազմակերպություններին:
թ. «Ոչ ռեզիդենտներին վճարված աշխատավարձ» բաժնում ներառվում են ոչ ռեզիդենտներին վճարվելիք աշխատավարձերի գծով հաշվեգրված գումարները:
37) Հաշվետվության IV աղյուսակում լրացվում են բանկի պահանջների և պարտավորությունների դիրքերն իր ոչ ռեզիդենտ ուղղակի ներդրողի, ոչ ռեզիդենտ ուղղակի ներդրման ընկերության և իր հետ նույն խմբի մեջ մտնող ոչ ռեզիդենտ սուբյեկտների հետ ժամանակաշրջանի վերջի դրությամբ: Յուրաքանչյուր սուբյեկտի նկատմամբ պահանջներն ու պարտավորությունները լրացվում են առանձին:
38) Ուղղակի ներդրող է համարվում այն ոչ ռեզիդենտ սուբյեկտը, որն իրականացրել է ներդրումներ բանկի բաժնետիրական կապիտալում կամ ձեռք է բերել փայամասնակցություն և ստացել է ընկերության ձայնի իրավունք տվող բաժնետոմսերի 10% և ավելին: Համապատասխանաբար, ուղղակի ներդրման ընկերություն է համարվում այն ոչ ռեզիդենտ կազմակերպությունը, որի կապիտալում բանկն ունի 10% և ավելի փային իրավունք տվող մասնակցություն:
39) Նույն խմբի մեջ մտնող են համարվում բանկի հետ անուղղակիորեն ուղղակի ներդրման հարաբերություններում ներգրավված ոչ ռեզիդենտ ընկերությունները, որոնք ունեն ընդհանուր ուղղակի ներդրող, կամ հանդիսանում են ուղղակի ներդումային շղթայի մի մաս (օրինակ. նույն մայր ընկերության` տարբեր երկրներում գտնվող երկու ուղղակի ներդրումներով ձեռնարկությունները):
40) Ուղղակի ներդրողների և նույն խմբի մեջ մտնող կազմակերպությունների ավելի մանրամասն նկարագրությունը տրված է «Ուղղակի ներդրումներ և նույն խմբի մեջ մտնող կազմակերպություններ» հավելված 18.1-ում:
41) Այս բաժնում ուղղակի ներդրողների կամ նրանց հետ կապված անձանց նկատմամբ պահանջը կամ պարտավորությունը պետք է լրացվեն այն դեպքում, եթե դրանք գերազանցում են 5 մլն դրամը (չի վերաբերվում հաշվեգրված տոկոսներին, որոնք ներառվում են յուրաքանչյուր գործիքի հետ մեկտեղ):
42) Աղյուսակում գործիքները ներկայացվում են խմբավորված ըստ տեսակների, ընդ որում տարանջատումը իրականացվում է ըստ ժամկետայնության սկզբունքի:
43) Աղյուսակի վերջում լրացվում են ուղղակի ներդրողների և նույն խմբի մեջ մտնող սուբյեկտների գործիքների գծով հաշվեգրված տոկոսային եկամուտները/ծախսերը, իսկ բաժնետիրական կապիտալում ներդրման գծով՝ հայտարարված շահաբաժինները՝ համախմբված ձևով: Տվյալները լրացվում են տարեսկզբից աճողական կարգով: «Հաշվեգրված տոկոսային եկամուտներ/ծախսեր, հայտարարված շահաբաժիններ ոչ ռեզիդենտ ուղղակի ներդրող կամ նույն խմբի մեջ մտնող ֆինանսական ընկերությունների նկատմամբ (բացառությամբ ապահովագրական ընկերությունների և կենսաթոշակային հիմնադրամների)» տողում լրացվում են միայն ֆինանսական ընկերություններ (բացառությամբ ապահովագրական ընկերությունների և կենսաթոշակային հիմնադրամների) հանդիսացող ուղղակի ներդրողների, ուղղակի ներդրման ձեռնարկությունների և նույն խմբի մեջ մտնող ընկերությունների գծով հաշվարկված տոկոսային եկամուտները/ծախսերը, կամ հայտարարված շահաբաժինները:
44) Հաշվետվության IV աղյուսակը լրացվում է հետևյալ կերպ.
ա. 1-ին սյունակում լրացվում է տեղեկատվություն սուբյեկտի վերաբերյալ` ուղղակի ներդրող է (ուղղակի ներդրող), ուղղակի ներդրման ընկերություն (ուղղակի ներդրման ընկերություն), թե նույն խմբի մեջ մտնող (նույն խմբի մեջ մտնող):
բ. 2-րդ սյունակում նշվում է տվյալ սուբյեկտի գրանցման երկիրը (ֆիզիկական անձանց դեպքում ռեզիդենտության երկիրը): Այն դեպքում, երբ ուղղակի ներդրողը կամ նույն խմբի մեջ մտնող ընկերությունը հանդիսանում է միջազգային ֆինանսական կազմակերպություն, սյան մեջ նշվում է կազմակերպության անունը (օրինակ, Միջազգային Ֆինանսական Կորպորացիա) (Միջազգային կազմակերպությունների բնորոշումը տրված է Հավելված 18.2-ում):
գ. 3-րդ սյունակում նշվում է տվյալ սուբյեկտի հատվածի պատկանելությունը` աղյուսակ II-ի նմանությամբ (տառերը չեն նշվում շտրիխով)։
դ. 4-րդ և 9-րդ սյունակներում լրացվում են համապատասխանաբար տվյալ սուբյեկտի բաժնետիրական կապիտալում ունեցած ներդրումները (ներառյալ` արտոնյալ բաժնետոմսերի տեսքով), իսկ պարտավորություններում` նրա կողմից տվյալ ընկերության բաժնետիրական կապիտալում ներդրումները (ներառյալ արտոնյալ բաժնետոմսերը):
ե. 5-րդ և 10-րդ սյունակներում լրացվում են համապատասխանաբար վարկերի և փոխառությունների գծով «Պահանջներ» մասում տվյալ սուբյեկտին տրամադրված վարկերը, փոխառությունները, ռեպո համաձայնագրերով տրամադրված միջոցները, օվերդրաֆտները, ֆինանսական լիզինգը, ֆակտորինգը և վարկային գծերի օգտագործված մասերը, իսկ «Պարտավորություններ» մասում` նրանից ստացված վարկերը, փոխառությունները, ռեպո համաձայնագրերով ստացված միջոցները, օվերդրաֆտները, ֆինանսական լիզինգը, ֆակտորինգը և վարկային գծերի օգտագործված մասերը:
զ. 6-րդ և 11-րդ սյունակներում լրացվում են համապատասխանաբար ավանդների գծով «Պահանջներ» մասում բանկի կողմից տվյալ սուբյեկտի մոտ ներդրված ցպահանջ և ժամկետային ավանդները, թղթակցային հաշիվները և դրանց հավասարեցված միջոցները, իսկ «Պարտավորություններ» մասում` բանկում նրա կողմից ներդրված ցպահանջ և ժամկետային ավանդները, թղթակցային հաշիվները և դրանց հավասարեցված միջոցները:
է. 7-րդ և 12-րդ սյունակներում լրացվում են համապատասխանաբար պարտատոմսերի և այլ պարտքային արժեթղթերի գծով «Պահանջներ» մասում՝ տվյալ սուբյեկտի պարտատոմսերում և այլ պարտքային արժեթղթերում բանկի իրականացրած ներդրումները, իսկ «Պարտավորություններ» մասում` նրա կողմից իրականացրած ներդրումները բանկի պարտատոմսերում և այլ պարտքային արժեթղթերում:
ը. 8-րդ և 13-րդ սյունակներում լրացվում են տվյալ սուբյեկտի նկատմամբ ունեցած այն բոլոր պահանջներն ու պարտավորություններն են, որոնք ներառված չեն նախորդ խմբերում»:
16) Կանոնակարգ 3-ի 22-րդ կետում 3-րդ և 3.1-րդ ենթակետերը ուժը կորցրած ճանաչել:
17) Կանոնակարգ 3-ի 25-րդ կետը շարադրել հետևյալ խմբագրությամբ`
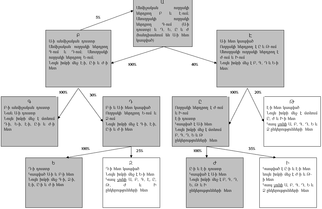
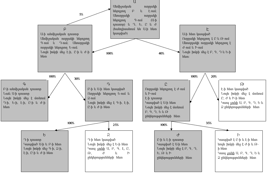
«25. Թիվ 24 հաշվետվությունում ներկայացվում է բանկերի միջոցով արտերկրից մուտք եղած և արտերկիր ուղարկված գումարների վերաբերյալ տեղեկատվություն ամսական կտրվածքով: Սույն հաշվետվության մեջ ներկայացվում է հաշվետու ամսվա ընթացքում բանկերի միջոցով արտասահմանից ստացված և արտասահման փոխանցված միջոցների և դրանց քանակի վերաբերյալ տեղեկատվություն, որոնք իրականացվել են բանկերի, ոչ բանկ ֆինանսական կազմակերպությունների, իրավաբանական անձանց, անհատ ձեռնարկատերերի, ֆիզիկական անձանց կողմից: Հաշվետվության մեջ լրացվող տեղեկատվությունը դասակարգվում է նաև ըստ երկրների, Երևանի և մարզերի, առանց բանկային հաշվի բացման դրամական փոխանցումների իրականացման համակարգերի և այլն: Սույն հաշվետվության իմաստով հաճախորդ կարող է հանդիսանալ հաշվետու բանկին դիմած ցանկացած սուբյեկտ: Ընդ որում.
1) «Փոխանցողի/ստացողի դասակարգումը» սյունակում ներկայացվում է ՀՀ տարածքում գումարի փոխանցումը նախաձեռնող կամ ՀՀ տարածքում գումարը ստացող կողմը, որը լրացվում է ըստ նշված դասակարգման «բանկ», «ոչ բանկ ֆինանսական կազմակերպություն», «իրավաբանական անձ», «անհատ ձեռնարկատեր», «ֆիզիկական անձ» (կամ Հաճախորդ): Որտեղ լրացվում է.
ա. «Բանկ», եթե իրականացվել են բանկ հաճախորդների հանձնարարությամբ կամ բանկի սեփական նախաձեռնությամբ փոխանցումներ, ինչպես նաև վերջիններիս ուղղված միջազգային ստացումներ,
բ. «Ոչ-բանկ ֆինանսական կազմակերպություն», երբ ԿԲ կողմից լիցենզավորվող ոչ բանկ ֆինանսական կազմակերպություն հանդիսացող հաճախորդների կողմից նախաձեռնվել են կամ ստացվել են վերջիններիս ուղղված միջազգային փոխանցումներ՝ ըստ առանձին համակարգերի,
գ. «իրավաբանական անձ», երբ իրավաբանական անձանց կողմից նախաձեռնվել են փոխանցումներ կամ իրականացվել վերջիններիս ուղղված միջազգային ստացումներ ըստ առանձին համակարգերի,
դ. «անհատ ձեռնարկատեր», երբ կատարվել են անհատ ձեռնարկատեր հանդիսացող անձանց կողմից նախաձեռնված փոխանցումներ կամ վերջիններիս ուղղված միջազգային ստացումներ՝ ըստ առանձին համակարգերի,
ե. «Ֆիզիկական անձ», երբ կատարվել են ֆիզիկական անձանց կողմից նախաձեռնված կամ վերջիններիս ուղղված միջազգային փոխանցումներ՝ ըստ առանձին համակարգերի,
զ. Աղյուսակի տողերում նշված դասակարգումները և դրանց հետ կապված փոխանցումները չեն կրկնվում մյուս տողերում նշվող տեղեկատվության հետ:
2) «ՀՀ ուղարկված/ստացված» սյունակում լրացվում է «ուղարկված» կամ «ստացված» արտահայտությունը: Որտեղ նշվում է.
ա. «ուղարկված», եթե իրականացվել են ՀՀ-ից դեպի արտասահման կատարված փոխանցումներ: Այս դեպքում բացառություն են կազմում որպես միջնորդ օղակ արտասահմանից ստացված և անմիջապես արտասահման փոխանցված միջոցները: Եթե հաշվետու առևտրային բանկը ներկայացնում է հանձնարարական մեկ այլ առևտրային բանկին միջազգային փոխանցում կատարելու նպատակով, ապա այդ փոխանցումների վերաբերյալ տեղեկատվությունը ներկայացնում է հանձնարարականը կատարող բանկը,
բ. «ստացված», եթե տեղի է ունեցել արտասահմանից դեպի ՀՀ կատարված փոխանցումների ստացում: Այս մասում բացառություն են կազմում որպես միջնորդ օղակ արտասահմանից ստացված և անմիջապես ՀՀ տարածքում գործող մեկ այլ բանկի փոխանցված միջոցները: Եթե հաշվետու առևտրային բանկը ստանում է հանձնարարական արտասահմանից, որպեսզի ստացված միջոցները մուտքագրի իր մոտ սպասարկվող առևտրային բանկի հաշվին, ապա այդ ստացումների վերաբերյալ տեղեկատվությունը ներկայացնում է շահառուին վճարումը ապահովող (շահառուի հաշվին միջոցները մուտքագրող/ շահառուին կանխիկ վճարող) բանկը:
Միաժամանակ բացառություն են կազմում այն փոխանցումները, որոնց դեպքում և՛ վճարողը, և՛ շահառուն գտնվում են ՀՀ տարածքում, որոնց վճարումները կատարվում են արտասահմանյան փոխանցումների համակարգերով:
3) «ՀՀ-ում ուղարկվել/ստացվել է բանկային հաշվով կամ կանխիկ միջոցներով» սյունակում լրացվում է «բանկային հաշվով» կամ «կանխիկ միջոցներով» արտահայտությունը: Որտեղ նշվում է.
ա. «բանկային հաշվով», եթե ՀՀ-ում սպասարկված հաճախորդի կողմից միջոցների փոխանցումը նախաձեռնվել է բանկային հաշվով կամ հաճախորդի անունով ստացված միջոցները մուտքագրվել են վերջինիս հաշվին,
բ. «կանխիկ միջոցներով», եթե ՀՀ-ում սպասարկված հաճախորդի կողմից միջոցների փոխանցումը նախաձեռնվել է կանխիկ միջոցներով կամ հաճախորդի անունով ստացված միջոցները վերջինիս վճարվել են կանխիկ:
4) «Փոխանցման միջոց/համակարգ» սյունակում լրացվում է տվյալ փոխանցումը/ստացումը իրականացնելու հետ կապված այն դրամական փոխանցումների իրականացման համակարգի անվանումը, որի միջոցով ստացվել կամ փոխանցվել է գումարը: Եթե բանկի կողմից արտասահմանյան փոխանցումներ կատարելու համար չի շահագործվում որևէ վճարային համակարգ, այլ փոխանցումները իրականացվում են թղթակցային հաշիվներով՝ օգտագործելով որևէ տեխնիկածրագրային միջոց (օրինակ՝ ՍՎԻՖԹ, տելեքս, Ֆաքս, և այլ), ապա այդ փոխանցումները դասակարգվում և նշվում են որպես «Փոխանցումներ այլ միջոցներով՝ բանկի թղթակցային հաշիվներով»:
5) «Տեխնիկածրագրային միջավայր» սյունակում լրացվում է այն տեխնիկածրագրային միջավայրը, որը բանկի կողմից օգտագործվում է «Փոխանցման միջոց/համակարգ» աղյուսակում նշված համակարգերով, ինչպես նաև «Փոխանցումներ այլ միջոցներով՝ բանկի թղթակցային հաշիվներով» համապատասխան տողում նշված փոխանցումների/ստացումների իրականացման համար: Ընդ որում, կարող է նշվել «ՍՎԻՖԹ», «Տելեքս», «Ֆաքս», «Ինտերնետ միջավայր» կամ «Առանձնացված կապուղի»:
6) «ՀՀ-ում ստացման/փոխանցման մարզը կամ տարածաշրջանը» սյունակում լրացվում է Երևան քաղաքը կամ այն մարզը, որտեղ իրականացվել է հաճախորդի կողմից դեպի արտասահման փոխանցում կատարելու նախաձեռնումը կամ դեպի ՀՀ ուղղված միջոցների ստացումը: Հաշվետվության մեջ սույն տվյալները չեն լրացվում ըստ հաճախորդի գրանցման վայրի:
7) «Փոխանցման/ստացման երկրի ISՕ կոդը» սյունակում լրացվում է ՀՀ-ից բացի այն Երկրի կոդը (ըստ ISՕ 3166-1 alpha-3 միջազգային ստանդարտի), որտեղից կատարվել է դեպի ՀՀ փոխանցումը, կամ այն Երկրի կոդը, որտեղ պետք է կատարվի դեպի արտասահման փոխանցված գումարի վճարումը:
8) «Փոխանցման նպատակը» սյունակում լրացվում է «առևտրային» կամ «ոչ առևտրային» տարբերակը: Սույն հաշվետվության իմաստով՝ ոչ առևտրային նպատակով իրականացվող փոխանցումներ են համարվում.
ա. հաճախորդի անունով արտերկրից ստացված (արտերկիր փոխանցված) անհատույց ֆինանսական միջոցները, որոնց նպատակը ընթացիկ կարիքների բավարարումն է, մասնավորապես՝ ֆինանսական օգնությունը, նվիրատվությունները, նպաստները, թոշակները և այլ նմանատիպ միջոցները,
բ. աշխատանքի դիմաց ստացված (վճարված) աշխատավարձը, երբ աշխատողը աշխատել է արտերկրում տեղակայված կազմակերպությունում և աշխատավարձը ստանում է գտնվելով արդեն իր երկրում, բանկային փոխանցման միջոցով,
գ. երբ աշխատողը աշխատում է տվյալ երկրում տեղակայված այնպիսի կազմակերպությունում, որտեղ աշխատավարձը ստանում է արտերկրից աշխատավարձի ուղղակի փոխանցման միջոցով:
Մնացած բոլոր դեպքերում, այդ թվում՝ անշարժ գույքի ձեռքբերման, շինարարական աշխատանքների իրականացման համար կատարվող փոխանցումները, չպետք է դիտել որպես ոչ առևտրային նպատակով իրականացվող փոխանցում, դիտարկելով որպես «առևտրային»:
Եթե արտերկրից ՀՀ փոխանցումներում առկա են այնպիսի դեպքեր, որտեղ փոխանցման նպատակը հստակ նշված չէ, և չկան համապատասխան տեղեկություններ նշված փոխանցումը դասակարգելու համար, ապա բանկը պետք է որպես կողմնորոշիչ ցուցանիշներ վերցնի հետևյալը.
ա. եթե փոխանցումն իրականացնողը (ստացողը) իրավաբանական անձ է, ապա նշված միջոցը պետք է դասակարգել որպես առևտրային նպատակով և ընտրել «առևտրային» նպատակը,
բ. եթե փոխանցումն իրականացնողը (ստացողը) ֆիզիկական անձ է, ապա այն պետք է դիտարկել որպես ոչ առևտրային նպատակով իրականացված փոխանցում/ստացում և ընդգրկել «ոչ առևտրային» սյունակում միայն այն դեպքում, եթե փոխանցվող գումարի չափը չի գերազանցում 10 000 ԱՄՆ դոլարը կամ դրան համարժեք գումարը ներառյալ:
Եթե հաճախորդի կողմից փոխանցվող/ստացվող գումարի նպատակը ըստ նշված կանոնների չի դասակարգվում որպես «ոչ առևտրային», ապա այն նշվում է որպես «առևտրային» բնույթ ունեցող:
9) «Գումարի մեծության դասակարգիչ (ԱՄՆ դոլարին համարժեք)» սյունակում լրացվում է յուրաքանչյուր փոխանցված/ստացված մեկ գումարի մեծությունից կախված միևնույն տողում խմբավորված գումարների դասակարգման բնութագրումը՝ ըստ «մինչև 10000» կամ «10000 և ավելի» տարբերակների: Սույն հաշվետվության միևնույն տողում փոխանցված/ստացված գումարների խմբավորման ժամանակ հաշվի է առնվում մեկ փոխանցված /ստացված գումարի մեծությունը. եթե՝
ա. փոխանցված/ստացված մեկ գումարի մեծությունը չի գերազանցում «10000 ԱՄՆ դոլարին համարժեք» գումարը, ապա հաշվետվության մյուս սյունակների պայմանների ապահովման դեպքում այդպիսի գումարները կարող են խմբավորվել մեկ տողում, իսկ այս սյունակում որպես բնութագրիչ լրացվում է «մինչև 10000» տարբերակը,
բ. փոխանցված/ստացված մեկ գումարի մեծությունը համարժեք է կամ գերազանցում է 10000 ԱՄՆ դոլարին, ապա հաշվետվության մյուս սյունակների պայմանների ապահովման դեպքում այդպիսի գումարները կարող են խմբավորվել մեկ տողում, իսկ այս սյունակում որպես բնութագրիչ լրացվում «10000 և ավելի» տարբերակը:
10) «Փոխանցման/ստացման գումարը և արժույթի ISՕ կոդը» սյունակի համապատասխան ենթասյուներում լրացվում է փոխանցման կատարման կամ վճարման համար ստացված գումարը և վերջինիս ISՕ կոդը:
11) «Գումարը արտահայտված ԱՄՆ դոլարով» սյունակում լրացվում է փոխանցման կատարման կամ վճարման համար ստացված գումարը արտահայտված ԱՄՆ դոլարով, հաշվարկված տվյալ օրվա դրությամբ՝ արժույթ/ԱՄՆ դոլար Կենտրոնական բանկի հաշվարկային փոխարժեքով:
12) «Գումարը արտահայտված ՀՀ դրամով» սյունակում լրացվում է փոխանցման կատարման կամ վճարման համար ստացված գումարը արտահայտված ՀՀ դրամով, հաշվարկված տվյալ օրվա դրությամբ՝ ՀՀ դրամ /ԱՄՆ դոլար Կենտրոնական բանկի հաշվարկային փոխարժեքով:
13) «Քանակ» սյունակում լրացվում է 1-11 սյունակներում նշված նույն բնութագրիչներն ունեցող փոխանցումների/ստացումների քանակը:»:
18) Կանոնակարգ 3-ի 28-րդ կետը երրորդ պարբերությունից հետո լրացնել նոր պարբերությամբ` հետևյալ բովանդակությամբ. «Հաշվետվության մեջ վարկերը և ավանդները ընդգրկվում են համախառն հաշվեկշռային մնացորդներով:»:
19) Կանոնակարգ 3-ի 29-րդ կետը շարադրել հետևյալ խմբագրությամբ.
«29. Թիվ 30 «Շահագործման հանձնված և շահագործումից հանված տերմինալների վերաբերյալ» հաշվետվության մեջ լրացվում է հաշվետու ժամանակաշրջանի վերջին օրվա դրությամբ տեղադրված և գործող բոլոր տերմինալների վերաբերյալ տեղեկատվությունը: Տերմինալներ են համարվում ավտոմատ գանձման մեքենաները (ԱԳՄ), վճարումների ընդունման տերմինալները, տեղեկատվական վճարային տերմինալները/կիոսկները, արտարժույթի ավտոմատ փոխանակման տերմինալները և այլ վճարային տերմինալներ, որոնք թույլ են տալիս մատուցել վճարային ծառայություններ: Սույն հաշվետվության մեջ չեն նշվում ՊՈՍ-տերմինալների և իմպրինտրների վերաբերյալ տվյալները: Հաշվետվությունը ներկայացվում է յուրաքանչյուր ամսվա համար: Եթե հաշվետու ժամանակահատվածում բանկի կողմից չեն տեղադրվել նոր տերմինալներ կամ հանվել շահագործումից, ապա հաշվետվությունը ներկայացվում է անփոփոխ տվյալներով: Ներկայացվող տվյալներում հաշվի են առնվում հաշվետու ամսվա ընթացքում տեղի ունեցած փոփոխությունները կապված տերմինալների տեղադրման, տեղափոխման, փոխարինման կամ շահագործման դադարեցման հետ: Սույն հաշվետվության միջոցով ներկայացվում է նաև տեղեկատվություն շարժական տերմինալների վերաբերյալ, որոնք կազմակերպությունը տեղադրել և հանել է շահագործումից հաշվետու ժամանակահատվածում: Ընդ որում.
Թիվ 30 «Շահագործման հանձնված և շահագործումից հանված տերմինալների վերաբերյալ» հաշվետվությունը բաղկացած է.
1) «Հաշվետու ամսվա վերջին օրվա դրությամբ շահագործվող տերմինալներ» և «Շահագործումից հանված տերմինալներ» աղյուսակներից:
2) «Հաշվետու ամսվա վերջին օրվա դրությամբ շահագործվող տերմինալներ» աղյուսակում ընդգրկվում են հաշվետու ամսվա վերջի դրությամբ բանկի կողմից շահագործվող այդ թվում, փոխարինված (արդեն նշված հասցեում շահագործվող տերմինալների փոխարինումը նորով) կամ նոր հասցե տեղափոխված և արդեն նոր տեղադրված` շահագործման հանձնված տերմինալների վերաբերյալ տեղեկատվությունը:
3) «Հաշվետու ամսվա վերջին օրվա դրությամբ շահագործվող տերմինալներ» աղյուսակի «Տերմինալի շահագործման հասցեն/գտնվելու վայրը» սյունակում նշվում է հաշվետու ամսվա ընթացքում տեղադրված և շահագործվող տերմինալի հասցեն: «Տերմինալի շահագործման հասցեն/գտնվելու վայրը» սյունակը տրոհված է երեք ենթասյունակների՝ «Երևանի/մարզի կոդը ըստ դասակարգման», «Քաղաք/գյուղ» և «Փողոց», որոնք լրացվում են հետևյալ կերպ.
ա. «Երևանի, մարզերի կամ տարածաշրջանի կոդը» սյունակում լրացվում է սույն հաշվետվության 2-րդ էջի «Երևանի, մարզերի և տարածաշրջանի կոդերը» աղյուսակում ներկայացված համապատասխան մարզի, Երևանի (Հայաստանի Հանրապետության մարզերի մարզկենտրոնների, քաղաքային կամ գյուղական համայնքների, Երևանի վարչական շրջանների) կամ տարածաշրջանի համար սահմանված կոդը, որտեղ տեղադրվել է տվյալ տերմինալը,
բ. «Քաղաք/գյուղ» սյունակում լրացվում է այն քաղաքի, գյուղի անվանումը, որտեղ տեղադրվել է տվյալ տերմինալը,
գ. «Փողոց» սյունակում լրացվում է այն փողոցի անվանումը, տան, շենքի, բնակարանի, համարը, որտեղ տեղադրվել է տվյալ տերմինալը: Այն դեպքում, երբ տերմինալը տեղադրված է որևէ խանութում կամ կազմակերպության ներսում, ապա նշվում է նաև վերջինիս անվանումը:
4) «1. Հաշվետու ամսվա վերջին օրվա դրությամբ շահագործվող տերմինալներ» աղյուսակում սույն տվյալները լրացվում են.
ա. «Տերմինալի արտադրողը, մակնիշը» սյունակում նշվում է տվյալ տերմինալը արտադրող կազմակերպության անվանումը և այդ սարքավորման մակնիշը,
բ. «Տերմինալի տեսակը ըստ ֆունկցիոնալ խմբավորման» սյունակում նշվում է համապատասխանաբար շահագործման հանձնված տերմինալների տեսակը՝ ըստ իրենց ֆունկցիոնալ խմբավորման (ԱԳՄ, վճարումներրի ընդունման տերմինալներ, տեղեկատվական վճարային տերմինալներ/կիոսկներ և այլն),
գ. «Տեսախցիկների քանակը» սյունակում նշվում է համապատասխան տեղեկատվություն տերմինալով գործառնությունների/տերմինալի տեղադրման տարածքի նկարահանման նպատակով տեղադրված տեսախցիկների քանակի վերաբերյալ՝ թվերով: Եթե նույն հասցեում շահագործվում են մեկից ավելի տերմինալներ, որոնց համար տեղադրված է մեկ տեսախցիկ, ապա այդ տեսախցիկի մասին սյունակում նշվում է մեկ անգամ՝ մեկ տերմինալի դիմաց,
դ. «Շահագործման հանձնման ամսաթիվը (օր/ամիս/տարի)» սյունակում նշվում է տվյալ հասցեում տերմինալի շահագործումը սկսելու ամսաթիվը, երբ այն պատրաստ է գործառնություններ իրականացնելու համար,
ե. «Որպես սպասարկման կետ տերմինալին նույնականացնող կոդը» սյունակում նշվում է կազմակերպության կողմից տեղադրված տերմինալին՝ որպես սպասարկման կետ նույնականացնելու նպատակով տրամադրված կոդը,
զ. «Տեղադրման վայրի նկարագրություն» սյունակում նկարագրվում են տերմինալի տեղադրման վայրի առանձնահատկությունները: Օրինակ՝ բանկի «Կենտրոն» մասնաճյուղի արտաքին պատին, «Հայաստան» հանրախանութի ներսում, հատուկ պատրաստված կրպակի արտաքին պատին և այլն:
5) «Շահագործումից հանված տերմինալներ» աղյուսակում ընդգրկվում է տեղեկատվություն բանկի կողմից նախկինում նշված հասցեով շահագործվող և հաշվետու ամսվա ընթացքում շահագործումից հանված տերմինալների վերաբերյալ: Այս աղյուսակում լրացվում է նաև տեղեկատվություն այն տերմինալների վերաբերյալ, որոնք տվյալ շահագործվող հասցեից հանվել են նոր հասցե տեղափոխելու նպատակով կամ փոխարինվել են մեկ այլ տերմինալով: Սույն աղյուսակում նշվում է նաև տեղեկատվություն շարժական տերմինալների վերաբերյալ, որոնք կազմակերպությունը տեղադրել և հանել է շահագործումից՝ հաշվետու ժամանակահատվածում:
6) «Շահագործումից հանված տերմինալներ» աղյուսակի «Շահագործումից հանված տերմինալի հասցեն» սյունակում նշվում է այն հասցեն, որտեղ գտնվող տերմինալը հաշվետու ամսվա ընթացքում հանվել է շահագործումից: «Շահագործումից հանված տերմինալի հասցեն» սյունակը տրոհված է երեք ենթասյունակների՝ «Երևանի/մարզի կոդը ըստ դասակարգման», «Քաղաք/գյուղ», «Փողոց», որոնք լրացվում են հետևյալ կերպ.
ա. «Երևանի, մարզերի կամ տարածաշրջանի կոդը» սյունակում լրացվում է սույն հաշվետվության 2-րդ էջի «Երևանի, մարզերի և տարածաշրջանի կոդերը» աղյուսակում ներկայացված համապատասխան մարզի, Երևանի (Հայաստանի Հանրապետության մարզերի մարզկենտրոնների, քաղաքային կամ գյուղական համայնքների, Երևանի վարչական շրջանների) կամ տարածաշրջանի համար սահմանված կոդը, որտեղ տեղադրվել է տվյալ տերմինալը,
բ. «Քաղաք/գյուղ» սյունակում լրացվում է այն քաղաքի, գյուղի անվանումը, որտեղ շահագործումից հանվել է տվյալ տերմինալը,
գ. «Փողոց» սյունակում լրացվում է այն փողոցի անվանումը, տան, շենքի, բնակարանի համարը, որտեղ շահագործումից հանվել է տվյալ տերմինալը: Այն դեպքում, երբ շահագործումից հանված տերմինալը տեղադրված է եղել որևէ խանութում կամ կազմակերպության ներսում, ապա նշվում է նաև վերջինիս անվանումը:
7) «Շահագործումից հանված տերմինալներ» աղյուսակում «Տերմինալի արտադրողը, մակնիշը» սյունակում նշվում է տվյալ տերմինալը արտադրող կազմակերպության անվանումը և այդ սարքավորման մակնիշը:
8) «Շահագործումից հանված տերմինալներ աղյուսակում «Տերմինալի տեսակը ըստ ֆունկցիոնալ խմբավորման» սյունակում նշվում է համապատասխանաբար շահագործումից հանված տերմինալների տեսակն ըստ իրենց ֆունկցիոնալ խմբավորման (ԱԳՄ, վճարումներրի ընդունման տերմինալներ, տեղեկատվական վճարային տերմինալներ/կիոսկներ և այլն):
9) «Շահագործումից հանված տերմինալներ» աղյուսակի «Ամսաթիվը» սյունակը բաղկացած է «Շահագործման հանձնման ամսաթիվը (օր/ամիս/տարի)» և «Շահագործման դադարեցման ամսաթիվը (օր/ամիս/տարի)» ենթասյուներից: Ընդ որում՝
ա. «Շահագործման հանձնման ամսաթիվը (օր/ամիս/տարի)» սյունակում նշվում է տվյալ հասցեում տերմինալի շահագործումը սկսելու ամսաթիվը, երբ այն պատրաստ է եղել գործառնություններ իրականացնելու համար (կատարում է փաստացի սպասարկում),
բ. «Շահագործման դադարեցման ամսաթիվը (օր/ամիս/տարի)» սյունակում նշվում է տվյալ հասցեում տերմինալի միջոցով գործառնությունների իրականացումը դադարեցնելու ամսաթիվը:
10) «Շահագործումից հանված տերմինալներ» աղյուսակի «Որպես սպասարկման կետ տերմինալին նույնականացնող կոդը» սյունակում նշվում է կազմակերպության կողմից տվյալ տերմինալին տրված և որպես սպասարկման կետ նույնականացնելու նպատակով շահագործման ընթացքում կիրառված ունիկալ կոդը:
Եթե հաշվետու ժամանակաշրջանի վերջի դրությամբ սույն հաշվետվության միջոցով տերմինալների վերաբերյալ ներկայացվող տվյալները չեն փոփոխվել, ապա այն ներկայացվում է առանց փոփոխությունների:»:
20) Կանոնակարգ 3-ի 30.1-րդ կետը ուժը կորցրած ճանաչել:
21) Կանոնակարգ 3-ի 32-րդ կետում «և 5-րդ աղյուսակում ներկայացվող հաշվեկշռում արտացոլվող արժութային սվոփ գործարքների, որոնք պարտադիր ներկայացվում են բոլոր բանկերի կողմից» բառերը փոխարինել «, որը պարտադիր ներկայացվում է բոլոր բանկերի կողմից» բառերով:
22) Կանոնակարգ 3-ի 35-րդ կետի «գ.» պարբերությունն ուժը կորցրած ճանաչել:
23) Կանոնակարգ 3-ի Ձև թիվ 1 և Ձև թիվ 2 հաշվետվություններում`
ա. 12, 13 և 14 բաժինները շարադրել նոր խմբագրությամբ` համաձայն հավելված 1-ի (կցվում է),
բ. «31120 Այլ պարտավորություններ կառավարության նկատմամբ» տողերից հետո լրացնել նոր տողերով` հետևյալ բովանդակությամբ. «31120NV Այլ պարտավորություններ կառավարության նկատմամբ (անվանական մնացորդ)»:
24) Կանոնակարգ 3-ի Ձև թիվ 3 հաշվետվության «Հետհաշվեկշռային երաշխավորություններ, ակրեդիտիվներ,» բառերից հետո լրացնել «գնման սվոփեր,» բառերով:
25) Կանոնակարգ 3-ի Ձև թիվ 5 հաշվետվությունում`
ա. 1.5-րդ կետը «Օվերդրաֆտից» բառից հետո լրացնել «և վարկային գծից» բառերով,
բ. 2.9-րդ կետը «Օվերդրաֆտի» բառից հետո լրացնել «և վարկային գծի» բառերով,
գ. 7-րդ, 7.1-րդ և 7.2-րդ կետերն ուժը կորցրած ճանաչել:
26) Կանոնակարգ 3-ի Ձև թիվ 6 հաշվետվությունը շարադրել նոր խմբագրությամբ` համաձայն հավելված 2-ի (կցվում է):
27) Կանոնակարգ 3-ի Ձև թիվ 8 հաշվետվությունում`
ա. «Ներգրավված միջոցներ» աղյուսակների 10-րդ կետերից «և արժութային սվոպով» բառերը հանել,
բ. «Տեղաբաշխված միջոցներ» աղյուսակների 7-րդ կետերից «և արժութային սվոպ» բառերը հանել։
28) Կանոնակարգ 3-ի Ձև թիվ 14 հաշվետվությունում «Հետհաշվեկշռային երաշխավորություններ, ակրեդիտիվներ,» բառերից հետո լրացնել «գնման սվոփեր,» բառերով:
29) Կանոնակարգ 3-ի Ձև թիվ 16 հաշվետվությունը շարադրել նոր խմբագրությամբ` համաձայն սույն որոշման հավելված 3-ի (կցվում է):
30) Կանոնակարգ 3-ի Ձև թիվ 17 հաշվետվությունում`
ա. աղյուսակում «1.9 Արժութային սվոպ» կետն ուժը կորցրած ճանաչել,
բ. աղյուսակում «2.11 Արժութային սվոպ» կետն ուժը կորցրած ճանաչել,
գ. «Հաշվետվություն տնտեսության իրական հատվածի հետ հաշվետու ժամանակահատվածում կնքվող ՆՈՐ ԳՈՐԾԱՐՔՆԵՐԻ արդյունավետ տոկոսադրույքների վերաբերյալ (Ներգրավված միջոցների)» բառերը փոխարինել «Հաշվետվություն տնտեսության իրական հատվածից հաշվետու ժամանակաշրջանում ներգրավված միջոցների արդյունավետ տոկոսադրույքների վերաբերյալ» բառերով,
դ. լրացնել նոր «III.I Տնտեսության իրական հատվածի հետ հաշվետու ժամանակահատվածում կնքվող նոր գործարքների պայմանագրային գումարների վերաբերյալ (ներգրավված միջոցներ)» աղյուսակով` հետևյալ բովանդակությամբ.
III.I Տնտեսության իրական հատվածի հետ հաշվետու ժամանակահատվածում կնքվող նոր գործարքների պայմանագրային գումարների վերաբերյալ (ներգրավված միջոցներ)
|
(հազ. դրամ) |
|
Պայմանագրային գումար | ||
|
ՀՀ դրամ |
արտարժույթ | |
|
1. Տնային տնտեսություններից ներգրավված միջոցներ |
||
|
2. Ոչ ֆինանսական կազմակերպություններից ներգրավված միջոցներ |
||
ե. «Հաշվետվություն տնտեսության իրական հատվածի հետ հաշվետու ժամանակահատվածում կնքվող ՆՈՐ ԳՈՐԾԱՐՔՆԵՐԻ արդյունավետ տոկոսադրույքների վերաբերյալ (Տեղաբաշխված միջոցների)» բառերը փոխարինել «Հաշվետվություն տնտեսության իրական հատվածում հաշվետու ժամանակաշրջանում տեղաբաշխված միջոցների արդյունավետ տոկոսադրույքների վերաբերյալ» բառերով,
զ. 3.6, 4.4 կետերը «օվերդրաֆտներ» բառից հետո լրացնել «և վարկային գծեր» բառերով,
է. «Ցպահանջ միջոցներ» սյունակում «օվերդրաֆտներ» բառից հետո լրացնել «և վարկային գծեր» բառերով,
ը. լրացնել նոր «IV.I Տնտեսության իրական հատվածի հետ հաշվետու ժամանակահատվածում կնքվող նոր գործարքների պայմանագրային գումարների վերաբերյալ (տեղաբաշխված միջոցներ)» աղյուսակով` հետևյալ բովանդակությամբ.
IV.I Տնտեսության իրական հատվածի հետ հաշվետու ժամանակահատվածում կնքվող նոր գործարքների պայմանագրային գումարների վերաբերյալ (տեղաբաշխված միջոցներ)
|
(հազ. դրամ) |
|
Պայմանագրային գումար | ||
|
ՀՀ դրամ |
արտարժույթ | |
|
1. Տնային տնտեսություններին տրամադրված միջոցներ |
||
|
2. Ոչ ֆինանսական կազմակերպություններին տրամադրված միջոցներ |
||
թ. «(Նոր Գործարքներ)» բառերը հանել:
31) Կանոնակարգ 3-ի Ձև թիվ 18 հաշվետվությունը շարադրել նոր խմբագրությամբ` համաձայն հավելված 4-ի (կցվում է):
32) Կանոնակարգ 3-ի Ձև թիվ 20 հաշվետվությունում 3-րդ և 3.1-րդ կետերը ուժը կորցրած ճանաչել:
33) Կանոնակարգ 3-ի Ձև թիվ 24 հաշվետվությունը շարադրել նոր խմբագրությամբ` համաձայն հավելված 5-ի (կցվում է):
34) Կանոնակարգ 3-ի Ձև թիվ 30 հաշվետվությունը շարադրել նոր խմբագրությամբ` համաձայն հավելված 6-ի (կցվում է):
35) Կանոնակարգ 3-ի Ձև թիվ 33 հաշվետվությունը հանել:
36) Կանոնակարգ 3-ը լրացնել ձև 18.1-ով` համաձայն հավելված 7-ի (կցվում է):
37) Կանոնակարգ 3-ը լրացնել ձև 18.2-ով` համաձայն հավելված 8-ի (կցվում է):
2. Սույն որոշումն ուժի մեջ է մտնում հրապարակման օրվան հաջորդող տասներորդ օրվան հաջորդող ամսվա 1-ին, բացառությամբ սույն որոշման 1-ին կետի 1-ին ենթակետի «գ» պարբերության, 16-րդ, 17-րդ, 32-րդ, 33-րդ ենթակետերի, որոնք ուժի մեջ են մտնում 2012 թվականի սեպտեմբերի 1-ին և սույն որոշման 1-ին կետի 1-ին ենթակետի «բ» պարբերության, 15-րդ, 31-րդ, 36-րդ, 37-րդ ենթակետերի, որոնք ուժի մեջ են մտնում 2013 թվականի հունվարի 1-ին:
|
ՀՀ կենտրոնական բանկի նախագահ |
Ա. Ջավադյան |
|
2012 թ. հունիսի 1 Երևան |
|
Հավելված 1 Հաստատված է ՀՀ կենտրոնական բանկի խորհրդի 2012 թվականի մայիսի 29-ի թիվ 144-Ն որոշմամբ |
|
12 |
Շահույթով կամ վնասով վերաչափվող իրական արժեքով հաշվառվող ֆինանսական | |||||
|
120 |
Շահույթով կամ վնասով վերաչափվող իրական արժեքով հաշվառվող արժեթղթեր | |||||
|
1200 |
Կենտրոնական բանկերի կողմից թողարկված արժեթղթեր |
|||||
|
12000 |
Կենտրոնական բանկերի կողմից թողարկված առանց տոկոսի արժեթղթեր | |||||
|
12000NI |
Կենտրոնական բանկերի կողմից թողարկված առանց տոկոսի արժեթղթեր (զեղչ) | |||||
|
12001 |
Կենտրոնական բանկերի կողմից թողարկված տոկոսային արժեթղթեր | |||||
|
12001NI |
Կենտրոնական բանկերի կողմից թողարկված տոկոսային արժեթղթեր (հաշվեգրված անվանական տոկոս) | |||||
|
1201 |
Պետական արժեթղթեր |
|||||
|
12010 |
Պետական առանց տոկոսի արժեթղթեր |
|||||
|
12010NI |
Պետական առանց տոկոսի արժեթղթեր (զեղչ) |
|||||
|
12011 |
Պետական տոկոսային արժեթղթեր |
|||||
|
12011NI |
Պետական տոկոսային արժեթղթեր (հաշվեգրված անվանական տոկոս) | |||||
|
1202 |
Ոչ պետական արժեթղթեր |
|||||
|
12020 |
Սովորական բաժնետոմսեր |
|||||
|
12021 |
Արտոնյալ բաժնետոմսեր |
|||||
|
12022 |
Այլ փայամասնակցություններ |
|||||
|
12023 |
Ոչ պետական առանց տոկոսի արժեթղթեր |
|||||
|
12023NI |
Ոչ պետական առանց տոկոսի արժեթղթեր (զեղչ) |
|||||
|
12024 |
Ոչ պետական տոկոսային արժեթղթեր |
|||||
|
12024NI |
Ոչ պետական տոկոսային արժեթղթեր (հաշվեգրված անվանական տոկոս) | |||||
|
1203 |
Միջազգային ֆինանսական կազմակերպությունների արժեթղթեր |
|||||
|
12030 |
Միջազգային ֆինանսական կազմակերպությունների առանց տոկոսի արժեթղթեր | |||||
|
12030NI |
Միջազգային ֆինանսական կազմակերպությունների առանց տոկոսի արժեթղթեր (զեղչ) | |||||
|
12031 |
Միջազգային ֆինանսական կազմակերպությունների տոկոսային արժեթղթեր | |||||
|
12031NI |
Միջազգային ֆինանսական կազմակերպությունների տոկոսային արժեթղթեր (հաշվեգրված անվանական տոկոս) | |||||
|
121 |
Ֆակտորինգային գործառնությունների գծով ստացվելիք գումարներ |
|||||
|
1210 |
Ֆինանսական կազմակերպությունների հետ ֆակտորինգային գործառնությունների գծով ստացվելիք գումարներ | |||||
|
12100 |
Բանկերի հետ ֆակտորինգային գործառնություններից ստացվելիք գումարներ | |||||
|
12101 |
Վարկային կազմակերպությունների հետ ֆակտորինգային գործառնություններից ստացվելիք գումարներ | |||||
|
12102 |
Ներդրումային ընկերությունների հետ ֆակտորինգային գործառնություններից ստացվելիք գումարներ | |||||
|
12103 |
Ապահովագրական ընկերությունների հետ ֆակտորինգային գործառնություններից ստացվելիք գումարներ | |||||
|
12104 |
Այլ ֆինանսական կազմակերպությունների հետ ֆակտորինգային գործառնություններից ստացվելիք գումարներ | |||||
|
1211 |
Ֆինանսական կազմակերպություն չհանդիսացող անձանց հետ ֆակտորինգային գործառնությունների գծով ստացվելիք գումարներ | |||||
|
12110 |
Պետական առևտրային կազմակերպությունների հետ ֆակտորինգային գործառնություններից ստացվելիք գումարներ | |||||
|
12111 |
Այլ առևտրային կազմակերպությունների հետ ֆակտորինգային գործառնություններից ստացվելիք գումարներ | |||||
|
12112 |
Հիմնարկների հետ ֆակտորինգային գործառնություններից ստացվելիք գումարներ | |||||
|
12113 |
Պետական ոչ առևտրային կազմակերպությունների հետ ֆակտորինգային գործառնություններից ստացվելիք գումարներ | |||||
|
12114 |
Այլ ոչ առևտրային կազմակերպությունների հետ ֆակտորինգային գործառնություններից ստացվելիք գումարներ | |||||
|
12115 |
Ֆիզիկական անձանց հետ ֆակտորինգային գործառնություններից ստացվելիք գումարներ | |||||
|
12116 |
Անհատ ձեռնարկատերերի հետ ֆակտորինգային գործառնություններից ստացվելիք գումարներ | |||||
|
12117 |
Այլ անձանց հետ ֆակտորինգային գործառնություններից ստացվելիք գումարներ | |||||
|
122 |
Ածանցյալ գործիքներ |
|||||
|
1220 |
Ֆինանսական կազմակերպությունների հետ կնքված ածանցյալ գործիքներ | |||||
|
12200 |
Ֆինանսական կազմակերպությունների հետ կնքված ֆյուչերս | |||||
|
12201 |
Ֆինանսական կազմակերպությունների հետ կնքված ֆորվարդ | |||||
|
12202 |
Ֆինանսական կազմակերպությունների հետ կնքված օպցիոն | |||||
|
12203 |
Ֆինանսական կազմակերպությունների հետ կնքված արժութային սվոպ | |||||
|
12204 |
Ֆինանսական կազմակերպությունների հետ կնքված տոկոսադրույքային սվոպ | |||||
|
12205 |
Ֆինանսական կազմակերպությունների հետ կնքված փոխարժեքային սվոպ | |||||
|
12206 |
Ֆինանսական կազմակերպությունների հետ կնքված այլ տեսակի սվոպ | |||||
|
12207 |
Ֆինանսական կազմակերպությունների հետ կնքված այլ ածանցյալ գործիքներ | |||||
|
1221 |
Ֆինանսական կազմակերպություն չհանդիսացող առևտրային կազմակերպությունների հետ կնքված ածանցյալ գործիքներ | |||||
|
12210 |
Ֆինանսական կազմակերպություն չհանդիսացող առևտրային կազմակերպությունների հետ կնքված ֆյուչերս | |||||
|
12211 |
Ֆինանսական կազմակերպություն չհանդիսացող առևտրային կազմակերպությունների հետ կնքված ֆորվարդ | |||||
|
12212 |
Ֆինանսական կազմակերպություն չհանդիսացող առևտրային կազմակերպությունների հետ կնքված օպցիոն | |||||
|
12213 |
Ֆինանսական կազմակերպություն չհանդիսացող առևտրային կազմակերպությունների հետ կնքված արժութային սվոպ | |||||
|
12214 |
Ֆինանսական կազմակերպություն չհանդիսացող առևտրային կազմակերպությունների հետ կնքված տոկոսադրույքային սվոպ | |||||
|
12215 |
Ֆինանսական կազմակերպություն չհանդիսացող առևտրային կազմակերպությունների հետ կնքված փոխարժեքային սվոպ | |||||
|
12216 |
Ֆինանսական կազմակերպություն չհանդիսացող առևտրային կազմակերպությունների հետ կնքված այլ տեսակի սվոպ | |||||
|
12217 |
Ֆինանսական կազմակերպություն չհանդիսացող առևտրային կազմակերպությունների հետ կնքված այլ ածանցյալ գործիքներ | |||||
|
1222 |
Հիմնարկների և ոչ առևտրային կազմակերպությունների հետ կնքված ածանցյալ գործիքներ | |||||
|
12220 |
Հիմնարկների և ոչ առևտրային կազմակերպությունների հետ կնքված ֆյուչերս | |||||
|
12221 |
Հիմնարկների և ոչ առևտրային կազմակերպությունների հետ կնքված ֆորվարդ | |||||
|
12222 |
Հիմնարկների և ոչ առևտրային կազմակերպությունների հետ կնքված օպցիոն | |||||
|
12223 |
Հիմնարկների և ոչ առևտրային կազմակերպությունների հետ կնքված արժութային սվոպ | |||||
|
12224 |
Հիմնարկների և ոչ առևտրային կազմակերպությունների հետ կնքված տոկոսադրույքային սվոպ | |||||
|
12225 |
Հիմնարկների և ոչ առևտրային կազմակերպությունների հետ կնքված փոխարժեքային սվոպ | |||||
|
12226 |
Հիմնարկների և ոչ առևտրային կազմակերպությունների հետ կնքված այլ տեսակի սվոպ | |||||
|
12227 |
Հիմնարկների և ոչ առևտրային կազմակերպությունների հետ կնքված այլ ածանցյալ գործիքներ | |||||
|
1223 |
Այլ անձանց հետ կնքված ածանցյալ գործիքներ |
|||||
|
12230 |
Այլ անձանց հետ կնքված ֆյուչերս |
|||||
|
12231 |
Այլ անձանց հետ կնքված ֆորվարդ |
|||||
|
12232 |
Այլ անձանց հետ կնքված օպցիոն |
|||||
|
12233 |
Այլ անձանց հետ կնքված արժութային սվոպ | |||||
|
12234 |
Այլ անձանց հետ կնքված տոկոսադրույքային սվոպ | |||||
|
12235 |
Այլ անձանց հետ կնքված փոխարժեքային սվոպ | |||||
|
12236 |
Այլ անձանց հետ կնքված այլ տեսակի սվոպ | |||||
|
12237 |
Այլ անձանց հետ կնքված այլ ածանցյալ գործիքներ | |||||
|
123 |
Շահույթով կամ վնասով վերաչափվող իրական արժեքով հաշվառվող ֆինանսական ակտիվների հնարավոր կորուստների պահուստ | |||||
|
1230 |
Շահույթով կամ վնասով վերաչափվող իրական արժեքով հաշվառվող ֆինանսական ակտիվների հնարավոր կորուստների պահուստ ֆինանսական կազմակերպությունների գծով | |||||
|
12300 |
Շահույթով կամ վնասով վերաչափվող իրական արժեքով հաշվառվող ֆինանսական ակտիվների հնարավոր կորուստների պահուստ բանկերի գծով | |||||
|
12301 |
Շահույթով կամ վնասով վերաչափվող իրական արժեքով հաշվառվող ֆինանսական ակտիվների հնարավոր կորուստների պահուստ վարկային կազմակերպությունների գծով | |||||
|
12302 |
Շահույթով կամ վնասով վերաչափվող իրական արժեքով հաշվառվող ֆինանսական ակտիվների հնարավոր կորուստների պահուստ ներդրումային ընկերությունների գծով | |||||
|
12303 |
Շահույթով կամ վնասով վերաչափվող իրական արժեքով հաշվառվող ֆինանսական ակտիվների հնարավոր կորուստների պահուստ ապահովագրական ընկերությունների գծով | |||||
|
12304 |
Շահույթով կամ վնասով վերաչափվող իրական արժեքով հաշվառվող ֆինանսական ակտիվների հնարավոր կորուստների պահուստ այլ ֆինանսական կազմակերպությունների գծով | |||||
|
1231 |
Շահույթով կամ վնասով վերաչափվող իրական արժեքով հաշվառվող ֆինանսական ակտիվների հնարավոր կորուստների պահուստ ֆինանսական կազմակերպություն չհանդիսացող անձանց գծով | |||||
|
12310 |
Շահույթով կամ վնասով վերաչափվող իրական արժեքով հաշվառվող ֆինանսական ակտիվների հնարավոր կորուստների պահուստ պետական առևտրային կազմակերպությունների գծով | |||||
|
12311 |
Շահույթով կամ վնասով վերաչափվող իրական արժեքով հաշվառվող ֆինանսական ակտիվների հնարավոր կորուստների պահուստ այլ առևտրային կազմակերպությունների գծով | |||||
|
12312 |
Շահույթով կամ վնասով վերաչափվող իրական արժեքով հաշվառվող ֆինանսական ակտիվների հնարավոր կորուստների պահուստ հիմնարկների գծով | |||||
|
12313 |
Շահույթով կամ վնասով վերաչափվող իրական արժեքով հաշվառվող ֆինանսական ակտիվների հնարավոր կորուստների պահուստ պետական ոչ առևտրային կազմակերպությունների գծով | |||||
|
12314 |
Շահույթով կամ վնասով վերաչափվող իրական արժեքով հաշվառվող ֆինանսական ակտիվների հնարավոր կորուստների պահուստ այլ ոչ առևտրային կազմակերպությունների գծով | |||||
|
12315 |
Շահույթով կամ վնասով վերաչափվող իրական արժեքով հաշվառվող ֆինանսական ակտիվների հնարավոր կորուստների պահուստ ֆիզիկական անձանց գծով | |||||
|
12316 |
Շահույթով կամ վնասով վերաչափվող իրական արժեքով հաշվառվող ֆինանսական ակտիվների հնարավոր կորուստների պահուստ անհատ ձեռնարկատերերի գծով | |||||
|
12317 |
Շահույթով կամ վնասով վերաչափվող իրական արժեքով հաշվառվող ֆինանսական ակտիվների հնարավոր կորուստների պահուստ այլ անձանց գծով | |||||
|
124 |
Կենտրոնական բանկերին և ֆինանսական կազմակերպություններին ռեպո համաձայնագրերով վաճառված շահույթով կամ վնասով վերաչափվող իրական արժեքով հաշվառվող արժեթղթեր | |||||
|
1240 |
Կենտրոնական բանկերին ռեպո համաձայնագրերով վաճառված շահույթով կամ վնասով վերաչափվող իրական արժեքով հաշվառվող արժեթղթեր | |||||
|
12400 |
ՀՀ կենտրոնական բանկի կողմից թողարկված արժեթղթեր | |||||
|
12400NI |
ՀՀ կենտրոնական բանկի կողմից թողարկված արժեթղթեր (հաշվեգրված անվանական տոկոս) | |||||
|
12401 |
Այլ երկրների կենտրոնական բանկերի կողմից թողարկված արժեթղթեր | |||||
|
12401NI |
Այլ երկրների կենտրոնական բանկերի կողմից թողարկված արժեթղթեր (հաշվեգրված անվանական տոկոս) | |||||
|
12402 |
ՀՀ պետական արժեթղթեր |
|||||
|
12402NI |
ՀՀ պետական արժեթղթեր (հաշվեգրված անվանական տոկոս) | |||||
|
12403 |
Այլ երկրների պետական արժեթղթեր |
|||||
|
12403NI |
Այլ երկրների պետական արժեթղթեր (հաշվեգրված անվանական տոկոս) | |||||
|
12404 |
ՀՀ բաժնային արժեթղթեր և փայամասնակցություններ |
|||||
|
12405 |
Այլ երկրների բաժնային արժեթղթեր և փայամասնակցություններ | |||||
|
12406 |
ՀՀ ոչ պետական այլ արժեթղթեր |
|||||
|
12406NI |
ՀՀ ոչ պետական այլ արժեթղթեր (հաշվեգրված անվանական տոկոս) | |||||
|
12407 |
Այլ երկրների ոչ պետական այլ արժեթղթեր |
|||||
|
12407NI |
Այլ երկրների ոչ պետական այլ արժեթղթեր (հաշվեգրված անվանական տոկոս) | |||||
|
12408 |
Միջազգային ֆինանսական կազմակերպությունների արժեթղթեր | |||||
|
12408NI |
Միջազգային ֆինանսական կազմակերպությունների արժեթղթեր (հաշվեգրված անվանական տոկոս) | |||||
|
1241 |
Բանկերին ռեպո համաձայնագրերով վաճառված շահույթով կամ վնասով վերաչափվող իրական արժեքով հաշվառվող արժեթղթեր | |||||
|
12410 |
ՀՀ կենտրոնական բանկի կողմից թողարկված արժեթղթեր | |||||
|
12410NI |
ՀՀ կենտրոնական բանկի կողմից թողարկված արժեթղթեր (հաշվեգրված անվանական տոկոս) | |||||
|
12411 |
Այլ երկրների կենտրոնական բանկերի կողմից թողարկված արժեթղթեր | |||||
|
12411NI |
Այլ երկրների կենտրոնական բանկերի կողմից թողարկված արժեթղթեր (հաշվեգրված անվանական տոկոս) | |||||
|
12412 |
ՀՀ պետական արժեթղթեր |
|||||
|
12412NI |
ՀՀ պետական արժեթղթեր (հաշվեգրված անվանական տոկոս) | |||||
|
12413 |
Այլ երկրների պետական արժեթղթեր |
|||||
|
12413NI |
Այլ երկրների պետական արժեթղթեր (հաշվեգրված անվանական տոկոս) | |||||
|
12414 |
ՀՀ բաժնային արժեթղթեր և փայամասնակցություններ |
|||||
|
12415 |
Այլ երկրների բաժնային արժեթղթեր և փայամասնակցություններ | |||||
|
12416 |
ՀՀ ոչ պետական այլ արժեթղթեր |
|||||
|
12416NI |
ՀՀ ոչ պետական այլ արժեթղթեր (հաշվեգրված անվանական տոկոս) | |||||
|
12417 |
Այլ երկրների ոչ պետական այլ արժեթղթեր |
|||||
|
12417NI |
Այլ երկրների ոչ պետական այլ արժեթղթեր (հաշվեգրված անվանական տոկոս) | |||||
|
12418 |
Միջազգային ֆինանսական կազմակերպությունների արժեթղթեր | |||||
|
12418NI |
Միջազգային ֆինանսական կազմակերպությունների արժեթղթեր (հաշվեգրված անվանական տոկոս) | |||||
|
1242 |
Վարկային կազմակերպություններին ռեպո համաձայնագրերով վաճառված շահույթով կամ վնասով վերաչափվող իրական արժեքով հաշվառվող արժեթղթեր | |||||
|
12420 |
ՀՀ կենտրոնական բանկի կողմից թողարկված արժեթղթեր | |||||
|
12420NI |
ՀՀ կենտրոնական բանկի կողմից թողարկված արժեթղթեր (հաշվեգրված անվանական տոկոս) | |||||
|
12421 |
Այլ երկրների կենտրոնական բանկերի կողմից թողարկված արժեթղթեր | |||||
|
12421NI |
Այլ երկրների կենտրոնական բանկերի կողմից թողարկված արժեթղթեր (հաշվեգրված անվանական տոկոս) | |||||
|
12422 |
ՀՀ պետական արժեթղթեր |
|||||
|
12422NI |
ՀՀ պետական արժեթղթեր (հաշվեգրված անվանական տոկոս) | |||||
|
12423 |
Այլ երկրների պետական արժեթղթեր |
|||||
|
12423NI |
Այլ երկրների պետական արժեթղթեր (հաշվեգրված անվանական տոկոս) | |||||
|
12424 |
ՀՀ բաժնային արժեթղթեր և փայամասնակցություններ |
|||||
|
12425 |
Այլ երկրների բաժնային արժեթղթեր և փայամասնակցություններ | |||||
|
12426 |
ՀՀ ոչ պետական այլ արժեթղթեր |
|||||
|
12426NI |
ՀՀ ոչ պետական այլ արժեթղթեր (հաշվեգրված անվանական տոկոս) | |||||
|
12427 |
Այլ երկրների ոչ պետական այլ արժեթղթեր |
|||||
|
12427NI |
Այլ երկրների ոչ պետական այլ արժեթղթեր (հաշվեգրված անվանական տոկոս) | |||||
|
12428 |
Միջազգային ֆինանսական կազմակերպությունների արժեթղթեր | |||||
|
12428NI |
Միջազգային ֆինանսական կազմակերպությունների արժեթղթեր (հաշվեգրված անվանական տոկոս) | |||||
|
1243 |
Ներդրումային ընկերություններին ռեպո համաձայնագրերով վաճառված շահույթով կամ վնասով վերաչափվող իրական արժեքով հաշվառվող արժեթղթեր | |||||
|
12430 |
ՀՀ կենտրոնական բանկի կողմից թողարկված արժեթղթեր | |||||
|
12430NI |
ՀՀ կենտրոնական բանկի կողմից թողարկված արժեթղթեր (հաշվեգրված անվանական տոկոս) | |||||
|
12431 |
Այլ երկրների կենտրոնական բանկերի կողմից թողարկված արժեթղթեր | |||||
|
12431NI |
Այլ երկրների կենտրոնական բանկերի կողմից թողարկված արժեթղթեր (հաշվեգրված անվանական տոկոս) | |||||
|
12432 |
ՀՀ պետական արժեթղթեր |
|||||
|
12432NI |
ՀՀ պետական արժեթղթեր (հաշվեգրված անվանական տոկոս) | |||||
|
12433 |
Այլ երկրների պետական արժեթղթեր |
|||||
|
12433NI |
Այլ երկրների պետական արժեթղթեր (հաշվեգրված անվանական տոկոս) | |||||
|
12434 |
ՀՀ բաժնային արժեթղթեր և փայամասնակցություններ |
|||||
|
12435 |
Այլ երկրների բաժնային արժեթղթեր և փայամասնակցություններ | |||||
|
12436 |
ՀՀ ոչ պետական այլ արժեթղթեր |
|||||
|
12436NI |
ՀՀ ոչ պետական այլ արժեթղթեր (հաշվեգրված անվանական տոկոս) | |||||
|
12437 |
Այլ երկրների ոչ պետական այլ արժեթղթեր |
|||||
|
12437NI |
Այլ երկրների ոչ պետական այլ արժեթղթեր (հաշվեգրված անվանական տոկոս) | |||||
|
12438 |
Միջազգային ֆինանսական կազմակերպությունների արժեթղթեր | |||||
|
12438NI |
Միջազգային ֆինանսական կազմակերպությունների արժեթղթեր (հաշվեգրված անվանական տոկոս) | |||||
|
1244 |
Ապահովագրական ընկերություններին ռեպո համաձայնագրերով վաճառված շահույթով կամ վնասով վերաչափվող իրական արժեքով հաշվառվող արժեթղթեր | |||||
|
12440 |
ՀՀ կենտրոնական բանկի կողմից թողարկված արժեթղթեր | |||||
|
12440NI |
ՀՀ կենտրոնական բանկի կողմից թողարկված արժեթղթեր (հաշվեգրված անվանական տոկոս) | |||||
|
12441 |
Այլ երկրների կենտրոնական բանկերի կողմից թողարկված արժեթղթեր | |||||
|
12441NI |
Այլ երկրների կենտրոնական բանկերի կողմից թողարկված արժեթղթեր (հաշվեգրված անվանական տոկոս) | |||||
|
12442 |
ՀՀ պետական արժեթղթեր |
|||||
|
12442NI |
ՀՀ պետական արժեթղթեր (հաշվեգրված անվանական տոկոս) | |||||
|
12443 |
Այլ երկրների պետական արժեթղթեր |
|||||
|
12443NI |
Այլ երկրների պետական արժեթղթեր (հաշվեգրված անվանական տոկոս) | |||||
|
12444 |
ՀՀ բաժնային արժեթղթեր և փայամասնակցություններ |
|||||
|
12445 |
Այլ երկրների բաժնային արժեթղթեր և փայամասնակցություններ | |||||
|
12446 |
ՀՀ ոչ պետական այլ արժեթղթեր |
|||||
|
12446NI |
ՀՀ ոչ պետական այլ արժեթղթեր (հաշվեգրված անվանական տոկոս) | |||||
|
12447 |
Այլ երկրների ոչ պետական այլ արժեթղթեր |
|||||
|
12447NI |
Այլ երկրների ոչ պետական այլ արժեթղթեր (հաշվեգրված անվանական տոկոս) | |||||
|
12448 |
Միջազգային ֆինանսական կազմակերպությունների արժեթղթեր | |||||
|
12448NI |
Միջազգային ֆինանսական կազմակերպությունների արժեթղթեր (հաշվեգրված անվանական տոկոս) | |||||
|
1245 |
Այլ ֆինանսական կազմակերպություններին ռեպո համաձայնագրերով վաճառված շահույթով կամ վնասով վերաչափվող իրական արժեքով հաշվառվող արժեթղթեր | |||||
|
12450 |
ՀՀ կենտրոնական բանկի կողմից թողարկված արժեթղթեր | |||||
|
12450NI |
ՀՀ կենտրոնական բանկի կողմից թողարկված արժեթղթեր (հաշվեգրված անվանական տոկոս) | |||||
|
12451 |
Այլ երկրների կենտրոնական բանկերի կողմից թողարկված արժեթղթեր | |||||
|
12451NI |
Այլ երկրների կենտրոնական բանկերի կողմից թողարկված արժեթղթեր (հաշվեգրված անվանական տոկոս) | |||||
|
12452 |
ՀՀ պետական արժեթղթեր |
|||||
|
12452NI |
ՀՀ պետական արժեթղթեր (հաշվեգրված անվանական տոկոս) | |||||
|
12453 |
Այլ երկրների պետական արժեթղթեր |
|||||
|
12453NI |
Այլ երկրների պետական արժեթղթեր (հաշվեգրված անվանական տոկոս) | |||||
|
12454 |
ՀՀ բաժնային արժեթղթեր և փայամասնակցություններ |
|||||
|
12455 |
Այլ երկրների բաժնային արժեթղթեր և փայամասնակցություններ | |||||
|
12456 |
ՀՀ ոչ պետական այլ արժեթղթեր |
|||||
|
12456NI |
ՀՀ ոչ պետական այլ արժեթղթեր (հաշվեգրված անվանական տոկոս) | |||||
|
12457 |
Այլ երկրների ոչ պետական այլ արժեթղթեր |
|||||
|
12457NI |
Այլ երկրների ոչ պետական այլ արժեթղթեր (հաշվեգրված անվանական տոկոս) | |||||
|
12458 |
Միջազգային ֆինանսական կազմակերպությունների արժեթղթեր | |||||
|
12458NI |
Միջազգային ֆինանսական կազմակերպությունների արժեթղթեր (հաշվեգրված անվանական տոկոս) | |||||
|
125 |
Ֆինանսական կազմակերպություն չհանդիսացող անձանց ռեպո համաձայնագրերով վաճառված շահույթով կամ վնասով վերաչափվող իրական արժեքով հաշվառվող արժեթղթեր | |||||
|
1250 |
Ֆինանսական կազմակերպություն չհանդիսացող պետական առևտրային կազմակերպություններին ռեպո համաձայնագրերով վաճառված շահույթով կամ վնասով վերաչափվող իրական արժեքով հաշվառվող արժեթղթեր | |||||
|
12500 |
ՀՀ կենտրոնական բանկի կողմից թողարկված արժեթղթեր | |||||
|
12500NI |
ՀՀ կենտրոնական բանկի կողմից թողարկված արժեթղթեր (հաշվեգրված անվանական տոկոս) | |||||
|
12501 |
Այլ երկրների կենտրոնական բանկերի կողմից թողարկված արժեթղթեր | |||||
|
12501NI |
Այլ երկրների կենտրոնական բանկերի կողմից թողարկված արժեթղթեր (հաշվեգրված անվանական տոկոս) | |||||
|
12502 |
ՀՀ պետական արժեթղթեր |
|||||
|
12502NI |
ՀՀ պետական արժեթղթեր (հաշվեգրված անվանական տոկոս) | |||||
|
12503 |
Այլ երկրների պետական արժեթղթեր |
|||||
|
12503NI |
Այլ երկրների պետական արժեթղթեր (հաշվեգրված անվանական տոկոս) | |||||
|
12504 |
ՀՀ բաժնային արժեթղթեր և փայամասնակցություններ |
|||||
|
12505 |
Այլ երկրների բաժնային արժեթղթեր և փայամասնակցություններ | |||||
|
12506 |
ՀՀ ոչ պետական այլ արժեթղթեր |
|||||
|
12506NI |
ՀՀ ոչ պետական այլ արժեթղթեր (հաշվեգրված անվանական տոկոս) | |||||
|
12507 |
Այլ երկրների ոչ պետական այլ արժեթղթեր |
|||||
|
12507NI |
Այլ երկրների ոչ պետական այլ արժեթղթեր (հաշվեգրված անվանական տոկոս) | |||||
|
12508 |
Միջազգային ֆինանսական կազմակերպությունների արժեթղթեր | |||||
|
12508NI |
Միջազգային ֆինանսական կազմակերպությունների արժեթղթեր (հաշվեգրված անվանական տոկոս) | |||||
|
1251 |
Ֆինանսական կազմակերպություն չհանդիսացող այլ առևտրային կազմակերպություններին ռեպո համաձայնագրերով վաճառված շահույթով կամ վնասով վերաչափվող իրական արժեքով հաշվառվող արժեթղթեր | |||||
|
12510 |
ՀՀ կենտրոնական բանկի կողմից թողարկված արժեթղթեր | |||||
|
12510NI |
ՀՀ կենտրոնական բանկի կողմից թողարկված արժեթղթեր (հաշվեգրված անվանական տոկոս) | |||||
|
12511 |
Այլ երկրների կենտրոնական բանկերի կողմից թողարկված արժեթղթեր | |||||
|
12511NI |
Այլ երկրների կենտրոնական բանկերի կողմից թողարկված արժեթղթեր (հաշվեգրված անվանական տոկոս) | |||||
|
12512 |
ՀՀ պետական արժեթղթեր |
|||||
|
12512NI |
ՀՀ պետական արժեթղթեր (հաշվեգրված անվանական տոկոս) | |||||
|
12513 |
Այլ երկրների պետական արժեթղթեր |
|||||
|
12513NI |
Այլ երկրների պետական արժեթղթեր (հաշվեգրված անվանական տոկոս) | |||||
|
12514 |
ՀՀ բաժնային արժեթղթեր և փայամասնակցություններ |
|||||
|
12515 |
Այլ երկրների բաժնային արժեթղթեր և փայամասնակցություններ | |||||
|
12516 |
ՀՀ ոչ պետական այլ արժեթղթեր |
|||||
|
12516NI |
ՀՀ ոչ պետական այլ արժեթղթեր (հաշվեգրված անվանական տոկոս) | |||||
|
12517 |
Այլ երկրների ոչ պետական այլ արժեթղթեր |
|||||
|
12517NI |
Այլ երկրների ոչ պետական այլ արժեթղթեր (հաշվեգրված անվանական տոկոս) | |||||
|
12518 |
Միջազգային ֆինանսական կազմակերպությունների արժեթղթեր | |||||
|
12518NI |
Միջազգային ֆինանսական կազմակերպությունների արժեթղթեր (հաշվեգրված անվանական տոկոս) | |||||
|
1252 |
Հիմնարկներին ռեպո համաձայնագրերով վաճառված շահույթով կամ վնասով վերաչափվող իրական արժեքով հաշվառվող արժեթղթեր | |||||
|
12520 |
ՀՀ կենտրոնական բանկի կողմից թողարկված արժեթղթեր | |||||
|
12520NI |
ՀՀ կենտրոնական բանկի կողմից թողարկված արժեթղթեր (հաշվեգրված անվանական տոկոս) | |||||
|
12521 |
Այլ երկրների կենտրոնական բանկերի կողմից թողարկված արժեթղթեր | |||||
|
12521NI |
Այլ երկրների կենտրոնական բանկերի կողմից թողարկված արժեթղթեր (հաշվեգրված անվանական տոկոս) | |||||
|
12522 |
ՀՀ պետական արժեթղթեր |
|||||
|
12522NI |
ՀՀ պետական արժեթղթեր (հաշվեգրված անվանական տոկոս) | |||||
|
12523 |
Այլ երկրների պետական արժեթղթեր |
|||||
|
12523NI |
Այլ երկրների պետական արժեթղթեր (հաշվեգրված անվանական տոկոս) | |||||
|
12524 |
ՀՀ բաժնային արժեթղթեր և փայամասնակցություններ |
|||||
|
12525 |
Այլ երկրների բաժնային արժեթղթեր և փայամասնակցություններ | |||||
|
12526 |
ՀՀ ոչ պետական այլ արժեթղթեր |
|||||
|
12526NI |
ՀՀ ոչ պետական այլ արժեթղթեր (հաշվեգրված անվանական տոկոս) | |||||
|
12527 |
Այլ երկրների ոչ պետական այլ արժեթղթեր |
|||||
|
12527NI |
Այլ երկրների ոչ պետական այլ արժեթղթեր (հաշվեգրված անվանական տոկոս) | |||||
|
12528 |
Միջազգային ֆինանսական կազմակերպությունների արժեթղթեր | |||||
|
12528NI |
Միջազգային ֆինանսական կազմակերպությունների արժեթղթեր (հաշվեգրված անվանական տոկոս) | |||||
|
1253 |
Պետական ոչ առևտրային կազմակերպություններին ռեպո համաձայնագրերով վաճառված շահույթով կամ վնասով վերաչափվող իրական արժեքով հաշվառվող արժեթղթեր | |||||
|
12530 |
ՀՀ կենտրոնական բանկի կողմից թողարկված արժեթղթեր | |||||
|
12530NI |
ՀՀ կենտրոնական բանկի կողմից թողարկված արժեթղթեր (հաշվեգրված անվանական տոկոս) | |||||
|
12531 |
Այլ երկրների կենտրոնական բանկերի կողմից թողարկված արժեթղթեր | |||||
|
12531NI |
Այլ երկրների կենտրոնական բանկերի կողմից թողարկված արժեթղթեր (հաշվեգրված անվանական տոկոս) | |||||
|
12532 |
ՀՀ պետական արժեթղթեր |
|||||
|
12532NI |
ՀՀ պետական արժեթղթեր (հաշվեգրված անվանական տոկոս) | |||||
|
12533 |
Այլ երկրների պետական արժեթղթեր |
|||||
|
12533NI |
Այլ երկրների պետական արժեթղթեր (հաշվեգրված անվանական տոկոս) | |||||
|
12534 |
ՀՀ բաժնային արժեթղթեր և փայամասնակցություններ |
|||||
|
12535 |
Այլ երկրների բաժնային արժեթղթեր և փայամասնակցություններ | |||||
|
12536 |
ՀՀ ոչ պետական այլ արժեթղթեր |
|||||
|
12536NI |
ՀՀ ոչ պետական այլ արժեթղթեր (հաշվեգրված անվանական տոկոս) | |||||
|
12537 |
Այլ երկրների ոչ պետական այլ արժեթղթեր |
|||||
|
12537NI |
Այլ երկրների ոչ պետական այլ արժեթղթեր (հաշվեգրված անվանական տոկոս) | |||||
|
12538 |
Միջազգային ֆինանսական կազմակերպությունների արժեթղթեր | |||||
|
12538NI |
Միջազգային ֆինանսական կազմակերպությունների արժեթղթեր (հաշվեգրված անվանական տոկոս) | |||||
|
1254 |
Այլ ոչ առևտրային կազմակերպություններին ռեպո համաձայնագրերով վաճառված շահույթով կամ վնասով վերաչափվող իրական արժեքով հաշվառվող արժեթղթեր | |||||
|
12540 |
ՀՀ կենտրոնական բանկի կողմից թողարկված արժեթղթեր | |||||
|
12540NI |
ՀՀ կենտրոնական բանկի կողմից թողարկված արժեթղթեր (հաշվեգրված անվանական տոկոս) | |||||
|
12541 |
Այլ երկրների կենտրոնական բանկերի կողմից թողարկված արժեթղթեր | |||||
|
12541NI |
Այլ երկրների կենտրոնական բանկերի կողմից թողարկված արժեթղթեր (հաշվեգրված անվանական տոկոս) | |||||
|
12542 |
ՀՀ պետական արժեթղթեր |
|||||
|
12542NI |
ՀՀ պետական արժեթղթեր (հաշվեգրված անվանական տոկոս) | |||||
|
12543 |
Այլ երկրների պետական արժեթղթեր |
|||||
|
12543NI |
Այլ երկրների պետական արժեթղթեր (հաշվեգրված անվանական տոկոս) | |||||
|
12544 |
ՀՀ բաժնային արժեթղթեր և փայամասնակցություններ |
|||||
|
12545 |
Այլ երկրների բաժնային արժեթղթեր և փայամասնակցություններ | |||||
|
12546 |
ՀՀ ոչ պետական այլ արժեթղթեր |
|||||
|
12546NI |
ՀՀ ոչ պետական այլ արժեթղթեր (հաշվեգրված անվանական տոկոս) | |||||
|
12547 |
Այլ երկրների ոչ պետական այլ արժեթղթեր |
|||||
|
12547NI |
Այլ երկրների ոչ պետական այլ արժեթղթեր (հաշվեգրված անվանական տոկոս) | |||||
|
12548 |
Միջազգային ֆինանսական կազմակերպությունների արժեթղթեր | |||||
|
12548NI |
Միջազգային ֆինանսական կազմակերպությունների արժեթղթեր (հաշվեգրված անվանական տոկոս) | |||||
|
1255 |
Ֆիզիկական անձանց ռեպո համաձայնագրերով վաճառված շահույթով կամ վնասով վերաչափվող իրական արժեքով հաշվառվող արժեթղթեր | |||||
|
12550 |
ՀՀ կենտրոնական բանկի կողմից թողարկված արժեթղթեր | |||||
|
12550NI |
ՀՀ կենտրոնական բանկի կողմից թողարկված արժեթղթեր (հաշվեգրված անվանական տոկոս) | |||||
|
12551 |
Այլ երկրների կենտրոնական բանկերի կողմից թողարկված արժեթղթեր | |||||
|
12551NI |
Այլ երկրների կենտրոնական բանկերի կողմից թողարկված արժեթղթեր (հաշվեգրված անվանական տոկոս) | |||||
|
12552 |
ՀՀ պետական արժեթղթեր |
|||||
|
12552NI |
ՀՀ պետական արժեթղթեր (հաշվեգրված անվանական տոկոս) | |||||
|
12553 |
Այլ երկրների պետական արժեթղթեր |
|||||
|
12553NI |
Այլ երկրների պետական արժեթղթեր (հաշվեգրված անվանական տոկոս) | |||||
|
12554 |
ՀՀ բաժնային արժեթղթեր և փայամասնակցություններ |
|||||
|
12555 |
Այլ երկրների բաժնային արժեթղթեր և փայամասնակցություններ | |||||
|
12556 |
ՀՀ ոչ պետական այլ արժեթղթեր |
|||||
|
12556NI |
ՀՀ ոչ պետական այլ արժեթղթեր (հաշվեգրված անվանական տոկոս) | |||||
|
12557 |
Այլ երկրների ոչ պետական այլ արժեթղթեր |
|||||
|
12557NI |
Այլ երկրների ոչ պետական այլ արժեթղթեր (հաշվեգրված անվանական տոկոս) | |||||
|
12558 |
Միջազգային ֆինանսական կազմակերպությունների արժեթղթեր | |||||
|
12558NI |
Միջազգային ֆինանսական կազմակերպությունների արժեթղթեր (հաշվեգրված անվանական տոկոս) | |||||
|
1256 |
Անհատ ձեռնարկատերերին ռեպո համաձայնագրերով վաճառված շահույթով կամ վնասով վերաչափվող իրական արժեքով հաշվառվող արժեթղթեր | |||||
|
12560 |
ՀՀ կենտրոնական բանկի կողմից թողարկված արժեթղթեր | |||||
|
12560NI |
ՀՀ կենտրոնական բանկի կողմից թողարկված արժեթղթեր (հաշվեգրված անվանական տոկոս) | |||||
|
12561 |
Այլ երկրների կենտրոնական բանկերի կողմից թողարկված արժեթղթեր | |||||
|
12561NI |
Այլ երկրների կենտրոնական բանկերի կողմից թողարկված արժեթղթեր (հաշվեգրված անվանական տոկոս) | |||||
|
12562 |
ՀՀ պետական արժեթղթեր |
|||||
|
12562NI |
ՀՀ պետական արժեթղթեր (հաշվեգրված անվանական տոկոս) | |||||
|
12563 |
Այլ երկրների պետական արժեթղթեր |
|||||
|
12563NI |
Այլ երկրների պետական արժեթղթեր (հաշվեգրված անվանական տոկոս) | |||||
|
12564 |
ՀՀ բաժնային արժեթղթեր և փայամասնակցություններ |
|||||
|
12565 |
Այլ երկրների բաժնային արժեթղթեր և փայամասնակցություններ | |||||
|
12566 |
ՀՀ ոչ պետական այլ արժեթղթեր |
|||||
|
12566NI |
ՀՀ ոչ պետական այլ արժեթղթեր (հաշվեգրված անվանական տոկոս) | |||||
|
12567 |
Այլ երկրների ոչ պետական այլ արժեթղթեր |
|||||
|
12567NI |
Այլ երկրների ոչ պետական այլ արժեթղթեր (հաշվեգրված անվանական տոկոս) | |||||
|
12568 |
Միջազգային ֆինանսական կազմակերպությունների արժեթղթեր | |||||
|
12568NI |
Միջազգային ֆինանսական կազմակերպությունների արժեթղթեր (հաշվեգրված անվանական տոկոս) | |||||
|
1257 |
Այլ անձանց ռեպո համաձայնագրերով վաճառված շահույթով կամ վնասով վերաչափվող իրական արժեքով հաշվառվող արժեթղթեր | |||||
|
12570 |
ՀՀ կենտրոնական բանկի կողմից թողարկված արժեթղթեր | |||||
|
12570NI |
ՀՀ կենտրոնական բանկի կողմից թողարկված արժեթղթեր (հաշվեգրված անվանական տոկոս) | |||||
|
12571 |
Այլ երկրների կենտրոնական բանկերի կողմից թողարկված արժեթղթեր | |||||
|
12571NI |
Այլ երկրների կենտրոնական բանկերի կողմից թողարկված արժեթղթեր (հաշվեգրված անվանական տոկոս) | |||||
|
12572 |
ՀՀ պետական արժեթղթեր |
|||||
|
12572NI |
ՀՀ պետական արժեթղթեր (հաշվեգրված անվանական տոկոս) | |||||
|
12573 |
Այլ երկրների պետական արժեթղթեր |
|||||
|
12573NI |
Այլ երկրների պետական արժեթղթեր (հաշվեգրված անվանական տոկոս) | |||||
|
12574 |
ՀՀ բաժնային արժեթղթեր և փայամասնակցություններ |
|||||
|
12575 |
Այլ երկրների բաժնային արժեթղթեր և փայամասնակցություններ | |||||
|
12576 |
ՀՀ ոչ պետական այլ արժեթղթեր |
|||||
|
12576NI |
ՀՀ ոչ պետական այլ արժեթղթեր (հաշվեգրված անվանական տոկոս) | |||||
|
12577 |
Այլ երկրների ոչ պետական այլ արժեթղթեր | |||||
|
12577NI |
Այլ երկրների ոչ պետական այլ արժեթղթեր (հաշվեգրված անվանական տոկոս) | |||||
|
12578 |
Միջազգային ֆինանսական կազմակերպությունների արժեթղթեր | |||||
|
12578NI |
Միջազգային ֆինանսական կազմակերպությունների արժեթղթեր (հաշվեգրված անվանական տոկոս) | |||||
|
126 |
Կենտրոնական բանկերին և ֆինանսական կազմակերպություններին փոխառությամբ տրամադրված արժեթղթեր | |||||
|
1260 |
Կենտրոնական բանկերին փոխառությամբ տրամադրված արժեթղթեր | |||||
|
12600 |
ՀՀ կենտրոնական բանկի կողմից թողարկված արժեթղթեր | |||||
|
12600NI |
ՀՀ կենտրոնական բանկի կողմից թողարկված արժեթղթեր (հաշվեգրված անվանական տոկոս) | |||||
|
12601 |
Այլ երկրների կենտրոնական բանկերի կողմից թողարկված արժեթղթեր | |||||
|
12601NI |
Այլ երկրների կենտրոնական բանկերի կողմից թողարկված արժեթղթեր (հաշվեգրված անվանական տոկոս) | |||||
|
12602 |
ՀՀ պետական արժեթղթեր |
|||||
|
12602NI |
ՀՀ պետական արժեթղթեր (հաշվեգրված անվանական տոկոս) | |||||
|
12603 |
Այլ երկրների պետական արժեթղթեր |
|||||
|
12603NI |
Այլ երկրների պետական արժեթղթեր (հաշվեգրված անվանական տոկոս) | |||||
|
12604 |
ՀՀ բաժնային արժեթղթեր և փայամասնակցություններ |
|||||
|
12605 |
Այլ երկրների բաժնային արժեթղթեր և փայամասնակցություններ | |||||
|
12606 |
ՀՀ ոչ պետական այլ արժեթղթեր |
|||||
|
12606NI |
ՀՀ ոչ պետական այլ արժեթղթեր (հաշվեգրված անվանական տոկոս) | |||||
|
12607 |
Այլ երկրների ոչ պետական այլ արժեթղթեր |
|||||
|
12607NI |
Այլ երկրների ոչ պետական այլ արժեթղթեր (հաշվեգրված անվանական տոկոս) | |||||
|
12608 |
Միջազգային ֆինանսական կազմակերպությունների արժեթղթեր | |||||
|
12608NI |
Միջազգային ֆինանսական կազմակերպությունների արժեթղթեր (հաշվեգրված անվանական տոկոս) | |||||
|
1261 |
Բանկերին փոխառությամբ տրամադրված արժեթղթեր | |||||
|
12610 |
ՀՀ կենտրոնական բանկի կողմից թողարկված արժեթղթեր | |||||
|
12610NI |
ՀՀ կենտրոնական բանկի կողմից թողարկված արժեթղթեր (հաշվեգրված անվանական տոկոս) | |||||
|
12611 |
Այլ երկրների կենտրոնական բանկերի կողմից թողարկված արժեթղթեր | |||||
|
12611NI |
Այլ երկրների կենտրոնական բանկերի կողմից թողարկված արժեթղթեր (հաշվեգրված անվանական տոկոս) | |||||
|
12612 |
ՀՀ պետական արժեթղթեր |
|||||
|
12612NI |
ՀՀ պետական արժեթղթեր (հաշվեգրված անվանական տոկոս) | |||||
|
12613 |
Այլ երկրների պետական արժեթղթեր |
|||||
|
12613NI |
Այլ երկրների պետական արժեթղթեր (հաշվեգրված անվանական տոկոս) | |||||
|
12614 |
ՀՀ բաժնային արժեթղթեր և փայամասնակցություններ |
|||||
|
12615 |
Այլ երկրների բաժնային արժեթղթեր և փայամասնակցություններ | |||||
|
12616 |
ՀՀ ոչ պետական այլ արժեթղթեր |
|||||
|
12616NI |
ՀՀ ոչ պետական այլ արժեթղթեր (հաշվեգրված անվանական տոկոս) | |||||
|
12617 |
Այլ երկրների ոչ պետական այլ արժեթղթեր |
|||||
|
12617NI |
Այլ երկրների ոչ պետական այլ արժեթղթեր (հաշվեգրված անվանական տոկոս) | |||||
|
12618 |
Միջազգային ֆինանսական կազմակերպությունների արժեթղթեր | |||||
|
12618NI |
Միջազգային ֆինանսական կազմակերպությունների արժեթղթեր (հաշվեգրված անվանական տոկոս) | |||||
|
1262 |
Վարկային կազմակերպություններին փոխառությամբ տրամադրված արժեթղթեր | |||||
|
12620 |
ՀՀ կենտրոնական բանկի կողմից թողարկված արժեթղթեր | |||||
|
12620NI |
ՀՀ կենտրոնական բանկի կողմից թողարկված արժեթղթեր (հաշվեգրված անվանական տոկոս) | |||||
|
12621 |
Այլ երկրների կենտրոնական բանկերի կողմից թողարկված արժեթղթեր | |||||
|
12621NI |
Այլ երկրների կենտրոնական բանկերի կողմից թողարկված արժեթղթեր (հաշվեգրված անվանական տոկոս) | |||||
|
12622 |
ՀՀ պետական արժեթղթեր |
|||||
|
12622NI |
ՀՀ պետական արժեթղթեր (հաշվեգրված անվանական տոկոս) | |||||
|
12623 |
Այլ երկրների պետական արժեթղթեր |
|||||
|
12623NI |
Այլ երկրների պետական արժեթղթեր (հաշվեգրված անվանական տոկոս) | |||||
|
12624 |
ՀՀ բաժնային արժեթղթեր և փայամասնակցություններ | |||||
|
12625 |
Այլ երկրների բաժնային արժեթղթեր և փայամասնակցություններ | |||||
|
12626 |
ՀՀ ոչ պետական այլ արժեթղթեր |
|||||
|
12626NI |
ՀՀ ոչ պետական այլ արժեթղթեր (հաշվեգրված անվանական տոկոս) | |||||
|
12627 |
Այլ երկրների ոչ պետական այլ արժեթղթեր |
|||||
|
12627NI |
Այլ երկրների ոչ պետական այլ արժեթղթեր (հաշվեգրված անվանական տոկոս) | |||||
|
12628 |
Միջազգային ֆինանսական կազմակերպությունների արժեթղթեր | |||||
|
12628NI |
Միջազգային ֆինանսական կազմակերպությունների արժեթղթեր (հաշվեգրված անվանական տոկոս) | |||||
|
1263 |
Ներդրումային ընկերություններին փոխառությամբ տրամադրված արժեթղթեր | |||||
|
12630 |
ՀՀ կենտրոնական բանկի կողմից թողարկված արժեթղթեր | |||||
|
12630NI |
ՀՀ կենտրոնական բանկի կողմից թողարկված արժեթղթեր (հաշվեգրված անվանական տոկոս) | |||||
|
12631 |
Այլ երկրների կենտրոնական բանկերի կողմից թողարկված արժեթղթեր | |||||
|
12631NI |
Այլ երկրների կենտրոնական բանկերի կողմից թողարկված արժեթղթեր (հաշվեգրված անվանական տոկոս) | |||||
|
12632 |
ՀՀ պետական արժեթղթեր |
|||||
|
12632NI |
ՀՀ պետական արժեթղթեր (հաշվեգրված անվանական տոկոս) | |||||
|
12633 |
Այլ երկրների պետական արժեթղթեր |
|||||
|
12633NI |
Այլ երկրների պետական արժեթղթեր (հաշվեգրված անվանական տոկոս) | |||||
|
12634 |
ՀՀ բաժնային արժեթղթեր և փայամասնակցություններ |
|||||
|
12635 |
Այլ երկրների բաժնային արժեթղթեր և փայամասնակցություններ | |||||
|
12636 |
ՀՀ ոչ պետական այլ արժեթղթեր |
|||||
|
12636NI |
ՀՀ ոչ պետական այլ արժեթղթեր (հաշվեգրված անվանական տոկոս) | |||||
|
12637 |
Այլ երկրների ոչ պետական այլ արժեթղթեր |
|||||
|
12637NI |
Այլ երկրների ոչ պետական այլ արժեթղթեր (հաշվեգրված անվանական տոկոս) | |||||
|
12638 |
Միջազգային ֆինանսական կազմակերպությունների արժեթղթեր | |||||
|
12638NI |
Միջազգային ֆինանսական կազմակերպությունների արժեթղթեր (հաշվեգրված անվանական տոկոս) | |||||
|
1264 |
Ապահովագրական ընկերություններին փոխառությամբ տրամադրված արժեթղթեր | |||||
|
12640 |
ՀՀ կենտրոնական բանկի կողմից թողարկված արժեթղթեր | |||||
|
12640NI |
ՀՀ կենտրոնական բանկի կողմից թողարկված արժեթղթեր (հաշվեգրված անվանական տոկոս) | |||||
|
12641 |
Այլ երկրների կենտրոնական բանկերի կողմից թողարկված արժեթղթեր | |||||
|
12641NI |
Այլ երկրների կենտրոնական բանկերի կողմից թողարկված արժեթղթեր (հաշվեգրված անվանական տոկոս) | |||||
|
12642 |
ՀՀ պետական արժեթղթեր |
|||||
|
12642NI |
ՀՀ պետական արժեթղթեր (հաշվեգրված անվանական տոկոս) | |||||
|
12643 |
Այլ երկրների պետական արժեթղթեր |
|||||
|
12643NI |
Այլ երկրների պետական արժեթղթեր (հաշվեգրված անվանական տոկոս) | |||||
|
12644 |
ՀՀ բաժնային արժեթղթեր և փայամասնակցություններ |
|||||
|
12645 |
Այլ երկրների բաժնային արժեթղթեր և փայամասնակցություններ | |||||
|
12646 |
ՀՀ ոչ պետական այլ արժեթղթեր |
|||||
|
12646NI |
ՀՀ ոչ պետական այլ արժեթղթեր (հաշվեգրված անվանական տոկոս) | |||||
|
12647 |
Այլ երկրների ոչ պետական այլ արժեթղթեր |
|||||
|
12647NI |
Այլ երկրների ոչ պետական այլ արժեթղթեր (հաշվեգրված անվանական տոկոս) | |||||
|
12648 |
Միջազգային ֆինանսական կազմակերպությունների արժեթղթեր | |||||
|
12648NI |
Միջազգային ֆինանսական կազմակերպությունների արժեթղթեր (հաշվեգրված անվանական տոկոս) | |||||
|
1265 |
Այլ ֆինանսական կազմակերպություններին փոխառությամբ տրամադրված արժեթղթեր | |||||
|
12650 |
ՀՀ կենտրոնական բանկի կողմից թողարկված արժեթղթեր | |||||
|
12650NI |
ՀՀ կենտրոնական բանկի կողմից թողարկված արժեթղթեր (հաշվեգրված անվանական տոկոս) | |||||
|
12651 |
Այլ երկրների կենտրոնական բանկերի կողմից թողարկված արժեթղթեր | |||||
|
12651NI |
Այլ երկրների կենտրոնական բանկերի կողմից թողարկված արժեթղթեր (հաշվեգրված անվանական տոկոս) | |||||
|
12652 |
ՀՀ պետական արժեթղթեր |
|||||
|
12652NI |
ՀՀ պետական արժեթղթեր (հաշվեգրված անվանական տոկոս) | |||||
|
12653 |
Այլ երկրների պետական արժեթղթեր |
|||||
|
12653NI |
Այլ երկրների պետական արժեթղթեր (հաշվեգրված անվանական տոկոս) | |||||
|
12654 |
ՀՀ բաժնային արժեթղթեր և փայամասնակցություններ | |||||
|
12655 |
Այլ երկրների բաժնային արժեթղթեր և փայամասնակցություններ | |||||
|
12656 |
ՀՀ ոչ պետական այլ արժեթղթեր |
|||||
|
12656NI |
ՀՀ ոչ պետական այլ արժեթղթեր (հաշվեգրված անվանական տոկոս) | |||||
|
12657 |
Այլ երկրների ոչ պետական այլ արժեթղթեր |
|||||
|
12657NI |
Այլ երկրների ոչ պետական այլ արժեթղթեր (հաշվեգրված անվանական տոկոս) | |||||
|
12658 |
Միջազգային ֆինանսական կազմակերպությունների արժեթղթեր | |||||
|
12658NI |
Միջազգային ֆինանսական կազմակերպությունների արժեթղթեր (հաշվեգրված անվանական տոկոս) | |||||
|
127 |
Ֆինանսական կազմակերպություն չհանդիսացող անձանց փոխառությամբ տրամադրված արժեթղթեր | |||||
|
1270 |
Ֆինանսական կազմակերպություն չհանդիսացող պետական առևտրային կազմակերպություններին փոխառությամբ տրամադրված արժեթղթեր | |||||
|
12700 |
ՀՀ կենտրոնական բանկի կողմից թողարկված արժեթղթեր | |||||
|
12700NI |
ՀՀ կենտրոնական բանկի կողմից թողարկված արժեթղթեր (հաշվեգրված անվանական տոկոս) | |||||
|
12701 |
Այլ երկրների կենտրոնական բանկերի կողմից թողարկված արժեթղթեր | |||||
|
12701NI |
Այլ երկրների կենտրոնական բանկերի կողմից թողարկված արժեթղթեր (հաշվեգրված անվանական տոկոս) | |||||
|
12702 |
ՀՀ պետական արժեթղթեր |
|||||
|
12702NI |
ՀՀ պետական արժեթղթեր (հաշվեգրված անվանական տոկոս) | |||||
|
12703 |
Այլ երկրների պետական արժեթղթեր |
|||||
|
12703NI |
Այլ երկրների պետական արժեթղթեր (հաշվեգրված անվանական տոկոս) | |||||
|
12704 |
ՀՀ բաժնային արժեթղթեր և փայամասնակցություններ | |||||
|
12705 |
Այլ երկրների բաժնային արժեթղթեր և փայամասնակցություններ | |||||
|
12706 |
ՀՀ ոչ պետական այլ արժեթղթեր |
|||||
|
12706NI |
ՀՀ ոչ պետական այլ արժեթղթեր (հաշվեգրված անվանական տոկոս) | |||||
|
12707 |
Այլ երկրների ոչ պետական այլ արժեթղթեր |
|||||
|
12707NI |
Այլ երկրների ոչ պետական այլ արժեթղթեր (հաշվեգրված անվանական տոկոս) | |||||
|
12708 |
Միջազգային ֆինանսական կազմակերպությունների արժեթղթեր | |||||
|
12708NI |
Միջազգային ֆինանսական կազմակերպությունների արժեթղթեր (հաշվեգրված անվանական տոկոս) | |||||
|
1271 |
Ֆինանսական կազմակերպություն չհանդիսացող այլ առևտրային կազմակերպություններին փոխառությամբ տրամադրված արժեթղթեր | |||||
|
12710 |
ՀՀ կենտրոնական բանկի կողմից թողարկված արժեթղթեր | |||||
|
12710NI |
ՀՀ կենտրոնական բանկի կողմից թողարկված արժեթղթեր (հաշվեգրված անվանական տոկոս) | |||||
|
12711 |
Այլ երկրների կենտրոնական բանկերի կողմից թողարկված արժեթղթեր | |||||
|
12711NI |
Այլ երկրների կենտրոնական բանկերի կողմից թողարկված արժեթղթեր (հաշվեգրված անվանական տոկոս) | |||||
|
12712 |
ՀՀ պետական արժեթղթեր |
|||||
|
12712NI |
ՀՀ պետական արժեթղթեր (հաշվեգրված անվանական տոկոս) | |||||
|
12713 |
Այլ երկրների պետական արժեթղթեր |
|||||
|
12713NI |
Այլ երկրների պետական արժեթղթեր (հաշվեգրված անվանական տոկոս) | |||||
|
12714 |
ՀՀ բաժնային արժեթղթեր և փայամասնակցություններ |
|||||
|
12715 |
Այլ երկրների բաժնային արժեթղթեր և փայամասնակցություններ | |||||
|
12716 |
ՀՀ ոչ պետական այլ արժեթղթեր |
|||||
|
12716NI |
ՀՀ ոչ պետական այլ արժեթղթեր (հաշվեգրված անվանական տոկոս) | |||||
|
12717 |
Այլ երկրների ոչ պետական այլ արժեթղթեր |
|||||
|
12717NI |
Այլ երկրների ոչ պետական այլ արժեթղթեր (հաշվեգրված անվանական տոկոս) | |||||
|
12718 |
Միջազգային ֆինանսական կազմակերպությունների արժեթղթեր | |||||
|
12718NI |
Միջազգային ֆինանսական կազմակերպությունների արժեթղթեր (հաշվեգրված անվանական տոկոս) | |||||
|
1272 |
Հիմնարկներին փոխառությամբ տրամադրված արժեթղթեր | |||||
|
12720 |
ՀՀ կենտրոնական բանկի կողմից թողարկված արժեթղթեր | |||||
|
12720NI |
ՀՀ կենտրոնական բանկի կողմից թողարկված արժեթղթեր (հաշվեգրված անվանական տոկոս) | |||||
|
12721 |
Այլ երկրների կենտրոնական բանկերի կողմից թողարկված արժեթղթեր | |||||
|
12721NI |
Այլ երկրների կենտրոնական բանկերի կողմից թողարկված արժեթղթեր (հաշվեգրված անվանական տոկոս) | |||||
|
12722 |
ՀՀ պետական արժեթղթեր |
|||||
|
12722NI |
ՀՀ պետական արժեթղթեր (հաշվեգրված անվանական տոկոս) | |||||
|
12723 |
Այլ երկրների պետական արժեթղթեր |
|||||
|
12723NI |
Այլ երկրների պետական արժեթղթեր (հաշվեգրված անվանական տոկոս) | |||||
|
12724 |
ՀՀ բաժնային արժեթղթեր և փայամասնակցություններ | |||||
|
12725 |
Այլ երկրների բաժնային արժեթղթեր և փայամասնակցություններ | |||||
|
12726 |
ՀՀ ոչ պետական այլ արժեթղթեր |
|||||
|
12726NI |
ՀՀ ոչ պետական այլ արժեթղթեր (հաշվեգրված անվանական տոկոս) | |||||
|
12727 |
Այլ երկրների ոչ պետական այլ արժեթղթեր | |||||
|
12727NI |
Այլ երկրների ոչ պետական այլ արժեթղթեր (հաշվեգրված անվանական տոկոս) | |||||
|
12728 |
Միջազգային ֆինանսական կազմակերպությունների արժեթղթեր | |||||
|
12728NI |
Միջազգային ֆինանսական կազմակերպությունների արժեթղթեր (հաշվեգրված անվանական տոկոս) | |||||
|
1273 |
Պետական ոչ առևտրային կազմակերպություններին փոխառությամբ տրամադրված արժեթղթեր | |||||
|
12730 |
ՀՀ կենտրոնական բանկի կողմից թողարկված արժեթղթեր | |||||
|
12730NI |
ՀՀ կենտրոնական բանկի կողմից թողարկված արժեթղթեր (հաշվեգրված անվանական տոկոս) | |||||
|
12731 |
Այլ երկրների կենտրոնական բանկերի կողմից թողարկված արժեթղթեր | |||||
|
12731NI |
Այլ երկրների կենտրոնական բանկերի կողմից թողարկված արժեթղթեր (հաշվեգրված անվանական տոկոս) | |||||
|
12732 |
ՀՀ պետական արժեթղթեր |
|||||
|
12732NI |
ՀՀ պետական արժեթղթեր (հաշվեգրված անվանական տոկոս) | |||||
|
12733 |
Այլ երկրների պետական արժեթղթեր |
|||||
|
12733NI |
Այլ երկրների պետական արժեթղթեր (հաշվեգրված անվանական տոկոս) | |||||
|
12734 |
ՀՀ բաժնային արժեթղթեր և փայամասնակցություններ |
|||||
|
12735 |
Այլ երկրների բաժնային արժեթղթեր և փայամասնակցություններ | |||||
|
12736 |
ՀՀ ոչ պետական այլ արժեթղթեր |
|||||
|
12736NI |
ՀՀ ոչ պետական այլ արժեթղթեր (հաշվեգրված անվանական տոկոս) | |||||
|
12737 |
Այլ երկրների ոչ պետական այլ արժեթղթեր | |||||
|
12737NI |
Այլ երկրների ոչ պետական այլ արժեթղթեր (հաշվեգրված անվանական տոկոս) | |||||
|
12738 |
Միջազգային ֆինանսական կազմակերպությունների արժեթղթեր | |||||
|
12738NI |
Միջազգային ֆինանսական կազմակերպությունների արժեթղթեր (հաշվեգրված անվանական տոկոս) | |||||
|
1274 |
Այլ ոչ առևտրային կազմակերպություններին փոխառությամբ տրամադրված արժեթղթեր | |||||
|
12740 |
ՀՀ կենտրոնական բանկի կողմից թողարկված արժեթղթեր | |||||
|
12740NI |
ՀՀ կենտրոնական բանկի կողմից թողարկված արժեթղթեր (հաշվեգրված անվանական տոկոս) | |||||
|
12741 |
Այլ երկրների կենտրոնական բանկերի կողմից թողարկված արժեթղթեր | |||||
|
12741NI |
Այլ երկրների կենտրոնական բանկերի կողմից թողարկված արժեթղթեր (հաշվեգրված անվանական տոկոս) | |||||
|
12742 |
ՀՀ պետական արժեթղթեր |
|||||
|
12742NI |
ՀՀ պետական արժեթղթեր (հաշվեգրված անվանական տոկոս) | |||||
|
12743 |
Այլ երկրների պետական արժեթղթեր |
|||||
|
12743NI |
Այլ երկրների պետական արժեթղթեր (հաշվեգրված անվանական տոկոս) | |||||
|
12744 |
ՀՀ բաժնային արժեթղթեր և փայամասնակցություններ | |||||
|
12745 |
Այլ երկրների բաժնային արժեթղթեր և փայամասնակցություններ | |||||
|
12746 |
ՀՀ ոչ պետական այլ արժեթղթեր |
|||||
|
12746NI |
ՀՀ ոչ պետական այլ արժեթղթեր (հաշվեգրված անվանական տոկոս) | |||||
|
12747 |
Այլ երկրների ոչ պետական այլ արժեթղթեր | |||||
|
12747NI |
Այլ երկրների ոչ պետական այլ արժեթղթեր (հաշվեգրված անվանական տոկոս) | |||||
|
12748 |
Միջազգային ֆինանսական կազմակերպությունների արժեթղթեր | |||||
|
12748NI |
Միջազգային ֆինանսական կազմակերպությունների արժեթղթեր (հաշվեգրված անվանական տոկոս) | |||||
|
1275 |
Ֆիզիկական անձանց փոխառությամբ տրամադրված արժեթղթեր | |||||
|
12750 |
ՀՀ կենտրոնական բանկի կողմից թողարկված արժեթղթեր | |||||
|
12750NI |
ՀՀ կենտրոնական բանկի կողմից թողարկված արժեթղթեր (հաշվեգրված անվանական տոկոս) | |||||
|
12751 |
Այլ երկրների կենտրոնական բանկերի կողմից թողարկված արժեթղթեր | |||||
|
12751NI |
Այլ երկրների կենտրոնական բանկերի կողմից թողարկված արժեթղթեր (հաշվեգրված անվանական տոկոս) | |||||
|
12752 |
ՀՀ պետական արժեթղթեր |
|||||
|
12752NI |
ՀՀ պետական արժեթղթեր (հաշվեգրված անվանական տոկոս) | |||||
|
12753 |
Այլ երկրների պետական արժեթղթեր |
|||||
|
12753NI |
Այլ երկրների պետական արժեթղթեր (հաշվեգրված անվանական տոկոս) | |||||
|
12754 |
ՀՀ բաժնային արժեթղթեր և փայամասնակցություններ | |||||
|
12755 |
Այլ երկրների բաժնային արժեթղթեր և փայամասնակցություններ | |||||
|
12756 |
ՀՀ ոչ պետական այլ արժեթղթեր |
|||||
|
12756NI |
ՀՀ ոչ պետական այլ արժեթղթեր (հաշվեգրված անվանական տոկոս) | |||||
|
12757 |
Այլ երկրների ոչ պետական այլ արժեթղթեր | |||||
|
12757NI |
Այլ երկրների ոչ պետական այլ արժեթղթեր (հաշվեգրված անվանական տոկոս) | |||||
|
12758 |
Միջազգային ֆինանսական կազմակերպությունների արժեթղթեր | |||||
|
12758NI |
Միջազգային ֆինանսական կազմակերպությունների արժեթղթեր (հաշվեգրված անվանական տոկոս) | |||||
|
1276 |
Անհատ ձեռնարկատերերին փոխառությամբ տրամադրված արժեթղթեր | |||||
|
12760 |
ՀՀ կենտրոնական բանկի կողմից թողարկված արժեթղթեր | |||||
|
12760NI |
ՀՀ կենտրոնական բանկի կողմից թողարկված արժեթղթեր (հաշվեգրված անվանական տոկոս) | |||||
|
12761 |
Այլ երկրների կենտրոնական բանկերի կողմից թողարկված արժեթղթեր | |||||
|
12761NI |
Այլ երկրների կենտրոնական բանկերի կողմից թողարկված արժեթղթեր (հաշվեգրված անվանական տոկոս) | |||||
|
12762 |
ՀՀ պետական արժեթղթեր |
|||||
|
12762NI |
ՀՀ պետական արժեթղթեր (հաշվեգրված անվանական տոկոս) | |||||
|
12763 |
Այլ երկրների պետական արժեթղթեր |
|||||
|
12763NI |
Այլ երկրների պետական արժեթղթեր (հաշվեգրված անվանական տոկոս) | |||||
|
12764 |
ՀՀ բաժնային արժեթղթեր և փայամասնակցություններ | |||||
|
12765 |
Այլ երկրների բաժնային արժեթղթեր և փայամասնակցություններ | |||||
|
12766 |
ՀՀ ոչ պետական այլ արժեթղթեր |
|||||
|
12766NI |
ՀՀ ոչ պետական այլ արժեթղթեր (հաշվեգրված անվանական տոկոս) | |||||
|
12767 |
Այլ երկրների ոչ պետական այլ արժեթղթեր | |||||
|
12767NI |
Այլ երկրների ոչ պետական այլ արժեթղթեր (հաշվեգրված անվանական տոկոս) | |||||
|
12768 |
Միջազգային ֆինանսական կազմակերպությունների արժեթղթեր | |||||
|
12768NI |
Միջազգային ֆինանսական կազմակերպությունների արժեթղթեր (հաշվեգրված անվանական տոկոս) | |||||
|
1277 |
Այլ անձանց փոխառությամբ տրամադրված արժեթղթեր | |||||
|
12770 |
ՀՀ կենտրոնական բանկի կողմից թողարկված արժեթղթեր | |||||
|
12770NI |
ՀՀ կենտրոնական բանկի կողմից թողարկված արժեթղթեր (հաշվեգրված անվանական տոկոս) | |||||
|
12771 |
Այլ երկրների կենտրոնական բանկերի կողմից թողարկված արժեթղթեր | |||||
|
12771NI |
Այլ երկրների կենտրոնական բանկերի կողմից թողարկված արժեթղթեր (հաշվեգրված անվանական տոկոս) | |||||
|
12772 |
ՀՀ պետական արժեթղթեր |
|||||
|
12772NI |
ՀՀ պետական արժեթղթեր (հաշվեգրված անվանական տոկոս) | |||||
|
12773 |
Այլ երկրների պետական արժեթղթեր |
|||||
|
12773NI |
Այլ երկրների պետական արժեթղթեր (հաշվեգրված անվանական տոկոս) | |||||
|
12774 |
ՀՀ բաժնային արժեթղթեր և փայամասնակցություններ | |||||
|
12775 |
Այլ երկրների բաժնային արժեթղթեր և փայամասնակցություններ | |||||
|
12776 |
ՀՀ ոչ պետական այլ արժեթղթեր |
|||||
|
12776NI |
ՀՀ ոչ պետական այլ արժեթղթեր (հաշվեգրված անվանական տոկոս) | |||||
|
12777 |
Այլ երկրների ոչ պետական այլ արժեթղթեր | |||||
|
12777NI |
Այլ երկրների ոչ պետական այլ արժեթղթեր (հաշվեգրված անվանական տոկոս) | |||||
|
12778 |
Միջազգային ֆինանսական կազմակերպությունների արժեթղթեր | |||||
|
12778NI |
Միջազգային ֆինանսական կազմակերպությունների արժեթղթեր (հաշվեգրված անվանական տոկոս) | |||||
|
128 |
Սկզբնական արժեքով չափվող ֆինանսական գործիքներ | |||||
|
1280 |
Սկզբնական արժեքով չափվող բաժնային արժեթղթեր և փայամասնակցություններ | |||||
|
12800 |
Սկզբնական արժեքով չափվող սովորական բաժնետոմսեր | |||||
|
12801 |
Սկզբնական արժեքով չափվող արտոնյալ բաժնետոմսեր | |||||
|
12802 |
Սկզբնական արժեքով չափվող փայամասնակցություններ |
|||||
|
1281 |
Սկզբնական արժեքով չափվող ածանցյալ գործիքներ | |||||
|
12810 |
Սկզբնական արժեքով չափվող ածանցյալ գործիքներ | |||||
|
13 |
Վաճառքի համար մատչելի ֆինանսական ակտիվներ |
|||||
|
130 |
Արժեթղթեր |
|||||
|
1300 |
Կենտրոնական բանկերի կողմից թողարկված արժեթղթեր |
|||||
|
13000 |
Կենտրոնական բանկերի կողմից թողարկված առանց տոկոսի արժեթղթեր | |||||
|
13000NI |
Կենտրոնական բանկերի կողմից թողարկված առանց տոկոսի արժեթղթեր (զեղչ) | |||||
|
13001 |
Կենտրոնական բանկերի կողմից թողարկված տոկոսային արժեթղթեր | |||||
|
13001NI |
Կենտրոնական բանկերի կողմից թողարկված տոկոսային արժեթղթեր (հաշվեգրված անվանական տոկոս) | |||||
|
1301 |
Պետական արժեթղթեր |
|||||
|
13010 |
Պետական առանց տոկոսի արժեթղթեր |
|||||
|
13010NI |
Պետական առանց տոկոսի արժեթղթեր (զեղչ) |
|||||
|
13011 |
Պետական տոկոսային արժեթղթեր |
|||||
|
13011NI |
Պետական տոկոսային արժեթղթեր (հաշվեգրված անվանական տոկոս) | |||||
|
1302 |
Ոչ պետական արժեթղթեր |
|||||
|
13020 |
Սովորական բաժնետոմսեր |
|||||
|
13021 |
Արտոնյալ բաժնետոմսեր |
|||||
|
13022 |
Այլ փայամասնակցություններ |
|||||
|
13023 |
Ոչ պետական առանց տոկոսի արժեթղթեր |
|||||
|
13024 |
Ոչ պետական տոկոսային արժեթղթեր |
|||||
|
1303 |
Միջազգային ֆինանսական կազմակերպությունների արժեթղթեր | |||||
|
13030 |
Միջազգային ֆինանսական կազմակերպությունների առանց տոկոսի արժեթղթեր | |||||
|
13030NI |
Միջազգային ֆինանսական կազմակերպությունների առանց տոկոսի արժեթղթեր (զեղչ) | |||||
|
13031 |
Միջազգային ֆինանսական կազմակերպությունների տոկոսային արժեթղթեր | |||||
|
13031NI |
Միջազգային ֆինանսական կազմակերպությունների տոկոսային արժեթղթեր (հաշվեգրված անվանական տոկոս) | |||||
|
131 |
Ֆակտորինգային գործառնությունների գծով ստացվելիք գումարներ | |||||
|
1310 |
Ֆինանսական կազմակերպությունների հետ ֆակտորինգային գործառնությունների գծով ստացվելիք գումարներ | |||||
|
13100 |
Բանկերի հետ ֆակտորինգային գործառնություններից ստացվելիք գումարներ | |||||
|
13101 |
Վարկային կազմակերպությունների հետ ֆակտորինգային գործառնություններից ստացվելիք գումարներ | |||||
|
13102 |
Ներդրումային ընկերությունների հետ ֆակտորինգային գործառնություններից ստացվելիք գումարներ | |||||
|
13103 |
Ապահովագրական ընկերությունների հետ ֆակտորինգային գործառնություններից ստացվելիք գումարներ | |||||
|
13104 |
Այլ ֆինանսական կազմակերպությունների հետ ֆակտորինգային գործառնություններից ստացվելիք գումարներ | |||||
|
1311 |
Ֆինանսական կազմակերպություն չհանդիսացող անձանց հետ ֆակտորինգային գործառնությունների գծով ստացվելիք գումարներ | |||||
|
13110 |
Պետական առևտրային կազմակերպությունների հետ ֆակտորինգային գործառնություններից ստացվելիք գումարներ | |||||
|
13111 |
Այլ առևտրային կազմակերպությունների հետ ֆակտորինգային գործառնություններից ստացվելիք գումարներ | |||||
|
13112 |
Հիմնարկների հետ ֆակտորինգային գործառնություններից ստացվելիք գումարներ | |||||
|
13113 |
Պետական ոչ առևտրային կազմակերպությունների հետ ֆակտորինգային գործառնություններից ստացվելիք գումարներ | |||||
|
13114 |
Այլ ոչ առևտրային կազմակերպությունների հետ ֆակտորինգային գործառնություններից ստացվելիք գումարներ | |||||
|
13115 |
Ֆիզիկական անձանց հետ ֆակտորինգային գործառնություններից ստացվելիք գումարներ | |||||
|
13116 |
Անհատ ձեռնարկատերերի հետ ֆակտորինգային գործառնություններից ստացվելիք գումարներ | |||||
|
13117 |
Այլ անձանց հետ ֆակտորինգային գործառնություններից ստացվելիք գումարներ | |||||
|
132 |
Վաճառքի համար մատչելի ֆինանսական ակտիվների հնարավոր կորուստների պահուստ | |||||
|
1320 |
Վաճառքի համար մատչելի ֆինանսական ակտիվների հնարավոր կորուստների պահուստ ֆինանսական կազմակերպությունների գծով | |||||
|
13200 |
Վաճառքի համար մատչելի ֆինանսական ակտիվների հնարավոր կորուստների պահուստ բանկերի գծով | |||||
|
13201 |
Վաճառքի համար մատչելի ֆինանսական ակտիվների հնարավոր կորուստների պահուստ վարկային կազմակերպությունների գծով | |||||
|
13202 |
Վաճառքի համար մատչելի ֆինանսական ակտիվների հնարավոր կորուստների պահուստ ներդրումային ընկերությունների գծով | |||||
|
13203 |
Վաճառքի համար մատչելի ֆինանսական ակտիվների հնարավոր կորուստների պահուստ ապահովագրական ընկերությունների գծով | |||||
|
13204 |
Վաճառքի համար մատչելի ֆինանսական ակտիվների հնարավոր կորուստների պահուստ այլ ֆինանսական կազմակերպությունների գծով | |||||
|
1321 |
Վաճառքի համար մատչելի ֆինանսական ակտիվների հնարավոր կորուստների պահուստ ֆինանսական կազմակերպություն չհանդիսացող անձանց գծով | |||||
|
13210 |
Վաճառքի համար մատչելի ֆինանսական ակտիվների հնարավոր կորուստների պահուստ պետական առևտրային կազմակերպությունների գծով | |||||
|
13211 |
Վաճառքի համար մատչելի ֆինանսական ակտիվների հնարավոր կորուստների պահուստ այլ առևտրային կազմակերպությունների գծով | |||||
|
13212 |
Վաճառքի համար մատչելի ֆինանսական ակտիվների հնարավոր կորուստների պահուստ հիմնարկների գծով | |||||
|
13213 |
Վաճառքի համար մատչելի ֆինանսական ակտիվների հնարավոր կորուստների պահուստ պետական ոչ առևտրային կազմակերպությունների գծով | |||||
|
13214 |
Վաճառքի համար մատչելի ֆինանսական ակտիվների հնարավոր կորուստների պահուստ այլ ոչ առևտրային կազմակերպությունների գծով | |||||
|
13215 |
Վաճառքի համար մատչելի ֆինանսական ակտիվների հնարավոր կորուստների պահուստ ֆիզիկական անձանց գծով | |||||
|
13216 |
Վաճառքի համար մատչելի ֆինանսական ակտիվների հնարավոր կորուստների պահուստ անհատ ձեռնարկատերերի գծով | |||||
|
13217 |
Վաճառքի համար մատչելի ֆինանսական ակտիվների հնարավոր կորուստների պահուստ այլ անձանց գծով | |||||
|
133 |
Կենտրոնական բանկերին և ֆինանսական կազմակերպություններին ռեպո համաձայնագրերով վաճառված վաճառքի համար մատչելի արժեթղթեր | |||||
|
1330 |
Կենտրոնական բանկերին ռեպո համաձայնագրերով վաճառված վաճառքի համար մատչելի արժեթղթեր | |||||
|
13300 |
ՀՀ կենտրոնական բանկի կողմից թողարկված արժեթղթեր | |||||
|
13300NI |
ՀՀ կենտրոնական բանկի կողմից թողարկված արժեթղթեր (հաշվեգրված անվանական տոկոս) | |||||
|
13301 |
Այլ երկրների կենտրոնական բանկերի կողմից թողարկված արժեթղթեր | |||||
|
13301NI |
Այլ երկրների կենտրոնական բանկերի կողմից թողարկված արժեթղթեր (հաշվեգրված անվանական տոկոս) | |||||
|
13302 |
ՀՀ պետական արժեթղթեր |
|||||
|
13302NI |
ՀՀ պետական արժեթղթեր (հաշվեգրված անվանական տոկոս) | |||||
|
13303 |
Այլ երկրների պետական արժեթղթեր |
|||||
|
13303NI |
Այլ երկրների պետական արժեթղթեր (հաշվեգրված անվանական տոկոս) | |||||
|
13304 |
ՀՀ բաժնային արժեթղթեր և փայամասնակցություններ | |||||
|
13305 |
Այլ երկրների բաժնային արժեթղթեր և փայամասնակցություններ | |||||
|
13306 |
ՀՀ ոչ պետական այլ արժեթղթեր |
|||||
|
13306NI |
ՀՀ ոչ պետական այլ արժեթղթեր (հաշվեգրված անվանական տոկոս) | |||||
|
13307 |
Այլ երկրների ոչ պետական այլ արժեթղթեր | |||||
|
13307NI |
Այլ երկրների ոչ պետական այլ արժեթղթեր (հաշվեգրված անվանական տոկոս) | |||||
|
13308 |
Միջազգային ֆինանսական կազմակերպությունների արժեթղթեր | |||||
|
13308NI |
Միջազգային ֆինանսական կազմակերպությունների արժեթղթեր (հաշվեգրված անվանական տոկոս) | |||||
|
1331 |
Բանկերին ռեպո համաձայնագրերով վաճառված վաճառքի համար մատչելի արժեթղթեր | |||||
|
13310 |
ՀՀ կենտրոնական բանկի կողմից թողարկված արժեթղթեր | |||||
|
13310NI |
ՀՀ կենտրոնական բանկի կողմից թողարկված արժեթղթեր (հաշվեգրված անվանական տոկոս) | |||||
|
13311 |
Այլ երկրների կենտրոնական բանկերի կողմից թողարկված արժեթղթեր | |||||
|
13311NI |
Այլ երկրների կենտրոնական բանկերի կողմից թողարկված արժեթղթեր (հաշվեգրված անվանական տոկոս) | |||||
|
13312 |
ՀՀ պետական արժեթղթեր |
|||||
|
13312NI |
ՀՀ պետական արժեթղթեր (հաշվեգրված անվանական տոկոս) | |||||
|
13313 |
Այլ երկրների պետական արժեթղթեր |
|||||
|
13313NI |
Այլ երկրների պետական արժեթղթեր (հաշվեգրված անվանական տոկոս) | |||||
|
13314 |
ՀՀ բաժնային արժեթղթեր և փայամասնակցություններ | |||||
|
13315 |
Այլ երկրների բաժնային արժեթղթեր և փայամասնակցություններ | |||||
|
13316 |
ՀՀ ոչ պետական այլ արժեթղթեր |
|||||
|
13316NI |
ՀՀ ոչ պետական այլ արժեթղթեր (հաշվեգրված անվանական տոկոս) | |||||
|
13317 |
Այլ երկրների ոչ պետական այլ արժեթղթեր | |||||
|
13317NI |
Այլ երկրների ոչ պետական այլ արժեթղթեր (հաշվեգրված անվանական տոկոս) | |||||
|
13318 |
Միջազգային ֆինանսական կազմակերպությունների արժեթղթեր | |||||
|
13318NI |
Միջազգային ֆինանսական կազմակերպությունների արժեթղթեր (հաշվեգրված անվանական տոկոս) | |||||
|
1332 |
Վարկային կազմակերպություններին ռեպո համաձայնագրերով վաճառված վաճառքի համար մատչելի արժեթղթեր | |||||
|
13320 |
ՀՀ կենտրոնական բանկի կողմից թողարկված արժեթղթեր | |||||
|
13320NI |
ՀՀ կենտրոնական բանկի կողմից թողարկված արժեթղթեր (հաշվեգրված անվանական տոկոս) | |||||
|
13321 |
Այլ երկրների կենտրոնական բանկերի կողմից թողարկված արժեթղթեր | |||||
|
13321NI |
Այլ երկրների կենտրոնական բանկերի կողմից թողարկված արժեթղթեր (հաշվեգրված անվանական տոկոս) | |||||
|
13322 |
ՀՀ պետական արժեթղթեր |
|||||
|
13322NI |
ՀՀ պետական արժեթղթեր (հաշվեգրված անվանական տոկոս) | |||||
|
13323 |
Այլ երկրների պետական արժեթղթեր |
|||||
|
13323NI |
Այլ երկրների պետական արժեթղթեր (հաշվեգրված անվանական տոկոս) | |||||
|
13324 |
ՀՀ բաժնային արժեթղթեր և փայամասնակցություններ | |||||
|
13325 |
Այլ երկրների բաժնային արժեթղթեր և փայամասնակցություններ | |||||
|
13326 |
ՀՀ ոչ պետական այլ արժեթղթեր |
|||||
|
13326NI |
ՀՀ ոչ պետական այլ արժեթղթեր (հաշվեգրված անվանական տոկոս) | |||||
|
13327 |
Այլ երկրների ոչ պետական այլ արժեթղթեր | |||||
|
13327NI |
Այլ երկրների ոչ պետական այլ արժեթղթեր (հաշվեգրված անվանական տոկոս) | |||||
|
13328 |
Միջազգային ֆինանսական կազմակերպությունների արժեթղթեր | |||||
|
13328NI |
Միջազգային ֆինանսական կազմակերպությունների արժեթղթեր (հաշվեգրված անվանական տոկոս) | |||||
|
1333 |
Ներդրումային ընկերություններին ռեպո համաձայնագրերով վաճառված վաճառքի համար մատչելի արժեթղթեր | |||||
|
13330 |
ՀՀ կենտրոնական բանկի կողմից թողարկված արժեթղթեր | |||||
|
13330NI |
ՀՀ կենտրոնական բանկի կողմից թողարկված արժեթղթեր (հաշվեգրված անվանական տոկոս) | |||||
|
13331 |
Այլ երկրների կենտրոնական բանկերի կողմից թողարկված արժեթղթեր | |||||
|
13331NI |
Այլ երկրների կենտրոնական բանկերի կողմից թողարկված արժեթղթեր (հաշվեգրված անվանական տոկոս) | |||||
|
13332 |
ՀՀ պետական արժեթղթեր |
|||||
|
13332NI |
ՀՀ պետական արժեթղթեր (հաշվեգրված անվանական տոկոս) | |||||
|
13333 |
Այլ երկրների պետական արժեթղթեր |
|||||
|
13333NI |
Այլ երկրների պետական արժեթղթեր (հաշվեգրված անվանական տոկոս) | |||||
|
13334 |
ՀՀ բաժնային արժեթղթեր և փայամասնակցություններ | |||||
|
13335 |
Այլ երկրների բաժնային արժեթղթեր և փայամասնակցություններ | |||||
|
13336 |
ՀՀ ոչ պետական այլ արժեթղթեր |
|||||
|
13336NI |
ՀՀ ոչ պետական այլ արժեթղթեր (հաշվեգրված անվանական տոկոս) | |||||
|
13337 |
Այլ երկրների ոչ պետական այլ արժեթղթեր | |||||
|
13337NI |
Այլ երկրների ոչ պետական այլ արժեթղթեր (հաշվեգրված անվանական տոկոս) | |||||
|
13338 |
Միջազգային ֆինանսական կազմակերպությունների արժեթղթեր | |||||
|
13338NI |
Միջազգային ֆինանսական կազմակերպությունների արժեթղթեր (հաշվեգրված անվանական տոկոս) | |||||
|
1334 |
Ապահովագրական ընկերություններին ռեպո համաձայնագրերով վաճառված վաճառքի համար մատչելի արժեթղթեր | |||||
|
13340 |
ՀՀ կենտրոնական բանկի կողմից թողարկված արժեթղթեր | |||||
|
13340NI |
ՀՀ կենտրոնական բանկի կողմից թողարկված արժեթղթեր (հաշվեգրված անվանական տոկոս) | |||||
|
13341 |
Այլ երկրների կենտրոնական բանկերի կողմից թողարկված արժեթղթեր | |||||
|
13341NI |
Այլ երկրների կենտրոնական բանկերի կողմից թողարկված արժեթղթեր (հաշվեգրված անվանական տոկոս) | |||||
|
13342 |
ՀՀ պետական արժեթղթեր |
|||||
|
13342NI |
ՀՀ պետական արժեթղթեր (հաշվեգրված անվանական տոկոս) | |||||
|
13343 |
Այլ երկրների պետական արժեթղթեր |
|||||
|
13343NI |
Այլ երկրների պետական արժեթղթեր (հաշվեգրված անվանական տոկոս) | |||||
|
13344 |
ՀՀ բաժնային արժեթղթեր և փայամասնակցություններ | |||||
|
13345 |
Այլ երկրների բաժնային արժեթղթեր և փայամասնակցություններ | |||||
|
13346 |
ՀՀ ոչ պետական այլ արժեթղթեր |
|||||
|
13346NI |
ՀՀ ոչ պետական այլ արժեթղթեր (հաշվեգրված անվանական տոկոս) | |||||
|
13347 |
Այլ երկրների ոչ պետական այլ արժեթղթեր | |||||
|
13347NI |
Այլ երկրների ոչ պետական այլ արժեթղթեր (հաշվեգրված անվանական տոկոս) | |||||
|
13348 |
Միջազգային ֆինանսական կազմակերպությունների արժեթղթեր | |||||
|
13348NI |
Միջազգային ֆինանսական կազմակերպությունների արժեթղթեր (հաշվեգրված անվանական տոկոս) | |||||
|
1335 |
Այլ ֆինանսական կազմակերպություններին ռեպո համաձայնագրերով վաճառված վաճառքի համար մատչելի արժեթղթեր | |||||
|
13350 |
ՀՀ կենտրոնական բանկի կողմից թողարկված արժեթղթեր | |||||
|
13350NI |
ՀՀ կենտրոնական բանկի կողմից թողարկված արժեթղթեր (հաշվեգրված անվանական տոկոս) | |||||
|
13351 |
Այլ երկրների կենտրոնական բանկերի կողմից թողարկված արժեթղթեր | |||||
|
13351NI |
Այլ երկրների կենտրոնական բանկերի կողմից թողարկված արժեթղթեր (հաշվեգրված անվանական տոկոս) | |||||
|
13352 |
ՀՀ պետական արժեթղթեր |
|||||
|
13352NI |
ՀՀ պետական արժեթղթեր (հաշվեգրված անվանական տոկոս) | |||||
|
13353 |
Այլ երկրների պետական արժեթղթեր |
|||||
|
13353NI |
Այլ երկրների պետական արժեթղթեր (հաշվեգրված անվանական տոկոս) | |||||
|
13354 |
ՀՀ բաժնային արժեթղթեր և փայամասնակցություններ | |||||
|
13355 |
Այլ երկրների բաժնային արժեթղթեր և փայամասնակցություններ | |||||
|
13356 |
ՀՀ ոչ պետական այլ արժեթղթեր |
|||||
|
13356NI |
ՀՀ ոչ պետական այլ արժեթղթեր (հաշվեգրված անվանական տոկոս) | |||||
|
13357 |
Այլ երկրների ոչ պետական այլ արժեթղթեր | |||||
|
13357NI |
Այլ երկրների ոչ պետական այլ արժեթղթեր (հաշվեգրված անվանական տոկոս) | |||||
|
13358 |
Միջազգային ֆինանսական կազմակերպությունների արժեթղթեր | |||||
|
13358NI |
Միջազգային ֆինանսական կազմակերպությունների արժեթղթեր (հաշվեգրված անվանական տոկոս) | |||||
|
134 |
Ֆինանսական կազմակերպություն չհանդիսացող անձանց ռեպո համաձայնագրերով վաճառված վաճառքի համար մատչելի արժեթղթեր | |||||
|
1340 |
Պետական առևտրային կազմակերպություններին ռեպո համաձայնագրերով վաճառված վաճառքի համար մատչելի արժեթղթեր | |||||
|
13400 |
ՀՀ կենտրոնական բանկի կողմից թողարկված արժեթղթեր | |||||
|
13400NI |
ՀՀ կենտրոնական բանկի կողմից թողարկված արժեթղթեր (հաշվեգրված անվանական տոկոս) | |||||
|
13401 |
Այլ երկրների կենտրոնական բանկերի կողմից թողարկված արժեթղթեր | |||||
|
13401NI |
Այլ երկրների կենտրոնական բանկերի կողմից թողարկված արժեթղթեր (հաշվեգրված անվանական տոկոս) | |||||
|
13402 |
ՀՀ պետական արժեթղթեր |
|||||
|
13402NI |
ՀՀ պետական արժեթղթեր (հաշվեգրված անվանական տոկոս) | |||||
|
13403 |
Այլ երկրների պետական արժեթղթեր |
|||||
|
13403NI |
Այլ երկրների պետական արժեթղթեր (հաշվեգրված անվանական տոկոս) | |||||
|
13404 |
ՀՀ բաժնային արժեթղթեր և փայամասնակցություններ | |||||
|
13405 |
Այլ երկրների բաժնային արժեթղթեր և փայամասնակցություններ | |||||
|
13406 |
ՀՀ ոչ պետական այլ արժեթղթեր |
|||||
|
13406NI |
ՀՀ ոչ պետական այլ արժեթղթեր (հաշվեգրված անվանական տոկոս) | |||||
|
13407 |
Այլ երկրների ոչ պետական այլ արժեթղթեր | |||||
|
13407NI |
Այլ երկրների ոչ պետական այլ արժեթղթեր (հաշվեգրված անվանական տոկոս) | |||||
|
13408 |
Միջազգային ֆինանսական կազմակերպությունների արժեթղթեր | |||||
|
13408NI |
Միջազգային ֆինանսական կազմակերպությունների արժեթղթեր (հաշվեգրված անվանական տոկոս) | |||||
|
1341 |
Այլ առևտրային կազմակերպություններին ռեպո համաձայնագրերով վաճառված վաճառքի համար մատչելի արժեթղթեր | |||||
|
13410 |
ՀՀ կենտրոնական բանկի կողմից թողարկված արժեթղթեր | |||||
|
13410NI |
ՀՀ կենտրոնական բանկի կողմից թողարկված արժեթղթեր (հաշվեգրված անվանական տոկոս) | |||||
|
13411 |
Այլ երկրների կենտրոնական բանկերի կողմից թողարկված արժեթղթեր | |||||
|
13411NI |
Այլ երկրների կենտրոնական բանկերի կողմից թողարկված արժեթղթեր (հաշվեգրված անվանական տոկոս) | |||||
|
13412 |
ՀՀ պետական արժեթղթեր |
|||||
|
13412NI |
ՀՀ պետական արժեթղթեր (հաշվեգրված անվանական տոկոս) | |||||
|
13413 |
Այլ երկրների պետական արժեթղթեր |
|||||
|
13413NI |
Այլ երկրների պետական արժեթղթեր (հաշվեգրված անվանական տոկոս) | |||||
|
13414 |
ՀՀ բաժնային արժեթղթեր և փայամասնակցություններ | |||||
|
13415 |
Այլ երկրների բաժնային արժեթղթեր և փայամասնակցություններ | |||||
|
13416 |
ՀՀ ոչ պետական այլ արժեթղթեր |
|||||
|
13416NI |
ՀՀ ոչ պետական այլ արժեթղթեր (հաշվեգրված անվանական տոկոս) | |||||
|
13417 |
Այլ երկրների ոչ պետական այլ արժեթղթեր | |||||
|
13417NI |
Այլ երկրների ոչ պետական այլ արժեթղթեր (հաշվեգրված անվանական տոկոս) | |||||
|
13418 |
Միջազգային ֆինանսական կազմակերպությունների արժեթղթեր | |||||
|
13418NI |
Միջազգային ֆինանսական կազմակերպությունների արժեթղթեր (հաշվեգրված անվանական տոկոս) | |||||
|
1342 |
Հիմնարկներին ռեպո համաձայնագրերով վաճառված վաճառքի համար մատչելի արժեթղթեր | |||||
|
13420 |
ՀՀ կենտրոնական բանկի կողմից թողարկված արժեթղթեր | |||||
|
13420NI |
ՀՀ կենտրոնական բանկի կողմից թողարկված արժեթղթեր (հաշվեգրված անվանական տոկոս) | |||||
|
13421 |
Այլ երկրների կենտրոնական բանկերի կողմից թողարկված արժեթղթեր | |||||
|
13421NI |
Այլ երկրների կենտրոնական բանկերի կողմից թողարկված արժեթղթեր (հաշվեգրված անվանական տոկոս) | |||||
|
13422 |
ՀՀ պետական արժեթղթեր |
|||||
|
13422NI |
ՀՀ պետական արժեթղթեր (հաշվեգրված անվանական տոկոս) | |||||
|
13423 |
Այլ երկրների պետական արժեթղթեր |
|||||
|
13423NI |
Այլ երկրների պետական արժեթղթեր (հաշվեգրված անվանական տոկոս) | |||||
|
13424 |
ՀՀ բաժնային արժեթղթեր և փայամասնակցություններ | |||||
|
13425 |
Այլ երկրների բաժնային արժեթղթեր և փայամասնակցություններ | |||||
|
13426 |
ՀՀ ոչ պետական այլ արժեթղթեր |
|||||
|
13426NI |
ՀՀ ոչ պետական այլ արժեթղթեր (հաշվեգրված անվանական տոկոս) | |||||
|
13427 |
Այլ երկրների ոչ պետական այլ արժեթղթեր | |||||
|
13427NI |
Այլ երկրների ոչ պետական այլ արժեթղթեր (հաշվեգրված անվանական տոկոս) | |||||
|
13428 |
Միջազգային ֆինանսական կազմակերպությունների արժեթղթեր | |||||
|
13428NI |
Միջազգային ֆինանսական կազմակերպությունների արժեթղթեր (հաշվեգրված անվանական տոկոս) | |||||
|
1343 |
Պետական ոչ առևտրային կազմակերպություններին ռեպո համաձայնագրերով վաճառված վաճառքի համար մատչելի արժեթղթեր | |||||
|
13430 |
ՀՀ կենտրոնական բանկի կողմից թողարկված արժեթղթեր | |||||
|
13430NI |
ՀՀ կենտրոնական բանկի կողմից թողարկված արժեթղթեր (հաշվեգրված անվանական տոկոս) | |||||
|
13431 |
Այլ երկրների կենտրոնական բանկերի կողմից թողարկված արժեթղթեր | |||||
|
13431NI |
Այլ երկրների կենտրոնական բանկերի կողմից թողարկված արժեթղթեր (հաշվեգրված անվանական տոկոս) | |||||
|
13432 |
ՀՀ պետական արժեթղթեր |
|||||
|
13432NI |
ՀՀ պետական արժեթղթեր (հաշվեգրված անվանական տոկոս) | |||||
|
13433 |
Այլ երկրների պետական արժեթղթեր |
|||||
|
13433NI |
Այլ երկրների պետական արժեթղթեր (հաշվեգրված անվանական տոկոս) | |||||
|
13434 |
ՀՀ բաժնային արժեթղթեր և փայամասնակցություններ | |||||
|
13435 |
Այլ երկրների բաժնային արժեթղթեր և փայամասնակցություններ | |||||
|
13436 |
ՀՀ ոչ պետական այլ արժեթղթեր |
|||||
|
13436NI |
ՀՀ ոչ պետական այլ արժեթղթեր (հաշվեգրված անվանական տոկոս) | |||||
|
13437 |
Այլ երկրների ոչ պետական այլ արժեթղթեր | |||||
|
13437NI |
Այլ երկրների ոչ պետական այլ արժեթղթեր (հաշվեգրված անվանական տոկոս) | |||||
|
13438 |
Միջազգային ֆինանսական կազմակերպությունների արժեթղթեր | |||||
|
13438NI |
Միջազգային ֆինանսական կազմակերպությունների արժեթղթեր (հաշվեգրված անվանական տոկոս) | |||||
|
1344 |
Այլ ոչ առևտրային կազմակերպություններին ռեպո համաձայնագրերով վաճառված վաճառքի համար մատչելի արժեթղթեր | |||||
|
13440 |
ՀՀ կենտրոնական բանկի կողմից թողարկված արժեթղթեր | |||||
|
13440NI |
ՀՀ կենտրոնական բանկի կողմից թողարկված արժեթղթեր (հաշվեգրված անվանական տոկոս) | |||||
|
13441 |
Այլ երկրների կենտրոնական բանկերի կողմից թողարկված արժեթղթեր | |||||
|
13441NI |
Այլ երկրների կենտրոնական բանկերի կողմից թողարկված արժեթղթեր (հաշվեգրված անվանական տոկոս) | |||||
|
13442 |
ՀՀ պետական արժեթղթեր |
|||||
|
13442NI |
ՀՀ պետական արժեթղթեր (հաշվեգրված անվանական տոկոս) | |||||
|
13443 |
Այլ երկրների պետական արժեթղթեր |
|||||
|
13443NI |
Այլ երկրների պետական արժեթղթեր (հաշվեգրված անվանական տոկոս) | |||||
|
13444 |
ՀՀ բաժնային արժեթղթեր և փայամասնակցություններ | |||||
|
13445 |
Այլ երկրների բաժնային արժեթղթեր և փայամասնակցություններ | |||||
|
13446 |
ՀՀ ոչ պետական այլ արժեթղթեր |
|||||
|
13446NI |
ՀՀ ոչ պետական այլ արժեթղթեր (հաշվեգրված անվանական տոկոս) | |||||
|
13447 |
Այլ երկրների ոչ պետական այլ արժեթղթեր | |||||
|
13447NI |
Այլ երկրների ոչ պետական այլ արժեթղթեր (հաշվեգրված անվանական տոկոս) | |||||
|
13448 |
Միջազգային ֆինանսական կազմակերպությունների արժեթղթեր | |||||
|
13448NI |
Միջազգային ֆինանսական կազմակերպությունների արժեթղթեր (հաշվեգրված անվանական տոկոս) | |||||
|
1345 |
Ֆիզիկական անձանց ռեպո համաձայնագրերով վաճառված վաճառքի համար մատչելի արժեթղթեր | |||||
|
13450 |
ՀՀ կենտրոնական բանկի կողմից թողարկված արժեթղթեր | |||||
|
13450NI |
ՀՀ կենտրոնական բանկի կողմից թողարկված արժեթղթեր (հաշվեգրված անվանական տոկոս) | |||||
|
13451 |
Այլ երկրների կենտրոնական բանկերի կողմից թողարկված արժեթղթեր | |||||
|
13451NI |
Այլ երկրների կենտրոնական բանկերի կողմից թողարկված արժեթղթեր (հաշվեգրված անվանական տոկոս) | |||||
|
13452 |
ՀՀ պետական արժեթղթեր |
|||||
|
13452NI |
ՀՀ պետական արժեթղթեր (հաշվեգրված անվանական տոկոս) | |||||
|
13453 |
Այլ երկրների պետական արժեթղթեր |
|||||
|
13453NI |
Այլ երկրների պետական արժեթղթեր (հաշվեգրված անվանական տոկոս) | |||||
|
13454 |
ՀՀ բաժնային արժեթղթեր և փայամասնակցություններ | |||||
|
13455 |
Այլ երկրների բաժնային արժեթղթեր և փայամասնակցություններ | |||||
|
13456 |
ՀՀ ոչ պետական այլ արժեթղթեր |
|||||
|
13456NI |
ՀՀ ոչ պետական այլ արժեթղթեր (հաշվեգրված անվանական տոկոս) | |||||
|
13457 |
Այլ երկրների ոչ պետական այլ արժեթղթեր | |||||
|
13457NI |
Այլ երկրների ոչ պետական այլ արժեթղթեր (հաշվեգրված անվանական տոկոս) | |||||
|
13458 |
Միջազգային ֆինանսական կազմակերպությունների արժեթղթեր | |||||
|
13458NI |
Միջազգային ֆինանսական կազմակերպությունների արժեթղթեր (հաշվեգրված անվանական տոկոս) | |||||
|
1346 |
Անհատ ձեռնարկատերերին ռեպո համաձայնագրերով վաճառված վաճառքի համար մատչելի արժեթղթեր | |||||
|
13460 |
ՀՀ կենտրոնական բանկի կողմից թողարկված արժեթղթեր | |||||
|
13460NI |
ՀՀ կենտրոնական բանկի կողմից թողարկված արժեթղթեր (հաշվեգրված անվանական տոկոս) | |||||
|
13461 |
Այլ երկրների կենտրոնական բանկերի կողմից թողարկված արժեթղթեր | |||||
|
13461NI |
Այլ երկրների կենտրոնական բանկերի կողմից թողարկված արժեթղթեր (հաշվեգրված անվանական տոկոս) | |||||
|
13462 |
ՀՀ պետական արժեթղթեր |
|||||
|
13462NI |
ՀՀ պետական արժեթղթեր (հաշվեգրված անվանական տոկոս) | |||||
|
13463 |
Այլ երկրների պետական արժեթղթեր |
|||||
|
13463NI |
Այլ երկրների պետական արժեթղթեր (հաշվեգրված անվանական տոկոս) | |||||
|
13464 |
ՀՀ բաժնային արժեթղթեր և փայամասնակցություններ | |||||
|
13465 |
Այլ երկրների բաժնային արժեթղթեր և փայամասնակցություններ | |||||
|
13466 |
ՀՀ ոչ պետական այլ արժեթղթեր |
|||||
|
13466NI |
ՀՀ ոչ պետական այլ արժեթղթեր (հաշվեգրված անվանական տոկոս) | |||||
|
13467 |
Այլ երկրների ոչ պետական այլ արժեթղթեր | |||||
|
13467NI |
Այլ երկրների ոչ պետական այլ արժեթղթեր (հաշվեգրված անվանական տոկոս) | |||||
|
13468 |
Միջազգային ֆինանսական կազմակերպությունների արժեթղթեր | |||||
|
13468NI |
Միջազգային ֆինանսական կազմակերպությունների արժեթղթեր (հաշվեգրված անվանական տոկոս) | |||||
|
1347 |
Այլ անձանց ռեպո համաձայնագրերով վաճառված վաճառքի համար մատչելի արժեթղթեր | |||||
|
13470 |
ՀՀ կենտրոնական բանկի կողմից թողարկված արժեթղթեր | |||||
|
13470NI |
ՀՀ կենտրոնական բանկի կողմից թողարկված արժեթղթեր (հաշվեգրված անվանական տոկոս) | |||||
|
13471 |
Այլ երկրների կենտրոնական բանկերի կողմից թողարկված արժեթղթեր | |||||
|
13471NI |
Այլ երկրների կենտրոնական բանկերի կողմից թողարկված արժեթղթեր (հաշվեգրված անվանական տոկոս) | |||||
|
13472 |
ՀՀ պետական արժեթղթեր |
|||||
|
13472NI |
ՀՀ պետական արժեթղթեր (հաշվեգրված անվանական տոկոս) | |||||
|
13473 |
Այլ երկրների պետական արժեթղթեր |
|||||
|
13473NI |
Այլ երկրների պետական արժեթղթեր (հաշվեգրված անվանական տոկոս) | |||||
|
13474 |
ՀՀ բաժնային արժեթղթեր և փայամասնակցություններ | |||||
|
13475 |
Այլ երկրների բաժնային արժեթղթեր և փայամասնակցություններ | |||||
|
13476 |
ՀՀ ոչ պետական այլ արժեթղթեր |
|||||
|
13476NI |
ՀՀ ոչ պետական այլ արժեթղթեր (հաշվեգրված անվանական տոկոս) | |||||
|
13477 |
Այլ երկրների ոչ պետական այլ արժեթղթեր | |||||
|
13477NI |
Այլ երկրների ոչ պետական այլ արժեթղթեր (հաշվեգրված անվանական տոկոս) | |||||
|
13478 |
Միջազգային ֆինանսական կազմակերպությունների արժեթղթեր | |||||
|
13478NI |
Միջազգային ֆինանսական կազմակերպությունների արժեթղթեր (հաշվեգրված անվանական տոկոս) | |||||
|
135 |
Կենտրոնական բանկերին և ֆինանսական կազմակերպություններին փոխառությամբ տրամադրված արժեթղթեր | |||||
|
1350 |
Կենտրոնական բանկերին փոխառությամբ տրամադրված արժեթղթեր | |||||
|
13500 |
ՀՀ կենտրոնական բանկի կողմից թողարկված արժեթղթեր | |||||
|
13500NI |
ՀՀ կենտրոնական բանկի կողմից թողարկված արժեթղթեր (հաշվեգրված անվանական տոկոս) | |||||
|
13501 |
Այլ երկրների կենտրոնական բանկերի կողմից թողարկված արժեթղթեր | |||||
|
13501NI |
Այլ երկրների կենտրոնական բանկերի կողմից թողարկված արժեթղթեր (հաշվեգրված անվանական տոկոս) | |||||
|
13502 |
ՀՀ պետական արժեթղթեր |
|||||
|
13502NI |
ՀՀ պետական արժեթղթեր (հաշվեգրված անվանական տոկոս) | |||||
|
13503 |
Այլ երկրների պետական արժեթղթեր |
|||||
|
13503NI |
Այլ երկրների պետական արժեթղթեր (հաշվեգրված անվանական տոկոս) | |||||
|
13504 |
ՀՀ բաժնային արժեթղթեր և փայամասնակցություններ | |||||
|
13505 |
Այլ երկրների բաժնային արժեթղթեր և փայամասնակցություններ | |||||
|
13506 |
ՀՀ ոչ պետական այլ արժեթղթեր |
|||||
|
13506NI |
ՀՀ ոչ պետական այլ արժեթղթեր (հաշվեգրված անվանական տոկոս) | |||||
|
13507 |
Այլ երկրների ոչ պետական այլ արժեթղթեր | |||||
|
13507NI |
Այլ երկրների ոչ պետական այլ արժեթղթեր (հաշվեգրված անվանական տոկոս) | |||||
|
13508 |
Միջազգային ֆինանսական կազմակերպությունների արժեթղթեր | |||||
|
13508NI |
Միջազգային ֆինանսական կազմակերպությունների արժեթղթեր (հաշվեգրված անվանական տոկոս) | |||||
|
1351 |
Բանկերին փոխառությամբ տրամադրված արժեթղթեր | |||||
|
13510 |
ՀՀ կենտրոնական բանկի կողմից թողարկված արժեթղթեր | |||||
|
13510NI |
ՀՀ կենտրոնական բանկի կողմից թողարկված արժեթղթեր (հաշվեգրված անվանական տոկոս) | |||||
|
13511 |
Այլ երկրների կենտրոնական բանկերի կողմից թողարկված արժեթղթեր | |||||
|
13511NI |
Այլ երկրների կենտրոնական բանկերի կողմից թողարկված արժեթղթեր (հաշվեգրված անվանական տոկոս) | |||||
|
13512 |
ՀՀ պետական արժեթղթեր |
|||||
|
13512NI |
ՀՀ պետական արժեթղթեր (հաշվեգրված անվանական տոկոս) | |||||
|
13513 |
Այլ երկրների պետական արժեթղթեր |
|||||
|
13513NI |
Այլ երկրների պետական արժեթղթեր (հաշվեգրված անվանական տոկոս) | |||||
|
13514 |
ՀՀ բաժնային արժեթղթեր և փայամասնակցություններ | |||||
|
13515 |
Այլ երկրների բաժնային արժեթղթեր և փայամասնակցություններ | |||||
|
13516 |
ՀՀ ոչ պետական այլ արժեթղթեր |
|||||
|
13516NI |
ՀՀ ոչ պետական այլ արժեթղթեր (հաշվեգրված անվանական տոկոս) | |||||
|
13517 |
Այլ երկրների ոչ պետական այլ արժեթղթեր | |||||
|
13517NI |
Այլ երկրների ոչ պետական այլ արժեթղթեր (հաշվեգրված անվանական տոկոս) | |||||
|
13518 |
Միջազգային ֆինանսական կազմակերպությունների արժեթղթեր | |||||
|
13518NI |
Միջազգային ֆինանսական կազմակերպությունների արժեթղթեր (հաշվեգրված անվանական տոկոս) | |||||
|
1352 |
Վարկային կազմակերպություններին փոխառությամբ տրամադրված արժեթղթեր | |||||
|
13520 |
ՀՀ կենտրոնական բանկի կողմից թողարկված արժեթղթեր | |||||
|
13520NI |
ՀՀ կենտրոնական բանկի կողմից թողարկված արժեթղթեր (հաշվեգրված անվանական տոկոս) | |||||
|
13521 |
Այլ երկրների կենտրոնական բանկերի կողմից թողարկված արժեթղթեր | |||||
|
13521NI |
Այլ երկրների կենտրոնական բանկերի կողմից թողարկված արժեթղթեր (հաշվեգրված անվանական տոկոս) | |||||
|
13522 |
ՀՀ պետական արժեթղթեր |
|||||
|
13522NI |
ՀՀ պետական արժեթղթեր (հաշվեգրված անվանական տոկոս) | |||||
|
13523 |
Այլ երկրների պետական արժեթղթեր |
|||||
|
13523NI |
Այլ երկրների պետական արժեթղթեր (հաշվեգրված անվանական տոկոս) | |||||
|
13524 |
ՀՀ բաժնային արժեթղթեր և փայամասնակցություններ | |||||
|
13525 |
Այլ երկրների բաժնային արժեթղթեր և փայամասնակցություններ | |||||
|
13526 |
ՀՀ ոչ պետական այլ արժեթղթեր |
|||||
|
13526NI |
ՀՀ ոչ պետական այլ արժեթղթեր (հաշվեգրված անվանական տոկոս) | |||||
|
13527 |
Այլ երկրների ոչ պետական այլ արժեթղթեր | |||||
|
13527NI |
Այլ երկրների ոչ պետական այլ արժեթղթեր (հաշվեգրված անվանական տոկոս) | |||||
|
13528 |
Միջազգային ֆինանսական կազմակերպությունների արժեթղթեր | |||||
|
13528NI |
Միջազգային ֆինանսական կազմակերպությունների արժեթղթեր (հաշվեգրված անվանական տոկոս) | |||||
|
1353 |
Ներդրումային ընկերություններին փոխառությամբ տրամադրված արժեթղթեր | |||||
|
13530 |
ՀՀ կենտրոնական բանկի կողմից թողարկված արժեթղթեր | |||||
|
13530NI |
ՀՀ կենտրոնական բանկի կողմից թողարկված արժեթղթեր (հաշվեգրված անվանական տոկոս) | |||||
|
13531 |
Այլ երկրների կենտրոնական բանկերի կողմից թողարկված արժեթղթեր | |||||
|
13531NI |
Այլ երկրների կենտրոնական բանկերի կողմից թողարկված արժեթղթեր (հաշվեգրված անվանական տոկոս) | |||||
|
13532 |
ՀՀ պետական արժեթղթեր |
|||||
|
13532NI |
ՀՀ պետական արժեթղթեր (հաշվեգրված անվանական տոկոս) | |||||
|
13533 |
Այլ երկրների պետական արժեթղթեր |
|||||
|
13533NI |
Այլ երկրների պետական արժեթղթեր (հաշվեգրված անվանական տոկոս) | |||||
|
13534 |
ՀՀ բաժնային արժեթղթեր և փայամասնակցություններ | |||||
|
13535 |
Այլ երկրների բաժնային արժեթղթեր և փայամասնակցություններ | |||||
|
13536 |
ՀՀ ոչ պետական այլ արժեթղթեր |
|||||
|
13536NI |
ՀՀ ոչ պետական այլ արժեթղթեր (հաշվեգրված անվանական տոկոս) | |||||
|
13537 |
Այլ երկրների ոչ պետական այլ արժեթղթեր | |||||
|
13537NI |
Այլ երկրների ոչ պետական այլ արժեթղթեր (հաշվեգրված անվանական տոկոս) | |||||
|
13538 |
Միջազգային ֆինանսական կազմակերպությունների արժեթղթեր | |||||
|
13538NI |
Միջազգային ֆինանսական կազմակերպությունների արժեթղթեր (հաշվեգրված անվանական տոկոս) | |||||
|
1354 |
Ապահովագրական ընկերություններին փոխառությամբ տրամադրված արժեթղթեր | |||||
|
13540 |
ՀՀ կենտրոնական բանկի կողմից թողարկված արժեթղթեր | |||||
|
13540NI |
ՀՀ կենտրոնական բանկի կողմից թողարկված արժեթղթեր (հաշվեգրված անվանական տոկոս) | |||||
|
13541 |
Այլ երկրների կենտրոնական բանկերի կողմից թողարկված արժեթղթեր | |||||
|
13541NI |
Այլ երկրների կենտրոնական բանկերի կողմից թողարկված արժեթղթեր (հաշվեգրված անվանական տոկոս) | |||||
|
13542 |
ՀՀ պետական արժեթղթեր |
|||||
|
13542NI |
ՀՀ պետական արժեթղթեր (հաշվեգրված անվանական տոկոս) | |||||
|
13543 |
Այլ երկրների պետական արժեթղթեր |
|||||
|
13543NI |
Այլ երկրների պետական արժեթղթեր (հաշվեգրված անվանական տոկոս) | |||||
|
13544 |
ՀՀ բաժնային արժեթղթեր և փայամասնակցություններ | |||||
|
13545 |
Այլ երկրների բաժնային արժեթղթեր և փայամասնակցություններ | |||||
|
13546 |
ՀՀ ոչ պետական այլ արժեթղթեր |
|||||
|
13546NI |
ՀՀ ոչ պետական այլ արժեթղթեր (հաշվեգրված անվանական տոկոս) | |||||
|
13547 |
Այլ երկրների ոչ պետական այլ արժեթղթեր | |||||
|
13547NI |
Այլ երկրների ոչ պետական այլ արժեթղթեր (հաշվեգրված անվանական տոկոս) | |||||
|
13548 |
Միջազգային ֆինանսական կազմակերպությունների արժեթղթեր | |||||
|
13548NI |
Միջազգային ֆինանսական կազմակերպությունների արժեթղթեր (հաշվեգրված անվանական տոկոս) | |||||
|
1355 |
Այլ ֆինանսական կազմակերպություններին փոխառությամբ տրամադրված արժեթղթեր | |||||
|
13550 |
ՀՀ կենտրոնական բանկի կողմից թողարկված արժեթղթեր | |||||
|
13550NI |
ՀՀ կենտրոնական բանկի կողմից թողարկված արժեթղթեր (հաշվեգրված անվանական տոկոս) | |||||
|
13551 |
Այլ երկրների կենտրոնական բանկերի կողմից թողարկված արժեթղթեր | |||||
|
13551NI |
Այլ երկրների կենտրոնական բանկերի կողմից թողարկված արժեթղթեր (հաշվեգրված անվանական տոկոս) | |||||
|
13552 |
ՀՀ պետական արժեթղթեր |
|||||
|
13552NI |
ՀՀ պետական արժեթղթեր (հաշվեգրված անվանական տոկոս) | |||||
|
13553 |
Այլ երկրների պետական արժեթղթեր |
|||||
|
13553NI |
Այլ երկրների պետական արժեթղթեր (հաշվեգրված անվանական տոկոս) | |||||
|
13554 |
ՀՀ բաժնային արժեթղթեր և փայամասնակցություններ | |||||
|
13555 |
Այլ երկրների բաժնային արժեթղթեր և փայամասնակցություններ | |||||
|
13556 |
ՀՀ ոչ պետական այլ արժեթղթեր |
|||||
|
13556NI |
ՀՀ ոչ պետական այլ արժեթղթեր (հաշվեգրված անվանական տոկոս) | |||||
|
13557 |
Այլ երկրների ոչ պետական այլ արժեթղթեր | |||||
|
13557NI |
Այլ երկրների ոչ պետական այլ արժեթղթեր (հաշվեգրված անվանական տոկոս) | |||||
|
13558 |
Միջազգային ֆինանսական կազմակերպությունների արժեթղթեր | |||||
|
13558NI |
Միջազգային ֆինանսական կազմակերպությունների արժեթղթեր (հաշվեգրված անվանական տոկոս) | |||||
|
136 |
Ֆինանսական կազմակերպություն չհանդիսացող անձանց փոխառությամբ տրամադրված արժեթղթեր | |||||
|
1360 |
Ֆինանսական կազմակերպություն չհանդիսացող պետական առևտրային կազմակերպություններին փոխառությամբ տրամադրված արժեթղթեր | |||||
|
13600 |
ՀՀ կենտրոնական բանկի կողմից թողարկված արժեթղթեր | |||||
|
13600NI |
ՀՀ կենտրոնական բանկի կողմից թողարկված արժեթղթեր (հաշվեգրված անվանական տոկոս) | |||||
|
13601 |
Այլ երկրների կենտրոնական բանկերի կողմից թողարկված արժեթղթեր | |||||
|
13601NI |
Այլ երկրների կենտրոնական բանկերի կողմից թողարկված արժեթղթեր (հաշվեգրված անվանական տոկոս) | |||||
|
13602 |
ՀՀ պետական արժեթղթեր |
|||||
|
13602NI |
ՀՀ պետական արժեթղթեր (հաշվեգրված անվանական տոկոս) | |||||
|
13603 |
Այլ երկրների պետական արժեթղթեր |
|||||
|
13603NI |
Այլ երկրների պետական արժեթղթեր (հաշվեգրված անվանական տոկոս) | |||||
|
13604 |
ՀՀ բաժնային արժեթղթեր և փայամասնակցություններ | |||||
|
13605 |
Այլ երկրների բաժնային արժեթղթեր և փայամասնակցություններ | |||||
|
13606 |
ՀՀ ոչ պետական այլ արժեթղթեր |
|||||
|
13606NI |
ՀՀ ոչ պետական այլ արժեթղթեր (հաշվեգրված անվանական տոկոս) | |||||
|
13607 |
Այլ երկրների ոչ պետական այլ արժեթղթեր | |||||
|
13607NI |
Այլ երկրների ոչ պետական այլ արժեթղթեր (հաշվեգրված անվանական տոկոս) | |||||
|
13608 |
Միջազգային ֆինանսական կազմակերպությունների արժեթղթեր | |||||
|
13608NI |
Միջազգային ֆինանսական կազմակերպությունների արժեթղթեր (հաշվեգրված անվանական տոկոս) | |||||
|
1361 |
Ֆինանսական կազմակերպություն չհանդիսացող այլ առևտրային կազմակերպություններին փոխառությամբ տրամադրված արժեթղթեր | |||||
|
13610 |
ՀՀ կենտրոնական բանկի կողմից թողարկված արժեթղթեր | |||||
|
13610NI |
ՀՀ կենտրոնական բանկի կողմից թողարկված արժեթղթեր (հաշվեգրված անվանական տոկոս) | |||||
|
13611 |
Այլ երկրների կենտրոնական բանկերի կողմից թողարկված արժեթղթեր | |||||
|
13611NI |
Այլ երկրների կենտրոնական բանկերի կողմից թողարկված արժեթղթեր (հաշվեգրված անվանական տոկոս) | |||||
|
13612 |
ՀՀ պետական արժեթղթեր |
|||||
|
13612NI |
ՀՀ պետական արժեթղթեր (հաշվեգրված անվանական տոկոս) | |||||
|
13613 |
Այլ երկրների պետական արժեթղթեր |
|||||
|
13613NI |
Այլ երկրների պետական արժեթղթեր (հաշվեգրված անվանական տոկոս) | |||||
|
13614 |
ՀՀ բաժնային արժեթղթեր և փայամասնակցություններ | |||||
|
13615 |
Այլ երկրների բաժնային արժեթղթեր և փայամասնակցություններ | |||||
|
13616 |
ՀՀ ոչ պետական այլ արժեթղթեր |
|||||
|
13616NI |
ՀՀ ոչ պետական այլ արժեթղթեր (հաշվեգրված անվանական տոկոս) | |||||
|
13617 |
Այլ երկրների ոչ պետական այլ արժեթղթեր | |||||
|
13617NI |
Այլ երկրների ոչ պետական այլ արժեթղթեր (հաշվեգրված անվանական տոկոս) | |||||
|
13618 |
Միջազգային ֆինանսական կազմակերպությունների արժեթղթեր | |||||
|
13618NI |
Միջազգային ֆինանսական կազմակերպությունների արժեթղթեր (հաշվեգրված անվանական տոկոս) | |||||
|
1362 |
Հիմնարկներին փոխառությամբ տրամադրված արժեթղթեր | |||||
|
13620 |
ՀՀ կենտրոնական բանկի կողմից թողարկված արժեթղթեր | |||||
|
13620NI |
ՀՀ կենտրոնական բանկի կողմից թողարկված արժեթղթեր (հաշվեգրված անվանական տոկոս) | |||||
|
13621 |
Այլ երկրների կենտրոնական բանկերի կողմից թողարկված արժեթղթեր | |||||
|
13621NI |
Այլ երկրների կենտրոնական բանկերի կողմից թողարկված արժեթղթեր (հաշվեգրված անվանական տոկոս) | |||||
|
13622 |
ՀՀ պետական արժեթղթեր |
|||||
|
13622NI |
ՀՀ պետական արժեթղթեր (հաշվեգրված անվանական տոկոս) | |||||
|
13623 |
Այլ երկրների պետական արժեթղթեր |
|||||
|
13623NI |
Այլ երկրների պետական արժեթղթեր (հաշվեգրված անվանական տոկոս) | |||||
|
13624 |
ՀՀ բաժնային արժեթղթեր և փայամասնակցություններ | |||||
|
13625 |
Այլ երկրների բաժնային արժեթղթեր և փայամասնակցություններ | |||||
|
13626 |
ՀՀ ոչ պետական այլ արժեթղթեր |
|||||
|
13626NI |
ՀՀ ոչ պետական այլ արժեթղթեր (հաշվեգրված անվանական տոկոս) | |||||
|
13627 |
Այլ երկրների ոչ պետական այլ արժեթղթեր | |||||
|
13627NI |
Այլ երկրների ոչ պետական այլ արժեթղթեր (հաշվեգրված անվանական տոկոս) | |||||
|
13628 |
Միջազգային ֆինանսական կազմակերպությունների արժեթղթեր | |||||
|
13628NI |
Միջազգային ֆինանսական կազմակերպությունների արժեթղթեր (հաշվեգրված անվանական տոկոս) | |||||
|
1363 |
Պետական ոչ առևտրային կազմակերպություններին փոխառությամբ տրամադրված արժեթղթեր | |||||
|
13630 |
ՀՀ կենտրոնական բանկի կողմից թողարկված արժեթղթեր | |||||
|
13630NI |
ՀՀ կենտրոնական բանկի կողմից թողարկված արժեթղթեր (հաշվեգրված անվանական տոկոս) | |||||
|
13631 |
Այլ երկրների կենտրոնական բանկերի կողմից թողարկված արժեթղթեր | |||||
|
13631NI |
Այլ երկրների կենտրոնական բանկերի կողմից թողարկված արժեթղթեր (հաշվեգրված անվանական տոկոս) | |||||
|
13632 |
ՀՀ պետական արժեթղթեր |
|||||
|
13632NI |
ՀՀ պետական արժեթղթեր (հաշվեգրված անվանական տոկոս) | |||||
|
13633 |
Այլ երկրների պետական արժեթղթեր |
|||||
|
13633NI |
Այլ երկրների պետական արժեթղթեր (հաշվեգրված անվանական տոկոս) | |||||
|
13634 |
ՀՀ բաժնային արժեթղթեր և փայամասնակցություններ | |||||
|
13635 |
Այլ երկրների բաժնային արժեթղթեր և փայամասնակցություններ | |||||
|
13636 |
ՀՀ ոչ պետական այլ արժեթղթեր |
|||||
|
13636NI |
ՀՀ ոչ պետական այլ արժեթղթեր (հաշվեգրված անվանական տոկոս) | |||||
|
13637 |
Այլ երկրների ոչ պետական այլ արժեթղթեր | |||||
|
13637NI |
Այլ երկրների ոչ պետական այլ արժեթղթեր (հաշվեգրված անվանական տոկոս) | |||||
|
13638 |
Միջազգային ֆինանսական կազմակերպությունների արժեթղթեր | |||||
|
13638NI |
Միջազգային ֆինանսական կազմակերպությունների արժեթղթեր (հաշվեգրված անվանական տոկոս) | |||||
|
1364 |
Այլ ոչ առևտրային կազմակերպություններին փոխառությամբ տրամադրված արժեթղթեր | |||||
|
13640 |
ՀՀ կենտրոնական բանկի կողմից թողարկված արժեթղթեր | |||||
|
13640NI |
ՀՀ կենտրոնական բանկի կողմից թողարկված արժեթղթեր (հաշվեգրված անվանական տոկոս) | |||||
|
13641 |
Այլ երկրների կենտրոնական բանկերի կողմից թողարկված արժեթղթեր | |||||
|
13641NI |
Այլ երկրների կենտրոնական բանկերի կողմից թողարկված արժեթղթեր (հաշվեգրված անվանական տոկոս) | |||||
|
13642 |
ՀՀ պետական արժեթղթեր |
|||||
|
13642NI |
ՀՀ պետական արժեթղթեր (հաշվեգրված անվանական տոկոս) | |||||
|
13643 |
Այլ երկրների պետական արժեթղթեր |
|||||
|
13643NI |
Այլ երկրների պետական արժեթղթեր (հաշվեգրված անվանական տոկոս) | |||||
|
13644 |
ՀՀ բաժնային արժեթղթեր և փայամասնակցություններ | |||||
|
13645 |
Այլ երկրների բաժնային արժեթղթեր և փայամասնակցություններ | |||||
|
13646 |
ՀՀ ոչ պետական այլ արժեթղթեր |
|||||
|
13646NI |
ՀՀ ոչ պետական այլ արժեթղթեր (հաշվեգրված անվանական տոկոս) | |||||
|
13647 |
Այլ երկրների ոչ պետական այլ արժեթղթեր | |||||
|
13647NI |
Այլ երկրների ոչ պետական այլ արժեթղթեր (հաշվեգրված անվանական տոկոս) | |||||
|
13648 |
Միջազգային ֆինանսական կազմակերպությունների արժեթղթեր | |||||
|
13648NI |
Միջազգային ֆինանսական կազմակերպությունների արժեթղթեր (հաշվեգրված անվանական տոկոս) | |||||
|
1365 |
Ֆիզիկական անձանց փոխառությամբ տրամադրված արժեթղթեր | |||||
|
13650 |
ՀՀ կենտրոնական բանկի կողմից թողարկված արժեթղթեր | |||||
|
13650NI |
ՀՀ կենտրոնական բանկի կողմից թողարկված արժեթղթեր (հաշվեգրված անվանական տոկոս) | |||||
|
13651 |
Այլ երկրների կենտրոնական բանկերի կողմից թողարկված արժեթղթեր | |||||
|
13651NI |
Այլ երկրների կենտրոնական բանկերի կողմից թողարկված արժեթղթեր (հաշվեգրված անվանական տոկոս) | |||||
|
13652 |
ՀՀ պետական արժեթղթեր |
|||||
|
13652NI |
ՀՀ պետական արժեթղթեր (հաշվեգրված անվանական տոկոս) | |||||
|
13653 |
Այլ երկրների պետական արժեթղթեր |
|||||
|
13653NI |
Այլ երկրների պետական արժեթղթեր (հաշվեգրված անվանական տոկոս) | |||||
|
13654 |
ՀՀ բաժնային արժեթղթեր և փայամասնակցություններ | |||||
|
13655 |
Այլ երկրների բաժնային արժեթղթեր և փայամասնակցություններ | |||||
|
13656 |
ՀՀ ոչ պետական այլ արժեթղթեր |
|||||
|
13656NI |
ՀՀ ոչ պետական այլ արժեթղթեր (հաշվեգրված անվանական տոկոս) | |||||
|
13657 |
Այլ երկրների ոչ պետական այլ արժեթղթեր | |||||
|
13657NI |
Այլ երկրների ոչ պետական այլ արժեթղթեր (հաշվեգրված անվանական տոկոս) | |||||
|
13658 |
Միջազգային ֆինանսական կազմակերպությունների արժեթղթեր | |||||
|
13658NI |
Միջազգային ֆինանսական կազմակերպությունների արժեթղթեր (հաշվեգրված անվանական տոկոս) | |||||
|
1366 |
Անհատ ձեռնարկատերերին փոխառությամբ տրամադրված արժեթղթեր | |||||
|
13660 |
ՀՀ կենտրոնական բանկի կողմից թողարկված արժեթղթեր | |||||
|
13660NI |
ՀՀ կենտրոնական բանկի կողմից թողարկված արժեթղթեր (հաշվեգրված անվանական տոկոս) | |||||
|
13661 |
Այլ երկրների կենտրոնական բանկերի կողմից թողարկված արժեթղթեր | |||||
|
13661NI |
Այլ երկրների կենտրոնական բանկերի կողմից թողարկված արժեթղթեր (հաշվեգրված անվանական տոկոս) | |||||
|
13662 |
ՀՀ պետական արժեթղթեր |
|||||
|
13662NI |
ՀՀ պետական արժեթղթեր (հաշվեգրված անվանական տոկոս) | |||||
|
13663 |
Այլ երկրների պետական արժեթղթեր |
|||||
|
13663NI |
Այլ երկրների պետական արժեթղթեր (հաշվեգրված անվանական տոկոս) | |||||
|
13664 |
ՀՀ բաժնային արժեթղթեր և փայամասնակցություններ | |||||
|
13665 |
Այլ երկրների բաժնային արժեթղթեր և փայամասնակցություններ | |||||
|
13666 |
ՀՀ ոչ պետական այլ արժեթղթեր |
|||||
|
13666NI |
ՀՀ ոչ պետական այլ արժեթղթեր (հաշվեգրված անվանական տոկոս) | |||||
|
13667 |
Այլ երկրների ոչ պետական այլ արժեթղթեր | |||||
|
13667NI |
Այլ երկրների ոչ պետական այլ արժեթղթեր (հաշվեգրված անվանական տոկոս) | |||||
|
13668 |
Միջազգային ֆինանսական կազմակերպությունների արժեթղթեր | |||||
|
13668NI |
Միջազգային ֆինանսական կազմակերպությունների արժեթղթեր (հաշվեգրված անվանական տոկոս) | |||||
|
1367 |
Այլ անձանց փոխառությամբ տրամադրված արժեթղթեր | |||||
|
13670 |
ՀՀ կենտրոնական բանկի կողմից թողարկված արժեթղթեր | |||||
|
13670NI |
ՀՀ կենտրոնական բանկի կողմից թողարկված արժեթղթեր (հաշվեգրված անվանական տոկոս) | |||||
|
13671 |
Այլ երկրների կենտրոնական բանկերի կողմից թողարկված արժեթղթեր | |||||
|
13671NI |
Այլ երկրների կենտրոնական բանկերի կողմից թողարկված արժեթղթեր (հաշվեգրված անվանական տոկոս) | |||||
|
13672 |
ՀՀ պետական արժեթղթեր |
|||||
|
13672NI |
ՀՀ պետական արժեթղթեր (հաշվեգրված անվանական տոկոս) | |||||
|
13673 |
Այլ երկրների պետական արժեթղթեր |
|||||
|
13673NI |
Այլ երկրների պետական արժեթղթեր (հաշվեգրված անվանական տոկոս) | |||||
|
13674 |
ՀՀ բաժնային արժեթղթեր և փայամասնակցություններ | |||||
|
13675 |
Այլ երկրների բաժնային արժեթղթեր և փայամասնակցություններ | |||||
|
13676 |
ՀՀ ոչ պետական այլ արժեթղթեր |
|||||
|
13676NI |
ՀՀ ոչ պետական այլ արժեթղթեր (հաշվեգրված անվանական տոկոս) | |||||
|
13677 |
Այլ երկրների ոչ պետական այլ արժեթղթեր | |||||
|
13677NI |
Այլ երկրների ոչ պետական այլ արժեթղթեր (հաշվեգրված անվանական տոկոս) | |||||
|
13678 |
Միջազգային ֆինանսական կազմակերպությունների արժեթղթեր | |||||
|
13678NI |
Միջազգային ֆինանսական կազմակերպությունների արժեթղթեր (հաշվեգրված անվանական տոկոս) | |||||
|
137 |
Սկզբնական արժեքով չափվող ֆինանսական գործիքներ |
|||||
|
1370 |
Սկզբնական արժեքով չափվող բաժնային արժեթղթեր և փայամասնակցություններ | |||||
|
13700 |
Սկզբնական արժեքով չափվող սովորական բաժնետոմսեր | |||||
|
13701 |
Սկզբնական արժեքով չափվող արտոնյալ բաժնետոմսեր | |||||
|
13702 |
Սկզբնական արժեքով չափվող փայամասնակցություններ |
|||||
|
1371 |
Ածանցյալ գործիքներ |
|||||
|
13710 |
Սկզբնական արժեքով չափվող ածանցյալ գործիքներ |
|||||
|
14 |
Մինչև մարման ժամկետը պահվող ներդրումներ |
|||||
|
140 |
Արժեթղթեր |
|||||
|
1400 |
Կենտրոնական բանկերի կողմից թողարկված արժեթղթեր | |||||
|
14000 |
Կենտրոնական բանկերի կողմից թողարկված առանց տոկոսի արժեթղթեր | |||||
|
14000NV |
Կենտրոնական բանկերի կողմից թողարկված առանց տոկոսի արժեթղթեր (անվանական մնացորդ) | |||||
|
14000NI |
Կենտրոնական բանկերի կողմից թողարկված առանց տոկոսի արժեթղթեր (զեղչ) | |||||
|
14001 |
Կենտրոնական բանկերի կողմից թողարկված տոկոսային արժեթղթեր | |||||
|
14001NV |
Կենտրոնական բանկերի կողմից թողարկված տոկոսային արժեթղթեր (անվանական մնացորդ) | |||||
|
14002 |
Կենտրոնական բանկերի կողմից թողարկված տոկոսային արժեթղթերի գծով ստացվելիք տոկոսներ, տույժեր և տուգանքներ | |||||
|
14002NI |
Կենտրոնական բանկերի կողմից թողարկված տոկոսային արժեթղթերի գծով ստացվելիք տոկոսներ, տույժեր և տուգանքներ (հաշվեգրված անվանական տոկոս) | |||||
|
1401 |
Պետական արժեթղթեր |
|||||
|
14010 |
Պետական առանց տոկոսի արժեթղթեր | |||||
|
14010NV |
Պետական առանց տոկոսի արժեթղթեր (անվանական մնացորդ) | |||||
|
14010NI |
Պետական առանց տոկոսի արժեթղթեր (զեղչ) | |||||
|
14011 |
Պետական տոկոսային արժեթղթեր |
|||||
|
14011NV |
Պետական տոկոսային արժեթղթեր (անվանական մնացորդ) | |||||
|
14012 |
Պետական տոկոսային արժեթղթերի գծով ստացվելիք տոկոսներ, տույժեր և տուգանքներ | |||||
|
14012NI |
Պետական տոկոսային արժեթղթերի գծով ստացվելիք տոկոսներ, տույժեր և տուգանքներ (հաշվեգրված անվանական տոկոս) | |||||
|
1402 |
Ոչ պետական արժեթղթեր |
|||||
|
14020 |
Ոչ պետական առանց տոկոսի արժեթղթեր | |||||
|
14020NV |
Ոչ պետական առանց տոկոսի արժեթղթեր (անվանական մնացորդ) | |||||
|
14020NI |
Ոչ պետական առանց տոկոսի արժեթղթեր (զեղչ) | |||||
|
14021 |
Ոչ պետական տոկոսային արժեթղթեր |
|||||
|
14021NV |
Ոչ պետական տոկոսային արժեթղթեր (անվանական մնացորդ) | |||||
|
14022 |
Ոչ պետական տոկոսային արժեթղթերի գծով ստացվելիք տոկոսներ, տույժեր և տուգանքներ | |||||
|
14022NI |
Ոչ պետական տոկոսային արժեթղթերի գծով ստացվելիք տոկոսներ, տույժեր և տուգանքներ (հաշվեգրված անվանական տոկոս) | |||||
|
1403 |
Միջազգային ֆինանսական կազմակերպությունների արժեթղթեր |
|||||
|
14030 |
Միջազգային ֆինանսական կազմակերպությունների առանց տոկոսի արժեթղթեր | |||||
|
14030NV |
Միջազգային ֆինանսական կազմակերպությունների առանց տոկոսի արժեթղթեր (անվանական մնացորդ) | |||||
|
14031 |
Միջազգային ֆինանսական կազմակերպությունների տոկոսային արժեթղթեր | |||||
|
14031NV |
Միջազգային ֆինանսական կազմակերպությունների տոկոսային արժեթղթեր (անվանական մնացորդ) | |||||
|
14032 |
Միջազգային ֆինանսական կազմակերպությունների տոկոսային արժեթղթերի գծով ստացվելիք տոկոսներ, տույժեր և տուգանքներ | |||||
|
14032NI |
Միջազգային ֆինանսական կազմակերպությունների տոկոսային արժեթղթերի գծով ստացվելիք տոկոսներ, տույժեր և տուգանքներ (հաշվեգրված անվանական տոկոս) | |||||
|
141 |
Ֆակտորինգ |
|||||
|
1410 |
Ֆինանսական կազմակերպությունների հետ ֆակտորինգ | |||||
|
14100 |
Բանկերի հետ ֆակտորինգ |
|||||
|
14100NV |
Բանկերի հետ ֆակտորինգ (անվանական մնացորդ) | |||||
|
14101 |
Բանկերի հետ ֆակտորինգի գծով ստացվելիք տոկոսներ, տույժեր և տուգանքներ | |||||
|
14101NI |
Բանկերի հետ ֆակտորինգի գծով ստացվելիք տոկոսներ, տույժեր և տուգանքներ (հաշվեգրված անվանական տոկոս) | |||||
|
14102 |
Վարկային կազմակերպությունների հետ ֆակտորինգ | |||||
|
14102NV |
Վարկային կազմակերպությունների հետ ֆակտորինգ (անվանական մնացորդ) | |||||
|
14103 |
Վարկային կազմակերպությունների հետ ֆակտորինգի գծով ստացվելիք տոկոսներ, տույժեր և տուգանքներ | |||||
|
14103NI |
Վարկային կազմակերպությունների հետ ֆակտորինգի գծով ստացվելիք տոկոսներ, տույժեր և տուգանքներ (հաշվեգրված անվանական տոկոս) | |||||
|
14104 |
Ներդրումային ընկերությունների հետ ֆակտորինգ | |||||
|
14104NV |
Ներդրումային ընկերությունների հետ ֆակտորինգ (անվանական մնացորդ) | |||||
|
14105 |
Ներդրումային ընկերությունների հետ ֆակտորինգի գծով ստացվելիք տոկոսներ, տույժեր և տուգանքներ | |||||
|
14105NI |
Ներդրումային ընկերությունների հետ ֆակտորինգի գծով ստացվելիք տոկոսներ, տույժեր և տուգանքներ (հաշվեգրված անվանական տոկոս) | |||||
|
14106 |
Ապահովագրական ընկերությունների հետ ֆակտորինգ | |||||
|
14106NV |
Ապահովագրական ընկերությունների հետ ֆակտորինգ (անվանական մնացորդ) | |||||
|
14107 |
Ապահովագրական ընկերությունների հետ ֆակտորինգի գծով ստացվելիք տոկոսներ, տույժեր և տուգանքներ | |||||
|
14107NI |
Ապահովագրական ընկերությունների հետ ֆակտորինգի գծով ստացվելիք տոկոսներ, տույժեր և տուգանքներ (հաշվեգրված անվանական տոկոս) | |||||
|
14108 |
Այլ ֆինանսական կազմակերպությունների հետ ֆակտորինգ | |||||
|
14108NV |
Այլ ֆինանսական կազմակերպությունների հետ ֆակտորինգ (անվանական մնացորդ) | |||||
|
14109 |
Այլ ֆինանսական կազմակերպությունների հետ ֆակտորինգի գծով ստացվելիք տոկոսներ, տույժեր և տուգանքներ | |||||
|
14109NI |
Այլ ֆինանսական կազմակերպությունների հետ ֆակտորինգի գծով ստացվելիք տոկոսներ, տույժեր և տուգանքներ (հաշվեգրված անվանական տոկոս) | |||||
|
1411 |
Ֆինանսական կազմակերպություն չհանդիսացող առևտրային կազմակերպությունների հետ ֆակտորինգ | |||||
|
14110 |
Պետական առևտրային կազմակերպությունների հետ ֆակտորինգ | |||||
|
14110NV |
Պետական առևտրային կազմակերպությունների հետ ֆակտորինգ (անվանական մնացորդ) | |||||
|
14111 |
Պետական առևտրային կազմակերպությունների հետ ֆակտորինգի գծով ստացվելիք տոկոսներ, տույժեր և տուգանքներ | |||||
|
14111NI |
Պետական առևտրային կազմակերպությունների հետ ֆակտորինգի գծով ստացվելիք տոկոսներ, տույժեր և տուգանքներ (հաշվեգրված անվանական տոկոս) | |||||
|
14112 |
Ֆինանսական կազմակերպություն չհանդիսացող այլ առևտրային կազմակերպությունների ֆակտորինգ | |||||
|
14112NV |
Ֆինանսական կազմակերպություն չհանդիսացող այլ առևտրային կազմակերպությունների ֆակտորինգ (անվանական մնացորդ) | |||||
|
14113 |
Ֆինանսական կազմակերպություն չհանդիսացող այլ առևտրային կազմակերպությունների հետ ֆակտորինգի գծով ստացվելիք տոկոսներ, տույժեր և տուգանքներ | |||||
|
14113NI |
Ֆինանսական կազմակերպություն չհանդիսացող այլ առևտրային կազմակերպությունների հետ ֆակտորինգի գծով ստացվելիք տոկոսներ, տույժեր և տուգանքներ (հաշվեգրված անվանական տոկոս) | |||||
|
1412 |
Հիմնարկների և ոչ առևտրային կազմակերպությունների հետ ֆակտորինգ | |||||
|
14120 |
Հիմնարկների հետ ֆակտորինգ |
|||||
|
14120NV |
Հիմնարկների հետ ֆակտորինգ (անվանական մնացորդ) |
|||||
|
14121 |
Հիմնարկների հետ ֆակտորինգի գծով ստացվելիք տոկոսներ, տույժեր և տուգանքներ | |||||
|
14121NI |
Հիմնարկների հետ ֆակտորինգի գծով ստացվելիք տոկոսներ, տույժեր և տուգանքներ (հաշվեգրված անվանական տոկոս) | |||||
|
14122 |
Պետական ոչ առևտրային կազմակերպությունների հետ ֆակտորինգ | |||||
|
14122NV |
Պետական ոչ առևտրային կազմակերպությունների հետ ֆակտորինգ (անվանական մնացորդ) | |||||
|
14123 |
Պետական ոչ առևտրային կազմակերպությունների հետ ֆակտորինգի գծով ստացվելիք տոկոսներ, տույժեր և տուգանքներ | |||||
|
14123NI |
Պետական ոչ առևտրային կազմակերպությունների հետ ֆակտորինգի գծով ստացվելիք տոկոսներ, տույժեր և տուգանքներ (հաշվեգրված անվանական տոկոս) | |||||
|
14124 |
Այլ ոչ առևտրային կազմակերպությունների հետ ֆակտորինգ | |||||
|
14124NV |
Այլ ոչ առևտրային կազմակերպությունների հետ ֆակտորինգ (անվանական մնացորդ) | |||||
|
14125 |
Այլ այլ ոչ առևտրային կազմակերպությունների հետ ֆակտորինգի գծով ստացվելիք տոկոսներ, տույժեր և տուգանքներ | |||||
|
14125NI |
Այլ այլ ոչ առևտրային կազմակերպությունների հետ ֆակտորինգի գծով ստացվելիք տոկոսներ, տույժեր և տուգանքներ (հաշվեգրված անվանական տոկոս) | |||||
|
1413 |
Այլ անձանց հետ ֆակտորինգ |
|||||
|
14130 |
Ֆիզիկական անձանց հետ ֆակտորինգ | |||||
|
14130NV |
Ֆիզիկական անձանց հետ ֆակտորինգ (անվանական մնացորդ) | |||||
|
14131 |
Ֆիզիկական անձանց հետ ֆակտորինգի գծով ստացվելիք տոկոսներ, տույժեր և տուգանքներ | |||||
|
14131NI |
Ֆիզիկական անձանց հետ ֆակտորինգի գծով ստացվելիք տոկոսներ, տույժեր և տուգանքներ (հաշվեգրված անվանական տոկոս) | |||||
|
14132 |
Անհատ ձեռնարկատերերի հետ ֆակտորինգ | |||||
|
14132NV |
Անհատ ձեռնարկատերերի հետ ֆակտորինգ (անվանական մնացորդ) | |||||
|
14133 |
Անհատ ձեռնարկատերերի հետ ֆակտորինգի գծով ստացվելիք տոկոսներ, տույժեր և տուգանքներ | |||||
|
14133NI |
Անհատ ձեռնարկատերերի հետ ֆակտորինգի գծով ստացվելիք տոկոսներ, տույժեր և տուգանքներ (հաշվեգրված անվանական տոկոս) | |||||
|
14134 |
Այլ անձանց հետ ֆակտորինգ |
|||||
|
14134NV |
Այլ անձանց հետ ֆակտորինգ (անվանական մնացորդ) | |||||
|
14135 |
Այլ անձանց հետ ֆակտորինգի գծով ստացվելիք տոկոսներ, տույժեր և տուգանքներ | |||||
|
14135NI |
Այլ անձանց հետ ֆակտորինգի գծով ստացվելիք տոկոսներ, տույժեր և տուգանքներ (հաշվեգրված անվանական տոկոս) | |||||
|
142 |
Մինչև մարման ժամկետը պահվող ֆինանսական ակտիվների հնարավոր կորուստների պահուստ | |||||
|
1420 |
Մինչև մարման ժամկետը պահվող ֆինանսական ակտիվների հնարավոր կորուստների պահուստ ֆինանսական կազմակերպությունների գծով | |||||
|
14200 |
Մինչև մարման ժամկետը պահվող ֆինանսական ակտիվների հնարավոր կորուստների պահուստ բանկերի գծով | |||||
|
14201 |
Մինչև մարման ժամկետը պահվող ֆինանսական ակտիվների հնարավոր կորուստների պահուստ վարկային կազմակերպությունների գծով | |||||
|
14202 |
Մինչև մարման ժամկետը պահվող ֆինանսական ակտիվների հնարավոր կորուստների պահուստ ներդրումային ընկերությունների գծով | |||||
|
14203 |
Մինչև մարման ժամկետը պահվող ֆինանսական ակտիվների հնարավոր կորուստների պահուստ ապահովագրական ընկերությունների գծով | |||||
|
14204 |
Մինչև մարման ժամկետը պահվող ֆինանսական ակտիվների հնարավոր կորուստների պահուստ այլ ֆինանսական կազմակերպությունների գծով | |||||
|
1421 |
Մինչև մարման ժամկետը պահվող ֆինանսական ակտիվների հնարավոր կորուստների պահուստ ֆինանսական կազմակերպություն չհանդիսացող անձանց գծով | |||||
|
14210 |
Մինչև մարման ժամկետը պահվող ֆինանսական ակտիվների հնարավոր կորուստների պահուստ պետական առևտրային կազմակերպությունների գծով | |||||
|
14211 |
Մինչև մարման ժամկետը պահվող ֆինանսական ակտիվների հնարավոր կորուստների պահուստ այլ առևտրային կազմակերպությունների գծով | |||||
|
14212 |
Մինչև մարման ժամկետը պահվող ֆինանսական ակտիվների հնարավոր կորուստների պահուստ հիմնարկների գծով | |||||
|
14213 |
Մինչև մարման ժամկետը պահվող ֆինանսական ակտիվների հնարավոր կորուստների պահուստ պետական ոչ առևտրային կազմակերպությունների գծով | |||||
|
14214 |
Մինչև մարման ժամկետը պահվող ֆինանսական ակտիվների հնարավոր կորուստների պահուստ այլ ոչ առևտրային կազմակերպությունների գծով | |||||
|
14215 |
Մինչև մարման ժամկետը պահվող ֆինանսական ակտիվների հնարավոր կորուստների պահուստ ֆիզիկական անձանց գծով | |||||
|
14216 |
Մինչև մարման ժամկետը պահվող ֆինանսական ակտիվների հնարավոր կորուստների պահուստ անհատ ձեռնարկատերերի գծով | |||||
|
14217 |
Մինչև մարման ժամկետը պահվող ֆինանսական ակտիվների հնարավոր կորուստների պահուստ այլ անձանց գծով | |||||
|
143 |
Կենտրոնական բանկերին և ֆինանսական կազմակերպություններին ռեպո համաձայնագրերով վաճառված մինչև մարման ժամկետը պահվող արժեթղթեր | |||||
|
1430 |
Կենտրոնական բանկերին ռեպո համաձայնագրերով վաճառված մինչև մարման ժամկետը պահվող արժեթղթեր | |||||
|
14300 |
ՀՀ կենտրոնական բանկի կողմից թողարկված արժեթղթեր | |||||
|
14300NI |
ՀՀ կենտրոնական բանկի կողմից թողարկված արժեթղթեր (հաշվեգրված անվանական տոկոս) | |||||
|
14301 |
Այլ երկրների կենտրոնական բանկերի կողմից թողարկված արժեթղթեր | |||||
|
14301NI |
Այլ երկրների կենտրոնական բանկերի կողմից թողարկված արժեթղթեր (հաշվեգրված անվանական տոկոս) | |||||
|
14302 |
ՀՀ պետական արժեթղթեր |
|||||
|
14302NI |
ՀՀ պետական արժեթղթեր (հաշվեգրված անվանական տոկոս) | |||||
|
14303 |
Այլ երկրների պետական արժեթղթեր |
|||||
|
14303NI |
Այլ երկրների պետական արժեթղթեր (հաշվեգրված անվանական տոկոս) | |||||
|
14304 |
ՀՀ ոչ պետական այլ արժեթղթեր |
|||||
|
14304NI |
ՀՀ ոչ պետական այլ արժեթղթեր (հաշվեգրված անվանական տոկոս) | |||||
|
14305 |
Այլ երկրների ոչ պետական այլ արժեթղթեր | |||||
|
14305NI |
Այլ երկրների ոչ պետական այլ արժեթղթեր (հաշվեգրված անվանական տոկոս) | |||||
|
14306 |
Միջազգային ֆինանսական կազմակերպությունների արժեթղթեր | |||||
|
14306NI |
Միջազգային ֆինանսական կազմակերպությունների արժեթղթեր (հաշվեգրված անվանական տոկոս) | |||||
|
1431 |
Բանկերին ռեպո համաձայնագրերով վաճառված մինչև մարման ժամկետը պահվող արժեթղթեր | |||||
|
14310 |
ՀՀ կենտրոնական բանկի կողմից թողարկված արժեթղթեր | |||||
|
14310NI |
ՀՀ կենտրոնական բանկի կողմից թողարկված արժեթղթեր (հաշվեգրված անվանական տոկոս) | |||||
|
14311 |
Այլ երկրների կենտրոնական բանկերի կողմից թողարկված արժեթղթեր | |||||
|
14311NI |
Այլ երկրների կենտրոնական բանկերի կողմից թողարկված արժեթղթեր (հաշվեգրված անվանական տոկոս) | |||||
|
14312 |
ՀՀ պետական արժեթղթեր |
|||||
|
14312NI |
ՀՀ պետական արժեթղթեր (հաշվեգրված անվանական տոկոս) | |||||
|
14313 |
Այլ երկրների պետական արժեթղթեր |
|||||
|
14313NI |
Այլ երկրների պետական արժեթղթեր (հաշվեգրված անվանական տոկոս) | |||||
|
14314 |
ՀՀ ոչ պետական այլ արժեթղթեր |
|||||
|
14314NI |
ՀՀ ոչ պետական այլ արժեթղթեր (հաշվեգրված անվանական տոկոս) | |||||
|
14315 |
Այլ երկրների ոչ պետական այլ արժեթղթեր | |||||
|
14315NI |
Այլ երկրների ոչ պետական այլ արժեթղթեր (հաշվեգրված անվանական տոկոս) | |||||
|
14316 |
Միջազգային ֆինանսական կազմակերպությունների արժեթղթեր | |||||
|
14316NI |
Միջազգային ֆինանսական կազմակերպությունների արժեթղթեր (հաշվեգրված անվանական տոկոս) | |||||
|
1432 |
Վարկային կազմակերպություններին ռեպո համաձայնագրերով վաճառված մինչև մարման ժամկետը պահվող արժեթղթեր | |||||
|
14320 |
ՀՀ կենտրոնական բանկի կողմից թողարկված արժեթղթեր | |||||
|
14320NI |
ՀՀ կենտրոնական բանկի կողմից թողարկված արժեթղթեր (հաշվեգրված անվանական տոկոս) | |||||
|
14321 |
Այլ երկրների կենտրոնական բանկերի կողմից թողարկված արժեթղթեր | |||||
|
14321NI |
Այլ երկրների կենտրոնական բանկերի կողմից թողարկված արժեթղթեր (հաշվեգրված անվանական տոկոս) | |||||
|
14322 |
ՀՀ պետական արժեթղթեր |
|||||
|
14322NI |
ՀՀ պետական արժեթղթեր (հաշվեգրված անվանական տոկոս) | |||||
|
14323 |
Այլ երկրների պետական արժեթղթեր |
|||||
|
14323NI |
Այլ երկրների պետական արժեթղթեր (հաշվեգրված անվանական տոկոս) | |||||
|
14324 |
ՀՀ ոչ պետական այլ արժեթղթեր |
|||||
|
14324NI |
ՀՀ ոչ պետական այլ արժեթղթեր (հաշվեգրված անվանական տոկոս) | |||||
|
14325 |
Այլ երկրների ոչ պետական այլ արժեթղթեր | |||||
|
14325NI |
Այլ երկրների ոչ պետական այլ արժեթղթեր (հաշվեգրված անվանական տոկոս) | |||||
|
14326 |
Միջազգային ֆինանսական կազմակերպությունների արժեթղթեր | |||||
|
14326NI |
Միջազգային ֆինանսական կազմակերպությունների արժեթղթեր (հաշվեգրված անվանական տոկոս) | |||||
|
1433 |
Ներդրումային ընկերություններին ռեպո համաձայնագրերով վաճառված մինչև մարման ժամկետը պահվող արժեթղթեր | |||||
|
14330 |
ՀՀ կենտրոնական բանկի կողմից թողարկված արժեթղթեր | |||||
|
14330NI |
ՀՀ կենտրոնական բանկի կողմից թողարկված արժեթղթեր (հաշվեգրված անվանական տոկոս) | |||||
|
14331 |
Այլ երկրների կենտրոնական բանկերի կողմից թողարկված արժեթղթեր | |||||
|
14331NI |
Այլ երկրների կենտրոնական բանկերի կողմից թողարկված արժեթղթեր (հաշվեգրված անվանական տոկոս) | |||||
|
14332 |
ՀՀ պետական արժեթղթեր |
|||||
|
14332NI |
ՀՀ պետական արժեթղթեր (հաշվեգրված անվանական տոկոս) | |||||
|
14333 |
Այլ երկրների պետական արժեթղթեր |
|||||
|
14333NI |
Այլ երկրների պետական արժեթղթեր (հաշվեգրված անվանական տոկոս) | |||||
|
14334 |
ՀՀ ոչ պետական այլ արժեթղթեր |
|||||
|
14334NI |
ՀՀ ոչ պետական այլ արժեթղթեր (հաշվեգրված անվանական տոկոս) | |||||
|
14335 |
Այլ երկրների ոչ պետական այլ արժեթղթեր | |||||
|
14335NI |
Այլ երկրների ոչ պետական այլ արժեթղթեր (հաշվեգրված անվանական տոկոս) | |||||
|
14336 |
Միջազգային ֆինանսական կազմակերպությունների արժեթղթեր | |||||
|
14336NI |
Միջազգային ֆինանսական կազմակերպությունների արժեթղթեր (հաշվեգրված անվանական տոկոս) | |||||
|
1434 |
Ապահովագրական ընկերություններին ռեպո համաձայնագրերով վաճառված մինչև մարման ժամկետը պահվող արժեթղթեր | |||||
|
14340 |
ՀՀ կենտրոնական բանկի կողմից թողարկված արժեթղթեր | |||||
|
14340NI |
ՀՀ կենտրոնական բանկի կողմից թողարկված արժեթղթեր (հաշվեգրված անվանական տոկոս) | |||||
|
14341 |
Այլ երկրների կենտրոնական բանկերի կողմից թողարկված արժեթղթեր | |||||
|
14341NI |
Այլ երկրների կենտրոնական բանկերի կողմից թողարկված արժեթղթեր (հաշվեգրված անվանական տոկոս) | |||||
|
14342 |
ՀՀ պետական արժեթղթեր |
|||||
|
14342NI |
ՀՀ պետական արժեթղթեր (հաշվեգրված անվանական տոկոս) | |||||
|
14343 |
Այլ երկրների պետական արժեթղթեր |
|||||
|
14343NI |
Այլ երկրների պետական արժեթղթեր (հաշվեգրված անվանական տոկոս) | |||||
|
14344 |
ՀՀ ոչ պետական այլ արժեթղթեր |
|||||
|
14344NI |
ՀՀ ոչ պետական այլ արժեթղթեր (հաշվեգրված անվանական տոկոս) | |||||
|
14345 |
Այլ երկրների ոչ պետական այլ արժեթղթեր | |||||
|
14345NI |
Այլ երկրների ոչ պետական այլ արժեթղթեր (հաշվեգրված անվանական տոկոս) | |||||
|
14346 |
Միջազգային ֆինանսական կազմակերպությունների արժեթղթեր | |||||
|
14346NI |
Միջազգային ֆինանսական կազմակերպությունների արժեթղթեր (հաշվեգրված անվանական տոկոս) | |||||
|
1435 |
Այլ ֆինանսական կազմակերպություններին ռեպո համաձայնագրերով վաճառված մինչև մարման ժամկետը պահվող արժեթղթեր | |||||
|
14350 |
ՀՀ կենտրոնական բանկի կողմից թողարկված արժեթղթեր | |||||
|
14350NI |
ՀՀ կենտրոնական բանկի կողմից թողարկված արժեթղթեր (հաշվեգրված անվանական տոկոս) | |||||
|
14351 |
Այլ երկրների կենտրոնական բանկերի կողմից թողարկված արժեթղթեր | |||||
|
14351NI |
Այլ երկրների կենտրոնական բանկերի կողմից թողարկված արժեթղթեր (հաշվեգրված անվանական տոկոս) | |||||
|
14352 |
ՀՀ պետական արժեթղթեր |
|||||
|
14352NI |
ՀՀ պետական արժեթղթեր (հաշվեգրված անվանական տոկոս) | |||||
|
14353 |
Այլ երկրների պետական արժեթղթեր |
|||||
|
14353NI |
Այլ երկրների պետական արժեթղթեր (հաշվեգրված անվանական տոկոս) | |||||
|
14354 |
ՀՀ ոչ պետական այլ արժեթղթեր |
|||||
|
14354NI |
ՀՀ ոչ պետական այլ արժեթղթեր (հաշվեգրված անվանական տոկոս) | |||||
|
14355 |
Այլ երկրների ոչ պետական այլ արժեթղթեր | |||||
|
14355NI |
Այլ երկրների ոչ պետական այլ արժեթղթեր (հաշվեգրված անվանական տոկոս) | |||||
|
14356 |
Միջազգային ֆինանսական կազմակերպությունների արժեթղթեր | |||||
|
14356NI |
Միջազգային ֆինանսական կազմակերպությունների արժեթղթեր (հաշվեգրված անվանական տոկոս) | |||||
|
144 |
Ֆինանսական կազմակերպություն չհանդիսացող անձանց ռեպո համաձայնագրերով վաճառված մինչև մարման ժամկետը պահվող արժեթղթեր | |||||
|
1440 |
Պետական առևտրային կազմակերպություններին ռեպո համաձայնագրերով վաճառված մինչև մարման ժամկետը պահվող արժեթղթեր | |||||
|
14400 |
ՀՀ կենտրոնական բանկի կողմից թողարկված արժեթղթեր | |||||
|
14400NI |
ՀՀ կենտրոնական բանկի կողմից թողարկված արժեթղթեր (հաշվեգրված անվանական տոկոս) | |||||
|
14401 |
Այլ երկրների կենտրոնական բանկերի կողմից թողարկված արժեթղթեր | |||||
|
14401NI |
Այլ երկրների կենտրոնական բանկերի կողմից թողարկված արժեթղթեր (հաշվեգրված անվանական տոկոս) | |||||
|
14402 |
ՀՀ պետական արժեթղթեր |
|||||
|
14402NI |
ՀՀ պետական արժեթղթեր (հաշվեգրված անվանական տոկոս) | |||||
|
14403 |
Այլ երկրների պետական արժեթղթեր |
|||||
|
14403NI |
Այլ երկրների պետական արժեթղթեր (հաշվեգրված անվանական տոկոս) | |||||
|
14404 |
ՀՀ ոչ պետական այլ արժեթղթեր |
|||||
|
14404NI |
ՀՀ ոչ պետական այլ արժեթղթեր (հաշվեգրված անվանական տոկոս) | |||||
|
14405 |
Այլ երկրների ոչ պետական այլ արժեթղթեր | |||||
|
14405NI |
Այլ երկրների ոչ պետական այլ արժեթղթեր (հաշվեգրված անվանական տոկոս) | |||||
|
14406 |
Միջազգային ֆինանսական կազմակերպությունների արժեթղթեր | |||||
|
14406NI |
Միջազգային ֆինանսական կազմակերպությունների արժեթղթեր (հաշվեգրված անվանական տոկոս) | |||||
|
1441 |
Այլ առևտրային կազմակերպություններին ռեպո համաձայնագրերով վաճառված մինչև մարման ժամկետը պահվող արժեթղթեր | |||||
|
14410 |
ՀՀ կենտրոնական բանկի կողմից թողարկված արժեթղթեր | |||||
|
14410NI |
ՀՀ կենտրոնական բանկի կողմից թողարկված արժեթղթեր (հաշվեգրված անվանական տոկոս) | |||||
|
14411 |
Այլ երկրների կենտրոնական բանկերի կողմից թողարկված արժեթղթեր | |||||
|
14411NI |
Այլ երկրների կենտրոնական բանկերի կողմից թողարկված արժեթղթեր (հաշվեգրված անվանական տոկոս) | |||||
|
14412 |
ՀՀ պետական արժեթղթեր |
|||||
|
14412NI |
ՀՀ պետական արժեթղթեր (հաշվեգրված անվանական տոկոս) | |||||
|
14413 |
Այլ երկրների պետական արժեթղթեր |
|||||
|
14413NI |
Այլ երկրների պետական արժեթղթեր (հաշվեգրված անվանական տոկոս) | |||||
|
14414 |
ՀՀ ոչ պետական այլ արժեթղթեր |
|||||
|
14414NI |
ՀՀ ոչ պետական այլ արժեթղթեր (հաշվեգրված անվանական տոկոս) | |||||
|
14415 |
Այլ երկրների ոչ պետական այլ արժեթղթեր | |||||
|
14415NI |
Այլ երկրների ոչ պետական այլ արժեթղթեր (հաշվեգրված անվանական տոկոս) | |||||
|
14416 |
Միջազգային ֆինանսական կազմակերպությունների արժեթղթեր | |||||
|
14416NI |
Միջազգային ֆինանսական կազմակերպությունների արժեթղթեր (հաշվեգրված անվանական տոկոս) | |||||
|
1442 |
Հիմնարկներին ռեպո համաձայնագրերով վաճառված մինչև մարման ժամկետը պահվող արժեթղթեր | |||||
|
14420 |
ՀՀ կենտրոնական բանկի կողմից թողարկված արժեթղթեր | |||||
|
14420NI |
ՀՀ կենտրոնական բանկի կողմից թողարկված արժեթղթեր (հաշվեգրված անվանական տոկոս) | |||||
|
14421 |
Այլ երկրների կենտրոնական բանկերի կողմից թողարկված արժեթղթեր | |||||
|
14421NI |
Այլ երկրների կենտրոնական բանկերի կողմից թողարկված արժեթղթեր (հաշվեգրված անվանական տոկոս) | |||||
|
14422 |
ՀՀ պետական արժեթղթեր |
|||||
|
14422NI |
ՀՀ պետական արժեթղթեր (հաշվեգրված անվանական տոկոս) | |||||
|
14423 |
Այլ երկրների պետական արժեթղթեր |
|||||
|
14423NI |
Այլ երկրների պետական արժեթղթեր (հաշվեգրված անվանական տոկոս) | |||||
|
14424 |
ՀՀ ոչ պետական այլ արժեթղթեր |
|||||
|
14424NI |
ՀՀ ոչ պետական այլ արժեթղթեր (հաշվեգրված անվանական տոկոս) | |||||
|
14425 |
Այլ երկրների ոչ պետական այլ արժեթղթեր | |||||
|
14425NI |
Այլ երկրների ոչ պետական այլ արժեթղթեր (հաշվեգրված անվանական տոկոս) | |||||
|
14426 |
Միջազգային ֆինանսական կազմակերպությունների արժեթղթեր | |||||
|
14426NI |
Միջազգային ֆինանսական կազմակերպությունների արժեթղթեր (հաշվեգրված անվանական տոկոս) | |||||
|
1443 |
Պետական ոչ առևտրային կազմակերպություններին ռեպո համաձայնագրերով վաճառված մինչև մարման ժամկետը պահվող արժեթղթեր | |||||
|
14430 |
ՀՀ կենտրոնական բանկի կողմից թողարկված արժեթղթեր | |||||
|
14430NI |
ՀՀ կենտրոնական բանկի կողմից թողարկված արժեթղթեր (հաշվեգրված անվանական տոկոս) | |||||
|
14431 |
Այլ երկրների կենտրոնական բանկերի կողմից թողարկված արժեթղթեր | |||||
|
14431NI |
Այլ երկրների կենտրոնական բանկերի կողմից թողարկված արժեթղթեր (հաշվեգրված անվանական տոկոս) | |||||
|
14432 |
ՀՀ պետական արժեթղթեր |
|||||
|
14432NI |
ՀՀ պետական արժեթղթեր (հաշվեգրված անվանական տոկոս) | |||||
|
14433 |
Այլ երկրների պետական արժեթղթեր |
|||||
|
14433NI |
Այլ երկրների պետական արժեթղթեր (հաշվեգրված անվանական տոկոս) | |||||
|
14434 |
ՀՀ ոչ պետական այլ արժեթղթեր |
|||||
|
14434NI |
ՀՀ ոչ պետական այլ արժեթղթեր (հաշվեգրված անվանական տոկոս) | |||||
|
14435 |
Այլ երկրների ոչ պետական այլ արժեթղթեր | |||||
|
14435NI |
Այլ երկրների ոչ պետական այլ արժեթղթեր (հաշվեգրված անվանական տոկոս) | |||||
|
14436 |
Միջազգային ֆինանսական կազմակերպությունների արժեթղթեր | |||||
|
14436NI |
Միջազգային ֆինանսական կազմակերպությունների արժեթղթեր (հաշվեգրված անվանական տոկոս) | |||||
|
1444 |
Այլ ոչ առևտրային կազմակերպություններին ռեպո համաձայնագրերով վաճառված մինչև մարման ժամկետը պահվող արժեթղթեր | |||||
|
14440 |
ՀՀ կենտրոնական բանկի կողմից թողարկված արժեթղթեր | |||||
|
14440NI |
ՀՀ կենտրոնական բանկի կողմից թողարկված արժեթղթեր (հաշվեգրված անվանական տոկոս) | |||||
|
14441 |
Այլ երկրների կենտրոնական բանկերի կողմից թողարկված արժեթղթեր | |||||
|
14441NI |
Այլ երկրների կենտրոնական բանկերի կողմից թողարկված արժեթղթեր (հաշվեգրված անվանական տոկոս) | |||||
|
14442 |
ՀՀ պետական արժեթղթեր |
|||||
|
14442NI |
ՀՀ պետական արժեթղթեր (հաշվեգրված անվանական տոկոս) | |||||
|
14443 |
Այլ երկրների պետական արժեթղթեր |
|||||
|
14443NI |
Այլ երկրների պետական արժեթղթեր (հաշվեգրված անվանական տոկոս) | |||||
|
14444 |
ՀՀ ոչ պետական այլ արժեթղթեր |
|||||
|
14444NI |
ՀՀ ոչ պետական այլ արժեթղթեր (հաշվեգրված անվանական տոկոս) | |||||
|
14445 |
Այլ երկրների ոչ պետական այլ արժեթղթեր | |||||
|
14445NI |
Այլ երկրների ոչ պետական այլ արժեթղթեր (հաշվեգրված անվանական տոկոս) | |||||
|
14446 |
Միջազգային ֆինանսական կազմակերպությունների արժեթղթեր | |||||
|
14446NI |
Միջազգային ֆինանսական կազմակերպությունների արժեթղթեր (հաշվեգրված անվանական տոկոս) | |||||
|
1445 |
Ֆիզիկական անձանց ռեպո համաձայնագրերով վաճառված մինչև մարման ժամկետը պահվող արժեթղթեր | |||||
|
14450 |
ՀՀ կենտրոնական բանկի կողմից թողարկված արժեթղթեր | |||||
|
14450NI |
ՀՀ կենտրոնական բանկի կողմից թողարկված արժեթղթեր (հաշվեգրված անվանական տոկոս) | |||||
|
14451 |
Այլ երկրների կենտրոնական բանկերի կողմից թողարկված արժեթղթեր | |||||
|
14451NI |
Այլ երկրների կենտրոնական բանկերի կողմից թողարկված արժեթղթեր (հաշվեգրված անվանական տոկոս) | |||||
|
14452 |
ՀՀ պետական արժեթղթեր |
|||||
|
14452NI |
ՀՀ պետական արժեթղթեր (հաշվեգրված անվանական տոկոս) | |||||
|
14453 |
Այլ երկրների պետական արժեթղթեր |
|||||
|
14453NI |
Այլ երկրների պետական արժեթղթեր (հաշվեգրված անվանական տոկոս) | |||||
|
14454 |
ՀՀ ոչ պետական այլ արժեթղթեր |
|||||
|
14454NI |
ՀՀ ոչ պետական այլ արժեթղթեր (հաշվեգրված անվանական տոկոս) | |||||
|
14455 |
Այլ երկրների ոչ պետական այլ արժեթղթեր | |||||
|
14455NI |
Այլ երկրների ոչ պետական այլ արժեթղթեր (հաշվեգրված անվանական տոկոս) | |||||
|
14456 |
Միջազգային ֆինանսական կազմակերպությունների արժեթղթեր | |||||
|
14456NI |
Միջազգային ֆինանսական կազմակերպությունների արժեթղթեր (հաշվեգրված անվանական տոկոս) | |||||
|
1446 |
Անհատ ձեռնարկատերերին ռեպո համաձայնագրերով վաճառված մինչև մարման ժամկետը պահվող արժեթղթեր | |||||
|
14460 |
ՀՀ կենտրոնական բանկի կողմից թողարկված արժեթղթեր | |||||
|
14460NI |
ՀՀ կենտրոնական բանկի կողմից թողարկված արժեթղթեր (հաշվեգրված անվանական տոկոս) | |||||
|
14461 |
Այլ երկրների կենտրոնական բանկերի կողմից թողարկված արժեթղթեր | |||||
|
14461NI |
Այլ երկրների կենտրոնական բանկերի կողմից թողարկված արժեթղթեր (հաշվեգրված անվանական տոկոս) | |||||
|
14462 |
ՀՀ պետական արժեթղթեր |
|||||
|
14462NI |
ՀՀ պետական արժեթղթեր (հաշվեգրված անվանական տոկոս) | |||||
|
14463 |
Այլ երկրների պետական արժեթղթեր |
|||||
|
14463NI |
Այլ երկրների պետական արժեթղթեր (հաշվեգրված անվանական տոկոս) | |||||
|
14464 |
ՀՀ ոչ պետական այլ արժեթղթեր |
|||||
|
14464NI |
ՀՀ ոչ պետական այլ արժեթղթեր (հաշվեգրված անվանական տոկոս) | |||||
|
14465 |
Այլ երկրների ոչ պետական այլ արժեթղթեր | |||||
|
14465NI |
Այլ երկրների ոչ պետական այլ արժեթղթեր (հաշվեգրված անվանական տոկոս) | |||||
|
14466 |
Միջազգային ֆինանսական կազմակերպությունների արժեթղթեր | |||||
|
14466NI |
Միջազգային ֆինանսական կազմակերպությունների արժեթղթեր (հաշվեգրված անվանական տոկոս) | |||||
|
1447 |
Այլ անձանց ռեպո համաձայնագրերով վաճառված մինչև մարման ժամկետը պահվող արժեթղթեր | |||||
|
14470 |
ՀՀ կենտրոնական բանկի կողմից թողարկված արժեթղթեր | |||||
|
14470NI |
ՀՀ կենտրոնական բանկի կողմից թողարկված արժեթղթեր (հաշվեգրված անվանական տոկոս) | |||||
|
14471 |
Այլ երկրների կենտրոնական բանկերի կողմից թողարկված արժեթղթեր | |||||
|
14471NI |
Այլ երկրների կենտրոնական բանկերի կողմից թողարկված արժեթղթեր (հաշվեգրված անվանական տոկոս) | |||||
|
14472 |
ՀՀ պետական արժեթղթեր |
|||||
|
14472NI |
ՀՀ պետական արժեթղթեր (հաշվեգրված անվանական տոկոս) | |||||
|
14473 |
Այլ երկրների պետական արժեթղթեր |
|||||
|
14473NI |
Այլ երկրների պետական արժեթղթեր (հաշվեգրված անվանական տոկոս) | |||||
|
14474 |
ՀՀ ոչ պետական այլ արժեթղթեր |
|||||
|
14474NI |
ՀՀ ոչ պետական այլ արժեթղթեր (հաշվեգրված անվանական տոկոս) | |||||
|
14475 |
Այլ երկրների ոչ պետական այլ արժեթղթեր | |||||
|
14475NI |
Այլ երկրների ոչ պետական այլ արժեթղթեր (հաշվեգրված անվանական տոկոս) | |||||
|
14476 |
Միջազգային ֆինանսական կազմակերպությունների արժեթղթեր | |||||
|
14476NI |
Միջազգային ֆինանսական կազմակերպությունների արժեթղթեր (հաշվեգրված անվանական տոկոս) | |||||
|
145 |
Կենտրոնական բանկերին և ֆինանսական կազմակերպություններին փոխառությամբ տրամադրված արժեթղթեր | |||||
|
1450 |
Կենտրոնական բանկերին փոխառությամբ տրամադրված արժեթղթեր | |||||
|
14500 |
ՀՀ կենտրոնական բանկի կողմից թողարկված արժեթղթեր | |||||
|
14500NI |
ՀՀ կենտրոնական բանկի կողմից թողարկված արժեթղթեր (հաշվեգրված անվանական տոկոս) | |||||
|
14501 |
Այլ երկրների կենտրոնական բանկերի կողմից թողարկված արժեթղթեր | |||||
|
14501NI |
Այլ երկրների կենտրոնական բանկերի կողմից թողարկված արժեթղթեր (հաշվեգրված անվանական տոկոս) | |||||
|
14502 |
ՀՀ պետական արժեթղթեր |
|||||
|
14502NI |
ՀՀ պետական արժեթղթեր (հաշվեգրված անվանական տոկոս) | |||||
|
14503 |
Այլ երկրների պետական արժեթղթեր |
|||||
|
14503NI |
Այլ երկրների պետական արժեթղթեր (հաշվեգրված անվանական տոկոս) | |||||
|
14504 |
ՀՀ ոչ պետական այլ արժեթղթեր |
|||||
|
14504NI |
ՀՀ ոչ պետական այլ արժեթղթեր (հաշվեգրված անվանական տոկոս) | |||||
|
14505 |
Այլ երկրների ոչ պետական այլ արժեթղթեր | |||||
|
14505NI |
Այլ երկրների ոչ պետական այլ արժեթղթեր (հաշվեգրված անվանական տոկոս) | |||||
|
14506 |
Միջազգային ֆինանսական կազմակերպությունների արժեթղթեր | |||||
|
14506NI |
Միջազգային ֆինանսական կազմակերպությունների արժեթղթեր (հաշվեգրված անվանական տոկոս) | |||||
|
1451 |
Բանկերին փոխառությամբ տրամադրված արժեթղթեր | |||||
|
14510 |
ՀՀ կենտրոնական բանկի կողմից թողարկված արժեթղթեր | |||||
|
14510NI |
ՀՀ կենտրոնական բանկի կողմից թողարկված արժեթղթեր (հաշվեգրված անվանական տոկոս) | |||||
|
14511 |
Այլ երկրների կենտրոնական բանկերի կողմից թողարկված արժեթղթեր | |||||
|
14511NI |
Այլ երկրների կենտրոնական բանկերի կողմից թողարկված արժեթղթեր (հաշվեգրված անվանական տոկոս) | |||||
|
14512 |
ՀՀ պետական արժեթղթեր |
|||||
|
14512NI |
ՀՀ պետական արժեթղթեր (հաշվեգրված անվանական տոկոս) | |||||
|
14513 |
Այլ երկրների պետական արժեթղթեր |
|||||
|
14513NI |
Այլ երկրների պետական արժեթղթեր (հաշվեգրված անվանական տոկոս) | |||||
|
14514 |
ՀՀ ոչ պետական այլ արժեթղթեր |
|||||
|
14514NI |
ՀՀ ոչ պետական այլ արժեթղթեր (հաշվեգրված անվանական տոկոս) | |||||
|
14515 |
Այլ երկրների ոչ պետական այլ արժեթղթեր | |||||
|
14515NI |
Այլ երկրների ոչ պետական այլ արժեթղթեր (հաշվեգրված անվանական տոկոս) | |||||
|
14516 |
Միջազգային ֆինանսական կազմակերպությունների արժեթղթեր | |||||
|
14516NI |
Միջազգային ֆինանսական կազմակերպությունների արժեթղթեր (հաշվեգրված անվանական տոկոս) | |||||
|
1452 |
Վարկային կազմակերպություններին փոխառությամբ տրամադրված արժեթղթեր | |||||
|
14520 |
ՀՀ կենտրոնական բանկի կողմից թողարկված արժեթղթեր | |||||
|
14520NI |
ՀՀ կենտրոնական բանկի կողմից թողարկված արժեթղթեր (հաշվեգրված անվանական տոկոս) | |||||
|
14521 |
Այլ երկրների կենտրոնական բանկերի կողմից թողարկված արժեթղթեր | |||||
|
14521NI |
Այլ երկրների կենտրոնական բանկերի կողմից թողարկված արժեթղթեր (հաշվեգրված անվանական տոկոս) | |||||
|
14522 |
ՀՀ պետական արժեթղթեր |
|||||
|
14522NI |
ՀՀ պետական արժեթղթեր (հաշվեգրված անվանական տոկոս) | |||||
|
14523 |
Այլ երկրների պետական արժեթղթեր |
|||||
|
14523NI |
Այլ երկրների պետական արժեթղթեր (հաշվեգրված անվանական տոկոս) | |||||
|
14524 |
ՀՀ ոչ պետական այլ արժեթղթեր |
|||||
|
14524NI |
ՀՀ ոչ պետական այլ արժեթղթեր (հաշվեգրված անվանական տոկոս) | |||||
|
14525 |
Այլ երկրների ոչ պետական այլ արժեթղթեր | |||||
|
14525NI |
Այլ երկրների ոչ պետական այլ արժեթղթեր (հաշվեգրված անվանական տոկոս) | |||||
|
14526 |
Միջազգային ֆինանսական կազմակերպությունների արժեթղթեր | |||||
|
14526NI |
Միջազգային ֆինանսական կազմակերպությունների արժեթղթեր (հաշվեգրված անվանական տոկոս) | |||||
|
1453 |
Ներդրումային ընկերություններին փոխառությամբ տրամադրված արժեթղթեր | |||||
|
14530 |
ՀՀ կենտրոնական բանկի կողմից թողարկված արժեթղթեր | |||||
|
14530NI |
ՀՀ կենտրոնական բանկի կողմից թողարկված արժեթղթեր (հաշվեգրված անվանական տոկոս) | |||||
|
14531 |
Այլ երկրների կենտրոնական բանկերի կողմից թողարկված արժեթղթեր | |||||
|
14531NI |
Այլ երկրների կենտրոնական բանկերի կողմից թողարկված արժեթղթեր (հաշվեգրված անվանական տոկոս) | |||||
|
14532 |
ՀՀ պետական արժեթղթեր |
|||||
|
14532NI |
ՀՀ պետական արժեթղթեր (հաշվեգրված անվանական տոկոս) | |||||
|
14533 |
Այլ երկրների պետական արժեթղթեր |
|||||
|
14533NI |
Այլ երկրների պետական արժեթղթեր (հաշվեգրված անվանական տոկոս) | |||||
|
14534 |
ՀՀ ոչ պետական այլ արժեթղթեր |
|||||
|
14534NI |
ՀՀ ոչ պետական այլ արժեթղթեր (հաշվեգրված անվանական տոկոս) | |||||
|
14535 |
Այլ երկրների ոչ պետական այլ արժեթղթեր | |||||
|
14535NI |
Այլ երկրների ոչ պետական այլ արժեթղթեր (հաշվեգրված անվանական տոկոս) | |||||
|
14536 |
Միջազգային ֆինանսական կազմակերպությունների արժեթղթեր | |||||
|
14536NI |
Միջազգային ֆինանսական կազմակերպությունների արժեթղթեր (հաշվեգրված անվանական տոկոս) | |||||
|
1454 |
Ապահովագրական ընկերություններին փոխառությամբ տրամադրված արժեթղթեր | |||||
|
14540 |
ՀՀ կենտրոնական բանկի կողմից թողարկված արժեթղթեր | |||||
|
14540NI |
ՀՀ կենտրոնական բանկի կողմից թողարկված արժեթղթեր (հաշվեգրված անվանական տոկոս) | |||||
|
14541 |
Այլ երկրների կենտրոնական բանկերի կողմից թողարկված արժեթղթեր | |||||
|
14541NI |
Այլ երկրների կենտրոնական բանկերի կողմից թողարկված արժեթղթեր (հաշվեգրված անվանական տոկոս) | |||||
|
14542 |
ՀՀ պետական արժեթղթեր |
|||||
|
14542NI |
ՀՀ պետական արժեթղթեր (հաշվեգրված անվանական տոկոս) | |||||
|
14543 |
Այլ երկրների պետական արժեթղթեր |
|||||
|
14543NI |
Այլ երկրների պետական արժեթղթեր (հաշվեգրված անվանական տոկոս) | |||||
|
14544 |
ՀՀ ոչ պետական այլ արժեթղթեր |
|||||
|
14544NI |
ՀՀ ոչ պետական այլ արժեթղթեր (հաշվեգրված անվանական տոկոս) | |||||
|
14545 |
Այլ երկրների ոչ պետական այլ արժեթղթեր | |||||
|
14545NI |
Այլ երկրների ոչ պետական այլ արժեթղթեր (հաշվեգրված անվանական տոկոս) | |||||
|
14546 |
Միջազգային ֆինանսական կազմակերպությունների արժեթղթեր | |||||
|
14546NI |
Միջազգային ֆինանսական կազմակերպությունների արժեթղթեր (հաշվեգրված անվանական տոկոս) | |||||
|
1455 |
Այլ ֆինանսական կազմակերպություններին փոխառությամբ տրամադրված արժեթղթեր | |||||
|
14550 |
ՀՀ կենտրոնական բանկի կողմից թողարկված արժեթղթեր | |||||
|
14550NI |
ՀՀ կենտրոնական բանկի կողմից թողարկված արժեթղթեր (հաշվեգրված անվանական տոկոս) | |||||
|
14551 |
Այլ երկրների կենտրոնական բանկերի կողմից թողարկված արժեթղթեր | |||||
|
14551NI |
Այլ երկրների կենտրոնական բանկերի կողմից թողարկված արժեթղթեր (հաշվեգրված անվանական տոկոս) | |||||
|
14552 |
ՀՀ պետական արժեթղթեր |
|||||
|
14552NI |
ՀՀ պետական արժեթղթեր (հաշվեգրված անվանական տոկոս) | |||||
|
14553 |
Այլ երկրների պետական արժեթղթեր |
|||||
|
14553NI |
Այլ երկրների պետական արժեթղթեր (հաշվեգրված անվանական տոկոս) | |||||
|
14554 |
ՀՀ ոչ պետական այլ արժեթղթեր |
|||||
|
14554NI |
ՀՀ ոչ պետական այլ արժեթղթեր (հաշվեգրված անվանական տոկոս) | |||||
|
14555 |
Այլ երկրների ոչ պետական այլ արժեթղթեր | |||||
|
14555NI |
Այլ երկրների ոչ պետական այլ արժեթղթեր (հաշվեգրված անվանական տոկոս) | |||||
|
14556 |
Միջազգային ֆինանսական կազմակերպությունների արժեթղթեր | |||||
|
14556NI |
Միջազգային ֆինանսական կազմակերպությունների արժեթղթեր (հաշվեգրված անվանական տոկոս) | |||||
|
146 |
Ֆինանսական կազմակերպություն չհանդիսացող անձանց փոխառությամբ տրամադրված արժեթղթեր | |||||
|
1460 |
Ֆինանսական կազմակերպություն չհանդիսացող պետական առևտրային կազմակերպություններին փոխառությամբ տրամադրված արժեթղթեր | |||||
|
14600 |
ՀՀ կենտրոնական բանկի կողմից թողարկված արժեթղթեր | |||||
|
14600NI |
ՀՀ կենտրոնական բանկի կողմից թողարկված արժեթղթեր (հաշվեգրված անվանական տոկոս) | |||||
|
14601 |
Այլ երկրների կենտրոնական բանկերի կողմից թողարկված արժեթղթեր | |||||
|
14601NI |
Այլ երկրների կենտրոնական բանկերի կողմից թողարկված արժեթղթեր (հաշվեգրված անվանական տոկոս) | |||||
|
14602 |
ՀՀ պետական արժեթղթեր |
|||||
|
14602NI |
ՀՀ պետական արժեթղթեր (հաշվեգրված անվանական տոկոս) | |||||
|
14603 |
Այլ երկրների պետական արժեթղթեր |
|||||
|
14603NI |
Այլ երկրների պետական արժեթղթեր (հաշվեգրված անվանական տոկոս) | |||||
|
14604 |
ՀՀ ոչ պետական այլ արժեթղթեր |
|||||
|
14604NI |
ՀՀ ոչ պետական այլ արժեթղթեր (հաշվեգրված անվանական տոկոս) | |||||
|
14605 |
Այլ երկրների ոչ պետական այլ արժեթղթեր | |||||
|
14605NI |
Այլ երկրների ոչ պետական այլ արժեթղթեր (հաշվեգրված անվանական տոկոս) | |||||
|
14606 |
Միջազգային ֆինանսական կազմակերպությունների արժեթղթեր | |||||
|
14606NI |
Միջազգային ֆինանսական կազմակերպությունների արժեթղթեր (հաշվեգրված անվանական տոկոս) | |||||
|
1461 |
Ֆինանսական կազմակերպություն չհանդիսացող այլ առևտրային կազմակերպություններին փոխառությամբ տրամադրված արժեթղթեր | |||||
|
14610 |
ՀՀ կենտրոնական բանկի կողմից թողարկված արժեթղթեր | |||||
|
14610NI |
ՀՀ կենտրոնական բանկի կողմից թողարկված արժեթղթեր (հաշվեգրված անվանական տոկոս) | |||||
|
14611 |
Այլ երկրների կենտրոնական բանկերի կողմից թողարկված արժեթղթեր | |||||
|
14611NI |
Այլ երկրների կենտրոնական բանկերի կողմից թողարկված արժեթղթեր (հաշվեգրված անվանական տոկոս) | |||||
|
14612 |
ՀՀ պետական արժեթղթեր |
|||||
|
14612NI |
ՀՀ պետական արժեթղթեր (հաշվեգրված անվանական տոկոս) | |||||
|
14613 |
Այլ երկրների պետական արժեթղթեր |
|||||
|
14613NI |
Այլ երկրների պետական արժեթղթեր (հաշվեգրված անվանական տոկոս) | |||||
|
14614 |
ՀՀ ոչ պետական այլ արժեթղթեր |
|||||
|
14614NI |
ՀՀ ոչ պետական այլ արժեթղթեր (հաշվեգրված անվանական տոկոս) | |||||
|
14615 |
Այլ երկրների ոչ պետական այլ արժեթղթեր | |||||
|
14615NI |
Այլ երկրների ոչ պետական այլ արժեթղթեր (հաշվեգրված անվանական տոկոս) | |||||
|
14616 |
Միջազգային ֆինանսական կազմակերպությունների արժեթղթեր | |||||
|
14616NI |
Միջազգային ֆինանսական կազմակերպությունների արժեթղթեր (հաշվեգրված անվանական տոկոս) | |||||
|
1462 |
Հիմնարկներին փոխառությամբ տրամադրված արժեթղթեր |
|||||
|
14620 |
ՀՀ կենտրոնական բանկի կողմից թողարկված արժեթղթեր | |||||
|
14620NI |
ՀՀ կենտրոնական բանկի կողմից թողարկված արժեթղթեր (հաշվեգրված անվանական տոկոս) | |||||
|
14621 |
Այլ երկրների կենտրոնական բանկերի կողմից թողարկված արժեթղթեր | |||||
|
14621NI |
Այլ երկրների կենտրոնական բանկերի կողմից թողարկված արժեթղթեր (հաշվեգրված անվանական տոկոս) | |||||
|
14622 |
ՀՀ պետական արժեթղթեր |
|||||
|
14622NI |
ՀՀ պետական արժեթղթեր (հաշվեգրված անվանական տոկոս) | |||||
|
14623 |
Այլ երկրների պետական արժեթղթեր |
|||||
|
14623NI |
Այլ երկրների պետական արժեթղթեր (հաշվեգրված անվանական տոկոս) | |||||
|
14624 |
ՀՀ ոչ պետական այլ արժեթղթեր |
|||||
|
14624NI |
ՀՀ ոչ պետական այլ արժեթղթեր (հաշվեգրված անվանական տոկոս) | |||||
|
14625 |
Այլ երկրների ոչ պետական այլ արժեթղթեր | |||||
|
14625NI |
Այլ երկրների ոչ պետական այլ արժեթղթեր (հաշվեգրված անվանական տոկոս) | |||||
|
14626 |
Միջազգային ֆինանսական կազմակերպությունների արժեթղթեր | |||||
|
14626NI |
Միջազգային ֆինանսական կազմակերպությունների արժեթղթեր (հաշվեգրված անվանական տոկոս) | |||||
|
1463 |
Պետական ոչ առևտրային կազմակերպություններին փոխառությամբ տրամադրված արժեթղթեր | |||||
|
14630 |
ՀՀ կենտրոնական բանկի կողմից թողարկված արժեթղթեր | |||||
|
14630NI |
ՀՀ կենտրոնական բանկի կողմից թողարկված արժեթղթեր (հաշվեգրված անվանական տոկոս) | |||||
|
14631 |
Այլ երկրների կենտրոնական բանկերի կողմից թողարկված արժեթղթեր | |||||
|
14631NI |
Այլ երկրների կենտրոնական բանկերի կողմից թողարկված արժեթղթեր (հաշվեգրված անվանական տոկոս) | |||||
|
14632 |
ՀՀ պետական արժեթղթեր |
|||||
|
14632NI |
ՀՀ պետական արժեթղթեր (հաշվեգրված անվանական տոկոս) | |||||
|
14633 |
Այլ երկրների պետական արժեթղթեր |
|||||
|
14633NI |
Այլ երկրների պետական արժեթղթեր (հաշվեգրված անվանական տոկոս) | |||||
|
14634 |
ՀՀ ոչ պետական այլ արժեթղթեր |
|||||
|
14634NI |
ՀՀ ոչ պետական այլ արժեթղթեր (հաշվեգրված անվանական տոկոս) | |||||
|
14635 |
Այլ երկրների ոչ պետական այլ արժեթղթեր | |||||
|
14635NI |
Այլ երկրների ոչ պետական այլ արժեթղթեր (հաշվեգրված անվանական տոկոս) | |||||
|
14636 |
Միջազգային ֆինանսական կազմակերպությունների արժեթղթեր | |||||
|
14636NI |
Միջազգային ֆինանսական կազմակերպությունների արժեթղթեր (հաշվեգրված անվանական տոկոս) | |||||
|
1464 |
Այլ ոչ առևտրային կազմակերպություններին փոխառությամբ տրամադրված արժեթղթեր | |||||
|
14640 |
ՀՀ կենտրոնական բանկի կողմից թողարկված արժեթղթեր | |||||
|
14640NI |
ՀՀ կենտրոնական բանկի կողմից թողարկված արժեթղթեր (հաշվեգրված անվանական տոկոս) | |||||
|
14641 |
Այլ երկրների կենտրոնական բանկերի կողմից թողարկված արժեթղթեր | |||||
|
14641NI |
Այլ երկրների կենտրոնական բանկերի կողմից թողարկված արժեթղթեր (հաշվեգրված անվանական տոկոս) | |||||
|
14642 |
ՀՀ պետական արժեթղթեր |
|||||
|
14642NI |
ՀՀ պետական արժեթղթեր (հաշվեգրված անվանական տոկոս) | |||||
|
14643 |
Այլ երկրների պետական արժեթղթեր |
|||||
|
14643NI |
Այլ երկրների պետական արժեթղթեր (հաշվեգրված անվանական տոկոս) | |||||
|
14644 |
ՀՀ ոչ պետական այլ արժեթղթեր |
|||||
|
14644NI |
ՀՀ ոչ պետական այլ արժեթղթեր (հաշվեգրված անվանական տոկոս) | |||||
|
14645 |
Այլ երկրների ոչ պետական այլ արժեթղթեր | |||||
|
14645NI |
Այլ երկրների ոչ պետական այլ արժեթղթեր (հաշվեգրված անվանական տոկոս) | |||||
|
14646 |
Միջազգային ֆինանսական կազմակերպությունների արժեթղթեր | |||||
|
14646NI |
Միջազգային ֆինանսական կազմակերպությունների արժեթղթեր (հաշվեգրված անվանական տոկոս) | |||||
|
1465 |
Ֆիզիկական անձանց փոխառությամբ տրամադրված արժեթղթեր | |||||
|
14650 |
ՀՀ կենտրոնական բանկի կողմից թողարկված արժեթղթեր | |||||
|
14650NI |
ՀՀ կենտրոնական բանկի կողմից թողարկված արժեթղթեր (հաշվեգրված անվանական տոկոս) | |||||
|
14651 |
Այլ երկրների կենտրոնական բանկերի կողմից թողարկված արժեթղթեր | |||||
|
14651NI |
Այլ երկրների կենտրոնական բանկերի կողմից թողարկված արժեթղթեր (հաշվեգրված անվանական տոկոս) | |||||
|
14652 |
ՀՀ պետական արժեթղթեր |
|||||
|
14652NI |
ՀՀ պետական արժեթղթեր (հաշվեգրված անվանական տոկոս) | |||||
|
14653 |
Այլ երկրների պետական արժեթղթեր |
|||||
|
14653NI |
Այլ երկրների պետական արժեթղթեր (հաշվեգրված անվանական տոկոս) | |||||
|
14654 |
ՀՀ ոչ պետական այլ արժեթղթեր |
|||||
|
14654NI |
ՀՀ ոչ պետական այլ արժեթղթեր (հաշվեգրված անվանական տոկոս) | |||||
|
14655 |
Այլ երկրների ոչ պետական այլ արժեթղթեր | |||||
|
14655NI |
Այլ երկրների ոչ պետական այլ արժեթղթեր (հաշվեգրված անվանական տոկոս) | |||||
|
14656 |
Միջազգային ֆինանսական կազմակերպությունների արժեթղթեր | |||||
|
14656NI |
Միջազգային ֆինանսական կազմակերպությունների արժեթղթեր (հաշվեգրված անվանական տոկոս) | |||||
|
1466 |
Անհատ ձեռնարկատերերին փոխառությամբ տրամադրված արժեթղթեր | |||||
|
14660 |
ՀՀ կենտրոնական բանկի կողմից թողարկված արժեթղթեր | |||||
|
14660NI |
ՀՀ կենտրոնական բանկի կողմից թողարկված արժեթղթեր (հաշվեգրված անվանական տոկոս) | |||||
|
14661 |
Այլ երկրների կենտրոնական բանկերի կողմից թողարկված արժեթղթեր | |||||
|
14661NI |
Այլ երկրների կենտրոնական բանկերի կողմից թողարկված արժեթղթեր (հաշվեգրված անվանական տոկոս) | |||||
|
14662 |
ՀՀ պետական արժեթղթեր |
|||||
|
14662NI |
ՀՀ պետական արժեթղթեր (հաշվեգրված անվանական տոկոս) | |||||
|
14663 |
Այլ երկրների պետական արժեթղթեր |
|||||
|
14663NI |
Այլ երկրների պետական արժեթղթեր (հաշվեգրված անվանական տոկոս) | |||||
|
14664 |
ՀՀ ոչ պետական այլ արժեթղթեր |
|||||
|
14664NI |
ՀՀ ոչ պետական այլ արժեթղթեր (հաշվեգրված անվանական տոկոս) | |||||
|
14665 |
Այլ երկրների ոչ պետական այլ արժեթղթեր | |||||
|
14665NI |
Այլ երկրների ոչ պետական այլ արժեթղթեր (հաշվեգրված անվանական տոկոս) | |||||
|
14666 |
Միջազգային ֆինանսական կազմակերպությունների արժեթղթեր | |||||
|
14666NI |
Միջազգային ֆինանսական կազմակերպությունների արժեթղթեր (հաշվեգրված անվանական տոկոս) | |||||
|
1467 |
Այլ անձանց փոխառությամբ տրամադրված արժեթղթեր |
|||||
|
14670 |
ՀՀ կենտրոնական բանկի կողմից թողարկված արժեթղթեր | |||||
|
14670NI |
ՀՀ կենտրոնական բանկի կողմից թողարկված արժեթղթեր (հաշվեգրված անվանական տոկոս) | |||||
|
14671 |
Այլ երկրների կենտրոնական բանկերի կողմից թողարկված արժեթղթեր | |||||
|
14671NI |
Այլ երկրների կենտրոնական բանկերի կողմից թողարկված արժեթղթեր (հաշվեգրված անվանական տոկոս) | |||||
|
14672 |
ՀՀ պետական արժեթղթեր |
|||||
|
14672NI |
ՀՀ պետական արժեթղթեր (հաշվեգրված անվանական տոկոս) | |||||
|
14673 |
Այլ երկրների պետական արժեթղթեր |
|||||
|
14673NI |
Այլ երկրների պետական արժեթղթեր (հաշվեգրված անվանական տոկոս) | |||||
|
14674 |
ՀՀ ոչ պետական այլ արժեթղթեր |
|||||
|
14674NI |
ՀՀ ոչ պետական այլ արժեթղթեր (հաշվեգրված անվանական տոկոս) | |||||
|
14675 |
Այլ երկրների ոչ պետական այլ արժեթղթեր | |||||
|
14675NI |
Այլ երկրների ոչ պետական այլ արժեթղթեր (հաշվեգրված անվանական տոկոս) | |||||
|
14676 |
Միջազգային ֆինանսական կազմակերպությունների արժեթղթեր | |||||
|
14676NI |
Միջազգային ֆինանսական կազմակերպությունների արժեթղթեր (հաշվեգրված անվանական տոկոս) | |||||
|
147 |
Սկզբնական արժեքով չափվող ֆինանսական գործիքներ |
|||||
|
1470 |
Սկզբնական արժեքով չափվող բաժնային արժեթղթեր և փայամասնակցություններ | |||||
|
14700 |
Սկզբնական արժեքով չափվող սովորական բաժնետոմսեր | |||||
|
14701 |
Սկզբնական արժեքով չափվող արտոնյալ բաժնետոմսեր | |||||
|
14702 |
Սկզբնական արժեքով չափվող փայամասնակցություններ | |||||
|
1471 |
Ածանցյալ գործիքներ |
|||||
|
14710 |
Սկզբնական արժեքով չափվող ածանցյալ գործիքներ | |||||
|
Հավելված 2 Հաստատված է ՀՀ կենտրոնական բանկի խորհրդի 2012 թվականի մայիսի 29-ի թիվ 144-Ն որոշմամբ |
Հ Ա Շ Վ Ե Տ Վ ՈՒ Թ Յ ՈՒ Ն
Վարկային ներդրումների, դեբիտորական պարտքերի և ինվեստիցիոն արժեթղթերի վերաբերյալ
Ձև թիվ 6
(ամսական)
|
Բանկի անվանումը ____________________ Ամսաթիվը ______ թ-ից մինչև _______ թ. |
| I. Վարկային ներդրումներ, ավանդներ, լիզինգ, ֆակտորինգ և ռեպո համաձայնագրեր՝ ըստ ժամկետների |
(հազար դրամ) (հատ) |
|
Ժամկետները |
Ընդամենը |
Ընդամենը (համախառն հաշվեկշռային մնացորդ) |
Ընդամենը (քանակ) | ||||||||||||||||
|
մինչև 90 օր |
91-ից 180 օր |
181-ից 270 օր |
271 օր-ից |
1-ից 5 տարի |
5 տարուց ավելի | ||||||||||||||
|
ՀՀ դրամ |
արտ-արժույթ |
ՀՀ դրամ |
արտ-արժույթ |
ՀՀ դրամ |
արտ-արժույթ |
ՀՀ դրամ |
արտ-արժույթ |
ՀՀ դրամ |
արտ-արժույթ |
ՀՀ դրամ |
արտ-արժույթ |
ՀՀ դրամ |
արտ-արժույթ |
ՀՀ դրամ |
արտ-արժույթ |
ՀՀ դրամ |
արտ-արժույթ | ||
|
1 |
2 |
3 |
4 |
5 |
6 |
7 |
8 |
9 |
10 |
11 |
12 |
13 |
14 |
15 |
16 |
17 |
18 |
19 | |
|
1. Ընդամենը վարկեր, ավանդներ, ֆակտորինգ, լիզինգ, ռեպո համաձայնագրեր (2+3) |
|||||||||||||||||||
|
այդ թվում` 1.1. Ժամկետային ակտիվներ` |
|||||||||||||||||||
|
այդ թվում` վարկեր |
|||||||||||||||||||
|
միջբանկային վարկեր, ավանդներ, ֆակտորինգ, լիզինգ, ռեպո համաձայնագրեր |
|||||||||||||||||||
|
1.2. Երկարաձգված ակտիվներ |
|||||||||||||||||||
|
այդ թվում` վարկեր |
|||||||||||||||||||
|
միջբանկային վարկեր, ավանդներ, ֆակտորինգ, լիզինգ, ռեպո համաձայնագրեր |
|||||||||||||||||||
|
1.3. Ժամկետանց ակտիվներ |
|||||||||||||||||||
|
այդ թվում` վարկեր |
|||||||||||||||||||
|
միջբանկային վարկեր, ավանդներ, ֆակտորինգ, լիզինգ, ռեպո համաձայնագրեր |
|||||||||||||||||||
|
2. Ոչ ռեզիդենտներին տրված վարկեր, ավանդներ, ֆակտորինգ, լիզինգ, ռեպո համաձայնագրեր |
|||||||||||||||||||
|
այդ թվում` 2.1. Ժամկետային ակտիվներ |
|||||||||||||||||||
|
2.2. Երկարաձգված ակտիվներ |
|||||||||||||||||||
|
2.3. Ժամկետանց ակտիվներ |
|||||||||||||||||||
|
3. Ռեզիդենտներին տրված վարկեր, ավանդներ, ֆակտորինգ, լիզինգ, ռեպո համաձայնագրեր ըստ ճյուղերի, այդ թվում` |
|||||||||||||||||||
|
A. Գյուղատնտեսություն, անտառային տնտե սություն և ձկնորսություն, այդ թվում` |
|||||||||||||||||||
|
(01.1/3) բուսաբուծություն |
|||||||||||||||||||
|
(01.4) անասնապահություն |
|||||||||||||||||||
|
(02) անտառային տնտեսություն և փայտամթերումներ |
|||||||||||||||||||
|
(03) ձկնորսություն և ձկնաբուծություն |
|||||||||||||||||||
|
B. Հանքագործական արդյունաբերություն և բացահանքերի շահագործում, այդ թվում` |
|||||||||||||||||||
|
(07) մետաղական հանքաքարի արդյունահանում |
|||||||||||||||||||
|
(08.1-12) շինանյութի արդյունահանում |
|||||||||||||||||||
|
C. Մշակող արդյունաբերություն, այդ թվում` |
|||||||||||||||||||
|
(10) սննդի արդյունաբերություն |
|||||||||||||||||||
|
(10.1) մսի մշակում և պահածոյացում |
|||||||||||||||||||
|
(10.3 ) մրգերի և բանջարեղենի մշակում և պահածոյացում |
|||||||||||||||||||
|
(10.5) կաթնամթերքի արտադրություն |
|||||||||||||||||||
|
(10.7) հացի և ալյուրե հրուշակեղենի արտադրություն |
|||||||||||||||||||
|
(11) խմիչքների արդյունաբերություն |
|||||||||||||||||||
|
(12) ծխախոտի արդյունաբերություն |
|||||||||||||||||||
|
(13+14) մանածագործական արտադրատեսակների և հագուստի արտադրություն |
|||||||||||||||||||
|
(15) կաշվե արտադրատեսակների արտադրություն |
|||||||||||||||||||
|
(16+17) փայտանյութի, թղթի, փայտե և թղթե արտադրատեսակների արտադրություն (բացի կահույքից) |
|||||||||||||||||||
|
(18) պոլիգրաֆիական գործունեություն |
|||||||||||||||||||
|
(20) քիմիական նյութերի արտադրություն |
|||||||||||||||||||
|
(21) դեղագործական արտադրատեսակների արտադրություն |
|||||||||||||||||||
|
(22) ռետինե և պլաստմասսայե արտադրատեսակների արտադրություն |
|||||||||||||||||||
|
(23) ոչ մետաղական արտադրատեսակների արտադրություն |
|||||||||||||||||||
|
(24) հիմնային մետաղների արտադրություն |
|||||||||||||||||||
|
(25) մետաղե պատրաստի արտադրատեսակների արտադրություն, բացի մեքենաներից և սարքավորումներից |
|||||||||||||||||||
|
(26+27) համակարգիչների, էլեկտրոնային, օպտիկական և էլեկտրական սարքավորումների արտադրություն |
|||||||||||||||||||
|
(31) կահույքի արտադրություն |
|||||||||||||||||||
|
(33) մեքենաների և սարքավորումների նորոգում և տեղակայում |
|||||||||||||||||||
|
D. Էլեկտրականության, գազի, գոլորշու և լավորակ օդի մատակարարում, այդ թվում |
|||||||||||||||||||
|
(35.1) էլեկտրաէներգիայի արտադրություն, փոխանցում և բաշխում |
|||||||||||||||||||
|
E. Ջրամատակարարում, կոյուղի, թափոնների կառավարում և վերամշակում |
|||||||||||||||||||
|
F. Շինարարություն, այդ թվում` |
|||||||||||||||||||
|
(41.2) բնակելի և ոչ բնակելի շենքերի շինարարություն |
|||||||||||||||||||
|
(42.1) ճանապարհների և երկաթուղիների շինարարություն |
|||||||||||||||||||
|
G. Առևտուր, այդ թվում` |
|||||||||||||||||||
|
(45) ավտոմեքենաների, մոտոցիկլերի և դրանց պահեստամասերի առևտուր և նորոգում |
|||||||||||||||||||
|
(46) մեծածախ առևտուր |
|||||||||||||||||||
|
(47) մանրածախ առևտուր |
|||||||||||||||||||
|
H. Փոխադրումներ և պահեստային տնտեսություն, այդ թվում` |
|||||||||||||||||||
|
(49.32) տաքսու ծառայություններ |
|||||||||||||||||||
|
(49.4) ավտոճանապարհային բեռնափոխադրումներ և փոխադրման ծառայություններ |
|||||||||||||||||||
|
(51) օդային տրանսպորտի գործունեություն |
|||||||||||||||||||
|
(52.1) պահեստավորում և պահպանում |
|||||||||||||||||||
|
I. Կեցության և հանրային սննդի կազմակերպում, այդ թվում` |
|||||||||||||||||||
|
(55) հյուրանոցների և համանման բնակատեղերի տրամադրման ծառայություններ |
|||||||||||||||||||
|
(56) հանրային սննդի կազմակերպում |
|||||||||||||||||||
|
J. Տեղեկատվություն և կապ, այդ թվում` |
|||||||||||||||||||
|
(58) հրատարակչական գործ |
|||||||||||||||||||
|
(60) հեռուստառադիոծրագրերի կազմում և հեռարձակում |
|||||||||||||||||||
|
(61) հեռահաղորդակցություն |
|||||||||||||||||||
|
(62) համակարգչային ծրագրավորում և հարակից գործունեություն |
|||||||||||||||||||
|
K. Ֆինանսական և ապահովագրական գործունեություն, այդ թվում` |
|||||||||||||||||||
|
առևտրային բանկեր |
|||||||||||||||||||
|
վարկային կազմակերպություններ |
|||||||||||||||||||
|
ապահովագրական ընկերություններ |
|||||||||||||||||||
|
ներդրումային ընկերություններ |
|||||||||||||||||||
|
այլ ֆինանսական կազմակերպություններ |
|||||||||||||||||||
|
L. Անշարժ գույքի հետ կապված գործունեություն, այդ թվում` |
|||||||||||||||||||
|
(68.1) սեփականություն հանդիսացող անշարժ գույքի առք և վաճառք |
|||||||||||||||||||
|
M. Մասնագիտական, գիտական և տեխնի- կական գործունեություն, այդ թվում` |
|||||||||||||||||||
|
(69) իրավաբանական և հաշվապահական գործունեություն |
|||||||||||||||||||
|
(71) ճարտարապետական և ճարտարագիտական գործունեություն |
|||||||||||||||||||
|
(72) գիտական հետազոտություններ և մշակումներ |
|||||||||||||||||||
|
(73.1) գովազդային գործունեություն |
|||||||||||||||||||
|
P. Կրթություն, այդ թվում` |
|||||||||||||||||||
|
(85.4) բարձրագույն կրթություն |
|||||||||||||||||||
|
Q. Առողջապահություն |
|||||||||||||||||||
|
R. Մշակույթ, զվարճություն, հանգիստ |
|||||||||||||||||||
|
Տնտեսության այլ ճյուղեր, այդ թվում |
|||||||||||||||||||
|
(32.1) ոսկերչական արտադրատեսակների և զարդերի արտադրություն |
|||||||||||||||||||
|
(79) զբոսաշրջություն |
|||||||||||||||||||
|
Հիպոթեկային վարկեր, այդ թվում` |
|||||||||||||||||||
|
անշարժ գույքի ձեռքբերման հիպոթեկային վարկեր |
|||||||||||||||||||
|
անշարժ գույքի վերանորոգման հիպոթեկային վարկեր |
|||||||||||||||||||
|
Սպառողական և այլ վարկեր, այդ թվում` |
|||||||||||||||||||
|
քարտային վարկեր |
|||||||||||||||||||
|
ավտովարկեր |
|||||||||||||||||||
|
կենցաղային և համակարգչային տեխնիկայի ձեռքբերման վարկեր |
|||||||||||||||||||
|
ոսկու գրավով վարկեր |
|||||||||||||||||||
|
այլ վարկեր |
|||||||||||||||||||
II. Վարկերի, դեբիտորական պարտքերի և վարկային ռիսկ պարունակող հետհաշվեկշռային հոդվածների դիմաց հաշվարկված պահուստների չափը
|
Ռիսկի դասերը |
Վարկեր, միջբանկային ավանդներ և թղթակցային հաշիվներ | |||||||||||||||
|
Վարկեր և միջբանկային ավանդներ |
Թղթակցային հաշիվներ | |||||||||||||||
|
Քանակ |
Գումար |
Տրված վարկերի, ավանդների գծով պահուստ |
Քանակ |
Գումար |
Տրված թղթակցային հաշիվների գծով պահուստ | |||||||||||
|
մնացորդը |
% |
մնացորդը |
% | |||||||||||||
|
1 |
2 |
3 |
4 |
5 |
6 |
7 |
8 |
9 | ||||||||
|
դրամ |
արտ-արժույթ |
դրամ |
արտ-արժույթ |
դրամ |
արտ-արժույթ |
դրամ |
արտ-արժույթ |
դրամ |
արտ-արժույթ |
դրամ |
արտ-արժույթ |
դրամ |
արտ-արժույթ |
դրամ |
արտ-արժույթ | |
|
1. Ստանդարտ |
|
| ||||||||||||||
|
2. Հսկվող |
|
| ||||||||||||||
|
3. Ոչ ստանդարտ |
|
| ||||||||||||||
|
4. Կասկածելի |
|
| ||||||||||||||
|
5. Անհուսալի |
|
| ||||||||||||||
|
Ընդամենը |
||||||||||||||||
|
Ռիսկի դասերը |
Դեբիտորական պարտքեր |
Հետհաշվեկշռային հոդվածներ | ||||||||||||||
|
Քանակ |
Գումար |
Դեբիտորական պարտքերի գծով պահուստ |
Քանակ |
Գումար |
Հետհաշվեկշռային հոդվածների գծով պահուստ | |||||||||||
|
մնացորդը |
% |
մնացորդը |
% | |||||||||||||
|
1 |
10 |
11 |
12 |
13 |
14 |
15 |
16 |
17 | ||||||||
|
դրամ |
արտ-արժույթ |
դրամ |
արտ-արժույթ |
դրամ |
արտ-արժույթ |
դրամ |
արտ-արժույթ |
դրամ |
արտ-արժույթ |
դրամ |
արտ-արժույթ |
դրամ |
արտ-արժույթ |
դրամ |
արտ-արժույթ | |
|
1. Ստանդարտ |
||||||||||||||||
|
2. Հսկվող |
||||||||||||||||
|
3. Ոչ ստանդարտ |
||||||||||||||||
|
4. Կասկածելի |
||||||||||||||||
|
5. Անհուսալի |
||||||||||||||||
|
Ընդամենը |
||||||||||||||||
III. Ինվեստիցիոն արժեթղթերում ներդրումների
կորուստների պահուստի չափը
|
Արժեթղթերի տեսակները և |
Արժեթղթերի գծով պահուստ | |||||
|
Մարման ժամկետ ունեցող, այդ թվում` |
Գումար |
մնացորդը |
% | |||
|
դրամ |
արտարժույթ |
դրամ |
արտարժույթ |
դրամ |
արտարժույթ | |
|
1. Ոչ ռիսկային |
||||||
|
2. Ռիսկային |
||||||
|
3. Միջին ռիսկային |
||||||
|
4. Բարձր ռիսկային |
||||||
|
5. Անհուսալի |
||||||
|
Անժամկետ |
||||||
|
Ընդամենը |
||||||
| IV. Չաշխատող և հետհաշվեկշիռ դուրս գրված ակտիվներ` |
(հազ. դրամ) |
|
Ճյուղերը |
Չաշխատող ակտիվներ |
Հետհաշվեկշիռ դուրս գրված ակտիվներ | ||||||||||||||||
|
Չաշխատող ակտիվներ (ամսվա սկզբին) |
Ամսվա ընթացքում չաշխատող ակտիվների փոփոխու-թյուն |
Չաշխատող ակտիվներ (ամսվա վերջին) |
Հետհաշվե-կշռային մնացորդը ամսվա սկզբին |
Ամսվա ընթացքում հետհաշվե-կշիռ դուրս գրված ակտիվներ |
Ամսվա ընթացքում հետհաշվե-կշիռ դուրս գրված ակտիվների վերադարձ |
Ամսվա ընթացքում հետհաշվե-կշռից դուրս-գրումներ |
Հետհաշվե-կշռային ակտիվների հաշվար-կային փոփո-խություններ |
Հետհաշվե-կշռային մնացորդը ամսվա վերջին | ||||||||||
|
ՀՀ դրամ |
արտ-արժույթ |
ՀՀ դրամ |
արտ-արժույթ |
ՀՀ դրամ |
արտ-արժույթ |
ՀՀ դրամ |
արտ-արժույթ |
ՀՀ դրամ |
արտ-արժույթ |
ՀՀ դրամ |
արտ-արժույթ |
ՀՀ դրամ |
արտ-արժույթ |
ՀՀ դրամ |
արտ-արժույթ |
ՀՀ դրամ |
արտ-արժույթ | |
|
Չաշխատող և հետհաշվեկշիռ դուրս գրված ակտիվներ (ընդամենը) |
|
|
|
|
|
|
|
|
|
|
|
|
||||||
|
1. Ռեզիդենտների չաշխատող և հետհաշվեկշիռ դուրս գրված ակտիվներ (ընդամենը) |
|
|
|
|
|
|
|
|
|
|
|
|
||||||
|
A. Գյուղատնտեսություն, անտառային տնտեսություն և ձկնորսություն, այդ թվում` |
|
|
|
|
|
|
|
|
|
|
|
|
||||||
|
(01.1/3) բուսաբուծություն |
||||||||||||||||||
|
(01.4) անասնապահություն |
||||||||||||||||||
|
(02) անտառային տնտեսություն և փայտամթերումներ |
||||||||||||||||||
|
(03) ձկնորսություն և ձկնաբուծություն |
||||||||||||||||||
|
B. Հանքագործական արդյունաբերություն և բացահանքերի շահագործում, այդ թվում` |
||||||||||||||||||
|
(07) մետաղական հանքաքարի արդյունահանում |
||||||||||||||||||
|
(08.1-12) շինանյութի արդյունահանում |
||||||||||||||||||
|
C. Մշակող արդյունաբերություն, այդ թվում` |
||||||||||||||||||
|
(10) սննդի արդյունաբերություն |
||||||||||||||||||
|
(10.1) մսի մշակում և պահածոյացում |
||||||||||||||||||
|
(10.3 ) մրգերի և բանջարեղենի մշակում և պահածոյացում |
||||||||||||||||||
|
(10.5) կաթնամթերքի արտադրություն |
||||||||||||||||||
|
(10.7) հացի և ալյուրե հրուշակեղենի արտադրություն |
||||||||||||||||||
|
(11) խմիչքների արդյունաբերություն |
||||||||||||||||||
|
(12) ծխախոտի արդյունաբերություն |
||||||||||||||||||
|
(13+14) մանածագործական արտադրատեսակների և հագուստի արտադրություն |
||||||||||||||||||
|
(15) կաշվե արտադրատեսակների արտադրություն |
||||||||||||||||||
|
(16+17) փայտանյութի, թղթի, փայտե և թղթե արտադրատեսակների արտադրություն (բացի կահույքից) |
||||||||||||||||||
|
(18) պոլիգրաֆիական գործունեություն |
||||||||||||||||||
|
(20) քիմիական նյութերի արտադրություն |
||||||||||||||||||
|
(21) դեղագործական արտադրատեսակների արտադրություն |
||||||||||||||||||
|
(22) ռետինե և պլաստմասսայե արտադրատեսակների արտադրություն |
||||||||||||||||||
|
(23) ոչ մետաղական արտադրատեսակների արտադրություն |
||||||||||||||||||
|
(24) հիմնային մետաղների արտադրություն |
||||||||||||||||||
|
(25) մետաղե պատրաստի արտադրատեսակների արտադրություն, բացի մեքենաներից և սարքավորումներից |
||||||||||||||||||
|
(26+27) համակարգիչների, էլեկտրոնային, օպտիկական և էլեկտրական սարքավորումների արտադրություն |
||||||||||||||||||
|
(31) կահույքի արտադրություն |
||||||||||||||||||
|
(33) մեքենաների և սարքավորումների նորոգում և տեղակայում |
||||||||||||||||||
|
D. Էլեկտրականության, գազի, գոլորշու և լավորակ օդի մատակարարում, այդ թվում |
||||||||||||||||||
|
(35.1) էլեկտրաէներգիայի արտադրություն, փոխանցում և բաշխում |
||||||||||||||||||
|
E. Ջրամատակարարում, կոյուղի, թափոնների կառավարում և վերամշակում |
||||||||||||||||||
|
F. Շինարարություն, այդ թվում` |
||||||||||||||||||
|
(41.2) բնակելի և ոչ բնակելի շենքերի շինարարություն |
||||||||||||||||||
|
(42.1) ճանապարհների և երկաթուղիների շինարարություն |
||||||||||||||||||
|
G. Առևտուր, այդ թվում` |
||||||||||||||||||
|
(45) ավտոմեքենաների, մոտոցիկլերի և դրանց պահեստամասերի առևտուր և նորոգում |
||||||||||||||||||
|
(46) մեծածախ առևտուր |
||||||||||||||||||
|
(47) մանրածախ առևտուր |
||||||||||||||||||
|
H. Փոխադրումներ և պահեստային տնտեսու- թյուն, այդ թվում` |
||||||||||||||||||
|
(49.32) տաքսու ծառայություններ |
||||||||||||||||||
|
(49.4) ավտոճանապարհային բեռնափոխադրումներ և փոխադրման ծառայություններ |
||||||||||||||||||
|
(51) օդային տրանսպորտի գործունեություն |
||||||||||||||||||
|
(52.1) պահեստավորում և պահպանում |
||||||||||||||||||
|
I. Կեցության և հանրային սննդի կազմակերպում, այդ թվում` |
||||||||||||||||||
|
(55) հյուրանոցների և համանման բնակատեղերի տրամադրման ծառայություններ |
||||||||||||||||||
|
(56) հանրային սննդի կազմակերպում |
||||||||||||||||||
|
J. Տեղեկատվություն և կապ, այդ թվում` |
||||||||||||||||||
|
(58) հրատարակչական գործ |
||||||||||||||||||
|
(60)հեռուստառադիոծրագրերի կազմում և հեռարձակում |
||||||||||||||||||
|
(61) հեռահաղորդակցություն |
||||||||||||||||||
|
(62) համակարգչային ծրագրավորում և հարակից գործունեություն |
||||||||||||||||||
|
K. Ֆինանսական և ապահովագրական գործունեություն, այդ թվում` |
||||||||||||||||||
|
K.1. այդ թվում` վարկեր, ավանդներ |
||||||||||||||||||
|
K.2. այդ թվում` թղթակցային հաշիվներ |
||||||||||||||||||
|
առևտրային բանկեր |
||||||||||||||||||
|
K.1.1. այդ թվում` վարկեր, ավանդներ |
||||||||||||||||||
|
K.2.1. այդ թվում` թղթակցային հաշիվներ |
||||||||||||||||||
|
վարկային կազմակերպություններ |
||||||||||||||||||
|
ապահովագրական ընկերություններ |
||||||||||||||||||
|
ներդրումային ընկերություններ |
||||||||||||||||||
|
այլ ֆինանսական կազմակերպություններ |
||||||||||||||||||
|
L. Անշարժ գույքի հետ կապված գործունեություն, այդ թվում` |
||||||||||||||||||
|
(68.1) սեփականություն հանդիսացող անշարժ գույքի առք և վաճառք |
||||||||||||||||||
|
M. Մասնագիտական, գիտական և տեխնիկական գործունեություն, այդ թվում` |
||||||||||||||||||
|
(69) իրավաբանական և հաշվապահական գործունեություն |
||||||||||||||||||
|
(71) ճարտարապետական և ճարտարագիտական գործունեություն |
||||||||||||||||||
|
(72) գիտական հետազոտություններ և մշակումներ |
||||||||||||||||||
|
(73.1) գովազդային գործունեություն |
||||||||||||||||||
|
P. Կրթություն, այդ թվում` |
||||||||||||||||||
|
(85.4) բարձրագույն կրթություն |
||||||||||||||||||
|
Q. Առողջապահություն |
||||||||||||||||||
|
R. Մշակույթ, զվարճություն, հանգիստ |
||||||||||||||||||
|
Տնտեսության այլ ճյուղեր, այդ թվում |
||||||||||||||||||
|
(32.1) ոսկերչական արտադրատեսակների և զարդերի արտադրություն |
||||||||||||||||||
|
(79) զբոսաշրջություն |
||||||||||||||||||
|
Հիպոթեկային վարկեր, այդ թվում` |
||||||||||||||||||
|
անշարժ գույքի ձեռքբերման հիպոթեկային վարկեր |
||||||||||||||||||
|
անշարժ գույքի վերանորոգման հիպոթեկային վարկեր |
||||||||||||||||||
|
Սպառողական և այլ վարկեր, այդ թվում` |
||||||||||||||||||
|
քարտային վարկեր |
||||||||||||||||||
|
ավտովարկեր |
||||||||||||||||||
|
կենցաղային և համակարգչային տեխնիկայի ձեռքբերման վարկեր |
||||||||||||||||||
|
ոսկու գրավով վարկեր |
||||||||||||||||||
|
այլ վարկեր |
||||||||||||||||||
|
2. Ոչ ռեզիդենտների չաշխատող և հետհաշվեկշիռ դուրս գրված ակտիվներ/ընդամենը/ |
||||||||||||||||||
*վարկերը, ավանդները, ֆակտորինգը, լիզինգը և դեբիտորական պարտքերը ներկայացվում են ըստ ճյուղերի
|
Բանկի վարչության նախագահ ______________________ (գործադիր տնօրեն) Գլխավոր հաշվապահ ______________________ |
|
Կ.Տ. |
|
Հավելված 3 Հաստատված է ՀՀ կենտրոնական բանկի խորհրդի 2012 թվականի մայիսի 29-ի թիվ 144-Ն որոշմամբ |
|
Բանկի անվանումը ________________________ Ամսաթիվը _________________________ թ. |
Հ Ա Շ Վ Ե Տ Վ ՈՒ Թ Յ ՈՒ Ն
Միջբանկային պահանջների և պարտավորությունների վերաբերյալ
Ձև 16
(ամսական)
|
Հ/հ |
Բանկի անվանում |
Բանկի կոդ |
ՍՎԻՖՏ/ՏԵԼԵՔՍ |
Բանկի ռեզիդեն-տություն |
Գտնվելու վայր |
Վարկանիշ |
Պահանջի/ պարտավո-րության բնույթ |
Պահանջի/ պարտավո-րության տեսակ |
Ժամկետայ-նություն |
Արժույթի կոդ |
Մնացորդ | ||
|
Երկիր |
Կոդ |
Քաղաք | |||||||||||
|
1 |
2 |
3 |
4 |
5 |
6 |
7 |
8 |
9 |
10 |
11 |
12 |
13 |
14 |
|
Բանկի վարչության նախագահ ______________________ (գործադիր տնօրեն) Գլխավոր հաշվապահ ______________________ |
|
Կ.Տ. |
|
Հավելված 4 Հաստատված է ՀՀ կենտրոնական բանկի խորհրդի 2012 թվականի մայիսի 29-ի թիվ 144-Ն որոշմամբ |
Հ Ա Շ Վ Ե Տ Վ ՈՒ Թ Յ ՈՒ Ն
Ոչ ռեզիդենտների հետ իրականացված գործառնությունների և ոչ ռեզիդենտների հետ ֆինանսական դիրքերի վերաբերյալ
Ձև թիվ 18
(եռամսյակային)
|
Բանկի անվանումը ____________________ Ամսաթիվը ______ թ-ից մինչև թ. |
|
1. Բանկի և ոչ ռեզիդենտների հետ ֆինանսական դիրքերի և դրանց հետ |
մլն դրամ |
|
N |
Անվանումը |
Ակտիվ |
Պասիվ | ||||||||||||||||
|
ՀՀ դրամ |
ԱՄՆ դոլար |
ԵՎՐՈ |
ՌԴ ռուբլի |
Ճապոնա-կան յեն |
Ֆունտ ստերլինգ |
Շվեյցարա-կան ֆրանկ |
Իրանական ռիալ |
Այլ արտար-ժույթ |
ՀՀ դրամ |
ԱՄՆ դոլար |
ԵՎՐՈ |
ՌԴ ռուբլի |
Ճապոնա-կան յեն |
Ֆունտ ստերլինգ |
Շվեյցարա-կան ֆրանկ |
Իրանական ռիալ |
Այլ արտար-ժույթ | ||
|
1 |
2 |
3 |
4 |
5 |
6 |
7 |
8 |
10 |
11 |
12 |
13 |
14 |
15 |
16 |
17 |
18 |
19 |
20 | |
|
1 |
Կապիտալի արժեթղթեր, բացառությամբ ներդրումային հիմնադրամներում փայաբաժինների |
||||||||||||||||||
|
Ուղղակի ներդրումներ |
|||||||||||||||||||
|
շահաբաժիններ |
|||||||||||||||||||
|
Պորտֆելային ներդրումներ |
|||||||||||||||||||
|
շահաբաժիններ |
|||||||||||||||||||
|
2 |
Ներդրումային հիմնադրամներում փայաբաժիններ |
||||||||||||||||||
|
Կարճաժամկետ |
|||||||||||||||||||
|
շահաբաժիններ |
|||||||||||||||||||
|
Երկարաժամկետ |
|||||||||||||||||||
|
շահաբաժիններ |
|||||||||||||||||||
|
3 |
Պարտքային արժեթղթեր |
||||||||||||||||||
|
Կարճաժամկետ |
|||||||||||||||||||
|
հաշվեգրված տոկոսներ |
|||||||||||||||||||
|
Երկարաժամկետ |
|||||||||||||||||||
|
հաշվեգրված տոկոսներ |
|||||||||||||||||||
|
4 |
Կանխիկ արտարժույթ |
||||||||||||||||||
|
5 |
Վարկեր, այդ թվում` օվերդրաֆտ և վարկային քարտեր |
||||||||||||||||||
|
Կարճաժամկետ |
|||||||||||||||||||
|
հաշվեգրված տոկոսներ |
|||||||||||||||||||
|
Երկարաժամկետ |
|||||||||||||||||||
|
հաշվեգրված տոկոսներ |
|||||||||||||||||||
|
6 |
Ավանդներ |
||||||||||||||||||
|
Կարճաժամկետ |
|||||||||||||||||||
|
հաշվեգրված տոկոսներ |
|||||||||||||||||||
|
Երկարաժամկետ |
|||||||||||||||||||
|
հաշվեգրված տոկոսներ |
|||||||||||||||||||
|
7 |
Ֆինանսական ածանցյալներ |
||||||||||||||||||
|
եկամուտներ/ծախսեր |
|||||||||||||||||||
|
8 |
Ապրանքների, ծառայությունների և աշխատանքների դիմաց կանխավճարներ/հետաձգված վճարներ |
||||||||||||||||||
|
9 |
Այլ գործառնությունների դիմաց ստացվելիք/վճարվելիք գումարներ |
||||||||||||||||||
|
1 |
Հաշվեկշռում հաշվառված ժամկետանց պահանջներ և պարտավորություններ |
||||||||||||||||||
|
2 |
Արտահաշվեկշռում հաշվառվող ակտիվներ |
||||||||||||||||||
|
3 |
Հաշվեկշռից դուրս գրված ակտիվների գծով կորուստների վերականգնում |
||||||||||||||||||
|
4 |
Արտահաշվեկշռից դուրս գրված/ներված ակտիվներ և պարտավորություններ |
||||||||||||||||||
|
2. Ոչ ռեզիդենտներից վարկերի և փոխառությունների* ներգրավման |
մլն դրամ |
|
Վարկատու |
Գործիքի տեսակը |
Վարկի պայմանագրային գումարը |
Վարկի ժամկետայ-նությունը |
Վարկի սպասարկման պայմանները |
Վարկի տոկոսա- |
Ներգրավված վարկերի հաշվեկշռային մնացորդը եռամսյակի սկզբին |
Վարկային մուտքեր եռամսյակի ընթացքում |
Եռամսյակի ընթացքում կատարված մարումներ և վարկի դիմաց հաշվեգրած/վճարված տոկոսագումարներ |
Ներգրավված վարկերի հաշվեկշռային մնացորդը եռամսյակի վերջին |
Եռամսյակի վերջի դրությամբ վարկի դիմաց հաշվեգրված, բայց դեռևս չվճարված տոկոսա- | |||||||||
|
երկիրը |
սեկտորի պատկա-նելիությունը |
Գումարն արտար-ժույթով |
Արժույթի ԻՍՕ կոդը |
ներգրավման ամսաթիվ |
մարման ամսաթիվ |
Վարկի տոկոսա- |
Տոկոսա- |
Հիմնական գումարի մարման պարբե- |
Հիմնական գումարի առաջին վճարման ամսաթիվ |
հիմնական գումար |
հաշվե- |
փաստացի վճարված տոկոսա- | |||||||
|
1 |
2 |
3 |
4 |
5 |
6 |
7 |
8 |
9 |
10 |
11 |
12 |
13 |
14 |
15 |
16 |
17 |
18 |
19 |
20 |
| ԸՆԴԱՄԵՆԸ | |||||||||||||||||||
|
3. Ոչ ռեզիդենտներին մատուցած/ոչ ռեզիդենտներից ստացված ծառայությունների |
մլն դրամ |
|
N |
Անվանումը |
Ոչ ռեզիդենտներին մատուցված ծառայություններ |
Ոչ ռեզիդենտներից ստացված ծառայություններ |
|
1 |
2 |
3 |
4 |
|
1 |
Վարձակալության գծով ծառայություններ |
||
|
2 |
Հեռահաղորդակցության, համակարգչային և տեղեկատվական ծառայություններ |
||
|
3 |
Ֆինանսական ծառայություններ, բացառությամբ դրամական փոխանցումների համակարգերի |
||
|
4 |
Մասնագիտական ու կառավարման գծով խորհրդատվական, ինչպես նաև գիտահետազոտական աշխատանքների հետ կապված ծառայություններ |
||
|
5 |
Գործառնական վարձակալություն |
||
|
6 |
Դրամական համակարգերի միջոցով դրամական փոխանցումների գծով ստացված/վճարված միջնորդավճարներ |
||
|
7 |
Այլ ծառայություններ |
||
|
8 |
Անդամավճարներ |
||
|
9 |
Ոչ ռեզիդենտներին վճարված աշխատավարձ |
||
|
ԸՆԴԱՄԵՆԸ |
|||
4. Բանկի պահանջների և պարտավորությունների դիրքերն իր ոչ ռեզիդենտ ուղղակի ներդրողների, ուղղակի ներդրման ընկերության և իր հետ նույն խմբի մեջ մտնող ոչ ռեզիդենտ սուբյեկտների հետ ժամանակաշրջանի վերջի դրությամբ
|
մլն դրամ |
|
Ուղղակի ներդրող/ |
Երկիրը |
Սեկտոր |
Պահանջներ |
Պարտավորություններ | ||||||||
|
Ներդրումներ բաժնետիրական կապիտալում |
Վարկեր և |
Ավանդներ |
Պարտատոմ- |
Այլ |
Ներդրումներ բաժնետիրական կապիտալում |
Վարկեր և |
Ավանդներ |
Պարտատոմ- |
Այլ | |||
|
1 |
2 |
3 |
4 |
5 |
6 |
7 |
8 |
9 |
10 |
11 |
12 |
13 |
|
Կարճաժամկետ | ||||||||||||
|
Երկարաժամկետ | ||||||||||||
|
ԸՆԴԱՄԵՆԸ |
||||||||||||
|
Հաշվեգրված տոկոսային եկամուտներ/ծախսեր, հայտարարված շահաբաժիններ |
||||||||||||
|
որից` |
||||||||||||
|
Հաշվեգրված տոկոսային եկամուտներ/ծախսեր, հայտարարված շահաբաժիններ ոչ ռեզիդենտ ուղղակի ներդրող, ուղղակի ներդրման ընկերության կամ նույն խմբի մեջ մտնող ֆինանսական ընկերությունների նկատմամբ (բացառությամբ ապահովագրական ընկերությունների և կենսաթոշակային հիմնադրամների) |
||||||||||||
|
Բանկի վարչության նախագահ ______________________ (գործադիր տնօրեն) Գլխավոր հաշվապահ ______________________ |
|
Կ.Տ. |
|
Հավելված 5 Հաստատված է ՀՀ կենտրոնական բանկի խորհրդի 2012 թվականի մայիսի 29-ի թիվ 144-Ն որոշմամբ |
Ձև թիվ 24
ամսական
Հաշվետվություն
Բանկերի միջոցով արտերկրից մուտք եղած և արտերկիր ուղարկված գումարների վերաբերյալ
|
Կազմակերպության անվանումը _________________ Ամսաթիվը _______________ թ. |
Արտասահմանյան փոխանցումներ և ստացումներ
|
Փոխանցողի/ |
ՀՀ ուղարկված/ |
ՀՀ-ում ուղարկվել/ |
Փոխանց- |
Տեխնիկածրա- |
ՀՀ-ում ստացման/ փոխանցման մարզը կամ տարածաշր- |
Փոխանցման/ ստացման երկրի ISՕ կոդը |
Փոխանցման |
Գումարի մեծության դասակարգիչ (ԱՄՆ դոլարին համարժեք) |
Փոխանցման/ |
Գումարը արտա- (հազ. դոլար) |
Գումարը արտա- |
Քանակ | |
|
Գումարը |
Արժույթի ISՕ կոդը |
(հազ. դրամ) | |||||||||||
|
1 |
2 |
3 |
4 |
5 |
6 |
7 |
8 |
9 |
10 |
11 |
12 |
13 |
14 |
|
Կազմակերպության անվանումը ______________________ (գործադիր տնօրեն) Գլխավոր հաշվապահ ______________________ |
|
Կ.Տ. |
|
Հավելված 6 Հաստատված է ՀՀ կենտրոնական բանկի խորհրդի 2012 թվականի մայիսի 29-ի թիվ 144-Ն որոշմամբ |
Ձև թիվ 30
ամսական
Հաշվետվություն
Շահագործման հանձնված և շահագործումից հանված տերմինալների վերաբերյալ
|
Բանկի անվանումը _________________ Ամսաթիվը _______________ թ. |
1. Հաշվետու ամսվա վերջին օրվա դրությամբ շահագործվող տերմինալներ
|
Տերմինալի շահագործման հասցեն, գտնվելու վայրը |
Տերմինալ արտադրողը, մակնիշը |
Տերմինալի տեսակը ըստ ֆունկցիոնալ խմբավորման |
Տեսախցիկների քանակը |
Շահագործման հանձնման ամսաթիվը (օր/ամիս/տարի) |
Որպես սպասարկման կետ տերմինալին նույնականացնող կոդը |
Տեղադրման վայրի նկարագրություն | |||||
|
Երևանի, մարզի կամ տարածաշրջանի կոդը |
Քաղաք/գյուղ |
Փողոց |
(ԱԳՄ, վճարումների ընդունման, տեղեկա-տվական վճարային | ||||||||
2. Շահագործումից հանված տերմինալներ
|
Շահագործումից հանված տերմինալների հասցեն |
Տերմինալ արտադրողը, մակնիշը |
Տերմինալի տեսակը ըստ ֆունկցիոնալ խմբավորման |
Ամսաթիվը |
Որպես սպասարկման կետ տերմինալին նույնականացնող | |||
|
Երևանի, մարզի կամ տարածաշրջանի կոդը |
Քաղաք/գյուղ |
Փողոց |
(ԱԳՄ, վճարումների ընդունման, տեղեկատվական վճարային տերմինալ և այլն) |
Շահագործման հանձնման ամսաթիվը (օր/ամիս/տարի) |
Շահագործման դադարեցման ամսաթիվը (օր/ամիս/տարի) | ||
|
Բանկի վարչության նախագահ ______________________ (գործադիր տնօրեն) Գլխավոր հաշվապահ ______________________ |
|
Կ.Տ. |
|
Հաստատված է ՀՀ կենտրոնական բանկի խորհրդի 2012 թվականի մայիսի 29-ի թիվ 144-Ն որոշմամբ |
Երևանի, մարզերի և տարածաշրջանի կոդերը
|
Երևանի, մարզերի և տարածաշրջանի կոդերը |
Հայաստանի Հանրապետության մարզերի մարզկենտրոններ, քաղաքային կամ գյուղական համայնքներ, Երևանի վարչական շրջաններ, տարածաշրջան |
|
1.1 |
Երևանի Աջափնյակ վարչական շրջան |
|
1.2 |
Երևանի Ավան վարչական շրջան |
|
1.3 |
Երևանի Արաբկիր վարչական շրջան |
|
1.4 |
Երևանի Դավթաշեն վարչական շրջան |
|
1.5 |
Երևանի Էրեբունի վարչական շրջան |
|
1.6 |
Երևանի Կենտրոն վարչական շրջան |
|
1.7 |
Երևանի Մալաթիա-Սեբաստիա վարչական շրջան |
|
1.8 |
Երևանի Նոր Նորք վարչական շրջան |
|
1.9 |
Երևանի Նորք-Մարաշ վարչական շրջան |
|
1.11 |
Երևանի Նուբարաշեն վարչական շրջան |
|
1.12 |
Երևանի Շենգավիթ վարչական շրջան |
|
1.13 |
Երևանի Քանաքեռ-Զեյթուն վարչական շրջան |
|
2.1 |
Արագածոտնի մարզկենտրոն |
|
2.2 |
Արագածոտնի մարզի այլ քաղաքներ |
|
2.3 |
Արագածոտնի մարզի գյուղեր |
|
3.1 |
Արարատի մարզկենտրոն |
|
3.2 |
Արարատի մարզի այլ քաղաքներ |
|
3.3 |
Արարատի մարզի գյուղեր |
|
4.1 |
Արմավիրի մարզկենտրոն |
|
4.2 |
Արմավիրի մարզի այլ քաղաքներ |
|
4.3 |
Արմավիրի մարզի գյուղեր |
|
5.1 |
Գեղարքունիքի մարզկենտրոն |
|
5.2 |
Գեղարքունիքի մարզի այլ քաղաքներ |
|
5.3 |
Գեղարքունիքի մարզի գյուղեր |
|
6.1 |
Լոռու մարզկենտրոն |
|
6.2 |
Լոռու մարզի այլ քաղաքներ |
|
6.3 |
Լոռու մարզի գյուղեր |
|
7.1 |
Կոտայքի մարզկենտրոն |
|
7.2 |
Կոտայքի մարզի այլ քաղաքներ |
|
7.3 |
Կոտայքի մարզի գյուղեր |
|
8.1 |
Շիրակի մարզկենտրոն |
|
8.2 |
Շիրակի մարզի այլ քաղաքներ |
|
8.3 |
Շիրակի մարզի գյուղեր |
|
9.1 |
Սյունիքի մարզկենտրոն |
|
9.2 |
Սյունիքի մարզի այլ քաղաքներ |
|
9.3 |
Սյունիքի մարզի գյուղեր |
|
10.1 |
Վայոց ձորի մարզկենտրոն |
|
10.2 |
Վայոց ձոր մարզի այլ քաղաքներ |
|
10.3 |
Վայոց ձոր մարզի գյուղեր |
|
11.1 |
Տավուշի մարզկենտրոն |
|
11.2 |
Տավուշի մարզի այլ քաղաքներ |
|
11.3 |
Տավուշի մարզի գյուղեր |
|
Այլ կոդեր |
Այլ |
|
12.1 |
Արցախ |
|
Հավելված 7 Հաստատված է ՀՀ կենտրոնական բանկի խորհրդի 2012 թվականի մայիսի 29-ի թիվ 144-Ն որոշմամբ |
Ձև թիվ 18.1
Ուղղակի ներդրողներ և նույն խմբի մեջ մտնող սուբյեկտներ
1. Ուղղակի ներդրումներ են համարվում ոչ ռեզիդենտի կողմից ընկերության բաժնետիրական կապիտալում կատարված ներդրումները կամ ձեռք բերված փայամասնակցությունը, եթե նրանք ապահովում են ձայնի իրավունք տվող բաժնեմասի 10%-ը և ավելին: Որպես ուղղակի ներդրումներ են դիտարկվում ոչ միայն ուղղակի ներդրողի կողմից կատարված ձեռնարկության կապիտալում մասնակցության ձևով ներդրումները, այլ նաև ուղղակի ներդրմամբ ձեռնարկության հետ նրա կողմից իրականացված ցանկացած այլ գործառնությունները: Որպես վերջինիս օրինակ կարող են ծառայել ուղղակի ներդրողի կողմից ուղղակի ներդրմամբ ձեռնարկությանը տրամադրվող վարկերը: Այդ պատճառով հաշվետվությունում տվյալներ են հավաքագրվում ոչ միայն բուն ուղղակի ներդրման գումարի վերաբերյալ, այլ նաև երկու ձեռնարկությունների միջև տեղի ունեցող բոլոր գործառնությունների մասով` ըստ գործիքների դասակարգմամբ:
2. Բացի ուղղակի ներդրող-ուղղակի ներդրումով ձեռնարկություն փոխհարաբերություններից երկու ձեռնարկությունների միջև կարող են լինել «միջնորդավորված» ներդրումային հարաբերություններ, թեև նրանց միջև բուն ներդրումներ կապիտալում իրականացված չեն: Այդպիսի օրինակ կարող են լինել նույն մայր ընկերության` տարբեր երկրներում գտնվող երկու ուղղակի ներդրումներով ձեռնարկությունները միմյանց նկատմամբ: Թեև նրանց միջև գոյություն չունեն ներդրումային հարաբերություններ, այս ընկերությունները դիտարկվում են որպես «նույն խմբի մեջ մտնող» սուբյեկտներ: Հնարավոր է մեկ այլ տարբերակ, երբ մի երկրի ռեզիդենտ լինելով որևէ ընկերության սեփականատեր` ավանդ է ներդնում մեկ այլ երկրում տեղակայված վերոնշյալ ընկերության ուղղակի ներդրումով ձեռնարկությունում (դուստր բանկում): Այս դեպքում ևս դուստր ձեռնարկությունը պետք է «նույն խմբի մեջ մտնող» սուբյեկտներին վերաբերող աղյուսակում պարտավորությունների մասում արտացոլի ներգրաված ավանդը` նշելով ավանդատուի վերաբերյալ տեղեկատվությունը: Նման հարաբերություններ կարող են առաջանալ նաև երբ ռեզիդենտ ներդրողը ունի նաև դուստր ձեռնարկություն արտերկրում: Օրինակ, երբ ընկերությունը ունի ռեզիդենտ սեփականատեր, որն իր հերթին ուղղակի ներդրող է հանդիսանում մեկ այլ ոչ ռեզիդենտ ընկերությունում, ապա հարցվող ընկերության և վերոնշյալ ընկերության միջև ցանկացած ակտիվային կամ պասիվային գործառնություն պետք է նույնպես արտացոլվի նույն խմբի մեջ սուբյեկտներին վերաբերող աղյուսակում:
3. Ուղղակի ներդրման հարաբերություները իրենց մեջ ներառում են երկու կարգի հարաբերություններ՝ 10-50 % բաժնեմասի տնօրինում (նշանակալի մասնակցություն, որին կանվանենք կապված ընկերություն-associate) և 50 %-ից ավելի բաժնեմասի տնօրինում (որոշիչ մասնակցություն, որին կանվանենք դուստր ընկերություն-subsidiary): Ըստ այս հարաբերությունների շարունակվում և դադարում է ուղղակի ներդրումների շղթան: Քանի որ ուղղակի ներդրումները ենթադրում են կառավարման մեջ կայուն ազդեցություն, ապա նման ազդեցությունը շղթայի մեջ պահպանվում է հետևյալ կանոնների պահպանման դեպքում:
1) Որոշիչ մասնակցության միջոցով շղթան շարունակվում է անընդհատ, այսինքն միմյանց հետ որոշիչ կապերի միջոցով կապված բոլոր սուբյեկտները հանդիսանում են նույն խմբի մեջ մտնող.
2) Որոշիչ մասնակցությունից նշանակալիի անցնելիս կապը ներառում է միայն առաջին նշանակալի մասնակցության սուբյեկտին, այդ սուբյեկտի որոշիչ վերահսկողության տակ գտնվող սուբյեկտներին, և ընդհատվում է (չի ներառում) հաջորդ նշանակալի սուբյեկտներին անցնելիս: Առաջին նշանակալի մասնակցությամբ ընկերությունը դեռևս կապված է կառավարման կայուն ազդեցությամբ շղթայի վերևի և հորիզոնական մասնակիցների հետ, նրա որոշիչ մասնակցությամբ ընկերությունները նույնպես կապված են, քանի որ դրանք կարելի է դիտարկել որպես առաջին նշանակալի մասնակցությամբ ընկերության մասնաճյուղ: Սակայն հաջորդ նշանակալի մասնակցությամբ ընկերության մեջ խմբի վերևի օղակները չունեն էական ազդեցություն:
Վերոշարադրյալ սկզբունքների առավել ընդգրկուն սխեմատիկ պատկերը ներկայացված է հաջորդ նկարում.
Ելնելով վերոշարադրյալ գծապատկերից՝ մի քանի ավելի պարզ և կոնկրետ օրինակների միջոցով ներկայացնենք այն դեպքերը, երբ երկու հաստատություններ դասակարգվում են որպես «մի խմբի անդամ» և նրանց միջև գործառնությունները ներկայացվում են առանձին: Աստղանիշով (*) կառանձնացվի այն ընկերությունը, որի տեսանկյունից լրացվում է սույն հարցաթերթիկը:
Դեպք 1
Ա, Բ և Գ ձեռնարկությունները գործում են տարբեր տնտեսություններում: Այս դեպքում, Ա մայր ձեռնարկությունը ուղղակի ներդրումներ ունի և Բ և Գ ձեռնարկություններում: Ու թեև Բ և Գ ձեռնարկությունների միջև անմիջական ներդրումային հարաբերություններ գոյություն չունեն, նրանց միջև իրականացված ցանկացած գործառնություն ցույց է տրվում որպես նույն խմբի անդամների միջև գործառնություն:
Դեպք 2
Տվյալ դեպքում Գ ձեռնարկությունը որպես նույն խմբի մեջ մտնող ընկերություն չի բացահայտում
Ա ընկերությանը, քանի որ Բ ընկերության ներդրումը Գ-ում արդեն իսկ չի հանդիսանում ուղղակի ներդրում:
Դեպք 3
Ա, Բ և Գ ձեռնարկությունները գործում են տարբեր տնտեսություններում: Չնայած որ, Ա ընկերությունը Գ ընկերության բաժնետոմսերի ընդամենը 8%-ն է տնօրինում, այնուամենայնիվ լինելով Բ ընկերության ուղղակի ներդրող և քանի որ Բ ընկերությունը Գ-ում ունի ուղղակի ներդրում, ստացվում է, որ Ա ընկերությունը, միջնորդավորված Բ-ով, Գ-ում նույնպես ունի ուղղակի ներդրում: Այսպիսով, Գ ձեռնարկությունը որպես ուղղակի ներդրող պետք է արտացոլի Բ ընկերությանը, իսկ որպես նույն խմբի մեջ մտնող ձեռնարկություն նաև Ա ընկերության նկատմամբ պարտավորությունները և նրանց միջև տեղի ունեցող ցանկացած այլ ֆինանսական գործառնությունները:
Դեպք 4
Հնարավոր է, որ ուղղակի ներդրողը ունենա ազդեցության շղթա, որի մեջ մի կապը հանդիսանում է ռեզիդենտ-ռեզիդենտ հարաբերություն: Այսպիսի ռեզիդենտ-ռեզիդենտ հարաբերությունները, որոնք նկարագրված են Դեպք 4-ում Բ և Գ ընկերությունների միջև, չեն խոչընդոտում տարբեր տնտեսություններում ռեզիդենտ հանդիսացող ընկերությունների միջև ուղղակի ներդրումով հարաբերությունների առկայությանը, ինչպիսիք են Ա և Գ ընկերությունները: Այսպիսով, Դեպք 4-ում թեև Ա-ն ուղղակի ներդրումային հարաբերություններ չունի Գ ընկերության հետ, նրանց միջև փաստացի գոյություն ունեն ներդրումային հարաբերություններ` միջնորդավորված Բ ընկերությամբ և այդ պատճառով Գ ընկերությունը պետք է ներկայացնի Ա-ի հետ իր բոլոր գործառնությունները նույն խմբի մեջ մտնող սուբյեկտին վերաբերող մասում: Դեպքը կարող է էլ ավելի բարդանալ, եթե Գ-ն գործառնություններ է իրականացնում Դ-ի հետ, որը նույնպես հանդիսանում է Ա-ի դուստր ձեռնարկություն: Եթե Գ ընկերությունը հնարավորություն ունենա բացահայտել նաև այսպիսի հարաբերությունները, ապա Գ և Դ-ի միջև գործառնությունները նույնպես պետք է ներկայացնել հարցաթերթիկի` նույն խմբի անդամներին վերաբերող մասում:
Դեպք 5
Բ և Գ ընկերությունները հանդիսանում են միևնույն տնտեսության ռեզիդենտներ, հետևաբար, նրանց միջև հարաբերությունները չեն ընդգրկվում հարցման շրջանակներում: Սակայն Բ ընկերությունը ուղղակի ներդրում ունի նաև ոչ ռեզիդենտ Ա ընկերությունում: Այս դեպքում Գ ընկերությունը իր և Ա ընկերության միջև բոլոր գործառնությունները, թե՛ ակտիվային և թե՛ պասիվային, պետք է ներառվեն նույն խմբի մեջ մտնող սուբյեկտների վերաբերյալ աղյուսակում: Միևնույն ժամանակ, եթե ենթադրենք, որ Ա ընկերությունը տիրապետում է նաև մեկ այլ ընկերության կանոնադրական կապիտալին, մեր դեպքում դա Դ ընկերությունն է, ապա Գ-ն պետք է, այսպիսի հարաբերությունների բացահայտման դեպքում, տեղեկատվություն ներկայացնի նաև իր և Դ ընկերություն միջև տեղի ունեցող գործառնությունների վերաբերյալ:
Դեպք 6
Դեպք 6-րդը նկարագրում է ուղղակի ներդրումային կապերի բացահայտման համար միևնույն տնտեսության սահմաններում առկա կապերի կարևորությունը: Այս դեպքում բացատրված են ընդհանուր սկզբունքներ, այդ պատճառով հարցման մասնակից կարող է դիտարկվել նշված ընկերություններից ցանկացածը: Լինելով ռեզիդենտ-ռեզիդենտ հարաբերություններ Բ և Գ, ինչպես նաև Դ և Ե ընկերությունների միջև առկա ներդրումային հարաբերությունները որոշիչ դեր են խաղում Ա և Բ, ինչպես նաև Ա և Ե ընկերությունների միջև ուղղակի ներդրումների առկայության որոշման և չափերի գնահատման համար: Այսպես, Ա և Բ, Դ և Բ, Դ և Ա ընկերությունները հանդիսանում են նույն խմբի մեջ մտնող: Միևնույն ժամանկ նշենք, որ Ա և Ե, ինչպես նաև Բ և Ե ընկերությունների միջև գոյություն չունեն ներդրումային հարաբերություններ, որոնք ունեն առանձին արտացոլման կարիք, քանի որ ուղղակի ներդրումների կապը կտրվում է Գ և Ե ընկերության միջև:
|
Հավելված 8 Հաստատված է ՀՀ կենտրոնական բանկի խորհրդի 2012 թվականի մայիսի 29-ի թիվ 144-Ն որոշմամբ |
Ձև թիվ 18.2
Միջազգային ֆինանսական կազմակերպություններ
1. Միջազգային կազմակերպությունները բաժանվում են երկու մասի.
1) միջազգային ոչ պետական կազմակերպություններ,
2) միջպետական միջազգային կազմակերպություններ:
2. Միջազգային ոչ պետական կազմակերպությունները (international non-governmental organizations) իրենց հերթին կարող են լինել շահույթ չհետապնդող հասարակական կազմակերպություններ (օրինակ World Օrganization of the Scout Movement, International Committee of the Red Cross և այլն), ինչպես նաև միջազգային ընկերություններ/կորպորացիաներ, որոնք զբաղվում են շուկայական գործունեությամբ տարբեր երկրներում, օրինակ, Coca-Cola, Toyota կամ HSBC Group, որոնց հաճախ անվանում են նաև վերազգային կորպորացիաներ (multinational corporations): Այս կազմակերպությունները պետք է դիտարկվեն որպես միջազգային գործունեություն ծավալող առևտրային կամ հասարակական կազմակերպություններ, որոնց դասակարգումը պետք է իրականացվի ըստ «Դրամավարկային և ֆինանսական վիճակագրության ձեռնարկի» հատվածավորման սկզբունքների:
3. Միջազգային կազմակերպությունների մյուս տեսակի՝ միջպետական միջազգային կազմակերպությունների բնորոշման համար էլ առավելապես օգտագործվում է «միջազգային կազմակերպություն» տերմինը: Հենց այս իմաստով էլ այն օգտագործվում է պարզաբանման ընթացքում:
4. Միջազգային կազմակերպությունն իրենից ներկայացնում է անդամ երկրների իշխանությունների և/կամ այլ միջազգային կազմակերպությունների ղեկավարությունների միջև կնքված պաշտոնական համաձայնագրի հիման վրա գործող կազմակերպություն: Վերջինիս գոյությունը ճանաչվում է անդամ երկրների օրենսդրությամբ, և նշված պաշտոնական համաձայնագիրը հանդիսանում է միջազգային կազմակերպության կանոնադրությունը: Այն իրենից ներկայացնում է միջազգային իրավաբանական անձ և ենթակա է կարգավորման միջազգային օրենսդրությամբ:
5. Միջազգային կազմակերպություններն իրենց հերթին բաժանվում են երկու մասի.
1) Միջազգային ֆինանսական կազմակերպություններ, որոնք իրականացնում են ֆինանսական միջնորդություն միջազգային մակարդակով, այսինքն իրականացնում են միջոցների վերաբաշխում տարբեր տնտեսությունների վարկատուների և վարկառուների միջև: Մի խումբ երկրների կենտրոնական բանկեր (ներառյալ արժութային միության կենտրոնական բանկը) միջազգային ֆինանսական կազմակերպության օրինակ է: Այլ օրինակներ են հանդիսանում Արժույթի միջազգային հիմնադրամը, Համաշխարհային բանկի խմբի անդամ կազմակերպությունները, Ասիական զարգացման բանկը և այլն:
2) Այլ միջազգային կազմակերպություններ, որոնք տրամադրում են ոչ շուկայական բնույթի հասարակական ծառայություններ անդամ երկրներին, օրինակ խաղաղապահության, կրթության, գիտության, տարատեսակ հետազոտությունների ոլորտներում (օրինակ՝ Միավորված ազգերի կազմակերպություն):
6. Միջազգային ֆինանսական կազմակերպությունները կարող են լինել տարածաշրջանային (օրինակ՝ Զարգացման և վերակառուցման եվրոպական բանկ) կամ համաշխարհային (օրինակ՝ Միջազգային ֆինանսական կորպորացիան): Միջազգային կազմակերպությունները որևէ երկրի ռեզիդենտ չեն համարվում: Դրանք ոչ ռեզիդենտ են համարվում նաև այն երկրներում, որտեղ դրանք տեղակայված են, քանի որ չեն կարգավորվում կամ միայն մասամբ են կարգավորվում տվյալ երկրի օրենսդրությամբ: Ի հակադրություն միջազգային կազմակերպությանը՝ երկու և ավելի երկրների կառավարությունների սեփականության տակ գտնվող առևտրային ընկերությունը չի հանդիսանում միջազգային կազմակերպություն: Միջազգային կազմակերպություն չի համարվում նաև միջազգային ֆինանսական ծառայություններ կամ օժանդակություն մատուցող կազմակերպությունը, որի միակ կամ հիմնական բաժնետեր է հանդիսանում մեկ երկրի կառավարությունը (օրինակ՝ kfW):
7. Կից ներկայացվում է նաև առավել հայտնի միջազգային ֆինանսական կազմակերպությունների ցանկը: Միևնույն ժամանակ տեղեկացնում ենք. որ ցանկն ամբողջական չէ, և այլ միջազգային ֆինանսական կազմակերպությունների դասակարգումը պետք է իրականացվի վերը նշված չափանիշների հիման վրա:
1) African Development Bank
2) Asian Development Bank (ADB)
3) Bank for International Settlements (BIS)
4) Black Sea Trade and Development Bank (BSTDB)
5) Caribbean Development Bank (CDB)
6) Central American Bank for Economic Integration (CABEI)
7) Corporacion Andina de Fomento (CAF)
8) East African Development Bank (EADB)
9) Eurasian Development Bank (EDB)
10) European Bank for Reconstruction and Development (EBRD)
11) European Commission (EC)
12) European Central Bank (ECB)
13) European Fund for Southeast Europe (EFSE)
14) European Investment Bank (EIB)
15) Inter-American Development Bank (IDB)
16) International Fund for Agricultural Development (IFAD)
17) International Monetary Fund (IMF)
18) Islamic Development Bank (IDB)
19) Nordic Development Fund (NDF)
20) Nordic Investment Bank (NIB)
21) OPEC Fund for International Development (OPEC Fund)
22) Organization for Economic Co-operation and Development (OECD)
23) Organization of Petroleum-Exporting Countries (OPEC)
24) West African Development Bank (BOAD)
25) World Bank Group
ա. International Bank for Reconstruction and Development (IBRD)
բ. International Development Association (IDA)
գ. International Finance Corporation (IFC)
դ. Multilateral Investment Guarantee Agency (MIGA)
ե. International Centre for Settlement of Investment Disputes (ICSID)