ՀԱՅԱՍՏԱՆԻ ՀԱՆՐԱՊԵՏՈՒԹՅԱՆ ԿԱՌԱՎԱՐՈՒԹՅՈՒՆ
Ո Ր Ո Շ ՈՒ Մ
7 մարտի 2012 թվականի N 273-Ն
ՔԱՂԱՔԱՅԻՆ ԿԱՅՈՒՆ ԶԱՐԳԱՑՄԱՆ ՆԵՐԴՐՈՒՄԱՅԻՆ ԾՐԱԳՐԻ` ՀՈՂԻ ՕՏԱՐՄԱՆ ԵՎ ՏԱՐԱԲՆԱԿԵՑՄԱՆ ՇՐՋԱՆԱԿԸ ԵՎ ՓՈԽՀԱՏՈՒՑՄԱՆ ԱՌԱՆՁԻՆ ՏԵՍԱԿՆԵՐԻ ՀԱՇՎԱՐԿՄԱՆ ԿԱՐԳԸ ՀԱՍՏԱՏԵԼՈՒ ՄԱՍԻՆ
Հայաստանի Հանրապետության և Ասիական զարգացման բանկի միջև 2011 թվականի մարտի 24-ին ստորագրված` ֆինանսավորման շրջանակային համաձայնագրի (քաղաքային կայուն զարգացման ներդրումային ծրագիր) իրականացման նպատակով Հայաստանի Հանրապետության կառավարությունը որոշում է.
1. Հաստատել`
1) քաղաքային կայուն զարգացման ներդրումային ծրագրի հողի օտարման և տարաբնակեցման շրջանակը` համաձայն N 1 հավելվածի.
2) փոխհատուցման առանձին տեսակների հաշվարկման կարգը` համաձայն N 2 հավելվածի:
2. Հանձնարարել Հայաստանի Հանրապետության կառավարության աշխատակազմի ղեկավարին, Հայաստանի Հանրապետության աշխատանքի և սոցիալական հարցերի նախարարին, Հայաստանի Հանրապետության կառավարությանն առընթեր անշարժ գույքի կադաստրի պետական կոմիտեի նախագահին, Հայաստանի Հանրապետության կառավարությանն առընթեր պետական եկամուտների կոմիտեի նախագահին և Հայաստանի Հանրապետության կառավարությանն առընթեր Հայաստանի Հանրապետության ոստիկանության պետին և առաջարկել Հայաստանի Հանրապետության տեղական ինքնակառավարման մարմիններին «Երևանի կառուցապատման ներդրումային ծրագրերի իրականացման գրասենյակ» համայնքային ոչ առևտրային կազմակերպությանը տրամադրել քաղաքային կայուն զարգացման ներդրումային ծրագրի շրջանակներում հողի օտարմանը և տարաբնակեցմանը վերաբերող տեղեկատվությունը, մասնավորապես`
1) Հայաստանի Հանրապետության աշխատանքի և սոցիալական հարցերի նախարարության մասով`
ա. տեղեկություն ազդեցության ենթակա աղքատ տնային տնտեսությունների մասին, որոնք ներգրավված են ընտանեկան նպաստ համակարգում,
բ. տեղեկություն ազդեցության ենթակա անձանց այրիացած լինելու, կերակրողին կորցնելու և միայնակ մայր լինելու մասին, որոնք իրենց խնամքի տակ ունեն անչափահաս երեխա,
գ. տեղեկություն ազդեցության ենթակա անձանց կամ նրանց հարկային գործակալների կողմից սոցիալական վճարումներ կատարելու մասին,
դ. տեղեկություն ազդեցության ենթակա տարեց մարդկանց (կենսաթոշակառուների) կողմից ղեկավարվող տնային տնտեսությունների մասին,
ե. տեղեկություն ազդեցության ենթակա իրավաբանական անձանց կողմից Հայաստանի Հանրապետության կառավարության 2005 թվականի մայիսի 12-ի N 938-Ն որոշման համաձայն ներկայացված անհատական հաշվետվությունների մասին.
2) Հայաստանի Հանրապետության կառավարությանն առընթեր անշարժ գույքի կադաստրի պետական կոմիտեի մասով` տեղեկություն ազդեցության ենթակա անձանց սեփականության (ներառյալ դրա կադաստրային քարտեզի (էլեկտրոնային կրիչով), սահմանափակումների, համասեփականատերերի), ինչպես նաև ինքնակամ կառույցների մասին.
3) Հայաստանի Հանրապետության կառավարությանն առընթեր պետական եկամուտների կոմիտեի մասով` տեղեկություն ազդեցության ենթակա իրավաբանական անձանց կողմից նախորդ` անհրաժեշտ տարիների համար ներկայացված հաշվարկների ու հաշվետվությունների, իսկ անհատ ձեռնարկատերերի մասով` նախորդ` անհրաժեշտ տարիների համար ներկայացված տարեկան եկամուտների հաշվարկների մասին.
4) Հայաստանի Հանրապետության կառավարությանն առընթեր Հայաստանի Հանրապետության ոստիկանության մասով`
ա. տեղեկություն ազդեցության ենթակա անձանց հաշվառման հասցեների մասին,
բ. տեղեկություն ազդեցության ենթակա անձանց հետախուզման մեջ գտնվելու մասին.
5) Հայաստանի Հանրապետության կառավարության աշխատակազմի ազգային փոքրամասնությունների և կրոնի հարցերի վարչության մասով` տեղեկություն ազդեցության ենթակա անձանց ազգային փոքրամասնությանը պատկանելու մասին.
6) Հայաստանի Հանրապետության տեղական ինքնակառավարման մարմինների մասով`
ա. տեղեկություն ազդեցության ենթակա անձանց ամուսնալուծված լինելու մասին,
բ. տեղեկություն ազդեցության ենթակա անձանց մահացած լինելու մասին,
գ. տեղեկություն ընտանիքի կազմի մասին,
դ. տեղեկություն խնամքի տակ գտնվող անձանց մասին,
ե. տեղեկություն համայնքային հողերի անօրինական օգտագործողների մասին:
3. Սահմանել, որ սույն որոշման 2-րդ կետում`
1) նշված մարմինների կողմից տրամադրված տեղեկատվությունը հիմք է «Երևանի կառուցապատման ներդրումային ծրագրերի իրականացման գրասենյակ» համայնքային ոչ առևտրային կազմակերպության կողմից քաղաքային կայուն զարգացման ներդրումային ծրագրի հողի օտարման և տարաբնակեցման գործառույթների իրականացման ընթացքում.
2) նշված մարմինների կողմից տեղեկատվությունը տրամադրվում է անվճար.
3) նշված մարմինների կողմից տեղեկատվությունը տրամադրվում է դրա մասին հարցումն ստանալուց հետո ոչ ուշ, քան 5-օրյա ժամկետում:
4. Սույն որոշումն ուժի մեջ է մտնում պաշտոնական հրապարակմանը հաջորդող օրվանից:
|
Հայաստանի Հանրապետության |
Տ. Սարգսյան |
|
2012 թ. մարտի 15 Երևան |
|
|
Հավելված N 1 ՀՀ կառավարության 2012 թվականի մարտի 7-ի N 273-Ն որոշման |
ՀՈՂԻ ՕՏԱՐՄԱՆ ԵՎ ՏԱՐԱԲՆԱԿԵՑՄԱՆ ՇՐՋԱՆԱԿ
ՔԱՂԱՔԱՅԻՆ ԿԱՅՈՒՆ ԶԱՐԳԱՑՄԱՆ ՆԵՐԴՐՈՒՄԱՅԻՆ
ԾՐԱԳԻՐ
ԵՐԵՎԱՆ-2012
Բովանդակություն
|
ՀԱՊԱՎՈՒՄՆԵՐ ՀՕՏ ՀԱՍԿԱՑՈՒԹՅՈՒՆՆԵՐԻ ՍԱՀՄԱՆՈՒՄԸ | ||
| Հողի օտարման ԵՎ տարաբնակեցման շրջանակ (ՀՕՏՇ) | ||
|
Ա. |
ՆԱԽԱԲԱՆ | |
|
Բ. |
ՀՕՏ–ԻՆ ԱՌՆՉՎՈՂ ԾՐԱԳՐԵՐԻ ՄՇԱԿՄԱՆ ՊԱՀԱՆՋՆԵՐԸ | |
|
Գ. |
ՏԵՂԱԲՆԻԿՆԵՐ ԵՎ ԽՈՑԵԼԻ ԽՄԲԵՐ | |
|
Դ. |
ՀՕՏԾ-Ի ՄՇԱԿՈՒՄԸ ԵՎ ԻՐԱԿԱՆԱՑՈՒՄԸ | |
|
Ե. |
ԻՐԱՎԱԿԱՆ ԵՎ ՔԱՂԱՔԱԿԱՆ ՀԻՄՔԵՐԸ | |
|
Ե.1. |
Հողի օտարման եվ տարաբնակեցման մասին Հայաստանի Հանրապետության օրենքները եվ կանոնակարգերը | |
|
Ե.2. |
ԱԶԲ-ի սոցիալական պաշտպանության քաղաքականության ոչ կամավոր տարաբնակեցման շրջանակում ԱԶԲ-ի մոտեցումները | |
|
Ե.3. |
ՀՕՏ-ի վերաբերյալ Հայաստանի Հանրապետության օրենքների եվ կանոնակարգերի համեմատությունն ԱԶԲ-ի սոցիալական պաշտպանության քաղաքականության հետ | |
|
Ե.4. |
ՀՕՏՇ-ի՝ սույն ԲՖԳ-ի համար որդեգրված սկզբունքները եվ իրավունքները | |
|
Զ. |
ԾՐԱԳՐԻ ՇՐՋԱՆԱԿՆԵՐՈՒՄ ՓՈԽՀԱՏՈՒՑՈՒՄ ՍՏԱՆԱԼՈՒ ԻՐԱՎՈՒՆՔՆԵՐ | |
|
Զ.1. |
Ընտրվելու իրավունքը/իրավասությունը | |
|
Զ.2. |
Փոխհատուցում ստանալու իրավունքները | |
|
Զ.3. |
Միավորի փոխհատուցման արժեքի գնահատումը | |
|
Զ.4. |
Սեփականության օտարման պայմանները | |
|
Զ.5. |
Օրինականացման պայմանները | |
|
Է. |
ԳԵՆԴԵՐԱՅԻՆ ԱԶԴԵՑՈՒԹՅՈՒՆ ԵՎ ԱԶԴԵՑՈՒԹՅՈՒՆԸ ՄԵՂՄԱՑՆՈՂ ՄԻՋՈՑԱՌՈՒՄՆԵՐ | |
|
Ը. |
ՀԱՆՐԱՅԻՆ ՄԱՍՆԱԿՑՈՒԹՅՈՒՆ ԵՎ ՓԱՍՏԱԹՂԹԵՐԻ ԲԱՑԱՀԱՅՏՈՒՄ | |
|
Թ. |
ԻՆՍՏԻՏՈՒՑԻՈՆԱԼ ԿԱԶՄԱԿԵՐՊՈՒՄԸ | |
|
Թ.1. |
ԵՔ/ԵԿՆ ԾԻԳ | |
|
Թ.2. |
Խորհրդատուները | |
|
Թ.3. |
Այլ կառույցներ եվ հաստատություններ | |
|
Թ.4. |
ԱԶԲ | |
|
Ժ. |
ԲՈՂՈՔՆԵՐ ԵՎ ԴԺԳՈՀՈՒԹՅՈՒՆՆԵՐ | |
|
ԺԱ. |
ՄՈՆԻԹՈՐԻՆԳ ԵՎ ԳՆԱՀԱՏՈՒՄ | |
|
ԺԱ.1. |
Ներքին մոնիթորինգ | |
|
ԺԱ.2. |
Արտաքին մոնիթորինգ | |
|
ԺԲ. |
ՀՕՏԾ–Ի ԻՐԱԿԱՆԱՑՄԱՆՆ ԱՌՆՉՎՈՂ ԿԱՐՈՂՈՒԹՅՈՒՆՆԵՐԻ ԶԱՐԳԱՑՈՒՄ ԵՎ ՎԵՐԱՊԱՏՐԱՍՏՈՒՄ | |
|
ԺԳ. |
ՏԱՐԱԲՆԱԿԵՑՄԱՆ ԲՅՈՒՋԵ ԵՎ ՖԻՆԱՆՍԱՎՈՐՈՒՄ | |
|
ԺԴ. |
ՀՕՏԾ-Ի ԻՐԱԿԱՆԱՑՄԱՆ ԳՈՐԾԸՆԹԱՑԸ | |
Աղյուսակներ
Աղյուսակ N 1. ՀՕՏ-ի վերաբերյալ Հայաստանի Հանրապետության օրենքների և կանոնակարգերի համեմատությունն ԱԶԲ-ի սոցիալական պաշտպանության քաղաքականության հետ
Աղյուսակ N 2. Իրավունքների սխեմա
Աղյուսակ N 3. Բողոքների լուծման գործընթացը
Պատկերներ
Պատկեր 1. ՀՕՏ-ի կազմակերպչական կառուցվածքը եվ գործողությունները
Շրջանակներ
ՇՐՋԱՆԱԿ 1. ՀՕՏ-Ի ԳՈՐԾԱՌՈՒՅԹՆԵՐԻ ԻՐԱԿԱՆԱՑՄԱՆ ԳՈՐԾԸՆԹԱՑ
Հավելվածներ
ՀԱՎԵԼՎԱԾ Ա. ՏԻՊԱՅԻՆ ՀՕՏԾ-Ի ԱՄՓՈՓ ՆԿԱՐԱԳԻՐ
Հ Ա Պ Ա Վ ՈՒ Մ Ն Ե Ր
|
ԱԶԲ |
Ասիական զարգացման բանկ |
|
ԱԵՏՏ |
Ազդեցության ենթարկված տնային տնտեսություն |
|
ԱՍՀՆԳ |
Աղքատության և սոցիալական հարցերի նախնական գնահատում |
|
ԱՍՀԳ |
Աղքատության և սոցիալական հարցերի գնահատում |
|
ԲՖԳ |
Բազմափուլ ֆինանսավորման գործիք |
|
ԳՄ |
Գործադիր մարմին |
|
ԵԿՆ ԾԻԳ |
«Երևանի կառուցապատման ներդրումային ԾԻԳ» ՀՈԱԿ |
|
ԾԿԽ |
Ծրագրի կառավարման խորհուրդ |
|
ԾԿԻՀԽ |
Ծրագրի կառավարման և ինստիտուցիոնալ հզորացման խորհրդատու |
|
ԾՆՏԱԽ |
Ծրագրի նախապատրաստման տեխնիկական աջակցության խորհրդատու |
|
ՀՕՏ |
Հողի օտարում և տարաբնակեցում |
|
ՀՕՏՇ |
Հողի օտարման և տարաբնակեցման շրջանակ |
|
ՀՕՏԾ |
Հողի օտարման և տարաբնակեցման ծրագիր |
|
ՀՕՏԲ |
Հողի օտարման և տարաբնակեցման բաժին |
|
ՍՏՄ |
Սոցիալական և տարաբնակեցման մասնագետներ |
|
ՍՏՈւ |
Սոցիալ-տնտեսական ուսումնասիրություն |
|
ՏԾ |
Տարաբնակեցման ծրագիր |
|
ՎՉՀ |
Վնասի չափման նպատակով իրականացված մանրամասն հետազոտություն |
ՀՈՂԻ ՕՏԱՐՄԱՆ ԵՎ ՏԱՐԱԲՆԱԿԵՑՄԱՆ (ՀՕՏ) ՀԱՍԿԱՑՈՒԹՅՈՒՆՆԵՐԻ ՍԱՀՄԱՆՈՒՄԸ
Փոխհատուցում - Օտարված ակտիվների վերականգնման արժեքի վճարում դրամական կամ ծախսերի փոխհատուցման այլ եղանակով։
Իրավունքներ - Փոխհատուցում, եկամտի վերականգնում, վերաբնակեցման աջակցություն, եկամտի փոխարինում և վերաբնակեցում ներառող այն միջոցառումների ամբողջությունը, որոնք պետք է տրամադրվեն ազդեցության ենթարկված անձանց՝ կախված նրանց կորուստների բնույթից՝ նրանց տնտեսական և սոցիալական հիմքերը վերականգնելու համար։
Տեղաբնիկներ - Ասիական զարգացման բանկի «Տեղաբնիկների քաղաքականություն» փաստաթղթում կիրառվող «տեղաբնիկ» հայեցակետը միաչափ չէ և այն ներառում է նաև այլ հասկացություններ: «Ազգային փոքրամասնություններ» հասկացությունը մեկն է այն հասկացություններից, որոնք առնչվում են «տեղաբնիկ» հայեցակետի հետ և ներկայացված են ԱԶԲ-ի քաղաքականության մեջ: Մյուս հասկացություններն են` «մշակութային փոքրամասնություն», «տեղաբնիկ մշակութային համայնք», «տոհմ, ցեղատեսակ», «բնիկ» և «տեղացի»: Ընդունված կամ նախընտրելի հասկացությունները և սահմանումները տարբեր երկրներում տարբեր են: «Տեղաբնիկ» հասկացությունը կիրառվում է Միավորված ազգերի կազմակերպության փաստաթղթերում, և ԱԶԲ-ն այն օգտագործում է միայն նպատակահարմարությունից ելնելով: Հայաստանում «ազգային փոքրամասնություն» հասկացությունն առավել տեղին է: Այդ տեսանկյունից, ԱԶԲ-ի տեղաբնիկների քաղաքականության համատեքստում «ազգային փոքրամասնություն» ասելով պետք է հասկանալ «սոցիալական և մշակութային յուրահատուկ ինքնություն ունեցող մարդկանց, որոնք տարբերվում են գերիշխող կամ մեծամասնություն կազմող հասարակությունից, ինչն էլ նրանց խոցելի է դարձնում` զարգացման գործընթացներում անտեսված/անցանկալի լինելու առումով»:
Հյուրընկալող բնակչություն - Այն տարածքին մոտ գտնվող համայնքը, ուր ծրագրի շահառուները, որպես ծրագրի մաս պատրաստվում են կամավոր կերպով վերաբնակվել։
Բարելավումներ-Անձի, տնտեսության, հաստատության կամ կազմակերպության կողմից կառուցված շինություններ (բնակարան, ցանկապատ, ցախանոց, գոմ, կոմունալ շինություն, խանութ, պահեստ և այլն) ցանված մշակաբույսեր:
Հողի օտարում-Այն գործընթացը, որի միջոցով կառավարական գերատեսչություններն ստիպում են անձին փոխհատուցման դիմաց պետական կարիքների համար օտարել իր ունեցած հողը կամ հողի մի մասը և տալ կառավարական գերատեսչությանը, որպես սեփականություն։
Ազդեցության ենթարկված անձ (ԱԵԱ) - Ցանկացած անձ, ով ազդեցության է ենթարկվում նախագծից բխող հողօգտագործման, ջրօգտագործման, այլ բնական ռեսուրսների օգտագործման փոփոխություններից կամ եկամտի կորստից։
Ազդեցության ենթարկված տնային տնտեսություն (ԱԵՏՏ) - Մեկ տանիքի տակ բնակվող բոլոր անդամները, որոնք գործում են որպես մեկ տնտեսական միավոր։ Ազդեցության ենթարկված տնային տնտեսությունը կարող է բաղկացած լինել մեկ հիմնական ընտանիքից կամ ընդլայնված ընտանիքային խմբից։ Սա փոխհատուցում/վերականգնում ստացող կարևորագույն միավոր է:
Ռեաբիլիտացիա/վերականգնում - Ոչ կամավոր տարաբնակեցման քաղաքականության շրջանակներում տրամադրված փոխհատուցում (այդ թվում` նաև վերաբնակեցման լրահատկացում), որն օտարված գույքի փոխհատուցման արժեքի վճարում չի ենթադրում։
Վերաբնակեցում - ԱԵԱ-ի/ԱԵՏՏ-ի ֆիզիկական տեղահանումը նախքան նախագծի իրականացումը նրա բնակավայրը հանդիսացող վայրից։
Փոխարինման արժեք - Այն արժեքը, որը գնահատվում է որպես հողի համար արդարացի փոխհատուցում՝ հիմնվելով դրա բերքատվության պոտենցիալի վրա, շենքերի և շինությունների փոխարինման արժեքը (շինանյութերի և աշխատուժի տվյալ պահի շուկայական իրական գինը՝ առանց ամորտիզացիոն մասհանումների կամ վերաօգտագործվող շինանյութի համար մասհանումների), ինչպես նաև բնակելի տարածքների, բերքի, ծառերի և այլ ունեցվածքի շուկայական արժեքը։
Տարաբնակեցում - Բոլոր այն միջոցառումները, որոնք նախատեսված են մեղմացնելու համար ԱԵԱ–երի սեփականության և (կամ) ապրուստի վրա նախագծի թողած բացասական որևէ ազդեցությունը. ներառում է փոխհատուցումը, վերաբնակեցումը, եթե այն անհրաժեշտ է, և վնասված/քանդված ենթակառուցվածքների և սարքավորումների վերականգնումը:
Մարզ-Համայնք - Հայաստանի Հանրապետությունը բաժանված է 10 մարզերի։ Երևան քաղաքը` որպես երկրի մայրաքաղաք, հատուկ վարչական կարգավիճակ ունի: 10 մարզերից յուրաքանչյուրը ղեկավարվում է մարզպետի կողմից, որը նշանակվում է Հայաստանի Հանրապետության կառավարության կողմից։ Մարզերը բաղկացած են համայնքներից։ Յուրաքանչյուր համայնք ինքնակառավարվող է և բաղկացած է մեկ կամ ավելի բնակավայրերից։ Բնակավայրերը դասակարգվում են որպես քաղաք կամ որպես գյուղ։ 2007 թվականի դրությամբ Հայաստանի Հանրապետությունում կա 915 համայնք, որոնցից 49-ը համարվում են քաղաքային և 866-ը՝ գյուղական։ Երևանը, որը նախկինում մարզի կարգավիճակ ուներ, ներկայումս ունի համայնքի կարգավիճակ և ղեկավարվում է ընտրովի քաղաքապետի կողմից։
Հողի օտարման ԵՎ տարաբնակեցման շրջանակը
Ա. ՆԱԽԱԲԱՆ
1. Կայուն քաղաքային զարգացման ներդրումային ծրագրի (ծրագիր) համար սույն Հողի օտարման և տարաբնակեցման շրջանակը (ՀՕՏՇ) մշակվել է Երևանի քաղաքապետարանի (ԵՔ) համապատասխան մասնագետների և Ասիական զարգացման բանկի (ԱԶԲ) խորհրդատուների համատեղ ջանքերով: Այն հավանության է արժանացել ԵՔ-ի կողմից և պետք է ներկայացվի Հայաստանի Հանրապետության կառավարություն` հաստատելու նպատակով: Սույն փաստաթղթի շրջանակներում մանրամասն անդրադարձ է կատարվում ծրագրի շրջանակներում համապատասխան ենթածրագրերով հողի օտարման ու տարաբնակեցման խնդրի պլանավորման և իրականացման մեխանիզմներին, գործընթացներին և փոխհատուցման իրավունքներին: ԱԶԲ-ի կողմից Բազմափուլ ֆինանսավորման գործիքի (ԲՖԳ) շրջանակում ֆինանսավորման ենթակա ծրագիրը Հայաստանի Հանրապետության էկոնոմիկայի նախարարության հետ մեկտեղ պետք է իրականացվի տասը տարի ժամկետում: ԲՖԳ-ի ամբողջ ընթացքում Հայաստանի Հանրապետության էկոնոմիկայի նախարարությունը հանդես կգա որպես գործադիր մարմին (ԳՄ), իսկ առաջին փուլի համար` Երևանի քաղաքապետարանը` (ԵՔ) ի դեմս «Երևանի կառուցապատման ներդրումային ԾԻԳ» ՀՈԱԿ-ի, (ԵԿՆ ԾԻԳ) որպես իրականացնող գործակալություն: Ծրագիրը բաղկացած կլինի մի քանի փուլից/ֆինանսավորման մասնաբաժնից, որոնցից յուրաքանչյուրը կներառի տարբեր ենթածրագրեր: Դրանք են Երևանի և Հայաստանի Հանրապետության երկրորդային քաղաքների ճանապարհների, տրանսպորտային միջոցների, քաղաքային ենթակառուցվածքների վերականգնումը կամ կառուցումը, ինչպես նաև ինստիտուցիոնալ բարեփոխումները:
2. ՀՕՏՇ-ն հայերենով հասանելի կլինի ԵՔ-ի կայքում: ՀՕՏՇ-ի անգլերեն տարբերակը կտեղադրվի ԱԶԲ-ի կայքում:
Բ. ՀՕՏ-ԻՆ ԱՌՆՉՎՈՂ ԾՐԱԳՐԵՐԻ ՄՇԱԿՄԱՆ ՊԱՀԱՆՋՆԵՐԸ
3. Հիմնվելով ԲՖԳ-ի գործընթացների վրա՝ ծրագրի հաստատումն իրականացվում է առաջին փուլի հաստատման հետ: Հաջորդ փուլերը կհաստատվեն ԳՄ-ի կողմից` ԱԶԲ-ի պարբերական ֆինանսավորման հայտ (ՊՖՀ) ուղարկելուց հետո, որը պետք է պարունակի փուլի շրջանակներում նախատեսված յուրաքանչյուր ենթածրագրի վերջնական փաստաթղթերը և տեխնիկական ուսումնասիրությունները:
4. Ինչ վերաբերում է ՀՕՏ-ի խնդիրներին՝ ԲՖԳ-ի առաջին փուլի, հաջորդ փուլերի ՊՖՀ-ի հաստատման և յուրաքանչյուր փուլի ՀՕՏ-ի պահանջող ենթածրագրի իրականացման համար կպահանջվեն հետևյալ փաստաթղթերը`
1) ամբողջ ֆինանսական գործիքի համար մշակված ՀՕՏՇ, որը կիրառելի է բոլոր փուլերի նկատմամբ: Առնվազն տարին մեկ անգամ և, որպես կանոն, յուրաքանչյուր փուլի մշակման սկզբում ՀՕՏՇ-ն պետք է վերանայվի, անհրաժեշտության դեպքում թարմացվի և ներկայացվի ԱԶԲ-ի հաստատմանը.
2) աղքատության և սոցիալական հարցերի նախնական գնահատում (ԱՍՀՆԳ), որը յուրաքանչյուր փուլի համար ներկայացնում է ՀՕՏ-ի ազդեցությունների հավանականությունը (ազդեցության տեսակը, հնարավոր ծավալները) և թե արդյոք կան տեղաբնիկներ և որքանով նրանք ազդեցության կենթարկվեն.
3) եթե պահանջվում է ՀՕՏ, ապա ԲՖԳ-ի փուլի յուրաքանչյուր ենթածրագրի ՀՕՏ ծրագիր (ՀՕՏԾ)՝ աշխատանքային նախագծերի հիման վրա և ազդեցության ծավալներին համապատասխան։ Համաձայն ԱԶԲ-ի գործառնական ձեռնարկի (ԳՁ) F1/ԳՁ (2009)՝ նախագիծը դասակարգվում է որպես կարգ Ա, եթե 200 անձից ավելի մարդ զգալի ազդեցություն է կրում (վերաբնակեցում կամ իրենց արտադրական գույքի 10%-ից ավելի կորուստ): Ծրագիրը դասակարգվում է որպես կարգ Բ, եթե զգալի ազդեցություններից տուժում է 200 անձից պակաս մարդ։ Այն ծրագրերը, որոնք ՀՕՏ ազդեցություն չեն ենթադրում դասակարգվում են որպես կարգ Գ-ի ծրագրեր: ՀՕՏԾ–ն պետք է ներառի փոխհատուցման և վարչարարության մանրամասն բյուջեներ և ՀՕՏ-ի խնդիրները շինարարական աշխատանքների սկզբի հետ կապող իրականացման ժամանակացույց։
5. Հիմնվելով ԱԶԲ-ի սոցիալական պաշտպանության քաղաքականության (ADB Social Safeguards Policy Statement, 2009) և գործելակերպի վրա՝ ԲՖԳ-ի և դրա յուրաքանչյուր փուլի հաստատումը, ինչպես նաև այդ փուլերի ենթածրագրերի հաստատումը հիմնված կլինեն ՀՕՏ-ին առնչվող հետևյալ պայմանների վրա`
1) ԲՖԳ/առաջին փուլի հաստատում. Պայմանավորված է՝ ա) ամբողջ ԲՖԳ-ի համար ԱԶԲ-ի և կառավարության կողմից ընդունելի ՀՕՏՇ-ի մշակմամբ և տարածմամբ, բ) ԱՍՀՆԳ-ի մշակմամբ և գ) յուրաքանչյուր փուլի ՀՕՏ պահանջող ենթածրագրի համար ԱԶԲ-ի և Հայաստանի Հանրապետության կառավարության կողմից ընդունելի ՀՕՏԾ-երի մշակմամբ և տարածմամբ.
2) Հաջորդող փուլերի ՊՖՀ-ի հաստատում. Պայմանավորված է՝ ա) ՀՕՏՇ-ի վերանայմամբ/թարմացմամբ/տարածմամբ և բ) վերանայված ՀՕՏՇ-ին համահունչ և ԱԶԲ-ի ու Հայաստանի Հանրապետության կառավարության կողմից ընդունելի ՀՕՏԾ-երի մշակմամբ/տարածմամբ.
3) Պայմանագրերի ստորագրում (ՀՕՏ ներառող ենթածրագրերի համար). Պայմանավորված է՝ ա) իրականացման ենթակա ՀՕՏԾ-երի թարմացմամբ և տարածմամբ և բ) անկախ մոնիթորինգ իրականացնող մարմնի (ԱՄՄ) վարձմամբ, որը պատրաստ կլինի սկսելու աշխատանքը.
4) Կապալառուներին աշխատանքների շարունակման ծանուցման ուղարկում. Պայմանավորված է համապատասխան ենթածրագրի ՀՕՏԾ-ի լրիվ իրականացմամբ (փոխհատուցման լրիվ տրամադրում և ռեաբիլիտացիայի լրիվ իրականացում)` փաստագրված ԱՄՄ համապատասխանության հաշվետվությամբ։
Գ. ՏԵՂԱԲՆԻԿՆԵՐ ԵՎ ԽՈՑԵԼԻ ԽՄԲԵՐ
6. Տեղաբնիկների վրա ծրագիրը ոչ մի ազդեցություն չի ունենալու։ ՀՕՏԾ–ում ներառված միջոցառումների միջոցով հատուկ ուշադրություն է պետք դարձնել ոչ բարենպաստ պայմաններում գտնվող մարդկանց խմբերի (հող չունեցողներ, աղքատներ, կանանց կողմից ղեկավարվող տնտեսություններ, ծերեր և հաշմանդամներ) կարիքների բացահայտմանն ու դրանց անդրադարձին, և ֆինանսական փոխհատուցումից բացի՝ փորձել բարելավել նրանց ապրուստի միջոցները։
Դ. ՀՕՏԾ-Ի ՄՇԱԿՈՒՄԸ ԵՎ ԻՐԱԿԱՆԱՑՈՒՄԸ
7. ՀՕՏ ներառող ենթածրագրերի համար ՀՕՏԾ-ի մշակման գործողությունները պետք է կազմեն փուլի ենթածրագրերի անբաժան մաս՝ սկսած ՀՕՏ-ի ուսումնասիրության աշխատանքներից և վերջացրած աշխատանքային նախագծի վրա հիմնված իրականացման ենթակա ՀՕՏԾ-ով։ ՀՕՏԾ-ի պատրաստման ընթացակարգը հետևյալն է`
1) ճանապարհների ուղեգծման և լայնական կտրվածքների նախնական նախագծի կազմումից հետո ԵՔ/ԵԿՆ ԾԻԳ-ի հետ միասին կիրականացնեն նախնական կադաստրային հետազոտություն` ազդեցության ենթակա սեփականությունը և դրա սեփականատերերին /օգտագործողներին բացահայտելու նպատակով.
2) Հայաստանի Հանրապետության կառավարության որոշումից հետո ԵՔ/ԵԿՆ ԾԻԳ-ը և ծրագիրը նախապատրաստող խորհրդատուները կիրականացնեն դաշտային մանրամասն հետազոտություններ, որոնք ներառում են հողին և այլ գույքին պատճառված վնասի չափման նպատակով իրականացված մանրամասն հետազոտություն (ՎՉՀ), բոլոր ԱԵՏՏ-երի և ԱԵԱ ցուցակագրում/հաշվառում, ինչպես նաև անկախ գնահատողների օգնությամբ` ազդեցության ենթակա ամբողջ գույքի գնահատում՝ փոխհատուցման/ռեաբիլիտացիայի ամփոփ բյուջեի կազմման նպատակով.
3) ԱԶԲ-ի պահանջներին համապատասխանելու նպատակով` ծրագրի նախապատրաստման խորհրդատուները կիրականացնեն սոցիալ-տնտեսական ուսումնասիրություն (ՍՏՈՒ) ԱԵՏՏ 25% ընտրանքի հիման վրա: ՍՏՈՒ պետք է պարունակի ազդեցության ենթակա բնակչության բոլոր հիմնական սոցիալ-տնտեսական առանձնահատկությունների բնութագրերը (էթնիկ կազմը, կրթամակարդակը, կենսամակարդակի ապահովման ձևերը և եկամտի աղբյուրները, աղքատության/եկամտի մակարդակները, ինչպես նաև բնակելի տան տեսակը/արժեքը և հողի սեփականության ձևը): ՍՏՈՒ երկրորդ նպատակն է բացահայտել լրացուցիչ աջակցության կարիք ունեցող բնակչության խոցելի և ռիսկային խմբերին` որպես հիմք ՀՕՏԾ-ի բյուջեի մշակման համար.
4) այս հետազոտությունների հիման վրա կձևավորվի ՀՕՏԾ-ը: Հետազոտությունների ընթացքում բոլոր ԱԵՏՏ մանրամասնորեն կտեղեկացվեն ՀՕՏԾ-ով նախատեսված բոլոր պայմանների և միջոցառումների վերաբերյալ` ներառյալ ծրագրի ազդեցությունները, փոխհատուցման դրույքաչափերը և ժամանակացույցը: ՎՉՀ-ն, ԱԵԱ ցուցակագրումը և փոխհատուցման գումարները կվերանայվեն ու անհրաժեշտության դեպքում կթարմացվեն աշխատանքային նախագծի ամփոփումից հետո:
8. ՀՕՏԾ-ի մշակման/իրականացման գործընթացը. Ծրագրի առաջին փուլի համար ՀՕՏԾ-ն պետք է մշակվի ծրագրի նախապատրաստման տեխնիկական աջակցության (ԾՆՏԱ) խորհրդատուների կողմից։ Հետագա փուլերի համար այս նույն աշխատանքները պետք է իրականացվեն ԵՔ/ԾԻԳ և աշխատանքային մանրամասն նախագծման ու շինարարության վերահսկողության, ինչպես նաև ծրագրի կառավարման և ինստիտուցիոնալ հզորացման խորհրդատուների կողմից։ ՀՕՏԾ իրականացումը պետք է վերահսկվի նշված երկու խորհրդատուի կողմից։ ՀՕՏԾ մշակումը/իրականացումը պետք է կատարվի ըստ հետևյալ ընթացակարգի`
1) ՀՕՏԾ-ի մշակում. Այս փուլը պետք է իրականացվի ծրագրերի տեխնիկատնտեսական ուսումնասիրությանը զուգընթաց (ՀՕՏԾ-ի տիպային նկարագրի համար տես հավելված Ա).
2) ՀՕՏԾ-ի վերանայում/ամփոփում. Այս փուլն իրականացվելու է աշխատանքային մանրամասն նախագծի պատրաստման ընթացքում և ներառելու է ազդեցությունների/ԱԵԱ-ի մասին տվյալների հնարավոր թարմացում, փոխհատուցման դրույքաչափերի վերանայում և հնարավորության դեպքում՝ ԱԵԱ-ի կարգավիճակի օրինականացման աշխատանքներ։ ԱԶԲ-ի կողմից վերջնական ՀՕՏԾ-ի հաստատումից հետո կստորագրվեն շինարարական աշխատանքների պայմանագրերը.
3) ՀՕՏԾ-ի իրականացում. Այս փուլը կսկսվի ՀՕՏԾ-ի վերջնական տարբերակի հաստատումից հետո և կավարտվի բոլոր ԱԵԱ-ի պատշաճ փոխհատուցման տրամադրմամբ.
4) Շինարարական աշխատանքների իրականացում. Ընդհանուր առմամբ, շինարարական աշխատանքները կսկսվեն միայն ԱԵԱ-ի փոխհատուցման տրամադրումից և ԱՄՄ-ի կողմից համապատասխանության վերաբերյալ հաշվետվության պատրաստումից հետո։ Այնուամենայնիվ, եթե ճանապարհի վրա կան հատվածներ, որտեղ ազդեցություն չի ակնկալվում, և որոնք բավականաչափ մեծ են շինարարության տնտեսական նպատակահարմարությունը հիմնավորելու համար, այդ հատվածներում շինարարական աշխատանքները կարող են սկսվել պայմանագրերի ստորագրումից անմիջապես հետո։ Նման դեպքերում ազդեցությունների բացակայությունը պետք է ներկայացվի հատուկ հաշվետվությամբ:
Ե. ԻՐԱՎԱԿԱՆ ԵՎ ՔԱՂԱՔԱԿԱՆՈՒԹՅԱՆ ՀԻՄՔԵՐԸ
Ե. 1. Հողի օտարման և տարաբնակեցման մասին Հայաստանի Հանրապետության օրենքները և կանոնակարգերը
9. Հայաստանի Հանրապետության սահմանադրությունը (1995) ճանաչում և պաշտպանում է սեփականության իրավունքը: Միաժամանակ այն հայտարարում է, որ մասնավոր սեփականությունը կարող է սահմանափակվել «հասարակական շահերի գերակայության բացառիկ դեպքերում», հաստատված ընթացակարգի և նախապես տրամադրված համարժեք փոխհատուցման հիմքերով: Հողի օտարման և փոխհատուցման ընդհանուր բնույթի հարցերը քննարկված են Հայաստանի Հանրապետության Հողային օրենսգրքի (2001 թ.) 102, 104, Հայաստանի Հանրապետության Քաղաքացիական օրենսգրքի (1998 թ.) 218-րդ հոդվածում, ինչպես նաև Հայաստանի Հանրապետության Հասարակության և պետության կարիքների համար սեփականության օտարման մասին օրենքում (2006 թ., նոյեմբերի 27):
10. Համաձայն Հայաստանի Հանրապետության Հասարակության և պետության կարիքների համար սեփականության օտարման մասին օրենքի Հայաստանի Հանրապետության կառավարությունը որոշում է կայացնում բացառիկ գերակա հանրային և պետական շահի ճանաչման վերաբերյալ` հիմնվելով համապատասխան պետական գործակալության հայցի վրա: Բացառիկ` գերակա հանրային շահ ճանաչելու մասին Հայաստանի Հանրապետության կառավարության որոշման մեջ նշվում են`
1) այն բացառիկ` գերակա հանրային շահը, որի համար պետք է օտարվի սեփականությունը.
2) օտարվող սեփականության ձեռքբերողը.
3) օտարման ենթակա սեփականության իրավունքի օբյեկտները (հասցեները կամ գտնվելու վայրը կամ այլ տվյալներ, որոնցով տվյալ սեփականությունը տարբերվում է այլ սեփականությունից).
4) սեփականության օտարման գործընթացն սկսելու վերջնական ժամկետները:
11. Հայաստանի Հանրապետության Հասարակության և պետության կարիքների համար սեփականության օտարման մասին օրենքը քննարկում է իրավական կարգավիճակ ունեցող հողօգտագործողների և անշարժ գույքի սեփականատերերի՝ հասարակական նպատակներով հողի և այլ սեփականության օտարման ու փոխհատուցման ընթացակարգային հարցերը: Բացառիկ` գերակա հանրային շահ ճանաչելու մասին Հայաստանի Հանրապետության կառավարության որոշումն ուժի մեջ մտնելուց հետո Հայաստանի Հանրապետության կառավարության սահմանված կարգով և ժամկետներում լիազոր մարմինը կազմում է օտարվող սեփականության նկարագրության արձանագրությունը, որին իրավունք ունեն մասնակցելու ձեռքբերողը, սեփականատերը և սեփականության նկատմամբ գույքային իրավունքներ ունեցողները, եթե սեփականության նախնական ուսումնասիրության ժամանակ արձանագրությունը չի կազմվել: Օտարվող սեփականության նկարագրության արձանագրության մեկ օրինակը, այն կազմելուց հետո ոչ ուշ, քան երեք օրվա ընթացքում, պատշաճ ձևով ուղարկվում է սեփականատիրոջը և սեփականության նկատմամբ գույքային իրավունքներ ունեցող անձանց, ովքեր իրավունք ունեն արձանագրությունն ստանալուց հետո` 10 օրվա ընթացքում, այն բողոքարկել լիազոր մարմին կամ դատարան:
12. Օտարման ենթակա հողի/սեփականության փոխհատուցումը հաստատվում է ԵՔ-ի և ԱԵԱ-ի միջև կնքվող պայմանագրով՝ հաշվի առնելով շուկայական արժեքը և վնասները` ներառյալ հետևանքային վնասները: Օտարվող սեփականության դիմաց սեփականատիրոջը վճարվում է համարժեք փոխհատուցում: Համարժեք է համարվում օտարվող գույքի շուկայական արժեքից տասնհինգ տոկոս ավելի գումարը: Անշարժ գույքի կամ անշարժ գույքի նկատմամբ գույքային իրավունքների շուկայական արժեքի գնահատումն իրականացվում է «Անշարժ գույքի գնահատման գործունեության մասին» (հոկտեմբերի 4, 2005 թվական) Հայաստանի Հանրապետության օրենքով սահմանված կարգով:
Ե.2. ԱԶԲ-ի սոցիալական պաշտպանության քաղաքականության ոչ կամավոր տարաբնակեցմանն ուղղված միջոցառումներ
13. Ոչ կամավոր տարաբնակեցման վերաբերյալ ԱԶԲ-ի քաղաքականությունը հիմնված է հետևյալ սկզբունքների վրա`
1) ոչ կամավոր տարաբնակեցումից պետք է հնարավորինս խուսափել կամ առնվազն այն հասցնել նվազագույնի.
2) փոխհատուցման/ռեաբիլիտացիայի չափը պետք է ապահովի ԱԵԱ՝ ծրագրի իրականացումից առաջ ունեցած կենսամակարդակը.
3) ԱԵԱ պետք է լիարժեք տեղեկություններ և խորհրդատվություն տրամադրվի ՀՕՏ-ի փոխհատուցման տարբերակների մասին.
4) ԱԵԱ սոցիալ-մշակութային կառույցներին պետք է հնարավորինս աջակցություն ցուցաբերվի (ինչպիսիք են` գրադարաններ, համայնքային կենտրոններ, մշակութային տներ) և դրանք պետք է առավելագույնս ներգրավվեն.
5) փոխհատուցումը պետք է իրականացվի կանանց և տղամարդկանց իրավահավասարության սկզբունքով.
6) իրավական կարգավիճակի բացակայությունը չպետք է խոչընդոտ հանդիսանա փոխհատուցման և (կամ) ռեաբիլիտացիայի գործընթացի իրականացման համար.
7) առանձնահատուկ ուշադրության պետք է արժանանան կանանց կողմից ղեկավարվող տնտեսությունները և այլ խոցելի խմբերը: Նրանց պետք է համապատասխան աջակցություն ցուցաբերվի իրենց կարգավիճակը բարելավելու համար.
8) ՀՕՏ-ը պետք է ընկալել և իրագործել որպես ծրագրի մաս, և փոխհատուցման ծախսերը պետք է ամբողջությամբ ներառվեն ծրագրի օգուտներ-ծախսեր հաշվարկներում.
9) փոխհատուցումը ու տարաբնակեցման հատկացումները պետք է ամբողջությամբ տրամադրվեն նախքան ճանապարհի օտարման գոտու հողի հարթեցման և քանդման իրավունքի տալը:
Ե.3. ՀՕՏ-ի վերաբերյալ Հայաստանի Հանրապետության օրենքների և կանոնակարգերի համեմատությունն ԱԶԲ-ի սոցիալական պաշտպանության քաղաքականության հետ
14. Հայաստանի Հանրապետության օրենքների և կանոնակարգերի ու ԱԶԲ-ի քաղաքականության միջև առկա տարբերությունները ներկայացված են ստորև բերված N 1 աղյուսակում:
Աղյուսակ N 1: ՀՕՏ-ի վերաբերյալ Հայաստանի Հանրապետության օրենքների և կանոնակարգերի համեմատությունը ԱԶԲ-ի սոցիալական պաշտպանության քաղաքականության հետ
|
Հողային հարաբերությունները կարգավորող Հայաստանի Հանրապետության օրենքներն ու կանոնակարգերը |
ԱԶԲ-ի սոցիալական պաշտպանության քաղաքականությունը |
|
Հողի դիմաց փոխհատուցում նախատեսված է միայն հողի՝ իրավական կարգավիճակ ունեցող սեփականատերերի համար։ |
Հողի սեփականության վերաբերյալ իրավական կարգավիճակի բացակայությունը չպետք է խոչընդոտի փոխհատուցման և (կամ) ռեաբիլիտացիայի գործընթացի իրականացմանը: Իրավական կարգավիճակ չունեցող հողօգտագործողները նույնպես պետք է ստանան փոխհատուցում։ |
|
Ծրագրով պատճառված վնասի/քանդման դիմաց փոխհատուցում է նախատեսվում միայն անշարժ գույքի պետական կադաստրում գրանցված տների/շինությունների համար: Չգրանցված առևտրային շինությունների համար փոխհատուցում չի նախատեսվում: |
Համաձայն ԱԶԲ-ի քաղաքականության` գրանցում չունեցող առևտրային շինություններին` ծրագրով պատճառված վնասի/քանդման դիմաց, ևս տրամադրվում է փոխհատուցում։ |
|
Բերքի կորստի դիմաց փոխհատուցում տրամադրվում է միայն հողի հաշվառված սեփականատերերին: |
Բերքի կորստի դիմաց փոխհատուցում տրամադրվում է բոլոր ԱԵԱ: |
|
Հողի գնահատումը հիմնվում է ընթացիկ շուկայական արժեքի վրա և փոխհատուցումն իրականացվում է շուկայական արժեքի 15 տոկոսի հավելումով: |
Հողի գնահատումը հիմնվում է ընթացիկ շուկայական դրույքաչափերի/փոխարինման արժեքի վրա: |
|
Ազդեցության հնարավոր չափի/արժեքի, փոխհատուցման ու ֆինանսական աջակցության գումարների, ինչպես նաև նրանց իրավունքների վերաբերյալ տեղեկությունները պետք է տրամադրվեն ազդեցության ենթարկված անձանց նախքան գնահատման իրականացումը։ |
Նույնը: |
|
Զգալիորեն ազդեցության ենթարկված անձանց և խոցելի խմբերի համար եկամտի/ապրուստի միջոցների վերականգնման միջոցառումներ, փոխհատուցման կամ տարաբնակեցման ծախսեր նախատեսված չեն: |
ԱԶԲ-ի քաղաքականությամբ էական կորուստների դեպքում պահանջվում է եկամտի/ապրուստի միջոցների վերականգնում, ինչպես նաև ԱԵԱ-ի կողմից վերաբնակեցման ընթացքում կրած ծախսերի հատուցում։ |
15. Ընդհանուր առմամբ, ՀՕՏ-ը վերաբերող Հայաստանի Հանրապետության օրենքների/կանոնակարգերի և ԱԶԲ-ի քաղաքականության միջև սկզբունքային տարբերություններ չկան: Այնուամենայնիվ, Հայաստանի Հանրապետության օրենքները և կանոնակարգերը հստակ չեն սահմանում, թե ինչպես պետք է իրականացվի ԱԵԱ–ի վերականգնումը: Մեկ այլ խնդիր է այն, որ համաձայն ԱԶԲ-ի քաղաքականության` փոխհատուցման կամ առնվազն վերականգնման իրավունք ունեն սեփականության իրավունք ունեցող և չունեցող քաղաքացիները, ինչպես նաև գրանցված և չգրանցված բնակիչները: Հայաստանի Հանրապետության օրենսդրության և ԱԶԲ-ի քաղաքականության այս տարբերությունները վերացնելու նպատակով ԵՔ-ը ծրագրի համար մշակել է սույն ՀՕՏՇ-ն՝ ապահովելով բոլոր օբյեկտների համար փոխարինման արժեքին համարժեք փոխհատուցում, իսկ կացության որևէ կարգավիճակ չունեցող բնակիչների, չգրանցված բիզնես ունեցողների համար` իրավունքների վերականգնման միջոցառումների ապահովում: ՀՕՏՇ-ը նախատեսում է նաև վերականգնողական փաթեթներ այն ԱԵԱ-ի համար, ովքեր վերաբնակեցվելու են, քանի որ նրանք համարվում են խոցելի և զգալի ազդեցություն կրող ԱԵԱ:
16. Մասնավոր սեփականություն հանդիսացող հողն առաջին հերթին անհրաժեշտ է փորձել օտարել ազդեցության ենթարկված անձանց հետ բանակցությունների հիման վրա: Եթե բանակցությունները ձախողվում են, պետք է կիրառել հասարակության և պետության կարիքների համար սեփականության օտարման իրավունքը: Գործարքի շուրջ բանակցության դեպքում` ԱԶԲ-ն պահանջում է պատշաճ մանրամասն ուսումնասիրություն, որպեսզի ԱԵԱ-ին տրամադրվի արդարացի գումար, տեղեկատվություն, ինչպես նաև բանակցությունների համար բավարար ժամանակ և որպեսզի այդ դեպքերը մոնիթորինգի ենթարկվեն անկախ արտաքին կառույցի կողմից: Այս պայմանները լիովին երաշխավորված են ԱՄՄ-ի ընդգրկման միջոցով (տես բաժին ԺԱ) և Հայաստանի Հանրապետության կառավարության գործելակերպով` համաձայն որի միավորի փոխհատուցման դրույքաչափերը գնահատվում են անկախ գնահատողների կողմից:
Ե.4. ՀՕՏՇ-ի՝ սույն ԲՖԳ-ի համար որդեգրված սկզբունքները և իրավունքները
17. Հայաստանի Հանրապետության օրենսդրության և ԱԶԲ-ի սոցիալական պաշտպանության քաղաքականության (2009 թվական) հիման վրա սույն ԲՖԳ-ի համար մշակվել են ոչ կամավոր տարաբնակեցման հիմնական սկզբունքները, որոնք հետևյալն են`
1) հողի օտարումից և ոչ կամավոր տարաբնակեցման այլ հետևանքներից պետք է հնարավորինս խուսափել կամ դրանք հասցնել նվազագույնի՝ ուսումնասիրելով ծրագրի նախագծերի բոլոր այլընտրանքային կենսունակ տարբերակները.
2) եթե հնարավոր չէ խուսափել այդ հետևանքներից, ապա անհրաժեշտ է ժամանակացույց ունեցող ՀՕՏԾ, և ԱԵԱ պետք է աջակցություն ցուցաբերվի, որպեսզի նրանք բարելավեն կամ առնվազն վերականգնեն ծրագրից առաջ ունեցած կենսամակարդակը.
3) պետք է ապահովել ԱԵԱ-ի փոխհատուցման վերաբերյալ խորհրդատվության և տարաբնակեցման վերաբերյալ տեղեկությունների տրամադրումը, ինչպես նաև ենթածրագրերի պլանավորմանն ու իրականացմանը նրանց մասնակցությունը.
4) խոցելի և էականորեն ազդեցության ենթարկված անձանց պետք է ցուցաբերել հատուկ աջակցություն.
5) իրավական կարգավիճակ չունեցող ԱԵԱ (օրինակ՝ կացության որևէ կարգավիճակ չունեցող բնակիչները կամ որևէ ազատ տարածք ինքնակամ զավթած անձինք, կամ էլ այն ԱԵԱ, որոնց հաշվառման վերաբերյալ տվյալներ առկա չեն) պետք է ստանան հողի դիմաց փոխհատուցման փոխարեն ապրուստի միջոցի նպաստ և հողից բացի՝ այլ կորուստների դիմաց լիարժեք փոխհատուցում.
6) այն ԱԵԱ-ն, ում կարգավիճակը կարելի է օրինականացնել, պետք է օրինական կարգավիճակ ստանան, և նրանց կորուստները պետք է ամբողջությամբ փոխհատուցվեն.
7) պետք է տրամադրվի եկամուտը վերականգնելու հնարավորություն.
8) ՀՕՏԾ-ն պետք է ԱԵԱ տրամադրվի հայերենով.
9) փոխհատուցման վճարումը և տարաբնակեցման աջակցությունը պետք է ամբողջությամբ տրամադրվեն և վերականգնողական միջոցառումները պետք է ամբողջությամբ իրականացվեն նախքան կապալառուի կողմից հողի փաստացի ֆիզիկական տնօրինումը և նախքան որևէ կոնկրետ փաթեթի հիման վրա շինարարական աշխատանքներ սկսելը.
10) պետք է լինեն բողոքների քննարկման համապատասխան մեխանիզմներ, որոնցով կլուծվեն ԱԵԱ-ի բողոքները, եթե այդպիսիք լինեն։
Զ. ԾՐԱԳՐԻ ՇՐՋԱՆԱԿՆԵՐՈՒՄ ՓՈԽՀԱՏՈՒՑՈՒՄ ՍՏԱՆԱԼՈՒ ԻՐԱՎՈՒՆՔՆԵՐ
18. Ծրագրի շրջանակներում ՀՕՏ-ի առաջադրանքները պետք է իրականացվեն փոխհատուցում ստանալու համար ընտրվելու իրավունքի և այլ իրավունքների շրջանակին համապատասխան, որը համահունչ է ինչպես Հայաստանի Հանրապետության օրենքներին և կանոնակարգերին, այնպես էլ ԱԶԲ-ի քաղաքականությանը: Փոխհատուցման ենթակա արժեքի որոշման համար հիմք է ծառայում գույքի շուկայական արժեքը, իսկ այն դեպքերում, երբ գույքի կադաստրային արժեքը գերազանցում է շուկայական արժեքին` ապա հիմք է ընդունվում կադաստրային արժեքը: Իրավունքների ամփոփ սխեմայի նկարագիրը ներկայացված է ստորև բերված N 2 աղյուսակում:
Աղյուսակ N 2: Իրավունքների սխեմա
|
Կորստի/վերականգնման տեսակը |
Նկարագրությունը |
Ազդեցության ենթարկված անձինք |
Փոխհատուցում ստանալու իրավունքները |
|
1. Գյուղատնտեսական հողերի կորուստ |
ԱԵՏՏ–ներ, որոնք կորցնում են գյուղատնտեսական հողերը` անկախ ազդեցության աստիճանից |
Սեփականատեր |
Դրամական փոխհատուցում` փոխարինման արժեք +15%` շուկայական կամ կադաստրային արժեք (որն ավելի բարձր է): Հողի շուկայի բացակայության դեպքում փոխհատուցումը կիրականացվի հիմք ընդունելով հողի տարեկան արտադրողականությունը` հաշվարկված տարիների այն քանակով, որը կապահովի ԱԵՏՏ-ի կորցրած հողի դիմաց վերականգնումը |
|
Իրավական կարգավիճակ ստանալու ենթակա հողօգտագործող |
ԱԵԱ հնարավորության դեպքում պետք է ստանան օրինական կարգավիճակ և փոխհատուցումը կիրականացվի վերը նշված ձևով | ||
|
Վարձակալ (համայնքից, պետությունից) |
Հնարավորության դեպքում վարձակալը պետք է ստանա սեփականության իրավունք և փոխհատուցվի որպես լիարժեք սեփականատեր կամ նրան պետք է տրվի նոր վարձակալություն: Եթե դա հնարավոր չէ, ապա ելնելով վարձակալության մնացած տարիների հաշվարկից, նա պետք է ստանա ազդեցության ենթակա հողի շուկայական կամ կադաստրային արժեք (որն ավելի բարձր է)` գումարած 15%-ին համարժեք փոխհատուցում, հետևյալ մասնաբաժիններով` | ||
|
Իրավական կարգավիճակ ստանալու ոչ ենթակա ԱԵԱ |
Այս ԱԵՏՏ-ները կստանան վերականգնման նպաստ ազդեցության ենթարկված հողի շուկայական կամ կադաստրային արժեքի (որն ավելի բարձր է) 25%-ի չափով | ||
|
2. Ոչ գյուղատնտեսական հողերի կորուստ |
ԱԵՏՏ–ներ, որոնք կորցնում են իրենց առևտրային նշանակության կամ բնակելի հողերը |
Սեփականատեր |
Դրամական փոխհատուցում` փոխարինման արժեք +15%` շուկայական կամ կադաստրային արժեք (որն ավելի բարձր է) |
|
Իրավական կարգավիճակ ստանալու ենթակա հողօգտագործող |
Փոխհատուցումը կիրականացվի վերը նշված ձևով | ||
|
Վարձակալ (համայնքից, պետությունից) |
Հնարավորության դեպքում վարձակալը պետք է ստանա սեփականության իրավունք և փոխհատուցվի որպես լիարժեք սեփականատեր կամ նրան պետք է տրվի նոր վարձակալություն: Եթե դա հնարավոր չէ, ապա ելնելով վարձակալության մնացած տարիների հաշվարկից, նա պետք է ստանա ազդեցության ենթակա հողի շուկայական կամ կադաստրային արժեք (որն ավելի բարձր է)` գումարած 15%-ին համարժեք փոխհատուցում, հետևյալ մասնաբաժիններով` | ||
|
Իրավական կարգավիճակ ստանալու ոչ ենթակա հողօգտագործող |
Այս ԱԵՏՏ-ները կստանան վերականգնման նպաստ ազդեցության ենթարկված հողի շուկայական կամ կադաստրային արժեքի (որն ավելի բարձր է) 25%-ի չափով | ||
|
3. Բնակելի կառույցներ |
Իրավական գրանցման կարգավիճակ ունեցող և իրավական գրանցման կարգավիճակ ստանալու ենթակա ինքնակամ կառույցներ |
Շինության կորստի դեպքում` դրամական փոխհատուցում փոխարինման ամբողջ արժեքը (ոչ պակաս, քան շուկայական արժեքը) գումարած 15%-ի չափով՝ առանց ամորտիզացիոն մասհանումների, գործարքային ծախսերի և ապամոնտաժված շինարարական նյութերի։ Մասնակի ազդեցության դեպքում և ԱԵՏՏ-ի համաձայնությամբ` փոխհատուցում տրամադրվում է շինության միայն ազդեցության ենթակա հատվածի, ինչպես նաև շինության վերանորոգման համար | |
|
Վերաբնակեցվող վարձակալ |
Վերաբնակեցման և զգալի ազդեցություն կրելու նպաստ` նշված սույն աղյուսակի 9 և 10 կետերում | ||
|
4. Ոչ բնակելի կառույցներ/ակտիվներ |
Իրավական գրանցման կարգավիճակ ունեցող ԱԵՏՏ |
Շինության կորստի դեպքում` դրամական փոխհատուցում փոխարինման ամբողջ արժեքի (ոչ պակաս, քան շուկայական արժեքը) գումարած 15%-ի չափով՝ առանց ամորտիզացիոն մասհանումների, գործարքային ծախսերի և ապամոնտաժված շինարարական նյութերի։ Մասնակի ազդեցության դեպքում և ԱԵՏՏ–ի համաձայնությամբ` փոխհատուցում տրամադրվում է շինության միայն ազդեցության ենթակա հատվածի, ինչպես նաև շինության վերանորոգման համար | |
|
Իրավական գրանցման կարգավիճակ չունեցող ԱԵՏՏ |
Փոխհատուցումը կիրականացվի նշված սկզբունքով` կառույցի օրինականացման/գրանցման դեպքում | ||
|
Վերաբնակեցվող վարձակալ |
Վերաբնակեցման և զգալի ազդեցություն կրելու նպաստ` նշված սույն աղյուսակի 9 և 10 կետերում | ||
|
5. Ընդհանուր սեփականության միջոցներ |
Համայնքային/պետական գույք |
Համայնք/պետություն |
Համայնքի/պետության իրավասու մարմնի համաձայնությամբ կորցրած կառույցների վերակառուցում և նրանց գործառույթների վերականգնում |
|
6. Բերք |
Ազդեցության ենթարկված բերքի զանգված |
Բոլոր ԱԵՏՏ–ները՝ անկախ իրավական գրանցման կարգավիճակից (ներառյալ իրավական կարգավիճակ ստանալու ենթակա սեփականատեր և կացության որևէ կարգավիճակ չունեցող բնակիչները) |
Մեկ տարվա բերքի փոխհատուցում հաշվարկված շուկայական գներով՝ ակնկալվող համախառն բերքի համար |
|
7. Ծառեր |
Ազդեցության ենթակա ծառեր |
Բոլոր ԱԵՏՏ–ները՝ անկախ իրավական գրանցման կարգավիճակից (ներառյալ իրավական կարգավիճակ ստանալու ենթակա սեփականատեր և կացության որևէ կարգավիճակ չունեցող բնակիչները) |
Շուկայական գներով հաշվարկված դրամական փոխհատուցում՝ հիմնված ծառերի տեսակի, տարիքի և բերքատվության վրա |
|
8. Ձեռնարկատիրություն/ |
Ձեռնարկատերեր/ |
Բոլոր ԱԵԱ/ԱԵՏՏ–ները՝ անկախ իրավական գրանցման կարգավիճակից (ներառյալ իրավական կարգավիճակ ստանալու ենթակա սեփականատեր և կացության որևէ կարգավիճակ չունեցող բնակիչները) |
Ձեռնարկատեր/անհատ ձեռներեց. ա) մշտական ազդեցության դեպքում` դրամական միանվագ փոխհատուցում տարեկան զուտ եկամտի չափով, |
|
9. Օժանդակություն էական ազդեցություների դեպքում |
10% գյուղատնտեսական եկամտի կորուստ և վերաբնակեցում |
Էականորեն ազդեցության ենթարկված բոլոր ԱԵՏՏ` ներառյալ կացության որևէ կարգավիճակ չունեցող բնակիչները |
1) ազդեցության ենթակա գյուղատնտեսական հողի մեկ տարվա բերքի չափով միանվագ փոխհատուցում. |
|
10. Օժանդակություն վերաբնակեցման դեպքում |
Տրանսպորտային և տեղափոխումների ծախսեր |
Տեղահանված բոլոր ԱԵԱ` ներառյալ վարձակալները |
Տրանսպորտային և մեկ ամսվա համար կենսապահովման ծախսերը հոգալու համար բավարար գումարների տրամադրում |
|
11. Օժանդակություն խոցելի անձանց |
Աղքատության սահմանագծից ցածր կենսամակարդակ ունեցող և (կամ) կանանց և (կամ) տարեց անձանց կողմից ղեկավարվող ԱԵՏՏ |
6 ամսվա նվազագույն աշխատավարձի չափով դրամական օժանդակության տրամադրում: Ծրագրի իրականացման հետ կապված աշխատատեղերի համար ընտրություն կատարելիս այս անձանց պետք է առաջնայնություն տալ | |
|
12. Ժամանակավոր ազդեցություն |
Բոլոր ԱԵՏՏ |
Պատշաճ վարձակալություն և վերականգման աջակցություն կտրամադրվի ժամանակավոր ազդեցություն կրող գույքի/սեփականության համար | |
|
13. ՀՕՏ չնախատեսված ազդեցություններ, եթե այդպիսիք լինեն |
Ծրագրի իրականացման ընթացքում ԵՔ–ն կանդրադառնա չնախատեսված ազդեցություններին և կհոգա դրանց հետ կապված փոխհատուցումը` ըստ նշված պայմանների |
Զ.1. Փոխհատուցում և վերականգնման նպաստ ստանալու իրավունքը
19. Սույն ծրագրի շրջանակներում փոխհատուցում ստանալու իրավունք ունեցող կամ իրավունքների վերականգման/ռեաբիլիտացիայի վերաբերյալ դրույթներից օգտվելու իրավունք ունեցող ԱԵԱ են`
1) իրավական կարգավիճակ ունեցող (այդ թվում` սեփականության իրավունքով) և չունեցող հողօգտագործողներ.
2) հաշվառված և ոչ լիարժեք գրանցում ունեցող վարձակալները, չհաշվառված կենվորները և բնավարձակալները. ()
3) շինությունների, բերքի, բույսերի կամ հողին ամրացված այլ առարկաների սեփականատերերը, և`
4) այն ԱԵԱ, որոնք ձեռնարկատիրական գործունեության առումով կորուստ են կրում, կորցնում են աշխատավարձը և (կամ) այլ եկամուտը:
20. Փոխհատուցում ստանալու համար իրավունքը պետք է սահմանափակվի վերջնաժամկետով, որը սահմանվում է յուրաքանչյուր ենթածրագրի շրջանակներում օտարվող սեփականության նկարագրության արձանագրության կազմման օրը: Այն ԱԵԱ, ովքեր բնակություն են հաստատում կամ նոր բարելավումներ են կատարում ազդեցության տարածքներում վերջնաժամկետից հետո, փոխհատուցման համար ընտրվելու իրավունք չունեն: Այնուամենայնիվ, նրանց պետք է նախօրոք ծանուցում ուղարկել՝ խնդրելով նախքան ծրագրի իրականացումն ազատել տարածքները և քանդել կառույցները: Նրանց քանդած կառույցների շինանյութը չի բռնագրավվում, նրանք որևէ տուգանք չեն վճարում և նրանց նկատմամբ որևէ պատժամիջոց չի կիրառվում:
Զ.2 . Փոխհատուցում ստանալու իրավունքները
21. Հողի, տան և եկամտի կորուստ կրող ԱԵԱ վերաբերող իրավունքի դրույթները և վերականգնման լրահատկացումները պետք է ներառեն հողի, շինությունների, բերքի և ծառերի մշտական ու ժամանակավոր կորստի վերաբերյալ դրույթներ, վերաբնակեցման լրահատկացում, ինչպես նաև ձեռնարկատիրական գործունեության առումով կորստի նպաստ՝ հարկերի մասին հայտարարագրերի և «կամ» միանվագ գումարների հիման վրա: Այս իրավունքները մանրամասնեցված են ստորև`
1) գյուղատնտեսական նշանակության հողերի վրա ազդեցությունը կփոխհատուցվի շուկայական արժեքով՝ դրամական, ընթացիկ շուկայական արժեք կամ եթե կադաստրային արժեքն ավելի բարձր է, ապա կադաստրային արժեք` գումարած 15% օժանդակություն: Հողի շուկայի բացակայության դեպքում փոխհատուցումը կիրականացվի հիմք ընդունելով հողի տարեկան արտադրողականությունը` հաշվարկված տարիների այն քանակով, որը կապահովի ԱԵՏՏ-ի կորցրած հողի դիմաց վերականգնումը: Հողի անուղղակի ազդեցություն կրող հատվածները, որոնք ծրագրի ազդեցությունից հետո դարձել են դժվարամատչելի կամ մշակման համար անպիտան, ևս կներառվեն հողի ազդեցության ենթակա հատվածի մեջ: Եթե ազդեցության է ենթարկվել ԱԵԱ-ի գյուղատնտեսական նշանակության հողի ավելի քան 10%-ը, ապա ԱԵԱ-ն (սեփականատերերը, վարձակալները և բնավարձակալները) պետք է էական ազդեցության համար լրացուցիչ նպաստ ստանան, որը համարժեք է կորցրած հողից ստացված տարեկան համախառն եկամտի շուկայական արժեքին: Գործարքի հարկերը և վճարները պետք է վճարվեն ԵՔ-ի կողմից կամ էլ դրանց վճարում ընդհանրապես չպետք է պահանջվի։
Այն ԱԵԱ-ները, որոնց կարգավիճակը ենթակա է օրինականացման, օրինական կարգավիճակ պետք է ստանան, և նրանց կորուստներն ամբողջությամբ պետք է փոխհատուցվեն այնպես, ինչպես իրավական կարգավիճակ ունեցող սեփականատերերինը։ Այն ԱԵԱ-ները, որոնց կարգավիճակը ենթակա չէ օրինականացման, պետք է միանվագ վերաբնակեցման նպաստի տեսքով փոխհատուցում ստանան, որը կհաշվարկվի հիմք ընդունելով ազդեցության ենթակա հողի շուկայական կամ կադաստրային արժեքի (որն ավելի բարձր է) 25%-ը:
Վարձակալը պետք է օրինականացվի և ստանա լիարժեք փոխհատուցում` նշված սկզբունքով կամ նրան պետք է տրվի նոր վարձակալություն: Եթե դա հնարավոր չէ, ապա նա պետք է ստանա ազդեցության ենթակա հողի շուկայական կամ կադաստրային (որն ավելի բարձր է) արժեքին համարժեք փոխհատուցում գումարած 15%` հետևյալ մասնաբաժիններով` ելնելով վարձակալության մնացած տարիների հաշվարկից. 1) մինչև 1 տարի` հողի արժեքի 5%, 2) մինչև 15 տարի` հողի արժեքի 14%, 3) մինչև 25 տարի` հողի արժեքի 20%, 4) 25 և ավելի տարի` հողի արժեքի 25%.
2) ոչ գյուղատնտեսական (բնակելի/առևտրային նշանակության) հողեր. Իրավական կարգավիճակ ունեցող ԱԵԱ կփոխհատուցվեն փոխարինման արժեքով՝ դրամական, ընթացիկ շուկայական արժեք` գումարած 15% օժանդակություն: Հողի շուկայի բացակայության դեպքում փոխհատուցումը կիրականացվի հիմք ընդունելով հողի տարեկան արտադրողականությունը` հաշվարկված տարիների այն քանակով, որը կապահովի ԱԵՏՏ-ի կորցրած հողի դիմաց վերականգնումը: Հողի անուղղակի ազդեցություն կրող հատվածները, որոնք ծրագրի ազդեցությունից հետո դարձել են դժվարամատչելի կամ մշակման համար անպիտան, ևս կներառվեն հողի ազդեցության ենթակա հատվածի մեջ:
Այն ԱԵԱ-ները, որոնց կարգավիճակը ենթակա է օրինականացման, օրինական կարգավիճակ պետք է ստանան, և նրանց կորուստներն ամբողջությամբ պետք է փոխհատուցվեն այնպես, ինչպես իրավական կարգավիճակ ունեցող սեփականատերերինը։ Այն ԱԵԱ-ները, որոնց կարգավիճակը ենթակա չէ օրինականացման, պետք է միանվագ վերաբնակեցման նպաստի տեսքով փոխհատուցում ստանան, որը համարժեք է ազդեցության ենթակա հողի շուկայական կամ կադաստրային արժեքի (որն ավելի բարձր է) 25%-ին:
Վարձակալը պետք է օրինականացվի և ստանա լիարժեք փոխհատուցում` նշված սկզբունքով կամ նրան պետք է տրվի նոր վարձակալություն: Եթե դա հնարավոր չէ, ապա նա պետք է ստանա ազդեցության ենթակա հողի շուկայական կամ կադաստրային արժեքին (որն ավելի բարձր է) համարժեք փոխհատուցում գումարած 15%` հետևյալ մասնաբաժիններով, ելնելով վարձակալության մնացած տարիների հաշվարկից. 1) մինչև 1 տարի` հողի արժեքի 5%, 2) մինչև 15 տարի` հողի արժեքի 14%, 3) մինչև 25 տարի` հողի արժեքի 20%, 4) 25 և ավելի տարի` հողի արժեքի 25%.
3) բնակելի շինությունների և կառույցների համար փոխհատուցում պետք է տրամադրվի փոխարինման արժեքով (ոչ պակաս, քան շուկայական արժեքը) գումարած 15% օժանդակություն` անկախ ԱԵԱ-ի գույքի գրանցման կարգավիճակից: Փոխհատուցումը տրամադրվելու է առանց ամորտիզացիոն մասհանումների, գործարքի համար ծախսերի և ապամոնտաժված շինարարական նյութերի՝ անկախ տուժած առարկայի հաշվառման կարգավիճակից: Մասնակիորեն ազդեցություն կրելու դեպքում և այն դեպքում, երբ սեփականատերը չի ցանկանում տեղափոխել շինությունը, ազդեցությունները կընդգրկեն միայն շինության տուժած մասը և այդ մասի լիարժեք վերականգնումը` շահագործման համար պիտանիության նախկին վիճակին: Վերաբնակեցվող վարձակալներին կտրվի վերաբնակեցման և էական ազդեցություն կրելու նպաստ (տես ստորև).
4) ոչ բնակելի շինությունների և կառույցների համար ևս դրամական փոխհատուցում կտրամադրվի նշված ձևով միայն այն ազդեցության ենթարկված անձանց, ովքեր օրինական կարգով գրանցել են իրենց սեփականությունը (տես նախորդ կետը): Ազդեցության ենթարկված անձինք, ովքեր չունեն շինության/կառույցի գրանցում, նույնպես կփոխհատուցվեն, բայց միայն դրանց օրինականացումից և գրանցումից հետ: Գրանցում չունեցող ԱԵԱ-ներն իրենց շինությունն օրինականացնելու համար պետք է վճարեն օրինականացման համար պահանջվող գումարները: Վերաբնակեցվող վարձակալներին կտրվի վերաբնակեցման և էական ազդեցություն կրելու նպաստ (տես ստորև).
5) բերք. Մեկ տարվա բերքի համախառն արժեքի շուկայական ընթացիկ դրույքաչափերին համապատասխան լռելյայն փոխհատուցում։ Բերքի դիմաց փոխհատուցում պետք է ստանան ինչպես սեփականատերերը, այնպես էլ կենվորները՝ իրենց վարձակալության պայմանագրերի հիման վրա.
6) ծառեր. Շուկայական դրույքաչափերին համապատասխան դրամական փոխհատուցում՝ հիմնվելով ծառերի տեսակի, տարիքի և բերքատվության վրա.
7) ձեռնարկատիրական գործունեություն. Եթե ձեռնարկատիրական գործունեության տվյալ հնարավորությունը կորչում է մշտապես, դրա դիմաց տրամադրվում է մեկ տարվա զուտ եկամտին համարժեք դրամական փոխհատուցում՝ հարկերի մասին հայտարարագրերի հիման վրա: Ձեռնարկատիրական գործունեության տվյալ հնարավորության ժամանակավոր կորստի դեպքում դրական փոխհատուցում տրամադրվում է ամսական եկամտի չափով, հարկերի մասին հայտարարագրի հիման վրա` ձեռնարկատիրական գործունեության ընդհատված ամիսների հաշվարկով: Հարկերի մասին հայտարարագրի բացակայության դեպքում ԱԵԱ կփոխհատուցվի նշված սկզբունքով` առավելագույն չհարկվող աշխատավարձի գումարի չափով (նվազագույն աշխատավարձ).
8) մշտական ձեռնարկատիրական գործունեության մեջ ներգրավված աշխատողներ. Ձեռնարկատիրական գործունեության ընդհատման ժամանակահատվածում առավելագույնը վեց ամսվա կորցրած աշխատավարձերի փոխհատուցում.
9) վերաբնակեցման լրահատկացում. Այն ԱԵԱ-ներն, որոնք հարկադրված են վերաբնակեցվել, պետք է ստանան տրանսպորտային և մեկ ամսվա ապրուստի ծախսերի համար բավարար վերաբնակեցման լրահատկացում.
10) համայնքային կառույցներ և կենցաղային ծառայություններ. Ամբողջությամբ պետք է փոխարինվեն կամ վերականգնվեն այնպես, որ կարողանան իրականացնել ծրագրից առաջ ունեցած գործառույթները.
11) օժանդակություն զգալի ազդեցությունների դեպքում. Այս օժանդակությունը տրամադրվում է այն ԱԵՏՏ-ներին, որոնք կորցնում են գյուղատնտեսական եկամտի 10 և ավելի տոկոս (տես վերևում), կամ վերաբնակեցվող ԱԵՏՏ (ներառյալ վարձակալներին).
12) խոցելի անձանց կենսապահովում. Խոցելի անձանց (աղքատության սահմանագծից ցածր կենսամակարդակ ունեցող ԱԵՏՏ, կանանց կամ տարեց մարդկանց կողմից ղեկավարվող տնտեսություններ) կտրվի նվազագույն աշխատավարձի չափով վեց ամսվա օժանդակություն, ինչպես նաև ծրագրի շրջանակներում նախատեսվող աշխատատեղերում աշխատելու համար գերակայություն:
Զ.3. Միավորի փոխհատուցման արժեքի գնահատումը
22. Անշարժ գույքի կամ անշարժ գույքի նկատմամբ գույքային իրավունքների շուկայական արժեքի գնահատումն իրականացվում է «Անշարժ գույքի գնահատման գործունեության մասին» Հայաստանի Հանրապետության օրենքով սահմանված կարգով: Տարբեր առարկաների՝ միավորի դիմաց փոխհատուցման արժեքի գնահատման ԱԶԲ մեթոդաբանությունը հետևյալն է`
1) գյուղատնտեսական նշանակության հողը պետք է գնահատվի շուկայական դրույքաչափերով՝ հաշվի առնելով ազդեցության ուսումնասիրությունից մեկ տարի առաջ տեղի ունեցած հողի վաճառքի ուսումնասիրությունները.
2) տները/շինությունները պետք է գնահատվեն փոխարինման արժեքով՝ շինության տեսակի, շինանյութերի արժեքի, շինարարության տեսակի, աշխատուժի, տրանսպորտի և այլ շինարարական ծախսերի հիման վրա։ Ամորտիզացիոն մասհանումներ կամ գործարքի դիմաց ծախսեր չեն կիրառվում: Եթե ԱԵԱ չի ցանկանում տեղափոխվել, ապա վճարումները կկատարվեն մասնակի ազդեցությունների՝ միայն շինության տուժած մասի կամ վերանորոգման համար.
3) տարեկան բերքատվության չափը պետք է գնահատվի առաջին տարվա բերքատվության գյուղատնտեսական արտադրանք արտադրողի՝ շուկայական զուտ դրույքաչափերով: Այն հնարավոր դեպքում, երբ ԱԵԱ վճարման ենթակա է ավելի քան մեկ տարվա փոխհատուցում, առաջին տարուց հետո բերքի դիմաց փոխհատուցում պետք է տրամադրվի շուկայական համախառն արժեքին համապատասխան.
4) ծառերը պետք է գնահատվեն տարբեր մեթոդաբանությամբ՝ կախված այն հանգամանքից, թե արդյոք կորցրած ծառը փայտանյութ տվող ծառ է, թե պտղատու`
ա. փայտանյութ տվող ծառերը պետք է գնահատվեն տարիքի կարգի հիման վրա (ա) տնկիներ, բ) միջին հասունության ծառեր և գ) հասուն ծառեր), ինչպես նաև փայտի որակի ու ծավալի հիման վրա,
բ. պտղատու ծառերը պետք է գնահատվեն տարիքի հիման վրա (ա) տնկիներ, բ) հասուն ոչ պտղատու ծառեր և գ) հասուն պտղատու ծառեր), «ա» և «բ» կարգի ծառերի դիմաց փոխհատուցում պետք է տրամադրվի ներդրված արժեքի հիման վրա, «գ» կարգի ծառերի դիմաց՝ այնքան, որքան որ կազմում է մեկ տարվա եկամտի զուտ շուկայական արժեքը՝ բազմապատկած այն տարիների քանակով, որքան անհրաժեշտ է նոր լրիվ պտղատու ծառ աճեցնելու համար:
23. Միավորի դիմաց փոխհատուցման դրույքաչափերը պետք է գնահատվեն հավաստագրված անկախ գնահատողի կողմից՝ ԱԶԲ-ի կողմից ընդունելի հստակ և թափանցիկ մեթոդաբանության հիման վրա։ Փոխհատուցման գնահատված դրույքաչափերն այնուհետ պետք է ճշգրտվեն և վավերացվեն ԵԿՆ ԾԻԳ–ի կողմից:
Զ. 4. Սեփականության օտարման պայմանները
24. Հողի ձեռքբերումը սեփականության օտարման վարույթով կապված է երկար ընթացակարգերի հետ և հաճախ կարող է դիմադրության հանդիպել: Ծրագրի շրջանակներում նման մոտեցմամբ պետք է գործել միայն ծայրահեղ դեպքերում, երբ ԱԵԱ-ի և ԵՔ-ի միջև բանակցությունները ձախողվում են, և ենթածրագրի իրագործելու համար չկա մատչելի այլընտրանքային հող: Այնուամենայնիվ, նման դեպքերում, ԵՔ-ն չպետք է զբաղեցնի անհրաժեշտ հողամասերը մինչև ա) օրենքով սահմանված կարգով համապատասխան դատական վարույթ չսկսվի, բ) դատական արգելք չսահմանվի, և դրա մասին ըստ սահմանված կարգի չտեղեկացվի ԱԵԱ և գ) փոխհատուցման/վերականգնման գումարները չմուծվեն պայմանական դեպոզիտային հաշվին:
Զ. 5. Օրինականացման պայմանները
25. Սեփականության իրավունք (գրանցում) փաստաթղթեր չունեցող բոլոր ԱԵԱ-ները կարող են օրինականացնել իրենց գույքը/սեփականությունը, եթե գույքը համաձայն Հայաստանի Հանրապետության հողային օրենսգրքի 60 հոդվածի ( 02.05.2001) չի գտնվում այսպես կոչված «կարմիր գոտում» (վայրեր, որոնք պետականորեն նախատեսված/ ճանաչված են հանրային օգտագործման համար` ռազմական նպատակով օգտագործվող տարածքներ, հիվանդանոցներ, դպրոցներ կամ վայրեր, որոնք նախատեսված չեն բնակության համար (գետի հուն, ռադիոակտիվ նյութերով հարուստ կամ այլ վտանգավոր կամ բնապահպանական տեսանկյունից անհամապատասխան վայրեր) և համապատասխանում է օրենքով սահմանված այլ պայմաններին:
Երևան քաղաքի վարչական տարածքում մինչև 2001 թվականի մայիսի 15-ը կառուցված անհատական բնակելի տները և դրանց կից բնակելի նշանակության օժանդակ շինությունները, դրանց կառուցման ու սպասարկման համար փաստացի առկա սահմանազատված հողամասերը, որոնց նկատմամբ չեն պահպանվել սահմանված կարգով տրամադրված քաղաքաշինական գործունեություն իրականացնելու փաստաթղթերը և (կամ) հողհատկացման հիմքերը, եթե դրանք կառուցված չեն կամ չեն գտնվում Հայաստանի Հանրապետության հողային օրենսգրքի 60-րդ հոդվածով սահմանված հողամասերի, այդ թվում` ինժեներատրանսպորտային օբյեկտների օտարման գոտիներում, չեն հակասում քաղաքաշինական նորմերին, չեն առաջացնում սերվիտուտ, համարվում են այն տիրապետող ֆիզիկական անձի սեփականությունը («Երևան քաղաքում իրավունք հաստատող փաստաթղթերը չպահպանված անհատական բնակելի տների կարգավիճակի մասին» 2008 թվականի հունիսի 6-ի Հայաստանի Հանրապետության օրենք, հոդված 1, 2, 3): Նույն սկզբունքը գործում է նաև Երևան քաղաքի վարչական տարածքում մինչև 2001 թվականի մայիսի 15-ը ԱԵԱ պատկանող` բնակելի տան կառուցման և սպասարկման համար օրինական հողամասերին կից ավել օգտագործվող` մինչև 300 քառակուսի մետր սահմանազատված պետական սեփականություն հանդիսացող հողամասերի և դրանց վրա կառուցված բնակելի տների ու բնակելի նշանակության օժանդակ շինությունների օրինականացման պարագայում: 300 քառակուսի մետրից ավելի մեծ հողատարածքներ ունեցող ԱԵԱ-ները ևս կարող են օրինականացնել իրենց գույքը/սեփականությունը, բայց նրանք պետք է վճարեն օրենքով սահմանված կադաստրային գումարը: Որպեսզի ԱԵԱ-ներն օրինականացնեն իրենց ունեցվածքը, անհրաժեշտ է որպեսզի նրանք նախաձեռնեն այդ գործընթացը` համաձայն գործող կանոնակարգի: ԻԳ-ն կաջակցի այն ԱԵԱ-ներին, որոնք կսկսեն օրինականացման գործընթացը: Օրինականացման ծախսերը կարող են վճարվել Հայաստանի Հանրապետության կառավարության/ԵՔ-ի կողմից տրամադրվող փոխհատուցման գումարից, եթե ԱԵԱ-ն համաձայն է:
Է. ԳԵՆԴԵՐԱՅԻՆ ԱԶԴԵՑՈՒԹՅՈՒՆ ԵՎ ԱԶԴԵՑՈՒԹՅՈՒՆԸ ՄԵՂՄԱՑՆՈՂ ՄԻՋՈՑԱՌՈՒՄՆԵՐ
26. Կանայք կարևոր դեր են խաղում ծրագրի ազդեցության ենթարկված տարածքներում և ներգրավվում են գյուղատնտեսական ու շուկայավարման եկամտաստեղծ գործողությունների լայն շրջանակում: Ծրագրի շրջանակներում պետք է առանձնահատուկ ուշադրություն դարձնել կանանց կողմից իրենց գործողություններին առնչվող փոխհատուցման ապահովմանը և հետևել, որպեսզի այն կանայք, ովքեր ընտանիքը փաստացի ղեկավարողն են, հստակորեն ներառված լինեն այն շահառուների ցանկում, որոնց համար վարկի շրջանակներում փոխհատուցում և վերականգնում է նախատեսվում: Նշվածն ապահովելու համար պետք է հաշվի առնել հետևյալ գործողությունները`
1) կանանց ներգրավել ազդեցությունների վերաբերյալ տվյալների հավաքման գործընթացում.
2) ԱԵՏՏ-ների/ԱԵԱ-ի վրա ազդեցությունների գնահատում, որը պարունակում է ընտանիքների և մարդկանց ընդհանուր քանակն ըստ սեռի՝ հստակ նշելով, թե քանի կին կարող է տուժել ծրագրի արդյունքում, ինչպես նաև նկարագրել ծրագրից առաջ ունեցած նրանց կենսապայմանները.
3) փոխհատուցման իրավունքները սահմանելու, դրանց շուրջ բանակցելու և ՀՕՏԾ-ն իրականացնելու համար խորհրդատվական գործընթացներում կանայք պետք է հիմնական մասնակիցներ լինեն.
4) ՀՕՏԾ-ի մոնիթորինգի և գնահատման ընթացքում հատուկ ուշադրություն պետք է դարձնել կանանց ու այլ խոցելի խմբերի վրա տարաբնակեցման հետևանքներին:
Ը. ՀԱՆՐԱՅԻՆ ՄԱՍՆԱԿՑՈՒԹՅՈՒՆ ԵՎ ՓԱՍՏԱԹՂԹԵՐԻ ԲԱՑԱՀԱՅՏՈՒՄ
27. ԱԶԲ-ի քաղաքականության համաձայն՝ ԱԵԱ պետք է լիարժեք խորհրդատվություն տրամադրել և հնարավորություն ընձեռել մասնակցելու հողի օտարման ու տարաբնակեցման աշխատանքների պլանավորմանը և իրականացմանը: Նրանց նաև պետք է ժամանակին և պատշաճ կերպով տեղեկություններ տրամադրել պլանավորման գործընթացի արդյունքների, ինչպես նաև ՀՕՏԾ-ի իրականացման ժամկետների և ընթացակարգերի վերաբերյալ: ՀՕՏՎ-ի կողմից հողի օտարման և տարաբնակեցման գործընթացի բոլոր փուլերում պետք է իրականացնել հանրային տեղեկատվության ու խորհրդատվության քարոզարշավ։ Բացի այդ, ՀՕՏՎ-ը պետք է կազմակերպի նաև հանրային իրազեկման հանդիպումներ` ԱԵԱ մասնակցությունը ՏՉՀ-ին, ՏԾ-ի ամբողջական բացահայտումը և ԱԵԱ-ի իրազեկումը փոխհատուցման վճարման ու վերաբնակեցման ընթացակարգերի վերաբերյալ ապահովելու նպատակով:
28. ՀՕՏՇ-ը թարգմանվել է հայերեն և բաշխվել ծրագրում ներառված տարածքներում՝ վերանայման և հաստատման համար: Խորհրդի կողմից հավանության արժանանալուց անմիջապես հետո ՀՕՏՇ-ը կտեղադրվի ԱԶԲ-ի տարաբնակեցման ծրագրի կայքում: Հետագա փուլերի համար վերանայված ՀՕՏՇ-ն (եթե դրա անհրաժեշտությունը կա) կհրապարակվի նախքան ԱԶԲ-ի ղեկավարության կողմից յուրաքանչյուր ՊՖՀ-ի դիտարկումը:
29. Ծրագրի տարբեր փուլերում (պլանավորում, իրականացում և մոնիթորինգ) պետք է իրականացնել հետևյալ գործողությունները. ա) բաժանել հասարակության իրազեկման հայերեն բրոշյուրներ և գրքույկներ, բ) ՀՕՏԾ-ի հայերեն տարբերակները տրամադրել մարզպետարաններին և համայնքապետարաններին և գ) ՀՕՏԾ-երը տեղադրել ԱԶԲ-ի տարաբնակեցմանը նվիրված կայքում:
30. Նախքան ՀՕՏԾ-ն ավարտին հասցնելը և այն ՀՕՏՎ ներկայացնելն ԱԵԱ պետք է մանրամասնորեն իրազեկվեն ԱԵԱ ցուցակագրման և ՎՉՀ-ի արդյունքների մասին, և համապատասխանաբար պետք է հաշվի առնվեն նրանց նախապատվությունները փոխհատուցման և տարաբնակեցման համար տրամադրվող այլ աջակցության առումով: ԱԵԱ և այլ շահառուների ակտիվ մասնակցությունն ապահովող գործընթացներն ու մեխանիզմները պետք է մանրամասն ներկայացվեն ՀՕՏԾ-երում` ներառյալ ժամկետը, մասնակիցների ցուցակը և խորհրդատվական հանդիպումների արձանագրությունները:
Թ. ԻՆՍՏԻՏՈՒՑԻՈՆԱԼ ԿԱԶՄԱԿԵՐՊՈՒՄԸ
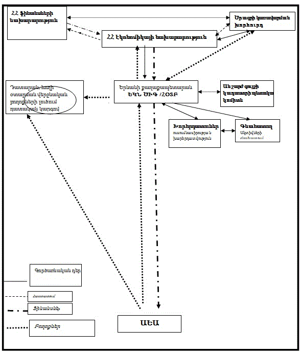
31. Ծրագիրը կֆինանսավորվի Հայաստանի Հանրապետության և Ասիական զարգացման բանկի միջև ստորագրված վարկային համաձայնագրի շրջանակներում: Նշված վարկային համաձայնագիրը կմասնավորեցնի ծրագրի կառավարման ինստիտուցիոնալ համակարգը և կառավարման խորհրդի կառուցվածքն ու լիազորությունները: Սույն ՀՕՏՇ-ում նկարագրված փոխհատուցման/վերականգնողական ծրագիրը ներառում է հստակ գործընթացներ, դինամիկա և տարբեր դերակատարներ։ ԵՔ ի դեմս ԵԿՆ ԾԻԳ կգործի որպես իրականացնող գործակալություն (ԻԳ), իսկ Հայաստանի Հանրապետության էկոնոմիկայի նախարարությունը` որպես գործադիր մարմին (ԳՄ): ԾԻԳ-ի ՀՕՏԲ աշխատակիցների և խորհրդատուների աջակցությամբ յուրաքանչյուր ծրագրի համար կմշակվի և կիրականացվի ՀՕՏԾ՝ ՀՕՏՇ-ում որդեգրված քաղաքականության և ընթացակարգերին համապատասխան: Մի շարք պետական մարմիններ և ոչ պետական կազմակերպություններ կարող են աջակցող դեր կատարել ՀՕՏ գործընթացներում։ Գործող օրենսդրության համաձայն՝ Հայաստանի Հանրապետության կառավարությանն առընթեր անշարժ գույքի կադաստրի պետական կոմիտեն պատասխանատու է անշարժ գույքի տիրապետողների, սեփականատերերի վերաբերյալ տեղեկատվության տրամադրման և իրավունքների պետական գրանցման համար: Նշված կառույցների դերը մանրամասն ներկայացված է ստորև։ Ծրագրի կազմակերպչական կառուցվածքը ներկայացված է պատկեր 1-ում:
Թ.1. Հայաստանի Հանրապետության էկոնոմիկայի նախարարություն և ԵՔ/ԵԿՆ ԾԻԳ
32. Հայաստանի Հանրապետության էկոնոմիկայի նախարարությունը ընդհանուր գործառույթներ է իրականացնում ծրագրի նկատմամբ՝ ներառյալ տարբեր կառույցների գործողությունների համակարգումը: ԵՔ-ը պատասխանատու է բոլոր ՀՕՏ աշխատանքների նախապատրաստման, իրականացման ու ֆինանսավորման ապահովման համար: ԵՔ իր գործառույթները կիրականացնի ԵԿՆ ԾԻԳ-ի ՀՕՏԲ միջոցով: ՀՕՏԲ կազմում կաշխատեն սոցիալական և տարաբնակեցման հարցերով մասնագետներ (ՍՏՄ), որոնք հաշվետու կլինեն ԵԿՆ ԾԻԳ-ի ղեկավարին ՀՕՏ աշխատանքների պլանավորման և իրականացման ընդհանուր կառավարումն իրականացնելու համար։ Ծրագրի վերահսկման և կարևորագույն որոշումների կայացման նպատակով (այդ թվում` ԱԵԱ բողոքարկման բացառիկ դեպքերի քննարկման և որոշումների կայացման` նախքան գործը դատարան հանձնելը) ձևավորվել է նաև ծրագրի կառավարման խորհուրդ (ԾԿԽ), որը բաղկացած է ԵՔ և շահագրգիռ նախարարությունների ներկայացուցիչներից և ղեկավարվում է Հայաստանի Հանրապետության վարչապետի կողմից:
33. ԵԿՆ ԾԻԳ-Ի ՍՏՄ կունենան հետևյալ պատասխանատվությունները` ա) համագործակցել Հայաստանի Հանրապետության կառավարությանն առընթեր անշարժ գույքի կադաստրի պետական կոմիտեի հետ, բ) աջակցել խորհրդատուներին քարտեզագրման, ուսումնասիրության և սեփականության կարգավիճակի ստուգման գործում, գ) ՀՕՏԾ-ն ներկայացնել ԱԶԲ վերանայման, դ) տարածել ՀՕՏԾ-ն, ե) պլանավորել և կառավարել ՀՕՏԾ-ի իրականացումը և փոխհատուցման տրամադրման գործընթացը, զ) աջակցություն ցուցաբերել բողոքների դեպքում, է) ապահովել պատշաճ ներքին մոնիթորինգ և ը) ԱԶԲ-ի առաջարկությամբ վարձել արտաքին մոնիթորինգ իրականացնող մարմին: ՍՏՄ նաև պետք է հավաքագրեն և ներկայացնեն բոլոր անհրաժեշտ փաստաթղթերը՝ ապահովելու համար ՀՕՏ-ի բյուջեների արագ հատկացումը ԱԵԱ, ինչպես նաև համակարգեն ՀՕՏ-ի հետ առնչվող բոլոր գործողությունները:
Թ.2. Խորհրդատուներ
34. ՀՕՏ-ի գործառույթների իրականացմանը կներգրավվեն տարբեր խորհրդատուներ`
1) ԾՆՏԱ խորհրդատուներ. Դրանց թվում կլինեն ՀՕՏ-ի համար անհրաժեշտ կարողություններ ունեցող միջազգային և տեղական հետազոտական խմբեր, որոնք կիրականացնեն բոլոր դաշտային հետազոտությունները և կնախապատրաստեն անհրաժեշտ ՀՕՏԾ-երը առաջին փուլի համար.
2) մանրամասն ինժեներական և շինարարության կազմակերպման և վերահսկման խորհրդատուներ. Դրանց թվում կլինեն ՀՕՏ-ի համար անհրաժեշտ կարողություններ ունեցող միջազգային և տեղական մասնագետներ, որոնք հետազոտական խմբերի միջոցով կիրականացնեն նույն գործողություններն առաջին փուլի ՀՕՏԾ-ները թարմացնելու/ավարտին հասցնելու համար և կպատրաստեն ՀՕՏԾ-ները հաջորդ փուլերի համար.
3) ծրագրի կառավարման և ինստիտուցիոնալ հզորացման խորհրդատուներ. Դրանց թվում կլինեն ՀՕՏ-ի համար անհրաժեշտ կարողություններ ունեցող միջազգային և տեղական մասնագետներ, որոնք կաջակցեն ծրագրերի ընդհանուր կառավարմանը և ՀՕՏԾ պատրաստման ու իրականացման հարցում: Վերահսկման խորհրդատուները նաև կվերահսկեն ՀՕՏԾ-ի իրականացումը և ծրագրի հետագա փուլերի համար ՀՕՏԾ-ի արտաքին մոնիթորինգ ու գնահատում կիրականացնեն.
4) անկախ մոնիթորինգ իրականացնող մարմին (ԱՄՄ). Այս խորհրդատուն կվարձվի ՀՕՏԾ-ի իրականացման առաջին փուլի արտաքին մոնիթորինգն ու գնահատումն իրականացնելու համար: Վերահսկման խորհրդատուի բացակայության դեպքում ԱՄՄ-ը կշարունակի արտաքին մոնիթորինգ և գնահատում իրականացնել բոլոր փուլերի համար.
5) գույքի անկախ գնահատողներ. Սրանք հավատարմագրված մասնավոր ընկերություններ են, որոնք կվարձվեն ԾՆՏԱ-ի և (կամ) մանրամասն ինժեներական և շինարարության կազմակերպման և վերահսկման խորհրդատուի կողմից՝ օտարման ենթակա գույքը գնահատելու համար:
Թ. 3. Տեղական ինքնակառավարման մարմիններ
35. Տեղական ինքնակառավարման մարմիններն անմիջական իրավասություններ ունեն հողին/գույքին առնչվող վարչարարության հարցերում: Հայաստանի Հանրապետության կառավարությանն առընթեր անշարժ գույքի կադաստրի պետական կոմիտեի տարածքային ստորաբաժանումները կտրամադրեն տեղական հողային ռեգիստրում առկա տվյալները և կապահովեն կապը տեղական ինքնակառավարման մարմինների հետ: Տեղական ինքնակառավարման մարմինները, անհրաժեշտության դեպքում կաջակցեն հետազոտությանը, բողոքների լուծմանը, նաև ԱԵԱ խորհրդատվության մատուցմանը և փոխհատուցումների տրամադրմանը:
Թ. 4. Այլ կառույցներ և հաստատություններ
36. Մի շարք այլ հաստատություններ նույնպես կմասնակցեն ՀՕՏ աշխատանքների նախապատրաստմանն ու իրականացմանը`
1) Հայաստանի Հանրապետության ֆինանսների նախարարություն. ՀՕՏԾ-երի վերջնական պաշտոնական հաստատումից հետո ՀՕՏԾ-երի իրականացման համար նախատեսված բյուջեները Հայաստանի Հանրապետության ֆինանսների նախարարությունը կտրամադրի ԵՔ-ին.
2) Հայաստանի Հանրապետության կառավարությանն առընթեր անշարժ գույքի կադաստրի պետական կոմիտե. Հայաստանի Հանրապետության կառավարությանն առընթեր անշարժ գույքի կադաստրի պետական կոմիտեն պատասխանատու է անշարժ գույքի սեփականությանը վերաբերող իրավական հարցերի վերաբերյալ տեղեկատվության տրամադրման և սեփականության հաշվառման համար.
3) դատարաններ. Հասարակության և պետության կարիքների համար սեփականության օտարման գործընթացում խնդրահարույց դեպքերի լուծման համար հիմք կհանդիսանա դատարանի օրինական ուժի մեջ մտած որոշումը:
Թ. 5. ԱԶԲ
37. Ծրագրի պարբերական վերահսկում իրականացնելուց բացի՝ ԱԶԲ-ն վերանայում է բոլոր ՀՕՏԾ-երը և հաստատում պայմանագրերի շնորհումը և շինարարական աշխատանքների սկիզբը:
Պատկեր 1. ՀՕՏ կազմակերպչական կառուցվածքը և գործողությունները
|
|
Ժ. ԲՈՂՈՔՆԵՐ ԵՎ ԴԺԳՈՀՈՒԹՅՈՒՆՆԵՐ
38. Պետք է առկա լինի բողոքների ներկայացման մեխանիզմ, որը հնարավորություն կտա ԱԵԱ բողոքարկել հողամասերի, շենքերի/կառույցների կամ այլ ակտիվների դիմաց փոխհատուցումից բխող ցանկացած անընդունելի որոշում, գործելակերպ կամ գործողություն: ԱԵԱ պետք է խորհրդատվության, հետազոտության և փոխհատուցման տրամադրման ընթացքում բանավոր կամ գրավոր կերպով լիարժեքորեն իրազեկվեն իրենց իրավունքների և բողոքները ներկայացնելու ընթացակարգերի մասին։ Պետք է հոգ տանել առավելապես բողոքների կանխման, այլ ոչ թե հետևանքների վերացման մասին: Դրան հնարավոր է հասնել ՀՕՏ-ի ճշգրիտ նախագծման և իրականացման միջոցով՝ ապահովելով ԱԵԱ լիարժեք մասնակցություն և խորհրդատվության տրամադրում, ինչպես նաև ազդեցության ենթարկված համայնքների, ԻԳ և ընդհանուր առմամբ տեղական ինքնակառավարման մարմինների միջև ծավալուն կապ և համակարգում հաստատելով: Բողոքները և դժգոհությունները քննարկվում են ստորև բերված N 3 աղյուսակում ներկայացված ընթացակարգով:
Աղյուսակ N 3: Բողոքների լուծման գործընթացը
|
Հողի/բերքի դիմաց փոխհատուցման հարցեր |
|
1. Նախ՝ բողոքներն անհրաժեշտ է փորձել լուծել ԵԿՆ ԾԻԳ-ի մակարդակով՝ ոչ պաշտոնական միջնորդների ներգրավմամբ («Ոչ պաշտոնական միջնորդների» դերում կարող են հանդես գալ, օրինակ` տարբեր հասարակական կազմակերպություններ:): 30 օրվա ընթացքում ԵԿՆ ԾԻԳ-ը պետք է հայցը մերժի կամ առաջարկի դրա լուծումն ԱԵԱ կողմից ներկայացված պայմաններով: |
|
2. Եթե ԵԿՆ ԾԻԳ-ի միջամտությունից և աջակցությունից հետո բողոքը չի լուծվել, ապա ԱԵԱ պետք է դիմի ԵՔ, որն էլ իր հերթին ԱԵԱ բողոքը պետք է ներկայացնի ԾԿԽ՝ բողոքի լուծման կամ դատարան դիմելու վերաբերյալ նրանց կարծիքն ստանալու նպատակով: Ընդ որում ԱԵԱ իր բողոքը պետք է ներկայացնի ԵԿՆ ԾԻԳ-ից նախնական բողոքի վերաբերյալ պատասխան ստանալուց հետո մեկ ամսվա ընթացքում և պետք է իր պահանջը հիմնավորող փաստաթղթեր ներկայացնի: ԾԿԽ-ն պետք է պատասխանի բողոքին դրա գրանցումից հետո 15 օրվա ընթացքում: ԾԿԽ որոշումը պետք է համապատասխանի սույն ՀՕՏՇ-ի դրույթներին: |
|
3. Եթե բողոքների քննարկման համակարգը չի բավարարում ԱԵԱ բողոքը, նրանք կարող են հայցով դիմել համապատասխան դատարան: |
Այնուամենայնիվ, բողոքարկման նշված մեխանիզմը չի սահմանափակում քաղաքացու դատարան դիմելու իրավունքը` բողոքարկման գործընթացի առաջին իսկ փուլում:
ԺԱ. ՄՈՆԻԹՈՐԻՆԳ ԵՎ ԳՆԱՀԱՏՈՒՄ
39. Ծրագրի շրջանակներում ՀՕՏ-ի գործառույթները պետք է ենթարկվեն ինչպես արտաքին, այնպես էլ ներքին մոնիթորինգի: Ներքին մոնիթորինգը պետք է իրականացվի ԵԿՆ ԾԻԳ ՀՕՏԲ կողմից։ Արտաքին մոնիթորինգի իրականացման պարտականությունը պետք է վերապահվի անկախ մոնիթորինգային մարմնին, որը պետք է վարձվի ԵՔ-ի և հաստատվի՝ ԱԶԲ-ի կողմից: ԱՄՄ-ը պետք է ընտրվի հասարակական կազմակերպությունների (ՀԿ), գիտական հաստատությունների կամ խորհրդատվական ընկերությունների շրջանակից: ԱԶԲ-ն ծրագրի իրականացման գործընթացն սկսելուց հետո ԵՔ-ին խորհրդատվություն կտրամադրի ԱՄՄ-ի տեխնիկական առաջադրանքի վերաբերյալ:
ԺԱ.1. Ներքին մոնիթորինգ
40. ԵԿՆ ԾԻԳ ՀՕՏԲ իրականացնում է ընթացիկ ներքին մոնիթորինգ անմիջականորեն կամ խորհրդատուի ծառայությունների միջոցով և արդյունքների մասին տեղեկացնում է ԱԶԲ-ին ծրագրի իրականացման վերաբերյալ եռամսյակային հաշվետվությունների միջոցով: Ներքին մոնիթորինգի ցուցանիշները պետք է առնչվեն ծրագրի գործընթացին և անմիջական արդյունքներին, որոնք թույլ կտան գնահատելու ՀՕՏԾ-ի առաջընթացն ու արդյունքները և անհրաժեշտության դեպքում աշխատանքների ծրագիրը ճշգրտելու համար: Ամսական հաշվետվություններն ամփոփվում են վերահսկողության եռամսյակային տիպային հաշվետվություններում և ներկայացվում են ԱԶԲ-ին: Մոնիթորինգի հատուկ չափորոշիչներն են`
1) ԱԵԱ իրազեկման քարոզարշավ և նրանց տրամադրված խորհրդատվություն.
2) հողի օտարման կարգավիճակ և հողի դիմաց փոխհատուցման վճարներ.
3) օտարման ենթակա շինությունների և այլ ակտիվների դիմաց փոխհատուցման տրամադրում.
4) ԱԵԱ վերաբնակեցում.
5) եկամուտների կորստի դիմաց փոխհատուցում.
6) փոխարինող հողատարածքների ընտրություն և բաշխում, և
7) եկամուտներ վերականգնման ուղղությամբ գործողություններ:
41. ԵԿՆ ԾԻԳ ՀՕՏԲ, որը պատասխանատու է ծրագրի տարաբնակեցման գործողությունների ամենօրյա մոնիթորինգի համար, հավաքագրում է նշված տեղեկությունները հետևյալ գործիքների միջոցով`
1) ազդեցության ենթակա անձանց ցուցակագրման տվյալների վերանայում.
2) ԱԵԱ տրամադրված խորհրդատվություն և ոչ պաշտոնական հարցազրույցներ/զրույցներ.
3) առանձին դեպքերի մանրամասն ուսումնասիրություն.
4) ԱԵԱ ընտրանքային հետազոտություն.
5) առանցքային տեղեկատուների հետ հարցազրույցներ և
6) համայնքային հանրային հանդիպումներ։
ԺԱ.2. Արտաքին մոնիթորինգ
42. Արտաքին մոնիթորինգն իրականացվում է յուրաքանչյուր ՀՕՏԾ զուգահեռ և ներկայացվում է եռամսյակային կտրվածքով և ապա՝ վերջնական համապատասխանության հաշվետվությունների տեսքով, որոնք կարտացոլեն փոխհատուցման ծրագրի իրականացման համապատասխանությունը ՀՕՏՇ պայմաններին և ԱԶԲ քաղաքականությանը, ինչպես նաև ի բավարարումն ԱԵԱ: Համապատասխանության հաշվետվությունը կքննարկվի ԵԿՆ ԾԻԳ/ԵՔ-ի և ԱԶԲ-ի հետ ու պայման կհանդիսանա շինարարական աշխատանքներն սկսելու համար: Առաջին փուլի արտաքին մոնիթորինգը պետք է իրականացվի ԱՄՄ-ի կողմից, որտեղ ընդգրկված կլինեն ՀԿ-ների, ուսումնական հաստատությունների ներկայացուցիչներ կամ ԵԿՆ ԾԻԳ-ի անկախ խորհրդատուներ: Իսկ հետագա փուլերի մասով արտաքին մոնիթորինգն իրականացվելու է վերահսկողության խորհրդատուի կողմից: Արտաքին մոնիթորինգի առաջադրանքների ցուցանիշներն են`
1) ԵԿՆ ԾԻԳ/ԵՔ-ի կողմից մշակված ներքին մոնիթորինգի հաշվետվությունների ուսումնասիրություն և հաստատում.
2) նախապես տեղահանված անձանց հաշվառման/ցուցակագրման ելակետային սոցիալ-տնտեսական տեղեկատվության վերանայում.
3) ազդեցության ցուցանիշների բացահայտում և ընտրություն.
4) պաշտոնական և ոչ պաշտոնական ուսումնասիրությունների միջոցով ազդեցության ենթարկված անձանց վրա ազդեցության գնահատում.
5) վերանայման հաշվետվություն մշակելիս ԱԵԱ, պաշտոնյաների, համայնքի ղեկավարների հետ՝ խորհրդակցություններ.
6) տարաբնակեցման գործընթացի արդյունավետության, ազդեցության և կենսունակության գնահատում՝ տարաբնակեցման հետագա քաղաքականության ձևավորման և պլանավորման համար:
43. Որպես վերջնական համապատասխանության հաշվետվության մաս ԱՄՄ-ը նաև պետք է գնահատի ծրագրի ազդեցության ենթակա այնպիսի խոցելի խմբերի կարգավիճակը, ինչպիսիք են կանանց կողմից ղեկավարվող տնտեսությունները, հաշմանդամները/տարեցները և այն ընտանիքները, որոնց կենսամակարդակն աղքատության սահմանագծից ցածր է: Ծրագրի մոնիթորինգի և գնահատման ցուցանիշների համար հիմք պետք է ծառայի հետևյալը`
1) ԱԵԱ սոցիալ-տնտեսական պայմանները տարաբնակեցումից հետո.
2) ԱԵԱ կողմից հետադարձ կապ իրավունքների, փոխհատուցման տարբերակների, այլընտրանքային զարգացումների և վերաբնակեցման ժամանակացույցերի ու այլնի վերաբերյալ.
3) կացարանով ապահովվածության և եկամտի մակարդակի փոփոխություն.
4) կացության որևէ կարգավիճակ չունեցող բնակիչների ռեաբիլիտացիոն աշխատանքներ.
5) գույքի գնահատում.
6) բողոքների ներկայացման ընթացակարգեր.
7) փոխհատուցման վճարումներ.
8) ԱԵԱ բավարարվածության աստիճանը տարաբնակեցումից հետո:
44. ԱՄՄ-ը ՀՕՏԾ-ի իրականացման ավարտից մոտ մեկ տարի հետո պետք է գնահատում իրականացնի: Այդ ուսումնասիրության նպատակն է՝ պարզել, թե արդյոք ՏԾ-ի նպատակներն իրականացվել են, թե ոչ: Զգալիորեն ազդեցության ենթարկված անձանց շրջանում ՀՕՏԾ-ի նախապատրաստման փուլում կատարված ՍՏՈՒ և աղքատության ու սոցիալական հարցերի գնահատման (ԱՍՀԳ) ելակետային տվյալները պետք է օգտագործվեն գնահատելու համար ծրագրի իրականացումից առաջ և հետո առկա պայմանները: Եթե ուսումնասիրության արդյունքները ցույց են տալիս, որ ՀՕՏԾ-ի նպատակները չեն իրականացվել, ԱՄՄ-ը ԱԵԱ համար պետք է առաջարկի համապատասխան լրացուցիչ աջակցություն։
ԺԲ. ՀՕՏԾ–Ի ԻՐԱԿԱՆԱՑՄԱՆՆ ԱՌՆՉՎՈՂ ԿԱՐՈՂՈՒԹՅՈՒՆՆԵՐԻ ԶԱՐԳԱՑՈՒՄ ԵՎ ՎԵՐԱՊԱՏՐԱՍՏՈՒՄ
45. ՀՕՏ-ի գործողություններում ներգրավված ԵԿՆ ԾԻԳ, ՀՕՏԲ համապատասխան աշխատակազմը երկօրյա կողմնորոշիչ դասընթաց և վերապատրաստում պետք է անցնի ԱԶԲ-ի տարաբնակեցման քաղաքականության, դրա կառավարման և ՀՕՏ Հայաստանի Հանրապետության օրենսդրության վերաբերյալ: Վերապատրաստումը պետք է իրականացվի տարաբնակեցման միջազգային և տեղական մասնագետների կողմից: Վերապատրաստումը պետք է ընդգրկի հետևյալ թեմաները`
1) հողամասերի օտարման սկզբունքներ և ընթացակարգեր.
2) հանրային խորհրդատվություն և մասնակցություն.
3) իրավունքներ և փոխհատուցման ու նպաստների վճարման մեխանիզմներ.
4) բողոքների քննարկում.
5) տարաբնակեցման գործողությունների մոնիթորինգ:
ԺԳ. ՏԱՐԱԲՆԱԿԵՑՄԱՆ ԲՅՈՒՋԵ ԵՎ ՖԻՆԱՆՍԱՎՈՐՈՒՄ
46. ՏԾ-ի նախապատրաստման և իրականացման բոլոր ծախսերը, ներառյալ փոխհատուցման և ՀՕՏ-ի վարչարարության արժեքը, կհամարվեն ծրագրի արժեքի անբաժանելի մասը և կտրամադրվեն Հայաստանի Հանրապետության կառավարության, մասնավորապես՝ ԵՔ-ի կողմից՝ որպես հակառակ կողմ: Հողի օտարման և դրանից բխող բոլոր ծախսերը (հարկեր, տուրքեր, վճարներ և այլն) կտրամադրվի ԵՔ-ի կողմից, իսկ մնացած փոխհատուցումների հետ կապված գումարները` բացառությամբ Հայաստանի Հանրապետության օրենսդրությամբ նախատեսված հարկերից, տուրքերից և այլ վճարներից, կտրամադրվեն վարկից: Յուրաքանչյուր ՀՕՏԾ պետք է ներառի բյուջեին վերաբերող բաժին, ներառյալ՝ ա) բոլոր ազդեցության ենթակա առարկաների համար միավորի փոխհատուցման դրույքաչափերը և նպաստները, բ) միավորի փոխհատուցման դրույքաչափերի հաշվարկման մեթոդաբանությունը և գ) փոխհատուցման բոլոր ծախսերի մասով արժեքների աղյուսակը` ներառյալ վարչական ծախսերը և չնախատեսված ծախսերը։ Արտաքին մոնիթորինգի գործառույթների և ուսումնասիրությունների ու ՀՕՏԾ-երի նախապատրաստման ծախսերը կարող են հատկացվել վարկի շրջանակներում:
47. Լինելով ծրագրի պատասխանատուն՝ ԵՔ-ը պատասխանատու է ՏԾ-երի իրականացման համար անհրաժեշտ ֆինանսների ժամանակին հատկացման համար: Համաձայն ՀՕՏ-ի ֆինանսական հոսքերի՝ փոխհատուցման և վերականգման գումարները ԵՔ-ի կողմից կտրամադրվեն անմիջապես ԱԵԱ:
ԺԴ. ՀՕՏԾ-Ի ԻՐԱԿԱՆԱՑՄԱՆ ԳՈՐԾԸՆԹԱՑԸ
48. Հայաստանում առկա փորձի հիման վրա ՀՕՏԾ-ի մշակումն ու իրականացումը կարող է տևել մինչև մի քանի ամիս: ՀՕՏԾ-ի մշակման և իրականացման ուղղությամբ ՀՕՏ-ին առնչվող հիմնական քայլերն ամփոփված են ստորև բերված շրջանակ 1-ում։
ՇՐՋԱՆԱԿ 1. ՀՕՏ-Ի ԳՈՐԾԱՌՈՒՅԹՆԵՐԻ ԻՐԱԿԱՆԱՑՄԱՆ ԳՈՐԾԸՆԹԱՑԸ
|
Քայլ |
Գործողություն |
Պատասխանատվություն |
|
Ա) |
ՀՕՏԾ-Ի ՄՇԱԿՈՒՄԸ |
|
|
1. |
Նախագծի աղքատության և սոցիալական ազդեցությունների գնահատում |
ԾՆՏԱԽ |
|
2. |
Աշխատանքային նախագծի ամփոփում |
ՄԻՇԿՎԽ/ԾԿԻՀԽ/ԵՔ/ԵԿՆ ԾԻԳ |
|
3. |
Մշակել հաշվառման/ցուցակագրման և ՎՉՀ–ի ձևաթղթեր, վերապատրաստել հաշվառում/ցուցակագրում և ՎՉՀ իրականացնող տեղական աշխատանքային խմբերին |
ԾՆՏԱԽ/ՄԻՇԿՎԽ/ԾԿԻՀԽ/ԵՔ/ԵԿՆ ԾԻԳ |
|
4. |
Նախագծի ազդակիր տարածքի կադաստրային և հողատարածքների քարտեզների հավաքագրում |
ԾՆՏԱԽ/ՄԻՇԿՎԽ/ԾԿԻՀԽ |
|
5. |
Ստուգել նախագծի ազդակիր հողատարածքների մասին տվյալները, թարմացնել կադաստրային քարտեզները և իրականացնել ազդեցությունների ու գնահատման ուսումնասիրություն՝ վնասի չափման նպատակով իրականացված մանրամասն հետազոտություն |
ԾՆՏԱԽ/ՄԻՇԿՎԽ/ԾԿԻՀԽւ/ ԵԿՆ ԾԻԳ |
|
6. |
Իրականացնել հանրային խորհրդատվություններ |
ԾՆՏԱԽ/ՄԻՇԿՎԽ/ԾԿԻՀԽ/ ԵԿՆ ԾԻԳ ՀՕՏԲ |
|
7. |
Բանակցություններ ԱԵԱ-ի հետ |
ԾՆՏԱԽ/ՄԻՇԿՎԽ/ԾԿԻՀԽ/ ԵԿՆ ԾԻԳ ՀՕՏԲ |
|
8. |
Հաշվառման/ցուցակագրման արդյունքում հավաքագրված տվյալները ներառել ՏԾ–ի մեջ |
ԾՆՏԱԽ/ՄԻՇԿՎԽ/ԾԿԻՀԽ |
|
9. |
ՀՕՏԾ–ն ներկայացնել Հայաստանի Հանրապետության կառավարության հավանությանը և ԱԶԲ–ի հաստատմանը |
ԾԿԻՀԽ/ ՀՀ էկոնոմիկայի նախարարություն/Եք/ՀՀ կառավարություն/ԱԶԲ |
|
10. |
Տեղեկությունների տրամադրում |
ԾՆՏԱԽ/ՄԻՇԿՎԽ/ԾԿԻՀԽ/ ԵԿՆ ԾԻԳ |
|
Բ) |
ՀՕՏԾ-ի ամփոփում (վերջնական նախագծի մշակում) |
|
|
1. |
Վերջնական նախագիծ |
ԾՆՏԱԽ/ՄԻՇԿՎԽ/ԾԿԻՀԽ/ԵԿՆ ԾԻԳ |
|
2. |
Վերջնական նախագծի հիման վրա վերանայել ազդեցությունները և ԱԵԱ-ի ցուցակը |
ԾՆՏԱԽ/ՄԻՇԿՎԽ/ԾԿԻՀԽ/ ԵԿՆ ԾԻԳ ՀՕՏԲ |
|
3. |
Նորացված դրույքաչափերի հիման վրա վերանայել ծախսերը |
ԾՆՏԱԽ/ՄԻՇԿՎԽ/ԾԿԻՀԽ/ԵՔ/ԵԿՆ ԾԻԳ ՀՕՏԲ |
|
4. |
Հնարավորության դեպքում իրականացնել հողերի կարգավիճակի օրինականացում |
ՄԻՇԿՎԽ/ԾԿԻՀԽ/ԵՔ/ ԵԿՆ ԾԻԳ |
|
5. |
Վերջնական ՀՕՏԾ-ի մշակում |
ՄԻՇԿՎԽ/ԾԿԻՀԽ/ ԵԿՆ ԾԻԳ ՀՕՏԲ |
|
6. |
ԱԶԲ–ի հաստատում |
ԱԶԲ |
|
7. |
ՏԾ-ի հրապարակում. ՏԾ–ի և տեղեկատվական բրոշյուրների տարածում Հայաստանի այն համայնքներում, որտեղ իրականացվելու է ծրագիրը՝ միաժամանակ հրապարակելով ՏԾ–ի անգլերեն տարբերակն ԱԶԲ-ի կայքում |
ՄԻՇԿՎԽ/ԾԿԻՀԽ/ԵԿՆ ԾԻԳ ՀՕՏԲ /ԱԶԲ |
|
8. |
Շինարարական պայմանագրի ստորագրում |
ԱԶԲ/ ԵՔ/ԵԿՆ ԾԻԳ |
|
Գ) |
ՀՕՏԾ-Ի ԻՐԱԿԱՆԱՑՈՒՄ |
|
|
1. |
Պայմանագրերի ստորագրման հաստատում |
ԱԶԲ |
|
2. |
Փոխհատուցումների գործողությունների պլանի մանրամասն ժամանակացույց |
ԾԿԻՀԽ/ԵԿՆ ԾԻԳ ՀՕՏԲ/ԵՔ |
|
3. |
ԱԵԱ-ի տարաբնակեցման ծանուցումների տրամադրում |
ԵՔ/ ԵԿՆ ԾԻԳ |
|
4. |
Հողամասերի փոխհատուցման գումարների տրամադրում |
ԵՔ/ ԵԿՆ ԾԻԳ |
|
5. |
Այլ փոխհատուցումների և աջակցության/վերականգնման գումարների տրամադրում |
ԵՔ/ ԵԿՆ ԾԻԳ |
|
6. |
Օտարման ենթակա կառույցների/ակտիվների քանդում/տեղափոխում |
ԵՔ/Կապալառու |
|
7. |
ՏԾ-ի իրականացման ուսումնասիրություն համապատասխանության հաշվետվության միջոցով |
ԵՔ/ ԵԿՆ ԾԻԳ ՀՕՏՎ /ԱՄՄ/ԱԶԲ |
|
8. |
Շինարարական աշխատանքներին անցնելու մասին ծանուցում, եթե ՏԾ–ի իրականացումը գնահատվում է բավարար |
ԾԿԻՀԽ/ԱԶԲ/ԵՔ |
|
Դ) |
ՊԱՐՏԱԿԱՆՈՒԹՅՈՒՆՆԵՐ ԻՐԱԿԱՆԱՑՄԱՆ ԱՎԱՐՏԻՑ ՀԵՏՈ |
|
|
1. |
ՀՕՏԾ–ի անկախ գնահատում |
ԱՄՄ |
|
Ե) |
ՑԻԿԼԱՅԻՆ/ՇԱՐՈՒՆԱԿԱԿԱՆ ՊԱՐՏԱԿԱՆՈՒԹՅՈՒՆՆԵՐ |
|
|
1. |
Ներքին մոնիթորինգ. եռամսյակային հաշվետվություններ ԱԶԲ–ին |
ԾԿԻՀԽ/ԵԿՆ ԾԻԳ ՀՕՏԲ |
|
2. |
Արտաքին մոնիթորինգ. կիսամյակային հաշվետվություններ ԱԶԲ–ին |
ԾԿԻՀԽ/ԱՄՄ |
|
3. |
Բողոքների քննարկում/վարույթներ |
ԵՔ/ ԵԿՆ ԾԻԳ /ԾԿՀԽ/Դատարան |
|
4. |
Միջգերատեսչական համակարգում և կապ ԱԵԱ-ի հետ |
ՀՀ էկոնոմիկայի նախարարություն /ԵՔ/ ԵԿՆ ԾԻԳ ՀՕՏԲ |
ՀԱՎԵԼՎԱԾ Ա
ՏԻՊԱՅԻՆ ՀՕՏԾ-Ի ԱՄՓՈՓ ՆԿԱՐԱԳԻՐ
1. Նախագծերի ՀՕՏ հարցերը
Այս բաժնում նկարագրվում են ՀՕՏ պահանջող նախագծերի գործողությունները, հողամասերի օտարման ազդեցությունները նվազագույնի հասցնելու այլընտրանքային տարբերակները (եթե այդպիսիք կան), ինչպես նաև վերլուծվում են ազդեցությունների անխուսափելիության պատճառները:
2. Հողի օտարման և տարաբնակեցման աշխատանքների շրջանակները
Այս բաժնում նկարագրվում է ազդեցությունների նախապատրաստումը (իրականացնողն ու նախաձեռնման ժամկետը) և նշվում է յուրաքանչյուր տեսակի ազդեցության լիարժեք գնահատումը և ազդեցության ենթարկված անձանց հաշվառումը՝ ՀՕՏՇ-ին համապատասխան: Այս բաժնում նաև ներառված է յուրաքանչյուր տուժած առարկայի միավորի փոխհատուցման դրույքաչափի և լրահատկացումների/նպաստի որոշման մեթոդաբանությունը:
3. Խնդիրները, քաղաքականության շրջանակը և իրավունքները
ՀՕՏՇ-ի հիման վրա այս բաժնում նկարագրված են փոխհատուցում ստանալու իրավունքը և փոխհատուցման դրույքաչափերը:
4. Խորհրդատվության տրամադրումը և մասնակցությունը բողոքների քննարկման գործընթացին
Այս բաժնում ամփոփված են ՀՕՏՇ-ում նկարագրված ազդեցության ենթարկված անձանց բողոքների քննարկման ընթացակարգերը, ինչպես նաև նկարագրված են տվյալ ենթածրագրի շրջանակներում իրականացված խորհրդատվության տրամադրման, մասնակցության և բողոքների քննարկման գործընթացները:
5. Փոխհատուցում, վերաբնակեցում և եկամտի վերականգնում
Այս բաժնում նկարագրված են իրականացվելիք եկամտի վերականգնման միջոցառումները։
6. Ինստիտուցիոնալ շրջանակները
Այս բաժնում նկարագրված են այն ինստիտուցիոնալ միջոցառումները, որոնք հիմնված են սույն ՀՕՏՇ-ի վրա: Այն ներառում է հիմնական գործառույթների և պլանավորման, բանակցությունների, խորհրդատվության տրամադրման, հաստատման, համակարգման, իրականացման, ֆինանսավորման, մոնիթորինգի, ինչպես նաև հողի օտարման ու տարաբնակեցման գնահատման աշխատանքներին վերաբերող հարցեր:
7. Տարաբնակեցման բյուջե և ֆինանսավորում
Այս բաժինը մշակում է յուրաքանչյուր ազդեցության ենթարկված առարկայի փոխհատուցման միավորի դրույքաչափը և գնահատում է նախագծի ՀՕՏ բյուջեն։ ՀՕՏ բյուջեն պետք է ներառի հողամասի օտարումը և դրա հետ կապված հնարավոր ծախսերը. բերքի դիմաց փոխհատուցման լրահատկացումների համար պահանջվող գումարները, մոնիթորինգի և գնահատման ծախսերը, ինչպես նաև վարչական ծախսերը, որը պետք է համապատասխանեցվի գների սղաճին և կիրառելի հարկերին:
8. Իրականացման ժամանակացույցը
Այս բաժնում ներկայացվում է ՀՕՏ-ի գործառույթները շինարարական աշխատանքների իրականացման հետ կապող ՀՕՏ-ի գործընթացների ժամանակացույցը:
9. Մոնիթորինգ և գնահատում
Այս բաժնում ներկայացվում են ընթացիկ և անկախ մոնիթորինգի և գնահատման գործողությունների հատուկ միջոցառումները։
|
Հայաստանի Հանրապետության կառավարության աշխատակազմի ղեկավար |
Դ. Սարգսյան |
|
Հավելված N 2 ՀՀ կառավարության 2012 թվականի մարտի 7-ի N 273-Ն որոշման |
Կ Ա Ր Գ
ՓՈԽՀԱՏՈՒՑՄԱՆ ԱՌԱՆՁԻՆ ՏԵՍԱԿՆԵՐԻ ՀԱՇՎԱՐԿՄԱՆ
I. ԸՆԴՀԱՆՈՒՐ ԴՐՈՒՅԹՆԵՐ
1. Սույն փաստաթղթում ներկայացված է հողի օտարման և տարաբնակեցման շրջանակում (Հայաստանի Հանրապետության կառավարության 2012 թվականի մարտի 7-ի N 273 -Ն որոշման N 1 հավելվածում) ներառված` N 2 աղյուսակի իրավունքների սխեմայի 8-րդ (ձեռնարկատիրություն/գործարարություն), 10-րդ (օժանդակություն վերաբնակեցման դեպքում) և 11-րդ (օժանդակություն սոցիալապես խոցելի անձանց) կետերով նախատեսված փոխհատուցումների հաշվարկման կարգը:
2. Սույն փաստաթղթում օգտագործված հապավումները սահմանված են հողի օտարման և տարաբնակեցման շրջանակով:
3. Ըստ հողի օտարման և տարաբնակեցման շրջանակի` փոխհատուցում ստանալու իրավունքը սահմանափակվում է կասեցման օրով, որն ազդեցության ենթակա անձանց հաշվառման և մանրամասն չափագրման ուսումնասիրության օրն է (ազդեցության ենթակա անձանց հետ նկարագրության արձանագրությունների ստորագրման օրը): Ազդեցության ենթակա այն անձինք, ովքեր կասեցման օրվանից հետո բարելավումներ կկատարեն ազդեցության ենթակա տարածքներում, տվյալ բարելավումների մասով փոխհատուցման իրավունք չեն ունենա:
4. Սույն փաստաթղթով նախատեսվող յուրաքանչյուր ամսվա համար տրամադրվող փոխհատուցման չափը չպետք է պակաս լինի, քան համապատասխան հողի օտարման և տարաբնակեցման տվյալ ծրագրի հաստատման օրվա դրությամբ գործող «Նվազագույն ամսական աշխատավարձի մասին» Հայաստանի Հանրապետության օրենքի 1-ին հոդվածով սահմանված նվազագույն ամսական աշխատավարձի (այսուհետ` նվազագույն ամսական աշխատավարձ) չափը: Ընդ որում, ոչ լրիվ ամիսների համար գումարային 15 և պակաս օրերը համարվում են կես ամիս, իսկ գումարային 16 և ավելի օրերը` մեկ ամիս: Այս մեթոդը չի տարածվում սույն փաստաթղթի այն դրույթների վրա, որոնցում ուղղակի նախատեսված է ամբողջական ամիս:
5. Այն դեպքում, երբ իրավաբանական անձը (անհատ ձեռնարկատերը) գործունեություն է իրականացնում ոչ միայն ազդեցության ենթակա հողատարածքներում, գործունեության դադարեցման համար փոխհատուցման գումարը բաժանվում է գործունեության իրականացման բոլոր կետերի քանակի և բազմապատկվում ազդեցության ենթակա հողակտորներում գործունեության իրականացման կետերի քանակի վրա:
6. Գործունեության ժամանակավոր դադարեցման տևողությունը հաշվարկվելու է համաձայն ազդեցության ենթակա գույքի գտնվելու վայրում շինարարական աշխատանքների իրականացման տևողության` ըստ ծրագրի տվյալ տրանշի նախագծում ներառված ժամանակացույցում (այսուհետ` ժամանակացույց) նշված շինարարական աշխատանքների ժամկետների:
7. Ժամանակացույցում սահմանված ժամկետից շինարարական աշխատանքների իրականացման փաստացի տևողությունն ավելանալու հետևանքով ժամանակավոր ազդեցության երկարաձգման դեպքում տրվում է հավելյալ փոխհատուցում՝ այդ լրացուցիչ ամբողջական ամիսների համար, բայց գումարային ոչ ավելի, քան 12 ամիսների համար:
II. ԻՐԱՎԱԲԱՆԱԿԱՆ ԱՆՁԻՆ (ԱՆՀԱՏ ՁԵՌՆԱՐԿԱՏԻՐՈՋԸ) ՏՐԱՄԱԴՐՎՈՂ ՓՈԽՀԱՏՈՒՑՈՒՄԸ
8. Ծրագրի իրականացման արդյունքում իրավաբանական անձի (անհատ ձեռնարկատիրոջ) գործունեության մշտական դադարեցման դեպքում միանվագ փոխհատուցումը տրամադրվում է`
1) «Ավելացված արժեքի հարկի մասին» Հայաստանի Հանրապետության օրենքին համապատասխան ավելացված արժեքի հարկ վճարող հանդիսացող իրավաբանական անձանց (անհատ ձեռնարկատերերի) համար` հարկային մարմին ներկայացրած վերջին (Հայաստանի Հանրապետության կառավարությանն առընթեր պետական եկամուտների կոմիտեի կողմից տեղեկությունները ներկայացվելու օրվա դրությամբ) շահութահարկի (ֆիզիկական անձի տարեկան եկամուտների մասին) հաշվարկում նշված հարկվող շահույթի (հարկվող եկամտի) և շահութահարկի (եկամտահարկի) գումարի տարբերության չափով.
2) «Ավելացված արժեքի հարկի մասին» Հայաստանի Հանրապետության օրենքին համապատասխան ավելացված արժեքի հարկ վճարող չհանդիսացող իրավաբանական անձանց (անհատ ձեռնարկատերերի) համար` հարկային մարմին ներկայացրած վերջին (Հայաստանի Հանրապետության կառավարությանն առընթեր պետական եկամուտների կոմիտեի կողմից տեղեկությունները ներկայացվելու օրվա դրությամբ) շահութահարկի (ֆիզիկական անձի տարեկան եկամուտների) պարզեցված հաշվարկում նշված հարկվող շահույթի (հարկվող եկամտի) և շահութահարկի (եկամտահարկի) գումարի տարբերության չափով.
3) հաստատագրված վճար վճարող իրավաբանական անձանց (անհատ ձեռնարկատերերի) համար` հաստատագրված վճարի մեջ օրենքով սահմանված շահութահարկի (եկամտահարկի) հաշվարկային մեծության հիման վրա հաշվարկված հարկվող շահույթի (հարկվող եկամտի) և հաշվարկային շահութահարկի (հաշվարկային եկամտահարկի) գումարի տարբերության չափով.
4) պետական գրանցման համար կատարված ծախսերի և օտարման ենթակա հողատարածքներում իրականացվող գործունեության լիցենզիայի համար սահմանված պետական տուրքի (այդ թվում` տարեկան պետական տուրքի) ամբողջ գումարի չափով: Այն լիցենզիաները, որոնք տրամադրված են «Լիցենզավորման մասին» Հայաստանի Հանրապետության օրենքի համաձայն, միայն տվյալ վայրում գործունեություն իրականացնելու համար («Վ» տառի նշումով գործունեության տեսակներ) և չեն դադարեցվում, այլ վերաձևակերպվում են իրավաբանական անձի (անհատ ձեռնարկատիրոջ) գործունեության իրականացման այլ հասցեի համար, ապա այս դեպքում փոխհատուցվում է լիցենզիայի վերաձևակերպման համար նախատեսված պետական տուրքի գումարը:
9. Ծրագրի իրականացման արդյունքում իրավաբանական անձի (անհատ ձեռնարկատիրոջ) գործունեության ժամանակավոր դադարեցման դեպքում միանվագ փոխհատուցումը տրամադրվում է նույն կարգով, ինչ գործունեության մշտական դադարեցման դեպքում, այն տարբերությամբ, որ փոխհատուցումը տրամադրվում է միայն գործունեության դադարեցման ամիսների համար: Ժամանակացույցով սահմանված շինարարական աշխատանքների ավարտի ժամկետից ավելի շինարարական աշխատանքների իրականացման փաստացի տևողության հետևանքով ժամանակավոր ազդեցության երկարաձգման դեպքում տրվում է հավելյալ փոխհատուցում այդ լրացուցիչ ամբողջական ամիսների համար, բայց գումարային ոչ ավելի, քան 12 ամիսների համար: Գործունեության ժամանակավոր դադարեցման դեպքում այն լիցենզիաների մասով, որոնց համար սահմանված է տարեկան պետական տուրք, փոխհատուցման գումարը հաշվարկվում է տարեկան պետական տուրքի գումարի 1/12-ի և գործունեության ժամանակավոր դադարեցման ամբողջական ամիսների արտադրյալի չափով:
III. ՇԱՀՈՒԹԱՀԱՐԿԻ (ՖԻԶԻԿԱԿԱՆ ԱՆՁԻ ՏԱՐԵԿԱՆ ԵԿԱՄՈՒՏՆԵՐԻ ՄԱՍԻՆ) ՀԱՇՎԱՐԿ ՉՆԵՐԿԱՅԱՑՐԱԾ ԻՐԱՎԱԲԱՆԱԿԱՆ ԱՆՁԻՆ (ԱՆՀԱՏ ՁԵՌՆԱՐԿԱՏԻՐՈՋԸ) ՏՐԱՄԱԴՐՎՈՂ ՓՈԽՀԱՏՈՒՑՈՒՄԸ
10. Շահութահարկի (ֆիզիկական անձի տարեկան եկամուտների մասին) հաշվարկ չներկայացրած իրավաբանական անձանց (անհատ ձեռնարկատերերին) փոխհատուցումը տրամադրվում է հետևյալ սկզբունքներով`
1) պետական գրանցում ունեցող իրավաբանական անձին, հաշվառված անհատ ձեռնարկատիրոջը`
ա. գործունեության մշտական դադարեցման դեպքում կիրառվում է սույն փաստաթղթի 8-րդ կետի 4-րդ ենթակետով սահմանված կարգը,
բ. գործունեության ժամանակավոր դադարեցման դեպքում կիրառվում է սույն փաստաթղթի 9-րդ կետով սահմանված կարգը` փոխհատուցման գումարի հաշվարկման նպատակով յուրաքանչյուր ամիս հիմք ընդունելով նվազագույն ամսական աշխատավարձի չափը.
2) արտոնագրային վճար վճարողներին (օրենքին համապատասխան արտոնագիր ստացած ֆիզիկական անձանց և անհատ ձեռնարկատերերին) փոխհատուցման չափը հաշվարկելուց հիմք է ընդունվում արտոնագրային վճարի մեջ օրենքով սահմանված եկամտահարկի հաշվարկային մեծության հիման վրա հաշվարկված հարկվող եկամտի և հաշվարկային եկամտահարկի գումարի տարբերությունը:
11. Պետական գրանցում չունեցող ձեռնարկատիրական գործունեություն իրականացնող ֆիզիկական անձանց փոխհատուցումը կտրամադրվի Հայաստանի Հանրապետության կառավարության 2010 թվականի սեպտեմբերի 16-ի N 1275-Ն որոշմամբ սահմանված` բիզնեսի նկարագրության արձանագրության, ինչպես նաև ֆիզիկական անձանց կողմից գործունեություն իրականացնելու վերաբերյալ ներկայացված հայտարարությունների հիման վրա, որոնց պատճենները տրամադրվում են Հայաստանի Հանրապետության կառավարությանն առընթեր պետական եկամուտների կոմիտե: Պետական գրանցում չունեցող ձեռնարկատիրական գործունեություն իրականացնող ֆիզիկական անձանց փոխհատուցումը տրամադրվում է գործունեության դադարեցման յուրաքանչյուր ամսվա համար, բայց գումարային ոչ ավելի, քան 12 ամիսների համար:
IV. ԱՇԽԱՏՈՂՆԵՐԻՆ ՏՐԱՄԱԴՐՎՈՂ ՓՈԽՀԱՏՈՒՑՈՒՄԸ
12. Մշտական աշխատողներ են համարվում այն անձինք, ովքեր մինչև սույն փաստաթուղթը հաստատող Հայաստանի Հանրապետության կառավարության որոշումն ուժի մեջ մտնելու օրվա դրությամբ երկու ամսվանից ոչ պակաս աշխատում են ազդեցության ենթակա տարածքում գտնվող կազմակերպությունում (անհատ ձեռնարկատիրոջ մոտ), որոնց համար Հայաստանի Հանրապետության օրենսդրությամբ սահմանված կարգով հաշվարկվում են պարտադիր սոցիալական ապահովության վճարներ: Փոխհատուցման հաշվարկը կկատարվի հետևյալ սկզբունքներով`
1) կազմակերպության կամ անհատ ձեռնարկատիրոջ գործունեության մշտական դադարեցման դեպքում աշխատողը կստանա միանվագ փոխհատուցում վեց ամսվա համար` յուրաքանչյուր ամսվա համար` միջին ամսական աշխատավարձի չափով.
2) կազմակերպության կամ անհատ ձեռնարկատիրոջ գործունեության ժամանակավոր դադարեցման դեպքում աշխատողը կստանա միանվագ փոխհատուցում գործունեության դադարեցման ամիսների համար` յուրաքանչյուր ամսվա համար` միջին ամսական աշխատավարձի չափով, բայց գումարային ոչ ավելի, քան վեց ամսվա համար:
V. ՏՐԱՆՍՊՈՐՏԱՅԻՆ ՏԵՂԱՓՈԽՈՒՄՆԵՐԻ ԵՎ ԿԵՆՍԱԱՊԱՀՈՎՄԱՆ ԾԱԽՍԵՐԸ
13. Տեղահանված բոլոր անձանց և վարձակալներին տրվում է տրանսպորտային և տեղափոխումների ծախսեր և մեկ ամսվա համար կենսաապահովման ծախս՝
1) մինչև 20 կմ շառավղով տրանսպորտային ծախսերը կփոխհատուցվեն համապատասխան տրանսպորտային կազմակերպության կողմից տրված հաշիվ-ապրանքագրի և մուտքային անդորրագրի հիման վրա.
2) մեկ ամսվա համար կենսաապահովման ծախս կտրամադրվի գումար՝ մեկ ամսվա նվազագույն աշխատավարձի չափով:
VI. ՍՈՑԻԱԼԱՊԵՍ ԽՈՑԵԼԻ ԱՆՁԱՆՑ ՏՐԱՄԱԴՐՎՈՂ ՓՈԽՀԱՏՈՒՑՈՒՄԸ
14. Սոցիալապես խոցելի անձանց տրամադրվում է միանվագ դրամական փոխհատուցում 6 ամսվա համար` յուրաքանչյուր ամսվա համար` նվազագույն ամսական աշխատավարձի չափով:
15. Սոցիալապես խոցելի անձինք են`
1) այն ընտանիքները, որոնք հաշվառված են ընտանիքի անապահովության գնահատման համակարգում.
2) միայնակ կանանց կողմից (այրիացած կամ կերակրողին կորցրած) ղեկավարվող տնային տնտեսությունները, որտեղ տարիքային կամ 1-ին կամ 2-րդ խմբի հաշմանդամություն ունեցող կենսաթոշակառուներից, Հայաստանի Հանրապետության զինված ուժերում պարտադիր զինվորական ծառայություն անցնող կամ մինչև քսաներեք տարին լրացած և ուսումնական հաստատություններում ցերեկային ուսուցմամբ սովորողներից բացի այլ չափահաս, աշխատունակ տարիքի անձ չկա.
3) տարիքային կենսաթոշակի իրավունք ունեցող անձանց կողմից ղեկավարվող տնային տնտեսությունները, որտեղ տարիքային կամ 1-ին կամ 2-րդ խմբի հաշմանդամություն ունեցող կենսաթոշակառուներից, Հայաստանի Հանրապետության զինված ուժերում պարտադիր զինվորական ծառայություն անցնող կամ մինչև քսաներեք տարին լրացած և ուսումնական հաստատություններում ցերեկային ուսուցմամբ սովորողներից բացի այլ չափահաս, աշխատունակ տարիքի անձ չկա:
VII. ԱՂՔԱՏՈՒԹՅԱՆ ՍԱՀՄԱՆԱԳԾԻՑ ՑԱԾՐ ԿԵՆՍԱՄԱԿԱՐԴԱԿ ՈՒՆԵՑՈՂ Ազդեցության ենթարկված տնային տնտեսությունՆԵՐԻՆ ՏՐԱՄԱԴՐՎՈՂ ՓՈԽՀԱՏՈՒՑՈՒՄԸ
16. Եթե նկարագրությունների կազմման ընթացքում ԾԻԳ-ի խորհրդատու կազմակերպությունները բացահայտեն, որ ազդեցության ենթարկված տնային տնտեսությունն աղքատ է, սակայն ընդգրկված չէ ընտանեկան նպաստ համակարգում, ապա ԾԻԳ-ը դրա մասին տեղեկացնում է այդ տնային տնտեսության (ընտանիքի) տվյալ տարածաշրջանն սպասարկող սոցիալական ծառայություններ տրամադրող տարածքային մարմնին ու Հայաստանի Հանրապետության աշխատանքի և սոցիալական հարցերի նախարարությանը` տվյալ ընտանիքին ընտանիքների անապահովության գնահատման համակարգում հաշվառելու համար:
17. Այդ տնային տնտեսությունները (ընտանիքները) կստանան փոխհատուցում` ընտանիքների անապահովության գնահատման համակարգում հաշվառելու և (կամ) ընտանեկան նպաստի իրավունքի ձեռքբերման դեպքում միայն:
|
Հայաստանի Հանրապետության կառավարության աշխատակազմի ղեկավար |
Դ. Սարգսյան |