«Գրանցված է»
ՀՀ արդարադատության
նախարարության կողմից
22 հոկտեմբերի 2008 թ.
Պետական գրանցման թիվ 10008324
ՀԱՅԱՍՏԱՆԻ ՀԱՆՐԱՊԵՏՈՒԹՅԱՆ
ԱՌՈՂՋԱՊԱՀՈՒԹՅԱՆ ՆԱԽԱՐԱՐ
|
15 հոկտեմբերի 2008 թ. ք. Երևան |
N 20-Ն |
Հ Ր Ա Մ Ա Ն
«ՀԱՅԱՍՏԱՆԻ ՀԱՆՐԱՊԵՏՈՒԹՅՈՒՆՈՒՄ ԻՄՈՒՆԱԿԱՆԽԱՐԳԵԼՄԱՆ ԳՈՐԾԸՆԹԱՑԻ ԿԱԶՄԱԿԵՐՊՈՒՄ ԵՎ ԻՐԱԿԱՆԱՑՈՒՄ» ՍԿ 3.1.6.009-08 ՍԱՆԻՏԱՐԱՀԱՄԱՃԱՐԱԿԱՅԻՆ ԿԱՆՈՆՆԵՐԻ ԵՎ ՆՈՐՄԵՐԻ ՀԱՍՏԱՏՄԱՆ ՄԱՍԻՆ
Հիմք ընդունելով Հայաստանի Հանրապետության կառավարության 2002 թվականի օգոստոսի 15-ի թիվ 1316-Ն որոշմամբ հաստատված Հայաստանի Հանրապետության առողջապահության նախարարության պետական հիգիենիկ և հակահամաճարակային տեսչության կանոնադրության կետ 7-ի «ը» և «թ» ենթակետերը և Հայաստանի Հանրապետության կառավարության 2005 թվականի նոյեմբերի 9-ի «Հայաստանի Հանրապետությունում իմունականխարգելման ազգային ծրագիրը, իմունականխարգելման առաջնահերթ միջոցառումների ցանկը, իմունականխարգելման աշխատանքները համակարգող հանրապետական հանձնաժողովի կազմը և պատվաստումների ազգային օրացույցը հաստատելու մասին» թիվ 2119-Ն որոշման թիվ 1 հավելվածով հաստատված 1.1 կետը և թիվ 2 հավելվածով հաստատված 1.2 կետը, Հայաստանի Հանրապետությունում իմունականխարգելման գործընթացի կանոնակարգման և պատվաստումներում ընդգրկվածության մակարդակի բարձրացման նպատակով.
Հրամայում եմ`
1. Հաստատել «Հայաստանի Հանրապետությունում իմունականխարգելման գործընթացի կազմակերպում և իրականացում» ՍԿ 3.1.6.009-08 սանիտարահամաճարակային կանոնները և նորմերը` համաձայն հավելվածի:
|
Նախարար՝ |
Հ. Քուշկյան |
|
Հավելված
Հաստատում եմ` ՀՀ առողջապահության նախարար 2008 թ. հոկտեմբերի 15-ի N 20-Ն հրամանը |
ՀԱՅԱՍՏԱՆԻ ՀԱՆՐԱՊԵՏՈՒԹՅՈՒՆՈՒՄ ԻՄՈՒՆԱԿԱՆԽԱՐԳԵԼՄԱՆ ԳՈՐԾԸՆԹԱՑԻ ԿԱԶՄԱԿԵՐՊՈՒՄ ԵՎ ԻՐԱԿԱՆԱՑՈՒՄ ՍԱՆԻՏԱՐԱՀԱՄԱՃԱՐԱԿԱՅԻՆ ԿԱՆՈՆՆԵՐ ԵՎ ՆՈՐՄԵՐ
ՍԿ 3.1.6.009-08
Բ Ա Ժ Ի Ն 1
ԸՆԴՀԱՆՈՒՐ ԴՐՈՒՅԹՆԵՐ
Գ Լ ՈՒ Խ 1
ԿԻՐԱՌՄԱՆ ՈԼՈՐՏ
1. Իմունականխարգելման գործընթացի կազմակերպման և իրականացման սույն սանիտարահամաճարակային կանոնները նախատեսված են բուժկանխարգելիչ կազմակերպությունների (այսուհետև` ԲԿԿ) (անկախ կազմակերպաիրավական ձևից) բուժաշխատողների համար, ովքեր իրականացնում են երեխաների, դեռահասների և մեծահասակների պատվաստումներ, ինչպես նաև Պետական հիգիենիկ և հակահամաճարակային տեսչության (այսուհետև` ՊՀՀՏ) մասնագետների համար, ովքեր իրականացնում են պատվաստումների գործընթացի հսկողություն:
2. Սույն սանիտարահակահամաճարակային կանոնները ներառում են Հայաստանի Հանրապետությունում կառավարելի վարակիչ հիվանդությունների (այսուհետև` ԿՎՀ) դեմ պատվաստումների կատարման, բժշկական հակացուցումների և հետպատվաստումային անբարեհաջող դեպքերի վարման, բժշկական իմունակենսաբանական պատրաստուկների պահանջարկի որոշման, պահպանման, տեղափոխման, հաշվառման, ծախսի պլանավորման, ինչպես նաև բաց սրվակների օգտագործման պահանջները, որոնք ուղղված են ԿՎՀ վերացմանը, ԿՎՀ հիվանդացության և մահացության, չհիմնավորված հակացուցումների դեպքերի նվազեցմանը նպատակային քանակակազմերի շրջանում պատվաստումներում ժամանակին (95% և ավելի) ու լիարժեք ընդգրկվածության (բոլոր պատվաստումներով` 90% և ավելի), ինչպես նաև իմունականխարգելման անվտանգության և արդյունավետության ապահովմանը:
Գ Լ ՈՒ Խ 2
ԸՆԴՀԱՆՈՒՐ ԴՐՈՒՅԹՆԵՐ
3. Բնակչության շրջանում կանխարգելիչ պատվաստումները կազմակերպվում և իրականացվում են համաձայն Հայաստանի Հանրապետության կառավարության 2005 թվականի նոյեմբերի 9-ի N 2119-Ն «Հայաստանի Հանրապետությունում իմունականխարգելման ազգային ծրագիրը, իմունականխարգելման միջոցառումների ցանկը, իմունականխարգելման աշխատանքները համակարգող հանրապետական հանձնաժողովի կազմը և պատվաստումների ազգային օրացույցը հաստատելու մասին» որոշման:
4. Պլանային կանխարգելիչ պատվաստումներն իրականացվում են բուժկանխարգելիչ կազմակերպություններում (անկախ կազմակերպաիրավական ձևից), որոնք իրավունք ունեն իրականացնելու երեխաների, դեռահասների և մեծահասակների պատվաստումներ: Իմունականխարգելման գործընթացում իմունականխարգելման (կանխարգելիչ պատվաստումների) կաբինետը խորհրդատվական, կազմակերպամեթոդական և պատվաստումների իրականացման հիմնական միավորն է:
5. Համաճարակաբանական ցուցումով կանխարգելիչ պատվաստումներ իրականացվում են մանկական նախադպրոցական կազմակերպությունների, հանրակրթական, հատուկ կրթական և այլ կազմակերպությունների բուժկետերում` պահպանելով նորմատիվ իրավական և մեթոդական փաստաթղթերի պահանջները: Անհրաժեշտության դեպքում Առողջապահության նախարարության որոշմամբ կանխարգելիչ պատվաստումներն իրականացվում են աշխատավայրում և ուսումնական կազմակերպությունում` պատվաստումային ջոկատների ուժերով:
6. Կանխարգելիչ պատվաստումների կազմակերպումը և իրականացումը, նպատակային քանակակազմերի շրջանում ժամանակին` 95% և ավելի, ինչպես նաև ամբողջական` բոլոր պատվաստումներում 90% և ավելի ընդգրկվածությունը, ամբողջական և հավաստի հաշվետվությունների ներկայացումն ապահովում է գործունեության տվյալ տեսակի համար թույլտվություն ունեցող բուժկանխարգելիչ կազմակերպության ղեկավարը:
7. Բուժկանխարգելիչ կազմակերպության ղեկավարը հաստատում է իմունականխարգելման կաբինետի, ինչպես նաև արտագնա/շարժական պատվաստումային ջոկատների աշխատանքային կարգը, հրամանով նշանակում է պատասխանատու անձինք պատվաստումային գործընթացի կազմակերպման և ղեկավարման (մանկական գծով տեղակալին կամ մանկական բաժնի վարիչին, մեծահասակների պոլիկլինիկայում` վարակաբանին), կառավարելի վարակիչ հիվանդությունների վարման (վարակաբանի բացակայության դեպքում), բժշկական իմունակենսաբանական պատրաստուկների ստացման, հաշվառման, պահպանման, սառցային շղթայի պահպանման, պատվաստումների ընթացքում գոյացած բժշկական թափոնների հավաքման, պահպանման և ոչնչացման համար:
8. Իմունականխարգելման կաբինետի աշխատանքը կազմակերպվում է նորմատիվ-իրավական և մեթոդական փաստաթղթերի հիման վրա` գործունեության տվյալ տեսակի իրականացման համար թույլտվության առկայության պայմաններում:
9. Գյուղական, դժվարամատչելի վայրերում, որտեղ բացակայում են բուժկանխարգելիչ կազմակերպությունները, ժամանակավոր պատվաստումային կետերում կանխարգելիչ պատվաստումների իրականացման նպատակով մարզային մակարդակի բուժկանխարգելիչ կազմակերպությունները ստեղծում են արտագնա և/կամ շարժական պատվաստումային ջոկատներ: Կանխարգելիչ պատվաստումներ կատարում են բժշկական հակացուցումներ չունեցող անձանց` վերջիններիս, ինչպես նաև անչափահասների կամ անգործունակ ճանաչված անձանց ծնողների կամ օրինական ներկայացուցչի համաձայնության դեպքում:
10. Կանխարգելիչ պատվաստումներն իրականացվում են` պահպանելով պատվաստանյութն ուղեկցող հրահանգի պահանջները:
11. Իմունականխարգելման գործընթացին առնչվող բոլոր փաստաթղթերը պահպանվում են ՀՀ կառավարության 2006 թվականի մարտի 9-ի «Պահպանության ժամկետի նշումով արխիվային փաստաթղթերի օրինակելի ցանկը հաստատելու մասին» թիվ 351-Ն որոշմամբ սահմանված ժամկետով:
12. Պատվաստումների ազգային օրացույցում ներառված, ինչպես նաև համաճարակաբանական ցուցումով իրականացվող կանխարգելիչ պատվաստումներն իրականացվում են պետության կողմից երաշխավորված բժշկական անվճար օգնության և սպասարկման շրջանակներում` պետության կողմից ձեռքբերված պատվաստանյութերով:
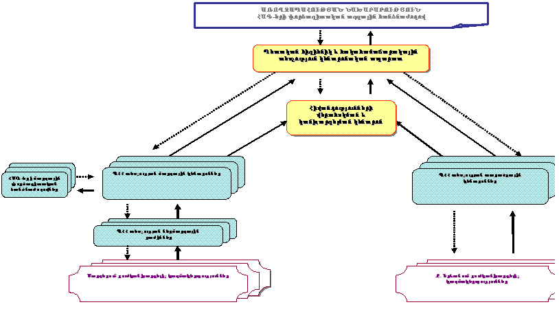
13. Պատվաստումների գործընթացի հսկողությունն իրականացնում է ՊՀՀՏ-ն:
14. Հսկողության ենթակա են պատվաստումներ իրականացնող բոլոր կազմակերպությունները` անկախ սեփականության ձևից:
Բ Ա Ժ Ի Ն 2
ՊԱՏՎԱՍՏՈՒՄԱՅԻՆ ԳՈՐԾԸՆԹԱՑԻ ԿԱԶՄԱԿԵՐՊՈՒՄ
Գ Լ ՈՒ Խ 3
ԿԱՆԽԱՐԳԵԼԻՉ ՊԱՏՎԱՍՏՈՒՄՆԵՐԻ ՊԼԱՆԻ ԿԱԶՄՈՒՄ
15. Պատվաստումների պլանավորման և արդյունավետ իրականացման համար որոշվում է պատվաստումների գործընթացի տեսակը` տեղում իրականացվող (ֆիքսված), արտագնա (1 ամիս հաճախականությամբ), շարժական:
16. Կանխարգելիչ պատվաստումների տարեկան պլանը կազմվում է տեղամասային մանկաբույժի, ընտանեկան բժշկի և իմունականխարգելման կաբինետի բժշկի (բացակայության դեպքում՝ բուժքրոջ), գյուղական վայրերում` բժշկի կամ բուժքրոջ կողմից, համաձայն հավելված 1-ի և ելնելով՝
1) երեխաների տարիքային կազմից,
2) կանխատեսվող նորածինների թվից (նախորդ 3 տարվա ընթացքում ծնված երեխաների միջին թիվ),
3) նախորդ տարում պատվաստումներից դուրս մնացած երեխաների թվից:
17. Յուրաքանչյուր տարվա սկզբում` մինչև հունվարի 15-ը, բուժկանխարգելիչ կազմակերպությունը ՊՀՀՏ մարզային և Երևան քաղաքի տարածքային համապատասխան կենտրոն է ներկայացնում տարածքում հաշվառված երեխաների տարիքային կազմը և տարվա նախնական պլանը՝ ըստ առանձին պատվաստումների: Մինչև հունվարի 20-ը տարածքում հաշվառված երեխաների տարիքային կազմը և տարվա նախնական պլանը ՊՀՀՏ մարզային և Երևան քաղաքի տարածքային կենտրոնների համաճարակաբանների կողմից վերանայվում, ամփոփվում և ներկայացվում է հաստատման` ՊՀՀՏ կենտրոնական ապարատ:
18. Մինչև փետրվարի 5-ը կենտրոնական մակարդակում վերանայված, ամփոփված և հաստատված պլանը տեղայնացվում է ՊՀՀՏ մարզային և Երևան քաղաքի տարածքային կենտրոններին, իսկ նրանց կողմից՝ տարածքի ԲԿԿ-ներին:
19. Բուժկանխարգելիչ կազմակերպությունում յուրաքանչյուր ամսվա սկզբում կազմվում է ամսական պատվաստումների պլան` ըստ պատվաստումների նվագի (1, 2, 3, և այլն):
20. Կազմված ամսական պլանը արտացոլվում է պատվաստման ենթակա երեխաների պլանավորման մատյանում (Հավելված 17), որը վարվում է տեղամասային բուժքույրերի կողմից և պատվաստումներն իրականացվում են վերջինիս համաձայն:
21. Նախորդ ամսվա պլանից դուրս մնացած երեխաները տեղափոխվում են հաջորդ ամսվա պլանի մեջ:
22. Բուժկանխարգելիչ կազմակերպությունում կանխարգելիչ պատվաստումների պլանի ճշգրիտ կազմման նպատակով ազգաբնակչության թվի որոշման համար իրականացվում է սպասարկման ենթակա ազգաբնակչության հաշվառում:
Գ Լ ՈՒ Խ 4
ԲՈՒԺԿԱՆԽԱՐԳԵԼԻՉ ԿԱԶՄԱԿԵՐՊՈՒԹՅՈՒՆՆԵՐՈՒՄ ՍՊԱՍԱՐԿՈՂ ԱԶԳԱԲՆԱԿՉՈՒԹՅԱՆ ՀԱՇՎԱՌՈՒՄ
23. Հաշվառումը կատարվում է տարին երկու անգամ (գարուն, աշուն) բուժկանխարգելիչ կազմակերպության ղեկավարի հրամանով: Հաշվառվում են`
1) տվյալ հասցեում մշտական բնակվող և գրանցված անձինք,
2) տվյալ հասցեում գրանցված, սակայն այլ հասցեում բնակվող անձինք (կատարվում է նշում հասցեի մասին),
3) տվյալ հասցեում բնակվող, սակայն չգրանցված անձինք (կատարվում է նշում գրանցման հասցեի մասին),
4) նորածինների հաշվառում՝ յուրաքանչյուր նորածնի համար 063 ձևի (հավելված 30) լրացմամբ,
5) նոր ընդգրկված երեխաների հաշվառում՝ յուրաքանչյուր երեխայի համար 063 ձևի լրացմամբ,
6) պայմանագիր ունեցող երեխաների հաշվառում (բժշկի ազատ ընտրության դեպքում),
7) հաշվառված երեխաների ցանկի ճշգրտում և ամփոփում կազմակերպության ղեկավարության կողմից (տնօրեն, բաժնի վարիչ, պատասխանատու անձ):
24. Հաշվառումից հետո կատարվում է բժշկական փաստաթղթերի՝ 112/հ և 063 ձևերի համեմատություն: Անհամապատասխանության դեպքում կազմվում են նոր փաստաթղթեր:
25. Հաշվառումից հետո վերադասավորվում է 063 ձևերի քարտադարանը՝ ըստ տեղամասերի և ամիսների:
Քարտադարանը կազմվում է 13 բաժնից՝ 12-ն ըստ ամիսների, իսկ 13-րդը՝ հակացուցումների, տեղափոխվածների, հաջորդ տարիների ընթացքում պատվաստումների պլանավորման համար:
26. Հաշվառումից դուրս եկած երեխաների 063 ձևերը պահվում են առանձին (արխիվ), իսկ վերադարձի դեպքում նրանք կրկին հաշվառվում են` նշելով 063 ձևի վրա նոր հաշվառման ամսաթիվը:
Բ Ա Ժ Ի Ն 3
ԿԱՆԽԱՐԳԵԼԻՉ ՊԱՏՎԱՍՏՈՒՄՆԵՐԻ ԻՐԱԿԱՆԱՑՈՒՄ
Գ Լ ՈՒ Խ 5
ԿԱՆԽԱՐԳԵԼԻՉ ՊԱՏՎԱՍՏՈՒՄՆԵՐԻ ԻՐԱԿԱՆԱՑՄԱՆ ՊԱՀԱՆՋՆԵՐ
27. Պլանային կանխարգելիչ պատվաստումներն իրականացվում են ըստ Հայաստանի Հանրապետության կառավարության 2005 թվականի նոյեմբերի 9-ի N 2119-Ն «Հայաստանի Հանրապետությունում իմունականխարգելման ազգային ծրագիրը, իմունականխարգելման միջոցառումների ցանկը, իմունականխարգելման աշխատանքները համակարգող հանրապետական հանձնաժողովի կազմը և պատվաստումների ազգային օրացույցը հաստատելու մասին» որոշմամբ հաստատված Պատվաստումների ազգային օրացույցի:
28. Հիմնավորված դեպքերում պատվաստումների միջև թույլատրելի և անհրաժեշտ ժամանակահատվածը սահմանվում է`
1) արտաընդերային (պարենտերալ) ներմուծվող կենդանի պատվաստանյութերի` տուբերկուլոզի (այսուհետև` ԲՑԺ), կարմրուկ, կարմրուկ-կարմրախտ համակցված (այսուհետև` ԿԿ), կարմրուկ-կարմրախտ-խոզուկ համակցված (այսուհետև` ԿԿԽ) միջև՝ նվազագույնը 4 շաբաթ,
2) նույն պատվաստանյութի հերթական չափաբաժինների միջև` նվազագույնը 4 շաբաթ,
3) ապաակտիվացված պատվաստանյութերի` կապույտ հազ-դիֆթերիա-փայտացում համակցված (այսուհետև` ԱԿԴՓ), դիֆթերիա-փայտացում համակցված (այսուհետև` ԱԴՓ), դիֆթերիա-փայտացում նվազեցված դեղաչափով (այսուհետև` ԱԴՓ-Մ), Հեպատիտ Բ (այսուհետև` ՎՀԲ), պոլիոմիելիտի ապաակտիվացված (այսուհետև` ԻՊՎ) և կենդանի` արտաընդերային (ԲՑԺ, կարմրուկ, ԿԿ, ԿԿԽ) կամ օրալ պոլիոմիելիտային (այսուհետև` ՕՊՎ) պատվաստանյութերի միջև` ցանկացած ընդմիջումով: Կարելի է ներմուծել նաև միաժամանակ,
4) ապակտիվացված պատվաստանյութերի միջև՝ ցանկացած ընդմիջումով (նաև՝ կարելի է ներմուծել միաժամանակ),
5) օրալ կենդանի պատվաստանյութերը կարելի է ներմուծել միաժամանակ կամ ցանկացած ընդմիջումով՝ ապակտիվացված և կենդանի արտաընդերային ներմուծվող պատվաստանյութերի հետ:
29. Ելնելով հանրապետությունում կոնկրետ վարակիչ հիվանդության համաճարակային իրավիճակից` համաճարակաբանական ցուցումով (Հավելված 2) բնակչության շրջանում կամ կոնկրետ ռիսկի խմբերում կազմակերպվում և իրականացվում են կոնկրետ վարակիչ հիվանդության դեմ կանխարգելիչ պատվաստումներ` պահպանելով յուրաքանչուր պատվաստանյութն ուղեկցող փաստաթղթի և/կամ հրահանգի պահանջները:
30. Կանխարգելիչ պատվաստումների իրականացման համար պատասխանատու են՝ իմունականխարգելման և կառավարելի վարակիչ հիվանդությունների գործընթացը վարող բժիշկները (իմունականխարգելման կաբինետի բժիշկ, մանկաբույժ, ընտանեկան բժիշկ, բժիշկ վարակաբան), գյուղերում՝ բուժքույրեր: Իմունականխարգելման գործընթացում ընդգրկված մասնագետների պարտականությունները, գիտելիքների և աշխատանքի ծավալները ներկայացված են հավելված 4-ում:
31. Առողջության առաջնային պահպանման կազմակերպություններում նորածինների հաշվառման ժամանակ ծնողներին տրվում է «Պատվաստումների քարտ» տեղեկատվական բուկլետը` նշելով պատվաստման ներկայացման ամսաթիվը:
32. Պատվաստումներն իրականացվում են իմունականխարգելման կաբինետում կամ պատվաստումների սենյակում: Իմունականխարգելման կաբինետին առաջադրվող պահանջները ներկայացված են 7-րդ բաժնում և հավելված 3-ում: Կանխարգելիչ պատվաստումներ չեն իրականացվում վիրակապարանում կամ միջամտությունների սենյակում:
33. Պատվաստումների կատարումը գյուղական վայրերում իրականացվում է գյուղաբժշկական ամբուլատորիայում, առողջության կենտրոնում և բուժակամանկաբարձական կետում՝ ապահովելով անվտանգ պատվաստումների իրականացման անհրաժեշտ պահանջները:
34. Մանկական հատուկ կրթական կազմակերպությունների (մանկատուն, հատուկ դպրոցներ, կենտրոններ և այլն) երեխաները պատվաստվում են տեղերում` տվյալ կազմակերպությունը սպասարկող բուժկանխարգելիչ կազմակերպության բուժանձնակազմի կողմից՝ պահպանելով պատվաստման գործընթացի բոլոր պահանջները:
35. Պատվաստման ենթակա անձինք պատվաստումից առաջ հետազոտվում են բժշկի (բժշկի բացակայության դեպքում՝ բուժքրոջ) կողմից. գնահատվում է ընդհանուր առողջական վիճակը, նրանց միաժամանակ կատարվում է ջերմաչափում և հարցում (ծնողներին կամ ուղեկցողին) երեխայի առողջական վիճակի, պատվաստանյութի նախորդ չափաբաժիններից ռեակցիաների վերաբերյալ և տեղեկացվում են հետպատվաստումային շրջանում հնարավոր ռեակցիաների մասին:
36. Պատվաստումից առաջ ցուցված չէ ապագերզգայունացնող (հակահիստամինային) պատրաստուկների օգտագործումը: Անհրաժեշտության դեպքում պատվաստումներն իրականացվում են ստացիոնար պայմաններում` երեխաների շրջանում կանխարգելիչ պատվաստումների բժշկական հակացուցումների սահմանման, պատվաստումներից հրաժարումների դեպքերի քննարկման և խորհրդատվության տրամադրման հանձնաժողովի որոշմամբ և համապատասխան բուժկանխարգելիչ կազմակերպություն ուղեգրմամբ (Հավելվածներ 6, 7, 8, 9):
37. Պատվաստված անձի նկատմամբ սահմանվում է բժշկական հսկողություն պատրաստուկին ուղեկցող հրահանգով սահմանված ժամանակամիջոցի ընթացքում (30 րոպեից ոչ պակաս):
38. Վարակիչ կամ սոմատիկ հիվանդությունից, այդ թվում` թեթև ընթացող՝ հազից և մրսածությունից հետո երեխան պատվաստվում է առողջացումից անմիջապես հետո` համաձայն բժշկի գնահատման:
39. Քրոնիկ հիվանդության դեպքում՝ պատվաստումը կատարվում է ռեմիսիայի (հանգստացման) շրջանում: Թույլատրվում է պատվաստումը կատարել՝ պահպանողական թերապիայի ներքո:
40. Հարաճուն նյարդաբանական հիվանդությունների դեպքում պատվաստումն իրականացվում է կայունացման շրջանում: Կապույտ հազի բաղադրիչի հակացուցման դեպքում՝ ԱԿԴՓ-ի պատվաստումները փոխարինում են ԱԴՓ-ով (համաձայն ԱՀԿ-ի մոտեցումների` չգերազանցելով 4 %-ը):
41. ԲՑԺ և ՎՀԲ պատվաստումները կատարվում են նորածնի քաշի ավելացումից հետո` 1700գ և ավելի:
42. Կոնկրետ պատվաստանյութի նկատմամբ հակացուցման դեպքում մյուս պատվաստումներն իրականացվում են սահմանված ժամկետներում` ըստ Պատվաստումների ազգային օրացույցի:
Գ Լ ՈՒ Խ 6
ԿԱՆԽԱՐԳԵԼԻՉ ՊԱՏՎԱՍՏՈՒՄՆԵՐԻ ԻՐԱԿԱՆԱՑՄԱՆ ՄԵԹՈԴԱԲԱՆՈՒԹՅՈՒՆ
43. Կանխարգելիչ պատվաստումներից առաջ պատասխանատու բուժաշխատողի կողմից տեսողական ստուգվում է շշիկի կամ սրվակի ամբողջականությունը, ներարկվող պատրաստուկի որակը և մակնշումը:
44. Շշիկի կամ սրվակի բացումը, լիոֆիլացված պատվաստանյութի վերականգնումն իրականացվում են հրահանգին համապատասխան` խստորեն պահպանելով անվտանգության տեխնիկայի (ասեպտիկայի) և սառցային շղթայի պահանջները:
45. Իմունակենսաբանական պատրաստուկների ներարկային ուղիով ներմուծումը կատարվում է ինքնաարգելափակվող (ինքնաոչնչացվող) ներարկիչով և ասեղով` ասեպտիկայի կանոնների պահպանմամբ: Միաժամանակյա մի քանի ներարկումների դեպքում յուրաքանչյուր պատվաստանյութ ներարկվում է առանձին ներարկիչով` մարմնի տարբեր հատվածներում:
46. Պատվաստանյութի ներարկման տեղը մշակվում է 70 տոկոսանոց սպիրտով կամ թորած ջրով (սպիրտի դեպքում սպասել մինչև չորանալը):
47. Պատվաստանյութը ներարկվում է համապատասխան պատվաստանյութի կիրառման հրահանգում նշված դեղաչափով և ուղիով (ներմաշկային, միջմկանային, ենթամաշկային)` պատվաստվողի պառկած կամ նստած վիճակում` ուշագնացության դեպքում ընկնելուց խուսափելու համար:
Գ Լ ՈՒ Խ 7
ԿԱՆԽԱՐԳԵԼԻՉ ՊԱՏՎԱՍՏՈՒՄՆԵՐԻ ԳՐԱՆՑՈՒՄ ԵՎ ՀԱՇՎԵՏՎՈՒԹՅՈՒՆ
48. Կանխարգելիչ պատվաստումների գրանցումը և կանխարգելիչ պատվաստումներից հրաժարականի գրավոր արձանագրումը, հաշվետվությունների ներկայացումը միասնական և պարտադիր պայման են բոլոր բուժկանխարգելիչ կազմակերպությունների համար` անկախ կազմակերպաիրավական ձևից:
49. Պատվաստումների գրանցման ճշտությունը և հավաստիությունն ապահովում է պատվաստում իրականացնող բուժաշխատողը:
50. Պատվաստումից առաջ պատվաստվողի զննման տվյալները գրանցվում են «Երեխայի բժշկական հսկողության ամբուլատոր քարտում» կամ մեծահասակի ամբուլատոր բժշկական քարտում:
51. Կատարված կանխարգելիչ պատվաստումների տվյալները գրանցվում են համապատասխան գրանցամատյանում (Հավելված 18) և պատվաստվողի բժշկական փաստաթղթերում.
1) երեխաների համար` կանխարգելիչ պատվաստումների քարտում (ձև 063), «Երեխայի բժշկական հսկողության ամբուլատոր քարտում», «Կազմակերպ երեխայի բժշկական քարտում» (ձև 026/հ),
2) մեծահասակների համար` ամբուլատոր բժշկական քարտում, կանխարգելիչ պատվաստումների գրանցման մատյանում (Հավելված 18),
3) կատարված կանխարգելիչ պատվաստումների, պատվաստումներում ընդգրկվածության և կորուստի մակարդակների վերաբերյալ հաշվետվությունները կազմվում և ներկայացվում են սահմանված կարգով (ձև Պ-1/հ, ձև Պ-3/հ):
52. ԲԿԿ-ի կողմից մանկական և դեռահասների կազմակերպություններ հաճախող երեխային տրվում է տեղեկանք` ստացած պատվաստումների վերաբերյալ, մանկական և դեռահասների կազմակերպություններում առկա 026/հ ձևերում համապատասխան լրացումների նպատակով:
Գ Լ ՈՒ Խ 8
ՊԱՏՎԱՍՏՈՒՄՆԵՐԻ ՄՈՆԻԹՈՐԻՆԳ
53. Պատվաստումների մոնիթորինգն ըստ Պատվաստումների ազգային օրացույցի պատվաստումների գործընթացի, ինչպես նաև ժամանակին, ամբողջական և առանձին պատվաստումներում ընդգրկվածության և կառավարելի վարակիչ հիվանդացության դիտարկումն է:
54. Մոնիթորինգը ներառում է՝
1) պատվաստումների գրանցման հիմնական փաստաթղթերի վարում` «Երեխայի բժշկական հսկողության ամբուլատոր քարտ» (ձև 112/հ), «Կանխարգելիչ պատվաստման քարտ»` 063 ձև (Հավելված 30), պատվաստումների պլանավորման մատյան (Հավելված 17), պատվաստումների գրանցամատյան (Հավելված 18), պատվաստումների հաշվառման թերթիկ (Հավելված 19),
2) ամփոփ հաշվետվական ձևերի լրացում (ձև Պ-1/հ, ձև Պ-2/հ, ձև Պ-3/հ, ձև Պ-4/հ), ներառյալ սպասարկման տարածքում մանկական նախադպրոցական կազմակերպությունները և դպրոցները,
3) պատվաստումների իրականացման գործընթացի մոնիթորինգ` պատվաստումների իրականացման գործընթացի վերաբերյալ տվյալների հավաքում, ամփոփում, մոնիթորինգի գծապատկերի (գրաֆիկ) կազմում` ըստ պատվաստումների ամսական հաշվետվությունների (ձև Պ-1/հ, ձև Պ-2/հ, ձև Պ-3/հ) և կառավարելի վարակիչ հիվանդությունների հաշվետվությունների (ձև Պ-4/հ)` պատվաստումներում ընդգրկվածության, ընդգրկվածության կորստի, ինչպես նաև կառավարելի վարակիչ հիվանդացության մակարդակների գնահատման համար (ներառյալ սպասարկման տարածքում մանկական նախադպրոցական կազմակերպությունները և դպրոցները),
4) պատվաստումների գործընթացի ուսումնասիրություն ՊՀՀՏ մարզային, Երևան քաղաքի տարածքային կենտրոնների կողմից` եռամսյակը մեկ անգամ,
5) ամփոփ տվյալների և պատվաստումների գործընթացի ուսումնասիրությունների հիման վրա բոլոր մակարդակներում վերլուծության իրականացում` խնդիրների հայտնաբերման և դրանց վերացմանն ուղղված համապատասխան միջոցառումների մշակման նպատակով:
Բ Ա Ժ Ի Ն 3
ՊԼԱՆԱՅԻՆ ԿԱՆԽԱՐԳԵԼԻՉ ՊԱՏՎԱՍՏՈՒՄՆԵՐԻ ԻՐԱԿԱՆԱՑՈՒՄ
Գ Լ ՈՒ Խ 9
ՊԱՏՎԱՍՏՈՒՄՆԵՐ ԿԱՊՈՒՅՏ ՀԱԶԻ ԴԵՄ
55. Կապույտ հազի դեմ պատվաստման ենթակա են 3 ամսականից մինչև 3 տարեկան 11 ամսական 29 օրական երեխաները: Պատվաստումներն իրականացվում են ԱԿԴՓ պատվաստանյութով` միջմկանային, ազդրի վերին առաջադրսային հատվածում, 0,5 մլ դեղաչափով:
56. Պատվաստումների կուրսը եռանվագ է` 45 օր ընդմիջումներով (առաջին դեղաչափը` 3 ամսականում, երկրորդը` 4,5 ամսականում, երրորդը` 6 ամսականում): Ընդմիջումների նշված ժամկետը չի թույլատրվում կրճատել: Առողջական վիճակի հետ կապված պատվաստումների միջև ընդմիջումների երկարացման դեպքում պատվաստումը կատարվում է երեխայի առողջացումից անմիջապես հետո:
57. Չորրորդ ԱԿԴՓ դեղաչափը կատարվում է 18 ամսականում: Պատվաստումների ազգային օրացույցից շեղումների դեպքում չորրորդ դեղաչափը կատարվում է երրորդից 6 ամիս հետո:
58. ԱԿԴՓ պատվաստանյութով պատվաստումները կարելի է իրականացնել Պատվաստումների ազգային օրացույցով նախատեսված այլ պատվաստումների հետ միաժամանակ` տարբեր ներարկիչներով մարմնի տարբեր հատվածներում:
Գ Լ ՈՒ Խ 10
ՊԱՏՎԱՍՏՈՒՄՆԵՐ ԴԻՖԹԵՐԻԱՅԻ ԵՎ ՓԱՅՏԱՑՄԱՆ ԴԵՄ
59. Պատվաստումներն իրականացվում են ԱԿԴՓ պատվաստանյութով, ԱԴՓ, ԱԴՓ-Մ անատոքսիններով:
60. Դիֆթերիայի դեմ պատվաստման ենթակա են երեխաները սկսած 3 ամսականից, ինչպես նաև դեռահասները և մեծահասակները համաձայն Պատվաստումների ազգային օրացույցի: Պատվաստումներն իրականացվում են միջմկանային` ազդրի վերին առաջադրսային հատվածում` 0,5 մլ դեղաչափով: Դեռահասների և մեծահասակների պատվաստումներն իրականացվում են նաև բազկի շրջանում:
61. Պատվաստումների կուրսը եռանվագ է` 45 օր ընդմիջումներով (առաջին դեղաչափը` 3 ամսականում, երկրորդը` 4.5 ամսականում, երրորդը` 6 ամսականում): Ընդմիջումների նշված ժամկետը չի թույլատրվում կրճատել: Առողջական վիճակի հետ կապված պատվաստումների միջև ընդմիջումների մեծացման դեպքում պատվաստումը կատարվում է երեխայի առողջացումից անմիջապես հետո:
62. Չորրորդ ԱԿԴՓ դեղաչափը կատարվում է 18 ամսականում: Պատվաստումների ազգային օրացույցից շեղումների դեպքում չորրորդ դեղաչափը կատարվում է երրորդից 6 ամիս հետո:
63. ԱԿԴՓ պատվաստանյութով դիֆթերիայի դեմ պատվաստման ենթակա են 3 ամսականից մինչև 3 տարեկան 11 ամսական 29 օրական երեխաները:
64. Մեկ դեղաչափի բացթողման դեպքում պատվաստման ամբողջ կուրսը չի կրկնվում:
65. ԱԴՓ պատվաստանյութը կիրառվում է մինչև 6 տարեկան երեխաների շրջանում դիֆթերիայի կանխարգելման համար, ովքեր հիվանդացել են կապույտ հազով, ունեն ԱԿԴՓ պատվաստանյութի նկատմամբ հակացուցումներ, նախկինում չեն պատվաստվել դիֆթերիայի և փայտացման դեմ (4-6 տարեկան երեխաներ):
66. ԱԴՓ-Մ պատվաստանյութով պատվաստում են 6, 16, 26, 36, 46 և 56 տարեկաններին` ըստ Պատվաստումների ազգային օրացույցի, ինչպես նաև երեխաներին` սկսած 6 տարեկանից, ովքեր նախկինում չեն պատվաստվել դիֆթերիայի դեմ:
67. ԱԴՓ-Մ պատվաստանյութով պատվաստումները կարելի է իրականացնել Պատվաստումների ազգային օրացույցով նախատեսված այլ պատվաստումների հետ միաժամանակ` տարբեր ներարկիչներով մարմնի տարբեր հատվածներում:
Գ Լ ՈՒ Խ 11
ՊԱՏՎԱՍՏՈՒՄՆԵՐ ԿԱՐՄՐՈՒԿԻ, ԿԱՐՄՐԱԽՏԻ ԵՎ ՀԱՄԱՃԱՐԱԿԱՅԻՆ ՊԱՐՈՏԻՏԻ ԴԵՄ
68. Կարմրուկի, կարմրախտի և համաճարակային խոզուկի դեմ պատվաստումները կատարվում են համակցված պատվաստանյութով (կարմրուկի, կարմրախտի և համաճարակային պարոտիտ` խոզուկ):
69. Կարմրուկի, կարմրախտի և համաճարակային պարոտիտի դեմ պատվաստումների ենթակա են 12 ամսական երեխաները:
70. Երկրորդ դեղաչափը կատարվում է 6 տարեկան երեխաներին:
71. Պատվաստանյութը ներարկվում է ենթամաշկային, բազկի դելտայաձև մկանի դրսային մակերեսին:
72. ԿԿԽ համակցված պատվաստանյութով պատվաստումները կարելի է իրականացնել Պատվաստումների ազգային օրացույցով նախատեսված այլ պատվաստումների հետ միաժամանակ` տարբեր ներարկիչներով մարմնի տարբեր հատվածներում:
Գ Լ ՈՒ Խ 12
ՊԱՏՎԱՍՏՈՒՄՆԵՐ ՊՈԼԻՈՄԻԵԼԻՏԻ ԴԵՄ
73. Պոլիոմիելիտի դեմ պատվաստումներն իրականացվում են կենդանի բերանային պատվաստանյութով: Պատվաստանյութի դեղաչափը սահմանվում է համաձայն ուղեկցող հրահանգի:
74. Պատվաստման ենթակա են երեխաները` սկսած 3 ամսականից: Պատվաստումների կուրսը եռանվագ է 45 օր ընդմիջումով (առաջին դեղաչափը` 3 ամսականում, երկրորդը` 4,5 ամսականում, երրորդը` 6 ամսականում): Ընդմիջումների նշված ժամկետը չի թույլատրվում կրճատել: Առողջական վիճակի հետ կապված պատվաստումների միջև ընդմիջումների մեծացման դեպքում պատվաստումը կատարվում է երեխայի առողջացումից անմիջապես հետո:
75. Չորրորդ դեղաչափը կատարվում է 18 ամսականում, հինգերորդը` 20 ամսականում, վեցերորդը` 6 տարեկանում: Պատվաստումների ազգային օրացույցից շեղումների դեպքում չորրորդ դեղաչափը կատարվում է երրորդից ոչ շուտ քան 3 ամիս հետո: Եթե երրորդ դեղաչափը կատարվել է 4 և ավելի տարեկանում, ապա չորրորդ և հինգերորդ դեղաչափերը չեն կատարվում:
76. Պոլիոմիելիտի դեմ պատվաստումները համակցվում են մյուս օրացուցային պատվաստումների հետ միասին:
Գ Լ ՈՒ Խ 13
ՊԱՏՎԱՍՏՈՒՄՆԵՐ ՎԻՐՈՒՍԱՅԻՆ ՀԵՊԱՏԻՏ Բ-Ի ԴԵՄ
77. Առաջին դեղաչափը կատարվում է նորածիններին` կյանքի առաջին 24 ժամվա ընթացքում:
78. Երկրորդ դեղաչափը կատարվում է 1,5 ամսականում, երրորդը` 6 ամսականում:
79. Պատվաստումների միջև ինտերվալը չի կրճատվում:
80. Նորածինների և վաղ հասակի երեխաների պատվաստումներն իրականացվում են ազդրի առաջադրսային մակերեսին` 0,5 մլ, միջմկանային:
Գ Լ ՈՒ Խ 14
ՊԱՏՎԱՍՏՈՒՄՆԵՐ ՏՈՒԲԵՐԿՈՒԼՈԶԻ ԴԵՄ
81. Առաջին դեղաչափը կատարվում է նորածիններին` կյանքի առաջին 24-ից 48 ժամվա ընթացքում, նաև կարելի է կատարել առաջին 24 ժամվա ընթացքում հեպատիտ Բ-ի հետ:
82. Երկրորդ դեղաչափը կատարվում է 6-7 տարեկանում` սպի չունեցող երեխաներին:
83. Պատվաստանյութը ներմուծվում է խիստ ներմաշկային` ձախ բազկի վերին հատվածում` 0,05 մլ ԲՑԺ պատվաստանյութով մինչև 1 տարեկան երեխաներին, իսկ բարձր տարիքին` 0,1 մլ, ԲՑԺ-ի ներարկիչներով:
Բ Ա Ժ Ի Ն 4
ԿԱՆԽԱՐԳԵԼԻՉ ՊԱՏՎԱՍՏՈՒՄՆԵՐԻ ԻՐԱԿԱՆԱՑՈՒՄ ՀԱՄԱՃԱՐԱԿԱԲԱՆԱԿԱՆ ՑՈՒՑՈՒՄՈՎ
Գ Լ ՈՒ Խ 16
ԺԱՆՏԱԽՏԻ ԴԵՄ ՊԱՏՎԱՍՏՈՒՄՆԵՐ
84. Ժանտախտի դեմ պատվաստումներն իրականացվում են Առողջապահության նախարարի հրամանով` ըստ էպիզոոտոլոգիական և համաճարակաբանական ցուցումների:
85. Ժանտախտի դեմ պատվաստումներն իրականացվում են կրծողների շրջանում ժանտախտի էպիզոոտիայի առկայության դեպքում, ընտանի կենդանիների շրջանում հիվանդ կենդանիների հայտնաբերման, հիվանդ մարդու միջոցով վարակի ներկրման դեպքում և հակաժանտախտային կազմակերպության մասնագետների կողմից համաճարակաբանական վերլուծության արդյունքում:
86. Պատվաստումներն իրականացնում են խիստ սահմանափակ տարածքի ողջ բնակչությանը 2 տարեկանից սկսած կամ ընտրանքային` առավել խոցելի քանակակազմերին (անասնաբույծների, գյուղատնտեսներին, ֆերմերներին, որսորդներին և այլն):
87. Պատվաստումներն իրականացվում են բուժկանխարգելիչ կազմակերպությունների բուժաշխատողների կամ հակաժանտախտային կազմակերպությունների հատուկ կազմավորված ջոկատների կողմից:
88. Ժանտախտի դեմ պատվաստանյութն ապահովում է պատվաստվածների մոտ մինչև 1 տարի տևողությամբ անընկալություն: Պատվաստումներն իրականացվում են միանվագ, կրկնապատվաստումները` նախորդ պատվաստումից 12 ամիս հետո:
Գ Լ ՈՒ Խ 17
ՏՈՒԼԱՐԵՄԻԱՅԻ ԴԵՄ ՊԱՏՎԱՍՏՈՒՄՆԵՐ
89. Տուլարեմիայի դեմ պատվաստումներն իրականացվում են Առողջապահության նախարարի հրամանով` ըստ էպիզոոտոլոգիական և համաճարակաբանական ցուցումների:
90. Պատվաստման ենթակա քանակակազմերի պլանավորումը և ընտրությունն իրականացվում է հաշվի առնելով բնական օջախների ակտիվությունը:
91. Պատվաստումներն իրականացվում են.
1) տուլարեմիայի բնական օջախներում բնակվող մարդկանց շրջանում եզակի հիվանդացման կամ կրծողների շրջանում էպիզոոտիայի արձանագրման դեպքերում,
2) տուլարեմիայի ակտիվ բնական օջախներում իմուն շերտի ցածր լարվածության (մարգագետնա-դաշտավայրային օջախներում` 70 %-ից պակաս և ճահճային օջախներում` 90 %-ից պակաս),
3) տուլարեմիայի ակտիվ օջախներին հարակից քաղաքներում վարակման ռիսկի ենթակա քանակակազմերին` այգեգործական, ավտո և ջրային տրանսպորտային ընկերությունների աշխատակիցներին (նրանց ընտանիքի անդամներին),
4) տուլարեմիայի ակտիվ բնական օջախներում ժամանակավոր և մշտական աշխատանք իրականացնող անձանց` որսորդներին, անտառապահներին, ջրային տնտեսությունների, մորթու մշակման կազմակերպությունների աշխատակիցներին, երկրաբաններին, գիտական արշավախմբերի անդամներին, գյուղատնտեսական, շինարարական, հետախուզական և այլ աշխատանքներում ընդգրկված անձանց:
92. Առանձնահատուկ դեպքերում տուլարեմիայի վարակման ռիսկի ենթարկված անձանց շրջանում իրականացվում են արտահերթ անտիբիոտիկոթերապիա, որի ավարտից հետո 2 օրից ոչ շուտ իրականացվում են տուլարեմիային պատվաստումներ:
93. Թույլատրվում է տուլարեմիայի և ժանտախտի միաժամանակյա մաշկային պատվաստումներ բազկի արտաքին մակերեսի տարբեր հատվածներում:
94. 20-30 օր հետո տուլարեմիայի պատվաստանյութն ապահովում է 5 տարի տևողությամբ իմունիտետի զարգացում:
Գ Լ ՈՒ Խ 18
ՍԻԲԻՐՅԱՆ ԽՈՑԻ ԴԵՄ ՊԱՏՎԱՍՏՈՒՄՆԵՐ
95. Սիբիրյան խոցի դեմ պատվաստումներն իրականացվում են Առողջապահության նախարարի հրամանով` ըստ էպիզոոտոլոգիական և համաճարակաբանական ցուցումների:
96. Պատվաստման ենթակա են 14 տարեկանից բարձր տարիքի անձինք, ովքեր իրականացնում են աշխատանքներ սիբիրյան խոցի առումով էնզոոտիկ վայրերում`
1) գյուղատնտեսական, հիդրոմելիորատիվ, շինարարական, հետախուզական, արշավախմբերի,
2) սիբիրյան խոցով հիվանդ անասունի մորթ, հիվանդ անասունի մսի և մսամթերքի նախապատրաստում և մշակում,
3) սիբիրյան խոցի հարուցիչների կենդանի կուլտուրայի կամ նյութի հետ (հարուցիչներով վարակվածության կասկածի դեպքում) աշխատելիս:
97. Բռնկման ժամանակ ցուցված չէ պատվաստել այն անձանց, ովքեր շփվել են սիբիրյան խոցով հիվանդ կենդանու, հումքի և այլ սիբիրյան խոցի հարուցիչներով վարակված մթերքների հետ: Նրանց ենթարկում են շտապ հակաբիոտիկային կամ իմունագլոբուլինային կանխարգելման:
98. Կրկնապատվաստումը կատարվում է վերջին պատվաստումից 10-12 ամիս հետո:
Գ Լ ՈՒ Խ 19
ԼԵՊՏՈՍՊԻՐՈԶԻ ԴԵՄ ՊԱՏՎԱՍՏՈՒՄՆԵՐ
99. Լեպտոսպիրոզի դեմ պատվաստումներն իրականացվում են Առողջապահության նախարարի հրամանով` հաշվի առնելով համաճարակաբանական և էպիզոոտոլոգիական իրավիճակը: Կանխարգելիչ պատվաստումներն իրականացնում են սկսած 7 տարեկանից:
100. Պատվաստման ենթակա են վարակման բարձր ռիսկի ներքո անձինք, ովքեր կատարում են հետևյալ աշխատանքները.
1) լեպտոսպիրոզի առումով էնզոոտիկ վայրերում տեղակայված անասնաբուծության բնագավառի արտադրություններից հումքի և մթերքի նախապատրաստում, պահպանում, վերամշակում,
2) լեպտոսպիրոզով հիվանդ կենդանու մորթի և նրանից ստացված մսի և մսամթերքների նախապատրաստում և վերամշակում,
3) առանց հսկողության կենդանիների որս և պահպանում,
4) լեպտոսպիրոզի հարուցչի կենդանի կուլտուրայի հետ աշխատելիս,
5) շինարարական և գյուղատնտեսական աշխատանքները լեպտոսպիրոզի ակտիվ գործող օջախների վայրերում (մինչ աշխատանքը սկսելը` ոչ ուշ քան 1 ամիս առաջ),
6) ջրահեռացման համակարգի աշխատանքներ,
7) լեպտոսպիրոզի ակտիվ գործող օջախներում` սկսած 7 տարեկանից, առնետների և շների կծելուց վնասված անձանց:
101. Կրկնապատվաստումը կատարվում է վերջին պատվաստումից 12 ամիս հետո:
Գ Լ ՈՒ Խ 20
ԴԵՂԻՆ ՏԵՆԴԻ ԴԵՄ ՊԱՏՎԱՍՏՈՒՄՆԵՐ
102. Մի շարք երկրներում, որոնք ունեն դեղին տենդի առումով էնզոոտիկ վայրեր, այդ տարածքներ ժամանած անձանցից պահանջվում է միջազգային վկայական դեղին տենդի դեմ պատվաստման կամ կրկնապատվաստման վերաբերյալ:
103. Պատվաստման ենթակա են մեծահասակներն ու երեխաները, սկսած 9-ամսական հասակից, ովքեր մեկնում են դեղին տենդի առումով էնզոոտիկ վայրեր, ինչպես նաև դեղին տենդի հարուցչի կենդանի կուլտուրայի հետ աշխատողները:
104. Պատվաստումը կատարում են ոչ ուշ, քան 10 օր էնզոոտիկ վայրեր գնալուց առաջ:
105. 15 տարեկանից բարձր անձանց համար դեղին տենդի պատվաստումը կարելի է համակցել խոլերայի դեմ պատվաստման հետ` մարմնի տարբեր մասերում և տարբեր ներարկիչներով, հակառակ դեպքում պատվաստումների միջև միջակայքը պետք է կազմի ոչ պակաս 1 ամիս:
106. Կրկնապատվաստումն իրականացվում է պատվաստումից 10 տարի անց:
107. Դեղին տենդի դեմ պատվաստումները կատարվում են միայն բուժկանխարգելիչ կազմակերպություններում` բժշկի հսկողությամբ:
Գ Լ ՈՒ Խ 21
ԿԱՏԱՂՈՒԹՅԱՆ ԴԵՄ ՊԱՏՎԱՍՏՈՒՄՆԵՐ
108. Կատաղության դեմ զանգվածային պատվաստումներն իրականացվում են Առողջապահության նախարարության որոշմամբ:
109. Կատաղության դեմ պատվաստման ենթակա են Հավելված 2-ում ներկայացված անձինք:
110. Կրկնապատվաստումն իրականացվում է պատվաստումից 12 ամիս հետո, հետագայում` 3 տարին մեկ անգամ:
111. Անձինք, ովքեր ենթարկվել են կատաղության վիրուսով վարակման ռիսկի, պետք է անցնեն կանխարգելիչ պատվաստման կուրս` համապատասխան կատաղության կանխարգելման նորմատիվ-մեթոդական և պատվաստանյութն ուղեկցող փաստաթղթերի:
Գ Լ ՈՒ Խ 22
ՈՐՈՎԱՅՆԱՅԻՆ ՏԻՖԻ ԴԵՄ ՊԱՏՎԱՍՏՈՒՄՆԵՐ
112. Որովայնային տիֆի դեմ պատվաստումներն իրականացվում են Առողջապահության նախարարի հրամանով:
113. Որովայնային տիֆի դեմ կանխարգելիչ պատվաստումների ենթակա են հավելված 2-ում թվարկված քանակակազմերը:
114. Կրկնապատվաստումն իրականացվում է պատվաստումից 3 տարի հետո:
Գ Լ ՈՒ Խ 23
ԳՐԻՊԻ ԴԵՄ ՊԱՏՎԱՍՏՈՒՄՆԵՐ
115. Գրիպի դեմ պատվաստումներն իրականացվում են վարակման ենթակա բարձր ռիսկի անձանց (60 տարեկանից բարձր, քրոնիկ սոմատիկ հիվանդություններով տառապող, սուր շնչառական հիվանդություններով հաճախ հիվանդացող, նախադպրոցական տարիքի երեխաները, դպրոցականները, բուժաշխատողները, սպասարկման ոլորտի աշխատողները, տրանսպորտի, ուսումնական կազմակերպությունների և այլոց):
116. Գրիպի դեմ պատվաստում (ցանկությամբ) կարող է ստանալ ցանկացած քաղաքացի` բժշկական հակացուցումների բացակայության դեպքում:
117. Գրիպի դեմ պատվաստումներն իրականացվում են ամեն տարի աշնանը (հոկտեմբեր-նոյեմբեր ամիսներին) գրիպի նախահամաճարակային շրջանում` Առողջապահության նախարարի հրամանով:
Գ Լ ՈՒ Խ 24
ՎԻՐՈՒՍԱՅԻՆ ՀԵՊԱՏԻՏ Ա-Ի ԵՎ ՎԻՐՈՒՍԱՅԻՆ ՀԵՊԱՏԻՏ Բ-Ի ԴԵՄ ՊԱՏՎԱՍՏՈՒՄՆԵՐ
118. Հեպատիտ Ա-ի դեմ պատվաստման ենթակա են.
1) Երեխաները՝ սկսած 1-2 -3 տարեկանից (ըստ ուղեկցող հրահանգի), ովքեր բնակվում են վիրուսային հեպատիտ Ա-ի բարձր հիվանդացություն գրանցված վայրերում,
2) Բուժաշխատողները, մանկական նախադպրոցական կազմակերպությունների անձնակազմը,
3) Բնակչության սպասարկման ոլորտի աշխատողները (առաջնահերթությունը տրվում է հասարակական սննդի կազմակերպությունների աշխատողներին),
4) Ջրագծերի և կոյուղագծերի սարքավորումների և ցանցի սպասարկման ոլորտի աշխատողները,
5) Անձինք, ովքեր մեկնում են հեպատիտ Ա-ի գերտեղաճարակային վայրեր,
6) Անձինք, ովքեր հեպատիտ Ա-ի օջախներում շփվել են հիվանդի հետ:
119. Հեպատիտ Բ-ի դեմ պատվաստումներն իրականացվում են հետևյալ քանակակազմերի շրջանում.
1) Նախկինում չպատվաստված երեխաների և մեծահասակների այն ընտանիքներում, որտեղ կան ավստրալիական հակածինակիրներ կամ քրոնիկ հեպատիտով հիվանդներ,
2) Մանկատների և հատուկ (գիշերօթիկ) հանրակրթական կազմակերպությունների երեխաների,
3) Երեխաների և մեծահասակների, որոնք պարբերաբար ստանում են արյան պատրաստուկներ, ինչպես նաև հեմոդիալիզի ենթակա և ուռուցքաարյունաբանական հիվանդներ,
4) Անձինք, ովքեր ունեցել են շփում հեպատիտ Բ-ի վիրուսով վարակված նյութերի հետ,
5) Բուժաշխատողների, ովքեր շփվել են հիվանդների արյան հետ,
6) Անձինք, ովքեր զբաղվում են դոնորական և ընկերքային արյունից ստացված իմունակենսաբանական պատրաստուկների արտադրությունում,
7) Բժշկական բարձրագույն և միջին բժշկական ուսումնական հաստատությունների ուսանողների (առաջնահերթ շրջանավարտներին),
8) Անձանց, ովքեր օգտագործում են թմրանյութեր` ներարկման ճանապարհով:
120. Ռիսկի խմբի բուժաշխատողների կրկնապատվաստումներն իրականացվում են յուրաքանչյուր 7 տարին մեկ` 1 դեղաչափ պատվաստանյութով:
121. Հեպատիտ Ա-ի և Բ-ի դեմ պատվաստումների իրականացման անհրաժեշտությունը և առաջնահերթությունն ըստ ռիսկի քանակակազմերի որոշվում է Առողջապահության նախարարության կողմից:
Գ Լ ՈՒ Խ 25
ՄԵՆԻՆԳԱԿՈԿԱՅԻՆ ՎԱՐԱԿԻ ԴԵՄ ՊԱՏՎԱՍՏՈՒՄՆԵՐ
122. Իմունականխարգելիչ միջոցառումների անցկացման անհրաժեշտությունը որոշվում է Առողջապահության նախարարության կողմից:
123. Մենինգակոկային վարակի դեմ պատվաստումներն իրականացվում են հավելված 2-ում ներկայացված քանակակազմերի շրջանում:
Գ Լ ՈՒ Խ 26
ՀԱՄԱՃԱՐԱԿԱՅԻՆ ՊԱՐՈՏԻՏԻ ԴԵՄ ՊԱՏՎԱՍՏՈՒՄՆԵՐ
124. Համաճարակային պարոտիտի դեմ պատվաստումներն իրականացվում են համաճարակային պարոտիտի օջախներում` նախկինում չպատվաստված կամ միանվագ պատվաստված և համաճարակային պարոտիտով չհիվանդացած 12 ամսականից 35 տարեկան հասակի կոնտակտավորների շրջանում:
125. Համաճարակաբանական ցուցումով, համաճարակային պարոտիտի օջախներում պատվաստումներն իրականացվում են օջախում հիվանդության առաջին դեպքի հայտնաբերման պահից ոչ ուշ քան 7 օրվա ընթացքում:
Գ Լ ՈՒ Խ 27
ԿԱՐՄՐՈՒԿԻ ԴԵՄ ՊԱՏՎԱՍՏՈՒՄՆԵՐ
126. Կարմրուկի դեմ պատվաստումներն իրականացվում են կարմրուկի օջախներում` նախկինում չպատվաստված կամ միանվագ պատվաստված և կարմրուկով չհիվանդացած 12 ամսականից մինչև 35 տարեկան հասակի կոնտակտավորների շրջանում:
127. Համաճարակաբանական ցուցումով կարմրուկի օջախներում պատվաստումներն իրականացվում են օջախում հիվանդության առաջին դեպքի հայտնաբերման պահից ոչ ուշ 72 ժամվա ընթացքում:
Գ Լ ՈՒ Խ 28
ԴԻՖԹԵՐԻԱՅԻ ԴԵՄ ՊԱՏՎԱՍՏՈՒՄՆԵՐ
128. Համաճարակաբանական ցուցումով անմիջապես պատվաստման ենթակա են դիֆթերիայով հիվանդի հետ սերտ շփված անձինք, ովքեր չեն պատվաստվել դիֆթերիայի դեմ, ինչպես նաև երեխաները և դեռահասները, ովքեր ըստ Պատվաստումների ազգային օրացույցի ենթակա են հերթական պատվաստման և մեծահասակ անձինք, ովքեր ըստ բժշկական փաստաթղթերի գրանցումների դիֆթերիայի դեմ վերջին անգամ պատվաստվել են 10 և ավելի տարի առաջ:
129. Պատվաստման ենթակա են նաև անձինք, որոնց մոտ չեն հայտնաբերվել հակադիֆթերիային հակամարմինների պաշտպանիչ տիտրեր (1:20 և ավելի):
Բ Ա Ժ Ի Ն 5
Գ Լ ՈՒ Խ 28
ՊԱՏՎԱՍՏՈՒՄՆԵՐԻ ՀԱԿԱՑՈՒՑՈՒՄՆԵՐ
130. Պատվաստումների հակացուցումներն են`
1) Ծանր իմունադեֆիցիտային վիճակները կենդանի պատվաստանյութերի համար.
ա. բնածին կամ առաջնային իմունադեֆիցիտներ,
բ. ձեռքբերովի իմունադեֆիցիտներ, այդ թվում՝ ՁԻԱՀ, իմունադեֆիցիտներ՝ պայմանավորված օնկոլոգիական հիվանդություններով, իմունասուպրեսիվ, ճառագայթային և կորտիկոստերոիդներով երկարատև (2 շաբաթ և ավելի տևողությամբ՝ 2 մգ/կգ կամ 20 մգ) օրական պրեդնիզոլոն) բուժումով կամ այլ հիվանդությամբ:
2) Ծանր ալերգաբանական և նյարդաբանական հետպատվաստումային անբարեհաջող դեպքերի (ՀԱԴ) արձանագրումը պատվաստանյութի նախորդ չափաբաժնից, մասնավորապես`
ա. անաֆիլաքտիկ շոկ, անաֆիլաքտոիդ ռեակցիա (ծանր ալերգիկ ռեակցիաներ` Կվինկեի այտուց, տարածուն եղնջացան),
բ. անամնեզում` անաֆիլաքսիա պատվաստանյութի բաղադրիչների նկատմամբ, օրինակ` անաֆիլաքսիա կայունացուցչի (ստաբիլիզատորի)` ժելատինի և սորբիտոլի, կամ նեոմիցինի նկատմամբ՝ կարմրուկ, ԿԿ, ԿԿԽ պատվաստումների դեպքում,
գ. աֆեբրիլ ցնցումներ, էնցեֆալիտ/էնցեֆալոպաթիա, մենինգիտ, վակցինաասոցացված պոլիոմիելիտ:
3) Վարակիչ և սոմատիկ հիվանդությունների սուր ընթացքը (ջերմությամբ կամ առանց ջերմության), քրոնիկ հիվանդությանների սրացման շրջանը:
4) ԲՑԺ, կարմրուկի, ԿԿ և ԿԿԽ պատվաստումները հակացուցված են հղիներին: Կարմրախտի պատվաստումից հետո խորհուրդ է տրվում խուսափել հղիությունից 1 ամսվա ընթացքում, սակայն, եթե պատահմամբ պատվաստում է կատարվել հղիին, ապա վերջինս հղիությունն ընդհատելու ցուցում չէ:
5) Հարաճուն նյարդաբանական վիճակների դեպքում՝ հարաճուն էնցեֆալոպաթիա, ցնցումային համախտանիշ և այլն, հակացուցված են կապույտ հազի բաղադրիչ պարունակող պատվաստանյութերը (ԱԿԴՓ): ԱԿԴՓ պատվաստանյութի փոխարեն ներարկվում է ԱԴՓ:
6) ԲՑԺ և ՎՀԲ պատվաստումները հակացուցված են, եթե նորածինների մոտ առկա է ցածր քաշ` մինչև 1700 գ:
7) ԲՑԺ կրկնապատվաստումը հակացուցված է, եթե պատվաստումից հետո արձանագրվել են՝ թարախային լիմֆադենիտ, օստեիտ/օստեոմիելիտ, դիսեմինացված ԲՑԺ վարակ:
131. Պատվաստումների հակացուցումներ չեն հանդիսանում.
1) Պերինատալ էնցեֆալոպաթիան (ոչ հարաճուն)
2) Կայուն նյարդաբանական վիճակները՝ մանկական ուղեղային կաթվածը, Դաունի հիվանդությունը և այլն
3) Ալերգիան, ասթման, էկզեման (ռեմիսիայի շրջանում)
4) Սրտի, լյարդի, երիկամների, թոքերի քրոնիկ հիվանդությունները
5) Անեմիան
6) Դիսբակտերիոզը
7) Թիմուսի շողքի մեծացումը
8) Ալերգիան ձվի նկատմամբ հակացուցում չի հանդիսանում կարմրուկ, ԿԿ, ԿԿԽ պատվաստանյութերի համար
9) Բնածին արատները, այդ թվում՝ սրտի բնածին արատները
10) Պահպանողական բուժումը` հորմոններով, ստերոիդներով, հակաբիոտիկներով
11) Տեղային ստերոիդների օգտագործումը
12) Անբարենպաստ ընտանեկան անամնեզը. ընտանիքում ալերգիայով հիվանդները, հետպատվաստումային անբարեհաջող դեպքերը, մանկան հանկարծամահության համախտանիշը, ցնցումային համախտանիշը, իմունադեֆիցիտով հիվանդը
13) Անամնեզում նախկինում տարած հիվանդություններ` սեպսիս, նորածինների հեմոլիտիկ հիվանդություն, նորածնային ֆիզիոլոգիական դեղնություն, հիալինային թաղանթների հիվանդություն
14) Կապույտ հազով, կարմրուկով, կարմրախտով նախկինում հիվանդացման փաստ, սակայն չհաստատված փաստաթղթով
15) Կրծքով սնուցումը
16) Մոր հղիությունը
17) Տեղային ոչ ծանր ռեակցիան՝ նախորդ պատվաստումից
18) Վարակիչ հիվանդի հետ շփումը:
132. ՄԻԱՎ վարակակիր մայրերից ծնված երեխաների կանխարգելիչ պատվաստումների կատարման մոտեցումները նույնն են, ինչ առողջ երեխաներինը, բացառությամբ կենդանի պատվաստանյութերով պատվաստումների.
1) ԲՑԺ պատվաստումը կատարվում է՝ ծնվելուց հետո հնարավորինս շուտ:
2) ԲՑԺ, կարմրուկի, կարմրախտի, խոզուկի և պոլիոմիելիտի դեմ պատվաստումներն իրականացվում են, եթե երեխայի մոտ ՄԻԱՎ-ի կլինիկական ախտանշանները բացակայում են և իմունասուպրեսիան չափավոր է:
3) Պոլիոմիելիտի դեմ կանխարգելիչ պատվաստումներն իրականացվում են պոլիոմիելիտի ապակտիվացված (ԻՊՎ) պատվաստանյութով:
133. Պատվաստումների համար հակացուցում չհանդիսացող, սակայն հատուկ մոտեցումներ պահանջող վիճակներ են.
1) Հեմոֆիլիայով հիվանդ երեխաներին, հնարավոր արյունահոսության կանխման նպատակով, միջմկանային ներարկումը փոխարինվում է ենթամաշկային ներարկումով` օգտագործելով հատուկ բարակ ասեղներ: Ներարկումը կատարվում է մարմնի այն մասերում, որտեղ մաշկը շատ մոտ է ոսկրին և հնարավոր է ներարկման տեղը սեղմել վերջինիս` կրունկի հետևի կամ դաստակի համապատասխան մասում: Ասեղը մտցվում է ոսկրի մակերեսին զուգահեռ: Պատվաստումները կատարվում են արյան մակարդելիության գործոնների որոշման ներքո:
2) Արյան պատրաստուկներ ստացած երեխաների կենդանի վիրուս պարունակող պատվաստանյութերով պատվաստումների հետաձգումները ներկայացված են հավելված 6-ում:
3) Կենդանի վիրուս պարունակող պատվաստանյութով պատվաստված երեխան համարվում է չպատվաստված, եթե պատվաստումից հետո մինչև 2 շաբաթ երեխային ներարկվել է իմունագլոբուլին, շիճուկ կամ ամբողջական արյուն: Պատվաստումը կրկնվում է` հաշվի առնելով Հավելված 5-ում ներկայացված հետաձգումների ժամկետները:
4) Արյան պատրաստուկների ներարկումը չի ազդում պոլիոմիելիտի պատվաստումների վրա:
5) Վերոհիշյալը չի վերաբերում ապակտիվացված/ադսորբցված, ռեկոմբինանտ (Հեպատիտ Բ) և հակատոքսինային պատվաստանյութերին:
134. Երեխաների շրջանում կանխարգելիչ պատվաստումների նկատմամբ հակացուցումների որոշում և սահմանում, հրաժարականների քննարկում և խորհրդատվություն իրականացվում են հանձնաժողովների կողմից.
1) Երեխաների շրջանում կանխարգելիչ պատվաստումների բժշկական հակացուցումների սահմանման, պատվաստումներից հրաժարականների քննարկման և խորհրդատվության հանձնաժողովները ձևավորվում են պատվաստում իրականացնող բոլոր ԲԿԿ-ներում` համաձայն վերջիններիս ղեկավարների հրամանի (Հավելվածներ 6, 7),
2) Երեխաների շրջանում կանխարգելիչ պատվաստումների բժշկական հակացուցումները ձևակերպվում են տեղամասային մանկաբույժի կողմից,
3) Դիսպանսեր հսկողության ներքո գտնվող երեխաների մոտ կանխարգելիչ պատվաստումներից հակացուցումների սահմանման համար հանձնաժողովի նիստերի ժամանակ հրավիրվում են նեղ մասնագետներ` կախված երեխայի հիվանդությունից,
4) Հանձնաժողովի պարտականություններն են`
ա. Հակացուցումների սահմանում, բացառությամբ՝ սուր ընթացքով վարակիչ և սոմատիկ հիվանդությունների, որոնց ձևակերպումը կատարվում է մանկաբույժի կողմից:
բ. Պատվաստումներից հրաժարվողների (ծնողների) խորհրդատվություն և իրազեկում:
գ. Հակացուցումների հիմնավորման նպատակով ուղեգրում հետազոտության (Հավելվածներ 8, 9):
դ. Հանձնաժողովի նիստերն իրականացվում են պարբերաբար, առնվազն` ամիսը մեկ անգամ, ըստ նախապես կազմված ժամանակացույցի, որտեղ հստակ նշված են հանձնաժողովի աշխատանքի օրերը և ժամերը: Վերջինիս մասին տեղեկացվում են հանձնաժողովի անդամները:
ե. Պատվաստումներից հակացուցումներ ունեցող, ինչպես նաև պատվաստումներից հրաժարված երեխաներին հանձնաժողովի նիստին ներկայացնում է տեղամասային մանկաբույժը` կցելով «Երեխայի բժշկական հսկողության ամբուլատոր քարտը» (ձև 112/հ), «Կանխարգելիչ պատվաստումների քարտը» (ձև 063), որտեղ մանրամասն նկարագրվում է երեխայի վիճակը և ախտորոշումը:
զ. Հանձնաժողովը, յուրաքանչյուր երեխային առանձին քննելով, սահմանում է հակացուցումները, առանց կոնկրետ ժամկետներ նշելու (օրինակ՝ «հետաձգվում է մինչև առողջացումը» կամ «ռեմիսիայի շրջանը»)` տեղամասային մանկաբույժին տալով համապատասխան խորհուրդներ երեխայի հսկման հաճախականության, առողջացման և կանխարգելիչ պատվաստումներին նախապատրաստման վերաբերյալ, կատարելով գրանցումներ «Երեխայի բժշկական հսկողության ամբուլատոր քարտում», որտեղ ստորագրում են հանձնաժողովի բոլոր անդամները:
5) Կանխարգելիչ պատվաստումների նկատմամբ հակացուցումների հետազոտության և խորհրդատվության նպատակով կատարվում է ուղեգրում համապատասխան ԲԿԿ (Հավելված 9), եթե անհրաժեշտ է գնահատել երեխայի իմունաբանական վիճակը հետևյալ դեպքերում`
ա. իմունադեֆիցիտի կասկած,
բ. իմունաբանական վիճակի վերագնահատում,
գ. օնկոլոգիական հիվանդություն,
դ. իմունասուպրեսիվ կամ ճառագայթային բուժում,
ե. երկարատև հորմոնային բուժում:
6) Հանձնաժողովը մինչ «Հրաժարված» որոշում կայացնելը հրավիրում է երեխայի ծնողներին` խորհրդատվության և իրազեկման նպատակով: Երեխան համարվում է «հրաժարված», եթե համապատասխան խորհրդատվությունից և իրազեկումից հետո ծնողը դիրքորոշումը չի փոխում և ներկայացնում է գրավոր հրաժարական` նշելով տրամադրված խորհրդատվության և երեխայի չպատվաստվելու դեպքում վերջինիս վարակիչ հիվանդությամբ վարակվելու վտանգի վերաբերյալ իր իրազեկվածության մասին:
7) Հանձնաժողովի նիստերն արձանագրվում են համապատասխան մատյանում (համարակալված, կարված և ղեկավարի կողմից կնքված), որտեղ նշվում է նիստի ամսաթիվը, մասնակիցների անունները, նիստի ընթացքում ներկայացված երեխաների տվյալները (անուն, ազգանուն, հիվանդության ախտորոշում), կատարվում է գրառում կայացրած որոշման մասին:
8) Կանխարգելիչ պատվաստումներից հրաժարվելու դեպքում քաղաքացին հրաժարականը հաստատում է գրավոր` համաձայն հավելված 10-ի: Քաղաքացին, ծնողը կամ այլ օրինական ներկայացուցիչը ստորագրում է կանխարգելիչ պատվաստումներից գրավոր հրաժարականի ներքո:
9) Բուժաշխատողը կանխարգելիչ պատվաստումներից հրաժարվողի հետ տանում է շարունակական իրազեկման, խորհրդատվական աշխատանքներ վարակիչ հիվանդությունների կանխարգելման գործընթացում պատվաստումների` որպես արդյունավետ միջոցի նշանակության և կարևորության վերաբերյալ:
10) Բուժաշխատողը կանխարգելիչ պատվաստումներից հրաժարվողի «Կանխարգելիչ պատվաստումների քարտը» ( ձև 063) պահում է պատվաստումների պլանում:
11) Ծնողի/պատվաստվողի կողմից գրավոր հրաժարականը արձանագրվում է «Երեխայի բժշկական հսկողության ամբուլատոր քարտում» կամ նորածնի զարգացման քարտում (ձև 097/հ), մեծահասակի ամբուլատոր բժշկական քարտում:
12) Հանձնաժողովի ղեկավարի տեղակալը վարում է առանձին գրանցամատյան` Հավելված 21, որտեղ գրանցվում են բժշկական հակացուցումները և պատվաստումներից հրաժարվողների` ըստ առանձին պատվաստումների և տեղամասերի:
135. Բժշկական հակացուցումների և պատվաստումներից հրաժարվողների վերաբերյալ ներկայացվում է ամսական հաշվետվություն (ձև Պ 1/հ):
136. Բուժաշխատողի կողմից չհիմնավորված հակացուցումների սահմանումը համարվում է պատվաստումների գործընթացի խախտում:
Բ Ա Ժ Ի Ն 6
Գ Լ ՈՒ Խ 29
ՀԵՏՊԱՏՎԱՍՏՈՒՄԱՅԻՆ ԱՆԲԱՐԵՀԱՋՈՂ ԴԵՊՔԵՐԻ ՎԱՐՈՒՄ
137. Հետպատվաստումային անբարեհաջող դեպքերը (այսուհետև` ՀԱԴ) դասակարգվում են`
1) Համաձայն Առողջապահության համաշխարհային կազմակերպության կողմից առաջարկած դասակարգման` ՀԱԴ-երն արտահայտվում են հետպատվաստումային թեթև (սովորական) (բնորոշ են յուրաքանչյուր պատվաստանյութին) և հետպատվաստումային ծանր (անսովոր) ռեակցիաներով:
ա. Հետպատվաստումային թեթև (սովորական) ռեակցիան` օրգանիզմի կողմից սպասվող կամ կանխագուշակվող վիճակն է` ի պատասխան պատվաստանյութի ներմուծմանը:
Թեթև (սովորական), թույլ արտահայտված ՀԱԴ-երն անցնում են առանց որևէ միջամտության և ծնողներին տրվում են տեղեկություններ և խորհուրդներ:
բ. Հետպատվաստումային ծանր (անսովոր) ռեակցիան` պատվաստման հետևանքով առաջացած առողջության լուրջ, անցակալի խանգարումն է (անաֆիլակտիկ շոկ, ցնցումներ, տրոմբոցիտոպենիկ ծիրանացան, պարալիտիկ պոլիոմիելիտ, մենինգոէնցեֆալիտ և այլն):
2) Հետպատվաստումային ռեակցիաները լինում են.
ա. Ընդհանուր (ջերմության բարձրացում մինչև 390 թուլություն, գլխացավ, անհանգստություն)
բ. Տեղային (ցավ, հիպերեմիա և այտուց ներմուծման տեղում):
138. Բուժկանխարգելիչ կազմակերպություններում ՀԱԴ-երը հայտնաբերվում են`
1) ակտիվ` բուժաշխատողի կողմից,
2) պասիվ` ծնողի կամ այլ աղբյուրի տեղեկացմամբ` հեռախոսազանգով կամ անմիջապես բուժկանխարգելիչ կազմակերպություն դիմելիս:
139. ՀԱԴ արձանագրելիս հիվանդին ցույց է տրվում բժշկական օգնություն, անհրաժեշտության դեպքում` հոսպիտալացվում է:
140. Բուժկանխարգելիչ կազմակերպություններում ՀԱԴ-երը գրանցվում են համապատասխան փաստաթղթերում`
1) «Երեխայի բժշկական հսկողության ամբուլատոր քարտում» կամ «Նորածնի զարգացման պատմությունում»,
2) հիվանդանոցում` հիվանդության պատմությունում,
3) ՀԱԴ-երի գրանցամատյանում` հավելված 22,
4) կանխարգելիչ պատվաստումների քարտում:
141. Հետպատվաստումային շրջանում կատարվում են`
1) դիտարկումներ` բուժաշխատողի կողմից բոլոր պատվաստանյութերի ներմուծումից հետո 24-48 ժամվա ընթացքում, կարմրուկ և կարմրախտ բաղադրիչներ պարունակող պատվաստանյութերի դեպքում նաև` 6-12-րդ օրերի ընթացքում,
2) գրանցումներ` բժշկի (բացակայության դեպքում՝ բուժքրոջ) կողմից: ՀԱԴ-ի բացակայությունը գրանցվում է` բոլոր պատվաստանյութերի ներմուծումից հետո 3-րդ օրը, իսկ կարմրուկ և կարմրախտ բաղադրիչներ պարունակող պատվաստանյութերի ներմուծումից հետո՝ նաև 12-րդ օրը: ՀԱԴ-ի առկայությունը (թեթև և ծանր) գրանցվում է ՀԱԴ-ի առաջացման օրը,
3) ԲՑԺ պատվաստումից հետո՝ սպիի առկայությունը (կամ բացակայությունը) գրանցվում է 1 տարեկանում:
142. Ծանր ՀԱԴ-երը ենթակա են հաղորդման (հավելված 11, 29) և հետաքննության (հավելված 14):
143. Բուժկանխարգելակիչ կազմակերպության ղեկավարը պատասխանատու է`
1) ՀԱԴ կասկածելու պահից դեպքի վերաբերյալ ՊՀՀՏ մարզային/տարածքային կենտրոնին տեղեկացնելու համար` հետագայում 24 ժամվա ընթացքում ուղարկելով շտապ հաղորդման ձևը (հավելված 13),
2) ՀԱԴ-երի վարումը կազմակերպելու համար,
3) Հիվանդի առաջին բուժօգնության, անհրաժեշտության դեպքում նաև հիվանդի հոսպիտալացումը կազմակերպելու համար:
144. Բուժաշխատողը` մանկաբույժը, ընտանեկան բժիշկը, նեոնատոլոգը և այլոք, ծանր ՀԱԴ կասկածելու դեպքում անմիջապես տեղեկացնում է բուժկանխարգելիչ կազմակերպության ղեկավարին:
145. Բուժկանխարգելիչ կազմակերպության ղեկավարի հանձնարարությամբ մասնագետը ՊՀՀՏ մարզային/տարածքային կենտրոնի համաճարակաբանի հետ համատեղ մասնակցում է ՀԱԴ-ի հետաքննմանը:
146. ՀԱԴ-ի հետաքննման արդյունքները հետազոտողների կողմից լրացվում են ՀԱԴ-ի հետազոտման քարտում` հավելված 14, որի մեկ օրինակը ներկայացվում է ՊՀՀՏ մարզային/տարածքային կենտրոնին:
147. ՀԱԴ-երի վերաբերյալ ներկայացվում է ամսական հաշվետվություն (ձև Պ-1/հ):
148. ՊՀՀՏ մարզային) տարածքային կենտրոնների կողմից ՀԱԴ-երի վարումն իրականացվում է.
1) ԲԿԿ-ների ներկայացրած ՀԱԴ-երի վերաբերյալ ամսական հաշվետվություններն ամփոփվում և ներկայացվում են ՀՀ ԱՆ «Հիվանդությունների վերահսկման և կանխարգելման կենտրոն» փակ բաժնետիրական ընկերություն (այսուհետև` ՀՎԿԿ):
2) ԲԿԿ-ների կողմից ներկայացված ՀԱԴ-երի վերաբերյալ ամսական հաշվետվությունները եռամսյակը մեկ անգամ վերլուծվում են և նյութերը որպես հետադարձ կապ, ներկայացվում են համապատասխան մակարդակներին:
3) ՀԱԴ-ի վերաբերյալ շտապ հաղորդումը գրանցվում է ՀԱԴ-ի գրանցամատյանում (Հավելված 22) և ապահովվում է ՀԱԴ-ի հետագա հաղորդումը: ՀԱԴ-ի մասին շտապ հաղորդումը ստանալուց հետո, 24 ժամվա ընթացքում, իրականացվում է ՀԱԴ-ի հետաքննություն` ԲԿԿ-ի հետ միասին, իսկ անհրաժեշտության դեպքում, նաև` ՀԱԴ-ի փորձագիտական հանձնաժողովի ներկայացուցչի հետ:
4) ՀԱԴ-ի հետաքննության ենթակա յուրաքանչյուր դեպք քննարկվում է ՀԱԴ-ի փորձագիտական հանձնաժողովում (մարզային, ք. Երևան):
5) ՀԱԴ-ի հետաքննության նյութերը (հետաքննության ձև, հիվանդության պատմությունից քաղվածք, ՀԱԴ-երի փորձագիտական հանձնաժողովի եզրակացություն և այլն) ներկայացվում է ՀՎԿԿ` ՀԱԴ ախտորոշումից 15 օրից ոչ ուշ:
149. ՀՎԿԿ-ի կողմից ՀԱԴ-երի վարում.
1) ՀԱԴ-երի մասին ամսական հաշվետվություններն ամփոփվում, վերլուծվում են` եռամսյակը մեկ անգամ և ներկայացվում են ՊՀՀՏ կենտրոնական մակարդակ:
2) Հաղորդման և հետաքննության ենթակա ՀԱԴ-ի յուրաքանչյուր դեպքի վերաբերյալ տվյալներն ամփոփվում և ներկայացվում են ՊՀՀՏ կենտրոնական մակարդակ:
150. ՊՀՀՏ կենտրոնական մակարդակի կողմից ՀԱԴ-երի վարում`
1) ՀԱԴ-ի յուրաքանչյուր դեպքը և հաշվետվությունների եռամսյակային վերլուծությունները քննարկվում են Առողջապահության նախարարության ՀԱԴ-երի ազգային փորձագիտական հանձնաժողովում:
2) Քննարկումների արդյունքների մասին տեղեկացվում է կազմակերպություններին` որպես հետադարձ կապ:
3) ՀԱԴ-երի հետազոտման արդյունքների հիման վրա կարող է կայացվել որոշում որոշակի սերիայի պատվաստանյութի օգտագործման ժամանակավորապես կամ մշտական դադարեցման մասին:
4) Համապատասխան փաստերի` ԲԿԿ-ի կողմից պատվաստումների գործընթացի իրականացման կանոնների ակնհայտ խախտման և դրա հետևանքով առաջացած զանգվածային ՀԱԴ-երի առկայության դեպքում կարող է համապատասխան մարմնին (լիցենզիոն հանձնաժողով) ներկայացնել առաջարկ տվյալ ԲԿԿ-ին իմունականխարգելման գործունեություն իրականացնելու իրավունքից զրկելու վերաբերյալ:
5) Պատվաստանյութի որակի կասկածի վերաբերյալ տեղեկությունների առկայության դեպքում` ՀԱԴ-երի մասին տեղեկացվում է մատակարարին կամ արտադրողին, Ազգային կանոնակարգող մարմնին («Դեղերի և բժշկական տեխնոլոգիաների փորձագիտական կենտրոն» ՓԲԸ), Առողջապահության համաշխարհային կազմակերպություն:
Գ Լ ՈՒ Խ 30
ՀԵՏՊԱՏՎԱՍՏՈՒՄԱՅԻՆ ԱՆԲԱՐԵՀԱՋՈՂ ԴԵՊՔԵՐԻ ՀԵՏԱՔՆՆՈՒԹՅՈՒՆ
151. ՀԱԴ-երի հետազոտության ընթացքում ձեռք են բերվում տվյալներ, որոնք մատնանշում են`
1) ՀԱԴ-երի կապն օգտագործված պատվաստանյութի որակի հետ.
ա. նույնանման ռեակցիաների կամ բարդությունների առկայությունը տարբեր ԲԿԿ-ներում նույն սերիայի կամ նույն արտադրողի պատվաստանյութով պատվաստված երեխաների շրջանում,
բ. պատվաստանյութի պահպանման կամ տեղափոխման ընթացքում սառցային շղթայի խախտում:
2) ՀԱԴ-ի կապը ծրագրային սխալների հետ.
ա. ՀԱԴ-երն արձանագրվում են միայն նույն պատվաստում իրականացնողի մոտ,
բ. հայտնաբերված են պատվաստանյութի պահպանման և ներարկման տեխնիկայի խախտումներ,
գ. պատվաստումից առաջ պատվաստանյութի վերականգնման կանոնների խախտում` լուծիչի փոխարեն այլ հեղուկների օգտագործում, այլ արտադրողի կամ սերիայի լուծիչի օգտագործում, լուծիչի ոչ ճիշտ ծավալի օգտագործում, պատվաստանյութի կամ լուծիչի աղտոտում (կոնտամինացիա), պատվաստանյութի բաց սրվակի օգտագործման կանոնների խախտում, ջերմային զգայորոշիչի (ինդիկատորների) ցուցումների անտեսում,
դ. ներարկման պատվաստանյութի չափաբաժնի խախտում,
ե. պատվաստումից առաջ երեխայի առողջական վիճակի ոչ ճիշտ գնահատում,
զ. հակացուցումների անտեսում,
է. ոչ մանրէազերծ կամ պատվաստման համար չնախատեսված ներարկիչների օգտագործում: Տեխնիկական սխալների կասկածի դեպքում դիտարկվում է բուժաշխատողի պատվաստում իրականացնելու գործընթացը, թեսթավորվում են նրա գիտելիքները, ինչպես նաև ուսումնասիրվում է պատվաստման գործընթացի համար անհրաժեշտ տեխնիկական միջոցների բավարարությունը:
3) ՀԱԴ-ի կապն օրգանիզմի անհատական ռեակցիայի հետ`
ա. նույն պատվաստանյութի սրվակից նույն պատվաստողի կողմից պատվաստվածներից միայն մեկ անձի մոտ առաջացած ՀԱԴ,
բ. պատվաստանյութի բաղադրամասերի նկատմամբ բարձր զգայունություն,
գ. իմունադեֆիցիտային վիճակների առկայություն,
ե. քրոնիկ հիվանդությունների սրացում, որը կարող է լինել հետպատվաստումային ժամանկահատվածում:
4) Որոնք վկայում են հետպատվաստումային ժամանակաշրջանում զարգացած հիվանդությունների և ՀԱԴ-երի միջև կապի բացակայության մասին.
ա. նույն կլինիկական ախտանշանների առկայությունը պատվաստված և չպատվաստված անձանց շրջանում,
բ. պատվաստվածի գտնվելը համաճարակաբանական տեսակետից անբարենպաստ պայմաններում` պատվաստումից առաջ կամ հետո վարակիչ հիվանդի հետ շփման մեջ գտնվելը կարող է հիվանդության զարգացման պատճառ հանդիսանալ, որը ժամանակային առումով համընկնում է պատվաստումային գործընթացին` չունենալով կապ վերջինիս հետ:
152. Հաղորդման ենթակա հետպատվաստումային անբարեհաջող դեպքերի սահմանումները ներկայացված են հավելված 12-ում:
Բ Ա Ժ Ի Ն 7
Գ Լ ՈՒ Խ 31
ԻՄՈՒՆԱԿԱՆԽԱՐԳԵԼՄԱՆ ԿԱԲԻՆԵՏՆԵՐԻՆ ՆԵՐԿԱՅԱՑՎՈՂ ՊԱՀԱՆՋՆԵՐ
153. Կանխարգելիչ պատվաստումների անցկացման համար սենքային կազմը, մակերեսները, տեղակայումը համապատասխանեցվում է «Հասարակական շենքեր և շինություններ» N 2.08.02-89 շինարարական նորմերի և դրանց կից բուժական կազմակերպությունների նախագծման ձեռնարկի պահանջներին:
154. Նոր կառուցվող և վերակառուցվող իմունականխարգելման կաբինետի սենքային կազմին և մակերեսներին ներկայացվող պահանջները բերված են հավելված 3-ում` ըստ 1 հերթափոխի հաճախման (ՇՆՈՒԿ 2.08.02-89 4-րդ բաժնի):
155. Պատվաստման սենյակն ապահովվում է բնական օդափոխությամբ` առանց կենտրոնացված օդի ներհոսի տրման (օդափոխությունն իրականացվում է օդանցքների միջոցով և օդափոխիչ մղանցքներով):
156. Պատվաստման կաբինետն ապահովվում է բնական լուսավորությամբ, ինչպես նաև ընդհանուր արհեստական` 500 լք լուսավորությամբ (ՇՆՈՒԿ 2.08.02-89 շինարարական նորմերին և դրանց կից բուժական կազմակերպությունների նախագծման ձեռնարկի 1-ի, աղյուսակ 9-ի 95-րդ կետ):
157. Պատվաստման կաբինետն ապահովվում է կենտրոնական ջրամատակարարման և ջրահեռացման համակարգերով, «Խմելու ջուր: Ջրամատակարարման կենտրոնացված համակարգերի ջրի որակին ներկայացվող հիգիենիկ պահանջներ: Որակի հսկողություն» N 2 -III-Ա2-1 սանիտարական նորմերի և կանոնների պահանջներին համապատասխանող ջրով:
158. Պատվաստման կաբինետում ապահովվում է ամենօրյա մաքրում, օդափոխություն (ըստ հերթափոխի, 30 րոպե տևողությամբ` ախտահանումից հետո, պահպանելով անվտանգության կանոնները): Պատվաստման կաբինետի տարածքը օրը 2 անգամ ենթարկվում է խոնավ մաքրման՝ օգտագործելով լվացվող նյութ և այդ նպատակի համար առանձնացված և մակնշված մաքրող պարագաներ, իսկ օրվա վերջում օգտագործվում է ախտահանիչ նյութ: Շաբաթվա մեջ մեկ անգամ իրականացվում է պատվաստման կաբինետի հիմնական մաքրում:
159. Տուբերկուլոզի դեմ պատվաստումներ և տուբերկուլինաախտորոշումն իրականացվում են առանձին սենյակում, վերջինիս բացակայության դեպքում օգտագործվում է այս նպատակի համար առանձնացված սեղան: Տուբերկուլոզի դեմ պատվաստումները և տուբերկուլինաախտորոշումն իրականացվում են սահմանված օրերին` համաձայն ժամանակացույցի:
160. Բժշկի/բուժքրոջ, պատվաստումների և քարտադարանի սենյակների հագեցվածությանը ներկայացվում են պահանջներ՝ համապատասխան հավելված 3-ի:
161. Իմունականխարգելման կաբինետի հաստիքները ներառում են`
1) 10000 և ավելի մանկական ազգաբնակչություն սպասարկող բուժկանխարգելիչ կազմակերպության համար` համապատասխան հետդիպլոմային կրթություն և յուրաքանչյուր 5 տարին մեկ անգամ վերապատրաստում անցած 1 բժիշկ, անվտանգ պատվաստումների կատարման տեխնիկայի վերաբերյալ յուրաքանչյուր 3 տարին մեկ անգամ, ինչպես նաև ԲՑԺ պատվաստումներ կատարելու համար ամենամյա վերապատրաստում անցած և վկայագիր ունեցող 2-3 միջին բուժաշխատող:
2) 5000-10000 մանկական ազգաբնակչություն սպասարկող բուժկանխարգելիչ կազմակերպության համար` համապատասխան հետդիպլոմային կրթություն և յուրաքանչյուր 5 տարին մեկ անգամ վերապատրաստում անցած 1 բժիշկ, անվտանգ պատվաստումների կատարման տեխնիկայի վերաբերյալ յուրաքանչյուր 3 տարին մեկ անգամ, ինչպես նաև ԲՑԺ պատվաստումներ կատարելու համար ամենամյա վերապատրաստում անցած և վկայագիր ունեցող 1-2 միջին բուժաշխատող:
3) Մինչև 5000 մանկական ազգաբնակչություն սպասարկող բուժկանխարգելիչ կազմակերպության համար` անվտանգ պատվաստումների կատարման տեխնիկայի վերաբերյալ յուրաքանչյուր 3 տարին մեկ անգամ, ինչպես նաև ԲՑԺ պատվաստումներ կատարելու համար ամենամյա վերապատրաստում անցած և վկայագիր ունեցող 1-2 միջին բուժաշխատող: Բուժկանխարգելիչ կազմակերպության ղեկավարը նշանակում է պատասխանատու բժիշկ պատվաստումային գործընթացի համար:
Բ Ա Ժ Ի Ն 8
Գ Լ ՈՒ Խ 32
ԲԺՇԿԱԿԱՆ ԻՄՈՒՆԱԿԵՆՍԱԲԱՆԱԿԱՆ ՊԱՏՐԱՍՏՈՒԿՆԵՐԻ ԿԻՐԱՌՄԱՆ ՎԱՐՈՒՄ
162. Բժշկական իմունակենսաբանական պատրաստուկների կիրառման ընդհանուր պահանջներն են.
1) Բժշկական իմունակենսաբանական պատրաստուկների (այսուհետև` ԲԻԿՊ) պահանջարկի որոշման, հաշվառման, ծախսի և պահպանման աշխատանքներն արտացոլվում են են ՊՀՀՏ մարմինների, ինչպես նաև պատվաստում իրականացնող ԲԿԿ-ների տարեկան աշխատանքային ծրագրերում:
2) ՊՀՀՏ մարմինների, ինչպես նաև պատվաստում իրականացնող ԲԿԿ-ների ղեկավարների կողմից նշանակվում են պատասխանատու անձինք ԲԻԿՊ-ների պահանջարկի որոշման, հաշվառման և ծախսի պլանավորման, ինչպես նաև սառնարանային սարքավորումների շահագործման և պատվաստանյութերի պահպանման ու տեղափոխման, բժշկական թափոնների հավաքման ու ոչնչացման համար:
3) ԲԻԿՊ-ների պահպանումը պահեստավորման բոլոր մակարդակներում իրականացվում է Առողջապահության նախարարության կողմից սահմանված ԲԻԿՊ-ների արդյունավետ վարման ստանդարտ աշխատանքային ընթացակարգերի:
4) ԲԿԿ-ներում իմունականխարգելման (պատվաստումային) կաբինետում սառնարանային սարքավորումների նորմալ աշխատանքի դեպքում ԲԻԿՊ-ները պահպանվում են առավելագույնը մեկ ամիս ժամկետով:
5) Բոլոր մակարդակներում ապահովվում է մշտական 25 % պահուստային քանակություն: Նոր խմբաքանակի ստացման ժամանակ պահեստավորվում է 25 %-ը, իսկ նախորդ պահեստավորված չափաբաժինն օգտագործվում է:
6) ԲԿԿ-ներում պահպանվում են թերմոկոնտեյներների, սառնարան-պայուսակների և սառցային տարրերի պահուստային քանակություններ պատվաստումային ջոկատների, ինչպես նաև արտակարգ իրավիճակներում (սառնարանային սարքավորումների խափանում, էլեկտրաէներգիայի անջատում) աշխատանքի կազմակերպման համար:
163. Բժշկական իմունակենսաբանական պատրաստուկների պահանջարկի պլանավորումն իրականացվում է.
1) ՊՀՀՏ մարզային/տարածքային կենտրոնների համաճարակաբանը պլանավորում է յուրաքանչյուր տարվա, եռամսյակի ԲԻԿՊ-ների պահանջարկը` հիմք ընդունելով բուժկանխարգելիչ կազմակերպությունների կողմից ներկայացված հայտերը:
2) ԲԻԿՊ-ների եռամսյակային պահանջարկի (ըստ ամիսների) հաշվարկը կատարվում է բուժկանխարգելիչ կազմակերպությունների կողմից` հաշվի առնելով.
ա. Պատվաստումների ազգային օրացույցը,
բ. պատվաստանյութերի թույլատրելի կորստի չափը,
գ. պատվաստումների ենթակա քանակակազմը (նախնական պլան),
դ. նախորդ տարում, նախորդ եռամսյակում պատվաստանյութի կորուստը (ԲՑԺ-ի համար 70%, ԱԿԴՓ, ԱԴՓ, ԱԴՓ-Մ, ՎՀԲ, ԿԿԽ ՕՊՎ պատվաստանյութերի համար կախված պատվաստանյութի սրվակի դեղաչափից՝ 1 դեղաչափ-5%, 10 դեղաչափ-15 - 20%, 20 դեղաչափ-20-30%),
ե. հաշվետու ժամանակամիջոցում պատվաստանյութի մնացորդը,
զ. յուրաքանչյուր պատվաստանյութի համար 25% մշտական պահուստային քանակը:
164. ԲԻԿՊ-ների հայտերի տրման և բաշխման պահանջներն են.
1) ԲԻԿՊ-ների պահանջարկի հայտը կազմվում է բուժկանխարգելիչ կազմակերպության ԲԻԿՊ-ների պահանջարկի պլանավորման պատասխանատուի կողմից` համապատասխան հավելված 1-ի, ներառելով սույն բաժնի 163-րդ կետի 2-րդ ենթակետի պահանջները և ներկայացվում է ՊՀՀՏ մարզային/տարածքային կենտրոնին:
2) ՊՀՀՏ մարզային/տարածքային կենտրոնի կողմից յուրաքանչյուր տարվա, եռամսյակի ԲԻԿՊ-ների հայտերն ամփոփվում և ներկայացվում են մարզային, իսկ մարզայինը` ՀՎԿԿ:
3) Տարեկան հայտը ԲԿԿ-ն ներկայացնում է ՊՀՀՏ մարզային/տարածքային կենտրոնին մինչև ընթացիկ տարվա հունվարի 10-ը` հաշվի առնելով նախորդ տարվա ծախսը և սույն բաժնի 163-րդ կետի 2-րդ ենթակետի պահանջները: ՊՀՀՏ մարզային/տարածքային կենտրոնը մարզի/տարածքի ամփոփ հայտը ներկայացնում է ՀՎԿԿ, մինչև ընթացիկ տարվա հունվարի 15-ը:
4) Եռամսյակային հայտը (ըստ ամիսների) ԲԿԿ-ն ներկայացնում է ՊՀՀՏ մարզային/տարածքային կենտրոնին մինչև ընթացիկ եռամսյակի երրորդ ամսվա 5-ը` հաշվի առնելով նախորդ եռամսյակի ծախսը և սույն բաժնի 163-րդ կետի 2-րդ ենթակետի պահանջները: ՊՀՀՏ մարզային/տարածքային կենտրոնը մարզի/տարածքի ամփոփ հայտը ներկայացնում է ՀՎԿԿ մինչև ընթացիկ եռամսյակի երրորդ ամսվա 10-ը:
5) ՀՎԿԿ-ում համաձայն ՊՀՀՏ մարզային/տարածքային կենտրոնների կողմից ներկայացված հայտերի կազմվում է ԲԻԿՊ-ների ձեռքբերման տարեկան հայտը և բաշխման ցուցակը:
6) Հայտերի հիման վրա պլանավորված և ձեռք բերված ԲԻԿՊ-ների անհրաժեշտ քանակությունները յուրաքանչյուր եռամսյակ ՀՎԿԿ-ի կողմից տրվում է ՊՀՀՏ ենթակայության «Փորձագիտական կենտրոն» ՊՈԱԿ-ներին` համաձայն նրանց կողմից ներկայացված պահանջագրի և լիազորագրի:
7) ՊՀՀՏ ենթակայության «Փորձագիտական կենտրոն» ՊՈԱԿ-ները` ԲԿԿ-ների ներկայացրած հայտերի հիման ՊՀՀՏ մարզային/տարածքային կենտրոնի կողմից կազմված բաշխման ցուցակի համաձայն, սպասարկման տարածքի բուժկանխարգելիչ կազմակերպություններին բաց են թողնում ԲԻԿՊ-ների հաջորդ ամսվա պահանջը` համաձայն վերջիններիս կողմից ներկայացվող լիազորագրի և պահանջագրի` մինչև ընթացիկ ամսվա 25-ը:
165. Բժշկական իմունակենսաբանական պատրաստուկների պահանջարկի որոշման, հաշվառման, պահպանման և ծախսի պլանավորման փաստաթղթերի վարման պահանջներն են.
1) ԲԻԿՊ-ների վարման պատասխանատու անձը`
ա. մասնակցում է պատվաստանյութերի ամսական, եռամսյակային, տարեկան պահանջարկի պլանավորմանը (Հավելված 15),
բ. ստանում, գրանցում և բաշխում է ԲԻԿՊ-ները,
գ. կազմում և ներկայացնում է ամսական հաշվետվություններ ԲԻԿՊ-ների ստացման, ծախսի և պահեստում առկա քանակների վերաբերյալ (ձև Պ-2/հ),
դ. վարում է ԲԻԿՊ-ների, ինչպես նաև պատվաստումներ իրականացնելու համար անհրաժեշտ պարագանների խոտանման արձանագրությունների գրանցամատյանը (Հավելված 24): Արձանագրությունը (Հավելված 16) համարակալվում է, կազմվում` 2 օրինակից, խոտանման հանձնաժողովի անդամների կողմից ստորագրվում, տնօրենի կողմից կնքվում և պահվում է առանձին թղթապանակում, իսկ արձանագրությունում նշված տվյալները գրանցվում են հավելված 24-ի գրանցամատյանի համապատասխան սյունակներում,
ե. վարում է ԲԻԿՊ-ների պահպանման սառնարանների, սառնարան-պայուսակների, թերմոկոնտեյներների գույքագրման և շահագործման մատյանը (հավելված 25),
զ. ներկայացնում է տարեկան տեղեկատվություն գույքագրման և շահագործման վերաբերյալ (Հավելված 27):
166. Անվտանգ և արդյունավետ պատվաստումներին ներկայացվող պահանջներն են.
1) Պատվաստումների նախապատրաստման համար ԲԻԿՊ-ների պատասխանատու անձը`
ա. ստուգում է աշխատանքային օրվա սկզբում և վերջում սառնարանի ջերմաստիճանը և գրանցում համապատասխան տետրում (Հավելված 27),
բ. սառնարանից հանում է օրվա համար պլանավորված անհրաժեշտ քանակի պատվաստանյութերը և նույն արտադրողի կողմից թողարկված լուծիչները,
գ. ուշադիր զննում է պատվաստանյութերը և լուծիչները` ուշադրություն դարձնելով դրանց ամբողջականությանը, պիտանելիության ժամկետին, զգայորոշչի (ինդիկատոր) վիճակին` սրվակի վրա առկայության դեպքում,
դ. ջերմային ռեժիմի խախտման կասկածի դեպքում, ինչպես նաև ԱԿԴՓ, ԱԴՓ, ԱԴՓ-Մ, ԱՓ պատվաստանյութերի սրվակի/շշիկի տեսանելի փոփոխության դեպքում կատարում է թափահարման թեսթ` չտրոհվող փաթիլների առկայությունը բացառելու և համոզվելու համար, որ սրվակները վնասված չեն (սառեցված չեն),
ե. սառցային տարրերը նախապես հանում է սառցարանից, թողնում սենյակային ջերմաստիճանում 30-60 րոպե տևողությամբ կամ 2-3 րոպե պահում է հոսող ջրի տակ` մինչև թափահարելիս տարրի մեջ քիչ քանակությամբ ջրային մասի առաջացումը,
զ. սառցային տարրերը դասավորում է սառնարան-պայուսակի մեջ բոլոր կողմերով,
է. տեղավորում է պատվաստանյութերը և լուծիչները սառնարան-պայուսակի մեջ` սառցային տարրերի կենտրոնում տուփի մեջ` բացառելով պատվաստանյութերի և սառցային տարրերի շփումը,
ը. սառնարան-պայուսակի վերին մասում տեղադրում է պենոպլաստ, փակում սառնարան-պայուսակը և ստուգում հերմետիկությունը:
167. Բուժկանխարգելիչ կազմակերպություններում պատվաստանյութերի բաց սրվակների օգտագործման պահանջներն են.
1) Լուծվող (կենդանի) ԲՑԺ, ԿԿԽ, ԿԿ, կարմրուկի պատվաստանյութերը լուծվում են միայն այն ժամանակ, երբ ներկա է առաջին պատվաստվող անձը:
2) Լուծիչով վերականգնելու համար օգտագործվում են միանվագ ներարկիչ (նախապես ստուգվում է դրանց ամբողջականությունը և պիտանելիության ժամկետը): Լուծիչով լցված ներարկչի ասեղը մտցվում է պատվաստանյութի սրվակի մեջ մինչև վերջ և մի քանի անգամ հավաքվում ու հետ մղվում (ոչ մի դեպքում չթափահարել):
3) Լուծելուց հետո սրվակից ամիջապես հանվում է ասեղով ներարկիչը` պատվաստանյութի երկրորդային ախտոտվածությունը բացառելու համար:
4) Օգտագործված ներարկիչը (ասեղով) անմիջապես գցվում է անվտանգ այրման տուփի մեջ:
5) Նույն ասեղով պատվաստում չի կատարվում և նույն ասեղից այլ ներարկիչով պատվաստանյութ չի հավաքվում:
6) Պատվաստման համար օգտագործվում են ինքնաոչնչացվող/ինքնաարգելափակվող ներարկիչներ:
7) Լուծված (կենդանի) պատվաստանյութերն օգտագործվում են 6 ժամվա ընթացքում: 6 ժամից հետո, անկախ պատվաստանյութի մնացած քանակությունից, այն ոչնչացվում է (գցվում է անվտանգ այրման տուփի մեջ):
8) Եթե սրվակը/շշիկը ռետինե գլխիկով հերմետիկ փակված չէ, այն օգտագործվում է մինչև 2 ժամ, որից հետո ոչնչացվում է (գցվում է անվտանգ այրման տուփի մեջ):
9) Ոչ կենդանի (չվերականգնվող) ԱԿԴՓ, ԱԴՓ, ԱԴՓ-Մ, ԱՓ, Հեպատիտ Բ և կենդանի պատվաստանյութերը բացել առաջին այցելուի հետ, սրվակի վրա նշել բացման (վերականգնման) օրը և ժամը:
10) Նշված պատվաստանյութերի պահպանման բոլոր կանոնները ճշգրիտ պահպանելու դեպքում (պահպանել ճիշտ ջերմային ռեժիմում` +20 - +80) թույլատրվում է օգտագործել բացված.
ա. ՕՊՎ պատվաստանյութը` 3 օր
բ. ԱԿԴՓ-ի խումբը` 5 օր
գ. Հեպատիտ Բ պատվաստանյութը` 5 օր:
11) Բացված սրվակները մինչև հաջորդ երեխայի այցը պահել սառնարան-պայուսակի մեջ պենոպլաստի վրա:
12) Աշխատանքային օրվա վերջում կրկին ստուգել սառնարանի ջերմաստիճանը և գրանցել տետրում, որից հետո սառնարան-պայուսակի մեջ եղած ոչ լրիվ օգտագործված պատվաստանյութերը (ՕՊՎ, ԱԿԴՓ-ի խումբը, Հեպատիտ Բ) վերադարձնել սառնարան, պահել միջին դարակում տուփի մեջ` հաջորդ աշխատանքային օրն օգտագործելու համար:
13) Այն բուժկանխարգելիչ կազմակերպություններում, որտեղ չկա սառնարան և պատվաստանյութերը ՊՀՀՏ ենթակայության «Փորձագիտական կենտրոն» ՊՈԱԿ-ից ստացվել են սառնարան-պայուսակով, աշխատանքային օրվա վերջում ոչնչացնել բոլոր պատվաստանյութերը` անկախ բաց սրվակների օգտագործման վերոհիշյալ պահանջներից:
168. Սառնարանում պատվաստանjութերի տեղադրմանը և սառնարանի օգտագործմանը ներկայացվող պահանջներն են.
1) Սառնարանները տեղադրում են պատից 10 սմ հեռավորությամբ, ջեռուցման աղբյուրներից հեռու:
2) Յուրաքանչյուր սառնարանի համար գրանցվում են տեխնիկական շահագործման տվյալները` թողարկման մակնիշ, թողարկման տարի, ամսաթիվ, պատվաստանյութերի պահման համար պահանջվող +2օ-+8օ ջերմային պայմանների ապահովում, մաշվածության միջին տոկոս և վերանորոգման տեսակ, անհրաժեշտ պահեստամասեր:
3) Յուրաքանչյուր սառնարանում տեղադրում են 2-ական ջերմաչափ` վերին և ստորին դարակներում (կենցաղային սառնարանի դեպքում) և ջերմաստիճանը գրանցում օրը 2 անգամ` համապատասխան մատյանում, ջերմազգայորոշիչ (թերմոինդիկատոր) ջերմային ռեժիմի հսկողության համար:
4) Ջրով լցված սառցային տարրերը պահում են սառցախցերում` հրատապ դեպքերում օգտագործելու համար, օրինակ` հոսանքի անջատման ժամանակ: Սառցախցերում սառցային տարրերով ծանրաբեռնման ժամանակ ապահովվում է դրանց միջև օդի ազատ շրջանառությունը:
5) ԲԻԿՊ-ների տեղափոխման համար բազմակի օգտագործման սառնարան-պայուսակները և թերմոկոնտեյներները հագեցվում են բավարար քանակությամբ սառցային տարրերով:
6) Սառնարանում պատվաստանյութերը պահվում են հիմնական բաժանմունքի վերին երկու դարակներում (կենցաղային սառնարանի դեպքում):
7) Առաջին դարակում սառցախցիկի տակ պահում են սառեցումից «չվախեցող» պատվաստանյութերը` ՕՊՎ, ԿԿԽ, ԿԿՎ, ԿՊՎ, ԲՑԺ:
8) Երկրորդ դարակում պահում են ԱԿԴՓ-ի խումբը, Հեպատիտ Բ, որոնք չի թույլատրվում սառեցնել:
9) Ներքևի դարակում պահում են լուծիչներ և ջրով լցված անոթներ (կամ պահեստային սառցային տարրեր) սառնարանում կայուն ջերմություն պահպանելու համար:
10) Սառնարանի դռան դարակների վրա պատվաստանյութ չի պահպանվում (ջերմաստիճանը ցածր է):
11) Սառնարանում սննդամթերք, այլ դեղորայք, ժամկետանց պատվաստանյութ չի պահպանվում:
12) Սառնարանում թափահարման թեսթի համար նախատեսված պիտակավորված ստուգիչ սրվակը/շշիկը պահվում է մարզային և հանրապետական մակարդակներում` անհրաժեշտության դեպքում դիտարկման համար:
169. ԲԻԿՊ-ները ենթակա չեն օգտագործման, եթե`
1) չեն համապատասխանում ֆիզիկական հատկություններով (պղտորություն, փաթիլավորում և այլն),
2) սրվակի/շշիկի ամբողջականությունը խախտված է,
3) սրվակի/շշիկի վրա առկա է անհասկանալի պիտակավորում կամ այն բացակայում է,
4) պիտանելիության ժամկետն անցել է,
5) պահպանվել կամ տեղափոխվել են ջերմային ռեժիմի խախտումով (զգայորոշչի ցուցմունքներով կամ առանց զգայորոշչի),
6) կենդանի պատվաստանյութերը ենթարկվել են +80-ից բարձր ջերմության ազդեցության: Սրվակի/շշիկի վրա առկա զգայորոշչի գունափոխության դեպքում պատվաստանյութը խոտանվում է:
170. Բուժաշխատողների անվտանգությանը ներկայացվող պահանջներն են.
1) Բուժաշխատողի (պատվաստում իրականացնող, թափոնների պատասխանատու և այլն) վարակման վտանգ առաջանում է պատահական ծակոցների ժամանակ պատվաստվողի արյունով աղտոտման դեպքում:
2) Պատահական ծակոցի դեպքում պատվաստում իրականացնողի արյունը հետազոտվում է ներարկային ուղիով փոխանցվող վարակների նկատմամբ: Առաջին հետազոտությունը կատարվում է պատահարից անմիջապես հետո: Այդ հետազոտությամբ ստացված դրական պատասխանը խոսում է այն մասին, որ բուժաշխատողն արդեն վարակակիր է եղել և բացառում է տվյալ պատահարի հետևանքով նրա մասնագիտական վարակումը: Բացասական պատասխանի դեպքում կրկնակի հետազոտությունն անցկացվում է 3, 6 և 12 ամիս հետո:
3) Պատվաստում իրականացնողի մոտ պատահական ծակոց արձանագրելիս կատարվում է գրանցում պատվաստումների գրանցամատյանում (Հավելված 18) և ներկայացվում է հաշվետվություն (ձև Պ-1/հ):
4) Պատվաստում իրականացնելիս ձեռնարկվում են նախազգուշական միջոցառումներ.
ա. Պատվաստում իրականացնողը պատվաստվում է հեպատիտ Բ-ի դեմ աշխատանքի ընդունվելիս։
բ. Պատվաստում իրականացնողը միանվագ օգտագործման ներարկիչների օգտագործումից հետո ասեղների վրա կափարիչները չի հագցնում։
գ. Օգտագործված ներարկիչները (ասեղները առանց կափարիչով փակելու) հավաքվում են անվտանգ այրման տուփերում:
5) Պատահական ծակոցների ժամանակ ցուցաբերվում է անհետաձգելի բժշկական օգնություն.
ա. ձեռքերն արյունով կամ այլ կենսահեղուկներով աղտոտվելու դեպքում (առանց մաշկի վնասման) անհրաժեշտ է անհապաղ լվանալ հոսող ջրով և օճառով, ապա մշակել որևէ ախտահանող նյութով (ջրածնի պերօքսիդի 3% լուծույթ, 70օ սպիրտ),
բ. մաշկը վնասելիս անհրաժեշտ է վնասված մակերեսից արտասեղմել արյունը, մաշկն ախտահանել 70օ սպիրտով, լվանալ հոսող ջրով և օճառով, ապա նորից մշակել 70օ սպիրտով և 5% յոդով:
171. Բժշկական իմունակենսաբանական պատրաստուկների ստացման, պահպանման, բաշխման, տեղափոխման և օգտագործման գործընթացների մոնիթորինգ.
1) ՊՀՀՏ մարզային/տարածքային կենտրոնների կողմից ԲԻԿՊ ստացման, բաշխման, տեղափոխման և օգտագործման գործընթացների մոնիթորինգն իրականացվում է եռամսյակը մեկ անգամ: Ուսումնասիրության ենթակա են «սառցային շղթայի» պահպանում իրականացնող բոլոր կազմակերպությունները` անկախ սեփականության ձևից:
2) Մոնիթորինգն իրականացվում է`
ա. ԲԻԿՊ-ների ստացման, պահպանման, բաշխման, տեղափոխման և օգտագործման համար պատասխանատու անձանց աշխատանքի նկատմամբ:
բ. ԲԻԿՊ-ների պահպանման և տեղափոխման համար նախատեսված սառնարանային սարքավորումներում անհրաժեշտ ջերմային ռեժիմի և աշխատանքի նկատմամբ:
գ. Բուժկանխարգելիչ կազմակերպություններում ԲԻԿՊ-ների ստացման, պահպանման, հանձնման և օգտագործման, սառնարանային սարքավորումների տեխնիկական ապահովման և շահագործման նկատմամբ:
3) Մոնիթորինգը ներառում է.
ա. հաշվետվական փաստաթղթերի ամփոփում,
բ. ԲԻԿՊ-ների ստացման և հանձնման, սառնարանային սարքավորումների տեխնիկական ապահովման և շահագործման ջերմաստիճանի գրանցամատյանների, պահեստավորված սառցային տարրերի կամ սառցային տարրերի առկայության ուսումնասիրություն,
գ. իմունականխարգելման աշխատանքների պատասխանատու բուժաշխատողների գիտելիքների և հմտությունների ուսումնասիրություն,
դ. ԲԻԿՊ-ների պահպանման և տեղափոխման համար նախատեսված սառնարանային սարքավորումների ուսումնասիրություն:
4) ԲԻԿՊ-ների ստացման գործընթացի մոնիթորինգի ժամանակ ուսումնասիրվում է`
ա. բուժաշխատողների պարտականությունների կատարողականը,
բ. սառնարան-պահարանների, սառնարանների, սառցային խցիկների, թերմոկոնտեյներների բեռնավորվածությունը,
գ. ջերմային զգայորոշիչների (ինդիկատորների) ցուցումների տվյալները ԲԻԿՊ-ների ստացման ժամանակ` պահեստում, պատվաստումների սենյակում և սառցային տարրերի վիճակը (հալած վիճակ կամ սառույցի առկայություն),
դ. ԲԻԿՊ-ների վրա պիտակների առկայությունը,
ե. ԲԻԿՊ-ների պիտանելիության ժամկետը,
զ. ստացած ԲԻԿՊ-ների տեղադրումը սառնարանում` ըստ պիտանելիության ժամկետների: Կարճ պիտանելիության ժամկետներով ԲԻԿՊ-ներն օգտագործվում են առաջնահերթ,
է. ԲԻԿՊ-ների ստացման և հաշվառման մատյանների վարումը:
5) ԲԻԿՊ-ների պահպանման գործընթացի մոնիթորինգի ժամանակ ուսումնասիրվում է`
ա. սառցային խցիկի, սառնարանի ջերմաստիճանը,
բ. ջերմաստիճանի գրանցման մատյանի վարումը` ջերմաստիճանի գրանցում օրը երկու անգամ` առավոտյան և երեկոյան,
գ. սառնարանի դարակներում տարբեր ԲԻԿՊ-ների ճիշտ դասավորվածությունը,
դ. սառնարանում կամ սառնարանային խցիկում բավարար քանակի սառեցված սառցային տարրերի առկայությունը,
ե. սառնարանում կողմնակի իրերի բացակայությունը (սննդամթերք, ըմպելիք, դեղամիջոց),
զ. սառնարանի ներքևի դարակում ջրով շշերի առկայությունը,
է. սառնարանում ջերմաչափերի և ջերմային զգայորոշիչների (ինդիկատորների) առկայությունը:
6) ԲԻԿՊ-ների բաշխման կարգի մոնիթորինգի ժամանակ ուսումնասիրվում է`
ա. նախկինում ստացած ԲԻԿՊ-ների բախշման գրանցումը,
բ. ԲԻԿՊ-ների պիտանելիության ժամկետը,
գ. ժամկետանց ԲԻԿՊ-ների վարման կարգը:
7) ԲԻԿՊ-ների տեղափոխման հսկողության ժամանակ ուսումնասիրվում է`
ա. ԲԻԿՊ-ների տեղափոխման համար օգտագործվող ջերմային զգայորոշիչների (ինդիկատորների) ժամկետային ցուցանիշները,
բ. թերմոկոնտեյներների անձնագրում նշված սառցային տարրերի բնութագրի համապատասխանությունը,
գ. ջերմային զգայորոշիչների (ինդիկատորների) օգտագործման թույլտվության առկայությունը,
դ. թերմոկոնտեյներների և հատուկ սառցամեքենաների ներքին մակերեսների սանիտարական մշակման կատարումը,
ե. թերմոկոնտեյներներում տեղադրվող սառցային տարրերի պատրաստման և տեղադրման կանոնները,
զ. թերմոկոնտեյներներում կամ այլ տարողություններում ԲԻԿՊ-ների պահպանման ջերմային ռեժիմի հսկողությունը։
8) ԲԻԿՊ-ների տեղափոխման համար նախատեսված թերմոկոնտեյների կամ այլ տարողությունների վիճակի մոնիթորինգը ներառում է`
ա. ԲԻԿՊ-ների պահպանման և տեղափոխման ջերմային զգայորոշչի (թերմոինդիկատորի) գրանցման փաստաթղթերի առկայությունը,
բ. սենյակային ջերմաստիճանի պայմաններում սառցային տարրերի պահպանումը մինչև եղյամի անհետացումը և չորացումը` նախքան թերմոկոնտեյներ տեղափոխելը,
գ. լուծիչների պահպանումը համապատասխան պատվաստանյութի հետ,
դ. սառեցումից վտանգվող պատվաստանյութերի սառեցման կանխարգելման միջոցառումների իրականացումը,
ե. ԲԻԿՊ-ների դասավորումը թերմոկոնտեյներում սենյակային ջերմաստիճանի պայմաններում՝ 10 րոպեից ոչ ավելի:
9) Պատվաստման սենյակում ԲԻԿՊ-ների օգտագործման ժամանակ ստուգվում է`
ա. սառնարանից միանվագ հանված ԲԻԿՊ-ների սրվակների անհրաժեշտ քանակը,
բ. ԲԻԿՊ-ների օգտագործման ժամանակ սառնարանի դռան վիճակը (փակվում են հերմետիկ և բացվում են միայն անհրաժեշտության դեպքում` նոր սրվակ հանելիս),
գ. սառնարանի տեղակայումը` պաշտպանված արևի ճառագայթներից։
10) Սառնարանային սարքավորումների շահագործման մոնիթորինգի ժամանակ ուսումնասիրվում է`
ա. սառնարանային սարքավորումների շահագործման տեխնիկական վիճակի կանոնավոր հսկողությունը,
բ. սառնարանային սարքավորումների աշխատանքի ընթացքում անսարքությունների առկայությունը և դրանց ժամանակին վերացումը,
գ. սառնարանային սարքավորումների անսարքության պատճառների գրանցում (տեխնիկական պատճառներ, լրացուցիչ պահեստամասերի բացակայություն, անձնակազմի անպատրաստվածություն),
դ. սառնարանային սարքավորումների առավել հաճախակի անսարքությունների պատճառները և դրանց վերացման ժամկետը,
ե. վթարային համակարգերի պատրաստականությունը (ահազանգ, հոսանքի ապահովում և այլն):
172. Պատվաստանյութերի մնացորդների, օգտագործված ներարկիչների, ասեղների ոչնչացումն իրականացվում է.
1) Շշիկներում կամ սրվակներում պատվաստանյութերի մնացորդները, միանվագ օգտագործման (ինքնաարգելափակվող) ներարկիչները, ասեղները հավաքվում են անվտանգ այրման տուփերում մինչև 3/4-ի չափով և այրվում են համապատասխան հրահանգով:
2) Անվտանգ այրման տուփերի ոչնչացման գործընթացի համար ԲԿԿ-ի ղեկավարի կողմից նշանակվում է պատասխանատու անձ և յուրաքանչյուր անգամ կատարվում է գրանցում` համապատասխան մատյանում (հավելված 28):
Հավելված 1
ԲՈՒԺԿԱՆԽԱՐԳԵԼԻՉ ԿԱԶՄԱԿԵՐՊՈՒԹՅՈՒՆՆԵՐՈՒՄ ԿԱՆԽԱՐԳԵԼԻՉ ՊԱՏՎԱՍՏՈՒՄՆԵՐԻ ՊԼԱՆԱՎՈՐՈՒՄ
|
Պատվաստում |
Տարիքային խումբ |
|
Պատվաստում կապույտ հազի դեմ |
Նախորդ 3 տարում ծնված երեխաների միջին թիվ |
|
Կրկնապատվաստում կապույտ հազի դեմ |
2 տարեկան երեխաների թիվ* |
|
Պատվաստում դիֆթերիայի դեմ |
Նախորդ 3 տարում ծնված երեխաների միջին թիվ |
|
Կրկնապատվաստում դիֆթերիայի դեմ-1 |
2 տարեկան երեխաների թիվ* |
|
Կրկնապատվաստում դիֆթ. դեմ - 2 |
6 տարեկան երեխաների թիվ* |
|
Կրկնապատվաստում դիֆթ. դեմ - 3 |
16 տարեկան երեխաների թիվ* |
|
Կրկնապատվաստում դիֆթ. դեմ 10 տարին մեկ |
26, 36, 46, 56 տարեկանների թիվ |
|
Պատվաստում փայտացման դեմ |
Նախորդ 3 տարում ծնված երեխաների միջին թիվ |
|
Կրկնապատվաստում փայտաց. դեմ - 1 |
2 տարեկան երեխաների թիվ* |
|
Կրկնապատվաստում փայտաց. դեմ - 2 |
6 տարեկան երեխաների թիվ* |
|
Կրկնապատվաստում փայտաց. դեմ - 3 |
16 տարեկան երեխաների թիվ* |
|
Կրկնապատվաստում փայտաց. դեմ 10 տարին մեկ |
26, 36, 46, 56 տարեկանների թիվ |
|
Պատվաստում պոլիոմիելիտի դեմ |
Նախորդ 3 տարում ծնված երեխաների միջին թիվ |
|
Կրկնապատվաստում պոլիո-ի դեմ - 1 |
2 տարեկան երեխաների թիվ* |
|
Կրկնապատվաստում պոլիո-ի դեմ - 2 |
6 տարեկան երեխաների թիվ* |
|
Պատվաստում ԿԿԽ-ի դեմ |
1 տարեկան երեխաների թիվ* |
|
ԿԿԽ-ի երկրորդ դեղաչափ |
6 տարեկան երեխաների թիվ* |
|
Պատվաստում ԲՑԺ |
Նախորդ 3 տարում ծնված երեխաների |
|
Հեպատիտ Բ |
Նախորդ 3 տարում ծնված երեխաների միջին թիվ |
|
Կրկնապատվաստում ԲՑԺ |
Սպի չունեցող 6-7 տարեկան երեխաներ* |
* Այն երեխաները, որոնց նշված տարիքը լրանում է տվյալ տարում:
Հավելված 2
ՀԱՄԱՃԱՐԱԿԱԲԱՆԱԿԱՆ ՑՈՒՑՈՒՄՆԵՐ ԿԱՆԽԱՐԳԵԼԻՉ ՊԱՏՎԱՍՏՈՒՄՆԵՐԻ ԻՐԱԿԱՆԱՑՄԱՆ ՀԱՄԱՐ
|
Պատվաստման ենթակա քանակակազմ |
Հիվանդության անվանում |
Պատվաս- |
Կրկնա- |
|
1. Որովայնային տիֆի բարձր հիվանդացությամբ տարածքներում բնակվող բնակչություն 2. Որովայնային տիֆի քրոնիկ ջրային բռնկումների տարածքներում բնակվող բնակչություն 3. Անձինք, ովքեր զբաղվում են ջրահեռացման համակարգի աշխատանքներով: Որովայնային տիֆի էնդեմիկ (գերտեղաճարակային) շրջաններ և երկրներ մեկնողներին, հիվանդության օջախի հետ շփման մեջ գտնվող անձանց 4. Անձինք, ովքեր աշխատում են որովայնային տիֆի հարուցչի կենդանի կուլտուրաների հետ |
Որովայնային տիֆ |
սկսած 3 կամ 15 տարեկանից` |
1 կամ 3 տարի հետո` կախված պատ-վաստա-նյութի տեսակից |
|
1. Մենինգակոկի Ա և Ց շճախմբերով հարուցված մենինգակոկային վարակների օջախների 2 տարեկանից բարձր կոնտակտավորներ |
Մենինգա- |
սկսած 1 տարեկանից` կախված պատվաստա- |
3 տարուց հետո |
|
1. Վիրուսային հեպատիտ Ա-ով բարձր հիվանդա-ցությամբ տարածքներում բնակվող երեխաներ |
Վիրուսային հեպատիտ Ա |
Համաձայն պատվաստա- |
|
|
1. Ընտանիքներում ավստրալիական անտիգենակրի և քրոնիկ հեպատիտ Բ-ով հիվանդի առկայության դեպքում նախկինում չպատվաստված երեխաներ և մեծահասակներ |
Վիրուսային հեպատիտ Բ |
Ցանկացած տարիքում |
|
|
1. 60 տ-ից բարձր անձինք, ովքեր տառապում են քրոնիկ սոմատիկ հիվանդություններով, ՍՇՎՀ-ներով հաճախ հիվանդացողներ, նախադպրոցական տարիքի երեխաներ, աշակերտներ, բուժաշխատողներ, սպասարկման ոլորտի, տրանսպորտի, ուսումնական կազմակերպությունների աշխատակիցներ |
Գրիպ |
սկսած 6 ամսականից` կախված պատվաստա- |
ամեն տարի |
|
1. Համաճարակային պարոտիտի օջախի կոնտակտավորներ, ովքեր չեն հիվանդացել և չեն պատվաստվել |
Համաճարակա- |
սկսած 1 տարեկանից |
|
|
1. Կարմրուկի օջախի կոնտակտավորներ, ովքեր չեն հիվանդացել և չեն պատվաստվել |
Կարմրուկ |
սկսած 1 տարեկանից` |
|
|
1. Դիֆթերիայի օջախի կոնտակտավորներ, ովքեր չեն պատվաստվել և չեն հիվանդացել դիֆթերիայով |
Դիֆթերիա |
սկսած 2 ամսականից |
|
|
1. Տուլարեմիայի տեսակետից էնզոոտիկ տարածքների ազգաբնակչություն, ինչպես նաև աշխատանքային նպատակով նշված վայրեր ժամանած անձինք` - գյուղատնտեսական, հիդրոտեխնիկական, շինարարական, կրծողազերծման, միջա-տազերծման, աշխարհագրական, գրունտային, էքսպեդիցիոն և այլ աշխատանքներ - անտառի բնակչության հանգստի և առողջացման գոտիների բարեկարգման և մաքրման և այլ աշխատանքներ2. Անձինք, ովքեր աշխատում են տուլարեմիայի հարուցչի կենդանի կուլտուրաների հետ |
Տուլարեմիա |
սկսած 7 տարեկանից |
Յուրա-քանչյուր 5 տարին մեկ անգամ |
|
1. Ժանտախտի տեսակետից էնզոոտիկ բնակավայրերի ազգաբնակչություն |
Ժանտախտ |
սկսած 2 տարեկանից |
1 տարի հետո |
|
1. Անձինք, ովքեր աշխատում են` - բրուցելոզի տեսակետից անապահով տնտեսություններում (անասնաբույծներ, անասնաբույժներ, զոոտեխնիկներ և այլն), - հիվանդ կենդանիների սպանդի ենթարկող և միս-մսեղիք մշակող կազմակերպություններում, - բրուցելոզի հարուցչի կենդանի կուլտուրաների հետ |
Բրուցելոզ |
սկսած 18 տարեկանից |
1 տարի հետո |
|
1. Սիբիրյան խոցի տեսակետից անապահով էնզոոտիկ տարածքների աշխատողներ - գյուղատնտեսական, հիդրոտեխնիկական, շինարարական, կրծողազերծ, միջատազերծ, աշխարհագրական, գրունտային, էքսպեդիցիոն և այլն, - գյուղատնտեսական մթերքների պահպանում, մշակում և վերամշակում, - հիվանդ կենդանիների սպանդի ենթարկող և միս- մսեղիք, կաշի մշակող անձինք, մորթազերծողներ և այլն: 2. Անձինք, ովքեր աշխատում են սիբիրյան խոցի հարուցչի կենդանի կուլտուրաների հետ |
Սիբիրյան խոց |
սկսած 14 տարեկանից |
1 տարի հետո |
|
1. Անձինք, ովքեր կատարում են հսկողությունից դուրս կենդանիների որս և պահում |
Կատաղություն |
Համաձայն պատվաստա- |
|
|
1. Անձինք, ովքեր իրականացնում են ներքոհիշյալ աշխատանքները` - լեպտոսպիրոզի տեսակետից անապահով էնզոոտիկ տարածքների տնտեսություններում գյուղատնտեսական մթերքների պահպանմամբ և մշակմամբ զբաղվող անձինք - լեպտոսպիրոզով հիվանդ կենդանիների սպանդի ենթարկող և միս-մսեղիք մշակող անձինք - թափառող կենդանիների որս և խնամք իրականացնող անձինք 2. Անձինք, ովքեր աշխատում են լեպտոսպիրոզի հարուցչի կենդանի կուլտուրաների հետ |
Լեպտոսպիրոզ |
սկսած 7 տարեկանից |
1 տարի հետո |
Հավելված 3
ԻՄՈՒՆԱԿԱՆԽԱՐԳԵԼՄԱՆ ԿԱԲԻՆԵՏՆԵՐԻ ՍԵՆՔԱՅԻՆ ԿԱԶՄԻՆ ԵՎ ՄԱԿԵՐԵՍՆԵՐԻՆ ՆԵՐԿԱՅԱՑՎՈՂ ՊԱՀԱՆՋՆԵՐ
|
1 հերթափոխին |
200 հաճախում |
300 հաճախում |
450 հաճախում |
600 հաճախում |
|
ա) քարտադարանային սենք |
15 մ2 |
18 մ2 |
20 մ2 |
20 մ2 |
|
բ) պատվաստման սենք |
10 x 2 մ2 |
10 x 2 մ2 |
10 x 2 մ2 |
10 x 2 մ2 |
|
գ) ԲՑԺ-ի սենք |
10 մ2 |
10 մ2 |
10 մ2 |
10 մ2 |
1. Բժշկի) բուժքրոջ սենյակի հագեցվածություն`
1) սեղան (բժշկի և բուժքրոջ համար),
2) 4 հատ աթոռ,
3) 1 թախտ,
4) 1 բարուրման սեղանիկ,
5) 1 հատ ճնշումը չափելու սարք,
6) 2 հատ ջերմաչափ,
7) ջերմաչափերի պահման տարողություններ` «մաքուր» և «կեղտոտ» մակնշումներով,
8) միանվագ օգտագործման մածկաթիակ:
2. Պատվաստումների իրականացման սենյակի հագեցվածություն`
1) պատվաստանյութերի պահման սառնարան` մակնշված դարակներով, 2 ջերմաչափով,
2) թերմոկոնտեյներ և սառնարան-պայուսակներ,
3) սառցային տարրեր, որոնց քանակը համապատասխանում է թերմոկոնտեյների և սառնարան-պայուսակների օգտագործման հրահանգում նշված քանակին,
4) բժշկական պահարան դեղորայքի համար,
5) բժշկական թախտ` 1 հատ,
6) բարուրման սեղան` 1 հատ,
7) պիտակավորված բժշկական սեղաններ,
8) բուժքրոջ աշխատանքային սեղան, փաստաթղթերի և բոլոր բժշկական իմունակենսաբանական պատվաստումների հրահանգների համար պահարան,
9) ձեռքերի լվացման համար լվացարան,
10) անվտանգ այրման տուփեր` օգտագործված ներարկիչների և ներարկման նյութի հավաքման համար,
11) փափուկ գույք (բամբակ` 1 ներարկման համար 1.0 գ),
12) սրբիչներ,
13) ախտահանիչ նյութի պաշար,
14) Առաջին օգնության միջոցների հավաքածու`
ա. ադրենալին 0.1 % (1.0 մլ-10 սրվակ),
բ. հակահիստամինային պատրաստուկ (1 %-անոց դիմեդրոլ` 5 սրվակ, և այլն),
գ. կորտիկոստերոիդներ (դեքսամետազոն` 5 սրվակ, և այլն),
դ. կոֆեին (5 սրվակ),
ե. ռետինե սեղմակ` 2 հատ,
զ. ներարկիչ (2 գրամանոց):
15) Քարտադարան:
3. Քարտադարանը.
1) Ձեռքի տեխնոլոգիական աշխատանքով քարտադարանը հագեցված է`
ա. դարակաշարերով և արկղերով 063 ձևերի համար,
բ. պատվաստումների գրանցամատյան, բժշկական իմունակենսաբանական պատրաստուկների գրանցամատյան, հաշվետվությունների կրկնօրինակները,
գ. հետպատվաստումային անբարեհաջող դեպքերի գրանցամատյան,
դ. աշխատանքային սեղաններ, աթոռներ,
ե. միկրոհաշվիչներ:
2) Ավտոմատացված համակարգով քարտադարանը հագեցված է անհատական համակարգիչներով, որոնք ապահովված են համապատասխան համակարգչային ծրագրով և տեղեկատվական բազայով:
Հավելված 4
ԻՄՈՒՆԱԿԱՆԽԱՐԳԵԼՄԱՆ ԳՈՐԾԸՆԹԱՑՈՒՄ ԸՆԴԳՐԿՎԱԾ ՄԱՍՆԱԳԵՏՆԵՐԻ ՊԱՐՏԱԿԱՆՈՒԹՅՈՒՆՆԵՐԸ, ԳԻՏԵԼԻՔՆԵՐԻ ԵՎ ԱՇԽԱՏԱՆՔԻ ԾԱՎԱԼՆԵՐԸ
1. Իմունականխարգելման գործընթացն իրականացվում է՝
1) քաղաքներում՝ մանկական բուժկանխարգելիչ կազմակերպությունների ղեկավարների, մանկաբույժների, ընտանեկան բժիշկների, միջին բուժաշխատողների, համաճարակաբանների կողմից,
2) գյուղերում՝ մանկաբույժների, ընտանեկան բժիշկների, մանկական ծառայության պատասխանատու բժիշկների, միջին բուժաշխատողների, համաճարակաբանների կողմից:
2. Իմունականխարգելման կաբինետի բժշկի աշխատանքի ծավալ`
1) կանխարգելիչ պատվաստումների տարեկան, եռամսյակային և ամսական պլանի կազմում,
2) պատվաստումն իրականացնելու համար անհրաժեշտ միջոցների (պատվաստանյութ, ներարկիչ, այրման տուփ և այլն) պահանջարկի որոշում և հայտի ներկայացում,
3) սպասարկման տարածքի մանկական ազգաբնակչության ժամանակին և լիարժեք հաշվառման մշտական հսկողություն,
4) կանխարգելիչ պատվաստումների մոնիթորինգի իրականացում, պատվաստումներում ընդգրկվածության (ամբողջական, ժամանակին, ըստ առանձին պատվաստումների) և կորստի մակարդակի, պատվաստումների որակի գնահատում,
5) պատվաստումների պլանի կատարողականի, հաշվետվությունների հավաստիության հսկողություն,
6) հակացուցումներով երեխաների հսկողության իրականացում` նրանց ընտրանքային զննում,
7) չհիմնավորված հակացուցումների նկատմամբ մշտական հսկողություն,
8) հանձնաժողովին հակացուցումներով, հրաժարված դեպքերի ներկայացում, հսկողություն ստացիոնարում նրանց հետազոտությունների արդյունքների ներկայացման և հանձնաժողովում հակացուցումների, հրաժարականի սահմանման և հակացուցումներով երեխաների համար նախապատրաստման պլանի կատարողականի նկատմամբ,
9) հետպատվաստումային անբարեհաջող դեպքերի ժամանակին հայտնաբերում, գնահատում, բուժում, հսկողություն, գրանցում, հաղորդում, հաշվառում և հետաքննություն (համաճարակաբանի, տեղամասային մանկաբույժի հետ),
10) կազմակերպված և անկազմակերպ երեխաների պատվաստումային կարգավիճակի գնահատում և առկա խնդիրների վերացմանն ուղղված միջոցառումների մշակում և իրականացում,
11) իմունականխարգելման գործընթացում ընդգրկված ԲԿԿ-ի բուժաշխատողների աշխատանքի կազմակերպման, անվտանգ պատվաստումների և այլ հարցերով հրահանգավորում,
12) իմունականխարգելման գործընթացում օգտագործվող գրանցամատյանների, հաշվառման և հաշվետվությունների ձևաթղթերի վարման հսկողություն,
13) ծնողին տրվող «Կանխարգելիչ պատվաստման քարտում» համապատասխան գրանցում,
14) Պատվաստվողին և/կամ ծնողին իրազեկում հետպատվաստումային շրջանում հնարավոր ռեակցիաների մասին,
15) հանրության, այդ թվում՝ բուժաշխատողների, իրազեկում և խորհրդատվություն պատվաստումային գործընթացի վերաբերյալ:
3. Տեղամասային (ընտանեկան, ամբուլատորիայի, ԲՄԿ-ի) բժշկի աշխատանքի ծավալ.
1) կանխարգելիչ պատվաստումների տարեկան, եռամսյակային և ամսական պլանի կազմում` իմունականխարգելման կաբինետի բժշկի, իսկ բժիշկների բացակայության դեպքում՝ բուժքույրերի հետ,
2) բժշկական զննում (պարտադիր ջերմաչափում), պատվաստումների նշանակում, հակացուցումների որոշում,
3) պատվաստված երեխաների նկատմամբ բժշկական հսկողության իրականացում,
4) հանձնաժողովին հակացուցումներով, հրաժարված դեպքերի ներկայացում, հսկողություն ստացիոնարում նրանց հետազոտությունների արդյունքների ներկայացման և հանձնաժողովում հակացուցումների, հրաժարականի սահմանման և հակացուցումներով երեխաների համար նախապատրաստման պլանի կատարողականի նկատմամբ,
5) հակացուցումների դեպքում` ուղեգրում հետազոտության (անհրաժեշտության դեպքում),
6) հետպատվաստումային անբարեհաջող դեպքերի ժամանակին հայտնաբերում, գնահատում, բուժում, հսկողություն, գրանցում, հաղորդում, հաշվառում և հետաքննություն (համաճարակաբանի, իմունկաբինետի բժշկի հետ),
7) պատվաստված երեխաների առողջական վիճակի դիտարկում` հետպատվաստումային անբարեհաջող դեպքերի ժամանակին հայտնաբերման նպատակով,
8) անհրաժեշտության դեպքում ՀԱԴ-ով երեխաների ուղեգրում հոսպիտալացման համար,
9) կանխարգելիչ պատվաստումների մոնիթորինգի իրականացում, պատվաստումներում ընդգրկվածության (ամբողջական, ժամանակին, ըստ առանձին պատվաստումների) և կորստի, պատվաստումների որակի գնահատում` իմունականխարգելման կաբինետի բժշկի բացակայության դեպքում,
10) ծնողներին տրվող «Պատվաստման քարտում» համապատասխան գրանցում,
11) Պատվաստվողին և/կամ ծնողին իրազեկում հետպատվաստումային շրջանում հնարավոր ռեակցիաների մասին,
12) ծնողներին իրազեկում և խորհրդատվություն` պատվաստումային գործընթացի վերաբերյալ:
4. Տեղամասային (Առողջության կենտրոնի, ամբուլատորիայի, ԲՄԿ-ի) բուժքրոջ աշխատանքի ծավալ`
1) տարածքի բնակչության հաշվառում` տարին երկու անգամ,
2) 063 ձևերի համեմատություն` քարտադարանի բուժքրոջ հետ,
3) սպասարկման տարածքի հկողություն և նորածինների ամսական հաշվառում` պատվաստումների ժամանակին պլանավորման և պատվաստումներում ընդգրկվածության համար,
4) կանխարգելիչ պատվաստումների տարեկան, եռամսյակային և ամսական պլանի կազմում` բժիշկների բացակայության դեպքում,
5) պատվաստումն իրականացնելու համար անհրաժեշտ միջոցների (պատվաստանյութ, ներարկիչ, այրման տուփ և այլն) պահանջարկի որոշում և հայտի ներկայացում` բժիշկների բացակայության դեպքում,
6) պատվաստման ենթակա անձանց անվանական ցուցակների կազմում (ամսական)` քարտադարանի բուժքրոջ հետ,
7) պատվաստման ենթակա անձանց հրավիրում` պատվաստումների ամսական պլանի համաձայն,
8) դիսպանսեր հսկողության ներքո հակացուցումներով երեխաների հրավիրում տեղամասային բժշկի մոտ,
9) պատվաստված երեխաների առողջական վիճակի դիտարկում` հետպատվաստումային անբարեհաջող դեպքերի ժամանակին հայտնաբերման նպատակով, առկայության դեպքում անմիջապես տեղեկացնել բժշկին,
10) քարտադարանի բուժքրոջ ամսական տեղեկացում` յուրաքանչյուր երեխայի չպատվաստվելու պատճառների, հաշվառումից դուրս բերված, կազմակերպված կազմակերպություն ընդունված երեխաների մասին,
11) քարտադարանի բուժքրոջն ամսական տեղեկատվության տրամադրում` սպասարկման տարածքում մանկական նախադպրոցական կազմակերպություններ և դպրոցներ հաճախող երեխաների պատվաստումային կարգավիճակի վերաբերյալ,
12) կանխարգելիչ պատվաստումների մոնիթորինգի իրականացում, պատվաստումներում ընդգրկվածության (ամբողջական, ժամանակին, ըստ առանձին պատվաստումների) և կորստի, պատվաստումների որակի գնահատում բժիշկների բացակայության դեպքում,
13) քարտադարանի բուժքրոջը յուրաքանչյուր ամսվա ընթացքում կատարված պատվաստումների հաշվետվության ներկայացում,
14) պատվաստվողին և/կամ ծնողին իրազեկում հետպատվաստումային շրջանում հնարավոր ռեակցիաների մասին,
15) ծնողներին տրվող «Կանխարգելիչ պատվաստման քարտում» համապատասխան գրանցում,
16) ծնողներին իրազեկում և խորհրդատվություն` պատվաստումային գործընթացի վերաբերյալ:
5. Պատվաստումային կաբինետի բուժքրոջ աշխատանքի ծավալ`
1) պատվաստումային կաբինետի սանիտարական վիճակի հսկողություն,
2) պատվաստումների ընթացակարգի պահանջների կատարում,
3) բժշկի կողմից նշանակված պատվաստումների իրականացում` պահպանելով պատվաստումների անվտանգությունը,
4) պատվաստումների և իմունակենսաբանական պատրաստուկների գրանցամատյանների վարում,
5) պատվաստումների գրանցում 0063 ձևերում, «Երեխայի բժշկական հսկողության ամբուլատոր քարտում»,
6) բժշկի հանձնարարությամբ և հսկողությամբ անհրաժեշտ պատվաստանյութերի և օժանդակ պարագաների ստացում,
7) պատվաստանյութերի սառցային շղթայի պահպանման պահանջների կատարում:
6. Կանխարգելիչ պատվաստումային գործընթացից առաջ պատվաստում իրականացնողը`
1) ստուգում է բժշկի կողմից տրված պատվաստման թույլտվության առկայությունը,
2) համեմատում է սրվակի վրա գրված պատվաստանյութի անվանումը բժշկի նշանակման հետ, ստուգում է տարբերակումը` մակնշումը, պատվաստանյութի պահպանման ժամկետը և սրվակի ամբողջականությունը,
3) կատարում է պատվաստանյութի ներարկման համար անհրաժեշտ նախապատրաստական միջոցներ (պատրաստուկի որակի դիտողական գնահատում (թափահարում), սրվակի բացում, պատվաստանյութի լուծում),
4) մշակում է պատվաստման տեղը,
5) ճշգրիտ հավաքում է պատվաստանյութի պահանջվող չափաքանակը` օգտագործելով միայն միանվագ ինքնաարգելափակվող ներարկիչ և ներարկում է ճիշտ տեղում, ներմուծման ճիշտ ձևով (ե/մ, մ/մ և այլն` ըստ ուղեկցող հրահանգի):
7. Կանխարգելիչ պատվաստումային գործընթացից հետո պատվաստում իրականացնողը`
1) տեղադրում է բազմադեղաչափ պատվաստանյութի սրվակը կամ ֆլակոնը սառնարան - պայուսակում կամ սառնարանում (օրվա վերջում),
2) հավաքում է օգտագործված ներարկիչները, սրվակը կամ ֆլակոնը անվտանգ այրման տուփերում,
3) կատարում է գրառումներ կատարված պատվաստումների վերաբերյալ հաշվառման ձևերում,
4) պատվաստվողին (կամ ծնողին) տեղեկացնում է հնարավոր հետպատվաստումային ռեակցիաների մասին:
8. Իմունականխարգելման կաբինետի քարտադարանի բուժքրոջ աշխատանքի ծավալ`
1) յուրաքանչյուր նորածնի և նոր ընդգրկված երեխայի համար 0063 ձևի լրացում,
2) թիվ 0063 ձևերի քարտադարանի ստեղծում և վարում՝ ըստ տեղամասերի և ամիսների,
3) հաշվառումից հետո տեղամասային բուժքրոջ հետ տարին 2 անգամ երեխաների հաշվառման լիարժեքության համեմատում` ըստ 0063 ձևերի,
4) պատվաստումների ամսական պլանների կազմում` տեղամասային բուժքրոջ հետ,
5) կատարած պատվաստումների վերաբերյալ տեղամասային բուժքույրերից, մանկական նախադպրոցական կազմակերպություններից և դպրոցներից նախորդ ամսվա հաշվետվությունների ընդունում, ամփոփում և ներկայացում,
6) ամսվա վերջում ԲԿԿ-ում կատարած պատվաստումների վերլուծություն:
9. Իմունականխարգելման գործընթացում ներգրավված մասնագետների գիտելիքների ծավալները`
1) պատվաստումից հետո անհետաձգելի բուժօգնության կազմակերպում և իրականացում,
2) անվտանգ պատվաստումների իրականացում՝ պատվաստանյութերի տեղափոխման, պահպանման, կորստի, բաց սրվակների օգտագործման, թափոնների ոչնչացման պահանջների իմացություն, պատվաստման իրականացման տեխնիկայի տիրապետում,
3) սառցային շղթայի պահպանում,
4) գրանցամատյանների վարում,
5) ժամանակին և ամբողջական հաշվետվությունների կազմում և ներկայացում,
6) հակացուցումների ճշգրիտ իմացություն, հետաձգումների գրագետ հիմնավորում և գրանցամատյանի վարում,
7) հետպատվաստումային անբարեհաջող դեպքերի սահմանման, ակտիվ հայտնաբերման, ՀԱԴ-երի հաղորդման, հետաքննության գործընթացների իմացություն:
Հավելված 5
Ց Ա Ն Կ
ԱՐՅԱՆ ՊԱՏՐԱՍՏՈՒԿՆԵՐԻ ՕԳՏԱԳՈՐԾՈՒՄԻՑ ՀԵՏՈ ԿԵՆԴԱՆԻ ՊԱՏՎԱՍՏԱՆՅՈՒԹԵՐՈՎ ՊԱՏՎԱՍՏՈՒՄՆԵՐԻ ՀԵՏԱՁԳՄԱՆ ԺԱՄԿԵՏՆԵՐԻ (ԲԱՑԻ ՊՈԼԻՈՄԻԵԼԻՏԻ ՊԱՏՎԱՍՏՈՒՄԻՑ)
|
Արյան պատրաստուկներ |
Դեղաչափ |
Պատվաստման հետաձգման ժամկետ |
|
Իմունագլոբուլիններ - հեպատիտ Ա - հեպատիտ Բ - հակափայտացման - կարմրուկի դեմ
- հակառաբիկ |
3,3 մգ/կգ |
3 ամիս |
|
Լվացված էրիթրոցիտներ |
10 մլ/կգ |
0 ամիս |
|
Ներերակային իմունագլոբուլին |
300-400 մգ/կգ |
8 ամիս |
Հավելված 6
Ձև
ԵՐԵԽԱՆԵՐԻ ՇՐՋԱՆՈՒՄ ԿԱՆԽԱՐԳԵԼԻՉ ՊԱՏՎԱՍՏՈՒՄՆԵՐԻ ԲԺՇԿԱԿԱՆ ՀԱԿԱՑՈՒՑՈՒՄՆԵՐԻ ՍԱՀՄԱՆՄԱՆ, ՊԱՏՎԱՍՏՈՒՄՆԵՐԻՑ ՀՐԱԺԱՐՈՒՄՆԵՐԻ ԴԵՊՔԵՐԻ ՔՆՆԱՐԿՄԱՆ ԵՎ ԽՈՐՀՐԴԱՏՎՈՒԹՅԱՆ ՏՐԱՄԱԴՐՄԱՆ ՀԱՆՁՆԱԺՈՂՈՎ ՍՏԵՂԾԵԼՈՒ ՄԱՍԻՆ
Համաձայն Իմունականխարգելման ազգային ծրագրի պահանջների երեխաների շրջանում կանխարգելիչ պատվաստումների բժշկական հակացուցումները սահմանելու և հիմնավորելու պատվաստումներից հրաժարման դեպքերը քննարկելու և խորհրդատվություն տրամադրելու նպատակով`
Հ Ր Ա Մ Ա Յ ՈՒ Մ Ե Մ
1. Ստեղծել «Երեխաների շրջանում կանխարգելիչ պատվաստումների բժշկական հակացուցումների սահմանման, պատվաստումներից հրաժարումների դեպքերի քննարկման և խորհրդատվության տրամադրման հանձնաժողով» (այսուհետ` Հանձնաժողով) և հաստատել դրա կազմը` համաձայն հավելվածի:
2. Հանձնաժողովի ղեկավարին`
1) Հանձնաժողովի նիստերը իրականացնել պարբերաբար, ոչ պակաս` քան ամիսը մեկ անգամ, ըստ նախապես կազմած ժամանակացույցի:
|
Բուժկանխարգելիչ կազմակերպության տնօրեն` |
______________________________ Անուն, ազգանուն |
Հավելված 7
Կ Ա Զ Մ
ԵՐԵԽԱՆԵՐԻ ՇՐՋԱՆՈՒՄ ԿԱՆԽԱՐԳԵԼԻՉ ՊԱՏՎԱՍՏՈՒՄՆԵՐԻ ԲԺՇԿԱԿԱՆ ՀԱԿԱՑՈՒՑՈՒՄՆԵՐԻ ՍԱՀՄԱՆՄԱՆ, ՊԱՏՎԱՍՏՈՒՄՆԵՐԻՑ ՀՐԱԺԱՐՈՒՄՆԵՐԻ ԴԵՊՔԵՐԻ ՔՆՆԱՐԿՄԱՆ ԵՎ ԽՈՐՀՐԴԱՏՎՈՒԹՅԱՆ ՏՐԱՄԱԴՐՄԱՆ ՀԱՆՁՆԱԺՈՂՈՎԻ
Տնօրենի մանկության գծով տեղակալ (ղեկավար)` ___________________________
Մանկական բաժանմունքի վարիչ (ղեկավարի տեղակալ) _______________________
Իմուն կաբինետի բժիշկ/վարակաբան __________________________________
Տեղամասային մանկաբույժ ________________________________________
Հավելված 8
ԵՐԵԽԱՆԵՐԻ ԿԱՆԽԱՐԳԵԼԻՉ ՊԱՏՎԱՍՏՈՒՄՆԵՐԻ ՀԱԿԱՑՈՒՑՈՒՄՆԵՐԻ ՀԵՏԱԶՈՏՈՒԹՅԱՆ ԵՎ ԽՈՐՀՐԴԱՏՎՈՒԹՅԱՆ ԻՐԱԿԱՆԱՑՈՒՄ
1. Երեխաների կանխարգելիչ պատվաստումների հակացուցումների հետազոտությունը և խորհրդատվությունն իրականացվում է «Արաբկիր բժշկական համալիր - Երեխաների և դեռահասների առողջության ինստիտուտում» (այսուհետև` ԱԲՀ - ԵԴԱԻ) և Երևանի պետական բժշկական համալսարանի (այսուհետև` ԵրՊԲՀ) թիվ 2 կլինիկայում:
2. Երեխաների հետազոտությունները վերոհիշյալ կազմակերպություններում իրականացվում են պետական պատվերի շրջանակներում:
3. Հետազոտման իրականացումից հետո ԱԲՀ-ԵԴԱԻ-ի և ԵրՊԲՀ թիվ 2 կլինիկայի համապատասխան ծառայության կողմից տրվում է եզրակացություն երեխայի առողջական վիճակի վերաբերյալ: Եզրակացությունը ներկայացվում է երեխային ուղեգրած տարածքային ամբուլատոր-պոլիկլինիկական կազմակերպության «Երեխաների շրջանում կանխարգելիչ պատվաստումների բժշկական հակացուցումների սահմանման, պատվաստումներից հրաժարումների դեպքերի քննարկման և խորհրդատվության տրամադրման հանձնաժողովին»:
4. ԱԲՀ-ԵԴԱԻ և ԵրՊԲՀ թիվ 2 կլինիկայի կողմից չի սահմանվում կանխարգելիչ պատվաստումներից հակացուցման տևողությունը (ժամկետ), այն վերապահվում է միայն ուղեգրող տարածքային ամբուլատոր-պոլիկլինիկական կազմակերպությանը:
5. Եթե հետազոտման արդյունքում երեխայի մոտ հայտնաբերվում է որևէ հիվանդություն, որը պահանջում է բուժում և կանխարգելիչ պատվաստումների իրականացում ստացիոնար պայմաններում, ապա ԱԲՀ-ԵԴԱԻ-ի և ԵրՊԲՀ թիվ 2 կլինիկայի համապատասխան ծառայություններն իրավասու են նշված կլինիկաներում ապահովել հիվանդի ստացիոնար բուժում և կանխարգելիչ պատվաստումներ` պետպատվերի շրջանակներում, գործունեության տվյալ տեսակի իրականացման թույլտվության առկայության դեպքում:
Հավելված 9
Ձև
ՈՒ Ղ Ե Գ Ի Ր
ԱՄԲՈՒԼԱՏՈՐ-ՊՈԼԻԿԼԻՆԻԿԱԿԱՆ ԿԱԶՄԱԿԵՐՊՈՒԹՅԱՆ ԿՈՂՄԻՑ ՔԱՂԱՔԱՑՈՒ/ՀԻՎԱՆԴԻ ՀԻՎԱՆԴԱՆՈՑԱՅԻՆ ՊԱՅՄԱՆՆԵՐՈՒՄ ԻՄՈՒՆԱԲԱՆԱԿԱՆ ՀԵՏԱԶՈՏՄԱՆ ԿԱԶՄԱԿԵՐՊՄԱՆ ՎԵՐԱԲԵՐՅԱԼ
|
ԲԿԿ-ի անվանում և հասցե, ուր ուղեգրվում է հիվանդը __________________________ _____________________________________________________________ Հիվանդի անուն, ազգանուն ___________________________________________ Հիվանդի անձնագրի (ծննդյան վկայականի) համար _____________________________ Հիվանդի ծննդյան թիվ ______________________________________________ Մշտական բնակության հասցե/մարզ, քաղաք, փողոց, տուն, բնակարան/հեռախոսի համար ____ ____________________________________________________________ ____________________________________________________________ Ուղեգրող ամբուլատոր-պոլիկլինիկական կազմակերպության անվանում ________________ ____________________________________________________________ Ուղեգրող ամբուլատոր-պոլիկլինիկական կազմակերպության հասցե (կոդ) հեռախոսի համար ___ ____________________________________________________________ Ուղեգրվող հիվանդի նախնական ախտորոշում ________________________________ ____________________________________________________________ Ուղեգրման նպատակ (հետազոտություն) __________________________________ Բուժող բժշկի (ընտանեկան բժիշկ, թերապևտ, մանկաբույժ) անուն, ազգանուն ___________ ____________________________________________________________ Ուղեգրի լրացման ամսաթիվ, ստորագրություն, կոդ ____________________________ Ուղեգրող ամբուլատոր-պոլիկլինիկական կազմակերպության տնօրեն _________________ ____________________________________________________________ Ուղեգրի հաստատման ամսաթիվ ________________________________________
Կ. Տ.
Ամսաթիվ, ստորագրություն |
Հավելված 10
Ձև
ՀՐԱԺԱՐԱԿԱՆ ՊԱՏՎԱՍՏՈՒՄԻՑ
|
Ես` ծնող (օրինական ներկայացուցիչ) ____________________________________________________________ (անուն, ազգանուն)
սույնով տեղեկացնում եմ, որ չնայած __________________________________________________________ -ի (բուժաշխատողի անուն, ազգանուն, պաշտոն)
կողմից ինձ տրամադրվել է տեղեկատվություն և խորհրդատվություն` վարակիչ հիվանդություններից պաշտպանվելու համար կանխարգելիչ պատվաստման անհրաժեշտության վերաբերյալ, ինչպես նաև` գիտակցելով հետևանքները, ժամանակավոր հրաժարվում եմ _______________________ -ին ________________________________ (երեխայի անուն, ազգանուն) (պատվաստման տեսակ)
պատվաստումից, որի մասին ստորև ստորագրում եմ:
____________________ (ստորագրություն) ___________________20 թ. |
Հավելված 11
ՀԱՂՈՐԴՄԱՆ ԵՎ ՀԵՏԱՔՆՆՈՒԹՅԱՆ ԵՆԹԱԿԱ ՀԵՏՊԱՏՎԱՍՏՈՒՄԱՅԻՆ ԱՆԲԱՐԵՀԱՋՈՂ ԴԵՊՔԵՐԻ ՑԱՆԿ
|
Առաջացման ժամկետ |
Հետպատվաստումային անբարեհաջող դեպքեր |
|
24 ժամվա ընթացքում |
|
|
5 օրվա ընթացքում |
|
|
1- 6 շաբաթվա ընթացքում |
|
|
|
|
|
|
|
|
ԲՑԺ պատվաստումից հետո` |
|
|
Ջերմության բարձրացում |
|
|
30 օրվա ընթացքում |
Ցանկացած մահվան, հոսպիտալացման կամ այլ ծանր և անսովոր դեպք, որոնք բուժաշխատողի կարծիքով կապված են պատվաստման հետ |
Հավելված 12
ՀԵՏՊԱՏՎԱՍՏՈՒՄԱՅԻՆ ԱՆԲԱՐԵՀԱՋՈՂ ԴԵՊՔԵՐԻ (ՀԱԴ) ՍԱՀՄԱՆՄԱՆ ԵՎ ԲՈՒԺՄԱՆ ԱՂՅՈՒՍԱԿ
|
ՀԱԴ |
Սահմանում |
Բուժում |
Պատվաս- |
|
Սուր թորշոմած կաթվածահարու- |
Թորշոմած կաթվածահարության սուր սկիզբ` 4-30 օրը պատվաստվողի կամ |
Յուրահատուկ |
ՕՊՎ |
|
Անաֆիլակտոիդ ռեակցիա |
Խիստ արտահայտված ալերգիկ ռեակցիա` պատվաստումից հետո 2 ժ ընթացքում: Բնութագրվում է հետևյալ 1 կամ ավելի նշաններով.
|
Հակահիստամինային դեղամիջոցներ կամ |
Բոլորը |
|
Անաֆիլաքսիա |
Ծանր, արագ զարգացող ալերգիկ ռեակցիա (1 ժ ընթացքում), որը բերում է ցիրկուլյատոր անբավարարության, բրոնխոսպազմով կամ առանց և(կամ լարինգոսպազմ)կոկորդի այտուց |
Ադրենալինի ներարկում (տես անաֆիլաքտիկ շոկի բուժումը) |
Բոլորը |
|
Արթրալգիա |
Հոդացավ (սովորաբար փոքր պերիֆերիկ հոդերի): Կայուն, եթե տևում է 10 օրից ավելի և տրանզիտոր` մինչև 10 օր: |
Հնարավոր է ինքնալավացում, անհրաժեշտության դեպքում` անալգետիկներ |
Կարմրախտ, ԿԿԽ |
|
Բազկային նևրիտ |
Կայուն, հաճախ սուր ցավ ուսագոտում և բազկում, որին մի քանի օրում հաջորդում է ուսագոտու) բազկի մկանների թուլություն: Հնարավոր է զգացողության կորուստ: |
Ախտանշանային բուժում (անալգետիկներ) |
Փայտացման անատոքսին |
|
Դիսեմինացված ԲՑԺ վարակ |
ԲՑԺ-ից հետո 1-12 ամսվա ընթացքում զարգացած տարածված վարակ, որը հաստատվում է Բովիսի միկոբակտերիաների` ԲՑԺ-ի շտամների անջատումով: Զարգանում է իմունային անբավարարության դեպքում: |
Հակատուբերկուլո-զային դեղամիջոցներ |
ԲՑԺ |
|
Էնցեֆալոպաթիա |
Սուր սկիզբ, որը բնութագրվում է հետևյալ երեք նշաններից ցանկացած երկուսով.
ԱԿԴՓ -ից հետո 48 ժ ընթացքում, կարմրուկ/ԿԿԽ-ից՝ 6-12-րդ օրը |
Ախտանշանային բուժում |
Կարմրուկ, ԱԿԴՓ |
|
Տենդ |
Դասակարգվում է.
ծայրահեղ` 400C և բարձր |
Ախտանշանային բուժում |
Բոլորը |
|
Հիպոտոնիկ- հիպոռեսպոնսիվ էպիզոդ (կոլլապս) |
Հանկարծակի սկիզբ (պատվաստումից հետո 24 ժ ընթացքում, սովորաբար 12 ժ-ից քիչ), տևում է 1րոպեից մի քանի ժամ` 10 տարեկանից փոքր երեխաների մոտ: Բնութագրվում է հետևյալ բոլոր նշանների առկայությամբ.
|
Բուժում չի պահանջում և հակացուցում չէ հետագա պատվաստումների համար (տես` կետ 12) |
Բոլորը |
|
Թարախակույտ ներարկման տեղում |
Ֆլուկտուացիա կամ դրենավորված թարախակույտ ներարկման տեղում: Մանրէային, եթե կա վարակի ապացույց (թարախ, բորբոքման նշաններ, ջերմություն, ցանքսով անջատված գաղութ), ստերջ, եթե վերոհիշյալ նշանները բացակայում են: |
Վիրահատական միջամտություն, հակաբիոտիկներ՝ մանրէային թարախակույտի դեպքում: |
Բոլորը |
|
Լիմֆադենիտ (ներառյալ թարախային) |
Առնվազն մեկ մեծացած ավշային հանգույց >1,5 սմ կամ դրենավորված ավշային հանգույց` ավիշի կամ թարախի արտահոսքով: Բացառապես ԲՑԺ-ից հետո 2-6 ամսվա ընթացքում, պատվաստման կողմում (հիմնականում անութափոսում): |
Կարող է բուժվել առանց միջամտության մեկ ամսվա ընթացքում: Երբեմն վիրաբուժական միջամտություն` տեղային հակատուբերկուլոզային դեղամիջոցների կիրառումով: Հակատուբերկուլոզա-յին համակարգային բուժումն անարդյունավետ է: |
ԲՑԺ |
|
Օստեիտ) օստեոմիելիտ |
Ոսկրի բորբոքում Միկոբակտերիա Բովիսի ԲՑԺ-ի շտամի անջատումով: |
Հակատուբերկուլոզա-յին դեղամիջոցներով |
ԲՑԺ |
|
Հարատև անմխիթար լաց |
Բարձր ճիչով լաց 3 ժ և ավելի տևողությամբ |
Ինքնուրույն կայունանում է 1 օրվա ընթաց-քում, կարելի է կիրառել անալգետիկներ |
ԱԿԴՓ, (կապույտ հազի բաղա-դրամաս) |
|
Ցնցումներ |
Տարածուն ցնցումներ, որոնք չեն զուգորդվում օջախային նյարդաբանական նշաններով, ֆեբրիլ՝ եթե ջերմությունը > 37.50C, աֆեբրիլ` եթե ջերմությունը նորմալ է: |
Հաճախ բուժում չի պահանջում: Ջերմիջեցնողներ, հազվադեպ հակացնցումային դեղամիջոցներ |
Բոլորը, հատկապես ԱԿԴՓ (կապույտ հազ), կարմրուկ |
|
Սեպսիս |
Սուր սկիզբ, տարածուն մանրէային վարակ, հաստատված (եթե հանրավոր է) արյան դրական ցանքսով: Հնարավոր պատճառը ծրագրային սխալն է: |
Կարևոր է վաղ հայտնաբերումը, բուժումը, հոսպիտալացումը և արտաընդերային հակաբիոտիկների և հեղուկների ներարկումը: |
Բոլորը |
|
Ծանր տեղային ռեակցիա |
Կարմրություն և/կամ այտուց ներարկման տեղում և հետևյալ նշաններից մեկը կամ ավելի.
|
Սովորաբար բուժում չի պահանջում, անցնում է մի քանի օրից մինչև մեկ շաբաթվա ընթացքում: Ախտանշանային բուժում անալգետիկներով: Հակաբիոտիկներ չեն կիրառվում: |
Բոլորը |
|
Թրոմբոցիտոպենա |
Թրոմբոցիտների քանակի իջեցում` 50000/մլ, որը բերում է կապտուկների և/կամ արյունահոսության: |
Սովորաբար ընթանում է թեթև, ինքնալավացումով, հազվադեպ անհրաժեշտ է լինում ստերոիդների կամ թրոմբոցիտների ներմուծում: |
ԿԿԽ |
|
Տոքսիկ շոկի համախտանիշ |
Պատվաստումից մի քանի ժամ հետո ջերմության կտրուկ բարձրացում, փսխում, դիարեա: Հաճախ բերում է մահվան 24-48 ժ ընթացքում: Հնարավոր պատճառը ծրագրային սխալն է: |
Կարևոր է վաղ հայտնաբերումը, բուժումը, հոսպիտալացումը և արտաընդերային հակաբիոտիկների և հեղուկների ներարկումը: |
Բոլորը |
Հավելված 13
| |||||||||
Հավելված 14
ՀԵՏՊԱՏՎԱՍՏՈՒՄԱՅԻՆ ԱՆԲԱՐԵՀԱՋՈՂ ԴԵՊՔԵՐԻ ՀԵՏԱՔՆՆՈՒԹՅԱՆ ՁԵՎ
|
Բուժկանխարգելիչ կազմակերպություն |
Անհատական համար |
|||||||||||||||||||||||||||||||
|
Ազգանուն |
Անուն |
|||||||||||||||||||||||||||||||
|
Հասցե |
||||||||||||||||||||||||||||||||
|
Ծննդյան ամսաթիվ |
օր |
ամիս |
տարի |
Տարիք |
Սեռ |
ար. | ||||||||||||||||||||||||||
|
իգ. | ||||||||||||||||||||||||||||||||
|
ՀԱԴ արձանագրման ամսաթիվ |
օր |
ամիս |
տարի |
Պատվաստաման և ախտանիշների |
||||||||||||||||||||||||||||
|
Պատվաստման |
օր |
ամիս |
տարի |
Հետազոտման |
օր |
ամիս |
տարի | |||||||||||||||||||||||||
|
Ռեակցիայի տեսակը | ||||||||||||||||||||||||||||||||
|
Տեղային ռեակցիաներ |
Այլ ռեակցիաներ | |||||||||||||||||||||||||||||||
|
Ծանր տեղային |
Այո |
Ոչ |
Տենդ |
Այո |
Ոչ | |||||||||||||||||||||||||||
|
Հետներարկման |
Այո |
Ոչ |
Անաֆիլակսիա |
Այո |
Ոչ | |||||||||||||||||||||||||||
|
ԲՑԺ լիմֆադենիտ |
Այո |
Ոչ |
Տոքսիկ շոկ |
Այո |
Ոչ | |||||||||||||||||||||||||||
|
ԿՆՀ |
Այլ (նշել ներքևվում) |
Այո |
Ոչ | |||||||||||||||||||||||||||||
|
Սուր թորշոմած կաթվածահարություն |
Այո |
Ոչ |
||||||||||||||||||||||||||||||
|
Ցնցումներ |
Այո |
Ոչ | ||||||||||||||||||||||||||||||
|
Էնցեֆալոպատիա, |
Այո |
Ոչ | ||||||||||||||||||||||||||||||
|
Կասկածվող պատվաստանյութ |
Տվյալներ պատվաստանյութի վերաբերյալ |
Տվյալներ լուծիչի վերաբերյալ | ||||||||||||||||||||||||||||||
|
Պատվաստանյութ (ԲՑԺ, ԱԿԴՓ, ՕՊՎ, ԿԿԽ, Հեպատիտ Բ և այլ) |
Դոզա |
Սերիա |
Արտադրող |
Պիտանելիության ժամկետ |
Սերիա |
Արտադրող |
Պիտանե-լիության ժամկետ | |||||||||||||||||||||||||
|
Հոսպիտալացում |
Այո |
Ոչ |
Եթե «այո» նշել |
|||||||||||||||||||||||||||||
|
Բուժում (նշել դեղամիջոցը) |
||||||||||||||||||||||||||||||||
|
Բուժման ելքը |
Առողջ |
Մահ |
Անհայտ | |||||||||||||||||||||||||||||
|
Նմուշների հետազոտության (անհրաժեշտության դեպքում) | ||||||||||||||||||||||||||||||||
|
Նմուշի տեսակը |
Վերցման ամսաթիվը |
Ուր է ուղարկված |
Արդյունք | |||||||||||||||||||||||||||||
|
Արձանագրված ՀԱԴ-ի հետազոտություն | ||||||||||||||||||||||||||||||||
|
Հետազոտություն կատարված է |
Այո |
Ոչ |
||||||||||||||||||||||||||||||
|
Արձանագրված ռեակցիայի կապը պատվաստման հետ |
Այո |
Ոչ |
Եթե «այո» նշել պատճառը | |||||||||||||||||||||||||||||
|
Պահպանման և տեղափոխման ռեժիմի խախտում |
Այո |
Ոչ |
Պատվաստանյութի սխալ ներարկում` |
Այո |
Ոչ | |||||||||||||||||||||||||||
|
Նոսրացման կանոնների խախտում |
Այո |
Ոչ |
Արտադրողի սխալը |
Այո |
Ոչ | |||||||||||||||||||||||||||
|
Ասեպտիկայի կանոնների խախտում |
Այո |
Ոչ |
ՀԱԴ կապված է պատվաստանյութից և ոչ արտադրողից |
Այո |
Ոչ | |||||||||||||||||||||||||||
|
Այլ |
Այո |
Ոչ |
Նշել | |||||||||||||||||||||||||||||
|
Միջոցառումներ անցկացվել են |
Այո |
Ոչ |
Նշել | |||||||||||||||||||||||||||||
|
Հետազոտությունները անցկացրել են |
Համաճարակաբան |
Ստ | ||||||||||||||||||||||||||||||
|
Մանկաբույժ |
Ստ | |||||||||||||||||||||||||||||||
Հավելված 15
|
ԲԺՇԿԱԿԱՆ ԻՄՈՒՆԱԿԵՆՍԱԲԱՆԱԿԱՆ ՊԱՏՐԱՍՏՈՒԿՆԵՐԻ ՊԼԱՆԱՎՈՐՄԱՆ ՀԱՅՏ Կազմակերպության անվանում ______________________________________ _________________________________________________________
Հայտի տրման ժամանակահատված (նշել) Տարի _______________ Եռամսյակ ____________ Ամիս _______________
| |||||||||||||||||||||||||||||||||||||||||||||||||||||||||||||||||||||||||||||||||||||||||||||||||||||||
ԲԺՇԿԱԿԱՆ ԻՄՈՒՆԱԿԵՆՍԱԲԱՆԱԿԱՆ ՊԱՏՐԱՍՏՈՒԿՆԵՐԻ ՊԼԱՆԱՎՈՐՄԱՆ ՀԱՅՏԻ ԿԱԶՄՈՒՄ
1. Առաջին և երկրորդ սյունակներում գրանցումներ չեն կատարվում:
2. Երրորդ սյունակում լրացվում է նշված տարիքային խմբերի թվակազմը:
3. Չորրորդ սյունակը լրացնելիս հաշվի է առնվում Պատվաստումների ազգային օրացույցի յուրաքանչյուր պատվաստանյութի նվագները: Օրինակ` ՕՊՎ պատվաստանյութի տարեկան հայտի համար 0-1 տարեկան 100 երեխայի պատվաստումները կատարվում են եռանվագ, ուստի պատվաստանյութի քանակությունը կլինի 300 դեղաչափ (100 x 3= 300)։
4. Հինգերորդ սյունակը լրացնելիս հաշվի է առնվում պատվաստանյութի թույլատրելի կորուստը (ԲՑԺ-ի համար 70%, ԱԿԴՓ, ԱԴՓ, ԱԴՓ-Մ, ՎՀԲ, ԿԿԽ ՕՊՎ պատվաստանյութերի համար կախված պատվաստանյութի սրվակի դեղաչափից՝ 1 դեղաչափ-5%, 10 դողաչափ-15 - 20%, 20 դեղաչափ- 20-30%): Օրինակ 300 դեղաչափ ՕՊՎ պատվաստանյութի համար թույլատրելի կորուստը կլինի 90 դեղաչափ (300x 30/100=90):
5. Վեցերորդ սյունակը լրացվում է եռամսյակային և ամսական հայտերի ժամանակ:
6. Յոթերորդ սյունակը լրացվում է` համապատասխան տողի 4-րդ սյունակի տվյալը գումարվում է 5-րդ սյունակի տվյալին, որից հանվում է 6-րդ սյունակի տվյալը: Ստացված տվյալը նշվում է 7-րդ սյունակում` ( 4+5)-6=7: Օրինակ` ՕՊՎ պատվաստանյութի համար պահանջարկը կազմում է 390 դեղաչափ (300+ 90)-0*=390 դեղաչափ:
* Տարեկան հայտում մնացորդ չի նշվում:
Հավելված 16
|
ԱՐՁԱՆԱԳՐՈՒԹՅՈՒՆ ԹԻՎ ______
ԲԺՇԿԱԿԱՆ ԻՄՈՒՆԱԿԵՆՍԱԲԱՆԱԿԱՆ ՊԱՏՐԱՍՏՈՒԿՆԵՐԻ ԵՎ ՊԱՏՎԱՍՏՈՒՄՆԵՐԻ ՕԺԱՆԴԱԿ ՊԱՐԱԳԱՆԵՐԻ ԽՈՏԱՆՄԱՆ
Կազմակերպության անվանում ___________________________________________ _________________________________________________________________ _________________________________________________________________ Խոտանման ամսաթիվ ____________________________________________ 200 թ.
Խոտանման արձանագրությունը կազմվել է վերոհիշյալ կազմակերպության տնօրենի թիվ _________ հրամանով կազմավորված հանձնաժողովի նախագահի և անդամների մասնակցությամբ`
Նախագահ ______________________________________________________ Անուն, ազգանուն, պաշտոն
Անդամներ (անուն, ազգանուն, պաշտոն)` 1. ______________________________________________________ 2. ______________________________________________________ 3. ______________________________________________________ 4. ______________________________________________________ 5. ______________________________________________________
Խոտանման ենթակա ԲԻԿՊ-ի և պատվաստումների օժանդակ պարագաներ`
Խոտանման պատճառ ________________________________________________ _________________________________________________________________ _________________________________________________________________ _________________________________________________________________
Խոտանված ԲԻԿՊ-ները և պատվաստումների օժանդակ պարագաները պահվում են պահեստային մասում` մինչև ոչնչացման համար համապատասխան թույլտվությունը:
Նախագահ ____________________________________________ Անուն, ազգանուն, ստորագրություն
Անդամներ (անուն, ազգանուն, ստորագրություն)` 1. ______________________________________________________ 2. ______________________________________________________ 3. ______________________________________________________ 4. ______________________________________________________ 5. ______________________________________________________
Ղեկավար _________________________________________ Ստորագրություն
Կնիք |
Հավելված 17
Ձև
Մ Ա Տ Յ Ա Ն
ՊԱՏՎԱՍՏՄԱՆ ԵՆԹԱԿԱ ԵՐԵԽԱՆԵՐԻ ՊԼԱՆԱՎՈՐՄԱՆ
__________________________________________
__________________________________________
(բուժկանխարգելիչ կազմակերպության անվանում)
Սկիզբ «______» ______________ 20__ թ.
Վերջ «______»______________ 20__ թ.
|
Թիվ |
Անուն, ազգա-նուն |
Տարիք |
Հասցե |
Պատվաստման տեսակ* |
Պլանա-վորման ամսաթիվ |
Կատար- |
Նկա-տառում-ներ** | ||||||
|
ԲՑԺ |
Հե-պա-տիտ Բ |
Պո-լիո-միե-լիտ |
ԱԿԴՓ |
ԱԴՓ |
ԱԴՓ-Մ |
ԿԿԽ |
|||||||
|
1 |
2 |
3 |
4 |
5 |
6 |
7 |
8 |
9 |
10 |
11 |
12 |
13 |
|
*Պատվաստումը պլանավորվում է ըստ նվագների:
**Նշվում են հակացուցումը, հրաժարականը կամ պատվաստման չներկայացածը:
Հավելված 18
Ձև
Մ Ա Տ Յ Ա Ն
ՊԱՏՎԱՍՏՈՒՄՆԵՐԻ ԳՐԱՆՑՄԱՆ
__________________________________________
(բուժկանխարգելիչ կազմակերպության անվանում)
Սկիզբ «______»______________ 20__ թ.
Վերջ «______»______________ 20__ թ.
Վարման ժամկետ ___________ տարի
|
Հ/հ |
Ամսա- |
Անուն, ազգա- |
Հաս- |
Ծննդյան թիվ |
Տա- |
Տեղա- |
ԲՑԺ |
Հեպատիտ Բ |
ԱԿԴՓ |
ԱԴՓ |
ՕՊՎ |
ԱԴՓ-Մ |
ԿԿԽ |
Այլ |
Պատա- | ||||||||||||||||||||||||||||||||||
|
1 |
2 |
դեղա- |
սե- |
1 |
2 |
3 |
դեղա- |
սե- |
1 |
2 |
3 |
4 |
դեղա- |
սե- |
1 |
2 |
3 |
4 |
դեղա- |
սե- |
1 |
2 |
3 |
4 |
5 |
6 |
դեղա- |
սե- |
1 |
2 |
դեղա- |
սե- |
1 |
2 |
դեղա- |
սե- |
դեղա- |
սե- | |||||||||||
* Նշվում են պատվաստման ընթացքում պատվաստում իրականացնող բուժաշխատողի մոտ ներարկչի ասեղից պատահական ծակոցները:
Հավելված 19
Ձև
ՊԱՏՎԱՍՏՈՒՄՆԵՐԻ ՀԱՇՎԱՌՄԱՆ ԹԵՐԹԻԿ
____________________________ 200 թ.
|
Ամսա- |
ԲՑԺ 1 |
ԲՑԺ2 |
Հեպատիտ Բ1 |
Հեպատիտ Բ2 |
Հեպատիտ Բ3 |
ԱԿԴՓ1 |
ԱԿԴՓ2 |
ԱԿԴՓ3 |
ԱԿԴՓ4 | ||||||||||||||||
|
ընդա- |
մինչև 1 տ. |
ժամա- |
ընդա- |
6-7 տարե- |
ընդա- |
մինչև 1 տ. |
ժամա- |
ընդա- |
մինչև 1 տ. |
ժամա- |
ընդա- |
մինչև 1 տ. |
ժամա- |
ընդա- |
մինչև 1 տ. |
ժամա- |
ընդա- |
մինչև 1 տ. |
ժամա- |
ընդա- |
մինչև 1 տ. |
ժամա- |
ընդա- |
մինչև 2 տ. | |
|
ԱԴՓ-Մ 1 |
ՕՊՎ1 |
ՕՊՎ2 |
ՕՊՎ3 |
ՕՊՎ4 |
ՕՊՎ5 |
ՕՊՎ6 |
ԿԿԽ 1 |
ԿԿԽ 2 | ||||||||||||
|
ընդա- |
մինչև 7 տ. |
ընդա- |
մինչև 1 տ. |
ժամա- |
ընդա- |
մինչև 1 տ. |
ժամա- |
ընդա- |
մինչև 1 տ. |
ժամա- |
ընդա- |
մինչև 2 տ. |
ընդա- |
մինչև 2 տ. |
ընդա- |
մինչև 7 տ. |
ընդա- |
մինչև 2 տ. |
ընդա- |
մինչև 7 տ. |
Հավելված 20
Ձև
ՊԱՏՎԱՍՏՈՒՄՆԵՐՈՒՄ ԸՆԴԳՐԿՎԱԾՈՒԹՅԱՆ ԿՈՐՍՏԻ ՄՈՆԻԹՈՐԻՆԳԻ ԹԵՐԹԻԿ
|
Տեղամասի |
Նպա- |
Պատվաստ- |
Ա Մ Ի Ս «-----------------------------------------» 20 ----- Թ. | ||||||||||||||||||||
|
Հունվար |
Փետրվար |
Մարտ |
Ապրիլ |
Մայիս |
Հունիս |
Հուլիս | |||||||||||||||||
|
նպա- |
նրանցից պատ-վաստ- |
ընդ- |
նպա- |
նրանցից պատ- |
ընդ- |
նպա- |
նրանցից պատ-վաստ- |
ընդ- |
նպա- |
նրանցից պատ-վաստ- |
ընդ- |
նպա- |
նրանցից պատ-վաստ- |
ընդ- |
նպա- |
նրանցից պատ-վաստ- |
ընդ- |
նպա- |
նրանցից պատ-վաստ- |
ընդ- | |||
|
1* |
ԲՑԺ 1 |
||||||||||||||||||||||
|
ԱԿԴՓ 1 |
|||||||||||||||||||||||
|
ԱԿԴՓ 3 |
|||||||||||||||||||||||
|
ԱԴՓ 1 |
|||||||||||||||||||||||
|
ԱԴՓ 3 |
|||||||||||||||||||||||
|
ՕՊՎ 1 |
|||||||||||||||||||||||
|
ՕՊՎ 3 |
|||||||||||||||||||||||
|
ՎՀԲ 1 |
|||||||||||||||||||||||
|
ՎՀԲ 3 |
|||||||||||||||||||||||
|
2* |
ԱԿԴՓ 4 |
||||||||||||||||||||||
|
ՕՊՎ 5 |
|||||||||||||||||||||||
|
ԿԿԽ 1 |
|||||||||||||||||||||||
|
7* |
ԱԴՓ 1 |
||||||||||||||||||||||
|
ՕՊՎ 6 |
|||||||||||||||||||||||
|
ԿԿԽ 2 |
|||||||||||||||||||||||
|
Ընդհանուր կորուստ % |
|||||||||||||||||||||||
|
Կորուստ (ԱԿԴՓ3) % |
|||||||||||||||||||||||
|
Կորուստ (ԱԴՓ3) % |
|||||||||||||||||||||||
|
Կորուստ (ՕՊՎ3) % |
|||||||||||||||||||||||
|
Կորուստ (ՎՀԲ3) % |
|||||||||||||||||||||||
|
Տեղամասի |
Նպա- |
Պատվաստ- |
Ա Մ Ի Ս «-----------------------------------------» 20 ----- Թ. |
Ընդամենը | ||||||||||||||||
|
Օգոստոս |
Սեպտեմբեր |
Հոկտեմբեր |
Նոյեմբեր |
Դեկտեմբեր | ||||||||||||||||
|
նպա- |
նրանցից պատ-վաստ- |
ընդ- |
նպա- |
նրանցից պատ-վաստ- |
ընդ- |
նպա- |
նրանցից պատ-վաստ- |
ընդ- |
նպա- |
նրանցից պատ-վաստ- |
ընդ- |
նպա- |
նրանցից պատ-վաստ- |
ընդ- |
նպա- |
նրանցից պատ-վաստ- |
ընդ- | |||
|
1* |
ԲՑԺ 1 |
|||||||||||||||||||
|
ԱԿԴՓ 1 |
||||||||||||||||||||
|
ԱԿԴՓ 3 |
||||||||||||||||||||
|
ԱԴՓ 1 |
||||||||||||||||||||
|
ԱԴՓ 3 |
||||||||||||||||||||
|
ՕՊՎ 1 |
||||||||||||||||||||
|
ՕՊՎ 3 |
||||||||||||||||||||
|
ՎՀԲ 1 |
||||||||||||||||||||
|
ՎՀԲ 3 |
||||||||||||||||||||
|
2* |
ԱԿԴՓ 4 |
|||||||||||||||||||
|
ՕՊՎ 5 |
||||||||||||||||||||
|
ԿԿԽ 1 |
||||||||||||||||||||
|
7* |
ԱԴՓ 1 |
|||||||||||||||||||
|
ՕՊՎ 6 |
||||||||||||||||||||
|
ԿԿԽ 2 |
||||||||||||||||||||
|
Ընդհանուր կորուստ % |
||||||||||||||||||||
|
Կորուստ (ԱԿԴՓ3) % |
||||||||||||||||||||
|
Կորուստ (ԱԴՓ3) % |
||||||||||||||||||||
|
Կորուստ (ՕՊՎ3) % |
||||||||||||||||||||
|
Կորուստ (ՎՀԲ3) % |
||||||||||||||||||||
*նշվում են` 1 տարեկան -11 ամսական 29 օրական, 2 տարեկան-23 ամսական 29 օրական, 7 տարեկան- 6 տարեկան 11 ամսական 29 օրական լրացած երեխաների թիվը:
ՊԱՏՎԱՍՏՈՒՄՆԵՐՈՒՄ ՏԱՐԵԿԱՆ ԸՆԴԳՐԿՎԱԾՈՒԹՅԱՆ ՄՈՆԻԹՈՐԻՆԳԻ ԳԾԱՊԱՏԿԵՐ*
ԲԿԿ-ի անվանում ________________ Տեղամասի համար ________________ Տարեկան նպատակային խումբ _________
|
ՆՊԱՏԱԿԱՅԻՆ ԵՐԵԽԱՆԵՐԻ ԹԻՎ |
100% | |||||||||||||||||||||||||
|
75 | ||||||||||||||||||||||||||
|
50 | ||||||||||||||||||||||||||
|
25 | ||||||||||||||||||||||||||
|
0 % | ||||||||||||||||||||||||||
|
Ամիս |
Հուն- |
Ընդա- |
Փետըր- |
Ընդա- |
Մարտ |
Ընդա- |
Ապրիլ |
Ընդա- |
Մայիս |
Ընդա- |
Հունիս |
Ընդա- |
Հուլիս |
Ընդա- |
Օգոս- |
Ընդա- |
Սեպ- |
Ընդա- |
Հոկ- |
Ընդա- |
Նոյեմ- |
Ընդա- |
Դեկ- |
Ընդա- |
||
|
ԱԿԴՓ 1 |
||||||||||||||||||||||||||
|
ԱԿԴՓ 3 |
||||||||||||||||||||||||||
* Պատվաստման յուրաքանչյուր տեսակի համար կառուցվում է առանձին գծապատկեր:
Հավելված 21
Ձև
Մ Ա Տ Յ Ա Ն
ԿԱՆԽԱՐԳԵԼԻՉ ՊԱՏՎԱՍՏՈՒՄՆԵՐԻ ԲԺՇԿԱԿԱՆ ՀԱԿԱՑՈՒՑՈՒՄՆԵՐԻ ԵՎ ՊԱՏՎԱՍՏՈՒՄՆԵՐԻՑ ՀՐԱԺԱՐԱԿԱՆՆԵՐԻ ԳՐԱՆՑՄԱՆ
Սկիզբ «______»______________ 20__ թ.
Վերջ «______»______________ 20__ թ.
Վարման ժամկետ ___________ տարի
|
ՀՀ |
Ա Ա Հ |
Ծննդյան |
Հասցե |
Տեղամասի համար |
Պատվաստ- |
Հիվան- |
ԱԲՀ-ԵԴԱ-ի և |
բժշկական հանձնաժողովի |
Պատվաստումներից | ||
|
հակացուցման ամսաթիվ |
կատարման ամսաթիվ |
ծննդա-տանը |
պոլիկլի-նիկայում | ||||||||
|
1 |
2 |
3 |
4 |
5 |
6 |
7 |
8 |
9 |
10 |
11 |
12 |
Հավելված 22
Ձև
Մ Ա Տ Յ Ա Ն
ՀԵՏՊԱՏՎԱՍՏՈՒՄԱՅԻՆ ԱՆԲԱՐԵՀԱՋՈՂ ԴԵՊՔԵՐԻ ԳՐԱՆՑՄԱՆ
__________________________________________
(բուժկանխարգելիչ կազմակերպության անվանում)
Սկիզբ «______»______________ 20__ թ.
Վերջ «______»______________ 20__ թ.
Վարման ժամկետ ___________ տարի
|
ՀՀ |
Ա Ա Հ |
Ծննդյան |
Հասցե |
Տեղա- |
Պատ- |
Պատ- |
Պատ- |
Հետպատվաստումային |
Հաղորդման ամսաթիվ |
Հոսպիտալաց-ման ամսաթիվ |
Մահվան |
Նկատա- | |||
|
թեթև |
ծանր | ||||||||||||||
|
ընդհա-նուր |
տեղա-յին |
ընդհա-նուր |
տեղա-յին | ||||||||||||
|
1 |
2 |
3 |
4 |
5 |
6 |
7 |
8 |
9 |
10 |
11 |
12 |
13 |
14 |
15 |
16 |
Հավելված 23
Ձև
Մ Ա Տ Յ Ա Ն
ԲԺՇԿԱԿԱՆ ԻՄՈՒՆԱԿԵՆՍԱԲԱՆԱԿԱՆ ՊԱՏՐԱՍՏՈՒԿՆԵՐԻ ԵՎ ՕԺԱՆԴԱԿ ՊԱՐԱԳԱՆԵՐԻ ԳՐԱՆՑՄԱՆ
__________________________________________
__________________________________________
(բուժկանխարգելիչ կազմակերպության անվանում)
Սկիզբ «______»______________ 20__ թ.
Վերջ «______»______________ 20__ թ.
Պատասխանատու _________________________________________________
Անուն, ազգանուն, պաշտոն
|
Աղյուսակ 1 |
|
ԲՈՎԱՆԴԱԿՈՒԹՅՈՒՆ | ||
|
Հ/հ |
Անվանում |
Էջ |
|
1 |
2 |
3 |
ԲԻԿՊ-Ի/ՆԵՐԱՐԿՉԻ ԱՆՎԱՆՈՒՄ_____________
|
Աղյուսակ 2 |
|
Սերիա ( ներարկչի տեսակ |
Պիտանելիության ժամկետը |
Արտադրող երկիրը |
|
1 |
3 |
4 |
|
Աղյուսակ 3 |
|
Ամսաթիվ |
Կազմա- |
Հաշիվ-ապրան- |
Մուտք |
Ելք |
Մնացորդ |
Զգայորոշչի |
Ստորա- | ||||||
|
ԲԻԿՊ |
Լուծիչ |
ԲԻԿՊ |
Լուծիչ |
ԲԻԿՊ |
Լուծիչ | ||||||||
|
Դեղա- |
Շշիկ/ |
Շշիկ |
Դեղա- |
Շշիկ |
Շշիկ/ |
Դեղա- |
Շշիկ/ |
Շշիկ/ | |||||
|
1 |
2 |
3 |
4 |
5 |
6 |
7 |
8 |
9 |
10 |
11 |
12 |
13 |
14 |
ԲԺՇԿԱԻՄՈՒՆԱԿԵՆՍԱԲԱՆԱԿԱՆ ՊԱՏՐԱՍՏՈՒԿՆԵՐԻ ԵՎ ՕԺԱՆԴԱԿ ՊԱՐԱԳԱՆԵՐԻ ԳՐԱՆՑՄԱՆ ՄԱՏՅԱՆԻ ՎԱՐՈՒՄ
1. Բժշկական իմունակենսաբանական պատրաստուկների և օժանդակ պարագաների (ներարկիչներ, անվտանգ այրման տուփ) գրանցման և հաշվառման մատյանը (այսուհետ` Մատյան) վարում է բուժկանխարգելիչ կազմակերպության կողմից հրամանով նշանակված պատասխանատու անձը:
2. Մատյանի առաջին էջում ներկայացվում է բովանդակությունը (առաջին աղյուսակ): Առաջին սյունակում լրացվում է ԲԻԿՊ-ների և օժանդակ պարագաների հերթական համարը, երկրորդ սյունակում` ԲԻԿՊ-ների և օժանդակ պարագաների անվանումը, երրորդ սյունակում` մատյանի համապատասխան էջերը, որտեղ գրանցվում են:
3. Մատյանի երկրորդ էջից սկսած յուրաքանչյուր էջում լրացվում են աղյուսակ 2-ը և աղյուսակ 3-ը: ԲԻԿՊ-ի յուրաքանչյուր սերիայի և ներարկչի յուրաքանչյուր տեսակի համար բացվում է նոր էջ:
4. Մատյանի աղյուսակ 2-ի առաջին սյունակում լրացվում է ԲԻԿՊ-ի սերիան կամ ներարկչի տեսակը, երկրորդ սյունակում` պիտանիության ժամկետը, երրորդ սյունակում`արտադրող երկիրը:
5. Մատյանի աղյուսակ 3-ում լրացվում են հետևյալ տվյալները.
1) առաջին սյունակում` ստացման կամ բաշխման ամսաթիվը.
2) երկրորդ սյունակում` կազմակերպության անվանումը, որտեղից այն ստացվել է ԲԻԿՊ-ների և օժանդակ պարագաների «Մուտք» ձևակերպելու դեպքում, ինչպես նաև ԲԻԿՊ և օժանդակ պարագաներ ստացած կազմակերպության անվանումը, եթե ձևակերպվել է «Ելք».
3) երրորդ սյունակում` հաշիվ ապրանքագրի համարը.
4) 4-րդ սյունակից մինչև 6-ը` ստացվող ԲԻԿՊ-ների և օժանդակ պարագաների մուտքագրման տվյալները.
5) 7-րդ սյունակից մինչև 9-րդը` բաշխվող ԲԻԿՊ-ների և օժանդակ պարագաների ելքագրման տվյալները.
6) 10-րդ սյունակից մինչև 13-րդը` ԲԻԿՊ-ների և օժանդակ պարագաների մնացորդը.
7) 12-րդ սյունակում` զգայորոշչի թույլատրելի վիճակը «+» և անթույլատրելի վիճակը « - » նշաններով` մուտքագրման կամ բաշխման պահին: Անթույլատրելի վիճակի դեպքում պատասխանատու անձը տեղեկացնում է ԲԿԿ-ի ղեկավարին.
8) 13-րդ սյունակում յուրաքանչյուր գործողության (մուտք, ելք, մնացորդ, զգայորոշչի վիճակ) ստորագրում է մատյանի վարման պատասխանատուն:
6. Յուրաքանչյուր ամսվա ավարտին առանձին տողով լրացվում է տվյալ ամսվա ամփոփը, որի հիման վրա կազմվում է ԲԻԿՊ-ների և օժանդակ պարագաների ամփոփ ամսական հաշվետվությունը:
Հավելված 24
Ձև
Գ Ր Ա Ն Ց Ա Մ Ա Տ Յ Ա Ն
ԲԺՇԿԱԿԱՆ ԻՄՈՒՆԱԿԵՆՍԱԲԱՆԱԿԱՆ ՊԱՏՐԱՍՏՈՒԿՆԵՐԻ ԵՎ ՕԺԱՆԴԱԿ ՊԱՐԱԳԱՆԵՐԻ ԽՈՏԱՆՄԱՆ
__________________________________________
__________________________________________
(բուժկանխարգելիչ կազմակերպության անվանում)
Սկիզբ «______»______________ 20__ թ.
Վերջ «______»______________ 20__ թ.
Վարման ժամկետ ___________ տարի
Պատասխանատու _________________________________________________
Անուն, ազգանուն, պաշտոն
|
Հ/հ |
Արձանագրության համար |
Անվանում |
Դեղաչափ |
Հատ |
Սերիա |
Պիտանելիության ժամկետ |
Հավելված 25
Ձև
Գ Ր Ա Ն Ց Ա Մ Ա Տ Յ Ա Ն
ՍԱՌՆԱՐԱՆԱՅԻՆ ՍԱՐՔԱՎՈՐՈՒՄՆԵՐԻ ԳՈՒՅՔԱԳՐՄԱՆ ԵՎ ՇԱՀԱԳՈՐԾՄԱՆ
__________________________________________
__________________________________________
(բուժկանխարգելիչ կազմակերպության անվանում)
Սկիզբ «______»______________ 20__ թ.
Վերջ «______»______________ 20__ թ.
Վարման ժամկետ ___________ տարի
Պատասխանատու _________________________________________________
Անուն, ազգանուն, պաշտոն
|
Հ/հ |
Սառնարանի |
Շահագործման տարի, ամսաթիվ |
Արտադրող երկիր |
Տեխնիկական վիճակ |
Տարողություն |
Հոսանքի կայունացուցչի առկայություն |
Նկատառում* |
* Նշել սառնարանային սարքավորման մաշվածության միջին տոկոսը, յուրաքանչյուր վերանորոգման և սպասարկման ամսաթիվը, անսարքության ամսաթիվը, պատճառը և դրա վերացման ամսաթիվը, անհրաժեշտ պահեստամասի կարիքը:
Հավելված 26
Ձև
Տ Ա Ր Ե Կ Ա Ն Տ Ե Ղ Ե Կ Ա Տ Վ ՈՒ Թ Յ ՈՒ Ն
Սառցային շղթայի սարքավորումների գույքագրման ԵՎ շահագործման վերաբերյալ
|
Մարզ __________________________________________________________ Կազմակերպության անվանում ___________________________________________ ______________________________________________________________ ______________________________________________________________ ______________________________________________________________ |
|
Բուժկանխարգելիչ կազմակերպության անվանում |
Մակնիշ |
Շահագործ-ման տարեթիվ |
Տեխնիկա-կան վիճակ |
Տարո-ղություն |
Հոսանքի կայունացուցչի առկայություն |
Թերմոկոնտեյներ- |
Նկատառում* | |
|
սառնա-րան |
սառցա-րան |
|||||||
* Նշել սառնարանային սարքավորման անսարքության պատճառը և անհրաժեշտ պահեստամասի կարիքը:
|
___ ___________ 200 թ.
______________________ Կատարողի անուն, ազգանուն |
Ղեկավար __________________ Ստորագրություն
Կնիք |
Հավելված 27
Ձև
Գ Ր Ա Ն Ց Ա Մ Ա Տ Յ Ա Ն
ԲԺՇԿԱԿԱՆ ԻՄՈՒՆԱԿԵՆՍԱԲԱՆԱԿԱՆ ՊԱՏՐԱՍՏՈՒԿՆԵՐԻ ՊԱՀՊԱՆՄԱՆ ՋԵՐՄԱՅԻՆ ՌԵԺԻՄԻ ՀՍԿՈՂՈՒԹՅԱՆ
__________________________________________
__________________________________________
(բուժկանխարգելիչ կազմակերպության անվանում)
Սառնարանային սարքավորման տեսակ (սառնարան/սառցարան) և գույքագրման համար _____
Պատասխանատու _________________________________________________
Անուն, ազգանուն, պաշտոն
Սկիզբ «______»______________ 20__ թ.
Վերջ «______»______________ 20__ թ.
Վարման ժամկետ ___________ տարի
|
Ա Մ Ի Ս * | ||||||||||||||||||||||||||||||
|
Ամսաթիվ |
1 |
2 |
3 |
4 |
5 |
6 |
7 |
8 |
9 |
10 |
11 |
12 |
13 |
14 |
15 |
16 |
17 |
18 |
19 |
20 |
21 |
22 |
23 |
24 |
25 |
26 |
27 |
28 |
29 |
30 |
|
Առավոտ |
||||||||||||||||||||||||||||||
|
Երեկո |
||||||||||||||||||||||||||||||
*Ըստ օրերի կառուցվում է նաև ջերմային հսկողության գծապատկերը
|
ՋԵՐՄ- |
||||||||||||||||||||||||||||||||||||||||||||
|
10 |
||||||||||||||||||||||||||||||||||||||||||||
|
9 |
||||||||||||||||||||||||||||||||||||||||||||
|
8 |
||||||||||||||||||||||||||||||||||||||||||||
|
7 |
||||||||||||||||||||||||||||||||||||||||||||
|
6 |
||||||||||||||||||||||||||||||||||||||||||||
|
5 |
||||||||||||||||||||||||||||||||||||||||||||
|
4 |
||||||||||||||||||||||||||||||||||||||||||||
|
3 |
||||||||||||||||||||||||||||||||||||||||||||
|
2 |
||||||||||||||||||||||||||||||||||||||||||||
|
1 |
||||||||||||||||||||||||||||||||||||||||||||
|
0 |
||||||||||||||||||||||||||||||||||||||||||||
|
-1 |
||||||||||||||||||||||||||||||||||||||||||||
|
-2 |
||||||||||||||||||||||||||||||||||||||||||||
|
-3 |
||||||||||||||||||||||||||||||||||||||||||||
|
-4 |
Ե |
Ա |
Ե |
Ա |
Ե |
Ա |
Ե |
Ա |
Ե |
Ա |
Ե |
Ա |
Ե |
Ա |
Ե |
Ա |
Ե |
Ա |
Ե |
Ա |
Ե |
Ա |
Ե |
Ա |
Ե |
Ա |
Ե |
Ա |
Ե |
Ա |
Ե |
Ա |
Ե |
Ա |
Ե |
Ա |
Ե |
Ա |
Ե |
Ա |
Ե |
Ա |
Ե | |
Օ Ր Ե Ր
Հավելված 28
Ձև
Գ Ր Ա Ն Ց Ա Մ Ա Տ Յ Ա Ն
ԱՆՎՏԱՆԳ ԱՅՐՄԱՆ ՏՈՒՓԵՐԻ ՈՉՆՉԱՑՄԱՆ
__________________________________________
__________________________________________
(կազմակերպության անվանում)
Սկիզբ «______»______________ 20__ թ.
Վերջ «______»______________ 20__ թ.
Վարման ժամկետ ___________ տարի
Պատասխանատու _________________________________________________
Անուն, ազգանուն, պաշտոն
|
ԱԱՏ ոչնչացման ամսաթիվ |
Տուփերի քանակ |
Ոչնչացման վայր |
Ստորագրություն |
Հավելված 29
ՀԵՏՊԱՏՎԱՍՏՈՒՄԱՅԻՆ ԱՆԲԱՐԵՀԱՋՈՂ ԴԵՊՔԵՐԻ ՀԱՂՈՐԴՄԱՆ ՍԽԵՄԱ
Հավելված 30
Ձև N 063
Կանխարգելիչ պատվաստումների քարտ
|
1. Բուժկանխարգելիչ կազմակերպություն __________________________________________________ (անվանումը)
2. Անուն, ազգանուն, հայրանուն _______________________________________________________
3. Հաշվառվել է __________________________________________________________________ (օր, ամիս, տարի)
4. Ծննդյան թիվը _________________________________________________________________ (օր, ամիս, տարի)
5. Հասցե ______________________________________________________________________ (Մարզ, տարածաշրջան, քաղաք, գյուղ, փողոց, տուն, բնակարան)
6. Բնակության վայրի փոփոխություն_____________________________________________________
7. Հեռախոս ____________________________________________________________________ |
Պատվաստում տուբերկուլոզի դեմ
N Ամսաթիվ Տարիքը Պատվաստանյութի Դեղաչափ Սերիա Հետպատվաստումային Հետաձգում ընդհանուր տեղային 1 2
անվանումը
անբարեհաջող դեպք
(պատճառը և ժամկետը)
Պատվաստում հեպատիտ «Բ» դեմ
|
N |
Ամսաթիվ |
Տարիքը |
Պատվաստանյութի |
Դեղաչափ |
Սերիա |
Հետպատվաստումային |
Հետաձգում | |
|
ընդհանուր |
տեղային | |||||||
|
1 |
||||||||
|
2 |
||||||||
|
3 |
||||||||
Պատվաստում դիֆթերիայի, կապույտ հազի եվ փայտացման դեմ` ԱԿԴՓ պատվաստանյութով, դիֆթերիայի եվ փայտացման դեմ` ԱԴՓ կամ ԱԴՓ-Մ պատվաստանյութով
|
N |
Ամսաթիվ |
Տարիքը |
Պատվաստանյութի |
Դեղաչափ |
Սերիա |
Հետպատվաստումային |
Հետաձգում | |
|
ընդհանուր |
տեղային | |||||||
|
1 |
||||||||
|
2 |
||||||||
|
3 |
||||||||
|
4 |
||||||||
|
5 |
||||||||
Պատվաստում պոլիոմիելիտի դեմ
|
N |
Ամսաթիվ |
Տարիքը |
Պատվաստանյութի |
Դեղաչափ |
Սերիա |
Հետպատվաստումային |
Հետաձգում | |
|
ընդհանուր |
տեղային | |||||||
|
1 |
||||||||
|
2 |
||||||||
|
3 |
||||||||
|
4 |
||||||||
|
5 |
||||||||
|
6 |
||||||||
Պատվաստում կարմրուկի, կարմրախտի եվ խոզուկի դեմ
|
N |
Ամսաթիվ |
Տարիքը |
Պատվաստանյութի |
Դեղաչափ |
Սերիա |
Հետպատվաստումային |
Հետաձգում | |
|
ընդհանուր |
տեղային | |||||||
|
1 |
||||||||
|
2 |
||||||||
Պատվաստում ռոտավիրուսային վարակի դեմ
|
N |
Ամսաթիվ |
Տարիքը |
Պատվաստա- |
Դեղաչափ |
Սերիա |
Հետպատվաստումային |
Հետաձգում | |
|
ընդհանուր |
տեղային | |||||||
|
1 |
||||||||
|
2 |
||||||||
Պատվաստում հեմոֆիլային վարակի դեմ
|
N |
Ամսաթիվ |
Տարիքը |
Պատվաստանյութի |
Դեղաչափ |
Սերիա |
Հետպատվաստումային |
Հետաձգում | |
|
ընդհանուր |
տեղային | |||||||
|
1 |
||||||||
|
2 |
||||||||
Այլ վարակիչ հիվանդությունների դեմ պատվաստումներ
|
N |
Ամսաթիվ |
Տարիքը |
Պատվաստանյութի |
Դեղաչափ |
Սերիա |
Հետպատվաստումային |
Հետաձգում | |
|
ընդհանուր |
տեղային | |||||||
|
1 |
||||||||
|
2 |
||||||||
|
3 |
||||||||
|
4 |
||||||||
|
5 |
||||||||
8. Հանվել է հաշվառումից _________________________
9. Պատճառը _________________________________
10. Բժշկի անունը, ազգանունը, հայրանունը _____________________
11. Ստորագրություն ______________________________
-
Քարտը լրացվում է բուժկանխարգելիչ կազմակերպությունում երեխային հաշվառման վերցնելու պահից։
-
Այլ բնակավայր տեղափոխվելիս երեխային տրվում է կանխարգելիչ պատվաստումների քարտի կրկնօրինակը, իսկ քարտը մնում է տվյալ բուժկանխարգելիչ կազմակերպությունում: