ՀԱՅԱՍՏԱՆԻ ՀԱՆՐԱՊԵՏՈՒԹՅԱՆ ՎԱՐՉԱՊԵՏ
Ո Ր Ո Շ ՈՒ Մ
4 մարտի 1996 թվականի N 105
քաղ. Երևան
ԵՐԵՎԱՆԻ ՔԱՂԱՔԱՊԵՏԱՐԱՆԻ ԺԱՄԱՆԱԿԱՎՈՐ ԿԱՌՈՒՑՎԱԾՔԸ ԵՎ ԱՇԽԱՏՈՂՆԵՐԻ ԹՎԱՔԱՆԱԿԸ ՀԱՍՏԱՏԵԼՈՒ ՄԱՍԻՆ
Ի կատարումն Հայաստանի Հանրապետության նախագահի 1996 թվականի հունվարի 15-ի «Հայաստանի Հանրապետության նախագահի «Հայաստանի Հանրապետության կառավարության կառուցվածքը և գործունեության կարգը սահմանելու մասին» հրամանագրում լրացում կատարելու մասին» հրամանագրի 99-րդ կետի`
1. Հաստատել`
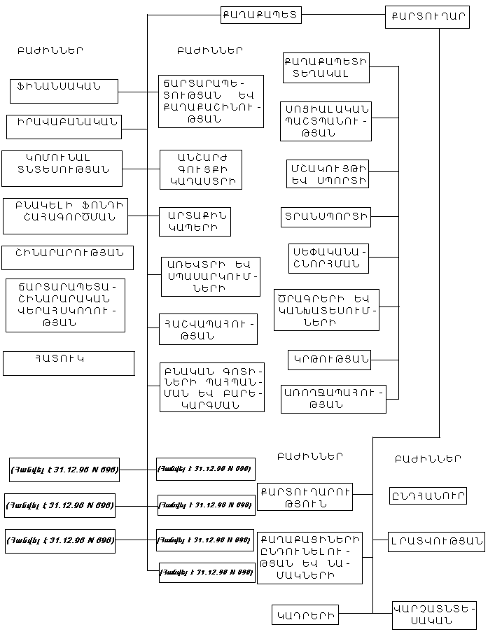
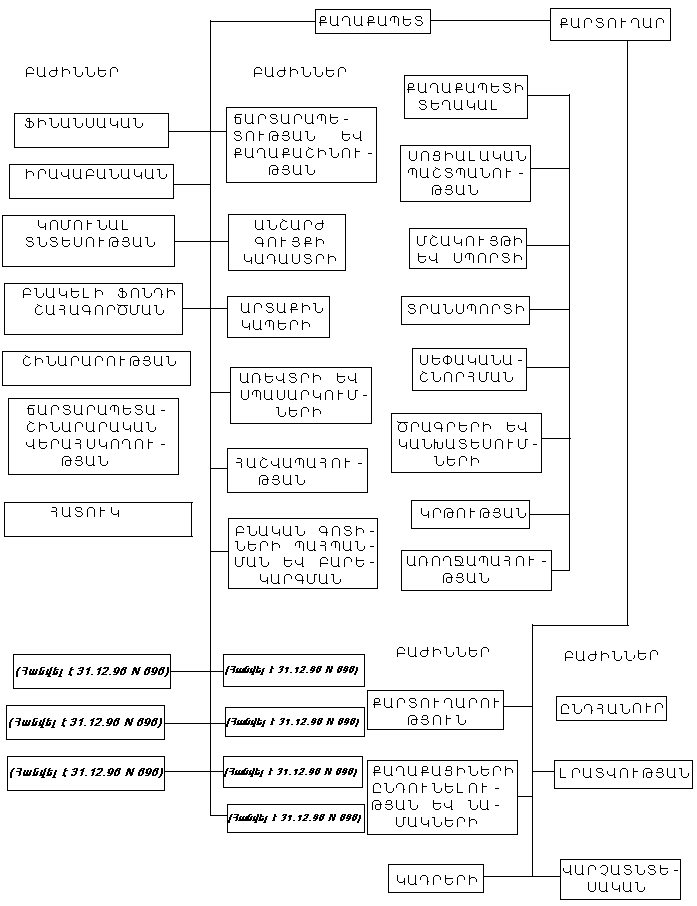
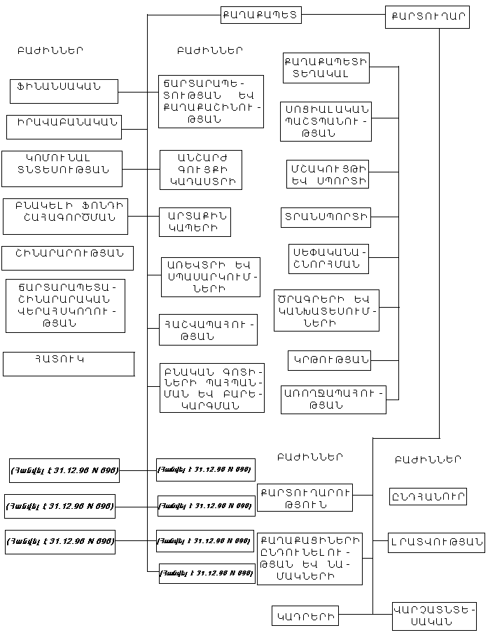
ա) Երևանի քաղաքապետարանի ժամանակավոր կառուցվածքը (կցվում է).
բ) Երևանի քաղաքապետարանի աշխատողների թվաքանակը` 280 մարդ:
(1-ին կետը փոփ. 31.12.96 N 696)
2. (կետն ուժը կորցրել է 31.12.96 N 696)
|
Հայաստանի Հանրապետության վարչապետ |
Հ. ԲԱԳՐԱՏյան |
|
Հաստատված է |
ԵՐԵՎԱՆԻ ՔԱՂԱՔԱՊԵՏԱՐԱՆԻ ԺԱՄԱՆԱԿԱՎՈՐ ԿԱՌՈՒՑՎԱԾՔԸ
(կառուցվածքը փոփ. 31.12.96 N 696)