ПРАВИТЕЛЬСТВО РЕСПУБЛИКИ АРМЕНИЯ
П О С Т А Н О В Л Е Н И Е
№ 1138-N от 26 августа 2010 года
ОБ УТВЕРЖДЕНИИ МЕХАНИЗМОВ СОТРУДНИЧЕСТВА И ПРОЦЕДУР КООРДИНАЦИИ МЕЖДУ НАЦИОНАЛЬНЫМ КООРДИНАЦИОННЫМ ОРГАНОМ ПО ВОПРОСАМ МЕЖДУНАРОДНЫХ ПРАВИЛ ЗДРАВООХРАНЕНИЯ (МЕДИКО-САНИТАРНЫХ ПРАВИЛ) И ЗАИНТЕРЕСОВАННЫМИ ОРГАНАМИ, СХЕМЫ УВЕДОМЛЕНИЯ И ОЦЕНКИ СОБЫТИЙ, ПРЕДСТАВЛЯЮЩИХ СОБОЙ ИМЕЮЩУЮ МЕЖДУНАРОДНОЕ ЗНАЧЕНИЕ ЧРЕЗВЫЧАЙНУЮ СИТУАЦИЮ В ОБЛАСТИ ОБЩЕСТВЕННОГО ЗДРАВООХРАНЕНИЯ, ПРИМЕРОВ СХЕМ ПРИНЯТИЯ РЕШЕНИЙ ДЛЯ ОЦЕНКИ И УВЕДОМЛЕНИЯ О СОБЫТИЯХ, ПРЕДСТАВЛЯЮЩИХ СОБОЙ ВОЗМОЖНОСТЬ ВОЗНИКНОВЕНИЯ ЧРЕЗВЫЧАЙНОЙ СИТУАЦИИ В ОБЛАСТИ ОБЩЕСТВЕННОГО ЗДРАВООХРАНЕНИЯ, ИМЕЮЩЕЙ МЕЖДУНАРОДНОЕ ЗНАЧЕНИЕ
(заголовок дополнен в соответствии с № 1505-N от 26 сентября 2024 года)
Принимая за основание пункт 5 части 1 статьи 6 Закона Республики Армения "Об общественном здравоохранении", Правительство Республики Армения постановляет:
(преамбула отредактирована в соответствии с № 1505-N от 26 сентября 2024 года)
1. Утвердить:
1) механизмы сотрудничества и процедуры координации между Национальным координационным органом по вопросам Международных правил здравоохранения (медико-санитарных правил) и заинтересованными органами — согласно Приложению № 1;
2) форму уведомления о событиях, представляющих чрезвычайную ситуацию в области общественного здравоохранения, обусловленную биологическими, химическими и радиационными факторами — согласно Приложению № 2;
3) схему уведомления и оценки событий, представляющих собой чрезвычайную ситуацию международного значения в области общественного здравоохранения, — согласно Приложению № 3;
4) примеры схем принятия решений, применяемых для оценки и уведомления о событиях, имеющих потенциал создания чрезвычайной ситуации международного значения в области общественного здравоохранения — согласно Приложению № 4.
2. Национальному координационному органу по вопросам Международных правил здравоохранения (медико-санитарных правил):
1) в трехмесячный срок после вступления настоящего Постановления в силу разработать и представить руководителям заинтересованных органов типовую процедуру передачи информации ответственному лицу по вопросам внедрения Международных правил здравоохранения (медико-санитарных правил) при регистрации события, представляющего чрезвычайную ситуацию в области общественного здравоохранения, обусловленную биологическими, химическими и радиационными факторами;
2) в трехмесячный срок после вступления настоящего Постановления в силу разработать и представить руководителям заинтересованных органов форму предоставления каждой структурой до 1 февраля каждого года представляемой Национальному координирующему органу ежегодной информации о проводимой ею и планируемой политике, стратегиях и программах, касающихся биологических, химических и радиационных факторов, угроз, а также форму предоставления полугодовой информации по вопросам, касающимся выполнения в ее системе требований Правил и их внедрения;
3) в течение одного года после вступления настоящего Постановления в силу разработать и в установленном порядке утвердить перечень всех заинтересованных структур по вопросам Международных правил здравоохранения (медико-санитарных правил);
4) в течение одного года после вступления настоящего Постановления в силу совместными приказами руководителей заинтересованных органов установить стандартные процедуры, определяющие процессы, обеспечивающие механизмы сотрудничества Национального координационного органа и заинтересованных органов — для осуществления координационной деятельности Национальным координационным органом по вопросам Международных правил здравоохранения (медико-санитарных правил).
3. Настоящее Постановление вступает в силу на следующий день после его официального опубликования.
|
Премьер-министр |
|
|
10 сентября 2010 года |
|
Приложение № 1 к Постановлению Правительства Республики Армения № 1138-N от 26 августа 2010 года |
МЕХАНИЗМЫ СОТРУДНИЧЕСТВА И ПРОЦЕДУРЫ КООРДИНАЦИИ МЕЖДУ НАЦИОНАЛЬНЫМ КООРДИНАЦИОННЫМ ОРГАНОМ ПО ВОПРОСАМ МЕЖДУНАРОДНЫХ ПРАВИЛ ЗДРАВООХРАНЕНИЯ (МЕДИКО-САНИТАРНЫХ ПРАВИЛ) И ЗАИНТЕРЕСОВАННЫМИ ОРГАНАМИ
I. ОБЩИЕ ПОЛОЖЕНИЯ
1. Настоящим Порядком устанавливаются механизмы сотрудничества и процедуры координации между Национальным координационным органом по вопросам Международных правил здравоохранения (медико-санитарных правил) и заинтересованными органами.
2. По смыслу настоящего Постановления:
1) чрезвычайной ситуацией международного значения в области общественного здравоохранения считается обусловленное биологическими, химическими и радиационными факторами необычное событие, которое вследствие международного распространения болезни, отравления, радиации может представлять угрозу общественному здоровью соседних государств или может потребовать скоординированного международного ответа;
2) необычным событием считается то событие, которое возникло от неизвестного агента, или источник, переносчик, путь распространения не характерен для вызвавшего данное событие агента или неизвестен, развитие случаев тяжелее ожидаемого (включая заболеваемость или смертность), либо симптомы случаев отличаются от характерных для данного события обычных симптомов, или событие не характерно для территории, сезона;
3) неожиданным событием считается то событие, которое вызвано тем возбудителем болезни, тем химическим, радиационным агентом, которые уже были устранены на территории страны, или ранее не регистрировались, или специализированные структуры не ожидали их появления — вспышка, эпидемия, взрыв, утечка и т.д.;
4) отношение структуры к биологическим, химическим, радиационным факторам — прямое или косвенное отношение к биологическим, химическим, радиационным факторам (практическое, научное, профессиональное) во время государственного пограничного контроля Республики Армения или при осуществлении структурой своих полномочий на территории страны. Степень и сфера отношения определяются данной структурой, ее вышестоящей организацией и Национальным координационным органом по вопросам Международных правил здравоохранения (медико-санитарных правил) (далее — Национальный координационный орган) — совместно, в процессе разработки Национальным координационным органом согласно подпункту 2 пункта 2 настоящего Постановления перечня заинтересованных структур по Международным правилам здравоохранения;
5) заинтересованный орган — любая организация, связанная с биологическими, химическими и радиационными факторами, независимо от организационно-правовой формы и ведомственной принадлежности.
II. МЕХАНИЗМЫ СОТРУДНИЧЕСТВА МЕЖДУ НАЦИОНАЛЬНЫМ КООРДИНАЦИОННЫМ ОРГАНОМ ПО ВОПРОСАМ МЕЖДУНАРОДНЫХ ПРАВИЛ ЗДРАВООХРАНЕНИЯ (МЕДИКО-САНИТАРНЫХ ПРАВИЛ) И ЗАИНТЕРЕСОВАННЫМИ ОРГАНАМИ
3. В целях организации сотрудничества между Национальным координационным органом и заинтересованными органами каждая структура, связанная с биологическими, химическими и радиационными факторами, независимо от ее организационно-правовой формы и ведомственной принадлежности (далее — структура), в трехмесячный срок после вступления настоящего Постановления в силу приказом руководителя структуры назначает ответственное лицо (далее — ответственное лицо) по вопросам внедрения Международных правил здравоохранения (медико-санитарных правил) (далее — Правила) и представляет его контактные данные Национальному координационному органу.
4. В шестимесячный срок после вступления настоящего Постановления в силу каждая структура разрабатывает и приказом руководителя структуры внедряет процедуру уведомления ответственного лица при регистрации события, связанного с биологическими, химическими, радиационными факторами, в том числе с безопасностью пищевых продуктов (далее — событие), руководствуясь типовой процедурой, представленной Национальным координационным органом. Проект процедуры согласовывается с Национальным координационным органом, и дубликат его представляется в Национальный координационный орган.
5. Через ответственное лицо, в порядке, установленном законодательством Республики Армения, в соответствии с формой Приложения № 2 к настоящему Постановлению осуществляется уведомление заинтересованных уполномоченных органов и Национального координационного органа о событии — в порядке подчиненности, а также предоставление запросов, разъяснений и любой информации, касающейся Правил.
6. При оценке события как "представляющего опасность для общественного здоровья", ответственное лицо незамедлительно сообщает об этом Национальному координационному органу — основываясь на приложениях № 3 и № 4 к постановлению Правительства Республики Армения № 1138-N от 26 августа 2010 года.
7. Определившая событие структура сообщает Национальному координационному органу информацию обо всех предпринятых мерах реагирования.
8. Если событие является неожиданным или необычным и может создать "чрезвычайную ситуацию в области общественного здравоохранения", то независимо от его происхождения или источника, структура, определившая событие, предоставляет Национальному координационному органу полную информацию — согласно форме Приложения № 2 к Постановлению Правительства Республики Армения № 1138-N от 26 августа 2010 года.
9. При возникновении трудностей с оценкой события, или в отсутствие достаточной информации для принятия решения, структура, фиксирующая событие, помимо регулирующих данную сферу органов может обратиться также в Национальный координационный орган для получения содействия в оценке информации, либо, если существует межведомственная проблема, созвать заседание постоянно действующей межведомственной комиссии по применению Международных правил здравоохранения (медико-санитарных правил) — с целью определения события.
10. Обнаружившая событие структура может консультироваться с Национальным координационным органом относительно предпринимаемых мер.
11. В ответ на запрос Всемирной организации здравоохранения о сообщении из иных источников о событии, предположительно произошедшем на территории Республики Армения, каждая структура, в случае если это касается ее сферы, предоставляет Национальному координационному органу предварительный ответ — подтверждая или опровергая представленную информацию.
12. В ответ на официальный запрос Национального координационного органа о сообщении из иных источников о событии, предположительно произошедшем на территории Республики Армения, соответствующая структура в течение 12 часов предоставляет Национальному координационному органу всю имеющуюся в ее распоряжении информацию.
13. Конфиденциальная информация предоставляется Национальному координационному органу в порядке, установленном законодательством Республики Армения.
14. Каждая структура оценивает существующие ресурсы для выявления, оценки события, реагирования на него, а также процесс развития, укрепления и сохранения этих возможностей в соответствии с рекомендациями Национального координационного органа, и предоставляет Национальному координационному органу письменную информацию, содержащую результаты оценки.
15. Каждая структура может обратиться в Национальный координационный орган за консультацией, необходимой в деле развития, укрепления и сохранения возможностей для выявления, оценки события и реагирования.
16. Каждая структура до 1 февраля каждого года представляет в Национальный координационный орган информацию о политике, стратегиях и программах, осуществляемых и планируемых ею относительно биологических, химических и радиационных факторов и угроз, а также полугодовую информацию по части исполнения в ее системе требований Правил и их внедрения.
17. В отношении событий, требующих принятия препятствующих международному сообщению мер, применение которых не предусмотрено Правилами или временными или постоянными рекомендациями Всемирной организации здравоохранения, применяемые меры предварительно согласовываются с Национальным координационным органом.
18. Министерство по чрезвычайным ситуациям Республики Армения, как уполномоченный орган по чрезвычайным ситуациям, в случае регистрации чрезвычайных ситуаций в области общественного здравоохранения, обусловленных биологическими, химическими и радиационными факторами, незамедлительно предоставляет всю имеющуюся в его распоряжении информацию Национальному координационному органу и сотрудничает в деле организации соответствующих мер реагирования.
19. Каждая структура может представить в Национальный координационный орган предложения относительно Правил, касающихся ее сферы вопросов — для представления на рассмотрение постоянной межведомственной комиссии по применению Международных правил здравоохранения (медико-санитарных правил) с целью представления соответствующего предложения на рассмотрение Ассамблеи здравоохранения.
20. В соответствии с перечнем мероприятий, одобренным протокольным постановлением правительства Республики Армения № 44 от 22 октября 2009 года "Об одобрении стратегии внедрения Международных правил здравоохранения (медико-санитарных правил) и программы мероприятий по внедрению Международных правил здравоохранения (медико-санитарных правил)", каждая структура в установленные сроки информирует Национальный координационный орган о выполнении отдельного мероприятия, осуществляемого только данной структурой. При невозможности выполнения мероприятия в соответствии с графиком осуществления мероприятий или в установленные Правилами сроки, структура представляет в Национальный координационный орган письменное обоснование.
21. По требованию Национального координационного органа каждая структура представляет подробную информацию о наличии факторов риска для общественного здравоохранения в своей сфере.
22. Каждая структура, являющаяся уполномоченным органом, регулирующим сферы, связанные с химическими, биологическими и радиационными факторами, согласно Постановлению Правительства Республики Армения № 1446-N "Об утверждении порядка формирования национальной группы экспертов для оказания содействия иностранным государствам" от 10 декабря 2009 года, может выдвигать кандидатуры экспертов для включения в национальную группу экспертов в целях содействия иностранным государствам.
23. Каждая структура участвует в учениях, организуемых Национальным координационным органом с целью проверки эффективности механизмов координации при возникновении реальных биологических, химических и радиационных угроз.
24. По требованию Национального координационного органа каждая структура по согласованию с Министерством по чрезвычайным ситуациям Республики Армения разрабатывает, утверждает и применяет в установленном порядке план действий по противодействию чрезвычайным ситуациям в области общественного здравоохранения.
25. В целях выполнения требований Правил и осуществления мероприятий по внедрению Правил в республике каждая структура совместно с Национальным координационным органом пересматривает регулирующее ее сферу законодательство.
III. ПРОЦЕДУРЫ КООРДИНАЦИИ НАЦИОНАЛЬНЫМ КООРДИНАЦИОННЫМ ОРГАНОМ ПО ВОПРОСАМ МЕЖДУНАРОДНЫХ ПРАВИЛ ЗДРАВООХРАНЕНИЯ (МЕДИКО-САНИТАРНЫХ ПРАВИЛ) ОСУЩЕСТВЛЕНИЯ ЗАИНТЕРЕСОВАННЫМИ ОРГАНАМИ МЕР ПО ИСПОЛНЕНИЮ ТРЕБОВАНИЙ ПРАВИЛ
26. Национальный координационный орган координирует:
1) процесс составления списка ответственных лиц заинтересованных структур и группирования их контактных данных;
2) процесс предоставления консультаций заинтересованным структурам по разработке процедуры уведомления ответственного лица, выдачи согласия на процедуру уведомления ответственного лица о событии, а также сбор копий утвержденного отдельными структурами документа, согласованного с Национальным координационным органом;
3) работы по оценке полученной от заинтересованных структур информации о событии. В случаях, когда зафиксировавшая событие структура не является уполномоченным органом в данной сфере, Национальный координационный орган обращается к уполномоченному в данной сфере органу — для предоставления полной, подробной информации, касающейся события;
4) процесс оценки информации о неожиданных или необычных событиях, предоставленной определившими событие структурами;
5) если зарегистрировавший событие орган в установленном порядке не уведомил Национальный координационный орган о событии, то Национальный координационный орган при получении информации о событии из иных источников направляет официальный запрос органу, зафиксировавшему событие. При получении информации о событии из неофициальных источников, Национальный координационный орган предлагает соответствующей структуре уточнить и разъяснить полученную информацию;
6) в случае, когда событие оценивается Национальным координационным органом как "чрезвычайная ситуация в области общественного здравоохранения, имеющая международное значение", координирует работу по уведомлению, информирует зафиксировавшую событие структуру и в течение 24 часов сообщает об этом Всемирной организации здравоохранения в порядке, установленном Постановлением Правительства Республики Армения № 913-N "Об утверждении порядка обеспечения регулярной связи между Национальным координационным органом и пунктами связи Всемирной организации здравоохранения" от 6 августа 2009 года. Если между Национальным координационным органом и зафиксировавшей событие структурой существуют разногласия относительно определения события, то вопрос выносится на обсуждение постоянно действующей межведомственной комиссии по вопросам применения Международных правил здравоохранения (медико-санитарных правил). Комиссия рассматривает событие и представляет во Всемирную организацию здравоохранения свою позицию относительно информирования о событии;
7) процесс оценки каждой структурой информации об организации, осуществлении, результатах, эффективности мероприятий общественного здравоохранения, проводимых согласно Правилам в отношении события;
8) процесс предоставления зафиксировавшей событие структуре консультаций по мерам, предпринимаемым по части реагирования на событие (во время событий, обусловленных радиационным фактором — в сотрудничестве с Государственным комитетом по регулированию ядерной безопасности при Правительстве Республики Армения);
9) организует оказание содействия процессу реагирования, предпринятому определившей событие структурой в связи с событием;
10) с целью предоставления ответа на запрос Всемирной организации здравоохранения о сообщении из иных источников о событии, предположительно произошедшем на территории Республики Армения либо для уточнения информации сообщает каждой структуре представленную по отраслям информацию. Резюмирует предварительный ответ, содержащий подтверждение или опровержение представленной ими информации, и предоставляет Всемирной организации здравоохранения;
11) процесс оценки имеющихся ресурсов для выявления в республике событий, их оценки, реагирования, а также развития, укрепления и сохранения этого потенциала. Обобщает, анализирует и оценивает информацию, полученную от отдельных структур в результате оценки этого процесса;
12) процесс предоставления каждой структуре необходимых консультаций в деле выявления, оценки, развития, усиления и поддержания потенциала реагирования на события (во время событий, обусловленных радиационным фактором — в сотрудничестве с Государственным комитетом по регулированию ядерной безопасности при Правительстве Республики Армения);
13) координирует национальную систему эпидемиологического надзора за инфекционными заболеваниями, основанную на осуществляемых заинтересованными структурами отдельных системах эпидемиологического надзора за инфекционными заболеваниями;
14) процесс сбора, обобщения в рамках Правил отдельными структурами ежегодной информации о политике, стратегиях и программах, касающихся биологических, химических и радиационных агентов, угроз;
15) рассматривает представленные на согласование и применяемые соответствующей структурой в связи с событием меры, которые существенно затрудняют международное сообщение и не установлены временными или постоянными рекомендациями Всемирной организации здравоохранения, и дает согласие или предлагает не применять данную меру;
16) рассматривает предложения, сделанные отдельными структурами относительно Правил, по вопросам, относящимся к его сфере с целью их представления на рассмотрение Ассамблеей здравоохранения, и процесс представления на рассмотрение постоянной межведомственной комиссии по применению Международных медицинских (медико-санитарных) правил;
17) процесс реализации программных мероприятий по внедрению Правил. Рассматривает представленное структурой письменное обоснование по вопросу невозможности осуществления мероприятий в соответствии с графиком осуществления мероприятий, одобренным протокольным Постановлением Правительства Республики Армения № 44 "Об одобрении стратегии внедрения Международных правил здравоохранения (медико-санитарных правил) и программы мероприятий по внедрению Международных правил здравоохранения (медико-санитарных правил)" от 22 октября 2009 года, или в установленные Правилами сроки, и при наличии обоснованной аргументации представляет вопрос на обсуждение постоянно действующей межведомственной комиссии по вопросам применения Международных правил здравоохранения (медико-санитарных правил). Комиссия рассматривает вопрос и представляет свою позицию. В правовой акт в установленном порядке вносятся изменения или страна обращается во Всемирную организацию здравоохранения с просьбой продлить установленный срок формирования возможностей;
18) информирование заинтересованных структур о решении, принятом Всемирной организацией здравоохранения относительно прекращения "чрезвычайной ситуации в области общественного здравоохранения, имеющей международное значение";
19) получает от заинтересованной структуры информацию об оценке риска для общественного здоровья в данной сфере и сопоставляет ее с обусловленной тем же фактором информацией, полученной от других структур, либо запрашивает необходимую информацию у соответствующей структуры;
20) проводит многофакторный анализ на основе полученной от заинтересованных структур информации о событиях. В целях полноты анализа может делегировать соответствующие исследования различным организациям — государственным, общественным, научным и т.д.;
21) процесс выдвижения кандидатур экспертов уполномоченными органами, координирующими сферы, связанные с химическими, биологическими и радиационными агентами, с целью включения в национальную группу экспертов для содействия иностранным государствам — в соответствии с Постановлением Правительства Республики Армения № 1446-N от 10 декабря 2009 года;
22) координирует разработку и внедрение стандартных процедур деятельности;
23) с целью проверки механизмов координации при возникновении реальных биологических, химических и радиационных угроз, может организовывать учения с привлечением специалистов из заинтересованных ведомств;
24) работы по приему предоставляемой структурами полугодовой информации, касающейся выполнения требований Правил и вопросов внедрения Правил;
25) сообщает соответствующим заинтересованным структурам любую информацию, полученную из пунктов связи Всемирной организации здравоохранения — для принятия страной мер в соответствии с Правилами, в том числе сообщает информацию о рисках для общественного здоровья, о событии, которое может представлять собой "чрезвычайную ситуацию в области общественного здравоохранения, имеющую международное значение", а также рекомендации (постоянные и временные) и любую информацию, касающуюся Правил;
26) Национальный координационный орган может пересмотреть механизмы координации при возникновении реальных биологических, химических и радиационных угроз либо по результатам учений;
27) при участии соответствующих представителей Министерства по чрезвычайным ситуациям Республики Армения координирует работы по разработке и внедрению заинтересованными структурами плана действий по противодействию чрезвычайным ситуациям в области общественного здравоохранения;
28) координирует работу по внесению изменений и дополнений в законодательство Республики Армения в целях выполнения требований Правил и повышения эффективности мероприятий по внедрению Правил, а также работы по обсуждению предложений, представленных заинтересованными структурами по части пересмотра и доработки стратегии внедрения Правил и исходящих из нее мероприятий.
|
Руководитель Аппарата Правительства Республики Армения |
Д. Саркисян |
|
Приложение № 2 к Постановлению Правительства Республики Армения № 1138-N от 26 августа 2010 года |
Форма
|
(наименование органа, связанного с биологическим, химическим и радиационным фактором) | ||||||||||||||||||||||||||
|
СООБЩЕНИЕ
О СОБЫТИЯХ, ПРЕДСТАВЛЯЮЩИХ ЧРЕЗВЫЧАЙНУЮ СИТУАЦИЮ В ОБЛАСТИ ОБЩЕСТВЕННОГО ЗДРАВООХРАНЕНИЯ, ОБУСЛОВЛЕННУЮ БИОЛОГИЧЕСКИМИ, ХИМИЧЕСКИМИ И РАДИАЦИОННЫМИ ФАКТОРАМИ
(направляется в Национальный координационный орган не позднее чем в течение 24 часов с момента обнаружения события — в условиях предварительной передачи данных по телефону) | ||||||||||||||||||||||||||
|
1. Тип события — биологический, химический, радиационный (подчеркнуть)
2. Место фиксации события _________________________________________________________ __________________________ регион ___________________________________________________
3. Руководитель организации, являющейся местом фиксации события ____________________________________________________________________________________ (фамилия, имя, отчество, номер телефона) ______________________________________________________________________________________
4. Даты: 1) возникновения события _____________________________________________________________ 2) обнаружения события ________________________________________________________________ 3) определения события ________________________________________________________________
5. Событие может иметь значительные последствия для общественного здоровья
1) событие вызвано патогеном с большим потенциалом возникновения эпидемии (заразность агента, высокая смертность, многочисленные пути заражения или здоровый носитель); 2) неэффективность лечения (новая или развивающаяся резистентность к антибиотикам, срыв вакцинации, неэффективность противоядия или устойчивость к нему); 3) событие представляет значительный риск для общественного здоровья, даже если случаи заболевания среди людей еще не зарегистрированы, или зарегистрировано небольшое число случаев; 4) ряд случаев среди медработников; 5) особо уязвимы группы риска среди населения (беженцы, низкий уровень вакцинации, дети, пожилые люди, слабый иммунитет, недоедающие и т.д.); 6) сопутствующие факторы (стихийные бедствия, вооруженные конфликты, неблагоприятные погодные условия, множественные очаги на территории страны), которые могут задержать ответные меры в области общественного здравоохранения; 7) событие в густонаселенном районе; 8) распространение токсичных, инфекционных или других опасных веществ, которые могут распространяться естественным путем или иным образом, которые заразили или загрязнили либо имеют потенциал заразить население и (или) загрязнить большие географические территории.
6. Требуется ли внешняя помощь для выявления, изучения настоящего явления, реагирования на него, осуществления контроля и управления им или предотвращения возникновения новых случаев:
1) недостаточные человеческие, финансовые, материальные или технические ресурсы, в частности: а. недостаточные лабораторные или эпидемиологические возможности для изучения события (оборудование, персонал, финансовые ресурсы), б. недостаточное количество противоядия, лекарств и (или) вакцин и (или) средств защиты, спецодежды, дезинфицирующего оборудования или поддерживающих средств, необходимых для удовлетворения предполагаемых потребностей, в. существующая система эпидемиологического надзора недостаточна для своевременного выявления новых случаев.
10. Имеется ли фактор, сигнализирующий о трансграничном перемещении биологического агента, носителя или хозяина? 1) в настоящий период на данной территории событие регистрируется впервые, подобное событие никогда не регистрировалось, событие связано с имевшими место недавними событиями (событием); 2) событие связано с международными поездками (или, в случае если известно о возбудителе, соответствует инкубационному периоду); 3) событие связано с участием в каком-либо международном массовом мероприятии (паломничество, спортивное мероприятие, конференция и т.д.); 4) тесный контакт с международным путешественником или активно перемещающимся населением.
11. Вызвано ли событие загрязнением окружающей среды, которое имеет потенциал распространения через международные границы? 1) взрыв, 2) утечка химического вещества, 3) авария радиационного источника, 4) неизвестный источник.
12. Произошло ли событие в зоне международного движения, имеющей ограниченные возможности санитарного контроля для обнаружения или деконтаминации в окружающей среде? –
13. В прошлом вследствие подобного события возникло ограничение международной торговли и (или) сообщения?
17. Обращались ли к международным организациям либо международным СМИ с просьбой о предоставлении дополнительной информации о событии?
18. Принятые первичные противоэпидемические меры и дополнительная информация: __________________________________________________________________________________ __________________________________________________________________________________ __________________________________________________________________________________ __________________________________________________________________________________ |
|
Руководитель Аппарата Правительства Республики Армения |
Д. Саркисян |
|
Приложение № 3 к Постановлению Правительства Республики Армения № 1138-N от 26 августа 2010 года |
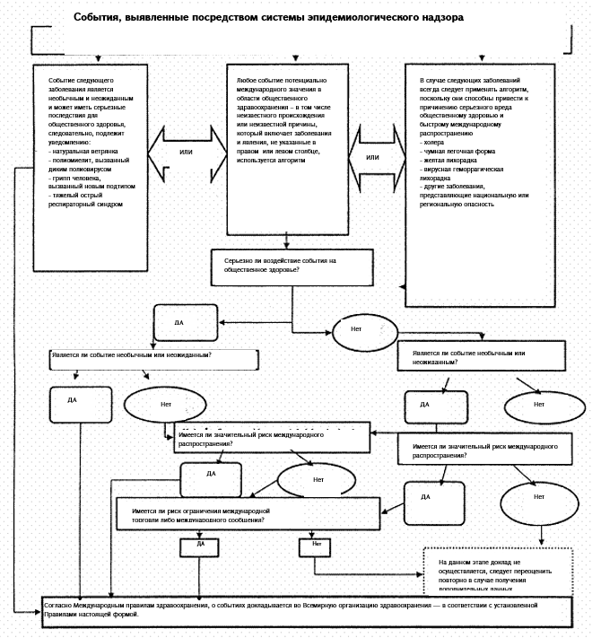
СХЕМА
УВЕДОМЛЕНИЯ И ОЦЕНКИ СОБЫТИЙ, КОТОРЫЕ МОГУТ ПРЕДСТАВЛЯТЬ СОБОЙ ЧРЕЗВЫЧАЙНУЮ СИТУАЦИЮ В ОБЛАСТИ ОБЩЕСТВЕННОГО ЗДРАВООХРАНЕНИЯ, ИМЕЮЩУЮ МЕЖДУНАРОДНОЕ ЗНАЧЕНИЕ
|
Руководитель Аппарата Правительства Республики Армения |
Д. Саркисян |
|
Приложение № 4 к Постановлению Правительства Республики Армения № 1138-N от 26 августа 2010 года |
ПРИМЕРЫ СХЕМ
ПРИНЯТИЯ РЕШЕНИЙ, ПРИМЕНЯЕМЫХ ДЛЯ ОЦЕНКИ И УВЕДОМЛЕНИЯ О СОБЫТИЯХ, ПОТЕНЦИАЛЬНОПРЕДСТАВЛЯЮЩИХ СОБОЙ ЧРЕЗВЫЧАЙНУЮ СИТУАЦИЮ В ОБЛАСТИ ОБЩЕСТВЕННОГО ЗДРАВООХРАНЕНИЯ, ИМЕЮЩУЮ МЕЖДУНАРОДНОЕ ЗНАЧЕНИЕ
1. Представленные в настоящем Приложении примеры не носят обязательного характера и предназначены для содействия интерпретации критериев схемы принятия решений в целях руководства.
2. В случаях, когда дан ответ "ДА" на два из 4 указанных выше вопросов ( I, II, III, IV), событие подлежит уведомлению Всемирной организации здравоохранения и, следовательно, немедленному сообщению в Национальный координационный орган по вопросам Международных правил здравоохранения (медико-санитарных правил).
СООТВЕТСТВУЕТ ЛИ СОБЫТИЕ ДВУМ ИЗ ПРЕДСТАВЛЕННЫХ НИЖЕ КРИТЕРИЕВ?
|
Имеет ли событие серьезные последствия для общественного здоровья? |
I. Имеет ли событие серьезные последствия для общественного здоровья?
Ответить "да", если ответите "Да" на 1-й, 2-й и 3-й вопросы. | ||
|
1. Превышает ли число случаев или смертей для такого типа события (явления) то число, которое ожидалось для данной территории, периода и населения? | |||
|
2. Имеет ли событие потенциал значительных последствий для общественного здоровья? 1) ЗНАЧИТЕЛЬНОЕ ВОЗДЕЙСТВИЕ НА ОБЩЕСТВЕННОЕ ЗДОРОВЬЕ Вызвано ли событие патогеном, который с высокой вероятностью может стать причиной начала эпидемии? (заразность агента, высокая смертность, многочисленные пути заражения или здоровые носители): а. неэффективность лечения (новая или развивающаяся резистентность к антибиотикам, срыв вакцинации, неэффективность противоядия или устойчивость к нему), б. событие представляет значительный риск для общественного здоровья, даже если случаи заболевания среди людей еще не зарегистрированы, или зарегистрировано небольшое число случаев; в. имеются случаи заболевания среди медработников; г. особо уязвимые группы риска среди населения (беженцы, низкий уровень вакцинации, дети, пожилые люди, слабый иммунитет, недоедающие и т.д.); д. сопутствующие факторы (стихийные бедствия, вооруженные конфликты, неблагоприятные погодные условия,многочисленные очаги на территории), которые могут задержать ответные меры в области общественного здравоохранения, е. событие в густонаселенном районе, ж. распространение токсичных, инфекционных или других опасных веществ, которые могут распространяться естественным путем или иным образом, заразили или имеют потенциал для заражения населения и/или больших географических территорий. | |||
|
3. Требуется ли внешняя помощь для выявления, изучения настоящего явления, реагирования на него, осуществления контроля и управления им или предотвращения возникновения новых случаев? 1) ПРИ УКАЗАННЫХ НИЖЕ СОБЫТИЯХ МОЖЕТ ПОТРЕБОВАТЬСЯ ПОМОЩЬ 1) недостаточные человеческие, финансовые, материальные или технические ресурсы, в частности: а. недостаточные лабораторные или эпидемиологические возможности для изучения события (оборудование, персонал, транспортные средства, финансовые ресурсы), б. недостаточное количество противоядия, лекарств и (или) вакцин и (или) средств защиты, спецодежды, дезинфицирующего оборудования или поддерживающих средств, необходимых для удовлетворения предполагаемых потребностей, в. существующая система эпидемиологического надзора недостаточна для своевременного обнаружения событий (новое, пока не известное науке заболевание и т.д.). | |||
|
Событие необычно или неожиданно? |
II. Событие необычно или неожиданно?
Ответить "да", если ответите "Да" на 4-й и 5-й вопросы. | ||
|
4. Событие необычно? 1) НИЖЕ ПРИВЕДЕНЫ ПРИМЕРЫ НЕОБЫЧНЫХ СОБЫТИЙ а. событие возникло от неизвестно агента, либо необычны или неизвестны его источник, переносчик, пути распространения, б. развитие событий тяжелее, чем ожидалось (включая заболеваемость или смертность), либо случаи имеют необычные симптомы, в. само возникновение события необычно для территории, погоды или населения. | |||
|
5. Событие неожиданно с точки зрения общественного здравоохранения? 1) событие вызвано заболеванием (возбудителем), которое уже было устранено, искоренено на территории государства, либо о нем ранее не сообщалось. | |||
|
Имеется ли значительный риск международного распространения? |
III. Имеется ли значительный риск международного распространения?
Ответить "да", если ответите "Да" на 6-й и 7-й вопросы. | ||
|
6. Есть ли достоверные данные либо эпидемиологическая связь с наличием подобных событий в других государствах? | |||
|
7. Имеется ли фактор, сигнализирующий о трансграничном перемещении агента, носителя или хозяина? 1) имеются ли свидетельства распространения события или связанные с ним события (показатель (индекс)), произошедшие в прошлом месяце, связанные: а. с международными поездками (или, если известно о патогене, соответствующие инкубационному периоду), | |||
|
б с участием в каком-либо международном массовом мероприятии (паломничество, спортивное мероприятие, конференция и т.д.), в. с тесным контактом с международным путешественником или активно перемещающимся населением, г. событие возникло в связи с загрязнением окружающей среды, имеющей потенциал к международному распространению, д. событие происходит в зоне интенсивного международного сообщения, имеющей ограниченные возможности санитарного контроля для обнаружения или обезвреживания в окружающей среде. | |||
|
Существует риск международных ограничений. |
IV. Имеется ли существенный риск ограничения международной торговли или международного сообщения?
Ответить "да", если ответите "Да" на 8-11-й вопросы. | ||
|
8. Возникало ли в прошлом вследствие подобного события ограничение международной торговли и (или) международного сообщения? | |||
|
9. Является ли фактором передачи подозрительной или известной инфекции пища, вода или другой товар, который может быть загрязнен и который импортируется из других государств или экспортируется в другие государства? | |||
|
10. Возникло ли событие в связи с международными собраниями либо в местах активного международного туризма? | |||
|
11. Обращались ли зарубежные официальные лица или международные СМИ за получением дополнительной информации о событии? |
|
Руководитель Аппарата Правительства Республики Армения |
Д. Саркисян |
Опубликование русского перевода 9 июля 2025 года.