«Գրանցված է»
ՀՀ արդարադատության
նախարարության կողմից
6 փետրվարի 2002 թ.
Պետական գրանցման թիվ 11602027
ՀԱՅԱՍՏԱՆԻ ՀԱՆՐԱՊԵՏՈՒԹՅԱՆ
ՏՐԱՆՍՊՈՐՏԻ ԵՎ ԿԱՊԻ ՆԱԽԱՐԱՐ
|
9 հունվարի 2002 թ. |
N 116-053 |
Հ Ր Ա Մ Ա Ն
ՀԱՅԿԱԿԱՆ ԵՐԿԱԹՈՒՂՈՒՄ ԵՐԿԱԹԳԾԻ ԵՎ ԱՐՀԵՍՏԱԿԱՆ ԿԱՌՈՒՅՑՆԵՐԻ ՆՈՐՈԳՄԱՆ ԵՎ ՊԱՀՊԱՆՄԱՆ ԱՇԽԱՏԱՆՔՆԵՐԻ ԿԱՏԱՐՄԱՆ ԱՆՎՏԱՆԳՈՒԹՅԱՆ ՏԵԽՆԻԿԱՅԻ ԵՎ ԱՐՏԱԴՐԱԿԱՆ ՍԱՆԻՏԱՐԻԱՅԻ ՀՐԱՀԱՆԳԻ ՀԱՍՏԱՏՄԱՆ ՄԱՍԻՆ
Ղեկավարվելով ՀՀ կառավարության 14.07.2000թ. թիվ 401 որոշման առաջին կետով և երկաթուղային համակարգի ներդաշնակ գործունեությունն ու երթևեկության անվտանգությունն ապահովելու նպատակով.
Հրամայում եմ`
1. Հաստատել Հայկական երկաթուղում երկաթգծի և արհեստական կառույցների նորոգման և պահպանման աշխատանքների կատարման անվտանգության տեխնիկայի և արտադրական սանիտարիայի հրահանգը:
2. Հրահանգը սահմանված կարգով ներկայացնել ՀՀ արդարադատության նախարարություն՝ պետական գրանցման:
Ա. Մանուկյան
Հ ր ա հ ա ն գ
Երկաթգծի եվ արհեստական կառույցների նորոգման եվ պահպանման աշխատանքների կատարման անվտանգության տեխնիկայի եվ արտադրական սանիտարիայի
1. Ընդհանուր դրույթներ
1.1. Սույն հրահանգն ընդունվել է «Տրանսպորտի մասին» ՀՀ օրենքի 2-րդ և 5-րդ հոդվածների, ՀՀ վարչապետի 2001 թվականի փետրվարի 1-ի թիվ 81 որոշմամբ հաստատված «ՀՀ տրանսպորտի և կապի նախարարության կանոնադրության» 3-րդ կետի և 6-րդ կետի ը/ ենթակետի պահանջներին համապատասխան և սահմանում է աշխատանքների անվտանգ կատարման պայմանների ապահովման կարգը և պարտադիր է գծային տնտեսության բոլոր աշխատողների համար այդ տնտեսությունում բոլոր տեսակի աշխատանքներ կատարելիս:
Համապատասխան գծային աշխատանքների կատարման ժամանակ գծային տնտեսության աշխատողները սույն հրահանգի հետ միասին պետք է ղեկավարվեն նաև այլ հրահանգներով և կանոններով:
1.2. Ի լրումն սույն Հրահանգի յուրաքանչյուր կազմակերպությունում մշակվում են հրահանգներ:
1.3. Գնացքների երթևեկության հետ առնչվող աշխատանքների կատարման կամ այդ աշխատանքների ղեկավարմանը կարող են թույլատրվել բժշկական զննում անցած և սույն հրահանգի, ինչպես նաև երկաթուղային տրանսպորտի աշխատողների կարգապահական կանոնադրությունը իմացող անձինք:
1.4. Գծային տնտեսության բոլոր աշխատանքները կատարվում են աշխատանքի ղեկավարի հսկողության ներքո: Աշխատանքի ղեկավարը պարտավոր է աշխատանքից առաջ կամ աշխատանքի պայմանների փոփոխման պարագայում աշխատողների հետ անցկացնել ընթացիկ հրահանգավորում: Գծային աշխատանքների ղեկավար կարող են լինել այն անձինք, որոնք նշված են գծային աշխատանքների կատարման ժամանակ գնացքների անվտանգ երթևեկության ապահովման հրահանգում:
1.5. Գծային տնտեսության այն աշխատողները, որոնց աշխատանքը կապված է էլեկտրասարքավորումների շահագործման հետ, պետք է ունենան էլեկտրաանվտանգության որակավորման համապատասխան կարգեր:
1.6. Գծային տնտեսության, շինությունների և սարքավորումների շահագործման, նորոգման և վերակառուցման հետ կապված բոլոր տեսակի աշխատանքները պետք է իրականացվեն հաստատված տեխնոլոգիական պրոցեսների պահանջներին համապատասխան:
1.7. Գծային աշխատանքների կատարման աշխատատեղերը պետք է լինեն ազդանշաններով պաշտպանված, իսկ լոկոմոտիվային մեքենավարներին գծային աշխատանքների կատարման ժամանակ գնացքների անվտանգ երթևեկության ապահովման Հրահանգի համաձայն տրվի նախազգուշացում:
1.8. Միևնույն վազուրդում մի քանի տնտեսական գնացքների աշխատանքի ժամանակ, անկախ պատկանելությունից, նրանք բոլորը պետք է ենթարկվեն մեկ ղեկավարի:
2. Երկաթուղագծերում աշխատանքների կատարմանը ներկայացվող անվտանգության պահանջներ
2.1. Աշխատանքի ղեկավարի պարտականությունները աշխատանքից առաջ
2.1.1.Աշխատատեղ դուրս գալուց առաջ ղեկավարը պարտավոր է ստուգել ազդանշանային պարագաների և պաշտպանական հարմարանքների առկայությունը, անձամբ համոզվել այն բանում, որ գնացքներին նախազգուշացում տալու հայտը ընդունվել և կատարվում է, անցկացնել աշխատողների աշխատանքների հրահանգավորում:
2.1.2. Հավաքատեղից աշխատողները աշխատանքի վայր կարող են գնալ և այնտեղից հետ վերադառնալ հողապաստառի կողքով` աշխատանքի ղեկավարի կամ հատուկ նշանակված անձի հսկողության ներքո: Անցումը կայարանի տարածքով պետք է կատարվի համաձայն հաստատված ծառայողական անցումների սխեմայի:
2.1.3. Երկանիվային միառելս կամ մեկսռնանի սայլակներով գծային գործիքների և նյութերի տեղափոխման ժամանակ սայլակները պետք է ուղեկցեն գծի այնքան մոնտյորներ, որ մինչև գնացքների մոտեցումը կարողանան ապահովել սայլակի գծից դուրս բերումը անվտանգ հեռավորության վրա:
2.1.4. Հողապաստառի կողքով շարժվելու անհնարինության դեպքում գծերով կարելի է շարժվել պահպանելով անվտանգության հետևյալ պահանջները.
- երկգծային տեղամասերում շարժվել դեմքով դեպի ընդառաջ եկող գնացքի ուղղությամբ.
- ղեկավարը պետք է հսկի, որ աշխատողները շարժվեն մեկը մյուսի հետևից կամ երկու շարքով` բացառելով նրանց հետ մնալը.
- ղեկավարը ազդանշաններով հանդերձ պետք քայլի խմբի հետևից` պաշտպանելով նրանց բացված կարմիր դրոշակով, իսկ գիշերային ժամերին՝ կարմիր գույնի լուսավորության լապտերով (կանգառի ազդանշաններ):
Խմբի առջևից պետք է գնա հատուկ նշանակված և հրահանգավորված գծի մոնտյորը, որը նույնպես պետք է կրի կանգառի ազդանշաններ.
- վատ տեսանելիության պայմաններում, աշխատանքի ղեկավարը պարտավոր է նաև նշանակել ևս երկու ազդանշանակիր, որոնք շարժվելու են խմբի առջևից և հետևից, տեսողական հեռավորության վրա, այնպես, որ գնացքի մոտենալը երևա շարժվող խմբից 500 մետրից ոչ պակաս հեռավորոթյան վրա:
2.1.5. Մինչև գծային աշխատանքներ սկսելը գնացքների անվտանգ երթևեկության ապահովման և սույն Հրահանգներով նախատեսված դեպքերում աշխատատեղում պետք է տեղադրվի անհրաժեշտ ազդանշաններ, ազդանշանային «C» ցուցանակը և նշանակվեն ազդանշանակիրներ:
2.1.6. Աշխատանքից առաջ գիշերային ժամերին, ձյան, բքի և այլնի ժամանակ, երբ տեսանելիությունը 800 մ-ից պակաս է, հարկավոր է ձեռնարկել անվտանգության լրացուցիչ միջոցառումներ.
- ներկայացնել գնացքների նախազգուշացման հայտ առանձնահատուկ զգոնությամբ և աշխատատեղին մոտենալիս ազդարարման ազդանշան տալու համար.
- աշխատատեղի երկու կողմից նշանակել ազդանշանակիր.
- կազմակերպել աշխատանքները այնպես, որ մեկ ղեկավարի կողմից ղեկավարվող աշխատանքային ճակատը չգերազանցի 50 մետրից.
- օգտագործել ավտոմատ ազդարարման միջոցներ:
2.1.7. Բոլոր դեպքերում կայարանային գծերի և սլաքային փոխադրիչների վրա աշխատանքներ կատարելիս, աշխատանքի ղեկավարը գծերի, սլաքային փոխադրիչների, կապի և ազդանշանային համակարգի սարքավորումների և հպակային ցանցի ստուգման մատյանում կատարում է համապատասխան գրառում աշխատանքների կատարման տեղի և ժամանակի վերաբերյալ: Հանկարծակի առաջացած անսարքությունները վերացնելիս նշված մատյանում գրառմանը կարող է փոխարինել այդ մատյանում գրանցված հեռախոսագիրը, որը աշխատանքի ղեկավարը տալիս է կայարանի հերթապահին կամ գնացքային դիսպետչերին:
2.1.8. Տեսակավորման և վերադասավորման գծերում աշխատանքներ կարելի է կատարել միայն մանևրային աշխատանքների ընդմիջման ժամանակ կամ, կայարանի հերթապահի հետ համաձայնեցնելուց հետո, գծերը շարժման համար փակելով: Աշխատատեղի պաշտպանակումը պետք է կատարվի համաձայն գծային աշխատանքների կատարման ժամանակ գնացքների անվտանգ երթևեկությանը ներկայացվող պահանջների Հրահանգի:
2.1.9. Սահմանափակված պայմաններում, երբ գծի երկու կողմից դասավորված են բարձր կառամատույցներ, շենքեր, պարիսպներ և կտրուկ թեքության փորվածքներ, ինչպես նաև կամուրջների վրա, թունելներում և ձյան խրամուղիներում աշխատանքներ կատարելուց առաջ աշխատողների անվտանգությունը ապահովելու համար հարկավոր է ձեռնարկել հետևյալ միջոցառումները.
- աշխատանքի ղեկավարը աշխատողներին պետք է կոնկրետ ցույց տա, թե աշխատողները գծերից ուր պետք է հեռանան գնացքի մոտեցման ժամանակ.
- եթե 100 մետրից ավել երկարության բարձր կառամատույցները, շենքերը, պարիսպները, կտրուկ թեքության փորվածքները և այլն չեն տալիս հնարավորություն գնացքի մոտեցման ժամանակ աշխատողներին անվտանգ հեռավորության վրա տեղավորվել գծի կողքին, ապա աշխատատեղը պետք է պաշտպանվի ըստ գործող կարգի:
2.1.10. Թունելներում աշխատանքներ կատարելուց առաջ աշխատանքի ղեկավարը պետք է համոզված լինի, որ
- գնացքների մեքենավարներին տրվել է առանձնահատուկ զգոնությամբ նախազգուշացում և ավելի հաճախակի ազդարարման ազդանշան տալու պահանջ.
- կա անխափան լուսավորություն.
- թունելի ճակատամուտքի երկու կողմից 1 կմ հեռավորության վրա նշանակված են ազդանշանակիրներ.
- յուրաքանչյուր աշխատողին ցուցադրվի այն որմնախորշը, որտեղ նա գնացքի մոտեցման ժամանակ պետք է պատսպարվի:
2.2. Աշխատանքի ղեկավարի պարտականությունները աշխատանքի ժամանակ
2.2.1. Աշխատանքի ղեկավարը պարտավոր է.
- աշխատողներին ճիշտ դասավորել աշխատանքային ճակատում և ցույց տա այն տեղերը, ուր պետք է հեռանան նրանք գնացքի մոտեցման ժամանակ.
- հետևել նրան, որ աշխատանքային ճակատում չլինեն կողմնակի մարդիկ.
- գնացքների մոտեցման ժամանակ, երբ հեռավորությունը կազմում է ոչ պակաս, քան 400 մետր, աշխատողներին հեռացնի գծերից: Ընդ որում մարդիկ կողային ռելսից պետք է հեռանան 2 մետրից ոչ պակաս հեռավորության վրա: Ռելսադարսիչ, էլեկտրաբալաստային մեքենաների, ռելսահղկիչ գնացքի և այլ ծանր տեսակի գծային մեխանիզմների աշխատանքի ժամանակ մարդիկ կողային ռելսից պետք է հեռանան առնվազն 5 մետր, գծային խոփի դեպքում 10 մետր, խճամաքրիչ և ռոտորային ձյունմաքրիչ մեքենաների դեպքում՝ 5 մետր դուրս շպրտվող ձյան և կեղտի հակառակ ուղղությամբ, իսկ մեկ գծային ձյունմաքրիչի դեպքում - 25 մետր.
- ձյան խրամուղիներում աշխատելիս, մինչև գնացքի մոտենալը աշխատողներին հեռացնել որմնախորշեր.
- հետևել նրան, որ կայարաններում աշխատողները գծերը անցնեն ուղիղ և ոչ թե անկյան տակ, նախօրոք համոզվելով որ գնացք չի մոտենում, իսկ սլաքային փոխադրիչների մոտից անցնելիս ոտքը չդնեն ռելսերի վրա կամ հիմնառելսի և սայրի միջև.
- կանգնած վագոնների դեպքում գծերը անցնեն վերջին վագոնից առնվազն 5 մետր հեռավորության վրա, իսկ վագոնների միջով անցնեն` երբ երկու վագոնի միջև ազատ տարածությունը առնվազն 10 մետր է.
- չթողնել աշխատողներին սողանցելու վագոնների տակից կամ գործիքներ և նյութեր տեղափոխել այդ եղանակով, զգուշացնել նրանց, որ կանգնած վագոնը կարող է շարժվել կամ հարևան գծով կարող է անցնել գնացք.
- արգելել աշխատողներին նստել ռելսերի, փայտակոճղերի կամ խճաքարային պրիզմայի վրա.
- հետևել նրան, որ կենտրոնացման համակարգում գտնվող սլաքային փոխադրիչների վրա աշխատելիս հիմնառելսի և սայրի միջև կամ էլեկտրաշարժաբերի ձգաձողի դիմաց շարժական միջուկի և բեղիկի միջև տեղադրված լինի ներդրակներ.
- հետևել նրան, որ վատ տեսանելիության պայմաններում կամ օրվա գիշերային ժամերին սլաքային փոխադրիչների վրա աշխատանքներ կատարվեն առնվազն երկու մարդով, որոնցից մեկը միայն հսկում է գնացքների շարժը:
2.2.2. Այն դեպքերում, երբ տեսանելիությունը բավարար է և չի պահանջվում ազդանշանակիրների նշանակում, աշխատանքային ճակատը չպետք է գերազանցի 200 մետրից:
2.2.3. Երկգծանի տեղամասերում աշխատանքներ կատարելիս կամ գծերից մեկը կանգառի ազդանշաններով պաշտպանակելիս, դեղնավուն ազդանշանը և ճայթռուկը (պետարդա) պահպանող ազդանշանակիրները ազդանշաններ են տալիս հարևան գծով գնացքի մոտեցման մասին: Աշխատանքի ղեկավարը տալիս է հրահանգ աշխատանքները դադարեցնելու և միջգծային տարածքից հեռանալու:
2.2.4. Աշխատատեղին մոտենալիս գնացքաքարշի մեքենավարը, սկսած նախազգուշացման թերթիկում նշված տեղամասի նախորդ կիլոմետրից, տալիս է ազդարարման ազդանշան` անկախ շարժական ազդանշանների առկայությանը:
2.2.5. Ազդարարման ազդանշան տրվում է նաև այն դեպքերում, երբ գնացքը մոտենում է արագության իջեցում պահանջող շարժական և ձեռքի ազդանշաններին, ազդանշանային «C» նշաններին, փորվածքներին, թունելներին, գծանցներին, գծի կոր տեղամասերին և այլնի դեպքում:
2.3. Անընդհատ, անկցոն գծային տեղամասերում ջերմային լարումների լիցքաթափման և այդ տեղամասերի անընդհատության վերականգնման աշխատանքների կատարմանը ներկայացվող անվտանգության պահանջները
2.3.1. Անկցոն գծային տեղամասերում ջերմային լարումների լիցքաթափման և այդ տեղամասերի անընդհատության վերջնական վերականգնման աշխատանքները կատարվում են անկցոն գծային տեղամասերի շահագործման տեխնիկական պահանջներին համապատասխան:
2.3.2. Մինչև անկցոն տեղամասի ռելսային թևի ազատումը, հարկավոր է ապահովել նրա վերջույթների ազատ տեղաշարժը, որի համար, ռելսային թևի երկարացման դեպքում, պետք է հանվի հավասարիչ ռելսը, իսկ նրա կարճացման դեպքում` թուլացվի կողդիրի ամրակները:
2.3.3. Ջերմային լարումների լիցքաթափման ժամանակ, երբ կցվանքներում բացակայում են բացակները, մինչև ռելսերի անջատումը կոճղերից, հարկավոր է ռելսերը կտրելով ստեղծել բացակներ:
2.4. Առանց մեխանիզմների օգտագործման գծային աշխատանքների կատարմանը ներկայացվող անվտանգության պահանջներ
2.4.1. Աշխատանքները սկսելուց առաջ, աշխատատեղը պետք է պաշտպանակվի:
2.4.2. Երկու գծային մոնտյորներով աշխատանքներ կատարելիս նրանցից մեկը նշանակվում է ավագ, իսկ աշխատանքները կազմակերպվում է այնպես, որ գծային մոնտյորներից մեկը հետևի գնացքի մոտեցմանը մի ուղղությամբ, իսկ մյուսը` հակառակ:
2.4.3. Արգելվում է նստել ռելսերի, կոճղերի և խճաքարային պրիզմայի վրա, ինչպես նաև միջգծային և միջռելսային տարածքներում:
2.4.4. Աշխատանքների ժամանակ հարկավոր է հետևել այն բանին, որ հին և նոր նյութերը դասավորվեն շարժակազմի եզրաչափքից դուրս և գնացքների մոտեցման ժամանակ չխանգարեն գծից ազատ դուրս գալուն:
2.4.5. Գծային գործիքները միշտ պետք է լինեն սարքին վիճակում` փայտյա կոթերը լինեն մաքուր հղկված, իսկ գործիքների հարվածային մասերը չունենան ատամնաքերթ և հաստուկներ:
2.4.6. Մանեկները կարելի է ամրացնել միայն տիպային մանեկադարձակներով: Արգելվում է ինչ-որ բանով խփել մանեկադարձակներին, երկարացնել նրանց ուրիշ մանեկադարձով կամ նրանց օգտագործել անսարք վիճակում: Ժանգոտված մանեկները կարելի է լվանալ նավթով:
2.4.7. Անցքերի համընկնումը կարելի է ստուգել միայն մանեկով կամ անցքահատով:
2.4.8. Ռելսերի հանումը գծերից կամ տեղադրումը կարելի է կատարել միայն լինգերի օգնությամբ: 12.5 մետր երկարության ռելսերի եզրակումը նույնպես թույլատրվում է կատարել ռելսի մի ծայրից վերջին անցքում տեղադրված լինգով: Այս դեպքում արգելվում է աշխատողի գտնվելը ռելսի հնարավոր արտանետման ուղղության վրա: 25 մետր երկարության ռելսերի եզրակումը կարելի է կատարել միայն հատուկ հարմարանքներով (լինգ և երկաթակապ):
2.4.9. Ռելսային միացումների բացակների կարգավորումը կատարվում է հիդրավլիկ բացակաբացիչ հարմարանքներով: Արգելվում է բացակների կարգավորումը կողդիրներին հարվածելով:
2.4.10. Թաթիկավոր լինգերով կոճղափայտերից մեխերի հանումը կարելի է կատարել ձեռքով լինգի ծայրը սեղմելով: Արգելվում է մարմնով պառկել կամ ոտքերով կանգնել լինգերի վրա, ինչպես նաև նրա գլխիկի տակ դնել հեղյուս, մեխ և այլն:
2.4.11. Մեխը կոճղափայտի մեջ խփելիս այն պետք է բռնել միայն ուղղաձիգ վիճակում: Սկզբում խփել թեթև հարվածներով, իսկ այնուհետև մինչև վերջ: Փայտյա կոճղերի մեջ մեխ խփելիս գծի մոնտյորը պետք է կանգնած լինի գծի ընդերկայնական ուղղությամբ:
2.5. Էլեկտրիֆիկացված տեղամասերում գծային աշխատանքների կատարմանը ներկայացվող անվտանգության պահանջներ
2.5.1. Էլեկտրիֆիկացված տեղամասերում բոլոր տեսակի աշխատանքները պետք է կազմակերպվի այնպես, որ բացառվի աշխատողների կամ նրանց կողմից օգտագործվող գործիքների մոտեցումը լարման տակ գտնվող օդային գծերին և այլ հոսանքատար լարերին 2 մետրից պակաս տարածության վրա, հակառակ պարագայում նրանք պետք է լրիվ հոսանքազրկվեն և հողանցվեն: Լարման տակ գտնվող լարերի, օդային գծերի և հպակային ցանցի հոսանքա-զրկման համար գծային աշխատանքների ղեկավարը աշխատանքների կատարումից մեկ օր առաջ պարտավոր է էլեկտրամատակարարման ուղեմասի անունով տալ գրավոր հայտ` նշելով աշխատանքի տեղը, աշխատանքների կատարման ժամանակը, տևողությունը և տեսակը, այդ մասին տեղյակ պահելով նաև տարածքային հպակային ցանցի և էլեկտրացանցի պետերին: Նման դեպքերում աշխատանքներ կարելի է կատարել միայն էներգադիսպետչերի հրամանը ստանալուց հետո: Արգելվում է կատարել աշխատանքներ, եթե բացակայում է կապը աշխատանքի ղեկավարի և էներգադիսպետչերի միջև:
2.5.2. Արգելվում է էլեկտրիֆիկացված տեղամասերում գծային աշխատանքներ կատարելիս խախտել ռելսերով քարշային հոսանքի անցման շղթան: Ռելսային միացումների բացակների կարգավորման ժամանակ, երբ կա անհրաժեշտություն խախտելու ռելսի անընդհատությունը, նախօրոք հարկավոր է երկու հարևան ռելսեր պտուտակամամուլով և պղնձե լարերով միացնել իրար (այստեղ և այսուհետև պղնձե լարերի կտրվածքը -120 ք. մմ):
2.5.3. Կոճղերի փոխման և այլ գծային աշխատանքների կատարման ժամանակ հողանցման և միացնող լարերը, դրոսելտրանսֆորմատորների, ռելսային շղթաների, գծային տուփերի և էլեկտրիֆիկացիայի, կապի և ազդանշանների սարքավորումների միջակապերը պետք է առանց անջատման և վնասվածքների տեղափոխվեն մի կողմ:
2.5.4. Խճամաքրիչ մեքենաներով աշխատանքների կատարման ժամանակ ռելսերին արտածծող հոսանքատարից միացնելիս քարշային ենթակայանը պետք է անջատվի: Ռելսերի փոխման ժամանակ արտածծող հոսանքատարը կարելի է անջատել միայն էլեկտրամատակարարման ուղեմասի ներկայացուցչի հսկողությամբ: Բոլոր դեպքերում դրոսել-տրանսֆորմատորների միջակապերը ռելսերին միացնելու կամ անջատելու իրավունք ունեն միայն կապի և ազդանշանների ուղեմասի էլեկտրամեխանիկը, իսկ այն դրոսել տրանսֆորմատորները, որոնք տեղադրված են արտածծող հոսանքի միացման համար էլեկտրամատակարարման ուղեմասի աշխատողը:
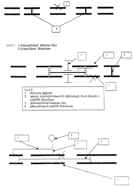
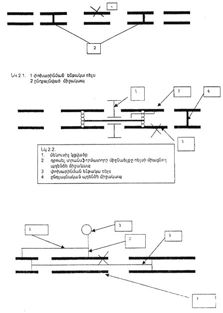
2.5.5. Էլկտրիֆիկացման տեղամասերում առանձին ռելսերի փոխման ժամանակ արգելվում է զույգ ուղղություններով ռելսերի միաժամանակյա փոխումը: Ռելսի փոխումից առաջ, փոխարինման ենթակա ռելսի հարևան ռելսերը երկու կողմից միացվում են ընդլայնական պղնձյա լարի միջակապով (նկ. 2.1.):
Մեկուսիչ կցվածքում ռելսի փոխարինման ժամանակ փոխարինվող ռելսի հարևան ռելսին, մեկուսիչ կցվածքի կողմից, դրոսել–տրանսֆորմատորի միջնաելքը միջակապով միացվում է փոխարինվող ռելսի դիմացի ռելսին (նկ. 2.2.): Դրոսելի միջնաելքի միացումը ռելսին կատարվում է ազդանշանների և կապի ուղեմասի էլեկտրամեխանիկի կողմից: Միջակապերը հանվում են ռելսի փոխարինման բոլոր աշխատանքների կատարումից հետո` երբ արդեն տեղադրվել են էլեկտրաքարշային միացումները: Եթե ռելսի փոխարինման ժամանակ առաջանում է անհրաժեշտություն անջատելու հենակի կամ այլ շինության հողանցումը, ապա նախօրոք հարկավոր է անցկացնել կրկնող հողանցման միջակապ չփոխվող ռելսի հետ (նկ. 2.3.):
2.5.6. Արգելվում է գծային աշխատանքների կատարումը առանց հպակային ցանցի տեղամասի հետ համաձայնեցման, երբ կա հպակային ցանցի անջատման անհրաժեշտություն:
2.5.7. Էլեկտրիֆիկացված տեղամասերում ռելսերի համատարած փոխարինման ժամանակ, աշխատանքային ճակատի սահմաններում լարումը հպակային ցանցից հանվում է և հողանցվում` հպակային լարը ձողիկով անմիջապես միացնելով կարճ միացված ռելսերի հետ: Այս դեպքում ռելսերի կարճ միացումը կատարվում է պղնձյա լարերով: Ռելսերի համատարած փոխարինման ժամանակ հպակային ցանցը հոսանքազրկելուց հետո այն հողանցվում է հետևյալ կերպ.
ա) հաստատուն հոսանքի դեպքում՝ մեկ և երկուղի տեղամասերում հողանցման ձողիկները պետք է տեղադրված լինեն աշխատատեղից տեսանելի հեռավորության վրա երկու կողմից, բայց ոչ ավել, քան 300 մետր (նկ. 2.4.),
բ) փոփոխական հոսանքի դեպքում՝ մեկ գծանի տեղամասերում հողանցման ձողիկները պետք է տեղադրված լինեն աշխատատեղից տեսանելի հեռավորության վրա երկու կողմից, բայց ոչ ավել, քան 300 մետր (նկ. 2.4.): Երկուղի տեղամասերում հողանցման ձողիկները պետք է լինեն տեղադրված երկու կողմից տեսանելի հեռավորության վրա, բայց ոչ ավել, քան 200 մետր բացի դրանից աշխատանքի ճակատի սահմաններում պետք է տեղադրված լինի լրացուցիչ հողանցման ձողիկներ այնպես, որ ռելսերի միացության անընդհատության յուրաքանչյուր խզում գտնվի 300 մետրից ոչ ավելի հեռավորության վրա տեղադրված հողանցման ձողիկների միջև (նկ. 2.5.):
2.5.8. Հողանցման ձողիկների տեղադրման պատասխանատվությունը կրում է հպակային ցանցի շրջանի աշխատակիցը, որը ստանալով էներգադիսպետչերի հրամանը, տեղում գծային աշխատանքների ղեկավարին տալիս է գրավոր թույլտվություն աշխատանքները սկսելու համար: Աշխատանքների ավարտից հետո, երբ գծային աշխատանքների ղեկավարը համոզվելով, որ բոլոր անհրաժեշտ միջոցառումները կատարված են, հպակային ցանցի շրջանի աշխատակցի մոտ գտնվող գրավոր թույլտվության կրկնօրինակի հակառակ երեսին կատարում է գրանցում աշխատանքների ավարտի ժամանակի վերաբերյալ: Աշխատանքային ճակատի սկզբնամասում և վերջում տեղադրված հողանցման ձողիկները հանվում են հպակային ցանցի շրջանի աշխատակցի հրահանգով` թույլատրության թերթիկի վրա աշխատանքի ժամանակի վերաբերյալ գրանցում կատարելուց հետո: Այդ ձողիկների հանումից հետո հպակային ցանցը համարվում է լարման տակ և արգելվում է մոտենալ նրան:
2.5.9. Էլեկտրիֆիկացված տեղամասերի կամուրջների վրա վտանգավոր գոտիները (2 մետր մինչև հոսանքատար մասերը) պետք է նշված լինեն կարմիր ներկով:
2.5.10. Արգելվում է ձեռք տալ հպակային ցանցի կտրված լարերին, օդային գծերին և նրանց վրա գտնվող իրերին: Այդ տեղամասերը հարկավոր է այնպես պաշտպանակել, որ մարդիկ կտրված լարերին չկարողանան մոտենալ 8 մետրից ոչ պակաս հեռավորության վրա:
2.6. Երկաթուղագծերը և սլաքային փոխադրիչները ձնից մաքրելու աշխատանքներին ներկայացվող անվտանգության պահանջներ
2.6.1. Սլաքային փոխադրիչները ձնից մաքրելիս աշխատողների անվտանգության ապահովման պատասխանատվությունը դրվում է բրիգադիրի վրա, որի ղեկավարությամբ և հսկողության տակ էլ կատարվում են այդ աշխատանքները:
2.6.2. Ձյունը մաքրելու աշխատանքները ղեկավարում է գծի վարպետը, բրիգադիրը կամ գծի փորձառու մոնտյորները, որոնք ունեն առնվազն 3-րդ կարգ:
2.6.3. Գծերը և սլաքային փոխադրիչները ձնից մաքրելիս բրիգադը կազմված է լինում.
- ոչ ավել 15 մարդուց կայարանային և միաուղի գծերի մաքրման ժամանակ.
- ոչ ավել 20 մարդուց երկուղի գծամասերի մաքրման ժամանակ.
- ոչ ավել 6 մարդուց սլաքային փոխադրիչների մաքրման ժամանակ:
2.6.4. Կենտրոնացման համակարգում գտնվող սլաքային փոխադրիչների մաքրման ժամանակ աշխատատեղը օրվա ցերեկային ժամերին պաշտպանակվում է կարմիր գույնի ազդանշանով, իսկ գիշերային ժամերին, բքին և այլ անբարենպաստ եղանակներին` ձեռքի լապտերի կարմիր գույնի ազդանշանով: Աշխատանքներ սկսելուց առաջ պետք է կատարվեն սույն Հրահանգի 2.2.1. կետի պահանջի կատարումը:
2.6.5. Երկաթուղագծերը ձնահյուսից ձեռքով խրամուղիների տեսքով մաքրելիս կամ ձյանմաքրիչ մեքենաների աշխատանքից հետո ձյան դարալանջերի մշակման ժամանակ, այդ դարալանջերում շախմատային կարգով, մեկը մյուսից 20-25 մետր հեռավորության վրա, պետք է բացվեն խորշեր` գնացքների անցման ժամանակ մարդկանց պատսպարելու համար: Խորշերը պետք է ունենան առնվազն 2 մ լայնություն և 0.75 մետր խորություն:
2.6.6. Տեսակավորման և վերադասավորման երկաթուղագծերում ձյունը կարելի է մաքրել միայն այն ժամանակ, երբ չկա վագոնների մատուցում այդ գծերին:
2.6.7. Արգելվում է ձյան դատարկումը ձյուն տեղափոխող գնացքի հարթակային վագոնից, երբ այն գտնվում է ընթացքի մեջ:
2.6.8. Ձյուն տեղափոխող գնացքի կազմում պետք է լինի մարդատար վագոն աշխատողներին տեղափոխելու համար: Արգելվում է ձյուն մաքրող –տեղափոխող գնացքների աշխատանքը առանց նրա կազմի մեջ մտնող մարդատար վագոնի:
3. Եռակցման-մակահալվածքի աշխատանքների կատարմանը ներկայացվող անվտանգության պահանջներ
3.1. Ընդհանուր դրույթներ
3.1.1. Եռակցման–մակահալվածքի աշխատանքների կատարմանը ներկայացվող անվտանգության բոլոր տեսակի պահանջների կատարման պատասխանատվությունը կրում են.
- գծային արհեստանոցներում` արհեստանոցի պետը, ցեխի պետը և վարպետները.
- գծի ուղեմասերում՝ ուղեմասի պետը և գլխավոր ինժեները, ուղեմասային արհեստանոցի վարպետները:
3.1.2. Արգելվում է լարման տակ գտնվող եռակցման մեքենաները և այլ էլեկտրասարքավորումները նորոգել կամ մաքրել:
3.1.3.Նստած կամ պառկած վիճակում եռակցման աշխատանքներ կատարող եռակցողը պետք է ապահովված լինի ռետինե դիէլեկտրիկ ներքնակներով, հատուկ արտահագուստով, կոշիկներով և անհատական պաշտպանիչ հարմարանքներով:
3.1.4. Մառախուղի, անձրևի և ձյան ժամանակ, ինչպես նաև գիշերային ժամերին առանց հատուկ լուսավորության, եռակցման աշխատանքների կատարումը չի թույլատրվում:
3.2. Գազաեռակցման աշխատանքների կատարմանը ներկայացվող անվտանգության պահանջներ
3.2.1. Աշխատանքները սկսելուց առաջ գազաեռակցողը պետք է ստուգի, որ
- օղակի ճկափողը հրածորանի և գազատարի հետ միացված լինի կիպ և ամուր.
- հրածորանը և ճկափողերը լինեն սարքին.
- խողովակաշարի գազ և թթվածին բաց թողնող փականները լինեն սարքին:
3.2.2. Թթվածնի ճկափողերը էլեկտրահաղորդման լարերից պետք է գտնվեն առնվազն 0.5 մ հեռավորության վրա, իսկ ացետիլենով ճկափողերը` առնվազն 1 մ հեռավորության վրա:
3.2.3. Աշխատանքային ճակատի սահմաններում ացետիլենային, պրոպանի և թթվածնի գլանանոթների տեղափոխումը կատարվում է սայլակներով:
3.2.4. Չի թույլատրվում թթվածնի գլանանոթների տեղափոխումը հրկիզվող նյութերի ամանների հետ համատեղ:
3.2.5. Ամռանը գազով լցված գլանանոթները պետք է պաշտպանված լինեն արևի ճառագայթների անմիջական ազդեցությունից:
3.3. Էլեկտրաեռակցման–մակահալվածքի աշխատանքների կատարմանը ներկայացվող անվտանգության պահանջներ
3.3.1. Ռելսերի ծայրամասերի և խաչուկների մակահալվածքների աշխատանքները ղեկավարում է գծի բրիգադիրը: Նա է ղեկավարում նաև ռելսային միացումների եռակցման աշխատանքները:
3.3.2. Էլեկտրասարքավորումների մետաղական պատյանները պետք է լինեն հողանցված, իսկ եռակցման մալուխները ունենան ապահով մեկուսացում:
3.3.3. Ավտոդրեզինայի վրա տեղադրված եռակցման սարքավորումով ռելսային միացումների եռակցման ժամանակ եռակցման սարքավորման պատյանը պետք է միացված լինի դրեզինայի հիմնամասին:
3.3.4. Աշխատանքի ժամանակ եռակցողը չպետք է թողնի առանց հսկողության լարման տակ գտնվող եռակցման սարքավորումները, չթողնի մարդկանց մոտենալ աշխատատեղին մինչև 5 մ հեռավորության վրա:
3.4. Շարժական եռակցող մեքենայով աշխատանքների կատարմանը ներկայացվող անվտանգության պահանջներ
3.4.1. Ռելսաեռակցման մեքենաներով վազուրդներում աշխատանքներ կարելի է կատարել միայն գնացքների շարժման համար այդ վազուրդները փակելուց հետո:
3.4.2. Ռելսաեռակցման մեքենայի տեղափոխման ժամանակ սպասարկող անձնակազմին չի թույլատրվում գտնվել հարթակային վագոնի վրա:
3.4.3. Եռակցման աշխատանքներ կատարելուց առաջ ռելսաեռակցման մեքենայի անիվների տակ պետք է դրվեն արգելակման կալուն:
3.4.4. Հարևան գծով գնացքների անցման ժամանակ ռելսաեռակցման մեքենայի աշխատանքը դադարեցվում է:
3.4.6. Եռակցման գլխիկը բարձրացնելու և իջեցնելու ժամանակ արգելվում է կատարել որևէ աշխատանք ռելսերի միացումներում, ինչպես նաև գտնվել կայծերի տարածման գոտում:
3.4.7. Աշխատանքի ճակատում ռելսաեռակցման մեքենայի մինչև 25 մետր տեղաշարժի ժամանակ եռակցման գլխիկը պետք է գտնվի ռելսից 40-50 մմ բարձրության վրա:
4. Արհեստական կառույցներում աշխատանքների կատարմանը ներկայացվող անվտանգության պահանջներ
4.1. Ընդհանուր դրույթներ
4.1.1. Արհեստական կառույցները պետք է ունենան իրենց իսկ անվտանգ սպասարկումը ապահովող սարքավորումներ:
Կամուրջների վրա՝ կամրջային տախտակամած, բազրիքներով մայթեր, վերևի գոտով մեկ բազրիքներ, ճակատամուտքի շրջանակի բազրիքներով սանդուղքներ: Թունելներում՝ խորշեր և խուցեր:
4.1.2. 50 մետրից ավել երկարություն ունեցող բոլոր կամուրջները պետք է ունենան բազրիքներով հարթակ -ապաստարաններ: Այդ ապաստարանները պետք է տեղադրված լինեն շախմատային կարգով մեկը մյուսից 50 մետր հեռավորության վրա: 25 մետրից ավել երկարություն ունեցող կամուրջները, ինչպես նաև 3 մետրից ավել բարձրություն ունեցող բոլոր կամուրջները և ուղեկամուրջները պետք է ունենան բազրիքներով կողային մայթեր:
4.1.3. Արհեստական կառույցների սպասարկման և շահագործման հետ կապված բոլոր տեսակի աշխատանքները, որոնք պետք է կատարվեն 2 մետրից ավել բարձրության վրա, պետք է կատարվեն սանդուղքների, լաստակների, անվտանգության գոտիների և այլնի օգտագործմամբ:
4.1.4. Միաժամանակ մեկ ուղղաձիգով երկու և ավել հարթակներում աշխատանքներ կարելի է կատարել, եթե այդ հարթակները իրարից անջատված են պահպանիչ տախտակամածերով:
4.1.5. Կամուրջների վրա աշխատանքներ, բացի գծային, կարելի է կատարել միայն սաղավարտներ օգտագործելով:
4.1.6. Աշխատանքներից առաջ աշխատանքի ղեկավարը յուրաքանչյուր աշխատողին պետք է ցույց տա այն տեղը, ուր գնացքի ժամանման ժամանակ նա պետք է տեղադարսի նյութերը, գործիքները և ինքը հեռանա:
4.2. Արհեստական կառույցների շահագործման, նորոգման աշխատանքներ կատարելու և զննումների ժամանակ օգտագործվող սարքավորումներ և հարմարանքներ
4.2.1. Կամուրջների և ուղեկամուրջների զննման համար օգտագործվում են շարժական սայլակներ, հետգցովի հարթակներ, կախովի լաստակներ, ճոճաններ և այլն: Ստուգման համար օգտագործվող հարմարանքների տեսակը և թիվը կախված է արհեստական կառույցից և որոշվում է նախագծով: Նրանք միշտ պետք է լինեն սարքին վիճակում:
4.2.2. 3 մետրից ավել բարձրության կամուրջների հիմնամասային և ֆերմային հարթակները իրենց տարածքով մեկ պետք է ունենան բազրիքներ և սանդուղքներ:
4.2.3. Կախովի լաստակները պետք է լինեն ամուր կախված և ունենան 1 մետր բարձրությամբ բազրիքներ: Կախովի լաստակները սարքավորումից հետո ենթարկվում են փորձարկման` նորմատիվային քաշից 20% ավել հաստատուն բեռով 1 ժամվա ընթացքում, իսկ վերհանվող լաստակները նաև նորմատիվային քաշից 10 % ավել դինամիկ բեռի տակ: Լաստակների և ճոճանների վիճակը ենթակա է ամենօրյա ստուգման:
Լաստակների կախման համար օգտագործվող կեռիկները ենթակա են փորձարկման` նորմատիվային քաշից երկու անգամ ավել բեռի տակ 15 րոպեի ընթացքում: Վերհան լաստակների մետաղյա ճոպանների տրամագիծը որոշվում է հաշվարկներով և պետք է ունենա ամրության իննակի պաշար:
4.2.4. Ճոճանները բարձրացնող և իջեցնող կարապիկները պետք է լինեն տեղադրված ճոճանների վրա կամ շինության թռիչքային մասում` շինությունների մերձակայության եզրաչափքից դուրս: Կարապիկները ամրացվում են հեղյուսներով: Արգելվում է կարապիկների աշխատանքը անսարք արգելակման համակարգով: Ճոճանները պետք է պարագծով մեկ ունենան 1.2 մետր բարձրությամբ հոծ պաշտպանակում:
4.2.5. Ճոճանների վրա գտնվող անձինք պետք է կրեն անվտանգության գոտիներ, որոնք ամրացվում են կամրջի անշարժ էլեմենտին:
4.2.6. Անվտանգության գոտիները պետք է լինեն սարքին, ունենան անձնագիր, լինեն համարակալված և նշված լինի վերջին փորձարկման ժամկետը: Յուրաքանչյուր 12 ամիսը մեկ նրանք ենթակա են փորձարկման 225 կգ բեռի տակ:
4.3. Արհեստական կառույցների վրա աշխատանքների կատարմանը ներկայացվող անվտանգության հիմնական պահանջներ
4.3.1. Ներքևի ընթացքային մասով կամուրջները ստուգվում և մաքրվում են զննման հարմարանքներով կամ հատուկ ամրացված տախտակաշեն լաստակներով, որոնք տեղադրված են ֆերմայի ներքին գոտիների և կապերի վրա և ունեն բազրիքներ: Վերևի ընթացքային մասով կամուրջները ստուգվում և մաքրվում են. ներսի մասում տախտակաշեն լաստակներով, իսկ դրսից՝ կախովի լաստակներով և ճոճաններով:
Բարձր կամարային կամուրջների զննման և նրանց սպասարկման աշխատանքներ կարելի է կատարել հատուկ զննման հարմարանքներով, որոնք սարքավորում են ելնելով կամրջի տեսակից:
4.3.2. Աշխատատեղերում լաստակները, անցումները և սանդուղքները մաքրվում են կեղտից, ձնից, սառույցից, իսկ ձմռանը շաղ է տրվում նաև ավազ: Արգելվում է դնովի սանդուղքների վրա աշխատել մեքենայացված գործիքներով:
4.3.3. Ներկանյութերի հետ աշխատողը պետք է իմանա ներկման աշխատանքների կատարման անվտանգ եղանակները, թունավոր նյութերից պաշտպանվելու միջոցները և պահպանի անձնական հիգիենայի կանոնները:
Էթիլային բենզինը և բենզոլը չի թույլատրվում օգտագործել որպես լուծիչ: Անագ և բենզոլ պարունակող ներկանյութերով ներկում թույլատրվում է կատարել միայն վրձիններով: Պերքլորվինիլային ներկանյութերով ներկում թույլատրվում է կատարել միայն մեկուսիչ շնչադիմակով կամ օդաճնշիչ արտահագուստով:
4.3.4. Օդաճնշիչ սարքավորումները, մեխանիզմները և գործիքները պետք է լինեն փորձարկված և սարքին: Արգելվում է առանց մանոմետրի և ապահովիչ փականի օդաճնշիչ սարքավորումների և այլնի օգտագործումը:
4.3.5. Կամրջային չորսուների համատարած փոխարինման և առանց պրիզմայի կամրջային գծատեղամասի տեղադրման ժամանակ պետք է պահպանվի գծադարսիչ և բարձրավոլտ կռունկների հետ աշխատանքներին ներկայացվող անվտանգության պահանջները: Չորսուների միակի փոխարինման ժամանակ, երբ չորսուները շարժում են կամրջի ընդլայնական ուղղությամբ, պետք է օգտագործվեն հարմարանքներ՝ չորսուները վայր գցելուց կանխելու համար:
4.3.6. Հիդրավլիկ ամբարձիչները, որոնց օգնությամբ բարձրացվում են կամուրջների թռիչքային շինությունները, պետք է ունենան բարձրացվող շինության քաշից 25 %-ով ավել բեռնակրողականություն: Աշխատանքի ժամանակ ամբարձիչների գլխիկի մասում և ներբանում պետք է տեղադրել նրբատախտակե միջնադիրներ:
4.3.7. Արհեստական կառույցների վրա բոլոր տեսակի աշխատանքները պետք է կատարել ղեկավարվելով սույն հրահանգի համապատասխան ենթաբաժինների պահանջներով:
4.4. Թունելներում աշխատանքների կատարմանը ներկայացվող անվտանգության պահանջներ
4.4.1. Թունելներում թույլատրվում է գտնվել միայն աշխատանքներ կատարող անձանց:
Թունելներում պատերի մոտ նյութերի և գործիքների տեղադարսում թույլատրվում է միայն աշխատանքների կատարման ժամանակաընթացքում: Աշխատանքի ղեկավարը պետք է հսկի, որ այդ նյութերը և գործիքները լինեն կայուն վիճակում և գտնվեն շարժակազմի եզրաչափքից դուրս: Մարդկանց պատսպարման համար նախատեսված խորշերը պետք է լինեն ազատ:
4.4.2. 300 մետր երկարության ուղղագիծ և 150 մետր երկարության կոր թունելները պետք է ունենան մշտական լուսավորվածություն, որը ռելսի գլխիկի մակարդակում հորիզոնական հարթության վրա պետք է լինի ամենաքիչը 1 լյուքս, իսկ ուղղաձիգ հարթության վրա աշխատանքի տարբեր ճակատներում` 50 լյուքս: Թունելներում բարձման-բեռնաթափման աշխատանքներ կատարելիս լուսավորվածությունը պետք է լինի առնվազն 20 լյուքս:
4.4.3.Թունելներում էլեկտրական լուսատուները պետք է լինեն փոշե և ջրաանթափանց, հեշտ մաքրվող, իսկ նրանց կոնստրուկցիան այնպիսին, որ լույսը չխանգարի մեքենավարներին և թունելային բանվորներին: Թունելների զննման ժամանակ, անկախ լուսավորության առկայությունից, պետք է ունենալ շարժական լապտերներ:
4.4.4. Թունելներում լուսավորության առկայությունը հսկում է թունելային վարպետը, իսկ անմիջապես աշխատանքային ճակատում` աշխատանքի ղեկավարը:
4.4.5. Թունելներում գտնվող աշխատողները զգուշացվում են գնացքի ժամանման մասին հատուկ սարքավորված լուսաձայնային ավտոմատ ազդանշաններով: Նման ազդանշանային համակարգի բացակայության դեպքում աշխատանքի ղեկավարը թունելի ճակատամուտքից 1 կմ հեռավորության վրա նշանակում է ազդանշանակիրներ, որոնք աշխատանքի ղեկավարի հետ պետք է ունենան հեռախոսակապ: 100 մետրից ավել երկարություն ունեցող թունելներում աշխատանքներ կատարելիս աշխատանքի ղեկավարը մոտակա կայարանների կամ գնացքային դիսպետչերի հետ պետք է ունենա հեռախոսակապ:
4.4.6. Մինչև գնացքի մոտենալը աշխատողները պետք է պատսպարվեն խորշերում: Խուցերի և խորշերի տեսանելիությունը բարձրացնելու համար նրանք իրենց պարագծով մեկ պետք է լինեն ներկված սպիտակ գույնի ներկով, իսկ թունելների պատերին սլաքներով պետք է ցուցադրվի մոտակա խուցի կամ խորշի ուղղությունը:
4.4.7. 500 մետրից ավել երկարություն ունեցող և բոլոր վատ օդափոխվող թունելներից պարբերաբար վերցվում է օդի նմուշ: Այդ նմուշը ենթարկվում է վերլուծության` նրա մեջ վառելիքի չայրված արգասիքների առկայությունը պարզելու համար (ծծմբի անհիդրիդի, ազոտի օքսիդների, ածխաթթվի օքսիդի): Վերլուծության արդյունքներով ճշգրտվում է թունելում աշխատանքային ռեժիմը:
4.4.8. Գծային մեքենաների աշխատանքի ժամանակ թունելներում աշխատող գծային մոնտյորները և մեքենավարները պետք է ապահովված լինեն աէրոզոլային ֆիլտրեր ունեցող հակագազերով: Թունելներում աշխատող անձինք պետք է իմանան հակագազերի օգտագործման կարգը և նրանց սպասարկումը:
4.4.9. Թունելների երեսպատման և հակադարձ կամարի աշխատանքների կատարման ղեկավար կարող է նշանակվել միայն այն անձը, որը ունի լեռնային աշխատանքների կատարման իրավունք: Թունելներում տեղադրվող և ժամանակավոր և մշտական ամրակապերը պետք է լինեն ամուր, գտնվեն շարժակազմի եզրաչափքից դուրս և ապահովեն գնացքների անվտանգ երթևեկության պահանջները:
4.4.10. Հորատապայթեցման աշխատանքները թունելներում կարելի է կատարել լեռպետհսկողության հետ համաձայնեցված հատուկ նախագծերով:
5. Գծային մեքենաներով եվ մեխանիզմներով աշխատանքների կատարմանը ներկայացվող անվտանգության պահանջներ
5.1. Ընդհանուր դրույթներ
5.1.1. Շահագործման թույլատրվում են հաստատված կարգով զննված և փորձարկված մեքենաներ և մեխանիզմներ:
5.1.2. Գծային մեքենան պետք է կահավորված լինի օգտագործման համար պատրաստ կրակմարիչներով, իսկ մեքենան շահագործող անձնակազմը պետք է իմանա հակահրդեհային անվտանգության կանոնները և հակահրդեհային առաջնային միջոցների օգտագործման կարգը:
5.1.3. Արգելվում է մեքենայի խցիկում տեղափոխել հեշտ բռնկվող նյութեր:
5.1.4. Մեքենան շահագործող անձնակազմը իր հետ պետք է կրի մեքենան վարելու իրավունքի և անվտանգության տեխնիկայի փաստաթղթերը:
5.1.5. Էլեկտրասարքավորումներ ունեցող մեքենաների շահագործումը պետք է իրականացնել էլեկտրասարքավորումների տեխնիկական շահագործման և էլեկտրասարքավորումների շահագործման անվտանգության տեխնիկայի կանոնակարգերի պահանջներին համապատասխան: Էլեկտրասարքավորումներ ունեցող գծային մեքենաներում պետք է լինեն հատուկ պաշտպանիչ միջոցներ` ռետինե դիէլեկտրիկ բոտիներ և ռետինե դիէլեկտրիկ ձեռնոցներ:
5.1.6. Արգելվում է ծխելը մեքենայի խցիկում և անմիջապես նրա մոտ, ինչպես նաև օգտվել բաց կրակից:
5.1.7. Արգելվում է կատարել աշխատանքներ, երբ գծային մեքենաների արգելակները, ընթացքային հանգույցները, ձայնային և լուսային ազդանշանները ունեն անսարքություններ:
5.1.8. Մեքենան սպասարկող անձնակազմը պետք է ապահովված լինի արտահագուստով:
5.1.9. Մեքենայի շարժիչը թողարկելուց առաջ հարկավոր է համոզվել, որ մեքենայի տակ կամ նրա ուղղությամբ մարդիկ չկան:
5.1.10. Արգելվում է մեքենայի ընթացքի ժամանակ իջնել մեքենայից կամ բարձրանալ մեքենայի վրա, գտնվել աշխատանքային օրգանների և ոտնատեղի վրա:
5.1.11. Արգելվում է մեքենաների ղեկավարումը հանձնել դրա իրավունքը չունեցող անձանց:
5.1.12. Արգելվում է մարդկանց տեղափոխումը գծային մեքենաներով:
5.1.13. Անկցոն գծային տեղամասերում խճամաքրիչ և էլեկտրաբալաստիչ մեքենաներով աշխատանքներ կատարելիս աշխատանքների անվտանգության ապահովման պատասխանատու կարող է նշանակվել ավագ ճանապարհային վարպետի կամ տեղամասի պետի պաշտոնից ոչ ցածր պաշտոն զբաղեցնող անձը:
Էլեկտրաբալաստիչ մեքենաներով օղակային գծամասերում, ինչպես նաև գծային քերամեքենաներով, հողբարձիչ մեքենաներով, գծադարսիչ և ռելսադարսիչ մեքենաներով, հոպեր՝ բաժանատարներով, ուղղիչ–խփիչ–հարդադրիչ և այլ մեքենաներով աշխատանքներ կատարելիս աշխատողների անվտանգության ապահովման պատասխանատու կարող է նշանակվել ավագ ճանապարհային վարպետի պաշտոնից ոչ ցածր պաշտոն զբաղեցնող անձը:
5.2. Խճամաքրիչ և բալաստմաքրիչ մեքենաներով աշխատանքների կատարմանը ներկայացվող անվտանգության պահանջներ
5.2.1. Կտրող դանակի և հարթիչի բացման և փակման ժամանակ էլեկտրամագնիսով բարձրացված գծասխեմաները պետք է ապահովիչ բռնիչներով լինեն ամրացված:
5.2.2. Կռունկով կտրող դանակի բարձրացման և իջեցման ժամանակ աշխատողները պետք է գտնվեն նրանից առնվազն 2 մետր հեռավորության վրա:
5.2.3. Խճամաքրիչ և բալաստմաքրիչ մեքենաների աշխատանքի ժամանակ աշխատողներին չի թույլատրվում գտնվել նրանց առջև և հետևի մասերից 5 մետրից պակաս տարածության վրա:
5.3. Էլեկտրաբալաստիչով աշխատանքների կատարմանը ներկայացվող անվտանգության պահանջներ
5.3.1. Էլեկտրաբալաստիչով բալաստի բաժնաչափավորման ժամանակ աշխատանքի ղեկավարը պետք է սահմանի հսկողություն այն բանի վրա, որ աշխատողները գտնվեն ռելսերից առնվազն 5 մետր հեռավորության վրա:
5.3.2. Էլեկտրաբալաստիչը պետք է ունենա անցումային թևնոց և փակոցի միջանկյալ շղթաներ, որոնք միացնում են մի ֆերմայից մյուսի անցումը:
5.4. Գծային քերահողբարձիչ մեքենաներով աշխատանքների կատարմանը ներկայացվող անվտանգության պահանջներ
5.4.1. Գծային քերամաքրիչներով աշխատանքներ կատարելիս աշխատողներին չի թույլատրվում գտնվել թևի՝ առջևի և հետևի մասերում 10 մետրից պակաս տարածության վրա, իսկ հողաբարձիչ մեքենայի բացված թևերից և փխրիչներից` 2 մետրից պակաս տարածության վրա:
5.4.2. Կայարանային տարածքներում հողբարձչի շարժման ժամանակ շրջանային փոխակրիչները պետք է լինեն ընդլայնական դիրքով:
5.5. Գծադարսիչ կռունկներով և ռելսադարսիչներով աշխատանքների կատարմանը ներկայացվող անվտանգության պահանջներ
5.5.1. Նոր գծասխեմաների տեղադրման և հին գծասխեմաների քանդման աշխատանքներ կատարելիս չի թույլատրվում գտնվել բարձրացված գծասխեմաների տակ կամ կողքին: Սպասարկող անձնակազմը նման դեպքերում պետք է գտնվի բարձրացված գծասխեմայի առջևի և հետևի մասերում` 2 մետրից ոչ պակաս հեռավորության վրա, իսկ նրանց ծայրակցման ժամանակ` ծայրից 0.4 մետր հեռավորության վրա:
5.5.2. Գծադարսիչ գնացքի դեպի աշխատանքի վայր և հակառակ ուղղությամբ շարժվելիս հարթակավագոնների վրա տեղադրված գծասխեմաների կապոցները պետք է լինեն ապահով ամրացված:
5.5.3. Արգելվում է կատարել աշխատանքներ գծադարսիչ կռունկից մինչև 25 մետր հեռավորության վրա:
5.5.4. Գծադարսիչ կռունկները սպասարկող անձնակազմը պետք է կրի սաղավարտ:
5.5.5. Ռելսադարսիչ մեքենայի աշխատանքի ժամանակ խցիկի առջևի դուռը պետք է բանալիով փակված լինի, իսկ կախովի սանդուղքը` հանված:
5.5.6. Ռելսադարսիչ մեքենայի աշխատանքից առաջ հարթակավագոնների կողերը պետք է լինեն բացված և ամրացված:
5.6. Հոպեր-բաժանարարներով աշխատանքների կատարմանը ներկայացվող անվտանգության պահանջներ
5.6.1. Բարձման և բեռնաթափման ժամանակ սպասարկող անձնակազմին արգելվում է.
- գտնվել թափքի ներսում.
- բաց ելանցքից մտնել թափքի մեջ.
- օդի միացումից հետո գտնվել բաժանարարների աշխատանքային գոտում:
5.6.2. Մինչև օդի միացումը հարկավոր է համոզվել, որ հոպեր- բաժանարարների թափքում և թափող - բաժանարար մեխանիզմներից մինչև 1 մետր հեռավորության վրա մարդիկ չկան:
5.7. Ձյունբարձիչ և ձյունմաքրիչ մեքենաներով աշխատանքների կատարմանը ներկայացվող անվտանգության պահանջներ
5.7.1. Ձյունմաքրիչ մեքենայի արտանետման փոխակրիչը, բացի ձյան հեռացման պրոցեսից, պետք է միշտ գտնվի տրանսպորտային վիճակում:
5.7.2. Արգելվում է շարժման ժամանակ գտնվել կիսավագոնի կամ փոխակրիչի գլխամասում: Փոխակրիչների աշխատանքին պետք է հետևել վերջին կիսավագոնի խցիկից:
5.7.3. Ձյունբարձիչ մեքենայի կցորդումը կամ անջատումը կիսավագոններից, ինչպես նաև կիսավագոնների միմյանց հետ կցորդումը կարելի է կատարել միայն շարժակազմի լրիվ դադարի դեպքում: Մեքենան լոկոմոտիվի հետ կցորդելուց հետո պետք է ստուգել.
- էլեկտրալուսավորության և լուսարձակների աշխատանքը, ինչպես նաև լուսային և ձայնային ազդանշանները.
- ձյունմաքրիչ մեքենայի օդի մատուցման համակարգը.
- ձայնային ազդանշանի ներգործությունը:
5.7.4. Գութանով ձյունմաքրիչի աշխատանքի ժամանակ մարդկանց չի թույլատրվում գտնվել նրա առջևի մասում 400 մետրից պակաս հեռավորության վրա կամ աշխատանքային օրգանների գործողության շրջանում:
5.7.5. Ջերմաքարշի հետ կցորդված էլեկտրաձյունմաքրիչի աշխատանքի ժամանակ մեքենավարը պարտավոր է.
- աշխատանքային հանգույցների գործարկումից առաջ համոզվել այն բանում, որ նրանց մոտ մարդ չկա,
- օգտվել վթարային անջատումներից միայն ծայրահեղ անհրաժեշտության դեպքում,
- մինչ նրա շարժվելը տալ ձայնային ազդանշան:
5.7.6. Էլեկտրաձյունմաքրիչ մեքենայի աշխատանքի ժամանակ մարդկանց չի թույլատրվում գտնվել նրա առջևի մասում 30 մետրից պակաս հեռավորության վրա:
5.7.7. Էլեկտրիֆիկացված տեղամասերում էլեկտրաձյունմաքրիչ մեքենաներով աշխատանքներ կատարելուց առաջ հպակային ցանցից պետք է հոսանքազրկվի և հողանցվի:
5.8. Էլեկտրիֆիկացված տեղամասերում գծային մեքենաներով աշխատանքների կատարմանը ներկայացվող անվտանգության պահանջներ
5.8.1. Գծային մեքենաներով էլեկտրիֆիկացված տեղամասերում աշխատանքներ կատարելիս հպակային ցանցը նախօրոք հոսանքազրկվում է և հողանցվում, բացի ավտոդրեզինաներով աշխատանքներ կատարելիս:
5.8.2.Հավաքակայանից դեպի աշխատատեղ և աշխատատեղից դեպի հավաքակայան շարժվելուց առաջ գծադարսիչ և սլաքային կռունկների սլաքները լրիվ իջեցվում են և ամրակապվում` գծի ընդերկայնական ուղղությամբ: Այս կռունկներով աշխատանքներ կարելի է սկսել միայն հպակային ցանցի տեղամասի աշխատակցի կողմից հպակային ցանցը հոսանքազրկելու և հողանցելու վերաբերյալ գրավոր ծանուցում ստանալուց հետո:
5.8.3. Երբ ռելսադարսիչ կռունկի կառուցատարի գոտում (2 մետրից պակաս տարածության) հանդիպում են լարեր կամ հպակային ցանցի ուղղաձիգ կախոցներ, դադարեցվում է ռելսադարսիչ կռունկի աշխատանքը և հպակային ցանցի տեղամասի էլեկտրամոնտյորի կողմից էներգադիսպետչերի հրամանով հաջորդաբար կատարվում են հետևյալ աշխատանքները.
- որոշվում է այդ լարերում հոսանքի առկայությունը.
- այդ լարերում հոսանքի առկայության դեպքում, էներգադիսպետչերի հրամանով նրանք հոսանքազրկվում են և երկրորդ անգամ ստուգվում: Կրկնակի ստուգումից հետո այդ լարերը հողանցվում են:
5.8.4. Գծային մեքենաներով աշխատանքներ կատարելու նպատակով հոսանքազրկված հպակային ցանցը հողանցվում է սույն կանոնակարգի 2.5.5. կետի պահանջներին համապատասխան:
5.8.5. Գծային մեքենաներով աշխատանքներ կատարելիս և նրանց տեղաշարժերի ժամանակ սպասարկող անձնակազմը պետք է գտնվի ղեկավարման խցիկներում կամ տնտեսական սրահներում: Մեքենաների ղեկավարման խցիկներ, տնտեսական և էլեկտրակայանի սրահներ գնալու կամ այնտեղից դուրս գալու ժամանակ աշխատողները պետք է ցուցաբերեն զգոնություն և չկրեն այնպիսի առարկաներ, որոնք կարող են պատճառ դառնալ հպակային ցանցի էլեմենտների հետ պատահական շփման:
5.9. Մինչև 220 Վ լարման շարժական էլեկտրակայաններով և էլեկտրական գործիքներով աշխատանքների կատարմանը ներկայացվող անվտանգության պահանջներ
5.9.1. Շարժական էլեկտրակայանները պետք է բավարարեն ներկայացվող տեխնիկական պահանջներին և շահագործվեն գործարանային հրահանգներին համապատասխան:
5.9.2. Գծային աշխատանքներ կատարելիս շարժական էլեկտրակայանները տեղադրվում են հողապաստառի եզրին` մոտակա ռելսից առնվազն 2 մետր հեռավորության վրա:
5.9.3. Շարժական էլեկտրակայանի մետաղակմախքը պետք է լինի հողանցված: Հողանցումը կատարվում է հողի մեջ առնվազն 1 մետր խորության վրա խփված հողակցիչով:
5.9.4. Աշխատանքներ կատարելիս էլեկտրական գործիքների կմախքը, մալուխի 4-րդ ջիղով, պետք է միացված լինի շարժական էլեկտրակայանի մետաղակմախքին:
5.9.5. Էլեկտրական սարքավորումների աշխատանքը թույլատրվում է կատարել միայն չորս ջիղ ունեցող մալուխներով: Էլեկտրասարքավորումները մի տեղից մյուսը տեղափոխելիս և աշխատանքների ընդմիջման ժամանակ պետք է հոսանքազրկվեն և հանվեն շարժակազմի մերձակայության եզրաչափքից:
5.9.6. Արգելվում է էլեկտրագայլիկոնները և էլեկտրական ռելսկտրիչ հաստոցները մաքրել մինչև նրանց աշխատանքի լրիվ դադարեցումը: Հղկող և սրող հաստոցների շրջանակները պետք է լինեն պատյանի մեջ: Արգելվում է նրանց շահագործումը առանց պատյանի:
5.9.6. Էլեկտրասարքավորումների բռնակները պետք է լինեն մեկուսացված:
Արգելվում է հենապատային միակցումով կամ վնասվածք ունեցող մալուխով էլեկտրասարքավորումների շահագործումը:
6. Բարձման-բեռնաթափման աշխատանքներին ներկայացվող անվտանգության պահանջներ
6.1. Գիշերային ժամերին գծի վերին կառուցվածքի նյութերի բարձման-բեռնաթափման աշխատանքներ կարելի է կատարել միայն 20 լք ոչ պակաս լուսավորության առկայության դեպքում
6.1.2. Արգելվում է առանց առասանի հուսալիությունը ստուգելու կատարել բեռների բարձրացում կամ իջեցում:
6.1.3.Արգելվում է բեռների տեղափոխումը ճոպանները թեքությամբ ձգելով:
6.2. Ռելսերի, սլաքային փոխադրիչների բարձման-բեռնաթափման աշխատանքներին ներկայացվող անվտանգության պահանջներ
6.2.1.Ռելսերի, սլաքային փոխադրիչների և խաչուկների բարձման- բեռնաթափման աշխատանքները պետք է կատարվեն բեռնաբարձիչ մեխանիզմներով և հարմարանքներով:
Արգելվում է այդ աշխատանքների կատարումը առանց ձգաճոպանի օգտագործման:
6.2.2.Արգելվում է շարժման մեջ գտնվող հարթակավագոններից ռելսերի դատարկումը, եթե չի օգտագործվում դրա համար նախատեսված հատուկ հարմարանքներ:
6.2.3.Ռելսերի բարձման -բեռնաթափման ժամանակ ռելսաբռնիչներով նրանց ամրացումը պետք է կատարվի առնվազն երկու տեղից:
6.3. Կոճղերի և չորսուների բարձման-բեռնաթափման աշխատանքներին ներկայացվող անվտանգության պահանջներ
6.3.1. Յուղային հականեխիչներով ներծծված փայտյա կոճղերի և չորսուների բարձումբեռնաթափումը պետք է կատարվի բեռնաբարձիչ մեխանիզմներով, կռունկներով կամ նրանց փոխարինող հարմարանքներով:
Երկաթբետոնյա կոճղերի բարձումբեռնաթափումը կատարվում է միայն մեքենամեխանիզմներով և հատուկ հարմարանքներով:
Արգելվում է գնացքի ընթացքի ժամանակ կատարել կոճղերի և չորսուների դատարկում:
6.3.2.Արգելվում է յուղային հականեխիչներով ներծծված կոճղերը և չորսուները բարձել և բեռնաթափել առանց հատուկ արտահագուստի: Նախքան աշխատանքներ սկսելը աշխատողների մարմնի բաց մասերը ծածկելու համար, տրվում է պաշտպանիչ քսուքներ:
6.4. Վերնալիր նյութերի դատարկման աշխատանքներին ներկայացվող անվտանգության պահանջներ
6.4.1. Վերնալիր նյութերի դատարկման աշխատանքները կատարվում են ճանապարհային վարպետի ղեկավարությամբ, որը պարտավոր է ապահովել աշխատանքների կատարման ան-վտանգությունը: Վերնալիր նյութերի դատարկումից հետո շարժակազմը տրանսպորտային վիճակի բերելու պատասխանատվությունը կրում է աշխատանքի ղեկավարը:
6.4.2. Շարժակազմից վերնալիր նյութերի դատարկումը կարող է կատարվել այդ շարժակազմի ընթացքի ժամանակ մինչև 5 կմ/ժամ արագության դեպքում:
6.5. Այծիկային և սլաքային վերամբարձ կռունկներով աշխատանքների կատարմանը ներկայացվող պահանջներ
6.5.1. Վերամբարձ կռունկների աշխատանքը թույլատրվում է նրանց զննումներից և փորձարկումներից հետո, որի մասին անձնագրում կատարվում է նշումներ:
6.5.2. Կռունկների բեռնաբռնիչ հարմարանքները բարձրացվող բեռի նկատմամբ տեղադրվում են ուղղաձիգ դիրքով:
6.5.3. Բեռների բարձման-բեռնաթափման համար մագնիս բեռնաբռնիչներ կարելի է օգտագործել միայն այն դեպքում, երբ աշխատատեղը պաշտպանակված է:
6.5.4. Արգելվում է բեռնման բեռնաթափման աշխատանքների ավարտից հետո կամ այդ աշխատանքների ընդմիջումների ժամանակ բեռը թողնել կախված վիճակում:
6.5.5. Թույլատրվում է կատարել բեռնման բեռնաթափման աշխատանքներ միևնույն գործելակարգով աշխատող զուգավորված սլաքային կռունկներով` մեկ աշխատողի ղեկավարությամբ: Կռունկներով բեռների հորիզոնական տեղափոխման ժամանակ բեռը տեղափոխման ճանապարհին հանդիպող առարկաներից պետք է գտնվի 0.5 մետրից ոչ պակաս բարձրության վրա:
6.5.6. Կռունկների աշխատանքը էլեկտրական հոսանքի 36Վ-ից ավել լարման օդային գծերից 30 մետրից պակաս հեռավորության վրա թույլատրվում է միայն կարգագիր-թույլտվություններով և այդ օդային գծերը շահագործող կազմակերպության համաձայնությամբ:
Թույլատրվում է բեռնաբարձիչ մեքենաների և մեխանիզմների աշխատանքը հպակային ցանցի և էլեկտրահաղորդման գծերի անվտանգության գոտում, առանց դրանց հոսանքա-զրկման և առկա լարման մեծությունից, հետևյալ հեռավորությունների վրա.
|
օդային գծի լարվածությունը, կՎ |
Ամենափոքր հեռավորությունը, մ | |
|
մինչև 1 |
1.5 | |
|
1-ից մինչև 25 ներառյալ |
2 | |
|
35-ից մինչև 110 |
4 | |
|
150-ից մինչև 220 |
5 | |
|
330 |
6 | |
|
500-ից մինչև 750 |
9 |
6.6. Ավտոդրեզինաների կռունկներով աշխատանքների կատարմանը ներկայացվող անվտանգության պահանջներ
6.6.1. Ավտոդրեզինաների կռունկներով գծի վերին կառուցվածքի նյութերի բարձման բեռնաթափման աշխատանքներ կարող են կատարել կռունկների վրա աշխատելու իրավունք ունեցող մեքենավարները:
6.6.2. Ավտոդրեզինաների կռունկներով աշխատանքներ կատարելուց առաջ ավտոդրեզինաները պետք է լինեն արգելակված վիճակում:
6.6.3. Ավտոդրեզինաների կռունկներով աշխատանքների կատարումը պետք է ղեկավարի գծի օղակավարի պաշտոնից ոչ ցածր պաշտոն ունեցող անձը:
6.6.4. Ավտոդրեզինաների կռունկներով կոճղերի և չորսուների բարձման- բեռնաթափման ժամանակ պետք է.
- կոճղերի և չորսուների կապոցի բեռնաբռնումը կատարել սարքին և փորձարկված ճոպաններով.
- կապոցների բեռնաթափումը կատարել այնպես, որ բացառվի կապոցի տեղաշարժը կամ փլուզումը:
6.6.5. Թույլատրվում է ավտոդրեզինայի տեղաշարժ բարձրացված բեռի տակ, եթե նրա արագությունը չի գերազանցում 5 կմ/ժամից:
7. Գծային մեքենայացված կայանների արտադրական տարածքներում կատարվող աշխատանքներին ներկայացվող անվտանգության պահանջներ
7.1. Գծի վերին կառուցվածքի նյութերի և գծասխեմաների բարձման-բեռնաթափման և պահեստավորման աշխատանքներին ներկայացվող անվտանգության պահանջներ
7.1.1. Բարձմանբեռնաթափման աշխատանքների կազմակերպումը և իրականացումը կատարվում է սույն կանոնակարգի 6-րդ գլխի պահանջներին համապատասխան:
7.1.2. Կռունկների և բեռնաբարձիչ այլ մեխանիզմների հետ աշխատելու համար նշանակվում են հատուկ դասընթացներ անցած և որակավորում ստացած աշխատողներ, որոնք ունեն այդ աշխատանքների կատարման իրավունքի վկայականներ:
7.1.3. Փայտյա և երկաթբետոնյա կոճղերը պետք է դարսակավորվեն: Երկաթբետոնյա կոճղերը դարսակավորվում է հորիզոնական շարքերով: Շարքերի արանքում, կոճղերի ծայրերից 50 սմ հեռավորության վրա, դրվում է 40-50 մմ հաստության միջնադիրներ: Դարսակների բարձրությունը չպետք է գերազանցի 5 մետրից:
7.1.4. Ռելսերի դարսակավորումը կատարվում է ներբանների մասով բրգաձև` մինչև 2 մետր բարձրության վրա: Դարսակի յուրաքանչյուր վերևի շարքում ռելսերի թիվը պետք է երկուսով պակաս լինի ներքևի շարքից (յուրաքանչյուր ծայրում մեկ հատով ): Շարքերի արանքում դրվում են միջնադիրներ:
7.1.5. Ռելսային միացումների ամրակների բարձումբեռնաթափումը կատարվում է մագնիսական սալի միջոցով: Նրանց պահեստավորումը կապարվում է հատուկ տարաների մեջ:
7.1.6. Գծասխեմաների դարսակավորումը կախված է դարսակավորման տեղից: Կռունկների տակ դարսակավորման ժամանակ դարսակների բարձրությունը չպետք է գերազանցի 15 շարքից՝ երկաթբետոնյա կոճղերով գծասխեմաների դեպքում և 16 շարքից` փայտյա կոճղերով գծասխեմաների դեպքում: Դարսակները մեկը մյուսից պետք է լինեն առնվազն 2 մետր հեռավորության վրա:
7.1.7. Գծասխեմաների բարձումը, բեռնաթափումը և դարսակավորումը պետք է կատարվի երկու այծիկային կռունկներով կամ գծադարսիչ կռունկով:
7.2. Հին գծասխեմաների քանդման և նոր գծասխեմաների հավաքման աշխատանքներին ներկայացվող անվտանգության պահանջներ
7.2.1. Քանդման ենթակա հին գծասխեմաները դարսակավորվում են մինչև չորս շարքով: Կարքանդված ռելսերը տեղափոխվում են կռունկներով:
7.2.2. Ռելսային միացումների հին ամրակները հավաքվում և տեսակավորվում են կամ բարձվում շարժակազմի վրա:
7.2.3. Կարաքանդված կոճղերը տեսակավորվում են և դարսակավորվում: Հետագա օգտագործման համար պիտանի հնամաշ կոճղերը դարսակավորվում են մինչև 5 մետր բարձրության դարսակներով:
7.2.4. Նոր գծասխեմաների հավաքման համար անհրաժեշտ կոճղերի, ռելսերի և ամրակների մատուցումը կատարվում է կռունկներով` սույն կանոնակարգի 6.2 և 6.3 բաժինների պահանջներին համապատասխան:
7.2.5. Ստենդի վրա գծասխեմաների հավաքումը թույլատրվում է ոչ ավել, քան երկու հարթությամբ:
7.2.6.Կռունկներով ռելսերի իջեցման ժամանակ թույլատրվում է բռնել միայն ռելսի գլխիկից: Արգելվում է ռելսերը բռնել ներբանից:
7.3. Արհեստանոցներում կոճղերի նորոգման աշխատանքներին ներկայացվող անվտանգության պահանջներ
7.3.1. Փայտյա կոճղերի նորոգման համար օգտագործվող սարքավորումների ստուգումը կատարվում է հատուկ դասընթացներ անցած գծային բանվորների կողմից:
7.3.2. Էլեկտրաշարժաբերով աշխատող բոլոր սարքավորումների հենոցները պետք է լինեն հողանցված` արհեստանոցի հողանցման ներքին հաղորդաշղթային:
8. Գծային ուղեմասերի արտադրական տարածքների շահագործման եվ այդ արտադրամասերի երկաթուղագծերում խուսավարման աշխատանքներին ներկայացվող անվտանգության պահանջներ
8.1. Գծային ուղեմասերի արտադրական տարածքները և նրանց երկաթուղագծերը պետք է լինեն տեղաբաշխված հորիզոնական հրապարակներում կամ մինչև 1.5 % թեքության տարածքներում: Տեղանքային դժվար պայմանների դեպքում նրանց տեղաբաշխումը թույլատրվում է մինչև 2.5% թեքություն ունեցող տարածքներում:
8.2. Արտադրական տարածքների և մոտակա կայարանի գծերը իրար միացնող միջանկյալ երկաթուղագծերը պետք է տեղադրված լինեն 15 % ոչ ավել թեքության վրա և միաժամանակ ունենան որսացող փակուղի կամ դուրս գցող սլաքներ:
8.3. Արտադրական տարածքները պետք է ապահովված լինեն հակահրդեհային միջոցներով:
8.4. Օրվա գիշերային ժամերին արտադրական տարածքները պետք է լինեն լուսավորված 5 լյուքսից ոչ պակաս, իսկ աշխատանքներ կատարելիս` 50 լյուքսից ոչ պակաս: Արտադրական տարածքների երկաթուղագծերի վրա տեղաշարժային աշխատանքների կատարման թույլտվություն տրվում է ճանապարհային վարպետի կամ արտադրամասի վարպետի կողմից:
8.5. Արտադրական տարածքներից շարժակազմը գլխավոր կամ կայարանային երկաթուղագծեր դուրս գալու թույլտվություն տրվում է կայարանի հերթապահի կողմից:
9. Ավտոմեքենաներով, ավտոդրեզինաներով եվ տնտեսական գնացքներով աշխատողների տեղափոխման կանոններ
9.1. Ավտոտրանսպորտով աշխատողներին կարելի է տեղափոխել միայն ավտոբուսներով և հատուկ սարքավորված բեռնատար ավտոմեքենաներով:
9.2. Աշխատողների տեղափոխում կարելի է իրականացնել նաև ավտոդրեզինաներով և տնտեսական գնացքներով:
9.3. ՈՒղևորատար վագոնների բացակայության դեպքում տնտեսական գնացքներով մարդկանց տեղափոխման համար կարելի է օգտագործել հատուկ սարքավորված փակ վագոններ:
Տնտեսական գնացքները պետք է համալրված լինեն հակահրդեհային միջոցներով և սարքավորումներով: