108.0111.09.07.99
ՀԱՅԱՍՏԱՆԻ ՀԱՆՐԱՊԵՏՈՒԹՅԱՆ
ԷՆԵՐԳԵՏԻԿԱՅԻ ՆԱԽԱՐԱՐՈՒԹՅՈՒՆ
Հ Ր Ա Մ Ա Ն
|
09.07.1999 թ. |
N 111-ԴԶ |
ՀՀ ԱՇԽԱՏԱՆՔԱՅԻՆ ՕՐԵՆՍԳՐՔԻ 131 ԵՎ 1311 ՀՈԴՎԱԾՆԵՐԻՑ ԲԽՈՂ ՓԱՍՏԱԹՂԹԵՐԻ ՀԱՍՏԱՏՄԱՆ ՄԱՍԻՆ
Հիմք ընդունելով Հայաստանի Հանրապետության աշխատանքային օրենսգրքի 131 և 1311 հոդվածները և ելնելով էլեկտրական էներգիայի հաղորդման և բաշխման ոլորտներում դրանց կիրառման անհրաժեշտությունից`
ՀՐԱՄԱՅՈՒՄ ԵՄ.
1. Հաստատել ՀՀ էներգետիկայի համակարգում էլեկտրական էներգիայի հաղորդման և բաշխման ոլորտներում լրիվ նյութական պատասխանատվություն սահմանելու կարգը (կցվում է):
2. Հաստատել էլեկտրական էներգիայի հաղորդման և բաշխման ոլորտներում լրիվ նյութական պատասխանատվության պայմանագրի օրինակելի ձևը (կցվում է):
3. Հաստատել ՀՀ էներգետիկայի համակարգում էլեկտրական էներգիայի հաղորդման և բաշխման ոլորտներում լրիվ նյութական պատասխանատու անձանց հետ կնքվող աշխատանքային պայմանագրի օրինակելի ձևը (կցվում է):
4. Հաստատել ՀՀ էներգետիկայի համակարգում էլեկտրական էներգիայի հաղորդման և բաշխման ոլորտներում լրիվ նյութական պատասխանատու համարվող աշխատողների պաշտոնացանկը (կցվում է):
5. Հաստատել ՀՀ էներգետիկայի համակարգում էլեկտրական էներգիայի հաղորդող և բաշխող ընկերություններում կորուստների վերլուծման (գույքագրման) հանձնաժողովի օրինակելի կանոնակարգը (կցվում է):
6. Սույն հրամանով հաստատված փաստաթղթերը ներկայացնել ՀՀ արդարադատության նախարարություն` պետական գրանցման:
7. Ուժը կորցրած ճանաչել ՀՀ էներգետիկայի նախարարության 06.03.96 թ. N 34-ԳՄ և 21.08.96 թ. N 160-ԳՄ հրամանները:
|
Նախարար` |
Դ. Զադոյան |
|
ՀԱՍՏԱՏՎԱԾ Է |
Կ Ա Ր Գ
ԷՆԵՐԳԵՏԻԿԱՅԻ ԲՆԱԳԱՎԱՌՈՒՄ ԷԼԵԿՏՐԱԿԱՆ ԷՆԵՐԳԻԱՅԻ ՀԱՂՈՐԴՄԱՆ ԵՎ ԲԱՇԽՄԱՆ ՈԼՈՐՏՆԵՐՈՒՄ ԼՐԻՎ ՆՅՈՒԹԱԿԱՆ ՊԱՏԱՍԽԱՆԱՏՎՈՒԹՅՈՒՆ ՍԱՀՄԱՆԵԼՈՒ
1. Սույն կարգը մշակված է համաձայն ՀՀ աշխատանքային օրենսգրքի 131 և 1311 հոդվածների` էներգահամակարգի աշխատակիցների նյութական պատասխանատվությունը բարձրացնելու նպատակով:
2. Սույն կարգը սահմանում է էլեկտրական էներգիա հաղորդող և բաշխող տնտեսավարող սուբյեկտների (այսուհետև` էներգամատակարար) նյութական պատասխանատու աշխատակիցների` էլեկտրական էներգիայի ընդունման-հանձնման գործընթացում լրիվ նյութական պատասխանատվության շրջանակները և պայմանները:
3. Սույն կարգում և էլեկտրաէներգիայի հաղորդման ու բաշխման ոլորտներում լրիվ նյութական պատասխանատվության վերաբերյալ բոլոր փաստաթղթերում կիրառվում են հետևյալ հիմնական հասկացությունները.
Դիսկրետ օղակ: Էլեկտրական ցանցի նվազագույն հաշվառվող մաս, որի բոլոր մուտքային և ելքային կետերը կահավորված են հաշվառման սարքերով:
Էլեկտրական ցանցի սպասարկման տեղամաս: Լրիվ նյութական պատասխանատվության պայմանագրով Աշխատողին ամրագրված մեկ կամ մեկից ավելի դիսկրետ օղակներ:
Էլեկտրաէներգիայի քանակ: Հաշվետու ժամանակահատվածում էլեկտրական ցանցի սպասարկման տեղամաս մուտք գործած էլեկտրաէներգիայի մեծությունը, չափված հաշվառման սարքերի (էլեկտրահաշվիչ, հոսանքի և լարման տրանսֆորմատորներ) միջոցով կամ որոշված հաշվարկային եղանակով: Էլեկտրաէներգիայի չափված կորուստ (∆Wչ): Էլեկտրական ցանցի սպասարկման տեղամաս մուտք գործած և դուրս հաղորդված (այդ թվում` բաժանորդներին) էլեկտրաէներգիայի քանակների տարբերություն:
Փաստացի (բնական) կորուստ (∆Wփ): Էլեկտրական ցանցերում տեխնոլոգիական պրոցեսներով և հաշվառքի սարքերի փաստացի սխալանքով պայմանավորված անխուսափելի կորուստ, որի չափը որոշվում է ցանցի մաթեմատիկական մոդելով` հաշվետու ժամանակահատվածում մատակարարված էլեկտրական էներգիայի քանակով և էլեկտրական ցանցի տեխնիկական ու ռեժիմային պարամետրերի փաստացի վիճակի գնահատված արժեքներով, ինչպես նաև իրավական նորմատիվ ակտերի պահանջներին համապատասխանող փաստաթղթերով հիմնավորված կորստի գումարային մեծություն:
Էլեկտրաէներգիայի չհիմնավորված կորուստ (∆Wչհ): Չափված և փաստացի (բնական) կորուստների տարբերությունը:
որտեղ` ∆Wմտ-ը էլեկտրական ցանցի սպասարկման տեղամաս հաշվառքի սարքերի ցուցմունքների համաձայն և /կամ հաշվարկային մեթոդներով որոշված մուտք գործած էլեկտրաէներգիայի քանակն է,
∆Wելք - ը էլեկտրական ցանցի սպասարկման տեղամասից հաշվառքի սարքերի ցուցմունքների համաձայն և /կամ հաշվարկային մեթոդներով որոշված օգտակար առաքված էլեկտրաէներգիան է:
Ապօրինի սպառում: Էլեկտրական էներգիայի սպառումը առանց պայմանագրի, հաշվառման սարքի կողանցումով, առանց հաշվառման սարքի կամ վերջինիս սարքավորման հետ կապված տեխնիկական պայմանների խախտումներով:
4. Էներգամատակարարի գլխավոր տնօրենի հրամանով էլեկտրական ցանցը բաժանվում է սպասարկման տեղամասերի և դրանցից յուրաքանչյուրի համար նշանակվում է լրիվ նյութական պատասխանատվություն կրող անձ:
Այդ անձի հետ կնքվում է սահմանված կարգով հաստատված ձևի լրիվ նյութական պատասխանատվության մասին պայմանագիր:
5. Էներգամատակարարի էլեկտրական ցանցը սպասարկման տեղամասերի (դիսկրետ օղակների) բաժանելիս պետք է ապահովել.
5.1. Էլեկտրական ցանցի տեղամաս (դիսկրետ օղակ) մուտք գործող և տեղամասի (դիսկրետ օղակի) սահմանազատման կետերից դուրս առաքվող էլեկտրական էներգիայի քանակի լիակատար հաշվառման (էլեկտրաէներգիայի հաշվեկշիռ) իրականացումը` հաշվառքի սարքերի և/կամ հաշվարկային մեթոդների միջոցով:
5.2. Էլեկտրական էներգիայի օգտակար առաքման բոլոր ուղղությունների սահմանազատման կետերի համար բաժանորդների հետ կնքված էլեկտրական էներգիայի առուվաճառքի պայմանագրերի առկայությունը:
6. Լրիվ նյութական պատասխանատվություն կրող անձի համար, յուրաքանչյուր հաշվարկային ամսվա վերջում, սահմանված ընթացակարգի համաձայն, կազմվում են նյութական հաշվետվություններ` էներգամատակարարի առանձնացված ստորաբաժանումներում (մասնաճյուղերում):
7. Էներգամատակարարի էլեկտրական ցանցում և նրա սպասարկման տեղամասերում առկա էլեկտրաէներգիայի չափված կորստի և փաստացի (բնական) կորստի և չհիմնավորված կորստի մեծությունների քննարկումը, վերլուծությունը և դրանց վերաբերյալ մասնագիտական եզրակացությունը տալիս է էներգամատակարարի կորուստների վերլուծման (գույքագրման) հանձնաժողովը, որը գործում է սահմանված կարգով հաստատված կանոնակարգի համաձայն: Հանձնաժողովը քննության է առնում`
ա) տեխնոլոգիական պրոցեսներով և հաշվառքի սարքերի սխալանքով պայմանավորված անխուսափելի կորստի մեծությունը,
բ) էլեկտրաէներգիայի չափված կորստի մեծությունը,
գ) իրավական նորմատիվ ակտերի պահանջներին համապատասխանող լրիվ նյութական պատասխանատու անձի կողմից կազմված փաստաթղթերով հիմնավորված կորստի մեծությունը,
դ) լրիվ նյութական պատասխանատու անձի կողմից կորուստների բացահայտման և վերացման ուղղությամբ ձեռնարկված միջոցառումները:
8. Չհիմնավորված կորստի լրիվ նյութական պատասխանատու անձի կողմից փոխհատուցման որոշումը կայացնում է ընկերության գլխավոր տնօրենը:
9. Էներգամատակարարների էլեկտրական ցանցի և նրա տեղամասերի (դիսկրետ օղակների) համար տեխնոլոգիական պրոցեսներով և հաշվառքի սարքերի սխալանքով պայմանավորված անխուսափելի կորուստների մեծությունները` հիմք ընդունելով սահմանված կարգով հաստատված մեթոդները, յուրաքանչյուր հաշվարկային ամսվա համար հաշվարկում և էներգամատակարարներին է ներկայացնում ՀՀ էներգետիկայի նախարարության կողմից լիազորված մարմինը:
10. Լրիվ նյութական պատասխանատվություն կրող անձը սպասարկման տեղամասում էլեկտրաէներգիայի չհիմնավորված կորստի առկայության դեպքում, ընկերության գլխավոր տնօրենի որոշման հիման վրա և կնքված պայմանագրի համաձայն, պարտավոր է փոխհատուցել չհիմնավորված կորստի մասով էներգամատակարարին հասցված վնասը:
Վնասը փոխհատուցվում է էլեկտրական էներգիայի միջին հավասարակշռված սակագնով:
11. Լրիվ նյութական պատասխանատվություն կրող անձի վարձատրությունն իրականացվում է սահմանված կարգով հաստատված աշխատանքային պայմանագրի համաձայն:
12. Լրիվ նյութական պատասխանատվության վերաբերյալ փաստաթղթերի ճիշտ ձևակերպման համար պատասխանատվությունը կրում է էներգամատակարարի գլխավոր տնօրենը և մասնաճյուղի տնօրենը:
|
ՀԱՍՏԱՏՎԱԾ Է |
Օ Ր Ի Ն Ա Կ Ե Լ Ի Ձ Ե Վ
Կ Ա Ն Ո Ն Ա Կ Ա Ր Գ
ԷԼԵԿՏՐԱԷՆԵՐԳԻԱ ՀԱՂՈՐԴՈՂ ԵՎ ԲԱՇԽՈՂ ԸՆԿԵՐՈՒԹՅՈՒՆՆԵՐՈՒՄ ԿՈՐՈՒՍՏՆԵՐԻ ՎԵՐԼՈՒԾՄԱՆ (ԳՈՒՅՔԱԳՐՄԱՆ) ՀԱՆՁՆԱԺՈՂՈՎԻ
1. Ընդհանուր դրույթներ
1. Էլեկտրաէներգիա հաղորդող և բաշխող ընկերություններում (այսուհետ` էներգամատակարար) կորուստների վերլուծման (գույքագրման) հանձնաժողովը (այսուհետ` Հանձնաժողով) իր գործունեության ընթացքում ղեկավարվում է ՀՀ օրենսդրությամբ, ինչպես նաև ՀՀ Էներգետիկայի նախարարության կողմից սահմանված գերատեսչական նորմատիվ ակտերով և սույն կանոնակարգով:
2. Հանձնաժողովի գործունեության նպատակն է` էներգամատակարարի էլեկտրական ցանցում և նրա սպասարկման տեղամասերում առկա էլեկտրաէներգիայի չափված կորստի , փաստացի (բնական) կորստի և չհիմնավորված կորստի մեծությունների քննարկումը, վերլուծությունը և դրանց վերաբերյալ մասնագիտական եզրակացություն տալը:
2. Խնդիրները
3. Հանձնաժողովի խնդիրները`
- Յուրաքանչյուր հաշվարկային ժամանակահատվածի ավարտին, էլեկտրական ցանցի սպասարկման այն տեղամասի համար, որտեղ առկա է էլեկտրաէներգիայի չհիմնավորված կորուստ, համադրելով
ա) տեխնոլոգիական պրոցեսներով և հաշվառքի սարքերի սխալանքով պայմանավորված անխուսափելի կորստի մեծությունը,
բ) էլեկտրաէներգիայի չափված կորստի մեծությունը,
գ) իրավական նորմատիվ ակտերի պահանջներին համապատասխանող լրիվ նյութական պատասխանատու անձի կողմից կազմված փաստաթղթերով հիմնավորված կորստի մեծությունը,
դ) լրիվ նյութական պատասխանատու անձի կողմից կորուստների բացահայտման և վերացման ուղղությամբ ձեռնարկված միջոցառումները,
քննության է առնում և տալիս եզրակացություն` դուրս գրման ենթակա փաստացի (բնական) կորստի և լրիվ նյութական պատասխանատվություն կրող անձի կողմից փոխհատուցման ենթակա էլեկտրաէներգիայի չհիմնավորված կորստի մեծությունների վերաբերյալ:
4. Հանձնաժողովը մասնաճյուղերից, իր կողմից սահմանված ժամկետում, վերը նշված խնդիրների կատարման համար պահանջում է անհրաժեշտ փաստաթղթեր, տեղեկություններ ու հաղորդումներ:
3. Հանձնաժողովի գործունեության կազմակերպումը
5. Հանձնաժողովի աշխատանքները կազմակերպվում են նիստերի ձևով, ըստ ժամանակացույցի, որոնք հրավիրվում են ոչ պակաս, քան ամիսը մեկ անգամ: Արտահերթ նիստ կարող է հրավիրել հանձնաժողովի նախագահը` ինքնուրույն կամ հանձնաժողովի կեսից ավելի անդամների պահանջով:
6. Հանձնաժողովի անդամները հանձնաժողովի նիստերի հրավիրման, դրանց տեղի, ժամանակի և օրակարգի մասին իրազեկվում են նիստի հրավիրման օրվանից ոչ պակաս, քան երկու օր առաջ` պատասխանատու քարտուղարի կողմից:
7. Հանձնաժողովի նիստերին կարող են մասնակցել այլ կազմակերպություններից հրավիրված մասնագետներ:
8. Հանձնաժողովի նիստերն իրավազոր են, եթե դրանց մասնակցում են հանձնաժողովի անդամների 2/3-ը:
Հանձնաժողովի որոշումներն ընդունվում են, եթե դրանց օգտին քվեարկել են նիստին մասնակցած անդամների կեսից ավելին:
Հանձնաժողովի անդամների ձայների հավասարության դեպքում հանձնաժողովի նախագահի ձայնը վճռորոշ է:
9. Հանձնաժողովի նախագահը`
ա) հրավիրում և վարում է հանձնաժողովի նիստերը,
բ) կազմակերպում է հանձնաժողովի աշխատանքները և վերահսկողություն իրականացնում հանձնաժողովի ընդունած որոշումների կատարման նկատմամբ,
գ) ստորագրում է հանձնաժողովի որոշումները, դրա գործունեության հետ առնչվող մյուս փաստաթղթերն ու գրությունները,
դ) իրականացնում է սույն կանոնակարգից բխող այլ լիազորություններ:
10. Հանձնաժողովի անդամները մասնակցում են հանձնաժողովի առջև դրված խնդիրների լուծման համալիր միջոցառումներին, հանձնաժողովի աշխատանքային պլանների մշակման ու դրանց իրականացման հետ կապված աշխատանքներին:
Հանձնաժողովի նիստերին հարգելի պատճառով չմասնակցելու դեպքում հանձնաժողովի անդամները նախապես տեղեկացնում են հանձնաժողովի պատասխանատու քարտուղարին:
11. Հանձնաժողովի պատասխանատու քարտուղարը`
ա) նախապատրաստում է հանձնաժողովի նիստերը,
բ) կազմում է միջոցառումների ծրագիր,
գ) նախապատրաստում է առաջարկություններ հանձնաժողովի աշխատանքային պլանների կազմման ու կատարման վերաբերյալ,
դ) մշակում և հանձնաժողովի քննարկմանն է ներկայացնում վերջինիս գործունեության ոլորտին վերաբերվող նյութերն ու ընթացիկ տեղեկությունները և նախապատրաստում առաջարկություններ դրանց վերաբերյալ,
ե) կազմակերպում է հանձնաժողովի աշխատանքների գործավարությունը և ընդունված որոշումների տարածումը:
4. Հանձնաժողովի գործունեության դադարումը
12. Հանձնաժողովի վերակազմավորումը կամ լուծարումը կատարվում է Ընկերության գլխավոր տնօրենի հրամանով:
13. Հանձնաժողովի լուծարումից հետո հանձնաժողովի գործունեությանն առնչվող փաստաթղթերը և այլ նյութեր ենթակա են պահպանման ՀՀ օրենսդրությամբ սահմանված կարգով:
|
ՀԱՍՏԱՏՎԱԾ Է |
Օ Ր Ի Ն Ա Կ Ե Լ Ի Ձ Ե Վ
Պ Ա Յ Մ Ա Ն Ա Գ Ի Ր N
ԼՐԻՎ ՆՅՈՒԹԱԿԱՆ ՊԱՏԱՍԽԱՆԱՏՎՈՒԹՅԱՆ ՄԱՍԻՆ
|
___ __________ թ.
____________________________________________________ Կազմակերպության կամ նրա առանձնացված ստորաբաժանման անվանումը (այսուհետև` Գործատու) ի դեմս _______ տնօրեն ___________________ ____________________________________________________ (անուն, հայրանուն, ազգանուն) որը, գործում է համաձայն ___________________________________ Կազմակերպություն կամ առանձնացված ստորաբաժանում կանոնադրության, մի կողմից և _________________________________ (անուն, հայրանուն, ազգանուն) (այսուհետ` Աշխատող), հիմք ընդունելով կազմակերպություններում բանվորների կամ ծառայողների կողմից հասցված վնասի համար լրիվ նյութական պատասխանատվության մասին ՀՀ աշխատանքային օրենսդրության պահանջները, կնքեցին սույն պայմանագիրը հետևյալի մասին. |
1. Պայմանագրի առարկան
1.1. Աշխատողն իր վրա է վերցնում սույն պայմանագրի N 1 հավելվածում ամրագրված էլեկտրական ցանցի __________ դիսկրետ օղակից (օղակներից) կազմավորված ____________ սպասարկման տեղամասում իրեն հանձնված էլեկտրաէներգիայի քանակի համար լրիվ նյութական պատասխանատվությունը:
2. Կողմերի պարտավորությունները
2.1. Աշխատողը պարտավորվում է`
ա) էլեկտրաէներգիայի ընդունման, բացթողնման և հաշվառման գործընթացում խստորեն ղեկավարվել «Էներգետիկայի մասին» ՀՀ օրենքով, Էլեկտրաէներգիայից օգտվելու կանոններով, այլ նորմատիվ ակտերով և Գործատուի կողմից սահմանված կանոններով, հրամաններով և կարգադրություններով.
բ) մշտապես միջոցներ ձեռնարկել էլեկտրաէներգիայի չհիմնավորված կորուստների նվազեցման ուղղությամբ.
գ) Ժամանակին փաստել և Գործատուին գրավոր զեկուցել այն բոլոր հանգամանքների մասին (տեղ, ժամանակ, շարժառիթներ և այլն), որոնք սպառնում են կամ արդեն իսկ հանգեցրել են ցանցի իր սպասարկման տեղամասի էլեկտրական էներգիայի չհիմնավորված կորուստների առաջացմանը.
դ) Գործատուի կողմից սահմանված ժամկետներում կատարել ցանցի իր սպասարկման տեղամասում էլեկտրաէներգիայի գույքագրում` համաձայն հաշվիչների ցուցմունքների գրանցման թերթիկի (N 2 հավելված).
ե) սահմանել անհրաժեշտ հսկողություն իր սպասարկման տեղամասում էլեկտրաէներգիայի ապօրինի սպառման հայտնաբերման և վերացման ուղղությամբ:
2.2. Գործատուն պարտավորվում է`
ա) Աշխատողի համար ստեղծել էլեկտրաէներգիայի ընդունման-հանձնման և հաշվառման համար անհրաժեշտ պայմանները` համաձայն գործող նորմերի և կանոնների.
բ) յուրաքանչյուր ամիս Աշխատողին հայտնել էլեկտրական ցանցի իր սպասարկման տեղամասում տեխնոլոգիական պրոցեսներով և հաշվառքի սարքերի սխալանքով` պայմանավորված կորստի մեծությունը.
գ) Աշխատողի կողմից տնօրինությանը հանձնված հաշվիչների ցուցմունքների գրանցման թերթիկների և այլ փաստաթղթերի հիման վրա կազմել և Աշխատողի ստորագրմանը ներկայացնել տեղամասի էլեկտրաէներգիայի նյութական հաշվետվությունը` համաձայն սույն պայմանագրի N 3 հավելվածի.
դ) միջոցներ ձեռնարկել Աշխատողի կողմից հայտնաբերված և Գործատուին հայտնված կորուստների վերացման ուղղությամբ:
3. Պատասխանատվությունը
3.1. Ամենամսյա նյութական հաշվետվության հիման վրա, էլեկտրաէներգիայի չհիմնավորված կորստի առկայության դեպքում, չհիմնավորված կորստի մասը Գործատուի որոշմամբ ենթակա է Աշխատողի կողմից լրիվ չափով վերականգնման` էլեկտրական էներգիայի վաճառքի միջին հավասարակշռված սակագնով:
3.2. Աշխատողը նյութական պատասխանատվություն չի կրում եթե էլեկտրաէներգիայի չհիմնավորված կորուստը առաջացել է ոչ իր մեղքով:
4. Այլ պայմաններ
4.1. Սույն պայմանագրից ծագող վեճերը լուծվում են դատական կարգով:
5. Պայմանագրի գործողության ժամկետը
5.1. Սույն պայմանագիրը ուժի մեջ է մտնում ___ ____________ թ. և գործում է Աշխատողի` տվյալ պաշտոնում աշխատելու ամբողջ ժամանակամիջոցի ընթացքում:
5.2. Սույն պայմանագիրը վաղաժամկետ կարող է լուծվել կողմերից մեկի նախաձեռնությամբ, եթե մյուս կողմը չի կատարել պայմանագրային պարտավորությունները, աշխատողի նախաձեռնությամբ` երբ նա ի վիճակի չէ կատարելու իր վրա դրված պարտականությունները հետևյալ պատճառներով` հիվանդության, հաշմանդամության, ընտրովի ազատված պաշտոնի անցնելու և այլն:
5.3. Սույն պայմանագիրը կազմված է երկու հավասարազոր օրինակներից, որոնցից մեկը գտնվում է Գործատուի մոտ, իսկ մյուսը` Աշխատողի:
6. Կողմերի հասցեները`
|
ԳՈՐԾԱՏՈՒ հասցե __________________ ______________________ ______________________ Ստորագրություն ___________ ___ ________________ թ. Կ.Տ. |
ԱՇԽԱՏՈՂ |
Ծանոթություն
● Դիսկրետ օղակ : Էլեկտրական ցանցի նվազագույն հաշվառվող մաս, որի բոլոր մուտքային և ելքային կետերը կահավորված են հաշվառման սարքերով:
● Էլեկտրական ցանցի սպասարկման տեղամաս: Լրիվ նյութական պատասխանատվության պայմանագրով Աշխատողին ամրագրված մեկ կամ մեկից ավելի դիսկրետ օղակներ:
● Էլեկտրաէներգիայի քանակ: Հաշվետու ժամանակահատվածում էլեկտրական ցանցի սպասարկման տեղամաս մուտք գործած էլեկտրաէներգիայի մեծությունը, չափված հաշվառման սարքերի (Էլեկտրահաշվիչ, հոսանքի և լարման տրանսֆորմատորներ) միջոցով կամ որոշված հաշվարկային եղանակով:
● Էլեկտրաէներգիայի չափված կորուստ (▲Wչ): Դիսկրետ օղակ մուտք գործած և դուրս հաղորդված (այդ թվում` բաժանորդներին) էլեկտրաէներգիայի քանակների տարբերություն:
● Փաստացի (բնական) կորուստ (▲Wփ): Էլեկտրական ցանցերում տեխնոլոգիական պրոցեսներով և հաշվառքի սարքերի փաստացի սխալանքով պայմանավորված անխուսափելի կորստի, որի չափը որոշվում է ցանցի մաթեմատիկական մոդելով` հաշվետու ժամանակահատվածում մատակարարված էլեկտրական էներգիայի քանակով և էներգիայի ցանցի տեխնիկական ու ռեժիմային պարամետրերի փաստացի վիճակի գնահատված արժեքներով, ինչպես նաև իրավական նորմատիվ ակտերի պահանջներին համապատասխանող փաստաթղթերով հիմնավորված կորստի գումարային մեծություն:
● Էլեկտրաէներգիայի չհիմնավորված կորուստ (▲ Wչհ): Չափված և փաստացի (բնական) կորուստների տարբերությունը:
որտեղ` ▲Wմտ-ը էլեկտրական ցանցի սպասարկման տեղամաս հաշվառքի սարքերի ցուցմունքների համաձայն և /կամ հաշվարկային մեթոդներով որոշված մուտք գործած էլեկտրաէներգիայի քանակն է, ▲Wելք - ը էլեկտրական ցանցի սպասարկման տեղամասից հաշվառքի սարքերի ցուցմունքների համաձայն և/կամ հաշվարկային մեթոդներով որոշված օգտակար առաքված էլեկտրաէներգիան:
● Ապօրինի սպառում: Էլեկտրական էներգիայի սպառումը առանց պայմանագրի, հաշվառման սարքի կողանցումով, առանց հաշվառման սարքի կամ վերջինիս սարքավորման հետ կապված տեխնիկական պայմանների խախտումներով:
|
ՀԱՎԵԼՎԱԾ n 1 |
|
_______________ՊՓԲԸ |
Լրիվ նյութական |
Միագծանի սխեմա
Օ Ր Ի Ն Ա Կ Ե Լ Ի Ձ Ե Վ
|
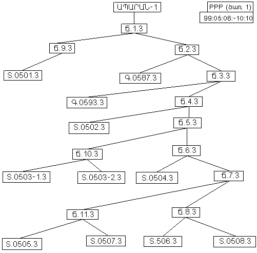
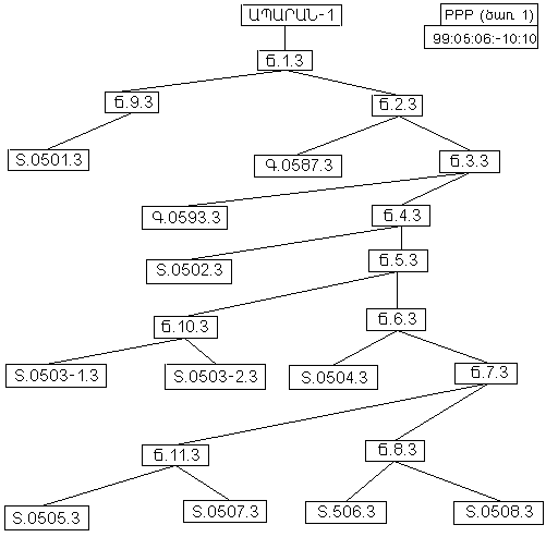
PPP 10 ԿՎ ԷԼ. ՑԱՆՑԻ 1 (1) ԾԱՌ ԸՍՏ ՀԱՆԳՈՒՅՑՆԵՐԻ: 99.05.06:10.08 _____________________________________________ _____________________________________________ _____________________________________________ հանգույցի անվանում հանգույցի պարունակություն _____________________________________________ |
Ծառ 1 (23 հանգույց)
|
Ս. ԱՊԱՐԱՆ - 1 |
10.50 ԿՎ |
|
Ճ.1.3. |
|
|
Ճ.9.3. |
|
|
Ճ.2.3. |
|
|
S. 0501.3. |
Բ ԱՊ 630 |
|
Գ. 0587.3. |
Բ ԱՊ 250 |
|
Ճ.3.3. |
|
|
Գ. 0593.3 |
Բ ԱՊ 100 |
|
Ճ.4.3. |
|
|
S. 0502.3 |
Բ ԱՊ 250 |
|
Ճ.5.3. |
|
|
Ճ.10.3. |
|
|
Ճ.6.3. |
|
|
S. 0503-1.3 |
Բ ԱՊ 400 |
|
S. 0503-2.3 |
Բ ԱՊ 400 |
|
S. 0504.3 |
Բ ԱՊ 250 |
|
Ճ.7.3 |
|
|
Ճ.11.3 |
|
|
Ճ.8.3 |
|
|
S. 0505.3 |
Բ ԱՊ 250 |
|
S. 0507.3 |
Բ ԱՊ 160 |
|
S. 0506.3 |
Բ ԱՊ 400 |
|
S. 0508.3 |
Բ ԱՊ 250 |
Դրվածքային հզորությունների գումարը ծառում` 3340
այդ թվում գործող. «Տ» ենթակայաններում` 2590
«Գ» ենթակայաններում` 350
|
ԳՈՐԾԱՏՈՒ ____________________ ___ __________ 1999 թ. |
ԱՇԽԱՏՈՂ ____________________ ___ __________ 1999 թ. |
Օ Ր Ի Ն Ա Կ Ե Լ Ի Ձ Ե Վ
|
ՀԱՎԵԼՎԱԾ n 2 |
|
Լրիվ նյութական |
ԷԼԵԿՏՐԱՀԱՇՎԻՉԻ ՑՈՒՑՄՈՒՆՔԻ ԳՐԱՆՑՄԱՆ ԹԵՐԹԻԿ
ԱԼԻՔ 110 / 10 ԵՆԹԱԿԱՅԱՆ
| «ԲԷՑ» | ՊՓԲԸ | ԱՐԵՎԵԼՅԱՆ | Մասնաճյուղ |
Ցուցմունքները գրանցվել են | ||||||||||||||||||||||||||||||||||||||||||||||||||||||||||||||||||||||||||||||||||||||||||||||||||||||||||||||||||||||||||||||||||||||||||||||||||||||||||
|
ԿՈԴ |
Գործարանային |
Հաշվիչի |
Տեղադրման |
Ցուցմունք |
Ժամը |
Ստորագրություն | ||||||||||||||||||||||||||||||||||||||||||||||||||||||||||||||||||||||||||||||||||||||||||||||||||||||||||||||||||||||||||||||||||||||||||||||||||||||||
|
| ||||||||||||||||||||||||||||||||||||||||||||||||||||||||||||||||||||||||||||||||||||||||||||||||||||||||||||||||||||||||||||||||||||||||||||||||||||||||||||||
|
|
|
|
|
. . . . . . . . . . |
|
|
| ||||||||||||||||||||||||||||||||||||||||||||||||||||||||||||||||||||||||||||||||||||||||||||||||||||||||||||||||||||||||||||||||||||||||||||||||||||||
Օ Ր Ի Ն Ա Կ Ե Լ Ի Ձ Ե Վ
|
Ցուցմունքները մուտքագրեց համակարգիչ _______________________________ Պաշտոն, Ա.Ա.Հ., Ստորագրություն Տպվել է 06.12.1999 թ. |
|
ՀԱՎԵԼՎԱԾ n 3 |
|
Լրիվ նյութական _______________ՊՓԲԸ |
|
___________________________________________ նյութական պատասխանատվության տեղամաս N, պաշտոն ԱԱՀ ________________________ 199 թ. հաշվետու ամիս |
Ն Յ ՈՒ Թ Ա Կ Ա Ն Հ Ա Շ Վ Ե Տ Վ ՈՒ Թ Յ ՈՒ Ն
հիմք` նյութական պատասխանատվության պայմանագիր N____
| 1 |
Չհիմնավորված կորուստի մնացորդը |
դրամ | |
| 2 | Փոխհատուցման Ենթակա գումարի մնացորդը առ 01 199 թ | դրամ | |
| 3 | Էներգիայի մուտքը | կՎտ.ժ | |
| 4 | Էներգիայի օգտակար առաքում |
կՎտ.ժ |
|
| 5 | Չափված կորուստ |
կՎտ.ժ |
|
| 6 | Փաստացի (բնական) կորուստ |
%, կՎտ.ժ |
|
| 7 | Չհիմնավորված կորուստ |
կՎտ.ժ |
|
| 8 | Չհիմնավորված կորուստ | դրամ | |
| 9 | Ճանաչվել է փոխհատուցման ենթակա | դրամ | |
| 10 | Փոխհատուցվել է նյութական պատասխանատուի կողմից | դրամ | |
| 11 | Չհիմնավորված կորուստի մնացորդ | դրամ | |
| 12 | Փոխհատուցման ենթակա գումարի մնացորդ | դրամ |
| Գլխավոր հաշվապահ Նյութական պատասխանատու Համակարգչային բաժնի ղեկավար |
____________________________ ԱԱՀ ____________________________ ԱԱՀ ____________________________ ԱԱՀ |
Օ Ր Ի Ն Ա Կ Ե Լ Ի Ձ Ե Վ
|
ՀԱՍՏԱՏՎԱԾ Է |
Օ Ր Ի Ն Ա Կ Ե Լ Ի Ձ Ե Վ
|
Ա Շ Խ Ա Տ Ա Ն Ք Ա Յ Ի Ն Պ Ա Յ Մ Ա Ն Ա Գ Ի Ր N ____
__________________________________________________ (նշել ՊՓԲԸ-ի և մասնաճյուղի անվանումը) մասնաճյուղն (հետագայում` Գործատու) ի դեմս _________ տնօրեն ____________________________ մի կողմից և ____________________ (Անուն, ազգանուն) (Անուն, ազգանուն) (հետագայում` Տեսուչ) մյուս կողմից, կնքեցին սույն պայմանագիրը հետևյալի մասին. 1. Գործատուն _______________________________________ ին (Անուն, ազգանուն) ընդունում է աշխատանքի և նշանակում ___________________________ (սպասարկման տարածքի անունը կամ համարը) տարածքում, որպես ____________ ____ ______________ թ.-ից մինչև ___ ___________ թ: 2. Կողմերը պարտավորվում են կնքել լրիվ նյութական պատասխանատվության մասին պայմանագիր և խստորեն ղեկավարվել կնքված պայմանագրով: 3. Տեսուչին սահմանվում է ամսական աշխատավարձ ___________________ ____________________________________________________ ____________________________________________________ ____________________________________________________ ____________________________________________________ (Աշխատավարձը հաշվարկել պլանային առաջադրանքներից ելնելով, նշելով վճարման ժամկետը) 4. Վարձատրության այլ տեսակները (պարգևատրումներ, լրավճարներ) սահմանվում են գործատուի մոտ գործող կանոնակարգով:5. Տեսուչին վճարվող պարգևատրումները և այլ լրավճարումները կարող են տրվել, ավելացվել կամ նվազեցվել գործատուի կողմից, կախված Տեսուչի աշխատանքային գործունեության արդյունքներից: 6. Տեսուչին սահմանվում է ամենամյա արձակուրդ __________ աշխատանքային օր տևողությամբ: 7. Սույն պայմանագրի գործողության ժամկետում կողմերը իրավունք չունեն կնքելու համանման պայմանագրեր: 8. Պայմանագիրը վաղաժամկետ կարող է լուծվել` ա) Կողմերից մեկի նախաձեռնությամբ, եթե մյուս կողմը չի կատարել պայմանագրի պայմանները: Տեսուչի նախաձեռնությամբ, երբ նա ի վիճակի չէ կատարելու իր վրա դրված պարտականությունները հետևյալ պատճառներով` հիվանդության, հաշմանդամության, ընտրովի ազատված պաշտոնի անցնելու և այլն: բ) Պայմանագրով նախատեսված, բայց գործող օրենսդրությամբ չնախատեսված հիմքերով պայմանագրի լուծման դեպքում Տեսուչին աշխատանքից ազատումը կատարվում է համաձայն ՀՀ աշխատանքային օրենսգրքի 32 հոդվածի 1-ին կետի (կողմերի համաձայնությամբ): 9. Սույն պայմանագիրը համարվում է երկարաձգված, նույնքան ժամանակով, եթե կողմերից որևէ մեկը չի դիմել այն լուծելու համար: 10. Սույն պայմանագիրը ուժի մեջ է մտնում ստորագրման պահից: 11. Սույն պայմանագրի պայմանների չկատարման կամ ոչ պատշաճ կատարման դեպքում կողմերը պատասխանատվություն են կրում ՀՀ օրենսդրությամբ սահմանված կարգով: 12. Սույն պայմանագրով չնախատեսված հարցերը լուծվում են ՀՀ օրենսդրության համաձայն: 13. Լրացուցիչ պայմաններ ________________________________________ _________________________________________________________ _________________________________________________________ _________________________________________________________ 14. Կողմերի հասցեները
|
|
ՀԱՍՏԱՏՎԱԾ Է |
Պ Ա Շ Տ Ո Ն Ա Ց Ա Ն Կ
ՀՀ էներգետիկայի համակարգում էլեկտրական էներգիայի հաղորդման և բաշխման ոլորտներում լրիվ նյութական պատասխանատու համարվող աշխատողների
1. Տեսուչ
ԳՐԱՆՑՎԱԾ Է
ՀԱՅԱՍՏԱՆԻ ՀԱՆՐԱՊԵՏՈՒԹՅԱՆ
ԱՐԴԱՐԱԴԱՏՈՒԹՅԱՆ ՆԱԽԱՐԱՐՈՒԹՅԱՆ ԿՈՂՄԻՑ
15 հուլիսի 1999 Թ.
ՊԵՏԱԿԱՆ ԳՐԱՆՑՄԱՆ ԹԻՎ 108990116