ԵՎՐԱՍԻԱԿԱՆ ՏՆՏԵՍԱԿԱՆ ՀԱՆՁՆԱԺՈՂՈՎ
ԿՈԼԵԳԻԱ
Ո Ր Ո Շ ՈՒ Մ
|
1 մարտի 2022 թվականի |
թիվ 35 |
քաղ. Մոսկվա |
«ԵՎՐԱՍԻԱԿԱՆ ՏՆՏԵՍԱԿԱՆ ՄԻՈՒԹՅԱՆ ՇՐՋԱՆԱԿՆԵՐՈՒՄ ԹՎԱՅԻՆ ՏԵԽՆԻԿԱԿԱՆ ԿԱՆՈՆԱԿԱՐԳՈՒՄ» ԾՐԱԳՐԻ ԻՐԱԿԱՆԱՑՄԱՆ ԾԱՌԱՅՈՒԹՅՈՒՆՆԵՐԻ ՏՐԱՄԱԴՐՄԱՆ ՏԵԽՆԻԿԱԿԱՆ ԱՌԱՋԱԴՐԱՆՔԸ ՀԱՍՏԱՏԵԼՈՒ ՄԱՍԻՆ
Եվրասիական միջկառավարական խորհրդի՝ 2019 թվականի փետրվարի 1-ի թիվ 1 որոշմամբ հաստատված՝ Եվրասիական տնտեսական միության թվային օրակարգի շրջանակներում ծրագրերի իրականացման մեխանիզմների 7-րդ կետի «բ» ենթակետի և Եվրասիական տնտեսական հանձնաժողովի խորհրդի՝ 2021 թվականի հուլիսի 14-ի ««Եվրասիական տնտեսական միության շրջանակներում թվային տեխնիկական կանոնակարգում» ծրագրի իրականացման մասին» թիվ 63 որոշման 6-րդ կետի երրորդ պարբերության հիման վրա՝ Եվրասիական տնտեսական հանձնաժողովի կոլեգիան որոշեց.
1. Հաստատել կից ներկայացվող՝ «Եվրասիական տնտեսական միության շրջանակներում թվային տեխնիկական կանոնակարգում» ծրագրի իրականացման ծառայությունների տրամադրման տեխնիկական առաջադրանքը։
2. Սույն որոշումն ուժի մեջ է մտնում դրա պաշտոնական հրապարակման օրվանից 10 օրացուցային օրը լրանալուց հետո։
|
Եվրասիական տնտեսական հանձնաժողովի կոլեգիայի նախագահ՝ |
Մ. Մյասնիկովիչ |
|
ՀԱՍՏԱՏՎԱԾ Է Եվրասիական տնտեսական հանձնաժողովի կոլեգիայի` 2022 թվականի մարտի 1-ի թիվ 35 որոշմամբ |
«Եվրասիական տնտեսական միության շրջանակներում թվային տեխնիկական կանոնակարգում» ծրագրի իրականացման ծառայությունների տրամադրում
ՏԵԽՆԻԿԱԿԱՆ ԱՌԱՋԱԴՐԱՆՔ
96 թերթ
Մոսկվա, 2022
Գլխացանկ
1. Ընդհանուր տեղեկություններ.
1.1. Ծրագրի անվանումը.
1.1.1. Ծրագրի լրիվ անվանումը.
1.1.2. Ծրագրի կրճատ անվանումը.
1.2. Ծրագրի իրականացման հիմքերը.
1.3. Պատվիրատու.
1.4. Կատարող.
1.5. Ծառայությունների տրամադրման մեկնարկի և ավարտի պլանային ժամկետները.
1.6. Ֆինանսավորման կարգի մասին տեղեկությունները.
1.6.1. Ֆինանսավորման աղբյուրը.
1.6.2. Ֆինանսավորման կարգը.
1.7. Ծառայությունների տրամադրման արդյունքները ձևակերպելու և Պատվիրատուին ներկայացնելու կարգը
1.8. Հապավումների ցանկը.
1.9. Եզրույթները և սահմանումները.
1.10. Փոփոխություններ և լրացումներ կատարելու կարգը.
2. Ծրագրի իրականացման նշանակությունը և նպատակները.
2.1. Ծրագրի նշանակությունը.
2.2. Ծրագրի իրականացման նպատակները.
3. Ավտոմատացման օբյեկտի բնութագիրը.
3.1. Թվայնացման օբյեկտի մասին համառոտ տեղեկությունները.
3.2. Ծրագրի ստեղծման և զարգացման սկզբունքները.
4. Ծրագրի ներկայացվող պահանջները.
4.1. Ընդհանուր առմամբ ծրագրին ներկայացվող պահանջները.
4.1.1. Համակարգի կառուցվածքին ներկայացվող պահանջները.
4.1.2 Համակարգի ճարտարապետությանը ներկայացվող պահանջները.
4.1.3 Համակարգի տեղայնացմանը ներկայացվող պահանջները. 31
4.1.4 Համակարգի անձնակազմի թվին և որակավորմանը և դրա աշխատանքի ռեժիմին ներկայացվող պահանջները.
4.1.5 Համակարգի ծանրաբեռնվածությանը ներկայացվող պահանջները.
4.1.6 Հասանելիությանը և հուսալիությանը ներկայացվող պահանջները.
4.1.7. Տեղեկատվական անվտանգությանը ներկայացվող պահանջները.
4.1.8 Էրգոնոմիկային և տեխնիկական գեղագիտությանը ներկայացվող պահանջները.
4.1.9. Համակարգի բաղադրիչների շահագործմանը, տեխնիկական սպասարկմանը, նորոգմանը և պահպանմանը ներկայացվող պահանջները.
4.1.10 Վթարների դեպքում տեղեկատվության պահպանվածությանը ներկայացվող պահանջները
4.1.11. Ստանդարտացման և միասնականացման պահանջները.
4.2. Գործառույթներին ներկայացվող պահանջները.
4.2.1. Թվային փոխակերպման մեթոդաբանության մշակմանը ներկայացվող պահանջները.
4.2.2. Ծրագրի, այդ թվում՝ վերազգային բաղադրիչի և մշակվող ծառայությունների մասով մեթոդաբանական փաստաթղթերի, հիմնադրույթների և համաձայնագրերի մշակմանը ներկայացվող պահանջները
4.2.3 Վերազգային բաղադրիչին ներկայացվող պահանջները.
4.2.4. Այն արտադրանքի միասնական ցանկի ձևավորման ծառայությանը ներկայացվող պահանջները, որի նկատմամբ սահմանվում են Միության շրջանակներում պարտադիր պահանջներ.
4.2.5. Տեխնիկական կանոնակարգերի և տեխնիկական կանոնակարգերի պահանջների կիրառման ու կատարման համար անհրաժեշտ ստանդարտների ցանկերի մշակման ծառայությանը ներկայացվող պահանջները.
4.2.6. Արտադրանքին ներկայացվող պարտադիր պահանջների, համապատասխանության գնահատման ձևերի, հետազոտությունների (փորձարկումների) և չափումների կանոնների ու մեթոդների վերաբերյալ տվյալների ամբողջական կազմի ձևավորման ծառայությանը ներկայացվող պահանջը.
4.2.7. Արտաքին ծառայությունների միացման համար ծրագրային հավելվածների միջերեսների ծրագրաշարի մշակմանը ներկայացվող պահանջը. 71
4.2.8. Ծրագրի զարգացման մասով առաջարկների մշակմանը ներկայացվող պահանջները.
4.3. Համակարգի ապահովման տեսակներին ներկայացվող պահանջները.
4.3.1. Համակարգի տեղեկատվական ապահովմանը ներկայացվող պահանջները.
4.3.2. Համակարգի ծրագրաշարին ներկայացվող պահանջները.
4.3.3. Համակարգի սարքաշարին ներկայացվող պահանջները.
5. Ծառայությունների տրամադրման կազմը և բովանդակությունը.
5.1. Ծառայությունների տրամադրման օրացուցային պլանը.
5.2. Յուրաքանչյուր փուլի մասով ծառայությունների տրամադրմանը ներկայացվող պահանջները
5.2.1. «Թվային փոխակերպման մեթոդաբանության մշակում» փուլը.
5.2.2 «Ծրագրի, այդ թվում՝ վերազգային բաղադրիչի և մշակվող ծառայությունների մասով մեթոդաբանական փաստաթղթերի, հիմնադրույթների և համաձայնագրերի մշակում» փուլը.
5.2.3 «Համակարգի բաղադրիչի ֆունկցիոնալ համալրմանը ներկայացվող պահանջների մշակում» փուլը
5.2.4 «Համակարգի բաղադրիչի տեխնիկական նախագծի մշակում» փուլը.
5.2.5 «Համակարգի բաղադրիչի ծրագրաշարի մշակում» փուլը.
5.2.6 «Համակարգի համալիր թեստավորում» փուլը.
5.2.7 «Ծրագրաշարի լրամշակում» փուլը.
5.2.8. «Տեղակայում և կազմաձևում» փուլը.
5.2.9. «Փորձնական շահագործում» փուլը.
5.2.10. «Արդյունաբերական շահագործման մեջ դնելը» փուլը.
5.2.11. «Զարգացման առաջարկների մշակում» փուլը.
5.2.12. «Բովանդակության հավաքում և նախապատրաստում» փուլը.
5.2.13. «Բովանդակությամբ համալրում» փուլը.
6. Հսկողության և ընդունման կարգը.
6.1. Ընդհանուր դրույթներ.
6.2. Համակարգի փորձարկումների տեսակներին, կազմին, ծավալին և մեթոդներին ներկայացվող պահանջները.
6.3. Համակարգի թեստավորման (նախնական փորձարկումների) անցկացմանը ներկայացվող պահանջները
6.4. Փորձնական շահագործման անցկացմանը ներկայացվող պահանջները.
6.5. Ընդունման փորձարկումների անցկացմանը ներկայացվող պահանջները.
6.6. Կատարվող աշխատանքների որակի երաշխիքին ներկայացվող պահանջները.
6.6.1. Տրամադրվող ծառայությունների որակի երաշխիքների ծավալին ներկայացվող պահանջները
7. Ավտոմատացման օբյեկտը համակարգի գործարկման նախապատրաստմանն ուղղված ծառայությունների կառուցվածքին ու բովանդակությանը ներկայացվող պահանջները.
7.1. Տեղակայումը և կազմաձևումը.
7.2. Անձնակազմի հրահանգավորմանը ներկայացվող պահանջները.
8. Փաստաթղթավորմանը ներկայացվող պահանջները.
8.1. Թվային փոխակերպման մեթոդաբանության փաստաթղթերին ներկայացվող պահանջները.
8.2. Ծրագրի մասով մեթոդաբանական փաստաթղթերին, հիմնադրույթներին և համաձայնագրերին ներկայացվող պահանջները.
8.3. Մասնավոր տեխնիկական առաջադրանքին ներկայացվող պահանջները.
8.4. Տեխնիկական նախագծի բացատրագրին ներկայացվող պահանջները.
8.5. Աշխատանքային փաստաթղթերին ներկայացվող պահանջները.
1. Ընդհանուր տեղեկություններ
1.1. Ծրագրի անվանումը
1.1.1. Ծրագրի լրիվ անվանումը
Եվրասիական տնտեսական միության շրջանակներում թվային տեխնիկական կանոնակարգում։
1.1.2. Ծրագրի կրճատ անվանումը
ԹՏԿ։
1.2. Ծրագրի իրականացման հիմքերը
Ծրագրի իրականացման հիմքերն են Եվրասիական տնտեսական հանձնաժողովի խորհրդի՝ 2021 թվականի հուլիսի 14-ի ««Եվրասիական տնտեսական միության շրջանակներում թվային տեխնիկական կանոնակարգում» ծրագրի իրականացման մասին» թիվ 63 որոշմամբ (այսուհետ՝ Որոշում) հաստատված՝ «Եվրասիական տնտեսական միության շրջանակներում թվային տեխնիկական կանոնակարգում» ծրագրի իրականացման միջոցառումների բարձրամակարդակ պլանը («ճանապարհային քարտեզը») (այսուհետ՝ միջոցառումների պլան) և «Եվրասիական տնտեսական միության շրջանակներում թվային տեխնիկական կանոնակարգում» ծրագրի անձնագիրը (այսուհետ՝ Անձնագիր)։
1.3. Պատվիրատու
Եվրասիական տնտեսական հանձնաժողով (այսուհետ՝ Հանձնաժողով)։
1.4. Կատարող
Որոշվում է երկփուլ մրցույթի արդյունքներով՝ Եվրասիական տնտեսական հանձնաժողովի խորհրդի՝ 2012 թվականի հունվարի 25-ի «Եվրասիական տնտեսական հանձնաժողովի կարիքների համար ապրանքների մատակարարման, աշխատանքների կատարման և ծառայությունների տրամադրման վերաբերյալ պատվերների տեղադրման և պայմանագրերի կնքման մասին հիմնադրույթի մասին» թիվ 5 որոշմանը համապատասխան։
1.5. Ծառայությունների տրամադրման մեկնարկի և ավարտի պլանային ժամկետները
Ծառայությունների տրամադրման մեկնարկի ամսաթիվը՝ ծառայությունների տրամադրման պայմանագիրը (այսուհետ՝ Պայմանագիր) կնքելու օրվանից։
Ծառայությունների տրամադրման ավարտի ամսաթիվը՝ պայմանագրի պայմաններին համապատասխան։
Ծառայությունների կազմը և տրամադրման հերթականությունը սահմանվում են 5-րդ բաժնին համապատասխան։
1.6. Ֆինանսավորման կարգի մասին տեղեկությունները
1.6.1. Ֆինանսավորման աղբյուրը
Եվրասիական տնտեսական միության բյուջեի այն միջոցների հաշվին, որոնք նախատեսված են Եվրասիական տնտեսական միության ինտեգրված տեղեկատվական համակարգի ստեղծման, գործունեության ապահովման և զարգացման համար՝ Եվրասիական տնտեսական միության թվային օրակարգի իրագործման ծախսերի շրջանակներում։
1.6.2. Ֆինանսավորման կարգը
Ծառայությունների ֆինանսավորումն իրականացվում է Պայմանագրով սահմանված կարգով՝ Ծառայությունների տրամադրման օրացուցային պլանին համապատասխան (բաժին 5)։
1.7. Ծառայությունների տրամադրման արդյունքները ձևակերպելու և Պատվիրատուին ներկայացնելու կարգը
Ծառայությունների տրամադրման արդյունքները փոխանցվում են Պատվիրատուին Պայմանագրով սահմանված կարգով՝ Ծառայությունների տրամադրման օրացուցային պլանին համապատասխան (բաժին 5)։
1.8. Հապավումների ցանկը
Սույն տեխնիկական առաջադրանքի նպատակներով օգտագործվում է հապավումների հետևյալ ցանկը՝
|
Հապավումը |
Նկարագրությունը |
|
API |
հավելվածի ծրագրային միջերես, կիրառական ծրագրավորման միջերես (application programming interface)՝ այն եղանակների (դասերի, ընթացակարգերի, գործառույթների, կառուցվածքների կամ հաստատունների հավաքածու) նկարագրությունը, որոնց միջոցով մեկ համակարգչային ծրագիրը կարող է փոխգործակցել մյուս ծրագրի հետ |
|
CI/CD |
Շարունակական ինտեգրում (CI, անգլ.՝ Continuous Integration)՝ ծրագրաշարի մշակման պրակտիկա, որը կայանում է մշակման ընդհանուր հիմնական ճյուղի մեջ աշխատանքային պատճենների անընդհատ միաձուլման (մինչև օրական մի քանի անգամ) և ծրագրի հաճախակի ավտոմատացված հավաքման մեջ՝ հնարավոր թերություններն արագ հայտնաբերելու և ինտեգրման խնդիրները լուծելու համար։ Շարունակական առաքում (CD)՝ ծրագրաշարի գործարկման ամբողջ գործընթացի ավտոմատացման և հարթակների վրա դրա տեղակայման պրակտիկա |
|
CLI |
Հրամանատողի միջերես (Command Line Interface) |
|
GUI |
Oգտագործողի գրաֆիկական միջերես |
|
DevOps |
Մշակման և շահագործման ինտեգրում (անգլ․՝ development և operations) |
|
Docker |
Կոնտեյներացման աջակցությամբ միջավայրերում հավելվածների տեղակայումն ու կառավարումն ավտոմատացնելու համար ծրագրային ապահովում |
|
HTTP |
HTTP (Hyper Text Transfer Protocol՝ «հիպերտեքստի փոխանցման հաղորդակարգ»)՝ տվյալների փոխանցման կիրառական մակարդակի հաղորդակարգ, որն օգտագործվում է «Ինտերնետ» ցանցում տվյալները փոխանցելու համար |
|
HTTPS |
HTTPS (Hyper Text Transfer Protocol Secure)՝ HTTP հաղորդակարգի ընդլայնում, որն աջակցում է ծածկագրմանը։ HTTP հաղորդակարգի միջոցով փոխանցվող տվյալները «փաթեթավորվում են» SSL կամ TLS գաղտնագրման հաղորդակարգի մեջ, որով ապահովվում է այդ տվյալների պաշտպանությունը |
|
flash |
Adobe Systems ընկերության մուլտիմեդիա հարթակ՝ վեբ հավելվածների կամ մուլտիմեդիա շնորհանդեսների ստեղծման համար |
|
silverlight |
բազմաֆունկցիոնալ ինտերնետ հավելվածների ստեղծման և գործարկման համար ծրագրային հարթակ |
|
Linux |
Գործավար համակարգի տեսակ՝ Unix-անման գործավար համակարգերի ընտանիք |
|
OAuth |
Լիազորման բաց հաղորդակարգ |
|
OpenID |
իսկորոշման ապակենտրոնացված համակարգի բաց ստանդարտ |
|
S3-համատեղելի պահոց |
Amazon Simple Storage Service (Amazon S3)-ի հետ համատեղելի պահոց՝ օբյեկտների պահպանման ծառայություն է, որն առաջարկում է ոլորտում՝ արտադրողականության, մասշտաբավորման, տվյալների հասանելիության և անվտանգության լավագույն ցուցանիշները |
|
SOAP |
Բաշխված հաշվողական միջավայրում կառուցվածքավորված հաղորդագրությունների փոխանակման հաղորդակարգ |
|
SSL |
SSL (Secure Sockets Layer՝ անվտանգ վարդակների մակարդակ)՝ «Ինտերնետ» ցանցում հանգույցների միջև տվյալների պաշտպանված փոխանցումն ապահովող գաղտնագրման հաղորդակարգ |
|
Swagger |
Փոխներգործուն փաստաթղթերի ստեղծման համար հրահանգաշարերի հավաքածու՝ REST հաղորդակարգով API վեբ հավելվածների համար |
|
UI |
Օգտագործողի միջերես |
|
TLS |
TLS (transport layer security)՝ «Ինտերնետ» ցանցում հանգույցների միջև տվյալների պաշտպանված փոխանակումն ապահովող՝ տրանսպորտային միջավայրի անվտանգության հաղորդակարգ, գաղտնագրման հաղորդակարգ |
|
WEB, WWW |
համաշխարհային սարդոստայն (World Wide Web)՝ «Ինտերնետին» միացված տարբեր համակարգիչներում տեղակայված՝ միմյանց հետ կապված փաստաթղթերի հասանելիություն տրամադրող բաշխված համակարգ |
|
Windows |
Գործավար համակարգի տեսակ, Microsoft ընտանիքի գործավար համակարգ |
|
Maven |
այն POM լեզվով (անգլ.՝ Project Object Model) ֆայլերում նախագծերի կազմի նկարագրության հիման վրա դրանց հավաքման ավտոմատացման համար կառուցվածք, որը XML-ի ենթաբազմություն է |
|
Gradle |
Ավտոմատացված կառուցման համակարգ, որը հիմնված է Apache Ant և Apache Maven սկզբունքների վրա, սակայն նախագծի կազմաձևը XML հիմքով ավանդական ձևով ներկայացնելու փոխարեն DSL-ը ներկայացնում է Groovy և Kotlin լեզուներով |
|
SBT |
Scala և Java լեզուներով գրված նախագծերի համար ավտոմատացված կառուցման համակարգ (անգլ.՝ Scala Build Tool) |
|
WSDL |
WSDL (Web Services Description Language)՝ XML լեզվի վրա հիմնված՝ վեբ ծառայությունների և դրանց հասանելիության նկարագրման լեզու |
|
XML |
Extensible Markup Language (ընդլայնելի նշագրման լեզու) |
|
ՏՇ |
տվյալների շտեմարան |
|
ԳՕՍՏ |
միջպետական ստանդարտ |
|
Անդամ պետություններ |
Եվրասիական տնտեսական միության անդամ պետություններ |
|
ԵԱՏՄ, Միություն |
Եվրասիական տնտեսական միություն |
|
Հանձնաժողով, Պատվիրատու |
Եվրասիական տնտեսական հանձնաժողով |
|
Կատարող |
Պատվիրատուի հետ՝ ծառայությունների կատարման պայմանագիր կնքած կազմակերպություն |
|
ՏՀ |
Տեղեկատվական համակարգ |
|
ՆՏՏ |
նորմատիվ տեղեկատվական տեղեկություններ |
|
ՏՇԿՀ |
տվյալների շտեմարանների կառավարման համակարգ |
|
ՏԱ |
Տեխնիկական առաջադրանք |
|
ԷՀՄ |
Էլեկտրոնային հաշվիչ մեքենա |
1.9. Եզրույթները և սահմանումները
Սույն տեխնիկական առաջադրանքում օգտագործվում են հետևյալ եզրույթներն ու սահմանումները՝
Միության ինտեգրված տեղեկատվական համակարգ (ԻՏՀ)՝ անդամ պետությունների ազգային հատվածներով և Հանձնաժողովի ինտեգրման հատվածով միավորված, ըստ տարածքների տեղաբաշխված՝ լիազորված մարմինների պետական տեղեկատվական ռեսուրսների և տեղեկատվական համակարգերի, Հանձնաժողովի տեղեկատվական ռեսուրսների և տեղեկատվական համակարգերի կազմակերպական ամբողջություն.
Ինտեգրման ծառայություն՝ ծրագրաշար, որն իրականացնում է Համակարգի բաղադրիչների/ենթահամակարգերի միջև կամ Համակարգի և արտաքին ԻԾ-ների միջև ինտեգրման փոխգործակցությունը.
Համակարգող խումբ՝ ծրագրի իրականացման համակարգումն իրականացնող աշխատանքային խումբ, որի կազմի մեջ մտնում են Նախաձեռնությունների կառավարման գրասենյակի, Հանձնաժողովի դեպարտամենտների, անդամ պետությունների լիազորված մարմինների և (կամ) կազմակերպությունների ներկայացուցիչները.
Կոնսորցիում՝ առանց իրավաբանական անձ ձևավորելու՝ անդամ պետությունների կազմակերպությունների միավորում, որը գործունեություն է իրականացնում կոնսորցիումի մասին համաձայնագրի հիման վրա՝ ծրագիրն իրականացնելու նպատակով։ Կոնսորցիումի սահմանումը և դրա ստեղծման առանձնահատկությունները սահմանված են Եվրասիական միջկառավարական խորհրդի՝ 2019 թվականի փետրվարի 1-ի «ԵԱՏՄ թվային օրակարգի շրջանակներում ծրագրերի իրականացման մեխանիզմների մասին» թիվ 1 որոշմամբ.
Կոնսորցիումի համակարգող՝ ծրագրի մշակման և իրականացման ժամանակ կոնսորցիումի անդամների գործունեությունը համակարգող իրավաբանական անձ.
Վերազգային բաղադրիչ (ՎԱԲ)՝ օգտագործողների միջերեսների ստեղծման և միացման ունիվերսալ հարթակային լուծում.
Ազգային ծառայությունների օպերատորներ՝ տեխնիկական կանոնակարգման, ստանդարտացման և չափագիտության ոլորտի ազգային մարմինները և/կամ նրանց կողմից լիազորված կազմակերպությունները.
Անդամ պետությունների ծառայությունների օպերատորներ (այսուհետ՝ կողմնակի ծառայությունների օպերատորներ)՝ այն կազմակերպությունները, իրավաբանական անձինք, այդ թվում` անհատ ձեռնարկատերերը, որոնք ծառայությունները տրամադրում են՝ իրենց տրամադրված արտոնագրերին համապատասխան.
ԹՏԿ ծրագիր՝ սահմանափակ ժամանակի և ռեսուրսների պայմաններում եզակի արդյունքներ ստեղծելու համար նախատեսված՝ փոխկապակցված միջոցառումների համալիր։ Սույն փաստաթղթերում՝ «Միության թվային տեխնիկական կանոնակարգում» համակարգի ստեղծում (այսուհետ՝ ծրագիր).
Հավաքման փոխակրիչ՝ CI/CD փոխակրիչ.
Համակարգ՝ ծրագրի շրջանակներում իրականացվող ծրագրային լուծումների ամբողջություն, որն իր մեջ ներառում է վերազգային բաղադրիչ, վերազգային բաղադրիչի ծառայություններ, օգտագործողի միջերես.
Կատալոգների ծառայություն՝ ծրագրաշարի համակարգ, որը համակարգչի գործավար համակարգի կատալոգի մեջ պահում է տեղեկատվությունը, կազմակերպում և տրամադրում է հասանելիություն այդ տեղեկատվությանը.
Բաղադրիչ՝ ծրագրի իրականացման միջոցառումների բարձրամակարդակ պլանի («ճանապարհային քարտեզ») 17-26-րդ կետերում սահմանված Համակարգի տարր.
Ենթահամակարգ՝ գործառական պահանջների առանձնացված հավաքածու ունեցող՝ Համակարգի բաղադրիչի տարր.
Մոդուլ՝ ենթահամակարգի կամ Համակարգի բաղադրիչի առանձին գործառական պահանջներ իրականացնող՝ Համակարգի ճարտարապետական տարր.
Արտադրանքի միասնական ցանկ՝ այն արտադրանքի միասնական ցանկը, որի նկատմամբ սահմանվում են Միության շրջանակներում պարտադիր պահանջներ.
Ստանդարտների ցանկ՝ կամավոր հիմունքներով կիրառման արդյունքում Միության տեխնիկական կանոնակարգի պահանջների պահպանումն ապահովող միջազգային ու տարածաշրջանային (միջպետական) ստանդարտների, իսկ դրանց բացակայության դեպքում՝ ազգային (պետական) ստանդարտների ցանկ և Միության տեխնիկական կանոնակարգի պահանջները կիրառելու և կատարելու ու տեխնիկական կանոնակարգման օբյեկտների համապատասխանության գնահատում իրականացնելու համար անհրաժեշտ՝ հետազոտությունների (փորձարկումների) և չափումների կանոններ և մեթոդներ, այդ թվում՝ նմուշառման կանոններ պարունակող միջազգային ու տարածաշրջանային (միջպետական) ստանդարտների, իսկ դրանց բացակայության դեպքում՝ ազգային (պետական) ստանդարտների ցանկ.
Մարդու կողմից ընթեռնելի ձևաչափ՝ փաստաթուղթ, որը ներկայացված է այն ձևաչափով, որն առանց մասնագիտացված գործիքներ օգտագործելու ընկալելի է մարդու կողմից.
Մեքենաընթեռնելի ձևաչափ՝ փաստաթուղթ, որը ներկայացված է այն ձևաչափերով (թվային ձևաչափերով), որոնք պիտանի են ավտոմատ և/կամ ավտոմատացված օգտագործման համար.
Երրորդ երկիր՝ Միության անդամ պետություն չհանդիսացող պետություն։
1.10. Փոփոխություններ և լրացումներ կատարելու կարգը
Սույն Տեխնիկական առաջադրանքում փոփոխությունները և լրացումները կատարվում են Պայմանագրում սահմանված կարգով։ Պատվիրատուի հետ համաձայնեցնելով՝ սույն Տեխնիկական առաջադրանքի առանձին դրույթները կարող են ճշտվել և ճշգրտվել ըստ «Թվային փոխակերպման մեթոդաբանության մշակում», «Համակարգի բաղադրիչի ֆունկցիոնալ համալրմանը ներկայացվող պահանջների մշակում» և «Համակարգի բաղադրիչի տեխնիկական նախագծի մշակում» փուլերի ծառայությունների տրամադրման արդյունքների հիման վրա՝ 5.2 բաժնի համաձայն։
2. Ծրագրի իրականացման նշանակությունը և նպատակները
2.1. Ծրագրի նշանակությունը
Ծրագիրը նախատեսված է հետևյալի ձևավորման գործընթացները թվայնացնելու համար՝
- այն արտադրանքի միասնական ցանկի, որի նկատմամբ սահմանվում են Միության շրջանակներում պարտադիր պահանջներ.
- արտադրանքին ներկայացվող, տեխնիկական կանոնակարգերի մշակման պարտադիր պահանջների.
- Միության տեխնիկական կանոնակարգերի կիրառման և կատարման, համապատասխանության գնահատման իրականացման, այդ ստանդարտների մշակման (փոփոխությունների կատարման, վերանայման) ծրագրերում առաջարկների նախապատրաստման,
- ինչպես նաև Միության տեխնիկական կանոնակարգման և ստանդարտացման ոլորտում՝ ծրագրի շրջանակներում մշակվող բազային ծառայություններին, ինչպես նաև անդամ պետությունների՝ տեխնիկական կանոնակարգման ոլորտում լիազորված մարմինների ու կազմակերպությունների, տնտեսավարող սուբյեկտների արտաքին ծառայություններին և այլ ծառայություններին շահագրգիռ անձանց համար հասանելիություն ապահովելու համար անհրաժեշտ՝ միջազգային և տարածաշրջանային (միջպետական) ստանդարտների ցանկերի։
2.2. Ծրագրի իրականացման նպատակները
Ծրագրի հիմնական նպատակներն են հետևյալի ստեղծումը՝
- վերազգային բաղադրիչի, որը տեխնոլոգիական հարթակ է, որի վրա իրականացվում են ԹՏԿ-ի ծառայությունները և որի հիման վրա հետագայում (սույն ՏԱ-ի շրջանակներից դուրս) պետք է իրականացվի ազգային ծառայությունների օպերատորների և կողմնակի օպերատորների՝ ԹՏԿ-ի ծառայություններին միանալու հնարավորությունը.
- այն արտադրանքի միասնական ցանկի ձևավորման ծառայության, որի նկատմամբ սահմանվում են Միության շրջանակներում պարտադիր պահանջներ.
- տեխնիկական կանոնակարգերի և տեխնիկական կանոնակարգերի պահանջների կիրառման ու կատարման համար անհրաժեշտ ստանդարտների ցանկերի մշակման ծառայության.
- արտադրանքին ներկայացվող պարտադիր պահանջների, համապատասխանության գնահատման ձևերի մասին տվյալների ամբողջական կազմի ձևավորման ծառայության.
- արտաքին ծառայությունների միացման համար ծրագրային հավելվածների միջերեսների ծրագրաշարի
3. Ավտոմատացման օբյեկտի բնութագիրը
3.1. Թվայնացման օբյեկտի մասին համառոտ տեղեկությունները
Թվայնացման օբյեկտ են տեխնիկական կանոնակարգման, ինչպես նաև Միության մասին պայմանագրի շրջանակներում Միության տեխնիկական կանոնակարգման համակարգի հետ կապված հարցերի շուրջ Միության լիազորված մարմինների և տնտեսավարող սուբյեկտների փոխգործակցության գործընթացները։
Թվային տեխնիկական կանոնակարգումը պետք է ներառի՝
- վերազգային բաղադրիչ, որը տեխնոլոգիական հարթակ է, որի վրա իրականացվում են ԹՏԿ-ի ծառայությունները և որի հիման վրա հետագայում (սույն ՏԱ-ի շրջանակներից դուրս) պետք է իրականացվի ազգային ծառայությունների օպերատորների և կողմնակի օպերատորների՝ ԹՏԿ-ի ծառայություններին միանալու հնարավորությունը.
- այն արտադրանքի միասնական ցանկի ձևավորման ծառայության, որի նկատմամբ սահմանվում են Միության շրջանակներում պարտադիր պահանջներ.
- տեխնիկական կանոնակարգերի և տեխնիկական կանոնակարգերի պահանջների կիրառման ու կատարման համար անհրաժեշտ ստանդարտների ցանկերի մշակման ծառայություն.
- արտադրանքին ներկայացվող պարտադիր պահանջների, համապատասխանության գնահատման ձևերի մասին տվյալների ամբողջական կազմի ձևավորման ծառայություն.
- արտաքին ծառայությունների միացման համար ծրագրային հավելվածների միջերեսների ծրագրաշար
Ծրագրի շրջանակներում նաև պետք է տրամադրվի ծառայությունների համալիր՝
- հետևյալի մասով թվային փոխակերպման մեթոդաբանության մշակման՝
• արտադրանքին ներկայացվող պարտադիր պահանջներ.
• արտադրանքի դասակարգչի (դասակարգիչների) ընտրություն.
• այն արտադրանքի միասնական ցանկի ձևավորման ու վարման ընդհանուր գործընթացների որոշում, որի նկատմամբ Միության շրջանակներում սահմանվում են պարտադիր պահանջներ.
• տեխնիկական կանոնակարգերի և Միության տեխնիկական կանոնակարգերի պահանջների կիրառման ու կատարման համար անհրաժեշտ ստանդարտների ցանկերի մշակում.
• տեխնիկական կանոնակարգերի տեքստերը մեքենաընթեռնելի ձևաչափով կազմում (անհրաժեշտության դեպքում).
- ծրագրի, այդ թվում՝ վերազգային բաղադրիչի և մշակվող ծառայությունների մասով մեթոդաբանական փաստաթղթերի, հիմնադրույթների և համաձայնագրերի մշակման.
- արտադրանքի ընտրված խմբին ներկայացվող պարտադիր պահանջների, համապատասխանության գնահատման ձևերի մասին տվյալների ամբողջական կազմի ձևավորման ծառայության բովանդակության հավաքում, նախապատրաստում և համալրում բովանդակությամբ։
3.2. Ծրագրի ստեղծման և զարգացման սկզբունքները
Համակարգը պետք է ստեղծվի ԵԱՏՄ իրավունքին համապատասխան և չհակասի Միության անդամ պետությունների օրենսդրությանը։
Համակարգը պետք է լինի մասշտաբավորվող և ունենա բիզնես գործընթացների փոփոխություններին հարմարեցման միջոցներ։
Ծրագրային լուծումների միասնականացումը պետք է ապահովվի՝ տեղեկատվական, լեզվաբանական, ծրագրաշարի և կազմակերպական ապահովման՝ օբյեկտի վրա կողմնորոշված միասնականացված բաղադրիչների ստեղծմամբ միատիպ խնդիրների լուծման նկատմամբ միատեսակ մոտեցումով։
Համակարգի նախագծումը և մշակումը Կատարողն պետք է իրականացնի ՏՀ-ի միկրոծառայության ճարտարապետության կառուցման սկզբունքներին համապատասխան՝ բաղադրիչների հուսալիությունը, թույլ կապվածությունը, Համակարգի հետագա զարգացման ժամանակ դրա հորիզոնական մասշտաբավորումը և ճկուն լրամշակման հնարավորությունն ապահովելու համար։
Ընդ որում յուրաքանչյուր ենթահամակարգ պետք է իրականացվի առանձին միկրոծառայության տեսքով։ Այդ կապակցությամբ, միկրոծառայություններ ներդնելու, դրանք մասշտաբավորելու և փոփոխությունները կառավարելու նպատակով, Համակարգի կազմի մեջ պետք է նախատեսված լինեն միկրոծառայությունների ենթակառուցվածքի տեղակայումը և մասշտաբավորումը կառավարելու համար։
Համակարգի մշակումը պետք է իրականացվի մշակման տարբերակների կառավարման համակարգում։ Ընդ որում, պետք է իրականացվի ճյուղավորման մոդելը՝ 4.1.2.5 բաժնին համապատասխան։
Հավաքման փոխակրիչի կազմակերպմանը ներկայացվող պահանջները ներկայացված են 4.1.2.5 բաժնում։
4. Ծրագրի ներկայացվող պահանջները
4.1. Ընդհանուր առմամբ ծրագրին ներկայացվող պահանջները
4.1.1. Համակարգի կառուցվածքին ներկայացվող պահանջները
Համակարգը պետք է կազմված լինի հետևյալ բաղադրիչներից՝
- վերազգային բաղադրիչ։ Մանրամասն պահանջները ներկայացված են 4.2.3 բաժնում.
- այն արտադրանքի միասնական ցանկի ձևավորման ծառայություն, որի նկատմամբ սահմանվում են Միության շրջանակներում պարտադիր պահանջներ։ Մանրամասն պահանջները ներկայացված են 4.2.4 բաժնում.
- տեխնիկական կանոնակարգերի և տեխնիկական կանոնակարգերի պահանջների կիրառման ու կատարման համար անհրաժեշտ ստանդարտների ցանկերի մշակման ծառայություն։ Մանրամասն պահանջները ներկայացված են 4.2.5 բաժնում.
- արտադրանքին ներկայացվող պարտադիր պահանջների, համապատասխանության գնահատման ձևերի մասին տվյալների ամբողջական կազմի ձևավորման ծառայություն։ Մանրամասն պահանջները ներկայացված են 4.2.6 բաժնում.
- արտաքին ծառայությունների միացման համար ծրագրային հավելվածների միջերեսների ծրագրաշար։ Մանրամասն պահանջները ներկայացված են 4.2.7 բաժնում։
Նաև ծրագրի իրականացման շրջանակներում պետք է իրականացված լինեն՝
- թվային փոխակերպման մեթոդաբանության մշակումը՝ արտադրանքին ներկայացվող պարտադիր պահանջների մասով, արտադրանքի դասակարգչի (դասակարգիչների) ընտրության մասով, այն արտադրանքի միասնական ցանկի ձևավորման ու վարման ընդհանուր գործընթացների որոշման մասով, որի նկատմամբ սահմանվում են Միության շրջանակներում պարտադիր պահանջներ, Միության տեխնիկական կանոնակարգերի և տեխնիկական կանոնակարգերի պահանջների կիրառման ու կատարման համար անհրաժեշտ ստանդարտների ցանկերի մշակման մասով, տեխնիկական կանոնակարգերի տեքստերը՝ մեքենաընթեռնելի ձևաչափով (անհրաժեշտության դեպքում) կազմելու մասով։ Մանրամասն պահանջները ներկայացված են 4.2.1 բաժնում.
- ծրագրի, այդ թվում՝ վերազգային բաղադրիչի և մշակվող ծառայությունների մասով մեթոդաբանական փաստաթղթերի, հիմնադրույթների և համաձայնագրերի մշակումը։ Մանրամասն պահանջները ներկայացված են 4.2.2 բաժնում.
- ծրագրի զարգացման մասով առաջարկների մշակումը։ Մանրամասն պահանջները ներկայացված են 4.2.8 բաժնում.
Բացի դրանից պետք է իրականացվի արտադրանքին ներկայացվող պարտադիր պահանջների, համապատասխանության գնահատման ձևերի մասին տվյալների ամբողջական կազմի ձևավորման ծառայության բովանդակության հավաքում, նախապատրաստում և համալրում բովանդակությամբ։
4.1.1.1. Համակարգի բաղադրիչների միջև փոխադարձ կապերին և համակարգերի՝ մյուս ՏՀ-ների հետ փոխադարձ կապերին ներկայացվող պահանջները
Համակարգի բաղադրիչների փոխգործակցության ժամանակ տեղեկատվական հոսքերում պետք է օգտագործվի փոխգործակցության 2 եղանակ՝
- սինքրոն.
- ասինքրոն։
Փոխգործակցության սինքրոն տիպի ժամանակ աղբյուր համակարգը հարցում ուղարկելուց հետո սպասում է պատասխանին ընդունիչ համակարգից, ընդ որում այն գործընթացի աշխատանքը, որի շրջանակներում կատարվել է հարցումը, կասեցվում է մինչև ընդունիչ համակարգից պատասխան ստանալու պահը։
Փոխգործակցության ասինքրոն եղանակի ժամանակ աղբյուր համակարգը որոշակի միջակայքով՝ հարցման մշակման վիճակի հարցում է կատարում, այնքան ժամանակ, մինչև որ ստանա արդյունքները՝ առանց գործընթացը կասեցնելու։
Տեղեկատվական փոխգործակցության եղանակն ընտրելիս, այլ հավասար պայմաններում, առաջնահերթությունը պետք է տրվի ասինքրոն փոխգործակցությանը։
Սինքրոն փոխգործակցությունը
Ձևավորված հաղորդագրությունը ընդունիչ համակարգ ուղարկելուց հետո աղբյուր համակարգը սպասում է պարտադիր պատասխանին՝ գործընթացն ավարտելու համար։
Համակարգի բաղադրիչների միջև սինքրոն փոխգործակցության բազային եղանակը պետք է լինի JSON հաղորդագրությունների փոխանակումը, որը կազմված է նախագծման REST ճարտարապետական ոճի հենքի վրա։
Տվյալ փոխգործակցությունն ապահովում է՝
- համակարգի բաղադրիչների միջև տվյալների փոխանակման բարձր արագություն.
- համակարգի բաղադրիչի մասշտաբավորում։
Սինքրոն տեսքով՝ համակարգի բաղադրիչների միջև հաղորդագրությունների փոխանակումը նպատակահարմար է հետևյալ դեպքերում՝
- մոդուլը կանչվում է օգտագործողի և որևէ ենթահամակարգի UI-ի աշխատանքի շրջանակներում և հարցման արդյունքը պետք է անմիջապես դրան տրամադրվի.
- մոդուլը կանչվում է այն գործընթացի ստուգման շրջանակներում, որին անմիջապես պետք են մոդուլից տվյալները (օրինակ՝ ենթահամակարգի օբյեկտներին հասանելիության իրավունքների ստուգման պահին).
- ծայրաստիճան կարևոր տվյալների փոխանակումն ապահովող հոսքերում։
Յուրաքանչյուր մոդուլ պետք է իրականացվի որպես այն հավելվածների հավաքածու, որոնք գործարկվում են որպես մեկ կամ մի քանի մեկուսացված գործընթաց։
Յուրաքանչյուր ենթահամակարգ պետք է բաժանված լինի առնվազն իրականացման 2 շերտի՝
1. Ենթահամակարգի մոդուլների շերտ՝ ապահովում է համակարգի կառավարման համար մեթոդների ամբողջական հավաքածու։ Օգտագործվում է համակարգի ադմինիստրատորի և համակարգի GUI-ի կողմից։
2. Ինտեգրման շերտ՝ ապահովում է ենթահամակարգի՝ մյուս ենթահամակարգերի հետ փոխգործակցության համար մեթոդների հավաքածու։ Տվյալ շերտը պատիճավորում է ենթահամակարգի ներքին տրամաբանությունն արտաքին օգտագործողներից, ինչպես նաև կարող է ապահովել տվյալների մեկտեղում և օրկեստրացում ենթահամակարգում։
Ասինքրոն փոխգործակցությունը
Ենթահամակարգերի միջև հաղորդագրությունների փոխանակումն իրականացվում է հաղորդագրությունների հերթերի միջոցով։ Յուրաքանչյուր հաղորդագրությանը պետք է տրվի հաղորդագրության նույնականացուցիչ։ Հաղորդագրության պատասխանի առկայության դեպքում պատասխանը պետք է պարունակի սկզբնական հաղորդագրության նույնականացուցիչ։
Տվյալ փոխգործակցությունն ապահովում է՝
- համակարգի բաղադրիչների միջև տվյալների փոխանակման բարձր խափանակայունություն.
- համակարգի բաղադրիչի մասշտաբավորում։
Ասինքրոն տեսքով՝ համակարգի բաղադրիչների միջև հաղորդագրությունների փոխանակումը նպատակահարմար է հետևյալ դեպքերում՝
- մոդուլները փոխանակվում են կարևոր տեղեկատվությամբ, որի կորուստն անընդունելի է Պատվիրատուի բիզնես գործընթացների տեսանկյունից.
- տվյալների մեծ ծավալների փոխանակում (օգտագործողի կողմից հարցումների մշակման արագությունն ապահովելու համար)։
Հաղորդագրությունների ձևաչափը՝ XML, JSON։
Հաղորդագրությունների իսկորոշումը
Ենթահամակարգին հասանելիության իրավունքների կարգաբերման ճկունությունն ապահովելու համար պետք է ենթահամակարգի ինտեգրման ծառայության կողմում իրականացվի օգտագործողի իրավունքների լիազորում։
Արտաքին համակարգերի հետ փոխգործակցությունը
Արտաքին համակարգերի հետ փոխգործակցության համար պետք է օգտագործվի ծրագրային հավելվածների միջերեսների ծրագրաշար՝ արտաքին ծառայությունների միացման համար։
4.1.1.2. Համակարգի աշխատանքի ռեժիմներին ներկայացվող պահանջները
Համակարգը պետք է ապահովի հետևյալ ռեժիմներում աշխատանքը՝
- Սովորական ռեժիմ՝ աշխատանքի հիմնական ռեժիմ, որի ժամանակ ապահովվում է 4.2 բաժնով նախատեսված գործառույթների կատարումը։ Հիմնական ռեժիմում Համակարգը պետք է գործի անխափան ռեժիմում օրը 24 ժամ ամբողջ օրացուցային տարվա ընթացքում, բացառությամբ Համակարգի սպասարկման/թարմացման պլանային միջոցառումների դեպքերի (սպասարկման ռեժիմ)։
- Սպասարկման ռեժիմ՝ ռեժիմ, որն օգտագործվում է Համակարգի ծրագրային-տեխնիկական միջոցներն ուղեկցելու համար, այդ թվում՝ դրանց կազմաձևը, աշխատանքի պարամետրերը, կարգաբերումները փոփոխելու, կանոնակարգված սպասարկում կատարելու համար։ Այդ ռեժիմում թույլատրվում է Համակարգի գործառույթների մի մասի անհասանելիություն։
- Վթարային ռեժիմ՝ ռեժիմ, որում խախտվում է Համակարգի առանձին կամ բոլոր գործառույթների աշխատունակությունը։
Վերը նշված յուրաքանչյուր ռեժիմներում Համակարգի աշխատանքի պայմանների նկարագրությունը պետք է ներկայացված լինի ադմինիստրատորի ձեռնարկում։
4.1.1.3. Համակարգի ախտորոշման պահանջները
Համակարգը պետք է տրամադրի Համակարգի հիմնական գործընթացների ախտորոշման գործիքներ, որոնք ծրագրաշարում վթարային իրավիճակների կամ սխալների առաջացման դեպքում պետք է թույլ տան պահպանել մատյանների տեսքով խնդիրը նույնականացնելու համար անհրաժեշտ տեղեկատվության հավաքածուն։
4.1.1.4. Համակարգի զարգացման, արդիականացման հեռանկարները
Ծրագրի իրականացումը լայն հնարավորություններ կստեղծի ՎԱԲ-ի հարթակի վրա ոչ միայն ծրագրի շրջանակներում մշակվող ծառայությունները, այլ նաև անդամ պետություններում ակտիվորեն ստեղծվող՝ տեխնիկական կանոնակարգման և միջազգային առևտրի ոլորտում ազգային և այլ (կողմնակի) ծառայությունները միավորելու համար։
Համակարգի ճարտարապետությունը պետք է ապահովի կողմնակի ՏՀ-ների հետ ինտեգրման հնարավորություն, ծառայությունների մասշտաբավորում ինչպես ըստ կազմի, այնպես էլ ըստ ծառայությունների ծանրաբեռնվածության, ապահովի կողմնակի մշակողների ծառայությունները միացնելու հնարավորություն։
Ծրագիրն իրականացնելուց հետո Համակարգը պետք է թույլ տա API-ի միջոցով միացնել տեխնիկական կանոնակարգման և ստանդարտացման ոլորտում ազգային ծառայությունները, ընդլայնելով շահագրգիռ կողմերի՝ անհրաժեշտ տեղեկատվություն ստանալու հնարավորությունը։ Տեղեկատվական տեխնոլոգիաների ոլորտում մշակումների կրկնօրինակման բացակայությունը թույլ կտա օպտիմալացնել միջոցների սպառումը։
Ծրագրի իրականացումը թույլ կտա միավորել տեխնիկական կանոնակարգման, ստանդարտացման, համապատասխանության գնահատման, տեղեկատվայնացման և այլ ոլորտի տվյալների և ծառայությունների տարբեր մատակարարներին։ Ընդ որում, առկա տարրերը (օրինակ՝ թույլատրման փաստաթղթերի (համապատասխանության հավաստագրերի և համապատասխանության հայտարարագրերի) բազա) հետագայում պետք է միանան ծրագրին որպես արտաքին ինքնուրույն աղբյուրներ։
4.1.2 Համակարգի ճարտարապետությանը ներկայացվող պահանջները
4.1.2.1. Ընդհանուր ճարտարապետությանը ներկայացվող պահանջները
Համակարգը պետք է լինի մասշտաբավորելի և ունենա բիզնես-գործընթացների փոփոխություններին հարմարեցման միջոցներ։
Համակարգի նախագծումը և մշակումը Կատարողը պետք է իրականացնի միկրոծառայության ճարտարապետության կառուցման սկզբունքներին համապատասխան՝ բաղադրիչների հուսալիությունը, թույլ կապվածությունը, Համակարգի հետագա զարգացման ժամանակ դրա հորիզոնական մասշտաբավորումը և ճկուն լրամշակման հնարավորությունն ապահովելու համար։
Ընդ որում յուրաքանչյուր ենթահամակարգ պետք է իրականացվի առանձին կամ մի քանի միկրոծառայությունների տեսքով։ Միկրոծառայություններ ներդնելու, դրանք մասշտաբավորելու և փոփոխությունները կառավարելու նպատակով Համակարգի կազմի մեջ պետք է նախատեսվեն միկրոծառայությունների ենթակառուցվածքի տեղակայումը և մասշտաբավորումը կառավարելու համար միջոցներ։
Համակարգի ճարտարապետությունը պետք է ապահովի՝
- խափանակայունություն՝ առանց Համակարգի աշխատանքի ընդհատման բաղադրիչների կլաստերացման և վիրտուալացման, փոխարինման արդի տեխնոլոգիաների օգտագործման հաշվին.
- հուսալիություն, աշխատունակություն և բարձր հասանելիություն՝
• մեկուսացված, թույլ կապված միկրոծառայությունների տեսքով՝ Համակարգի գործառության իրականացման հաշվին.
• խափանումների և ընդհատումների մշտադիտարկման և կանխատեսման գործիքների կիրառման հաշվին.
• ծանրաբեռնվածությունը փոխելիս միկրոծառայությունների դինամիկայի մասշտաբավորման հաշվին.
- Համակարգի կարգաբերումների փոփոխության և կիրառման հնարավորություն առանց Համակարգի աշխատանքի ընդհատման.
- լրացուցիչ ենթահամակարգեր ներդնելու միջոցով Համակարգի գործառության ընդլայնման հնարավորություն.
- տարբեր հրահանգներով առանձին ենթահամակարգերի զուգահեռ մշակման և ենթահամակարգերն անկախ շահագործման մեջ դնելու հնարավորություն առանց Համակարգի աշխատանքի ընդհատման.
- Համակարգի յուրաքանչյուր միկրոծառայություն պետք է ապահովի հորիզոնական մասշտաբավորում մյուս միկրոծառայություններից անկախ և ամբողջությամբ նախապատրաստվի docker-կոնտեյներում տեղակայման համար։
Ճարտարապետությանը ներկայացված՝ նկարագրված պահանջներն իրականացվում են համապատասխան տեխնիկական հնարավորության առկայության դեպքում՝ հաշվի առնելով Պատվիրատուի ենթակառուցվածքը։ Տեխնիկական հնարավորության բացակայության դեպքում իրականացման այլընտրանքային մեխանիզմը ճշտվում է նախագծման փուլում՝ Պատվիրատուի հետ համաձայնեցմամբ։
4.1.2.2 .Տեխնոլոգիական կառուցվածքին ներկայացվող պահանջները
Համակարգի տեխնոլոգիական կառուցվածքը պետք է ապահովի Համակարգի արդյունավետ և խափանակայուն աշխատանքը։
Ինտեգրման ծառայությունները պետք է՝
- փաստաթղթավորվեն WSDL կամ Swagger նկարագրությունների տեսքով
- ապահովեն հետադարձ համատեղելիություն առնվազն մեկ գլխավոր տարբերակի սահմաններում։
4.1.2.3. Մշակման հարթակին ներկայացվող պահանջները
Համակարգի բիզնես տրամաբանության իրականացման համար հարթակն ընտրելիս անհրաժեշտ է հաշվի առնել հետևյալ պահանջները՝
- կատարման միջավայրի իրականացման բաց ծածկագիր.
- բազային կազմաձևի մշտադիտարկման և կառավարման ենթակառուցվածքային միջոցների առկայություն.
- միջհարթակային լինելը (Windows և Linux միջավայրերի ապահովում).
- արտաքին գրադարանների առկայություն, որոնք իրականացված են հարթակի ծրագրավորման լեզուներով և նախատեսված են հետևյալի համար՝
• ինտեգրման սցենարների իրականացում.
• բիզնես գործընթացների իրականացում՝ վիճակի պահպանմամբ.
• աշխատանք տվյալների շտեմարանների հետ (ինչպես ՀՏՇԿՀ (հարաբերական տվյալների շտեմարանի կառավարման համակարգ)-ի, այնպես էլ ՏՇԿԱՀ (տվյալների շտեմարանի կառավարման ազգային համակարգ)-ի).
• հաղորդագրությունների բրոքերների հետ աշխատանքներ. • JSON և XML տվյալների կառուցվածքների հետ աշխատանքներ.
• լիազորման և իսկորոշման ապահովում.
• SOAP և REST փոխգործակցության իրականացում.
- ավտոմատացման միջոցներից մեկով ծածկագրի կառուցման մասով ապահովում՝ • Maven.
• Gradle.
• SBT.
• ելակետային բաց ծածկագիր ունեցող և կախվածությունների կառավարում ապահովող ցանկացած այլ միջոցով։
- ծածկագրի ստատիկ վերլուծության մասով՝ ելակետային բաց ծածկագիր ունեցող ցանկացած արդյունաբերական օգտագործվող գործիքով ապահովում.
- ելակետային բաց ծածկագիր ունեցող՝ արդյունաբերական օգտագործվող մշակման միջավայրի ապահովում։
Համակարգի օգտագործողի միջերեսի տրամաբանության իրականացման հարթակը պետք է ապահովի կատարման միջավայրի իրականացման բաց ծածկագիր։
4.1.2.4 Տեղակայման միջավայրի կազմակերպմանը ներկայացվող պահանջները
Համակարգի մոդուլների միկրոծառայությունների տեղակայման միջավայրը պետք է ապահովի կոնտեյներների օրկեստրացում (CLI կամ նույնանման իրականացում)՝ հարթակի մեջ ներկառուցված ֆունկցիոնալի կամ արտաքին արտադրանքի օգտագործման հաշվին։
Տեղակայման միջավայրը պետք է ապահովի կոնտեյներների անվտանգության վերահսկողության ապահովման միջոցների ներկառուցման հնարավորություն՝ համապատասխան API-ի աջակցման հաշվին։
Միկրոծառայությունների տեղակայման միջավայրը պետք տրամադրի հետևյալ գործիքները՝
- Միկրոծառայությունների միջև կախվածությունների կառավարում։
- Թարմացումների աստիճանաբար առաքման սխեմաների կառավարում։
- Միկրոծառայության միաժամանակ աշխատող օրինակների քանակի կառավարում։
- Ներկառուցված ֆունկցիոնալության կամ միացվող մոդուլնելի միջոցով միկրոծառայությունների ցանցային հասանելիության կառավարում։
Նկարագրված պահանջներն իրականացվում են համապատասխան տեխնիկական հնարավորության առկայության դեպքում՝ հաշվի առնելով Պատվիրատուի ենթակառուցվածքը։ Տեխնիկական հնարավորության բացակայության դեպքում իրականացման այլընտրանքային մեխանիզմը ճշտվում է նախագծման փուլում՝ Պատվիրատուի հետ համաձայնեցմամբ։
4.1.2.5 Հավաքման փոխակրիչի կազմակերպմանը ներկայացվող պահանջները
Հավաքման փոխակրիչի ստեղծման և դրա կազմակերպման տեխնոլոգիայի ընտրության դեպքում ներկայացվում են հետևյալ հիմնական պահանջները՝
- կատարման միջավայրի իրականացման բաց ծածկագիր.
- Համակարգի տեղակայման միջավայրի մեջ հավաքված արտեֆակտների առաքման աջակցում.
- թարմացումների աստիճանաբար առաքման սխեմաների կառավարման մեխանիզմների հետ
CI/CD փոխակրիչի փոխգործակցության աջակցում։
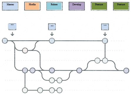
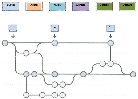
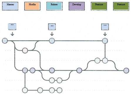
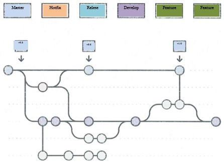
Նկար 1. GitFlow ճյուղավորման մոդուլ
Ծրագրի շրջանակներում բոլոր փոփոխությունները պետք է կատարվեն Develop ճյուղում։ Այն բանից հետո, երբ մշակողը Develop ճյուղում կատարել է commit պետք է ավտոմատ գործարկվի այն սցենարը, որը սկզբնական ծածկագրից հավաքում է արտեֆակտը docker-կոնտեյների տեսքով և այն հարստացնում է տարբերակով։ Այնուհետև արտեֆակտը պետք է վերբեռնել արտեֆակտների պահպանման համակարգ։ Եթե նախորդ քայլն ավարտվել է հաջողությամբ, ապա պետք է կատարվի տեղակայման քայլը. API-ի միջոցով կոնտեյներների օրկեստրացիայի համակարգ փոխանցվում է հրաման, որն իր մեջ պարունակում է արգումենտներ տեղակայման ծառայության նոր տարբերակով։ Տեղակայման գործընթացը պետք է տեղի ունենա անխափան, այսինքն Համակարգի ընթացիկ բիզնես-ֆունկցիոնալության աշխատանքը չպետք է ընդհատվի։
Հավաքման փոխակրիչի շրջանակներում պետք է ապահովվի ծրագրաշարի ելակետային ծածկագրի կառավարումը՝ աղյուսակ 1-ում բերված ճյուղերի վարման մոդելի իրականացման եղանակով։
Աղյուսակ 1. Ճյուղերի վարման մոդել
|
Համարը՝ ը/կ |
Ճյուղի անվանումը |
Ծանոթագրություն |
|
1. |
Master |
Պահոցի հիմնական ճյուղը։ Տվյալ ճյուղում արգելված է DevOps-ի ծածկագրի և հրահանգաշարերի ուղղակի փոփոխությունը։ Տվյալ ճյուղում փոփոխությունների կատարումը պետք է իրականացվի Merge-Request-ի միջոցով (Ներառելու հարցում) |
|
2. |
Develop |
Մշակման հիմնական ճյուղը։ Develop ճյուղը պետք է փակ լինի ուղղակի փոփոխություններ կատարելու համար։ Տվյալ ճյուղում փոփոխությունների կատարումը պետք է իրականացվի Merge-Request-ի միջոցով |
|
3. |
Feature |
Նոր գործառության մշակման համար ճյուղ։ Պետք է ստեղծվի Develop ճյուղից |
|
4. |
Hotfix |
Շտապ ուղղումների ճյուղ, եթե Master ճյուղում հայտնաբերվել է խնդիր։ Hotfix ճյուղը պետք է փակ լինի ուղղակի փոփոխությունների համար |
|
5. |
Release |
Ծրագրաշարի գործարկման ճյուղ, որը ստեղծվում է Develop ճյուղից։ Release ճյուղը պետք է փակ լինի ուղղակի փոփոխությունների համար։ Տվյալ ճյուղում փոփոխությունների կատարումը պետք է իրականացվի Merge-Request-ի միջոցով |
Նկարագրված պահանջներն իրականացվում են համապատասխան տեխնիկական հնարավորության առկայության դեպքում՝ հաշվի առնելով Պատվիրատուի ենթակառուցվածքը։ Տեխնիկական հնարավորության բացակայության դեպքում իրականացման այլընտրանքային մեխանիզմը ճշտվում է նախագծման փուլում՝ Պատվիրատուի հետ համաձայնեցմամբ։
4.1.2.6 Կատարման միջավայրի կազմակերպմանը ներկայացվող պահանջները
Համակարգի մշակման շրջանակներում պետք է իրականացվի օբյեկտային (S3-համատեղելի), ինչպես նաև բլոկային պահոցի տրամադրման խնդրի լուծումը։ Պահոցի իրականացման տեխնոլոգիաները, դրա ծրագրային կառավարելիության մակարդակը և ծավալի ու արագագործության մասով պահանջները պետք է ճշտված լինեն Համակարգի տեխնիկական նախագծման փուլում՝ հաշվի առնելով Պատվիրատուին հասանելի տեխնոլոգիական լուծումները։
4.1.3 Համակարգի տեղայնացմանը ներկայացվող պահանջները
Համակարգի օգտագործողի միջերեսները՝ էկրանային ձևերը և դրանց տարրերը, սխալների մասին հուշումները, հաղորդագրությունները պետք է իրականացվեն ռուսերենով։
Օգտագործողի միջերեսի գործառական հնարավորությունների վերաբերյալ առաջարկների մշակման շրջանակներում Կատարողը պետք է ձևավորի չափորոշիչներ, որոնցով սահմանվում է Համակարգի առանձին միջերեսների բազմալեզվականության (ԵԱՏՄ անդամ պետությունների պետական լեզուներով) նկատմամբ պահանջը։
ՎԱԲ-ի գործառական համալրմանն ու ենթակառուցվածքին և ծառայություններին ներկայացվող պահանջների մշակմանը ներկայացվող պահանջների ձևավորման շրջանակներում Կատարողի կողմից պետք է սահմանվեն բազմալեզվականության (ԵԱՏՄ անդամ պետությունների պետական լեզուներով) ձևաչափով իրականացվող միջերեսների ցանկեր։
Բացառություններ կարող են կազմել միայն ռուսականացման ոչ ենթակա համակարգային հաղորդագրությունները։
4.1.4 Համակարգի անձնակազմի թվին և որակավորմանը և դրա աշխատանքի ռեժիմին ներկայացվող պահանջները
Համակարգը սպասարկող անձնակազմի թիվը և որակավորումը պետք է սահմանվեն հաշվի առնելով հետևյալ պահանջները։
Համակարգի կառուցվածքը և կազմաձևը պետք է իրականացված լինեն այնպես, որ ապահովվի սպասարկող անձնակազմի նվազագույն քանակական կազմ։
Համակարգի օգտագործողները պետք է ունենան որակավորում, որն առնվազն ապահովում է՝
- ժամանակակից գործավար համակարգով անձնական համակարգչով աշխատելու բազային հմտություններ (ստեղնաշար, մկնիկ, պատուհանների և հավելվածների կառավարում, նիշքային համակարգ).
- ինտերնետ դիտարկչի օգտագործման բազային հմտություններ (տիպային կազմաձևերի կարգաբերում, միանալու հաստատում, web-կայքերի հասանելիություն, նավարկում, web-միջերեսի ձևեր և այլ տիպային ինտերակտիվ տարրեր).
- տեղեկատվական անվտանգության հիմունքների իմացություն։
Սպասարկող անձնակազմի որակավորման մակարդակը պետք է համապատասխանի Համակարգի ծրագրային ապահովում և տեխնիկական միջոցներ կատարողների (արտադրողների) պահանջներին, ինչպես նաև շահագործման փաստաթղթերի պահանջներին։
Անձնակազմի աշխատանքի ռեժիմը պետք է սահմանված լինի աշխատանքային փաստաթղթերում։
4.1.5 Համակարգի ծանրաբեռնվածությանը ներկայացվող պահանջները
Համակարգը պետք է ապահովի մասշտաբավորում մինչև ստորև նշված աղյուսակում նպատակային արժեքները։
Աղյուսակ 2 Համակարգի ծանրաբեռնվածության ցուցանիշները
|
Ցուցանիշը |
Արժեքը |
|
Համակարգին միաժամանակ դիմումներ, մեկ վայրկյանում հարցումների քանակը |
20 000 |
|
Համակարգում միաժամանակ աշխատող օգտագործողների թիվը, միավոր |
2 000 |
|
Համակարգում գրանցված եզակի օգտագործողների թիվը, միավոր |
500 000 |
|
Պահպանվող փաստաթղթերի առավելագույն ծավալը, ՏԲ |
100 |
Ծանրաբեռնվածության ցուցանիշները սահմանվում են Կատարողի կողմից Համակարգի նախագծման ընթացքում և նշվում են տեխնիկական նախագծի բացատրագրում։
Համակարգը պետք է ապահովի ստորև բերված աղյուսակում ներկայացված արտադրողականության ցուցանիշներից ոչ ցածր արտադրողականության ցուցանիշներ։
Աղյուսակ 3 Համակարգի արտադրողականության ցուցանիշները
|
Ցուցանիշը |
Արժեքը |
|
Համակարգի բեռնում՝ առաջին անգամ մուտք գործելու ժամանակ |
Մինչև 30 վրկ |
|
Անցում խնդիրների միջև |
Մինչև 20 վրկ |
|
Համակարգի նոր օբյեկտի ստեղծում |
Մինչև 15 վրկ |
|
Համակարգի օբյեկտի ուղարկում ըստ գործընթացի |
Մինչև 30 վրկ |
|
Համակարգի վեբ-միջերեսի բեռնում |
Մինչև 20 վրկ |
Համակարգի բաղադրիչներից յուրաքանչյուրի արտադրողականության ցուցանիշները, ինչպես նաև Համակարգի բաղադրիչներից յուրաքանչյուրի կոնկրետ ծանրաբեռնվածության ցուցանիշները պետք է սահմանված լինեն Կատարողի կողմից՝ Համակարգի նախագծման ընթացքում և նշված լինեն տեխնիկական նախագծի բացատրագրում։
4.1.6 Հասանելիությանը և հուսալիությանը ներկայացվող պահանջները
Մերժումից հետո Համակարգի վերականգնման ժամանակը չպետք է գերազանցի 4 ժամը։
Համակարգի տվյալների ամբողջական պահուստային պատճենում՝ ոչ պակաս, քան 7 օրը 1 անգամ։
Համակարգի տվյալների մասնակի (կուտակային) պահուստային պատճենում՝ ոչ պակաս, քան 24 ժամը 1 անգամ։
Տվյալները պահուստային պատճենից վերականգնելու ժամանակ դրանց առավելագույն կորուստը՝ ոչ ավելի, քան մինչև խափանման պահը վերջին 24 ժամը։
Համակարգի վերականգնումը պետք է իրականացվի պահուստային պատճենից Համակարգը վերականգնելու եղանակով։
Սպասառուների աշխատանքային տարածությունների աշխատանքների վերականգնումը պետք է իրականացվի ընդհանուր և հատուկ ծրագրաշարի վերատեղադրման եղանակով։
Այն վթարային իրավիճակների ցանկը, որոնցով կանոնակարգվում են հուսալիության նկատմամբ պահանջները՝
Վթարային իրավիճակները բաժանվում են հետևյալ խմբերի՝
- Համակարգի տեխնիկական միջոցների խափանում.
- ծրագրաշարի խափանում.
- Համակարգի աշխատանքային տարածությունների և սերվերային մասերի միջև ցանցային հասանելիության բացակայություն։
Ընդհանուր առմամբ Համակարգի աշխատանքի հուսալիությունը պետք է ապահովվի՝
- բարձր խափանակայունության տեխնիկական միջոցների (ՏՄ) օգտագործմամբ.
- էլեկտրասնուցման կարճաժամկետ ընդհատումներից անխափան սնուցման աղբյուրների (ԱՍԱ) միջոցով ՏՄ-ի պաշտպանությամբ.
- օգտագործվող ծրագրաշար և տեխնիկական միջոցներ արտադրողների՝ համատեղելիության և շահագործման ռեժիմների մասով պահանջների պահպանմամբ։
Համակարգի սերվերային սարքավորումների հուսալիությունը պետք է ապահովվի սերվերի ապարատային հարթակի հիմնական տարրերը կրկնօրինակելու հաշվին՝ օպերատիվ հիշողություն, կոշտ սկավառակներ, սնուցման բլոկներ, ներածման/արտածման պլատաներ, հովացուցիչներ։
Համակարգի վերականգնման ժամանակը սահմանվում է հաշվի չառնելով այն խափանումները, որոնք կապված են էներգասնուցման ընդհատումների, տվյալների փոխանցման ցանցերում և կապուղիներում տեղեկատվության փոխանցման հապաղումների, տեխնիկական միջոցները (նախևառաջ՝ սերվերային սարքավորումները) շարքից դուրս գալու հետ, ինչպես նաև տարերային երևույթների հետ։
4.1.7. Տեղեկատվական անվտանգությանը ներկայացվող պահանջները
Չարտոնված մուտքից տեղեկատվության պաշտպանությունը պետք է իրականացվի՝ հաշվի առնելով Հանձնաժողովի և անդամ պետությունների նորմատիվ-տեխնիկական ու մեթոդական փաստաթղթերը։
Համակարգում պետք է մշակվի սահմանափակ հասանելիության տեղեկություններ չպարունակող տեղեկատվություն:
Օգտագործողներին Համակարգի փակ բաժինների տվյալներին և գործառույթներին հասանելիության տրամադրումը պետք է ապահովվի օգտագործողի նույնականացման և իսկորոշման միջոցով։ Այն օգտագործողները, որոնք Համակարգում ներմուծում են տեղեկություններ, պատասխանատվություն են կրում այն տեղեկությունների որակի և բովանդակության համար, որոնք նրանք տեղադրում են։
Համակարգի տեղեկատվության և գործառական հնարավորությունների հասանելիության կառավարման համար պետք է օգտագործվի հասանելիության դերային մոդել։
Համակարգի հանրամատչելի բովանդակությունը և ֆունկցիոնալությունը պետք է հասանելի լինեն բոլոր օգտագործողներին առանց գրանցման և լիազորման:
Չլիազորված օգտագործողը չպետք է ունենա հասանելիություն Համակարգի մասնագիտացված գործառույթներին։
Անդամ պետությունների և տնտեսավարող սուբյեկտների կողմից մշակված Միության ԻՏՀ-ի, Համակարգի ծառայությունների, ազգային ծառայությունների հետ փոխգործակցելիս անվտանգությունն ապահովելու համար պետք է ապահովվեն փոխգործակցության հետևյալ տեսակները՝
- հավելվածների միջև անցում՝ HTTPS պաշտպանված հաղորդակարգի օգտագործմամբ.
- հաստատված հաղորդակարգերով՝ տրված կառուցվածքի տվյալների փոխանակում։
Տվյալների հավաքման, մշակման, փոխանցման և ներկայացման գործընթացները պետք է մշակվեն փոխանցվող տվյալների ձևայնացման և ծածկագրման միասնական սկզբունքների հիման վրա:
Տեղեկատվական անվտանգության և տեղեկատվության պաշտպանության միջոցների մասով ծրագրային լուծումները ներկայացվում և կարգաբերվում են Պատվիրատուի կողմից և սույն տեխնիկական առաջադրանքի առարկա չեն։
4.1.8 Էրգոնոմիկային և տեխնիկական գեղագիտությանը ներկայացվող պահանջները
Համակարգի օգտագործողի GUI-ին պետք է բավարարի հետևյալ պահանջները՝
- ապահովել Համակարգի այն գործառույթների կատարումը, որոնց նկատմամբ պահանջները ներկայացված են 4.2 բաժնում, պատուհանների և ձևերի միջև անցումների նվազագույն քանակով.
- հաջող կատարման կամ առաջացող սխալների մասին բոլոր հաղորդագրությունները պետք է կրեն ամբողջական տեղեկատվություն և, անհրաժեշտության դեպքում, վերացնելու մասին առաջարկություններ։
Համակարգի էկրանային ձևերը պետք է նախագծված լինեն՝ հաշվի առնելով շարժունությանը և միասնականացմանը ներկայացվող հետևյալ պահանջները՝
- օգտագործողի միջերեսի բոլոր էկրանային ձևերը պետք է կատարվեն միասնական պատկերային ձևավորմամբ՝ կառավարման և նավիգացիայի հիմնական տարրերի միանման դասավորվածությամբ.
- միևնույն գործողությունների նշանակման համար պետք է օգտագործվեն միատեսակ գծագրական պատկերակներ, կոճակներ և կառավարման (նավիգացիայի) այլ տարրեր.
- պետք է միասնականացվեն այն եզրույթները, որոնք օգտագործվում են համանման հասկացությունները, օգտագործողի գործողությունները նկարագրելու համար.
- օգտագործողների գործողություններին Համակարգի արձագանքը («մկնիկի» ցուցիչի ուղղորդում, կիզակետի փոխարկում, կոճակի սեղմում) պետք է լինի տիպային՝ միևնույն գծագրական տարրի նկատմամբ յուրաքանչյուր գործողության համար՝ անկախ էկրանի վրա դրանց տեղակայումից.
- Համակարգի դիզայնը պետք է ապահովի այն բաժնի նույնականացում, որում գտնվում է օգտագործողը. այն բաժնի նույնականացում, որտեղից կատարվել է նավիգացիան դեպի ընթացիկ բաժին.
- դիտարկչի ստանդարտ միջոցներով մասշտաբավորման ժամանակ էջերը և դրանց վրա տեղակայված ձևերը և այլ տարրերը պետք է ճիշտ արտացոլվեն.
- պետք է օգտագործվեն տառատեսակներ առանց նշահատման.
- Համակարգի վեբ-բաժինների պարունակությունը պետք է արտացոլվի առանց հորիզոնական ոլորման՝ էկրանի 1920 х 1080 և բարձր տարլուծման դեպքում (Պատվիրատուի հետ համաձայնեցմամբ առանձին դեպքերում թույլատրվում է օգտագործել հորիզոնական ոլորում).
- Համակարգի գծագրական միջերեսը չպետք է պահանջի արտոնագրված տեխնոլոգիաների օգտագործում (օրինակ՝ flash, silverlight)։
4.1.9. Համակարգի բաղադրիչների շահագործմանը, տեխնիկական սպասարկմանը, նորոգմանը և պահպանմանը ներկայացվող պահանջները
4.1.9.1 Շահագործման պայմանները և կանոնակարգը (ռեժիմը)
Համակարգի շահագործման պայմանները և ռեժիմը պետք է ապահովեն սույն ՏԱ-ով ներկայացվող պահանջների իրականացումը։
Համակարգի տեխնիկական միջոցների շահագործման պայմանները, ռեժիմը, սպասարկման տեսակները և պարբերականությունը սահմանվում է տեխնիկական միջոցների մատակարարների պահանջներով և պետք է նկարագրված լինեն ադմինիստրատորի ձեռնարկում։
4.1.9.2. Սպասարկման կանոնակարգին ներկայացվող պահանջները
Համակարգի շահագործման փաստաթղթերում անհրաժեշտ է նկարագրել Համակարգի տեխնիկական սպասարկման հետևյալ տեսակների կատարման կարգը՝
- ամենօրյա/ամենշաբաթյա տեխնիկական սպասարկում (անհրաժեշտության դեպքում).
- ամսական տեխնիկական սպասարկում.
- կիսամյակային տեխնիկական սպասարկում.
- տարեկան տեխնիկական սպասարկում։
4.1.10 Վթարների դեպքում տեղեկատվության պահպանվածությանը ներկայացվող պահանջները
Համակարգերում պահվող տեղեկատվության պահպանվածությունը պետք է ապահովված լինի հետևյալ դեպքերի առաջացման դեպքում՝
- Սնուցման վթարային անջատում.
- Տեխնիկական և ծրագրային միջոցների խափանում, որը չի հանգեցնում նիշքային համակարգի ամբողջականության կորստի։
Պետք է ապահովվի ՏՇ-ի ամբողջականությունը՝ տրանզակցիաների կատարման ժամանակ խափանումների դեպքում։
Սկավառակային զանգվածի երկու կոշտ սկավառակների միաժամանակ շարքից դուրս գալը չպետք է անդրադառնա Համակարգի աշխատունակության վրա։
Համակարգի տվյալների պահուստային պատճենմանը ներկայացվող պահանջները պետք է ներկայացված լինեն ադմինիստրատորի ձեռնարկում։
Տեղեկատվության պահպանվածությունը պետք է ապահովվի Համակարգի աշխատանքի ժամանակ կազմակերպչական-տեխնիկական միջոցների համակցությամբ, մասնավորապես՝
- կանոնավոր պահուստային պատճենմամբ.
- տվյալների ամբողջականության վերահսկողությամբ.
- խափանակայուն տեխնիկական միջոցների վրա տվյալների պահոցների տեղակայմամբ.
- տվյալների ֆիզիկական պահոցներին հասանելիության սահմանափակմամբ՝ միայն Համակարգի ադմինիստրատորներով։
4.1.11. Ստանդարտացման և միասնականացման պահանջները
Ծրագրային լուծումների միասնականացումը պետք է ապահովվի Համակարգի տեղեկատվական, լեզվաբանական, ծրագրաշարի և կազմակերպական ապահովման՝ օբյեկտի վրա կողմնորոշված միասնականացված բաղադրիչների ստեղծմամբ՝ միատիպ խնդիրների լուծման նկատմամբ միատեսակ մոտեցումով։
Համակարգում տեղեկատվության խմբագրման ինտերակտիվ միջոցները պետք է բավարարեն ընդունված համաձայնագրերին՝ գործառական ստեղնաշարերի օգտագործման, աշխատանքի և որոնման ռեժիմների օգտագործման մասով.
- Նման գործողությունների նշանակման համար օգտագործվում են նման գծագրական պատկերակներ, կոճակներ և կառավարման (նավիգացիայի) այլ տարրեր:
- Օգտագործողի միջերեսի էկրանային ձևերը պետք է կատարվեն միասնական պատկերային ձևավորմամբ՝ կառավարման և նավիգացիայի հիմնական տարրերի միանման դասավորվածությամբ.
- Տիպային գործողությունների (տեղեկատվական բովանդակության ավելացում, տվյալների դաշտի խմբագրում), ինչպես նաև դրանք կատարելիս օգտագործողի գործողությունների հաջորդականության համար օգտագործվող եզրույթները պետք է միասնականացվեն.
- Միջերեսի նման տարրերի արտաքին գործելակերպը («մկնիկի» ցուցիչի ուղղորդման նկատմամբ ռեակցիա, կիզակետի փոխարկում, կոճակների սեղմում) միևնույն տեսակի տարրերի համար պետք է իրականացվի միևնույն կերպ: Ընդ որում, ապահովվում է ընկալման միանշանակություն, այսինքն ընտրացանկի կետերը (կամ դրանց անալոգները) անվանվում կամ պատկերվում են այնպես, որ օգտագործողը միանշանակ հասկանա դրանց նշանակությունը։
- Էկրանային ձևերում բոլոր պարզաբանող գրառումները, ինչպես նաև օգտագործողին տրվող հաղորդագրությունները (բացի համակարգային հաղորդագրություններից) պետք է կատարված լինեն 4.1.3 բաժնի պահանջներին համապատասխան։
4.2. Գործառույթներին ներկայացվող պահանջները
4.2.1. Թվային փոխակերպման մեթոդաբանության մշակմանը ներկայացվող պահանջները
Թվային փոխակերպման մեթոդաբանության շրջանակներում պետք է տրամադրվեն հետևյալ ծառայությունները՝
1. Ծրագրի օգտագործողի միջերեսի գործառական հնարավորությունների մասով առաջարկների ձևավորում՝ մշակվող ծառայությունների օգտագործողների հետ հարցազրույցի հիման վրա։
2. Առկա գործելակերպի վերլուծություն և նպատակային կանոնների և առաջարկությունների ձևավորում՝ ծրագրի իրականացման նպատակների համար։
3. Միության նորմատիվ տեղեկատվական տեղեկությունների (ՆՏՏ) միասնական համակարգի տեխնիկական կանոնակարգման մասով՝ առկա տեղեկագրքերի և դասակարգիչների քննարկում, արդիականացման և (կամ) լրացման առաջարկությունների նախապատրաստում։
4. Մեքենաընթեռնելի ձևաչափի փոխարկելու համար տեխնիկական կանոնակարգերը, ստանդարտների ցանկերը ներկայացնելու գնահատման անցկացում։
5. Ծրագրի իրականացման համար անհրաժեշտ տեխնիկական լուծումները փորձարկման ենթարկելու համար օբյեկտների ցանկերի ձևավորում։
6. Տեխնիկական կանոնակարգման թվային փոխակերպման նպատակների համար արտադրանքի դասակարգչի (դասակարգիչների) վերլուծություն և ընտրություն, արտադրանքի նույնականացման առաջարկվող մեթոդաբանությունների ստուգման ապահովման աշխատանքների անցկացում՝ ըստ արտադրանքի նկարագրության։
7. Տեխնիկական կանոնակարգի տեքստի՝ մեքենաընթեռնելի ձևաչափով գրելու (առկա տեքստը մեքենաընթեռնելի ձևաչափի փոխակերպելու) կանոնների (հրահանգների) մշակում։
8. Ստանդարտների ցանկերի նշագրման կանոնների (հրահանգների) մշակում՝ ծրագրի շրջանակներում արտադրանքի ընտրված դասակարգչի (դասակարգիչների) հետ տեղակապմամբ։
9. Կոնսորցիումի մասնակիցների համար Միության տեխնիկական կանոնակարգերում սահմանված միասնական պարտադիր պահանջների մասին մեքենաընթեռնելի տվյալների շտեմարանի ձևավորման համար տվյալների, ինչպես նաև Միության նշված տեխնիկական կանոնակարգերի իրականացմանն ուղղված ակտերի դրույթների նախապատրաստման հրահանգի մշակում։
10. Տեխնիկական կանոնակարգման ոլորտում, այդ թվում՝ այն արտադրանքի միասնական ցանկի ձևավորման ու վարման ընդհանուր գործընթացների որոշման մասով, որի նկատմամբ սահմանվում են Միության շրջանակներում պարտադիր պահանջներ, ինչպես նաև Միության տեխնիկական կանոնակարգերի մշակման և դրանցում փոփոխությունների կատարման և այլնի մասով բիզնես գործընթացների վերափոխում (վերակազմակերպում)։
11. Միության տեխնիկական կանոնակարգերի մշակման և դրանցում փոփոխությունների կատարման ծրագրի սպասարկման միջավայրում արտադրանքին ներկայացվող պարտադիր պահանջների ձևավորման վերաբերյալ մեթոդական առաջարկությունների մշակում։
12. Արտաքին ծառայություններին ներկայացվող պահանջների մշակում՝ դրանք ստուգելու և ծրագրին միանալու մասին որոշում կայացնելու համար։
13. Արտադրանքին ներկայացվող պարտադիր պահանջների մասով, արտադրանքի դասակարգչի (դասակարգիչների) ընտրության մասով, ինչպես նաև այն արտադրանքի միասնական ցանկի ձևավորման ու վարման ընդհանուր գործընթացների մասով, որի նկատմամբ Միության շրջանակներում սահմանվում են պարտադիր պահանջներ, Միության տեխնիկական կանոնակարգերի մշակման և դրանցում փոփոխությունների կատարման մասով թվային փոխակերպման մեթոդաբանության արդիականացում։
4.2.1.1. Ծրագրի օգտագործողի միջերեսի գործառական հնարավորությունների մասով առաջարկների ձևավորմանը ներկայացվող պահանջները՝ մշակվող ծառայությունների օգտագործողների հետ հարցազրույցի հիման վրա
Տվյալ կետի մասով ծառայությունների տրամադրման շրջանակներում պետք է ձևավորված լինեն օգտագործողի միջերեսի գործառական հնարավորությունների մասով առաջարկություններ, այդ թվում պետք է՝
- ձևավորված լինի օգտագործողների տիպերի ցանկը.
- ձևավորված լինի հարցազրույց անցնող օգտագործողների ցանկը.
- նախապատրաստված լինի օգտագործողի միջերեսի այն գործառական հնարավորությունների բազային հավաքածու, որոնք նախապատրաստվել են անցկացված հարցազրույցների քննարկման և համակարգման արդյունքներով։
4.2.1.2. Առկա գործելակերպի վերլուծությանը ներկայացվող պահանջները և նպատակային կանոնների և առաջարկությունների ձևավորումը՝ ծրագրի իրականացման նպատակների համար
Տվյալ կետի մասով ծառայությունների տրամադրման շրջանակներում պետք է ստացվեն հետևյալ արդյունքները՝
- առկա գործելակերպի վերլուծություն, որը պետք է ցույց տա տվյալ պահին գործող կանոնների և առաջարկությունների համալիրը՝ նշելով այն հիմնադրույթները, որոնք անհրաժեշտ է փոխել ծրագրի իրականացման նպատակների համար.
- պետք է ձևավորվեն նպատակային կանոններ և առաջարկություններ, որոնք ապահովում են տեխնիկական կանոնակարգման համակարգի թվային փոխակերպման պայմաններում գործընթացի մասնակիցների փոխգործակցությունը։
4.2.1.3. Միության նորմատիվ տեղեկատվական տեղեկությունների (ՆՏՏ) միասնական համակարգի տեխնիկական կանոնակարգման մասով՝ առկա տեղեկագրքերի և դասակարգիչների քննարկմանը, արդիականացման և (կամ) լրացման առաջարկությունների նախապատրաստմանը ներկայացվող պահանջները
Տվյալ կետի մասով ծառայությունների տրամադրման շրջանակներում պետք է ձևավորվեն Միության նորմատիվ տեղեկատվական տեղեկությունների (ՆՏՏ) միասնական համակարգի տեխնիկական կանոնակարգման մասով՝ առկա տեղեկագրքերի և դասակարգիչների արդիականացման և (կամ) լրացման առաջարկություններ։
Միության ՆՏՏ-ի միասնական համակարգի տեխնիկական կանոնակարգման մասով արդիականացման և (կամ) լրացման առաջարկությունները պետք է ներառեն տեղեկագրքերի և դասակարգիչների այն ցանկերը, որոնք անհրաժեշտ է ավելացնել օգտագործմանը՝ Միության ՆՏՏ-ի միասնական համակարգի շրջանակներում, ինչպես նաև Միության ՆՏՏ-ի միասնական համակարգի շրջանակներում արդեն իսկ օգտագործվող տեղեկագրքերում և դասակարգիչներում այն ցուցանիշների ցանկերը, որոնք անհրաժեշտ է ավելացնել, ճշգրտել կամ բացառել։
Առաջարկությունները պետք է ապահովեն Միության ՆՏՏ-ի միասնական համակարգի օգտագործման հնարավորությունը՝ տեխնիկական կանոնակարգման համակարգի թվային փոխակերպման նպատակների համար։
4.2.1.4. Մեքենաընթեռնելի ձևաչափի փոխարկելու համար տեխնիկական կանոնակարգերը, ստանդարտների ցանկերը ներկայացնելու գնահատման անցկացմանը ներկայացվող պահանջները
Տվյալ կետի մասով ծառայությունների տրամադրման շրջանակներում պետք է մշակվեն փաստաթղթերի (տեխնիկական կանոնակարգերի, ստանդարտների ցանկերի) կառուցվածքի այն նախագծերը՝ դրանք մեքենաընթեռնելի ձևաչափի փոխարկելու նպատակների համար, որոնք ապահովում են տվյալ ծրագրի կողմից դրված նպատակներին հասնելու հնարավորությունը, ինչպես նաև այդ փաստաթղթերը մեքենաընթեռնելի ձևաչափի փոխարկելու աշխատանքների պլանը (ճանապարհային քարտեզը), այդ թվում պետք է իրականացվեն՝
- փաստաթղթերի տիպերի ցանկի ձևավորում և թվայնացում պահանջող հիմնադրույթների սահմանումը.
- թվային ծրագրի իրականացման համար հետագայում մեքենաընթեռնելի ձևաչափի փոխարկելու նպատակով վերանայում պահանջող փաստաթղթերի ցանկի ձևավորումը.
- պահանջների տարրերի տիպերի առանձնացումը և մեքենաընթեռնելի ձևաչափով դրանց ներկայացման նկարագրությունը.
- մեքենաընթեռնելի ձևաչափով պահանջների ներկայացման կառուցվածքի սահմանումը՝ հաշվի առնելով արտադրանքի տեսակը և դրա կենսական ցիկլի փուլը։ Ընդ որում, պետք է օգտագործվեն մեքենաընթեռնելի փաստաթղթերի բաց ձևաչափեր.
- նշագրման մեթոդաբանության մշակումը։
4.2.1.5 .Ծրագրի իրականացման համար անհրաժեշտ տեխնիկական լուծումները փորձարկման ենթարկելու համար օբյեկտների ցանկերի ձևավորմանը ներկայացվող պահանջները
Տվյալ կետի մասով ծառայությունների տրամադրման շրջանակներում պետք է ձևավորվի կանոնակարգման օբյեկտների փակ ցանկ՝ ծրագրի իրականացման համար անհրաժեշտ տեխնիկական լուծումները փորձարկման ենթարկելու համար (տեխնիկական կանոնակարգեր, ստանդարտների ցանկեր, արտադրանքի տիպերի անվանում և այլն)։
Կանոնակարգման օբյեկտի ընտրությունը պետք է ապահովի ծրագրի բոլոր փուլերի մշակման հնարավորություն և լինի բավականին ներկայացուցչական՝ հետագայում պիլոտային ծրագրի արդյունքները ծրագրի ամբողջական տարբերակի վրա մասշտաբավորելու նպատակներով։
4.2.1.6. Տեխնիկական կանոնակարգման թվային փոխակերպման նպատակների համար արտադրանքի դասակարգչի (դասակարգիչների) վերլուծությանը և ընտրությանը ներկայացվող պահանջները, արտադրանքի նույնականացման առաջարկվող մեթոդաբանությունների ստուգման ապահովման աշխատանքների անցկացում` ըստ արտադրանքի նկարագրության
Տվյալ կետի մասով ծառայությունների տրամադրման շրջանակներում պետք է ապահովվեն անհրաժեշտ տեխնիկական միջոցները և տեղեկատվական տեխնոլոգիաները, ինչպես նաև պետք է մշակվի արտադրանքի դասակարգման մեթոդաբանության ծրագիրը՝ ընտրված տեխնիկական միջոցների և տեխնոլոգիաների օգտագործմամբ տեխնիկական կանոնակարգման նպատակով, այդ թվում պետք է իրականացվեն՝
- դասակարգչի ընտրությունը և ընտրության հիմնավորումը՝ որպես արտադրանքի նույնականացման թիրախային համակարգ.
- արտադրանքի նույնականացման մեթոդաբանության ձևավորումը՝ ներառյալ նույնականացումը ծածկագրի ներսում.
- «դասակարգչի ծածկագրի ընտրություն ըստ արտադրանքի անվանման՝ ներառյալ ուսուցման համար տվյալների կազմին ներկայացվող պահանջները» մեխանիզմի նկարագրությունը.
- արտադրանքի նույնականացման համար ընտրված դասակարգչի ծածկագրերի հետ տեխնիկական կանոնակարգման ոլորտի փաստաթղթերի տեղակապման մեթոդաբանության ձևավորումը
4.2.1.7 Տեխնիկական կանոնակարգի տեքստի մեքենաընթեռնելի ձևաչափով գրելու (առկա տեքստը մեքենաընթեռնելի ձևաչափի փոխակերպելու) կանոնների (հրահանգների) մշակմանը ներկայացվող պահանջները
Տվյալ կետի մասով ծառայությունների տրամադրման շրջանակներում պետք է իրականացվեն՝
- տեխնիկական կանոնակարգի տեքստի մեքենաընթեռնելի ձևաչափով գրելու (առկա տեքստը մեքենաընթեռնելի ձևաչափի փոխակերպելու) գործընթացի մասնակիցների դերային մոդելի մշակում.
- հրահանգների հավաքածուի ստեղծում յուրաքանչյուր դերի համար։
4.2.1.8. Ծրագրի շրջանակներում արտադրանքի ընտրված դասակարգչի (դասակարգիչների) հետ տեղակապմամբ ստանդարտների ցանկերի նշագրման կանոնների (հրահանգների) մշակմանը ներկայացվող պահանջները
Տվյալ կետի մասով ծառայությունների տրամադրման շրջանակներում պետք է իրականացվեն՝
- ստանդարտների ցանկերի նշագրման գործընթացի մասնակիցների դերային մոդելի մշակումը՝ ծրագրի շրջանակներում արտադրանքի ընտրված դասակարգչի (դասակարգիչների) հետ տեղակապմամբ.
- հրահանգների հավաքածուի ստեղծումը յուրաքանչյուր դերի համար։
4.2.1.9. Կոնսորցիումի մասնակիցների համար Միության տեխնիկական կանոնակարգերում սահմանված միասնական պարտադիր պահանջների մասին մեքենաընթեռնելի տվյալների շտեմարանի ձևավորման համար տվյալների, ինչպես նաև Միության նշված տեխնիկական կանոնակարգերի իրականացմանն ուղղված ակտերի դրույթների նախապատրաստման հրահանգի մշակմանը ներկայացվող պահանջները
Տվյալ կետի մասով ծառայությունների տրամադրման շրջանակներում պետք է իրականացվեն՝
- փաստաթղթերի ցանկի ձևավորումը՝ ծրագրի շրջանակներում թվային ձևաչափի փոխարկելու համար.
- փաստաթղթերը թվային ձևաչափի փոխարկելու ճանապարհային քարտեզի ձևավորումը.
- առկա փաստաթղթերը՝ ներառյալ միանշանակ չթվայնացվող և մասնակի չթվայնացվող փաստաթղթերի տարրերի հայտնաբերման և մշակման կանոնակարգերը թվային ձևաչափի փոխարկելու հրահանգների հավաքածուի մշակումը.
- թվայնացված փաստաթղթերի ստուգման կանոնակարգի մշակումը։
4.2.1.10. Տեխնիկական կանոնակարգման ոլորտում, այդ թվում՝ այն արտադրանքի միասնական ցանկի ձևավորման ու վարման ընդհանուր գործընթացների որոշման մասով, որի նկատմամբ սահմանվում են Միության շրջանակներում պարտադիր պահանջներ, ինչպես նաև Միության տեխնիկական կանոնակարգերի մշակման և դրանցում փոփոխությունների կատարման և այլնի մասով բիզնես գործընթացների վերափոխմանը (վերակազմակերպում) ներկայացվող պահանջները
Տվյալ կետի մասով ծառայությունների տրամադրման շրջանակներում պետք է իրականացվեն՝
- ընթացիկ բիզնես գործընթացների նկարագրությունը.
- նպատակային բիզնես գործընթացների մշակումը.
- ՆԻԱ վերլուծությունը.
- Միության տեխնիկական կանոնակարգերի մշակման և դրանցում փոփոխությունների կատարման անհրաժեշտության մասով՝ Միության իրավունքի կազմում ընդգրկվող ակտերի վերլուծությունը.
- տեխնիկական կանոնակարգման համակարգի թվային փոխակերպման նպատակների համար նպատակային կանոնների (առաջարկությունների) մասով Միության իրավունքի մեջ փոփոխություններ կատարելու մասին ակտերի նախագծերի մշակումը։
4.2.1.11. Միության տեխնիկական կանոնակարգերի մշակման և դրանցում փոփոխությունների կատարման ծրագրի սպասարկման միջավայրում արտադրանքին ներկայացվող պարտադիր պահանջների ձևավորման վերաբերյալ մեթոդական առաջարկությունների մշակմանը ներկայացվող պահանջները
Տվյալ կետի մասով ծառայությունների տրամադրման շրջանակներում պետք է իրականացվեն՝
- ծրագրի սպասարկման միջավայրում արտադրանքին, Միության տեխնիկական կանոնակարգերի մշակմանը և դրանցում փոփոխությունների կատարմանը ներկայացվող պարտադիր պահանջների ձևավորման շրջանակներում Համակարգի օգտագործման սցենարների մշակումը.
- կազմակերպչական տեխնիկական միջոցառումների հավաքածուի նախապատրաստումը՝ մշակվող մեթոդական առաջարկությունների ներդրման նպատակների համար.
- «ՄՄ ՏԿ մշակող» և «Ստանդարտների ցանկերի մշակող» դերի, այդ թվում՝ ներգրավվող կողմնակի կազմակերպությունների համար գործառական պահանջների ձևավորումը.
- Միության տեխնիկական կանոնակարգերի մշակման և դրանցում փոփոխությունների կատարման ծրագրի սպասարկման միջավայրում արտադրանքին ներկայացվող պարտադիր պահանջների ձևավորման վերաբերյալ մեթոդական առաջարկությունների նախապատրաստումը։
4.2.1.12. Արտաքին ծառայություններին ներկայացվող պահանջների մշակմանը ներկայացվող պահանջները՝ դրանք ստուգելու և ծրագրին միանալու մասին որոշում կայացնելու համար
Տվյալ կետի մասով ծառայությունների տրամադրման շրջանակներում պետք է մշակվի «Ինտեգրման մասին տիպային համաձայնագիր» փաստաթղթերի լրակազմ։
4.2.1.13. Արտադրանքին ներկայացվող պարտադիր պահանջների մասով, արտադրանքի դասակարգչի (դասակարգիչների) ընտրության մասով, ինչպես նաև այն արտադրանքի միասնական ցանկի ձևավորման ու վարման ընդհանուր գործընթացների մասով, որի նկատմամբ սահմանվում են Միության շրջանակներում պարտադիր պահանջներ, Միության տեխնիկական կանոնակարգերի մշակման և դրանցում փոփոխությունների կատարման մասով թվային փոխակերպման մեթոդաբանության արդիականացմանը ներկայացվող պահանջները
Տվյալ կետի մասով ծառայությունների տրամադրման շրջանակներում պետք է անցկացվի՝ 4.2.1.1-4.2.1.12 կետերով ծառայությունների տրամադրման արդյունքների արդիականացում և, անհրաժեշտության դեպքում, փոխադարձ կապվածություն։
Տվյալ կետի իրականացման շրջանակներում կարող են արդիականացվել՝ 4.2.1.1-4.2.1.12 կետերով աշխատանքների արդյունքները
4.2.2. Ծրագրի, այդ թվում՝ վերազգային բաղադրիչի և մշակվող ծառայությունների մասով մեթոդաբանական փաստաթղթերի, հիմնադրույթների և համաձայնագրերի մշակմանը ներկայացվող պահանջները
Տվյալ կետի մասով ծառայությունների տրամադրման շրջանակներում պետք է իրականացվեն՝
- Վերազգային բաղադրիչի և մշակվող ծառայությունների, Հանձնաժողովի ակտերի նախագծերի մեթոդական փաստաթղթերի (անհրաժեշտության դեպքում) նախապատրաստումը.
- ՎԱԲ-ի, մշակվող ծառայությունների մասին հիմնադրույթների և Միության նորմատիվ տեղեկատվական տեղեկությունների միասնական համակարգի հետ փոխգործակցության կարգի մշակումը.
- Երրորդ երկրների և այլ ոչ պետական մասնակիցների՝ ծառայությանը միանալու մոդելի մշակումը.
- Ծրագրի բոլոր տիպի օգտվողների համար փաստաթղթերի փաթեթի նախապատրաստումը։
4.2.2.1. Վերազգային բաղադրիչի և մշակվող ծառայությունների, Հանձնաժողովի ակտերի նախագծերի (անհրաժեշտության դեպքում) մեթոդական փաստաթղթերի նախապատրաստմանը ներկայացվող պահանջները
Տվյալ կետի մասով ծառայությունների տրամադրման շրջանակներում պետք է իրականացվեն՝
- ՎԱԲ-ի անհրաժեշտ մեթոդական փաստաթղթերի և մշակվող ծառայությունների, Հանձնաժողովի ակտերի նախագծերի ցանկի նախապատրաստումը.
- ՎԱԲ-ի և մշակվող ծառայությունների, Հանձնաժողովի ակտերի նախագծերի մեթոդական փաստաթղթերի նախագծերի մշակումը։
4.2.2.2. ՎԱԲ-ի, մշակվող ծառայությունների մասին հիմնադրույթների և Միության նորմատիվ տեղեկատվական տեղեկությունների միասնական համակարգի հետ փոխգործակցության կարգի մշակմանը ներկայացվող պահանջները
Տվյալ կետի մասով ծառայությունների տրամադրման շրջանակներում պետք է մշակվեն՝
- 4.2.3 բաժնի շրջանակներում մշակվող վերազգային բաղադրիչի մասին հիմնադրույթը.
- 4.2.4-4.2.6 բաժինների շրջանակներում մշակվող ծառայությունների մասին հիմնադրույթները.
- Միության նորմատիվ տեղեկատվական տեղեկությունների միասնական համակարգի հետ փոխգործակցության կարգը։
ՎԱԲ-ի և մշակվող ծառայությունների մասին հիմնադրույթը պետք է պարունակի ընդհանուր դրույթներ ծրագրի մասին, Համակարգի ստեղծման և գործունեության հարցերով կոնսորցիումի, անդամ պետությունների լիազորված մարմինների, Համակարգի օպերատորի և ազգային ծառայությունների օպերատորների գործառույթների և լիազորությունների նկարագրություն։
4.2.2.3. Երրորդ երկրների և այլ ոչ պետական մասնակիցների՝ ծառայությանը միանալու մոդելի մշակմանը ներկայացվող պահանջները
Տվյալ կետի մասով ծառայությունների տրամադրման շրջանակներում պետք է մշակվեն երրորդ երկրների և այլ ոչ պետական մասնակիցների՝ ծառայությանը միանալու վերաբերյալ ճարտարապետական լուծումների և փաստաթղթերի նախագծեր։
4.2.2.4. Ծրագրի բոլոր տիպի օգտվողների համար փաստաթղթերի փաթեթի նախապատրաստմանը ներկայացվող պահանջները
Տվյալ կետի մասով ծառայությունների տրամադրման շրջանակներում պետք է կազմակերպվի և իրականացվի համաձայնագրերի կնքման գործընթաց Համակարգի բոլոր տիպի օգտվողների հետ։
4.2.3 Վերազգային բաղադրիչին ներկայացվող պահանջները
Տվյալ կետի մասով ծառայությունների տրամադրման շրջանակներում պետք է իրականացվեն՝
- ՎԱԲ-ի ֆունկցիոնալ համալրմանը և ենթակառուցվածքին ներկայացվող պահանջների մշակումը
- ՎԱԲ-ի տեխնիկական նախագծի մշակումը
- ՎԱԲ-ի ծրագրաշարի մշակումը
4.2.3.1 Վերազգային բաղադրիչի ենթահամակարգերի կազմը
Վերազգային բաղադրիչը պետք է լինի տեխնոլոգիական հարթակ, որի վրա իրականացվում են ԹՏԿ-ի ծառայությունները և որի հիման վրա հետագայում (սույն ՏԱ-ի շրջանակներից դուրս) պետք է իրականացվի ազգային ծառայությունների օպերատորների և կողմնակի օպերատորների՝ ԹՏԿ-ի ծառայություններին միանալու հնարավորությունը։
Վերազգային բաղադրիչը պետք է ներառի հետևյալ ենթահամակարգերը՝
- օգտագործողների նույնականացման և նրանց գործառական դերերի կառավարման ենթահամակարգ.
- տվյալների պահպանման ենթահամակարգ.
- Միության ԻՏՀ-ի հետ ինտեգրման և փոխգործակցության ենթահամակարգ.
- օգտագործողի միջերեսի ենթահամակարգ.
- այլ ենթահամակարգեր։
Ենթահամակարգերի կազմը կարող է հստակեցվել թվային փոխակերպման մեթոդաբանության մշակման (տես՝ բաժին 4.2.1) շրջանակներում, ինչպես նաև ՎԱԲ-ի ֆունկցիոնալ համալրմանը և ենթակառուցվածքին ներկայացվող պահանջների մշակման շրջանակներում։
Վերազգային բաղադրիչին ներկայացվող մանրամասն պահանջները պետք է մշակվեն Կատարողի կողմից՝ ՎԱԲ-ի ֆունկցիոնալ համալրմանը և ենթակառուցվածքին ներկայացվող պահանջների մշակման շրջանակներում։
4.2.3.2. Ավտոմատացվող գործընթացի նկարագրությունը
4.2.3.2.1. Օգտագործողների նույնականացման և նրանց գործառական դերերի կառավարման ենթահամակարգին ներկայացվող պահանջները
Օգտագործողների նույնականացման և նրանց գործառական դերերի կառավարման ենթահամակարգը նախատեսված է Համակարգի օգտագործողների, ինչպես նաև, անհրաժեշտության դեպքում, Համակարգի ներքին ծառայությունների, արտաքին ծառայությունների իսկորոշման ու լիազորման ապահովման համար։
Պետք է իրականացվի օգտագործողների միապատիկ իսկորոշում, որը կապահովի Համակարգի ծառայությունների «թափանցիկ» օգտագործումն առանց լրացուցիչ հաշվառման տվյալների մուտքագրման անհրաժեշտության:
Իսկորոշման և լիազորման միջոցները պետք է թույլ տան կառավարել Համակարգի գործառական հնարավորություններին օգտագործողի հասանելիության դերային մոդելը և ապահովել միջանցիկ լիազորումը։
Համակարգի օգտագործողների իսկորոշման և լիազորման համար պետք է օգտագործվեն խիստ իսկորոշման արձանագրություններ, որոնք բացառում են հաշվառման տվյալների փոխանցումը կապուղիներով՝ բաց տեսքով։
Օգտագործողներին համակարգի գործառույթներին և տվյալներին հասանելիություն պետք է տրամադրվի միայն իսկորոշման և լիազորման ընթացակարգերն օգտագործողի կողմից անցնելուց հետո (բացառությամբ Համակարգի հանրային մասը, որին կարող է տրամադրվել հասանելիություն չլիազորված օգտագործողներին)։
Օգտագործողներին Համակարգի գործառույթներին և տվյալներին հասանելիությունը պետք է սահմանափակ լինի՝ խմբային և դերային սկզբունքներին հիման վրա։ Համակարգի յուրաքանչյուր օգտագործողի պետք է հատկացվի օգտատիրոջ հաշիվ, որը կապված է նախապես սահմանված օգտատերերի խմբերից մեկի հետ, որը նշանակված է կառավարման օբյեկտներում մեկ կամ մի քանի դերերի համար:
Օգտագործողի յուրաքանչյուր խմբի, օբյեկտային դերի համար պետք է սահմանվեն Համակարգի գործառույթներին և տվյալներին հասանելիության կոնկրետ սահմանափակումներ։
Պետք է ապահովվի իսկորոշման և լիազորման արտաքին մոդուլների ինտեգրման հնարավորություն, օգտագործելով իսկորոշման և լիազորման բաց ստանդարտները (OAuth, OpenID)։
ՎԱԲ-ի ֆունկցիոնալ համալրմանն ու ենթակառուցվածքին ներկայացվող պահանջների մշակման շրջանակներում պետք է սահմանվի Միությունում առկա՝ լիազորում և իսկորոշում ապահովող լուծումների օգտագործման անհրաժեշտությունը, այդ թվում՝ պետք է քննարկվի Պատվիրատուի կատալոգների ծառայության հետ ինտեգրման հնարավորությունը։
4.2.3.2.2 Տվյալների պահպանման ենթահամակարգին ներկայացվող պահանջները
Տվյալների պահպանման ենթահամակարգը պետք է ապահովի կառուցվածքավորված և չկառուցվածքավորված տվյալների պահպանումը, Համակարգի ՆՏՏ-ի վարումը և իր մեջ պետք է այդ թվում ներառի՝
- համակարգային տեղեկագրքերի կառավարման մոդուլը (Միության ԻՏՀ ՆՏՏ-ի հետ ինտեգրված).
- տեխնիկական կանոնակարգման ենթակա արտադրանքի դասակարգիչը.
- ծառայությունների կատալոգը.
- տեխնիկական կանոնակարգերի և ստանդարտների ցանկերի կառուցվածքավորված պահոցը.
- տվյալների չկառուցվածքավորված պահոցը։
Համակարգային տեղեկագրքերի կառավարման մոդուլը պետք է ապահովի ինչպես Համակարգի ներքին տեղեկագրքերի վարում, այնպես էլ արտաքին ՏՀ-ից տեղեկագրքերի ստացում։ Արտաքին տեղեկագրքերի ցանկը (ոչ ավելի, քան 10 տեղեկագիրք) սահմանվում է Կատարողի կողմից՝ ՎԱԲ-ի ֆունկցիոնալ համալրմանը և ենթակառուցվածքին ներկայացվող պահանջների մշակման շրջանակներում։ Արտաքին տեղեկագրքին կազմակերպական հասանելիությունը տրամադրվում է Պատվիրատուի կողմից։
Պետք է ապահովվի համակարգային տեղեկագրքերի կառուցվածքի ստեղծման և խմբագրման հնարավորություն՝ API-ի միջոցով կամ գրաֆիկական միջերեսի օգտագործմամբ։ Տեղեկագրքի ստեղծման ժամանակ անհրաժեշտ է ապահովել տեղեկագրքի ատրիբուտների ցանկի և հատկանիշների սահմանման հնարավորություն՝ ներառյալ տողերի ծածկագրերը և անվանումները, օգտագործվող տեղեկագրքերին կատարված հղումները, լրացնելը պարտադիր լինելու նշանները։
Տեխնիկական կանոնակարգման ենթակա արտադրանքի դասակարգիչը պետք է մշակված լինի՝ հաշվի առնելով 4.2.1.6 կետով աշխատանքների արդյունքները։
Տեխնիկական կանոնակարգման ենթակա արտադրանքի դասակարգիչը պետք է համատեղելի լինի ազգային և/կամ միջազգային դասակարգիչների հետ, որոնց հիման վրա այն մշակված է, այդ թվում՝ պետք է ապահովվի այն դասակարգիչների թարմացումը, որոնց վրա հիմնված է տեխնիկական կանոնակարգման ենթակա արտադրանքի դասակարգիչը՝ ապահովելով ավտոմատացված ռեժիմում դասակարգիչների միջև կապի տարբերակների կառավարումը։
Ծառայությունների կատալոգը պետք է թույլ տա Համակարգի տրամադրվող ծառայությունների կառավարումը, այդ թվում՝
- վարել Համակարգի տրամադրվող ծառայությունների ցանկը.
- ապահովել Համակարգի տրամադրվող ծառայությունների տարբերակների կառավարումը.
- վարել Համակարգի տրամադրվող ծառայության անձնագիրը։
Տեխնիկական կանոնակարգերի և ստանդարտների ցանկերի կառուցվածքավորված պահոցը պետք է ապահովի տեխնիկական կանոնակարգերի և ստանդարտների ցանկերի այն մեթատվյալների պահպանումը, որոնք տեխնիկական կանոնակարգը կամ ստանդարտների ցանկից ստանդարտը սահմանում են որպես մեկ փաստաթուղթ։
Անմիջապես տեխնիկական կանոնակարգերի և ստանդարտների ցանկերի տվյալների պահպանումը կարող է իրականացվել չկառուցվածքավորված տեսքով։
Կատարողը պետք է ընտրի տեխնիկական կանոնակարգերի և ստանդարտների ցանկերի տվյալների պահոցի կառուցվածքը, ինչպես նաև սահմանի կառուցվածքավորված տեսքով պահպանվող տվյալների ցանկերը և չկառուցվածքավորված տեսքով պահպանվող տվյալների ցանկերը՝ հաշվի առնելով Համակարգի զարգացման և արդիականացման հեռանկարները (տե՛ս բաժին 4.1.1.4), Համակարգի ճարտարապետությանը ներկայացվող պահանջները (տե՛ս բաժին 4.1.2) և տեխնիկական կանոնակարգի տեքստի մեքենաընթեռնելի ձևաչափով գրելու (առկա տեքստը մեքենաընթեռնելի ձևաչափի փոխակերպելու) կանոնների (հրահանգների) մշակմանը ներկայացվող պահանջների (տե՛ս բաժին 4.2.1.7) մշակման աշխատանքների արդյունքները։
4.2.3.2.3 Միության ԻՏՀ-ի հետ ինտեգրման և փոխգործակցության ենթահամակարգին ներկայացվող պահանջները
Միության ԻՏՀ-ի հետ ինտեգրման և փոխգործակցության ենթահամակարգը նախատեսված է Համակարգի բաղադրիչների՝ միմյանց միջև տեղեկատվական փոխգործակցության ապահովման համար, ինչպես նաև Միության ԻՏՀ-ի հետ Համակարգի տեղեկատվական փոխգործակցության ապահովման համար, Միության անդամ պետությունների պետական ՏՀ-ների տեղեկատվական փոխգործակցության ապահովման համար։
Միության ԻՏՀ-ի հետ ինտեգրման և փոխգործակցության ենթահամակարգը պետք է լինի մասնագիտացված միկրոծառայությունների շերտ, որն իրականացնում է՝ Համակարգի շրջանակներում տվյալների աղբյուրների և սպառողների միջև եւ Միության ԻՏՀ-ի, Միության անդամ պետությունների պետական ՏՀ-ների հետ Համակարգի փոխգործակցության շրջանակներում տվյալների փոխանցման ենթակառուցվածքը։
Ենթահամակարգը պետք է իրականացնի տվյալների հոսքերի սինքրոն և ասինքրոն փոխանակում տվյալների աղբյուրների և սպառողների միջև՝ 4.1.1.1 բաժնի պահանջներին համապատասխան։
Ենթահամակարգի շրջանակներում պետք է իրականացվեն Միության շրջանակներում մշակվող ինտեգրման ծառայությունների ավտոմատ թեստավորման գործիքները։
ՎԱԲ-ի ֆունկցիոնալ համալրմանը և ենթակառուցվածքին ներկայացվող պահանջների մշակման շրջանակներում Կատարողը պետք է իրականացնի Միության ԻՏՀ-ի վերլուծություն և սահմանի Միության ԻՏՀ-ի հետ Համակարգի փոխգործակցության պարամետրերը, սահմանի այն ընդհանուր գործընթացների և ենթահամակարգերի ցանկը, որոնցից տեղեկությունները կարող են օգտագործվեն Համակարգում, ինչպես նաև ծրագրի համար օգտագործման նպատակներով նոր ընդհանուր գործընթացների և ենթահամակարգերի օպտիմալացման և մշակման առաջարկների ցանկը (անհրաժեշտության դեպքում)։
Միության ԻՏՀ-ի հետ Համակարգի փոխգործակցության պարամետրերը, ինչպես նաև այն ընդհանուր գործընթացների ցանկը սահմանելիս, որոնցից տեղեկությունները կարող են օգտագործվեն Համակարգում, Կատարողը պետք է առաջնորդվի՝ Համակարգի և Միության ԻՏՀ-ի միջև գործառույթների կրկնօրինակումը նվազագույնի հասցնելու, օգտագործվող տվյալները, տեղեկագրքերը ներդաշնակեցնելու սկզբունքով։
4.2.3.2.4 Օգտագործողի միջերեսի ենթահամակարգին ներկայացվող պահանջները
Համակարգի հետ օգտագործողների փոխգործակցությունը պետք է իրականացվի ինչպես հանրային պորտալի միջոցով (ծառայությունների կատալոգներից ծառայություններ ստանալու շրջանակներում), այնպես էլ АРI-միջերեսի միջոցով Համակարգի հետ օգտագործողների տեղեկատվական համակարգերի ինտեգրման միջոցով։
Հանրային պորտալը պետք է նախատեսի ինչպես բաց մաս, որն հասանելի է չլիազորված օգտագործողներին, այնպես էլ օգտագործողների անձնական գրասենյակներ, որոնցում հասանելիությունն իրականացվում է օգտագործողների նույնականացման և նրանց գործառական դերերի կառավարման ենթահամակարգի միջոցով։
Օգտագործողի միջերեսի ենթահամակարգի շրջանակներում պետք է նախատեսված լինեն Համակարգի արտաքին օգտագործողների (սպառողների) անձնական գրասենյակներ և Պատվիրատուի և/կամ Համակարգի օպերատորի անձնական գրասենյակներ։
Հանրային պորտալի շրջանակներում պետք է իրականացվի ծանուցման կենտրոն, որն ապահովում է օգտատերերի ծանուցում Համակարգում դեպքերի մասին։
Հանրային պորտալի շրջանակներում պետք է նախատեսվի օգտագործողների գործողությունների պատմության պահպանումը։
Հանրային պորտալի շրջանակներում պետք է իրականացվի՝ օգտագործողների կողմից Համակարգի ծառայությունների օգտագործման վերաբերյալ վիճակագրության հավաքման մեխանիզմ, պետք է նախատեսվի Համակարգի օգտագործողներից հետադարձ կապի հավաքման մեխանիզմ։
Հանրային պորտալի շրջանակներում պետք է ապահովվի օգտագործողների կենտրոնացված իսկորոշում՝ օգտագործողների նույնականացման և նրանց գործառական դերերի կառավարման ենթահամակարգի միջոցով, ինչը թույլ կտա օգտագործել Համակարգի բոլոր ծառայություններն առանց հաշվառման տվյալները կրկնակի ներմուծելու կամ օգտագործողի վերաբերյալ արդեն իսկ պահպանված տեղեկատվությունը կրկնակի ներկայացնելու անհրաժեշտության։
Համակարգի հետ օգտագործողների տեղեկատվական համակարգերի ինտեգրման համար АРI-միջերեսը պետք է մշակվի՝ հաշվի առնելով Տեխնիկական առաջադրանքի 4.1.1.1, 4.1.2 բաժինների պահանջները։
Համակարգի հետ օգտագործողների տեղեկատվական համակարգերի ինտեգրման համար АРI-միջերեսի շրջանակներում պետք է մշակվեն՝ լիազորմամբ և առանց լիազորման ինտեգրման ծառայությունների ձևանմուշներ։
Համակարգի հետ օգտագործողների տեղեկատվական համակարգերի ինտեգրման համար АРI-միջերեսի շրջանակներում պետք է մշակվի՝ Համակարգի օգտագործողների համար մշակման պորտալ, որը տրամադրում է այդ թվում՝ АРI-միջերեսի միջոցով Համակարգին միանալու ինտեգրման ծառայությունների հրահանգներ և ձևանմուշներ, տրամադրվող ինտեգրման փոխգործակցության մեթոդների կատալոգ, տրամադրվող ծառայությունների կատալոգ։
4.2.3.2.5 Այլ ենթահամակարգերին ներկայացվող պահանջները
ՎԱԲ-ի ֆունկցիոնալ համալրմանը և ենթակառուցվածքին ներկայացվող պահանջների մշակման շրջանակներում Կատարողը պետք է սահմանի ՎԱԲ-ի այլ ենթահամակարգերի ցանկը։ Այլ ենթահամակարգերի ցանկը, նշանակությունը և դրանց ներկայացվող պահանջները սահմանելիս Կատարողը պետք է հաշվի առնի 4.1.2 բաժնում սահմանված՝ Համակարգի ճարտարապետությանը ներկայացվող պահանջները։
4.2.4. Այն արտադրանքի միասնական ցանկի ձևավորման ծառայությանը ներկայացվող պահանջները, որի նկատմամբ սահմանվում են Միության շրջանակներում պարտադիր պահանջներ
Տվյալ կետի մասով ծառայությունների տրամադրման շրջանակներում պետք է իրականացվեն՝
- Այն արտադրանքի միասնական ցանկի ձևավորման ծառայությանը ներկայացվող պահանջների մշակումը, որի նկատմամբ սահմանվում են Միության շրջանակներում պարտադիր պահանջներ
- Այն արտադրանքի միասնական ցանկի ձևավորման ծառայության տեխնիկական նախագծի մշակումը, որի նկատմամբ սահմանվում են Միության շրջանակներում պարտադիր պահանջներ
- Այն արտադրանքի միասնական ցանկի ձևավորման ծառայության ծրագրաշարի մշակումը, որի նկատմամբ սահմանվում են Միության շրջանակներում պարտադիր պահանջներ
4.2.4.1. Ավտոմատացման ենթակա գործառույթների ցանկը
Այն արտադրանքի միասնական ցանկի ձևավորման ծառայության շրջանակներում, որի նկատմամբ սահմանվում են Միության շրջանակներում պարտադիր պահանջներ, պետք է ավտոմատացվեն հետևյալ գործընթացները՝
- այն արտադրանքի միասնական ցանկի վարման գործընթաց, որի նկատմամբ սահմանվում են Միության շրջանակներում պարտադիր պահանջներ.
- այն արտադրանքի միասնական ցանկում փոփոխություններ կատարելը նախաձեռնելու և համաձայնեցնելու գործընթաց, որի նկատմամբ սահմանվում են Միության շրջանակներում պարտադիր պահանջներ.
Ավտոմատացվող գործընթացների կազմը կարող է ճշտվել թվային փոխակերպման մեթոդաբանության մշակման (տե՛ս բաժին 4.2.1) շրջանակներում, ինչպես նաև այն արտադրանքի միասնական ցանկի ձևավորման ծառայությանը ներկայացվող պահանջների մշակման շրջանակներում, որի նկատմամբ սահմանվում են Միության շրջանակներում պարտադիր պահանջներ։
Այն արտադրանքի միասնական ցանկի ձևավորման ծառայությանը ներկայացվող մանրամասն պահանջները, որի նկատմամբ սահմանվում են Միության շրջանակներում պարտադիր պահանջներ, պետք է մշակվեն Կատարողի կողմից այն արտադրանքի միասնական ցանկի ձևավորման ծառայությանը ներկայացվող պահանջների մշակման շրջանակներում, որի նկատմամբ սահմանվում են Միության շրջանակներում պարտադիր պահանջներ։
4.2.4.2. Ավտոմատացվող գործընթացի նկարագրությունը
4.2.4.2.1 Այն արտադրանքի միասնական ցանկի վարման գործընթացի ավտոմատացմանը ներկայացվող պահանջները, որի նկատմամբ սահմանվում են Միության շրջանակներում պարտադիր պահանջներ
Այն արտադրանքի միասնական ցանկի վարման գործընթացի ավտոմատացման շրջանակներում, որի նկատմամբ սահմանվում են Միության շրջանակներում պարտադիր պահանջներ, այդ թվում պետք է իրականացվեն՝
- այն արտադրանքի միասնական ցանկի վարում, որի նկատմամբ սահմանվում են Միության շրջանակներում պարտադիր պահանջներ՝ Մաքսային միության հանձնաժողովի 2011 թվականի հունվարի 28-ի թիվ 526 որոշմանը համապատասխան.
- այն արտադրանքի ցանկի տարբերակների կառավարում, որի նկատմամբ սահմանվում են Միության շրջանակներում պարտադիր պահանջներ.
- այն արտադրանքի ցանկը, որի նկատմամբ սահմանվում են Միության շրջանակներում պարտադիր պահանջներ, տեխնիկական կանոնակարգման ենթակա արտադրանքի դասակարգչի հետ տեղակապելը (տե՛ս բաժին 4.2.1.6, 4.2.3.2.2)։
4.2.4.2.2 Այն արտադրանքի միասնական ցանկում փոփոխություններ կատարելը նախաձեռնելու և համաձայնեցնելու գործընթացի ավտոմատացմանը ներկայացվող պահանջները, որի նկատմամբ սահմանվում են Միության շրջանակներում պարտադիր պահանջներ
Այն արտադրանքի միասնական ցանկում փոփոխություններ կատարելը նախաձեռնելու և համաձայնեցնելու գործընթացի ավտոմատացման շրջանակներում, որի նկատմամբ սահմանվում են Միության շրջանակներում պարտադիր պահանջներ, այդ թվում պետք է իրականացվեն՝
- այն արտադրանքի միասնական ցանկում փոփոխություններ կատարելու վերաբերյալ հայտերի հավաքման գործընթացի ավտոմատացում, որի նկատմամբ սահմանվում են Միության շրջանակներում պարտադիր պահանջներ.
- այն արտադրանքի միասնական ցանկում փոփոխություններ կատարելը համաձայնեցնելու գործընթացի ավտոմատացում, որի նկատմամբ սահմանվում են Միության շրջանակներում պարտադիր պահանջներ։
4.2.4.3. Ավտոմատացվող գործընթացի մասնակիցները
Ավտոմատացվող գործընթացի մասնակիցներն են՝
- Հանձնաժողովի՝ տեխնիկական կանոնակարգման դեպարտամենտը.
- Հանձնաժողովի այլ դեպարտամենտները, որոնք ներգրավված են տեխնիկական կանոնակարգման գործընթացում.
- Միության անդամ պետությունների՝ ստանդարտացման և տեխնիկական կանոնակարգման մարմինները.
- ֆիզիկական և իրավաբանական անձինք, որոնք նախաձեռնել են այն արտադրանքի միասնական ցանկում փոփոխությունների կատարումը, որի նկատմամբ սահմանվում են Միության շրջանակներում պարտադիր պահանջներ.
- տեխնիկական կանոնակարգեր և ստանդարտների ցանկեր մշակողները։
4.2.5. Տեխնիկական կանոնակարգերի և տեխնիկական կանոնակարգերի պահանջների կիրառման ու կատարման համար անհրաժեշտ ստանդարտների ցանկերի մշակման ծառայությանը ներկայացվող պահանջները
Տվյալ կետի մասով ծառայությունների տրամադրման շրջանակներում պետք է իրականացվեն՝
- տեխնիկական կանոնակարգերի և Միության տեխնիկական կանոնակարգերի պահանջների կիրառման ու կատարման համար անհրաժեշտ ստանդարտների ցանկերի մշակման ծառայությանը ներկայացվող պահանջների մշակումը
- տեխնիկական կանոնակարգերի և Միության տեխնիկական կանոնակարգերի պահանջների կիրառման ու կատարման համար անհրաժեշտ ստանդարտների ցանկերի մշակման ծառայության տեխնիկական նախագծի մշակումը
- տեխնիկական կանոնակարգերի և Միության տեխնիկական կանոնակարգերի պահանջների կիրառման ու կատարման համար անհրաժեշտ ստանդարտների ցանկերի մշակման ծառայության ծրագրաշարի մշակումը
4.2.5.1 Ավտոմատացման ենթակա գործառույթների ցանկը
Տեխնիկական կանոնակարգերի և տեխնիկական կանոնակարգերի պահանջների կիրառման ու կատարման համար անհրաժեշտ ստանդարտների ցանկերի մշակման ծառայության շրջանակներում պետք է ավտոմատացվեն հետևյալ գործընթացները՝
- տեխնիկական կանոնակարգերը (դրանցում փոփոխությունների կատարման) և ստանդարտների ցանկերը մեքենաընթեռնելի ձևաչափով մշակելու գործընթաց.
- պահանջներն արտադրանքի դասակարգչին տեղակապելու գործընթաց.
- տեխնիկական կանոնակարգերի և ստանդարտների ցանկերի մեթատվյալների ձևավորման գործընթաց.
- Եվրասիական տնտեսական միության տեխնիկական կանոնակարգերի մշակման և Մաքսային միության տեխնիկական կանոնակարգերում փոփոխությունների կատարման ծրագիրը կառավարելու գործընթաց։
Ավտոմատացվող գործընթացների կազմը կարող է ճշտվել թվային փոխակերպման մեթոդաբանության մշակման (Տես՝ բաժին 4.2.1) շրջանակներում, ինչպես նաև տեխնիկական կանոնակարգերի և տեխնիկական կանոնակարգերի պահանջների կիրառման ու կատարման համար անհրաժեշտ ստանդարտների ցանկերի մշակման ծառայությանը ներկայացվող պահանջների մշակման շրջանակներում։
Տեխնիկական կանոնակարգերի և տեխնիկական կանոնակարգերի պահանջների կիրառման ու կատարման համար անհրաժեշտ ստանդարտների ցանկերի մշակման ծառայությանը ներկայացվող մանրամասն պահանջները պետք է Կատարողի կողմից մշակվեն տեխնիկական կանոնակարգերի և տեխնիկական կանոնակարգերի պահանջների կիրառման ու կատարման համար անհրաժեշտ ստանդարտների ցանկերի մշակման ծառայությանը ներկայացվող պահանջների մշակման շրջանակներում։
4.2.5.2. Ավտոմատացվող գործընթացի նկարագրությունը
4.2.5.2.1 Տեխնիկական կանոնակարգերը (դրանցում փոփոխությունների կատարման) և ստանդարտների ցանկերը մեքենաընթեռնելի ձևաչափով մշակելու գործընթացի ավտոմատացմանը ներկայացվող պահանջները
Տեխնիկական կանոնակարգերը (դրանցում փոփոխությունների կատարման) և ստանդարտների ցանկերը մեքենաընթեռնելի ձևաչափով մշակելու գործընթացի ավտոմատացման շրջանակներում այդ թվում պետք է իրականացվեն՝
- տեխնիկական կանոնակարգերի և ստանդարտների ցանկերի նշագրման մասնագետի միջերես՝ Կոնսորցիումի մասնակիցների համար Միության տեխնիկական կանոնակարգերում սահմանված միասնական պարտադիր պահանջների մասին մեքենաընթեռնելի տվյալների շտեմարանի ձևավորման համար տվյալների նախապատրաստման հրահանգին (բաժին 4.2.1.9 պահանջներին համապատասխան) համապատասխան, այդ թվում՝ մի քանի օգտագործողների համատեղ աշխատանքի ռեժիմում.
- Միության տեխնիկական կանոնակարգերում սահմանված միասնական պարտադիր պահանջների մասին մեքենաընթեռնելի տվյալները տեխնիկական կանոնակարգերի տպագիր տարբերակի հետ տեսողական համեմատման միջերես.
- տեխնիկական կանոնակարգերը (դրանցում փոփոխությունների կատարման) և ստանդարտների ցանկերը մեքենաընթեռնելի ձևաչափով մշակելու, համաձայնեցնելու և հաստատելու գործընթացի ավտոմատացում.
- փաստաթղթերի տարբերակների կառավարման մշտադիտարկում Միության տեխնիկական կանոնակարգերի մշակման բոլոր փուլերում՝ ստեղծվող փաստաթղթերի մասերը «տեղակապելով» մյուս ավելի վաղ ստեղծված փաստաթղթերին և տեղեկատվության աղբյուրներին, ինչպես նաև այն արտադրանքի դասակարգիչներին, որի նկատմամբ սահմանված են պարտադիր պահանջներ։
4.2.5.2.2 Պահանջներն արտադրանքի դասակարգչին տեղակապելու գործընթացի ավտոմատացմանը ներկայացվող պահանջները
Պահանջներն արտադրանքի դասակարգչին տեղակապելու գործընթացի ավտոմատացման շրջանակներում այդ թվում պետք է իրականացվեն՝
- տեխնիկական կանոնակարգման ենթակա արտադրանքի դասակարգչին պահանջների տեղակապման միջերես (տ՛ես բաժին 4.2.1.6, 4.2.3.2.2).
- տեխնիկական կանոնակարգման ենթակա արտադրանքի դասակարգչին պահանջների տեղակապման ժամանակ ճշգրտության և հուշումների ձևաչափատրամաբանական հսկողության գործիքներ։
4.2.5.2.3 Տեխնիկական կանոնակարգերի և ստանդարտների ցանկերի մեթատվյալների ձևավորման գործընթացի ավտոմատացմանը ներկայացվող պահանջները
Տեխնիկական կանոնակարգերի և ստանդարտների ցանկերի մեթատվյալների ձևավորման գործընթացի ավտոմատացման շրջանակներում այդ թվում պետք է իրականացվեն՝
- տեխնիկական կանոնակարգերի և ստանդարտների ցանկերի կատալոգների կառավարում.
- տեխնիկական կանոնակարգերի և ստանդարտների ցանկերի կարգավիճակի մոդել.
- թվային տեխնիկական կանոնակարգման շրջանակներում տեխնիկական կանոնակարգերի և ստանդարտների ցանկերի մեթատվյալներով զտման և որոնման հնարավորություն։
4.2.5.2.4 Եվրասիական տնտեսական միության տեխնիկական կանոնակարգերի մշակման և Մաքսային միության տեխնիկական կանոնակարգերում փոփոխությունների կատարման ծրագիրը կառավարելու գործընթացի ավտոմատացմանը ներկայացվող պահանջները
Եվրասիական տնտեսական միության տեխնիկական կանոնակարգերի մշակման և Մաքսային միության տեխնիկական կանոնակարգերում փոփոխությունների կատարման ծրագիրը կառավարելու գործընթացի ավտոմատացման շրջանակներում այդ թվում պետք է իրականացվեն՝
- Եվրասիական տնտեսական միության տեխնիկական կանոնակարգերի մշակման ծրագրի ձևավորման և դրանում փոփոխությունների կատարման գործընթացի ավտոմատացում՝ Եվրասիական տնտեսական հանձնաժողովի խորհրդի՝ 2021 թվականի ապրիլի 23-ի «Եվրասիական տնտեսական միության տեխնիկական կանոնակարգերի մշակման և դրանցում փոփոխությունների կատարման ծրագրի մասին» թիվ 57 որոշմանը համապատասխան.
- Եվրասիական տնտեսական միության տեխնիկական կանոնակարգերի մշակման ծրագրի կատարման վերահսկողության ավտոմատացում.
- տեխնիկական կանոնակարգման (այդ թվում՝ Միության տեխնիկական կանոնակարգերի մշակման և դրանցում փոփոխությունների կատարման) ոլորտում գործընթացների ավտոմատացում՝ ՏԱ-ի 4.2.1.10 բաժնի շրջանակներում աշխատանքների արդյունքներին համապատասխան։
4.2.5.3 Ավտոմատացվող գործընթացի մասնակիցները
Ավտոմատացվող գործընթացի մասնակիցներն են՝
- Միության՝ տեխնիկական կանոնակարգման դեպարտամենտը.
- Միության այլ դեպարտամենտները, որոնք ներգրավված են տեխնիկական կանոնակարգման գործընթացում.
- Միության անդամ պետությունների՝ ստանդարտացման և տեխնիկական կանոնակարգման մարմինները.
- տեխնիկական կանոնակարգեր և ստանդարտների ցանկեր մշակողները։
4.2.6. Արտադրանքին ներկայացվող պարտադիր պահանջների, համապատասխանության գնահատման ձևերի, հետազոտությունների (փորձարկումների) և չափումների կանոնների ու մեթոդների վերաբերյալ տվյալների ամբողջական կազմի ձևավորման ծառայությանը ներկայացվող պահանջը
Տվյալ կետի մասով ծառայությունների տրամադրման շրջանակներում պետք է իրականացվեն՝
- Արտադրանքին ներկայացվող պարտադիր պահանջների, համապատասխանության գնահատման ձևերի, հետազոտությունների (փորձարկումների) և չափումների կանոնների ու մեթոդների վերաբերյալ տվյալների ամբողջական կազմի ձևավորման ծառայությանը ներկայացվող պահանջների մշակում։
- Արտադրանքին ներկայացվող պարտադիր պահանջների, համապատասխանության գնահատման ձևերի, հետազոտությունների (փորձարկումների) և չափումների կանոնների ու մեթոդների վերաբերյալ տվյալների ամբողջական կազմի ձևավորման ծառայության տեխնիկական նախագծի մշակում
- Արտադրանքին ներկայացվող պարտադիր պահանջների, համապատասխանության գնահատման ձևերի, հետազոտությունների (փորձարկումների) և չափումների կանոնների ու մեթոդների վերաբերյալ տվյալների ամբողջական կազմի ձևավորման ծառայության ծրագրաշարի մշակում
4.2.6.1 Ավտոմատացման ենթակա գործառույթների ցանկը
Արտադրանքին ներկայացվող պարտադիր պահանջների, համապատասխանության գնահատման ձևերի, հետազոտությունների (փորձարկումների) և չափումների կանոնների ու մեթոդների վերաբերյալ տվյալների ամբողջական կազմի ձևավորման ծառայության շրջանակներում պետք է ավտոմատացվեն հետևյալ գործընթացները՝
- արտադրանքին ներկայացվող պարտադիր պահանջների, համապատասխանության գնահատման ձևերի, հետազոտությունների (փորձարկումների) և չափումների կանոնների ու մեթոդների վերաբերյալ տվյալների պահոցի ձևավորման գործընթաց.
- արտադրանքին ներկայացվող պարտադիր պահանջների, համապատասխանության գնահատման ձևերի, հետազոտությունների (փորձարկումների) և չափումների կանոնների ու մեթոդների վերաբերյալ տվյալների ներկայացման գործընթաց՝ հաշվի առնելով դերային մոդելը։
Ավտոմատացվող գործընթացների կազմը կարող է ճշտվել թվային փոխակերպման մեթոդաբանության մշակման (տե՛ս բաժին 4.2.1) շրջանակներում, ինչպես նաև արտադրանքին ներկայացվող պարտադիր պահանջների, համապատասխանության գնահատման ձևերի, հետազոտությունների (փորձարկումների) և չափումների կանոնների ու մեթոդների վերաբերյալ տվյալների ամբողջական կազմի ձևավորման ծառայությանը ներկայացվող պահանջների մշակման շրջանակներում։
Արտադրանքին ներկայացվող պարտադիր պահանջների, համապատասխանության գնահատման ձևերի, հետազոտությունների (փորձարկումների) և չափումների կանոնների ու մեթոդների վերաբերյալ տվյալների ամբողջական կազմի ձևավորման ծառայությանը ներկայացվող մանրամասն պահանջները պետք է մշակվեն Կատարողի կողմից՝ արտադրանքին ներկայացվող պարտադիր պահանջների, համապատասխանության գնահատման ձևերի, հետազոտությունների (փորձարկումների) և չափումների կանոնների ու մեթոդների վերաբերյալ տվյալների ամբողջական կազմի ձևավորման ծառայությանը ներկայացվող պահանջների մշակման շրջանակներում
4.2.6.2 Ավտոմատացվող գործընթացի նկարագրությունը
4.2.6.2.1 Արտադրանքին ներկայացվող պարտադիր պահանջների, համապատասխանության գնահատման ձևերի, հետազոտությունների (փորձարկումների) և չափումների կանոնների ու մեթոդների վերաբերյալ տվյալների պահոցի ձևավորման գործընթացի ավտոմատացմանը ներկայացվող պահանջները
Արտադրանքին ներկայացվող պարտադիր պահանջների, համապատասխանության գնահատման ձևերի, հետազոտությունների (փորձարկումների) և չափումների կանոնների ու մեթոդների վերաբերյալ տվյալների պահոցի ձևավորման գործընթացի ավտոմատացման շրջանակներում այդ թվում պետք է իրականացվեն՝
- տվյալների պահոցի ճարտարապետության ընտրություն՝ հաշվի առնելով Համակարգի զարգացման հեռանկարներին ներկայացվող պահանջները (տե՛ս բաժին 4.1.1.4).
- արտադրանքին ներկայացվող պարտադիր պահանջների, համապատասխանության գնահատման ձևերի, հետազոտությունների (փորձարկումների) և չափումների կանոնների ու մեթոդների վերաբերյալ տվյալների պահոց՝ ներառյալ՝ պահոցում տվյալների հավաքման գործընթացի ավտոմատացումը.
- արտադրանքին ներկայացվող պարտադիր պահանջների, համապատասխանության գնահատման ձևերի, հետազոտությունների (փորձարկումների) և չափումների կանոնների ու մեթոդների վերաբերյալ տվյալների ցուցասրահների ձևավորում։
4.2.6.2.2 Արտադրանքին ներկայացվող պարտադիր պահանջների, համապատասխանության գնահատման ձևերի, հետազոտությունների (փորձարկումների) և չափումների կանոնների և մեթոդների վերաբերյալ տվյալների ներկայացման գործընթացի ավտոմատացմանը ներկայացվող պահանջները՝ հաշվի առնելով դերային մոդելը
Արտադրանքին ներկայացվող պարտադիր պահանջների, համապատասխանության գնահատման ձևերի, հետազոտությունների (փորձարկումների) և չափումների կանոնների ու մեթոդների վերաբերյալ տվյալների ներկայացման գործընթացի ավտոմատացման շրջանակներում այդ թվում պետք է իրականացվեն՝
- արտադրանքին ներկայացվող պարտադիր պահանջների, համապատասխանության գնահատման ձևերի, հետազոտությունների (փորձարկումների) և չափումների կանոնների և մեթոդների վերաբերյալ տվյալների ցուցասրահներին հասանելիության WЕВ-միջերես.
- արտադրանքին ներկայացվող պարտադիր պահանջների, համապատասխանության գնահատման ձևերի, հետազոտությունների (փորձարկումների) և չափումների կանոնների և մեթոդների վերաբերյալ տվյալների ցուցասրահներին հասանելիության АРI-միջերես.
- արտադրանքին ներկայացվող պարտադիր պահանջների, համապատասխանության գնահատման ձևերի, հետազոտությունների (փորձարկումների) և չափումների կանոնների և մեթոդների վերաբերյալ տվյալների ներկայացման մշտադիտարկման և վիճակագրության հավաքման գործիքներ.
- արտադրանքին ներկայացվող պարտադիր պահանջների, համապատասխանության գնահատման ձևերի, հետազոտությունների (փորձարկումների) և չափումների կանոնների և մեթոդների վերաբերյալ տվյալների ցուցասրահներին հասանելիության տրամադրման շրջանակներում տվյալների համատեքստային որոնման և զտման գործիքներ։
4.2.6.3 Ավտոմատացվող գործընթացի մասնակիցները
Ավտոմատացվող գործընթացի մասնակիցներն են՝
- Միության պարտադիր տեխնիկական պահանջների մասին տեղեկություններ սպառողները։
4.2.7. Արտաքին ծառայությունների միացման համար ծրագրային հավելվածների միջերեսների ծրագրաշարի մշակմանը ներկայացվող պահանջը
Տվյալ կետի մասով ծառայությունների տրամադրման շրջանակներում պետք է իրականացվեն՝
- Ծրագրին միացող՝ կողմնակի ծառայություններին, ազգային ծառայություններին և երրորդ երկրների ծառայություններին ներկայացվող պահանջների մշակում և հաստատում — Արտաքին ծառայությունների միացման համար ծրագրային հավելվածների միջերեսների տեխնիկական նախագծի մշակում
- Արտաքին ծառայությունների միացման համար ծրագրային հավելվածների միջերեսների ծրագրաշարի մշակում
Պետք է իրականացվի՝ արտաքին ծառայությունների հետ ինտեգրման մասին տիպային համաձայնագրում նկարագրված ծառայությունների հավաքածուն՝ 4.1.1.1, 4.2.1.12, 4.2.2.3 և 4.2.3.2.3 բաժինների
պահանջներին համապատասխան։
Պետք է սահմանվի և մշակվի՝ արտաքին ծառայությունների միացման համար ինտեգրման փոխգործակցության կոնկրետ մեթոդների հավաքածու (10 մեթոդից ոչ ավելի)։
Պետք է ավտոմատացվի արտաքին ծառայությունները Համակարգին միացնելը նախաձեռնելու և համաձայնեցնելու գործընթացը։
Պետք է իրականացվի Համակարգի միջոցով արտաքին ծառայություններին դիմելու վիճակագրության հավաքման մեխանիզմը։
Պետք է իրականացվի արտաքին ծառայությունների կատալոգը, պետք է իրականացվի Համակարգի արտաքին ծառայությունների կատալոգի կառավարումը։
Պետք է իրականացվի արտաքին ծառայություններ մշակողի պորտալը, որն
տրամադրում է այդ թվում արտաքին ծառայությունը Համակարգին միացնելու համար ինտեգրման ծառայությունների հրահանգներ և ձևանմուշներ, ինտեգրման փոխգործակցության տրամադրվող մեթոդների կատալոգ։
4.2.8. Ծրագրի զարգացման մասով առաջարկների մշակմանը ներկայացվող պահանջները
Տվյալ կետի մասով ծառայությունների տրամադրման շրջանակներում պետք է մշակվի Հանձնաժողովի կոլեգիայի՝ 2019 թվականի ապրիլի 16-ի թիվ 58 որոշմանը համապատասխան նախապատրաստված՝ թվային ծրագրի նախաձեռնման համար անհրաժեշտ փաստաթղթերի փաթեթ, որը ներառում է հետևյալ փաստաթղթերը՝
- բիզնես-քեյս, որը ներառում է հետևյալ բաժինները՝
• ծրագրի համառոտ նկարագրությունը, ծրագրի նպատակները.
• ռազմավարական համապատասխանությունը (այլ ծրագրերից և միջոցառումներից կախված լինելը, ռազմավարական օգուտները).
• ծրագրի արդյունքների սպառողները.
• խնդիրները և ակնկալվող արդյունքները.
• բիզնես-մոդելը.
- բարձր մակարդակի միջոցառումների պլան («ճանապարհային քարտեզ»)՝ ծրագրի իրագործման հիմնական փուլերի նկարագրությամբ փաստաթուղթ՝ իրագործման ժամկետների, ակնկալվող արդյունքների և պատասխանատու կատարողների նշմամբ.
- հայեցակարգային ծրագիր, որը ներառում է հետևյալ բաժինները՝
• ծրագրի համառոտ նկարագրությունը.
• ծրագրի նպատակները, ծրագրի շրջանակները.
• առանցքային արդյունքները.
• կառուցվածքի նկարագրությունը (կառուցվածքային սկզբունքները, բիզնես-կառուցվածքը, տեղեկատվական կառուցվածքը, հավելվածների կառուցվածքը, տեխնոլոգիական կառուցվածքը).
- տեխնիկատնտեսական հիմնավորում, որը ներառում է հետևյալ բաժինները՝
• ծրագրի համառոտ նկարագրությունը.• ծրագրի նպատակները.• շուկայի վերլուծություն.
• ծրագրի հիմնական առավելությունները.• ծրագրի տեխնիկական գնահատումը.
• ծրագրի ծախսերի, ռեսուրսների, այդ թվում՝ ֆինանսական, հետևանքների և օգուտների հաշվարկները և գնահատումը.• ծրագրի ֆինանսավորման վերաբերյալ առաջարկություններ.
- ծրագրի պրոդուկտի նկարագրությունը.
- ծրագրի իրականացման շրջանակներում կողմերի փոխգործակցության ձևի նկարագրությունը.
- ծրագրի շահագործման և զարգացման կազմակերպման մասով առաջարկությունները.
- ծրագրի կոմերցիոն ծառայությունների, այդ թվում՝ արտաքին ծառայությունների դրամայնացման սկզբունքների մասով առաջարկությունները.
- Համակարգի օպերատորի ֆինանսավորման կարգի մասով առաջարկությունները։
4.3. Համակարգի ապահովման տեսակներին ներկայացվող պահանջները
4.3.1. Համակարգի տեղեկատվական ապահովմանը ներկայացվող պահանջները
Ծրագրի իրականացման շրջանակներում պետք է ապահովվի՝ արտադրանքին ներկայացվող պարտադիր պահանջների, համապատասխանության գնահատման ձևերի մասին տվյալների կազմի ձևավորման ծառայության բովանդակության հավաքում և համալրում բովանդակությամբ։
Բովանդակության հավաքմանը և բովանդակությամբ համալրմանը ներկայացվող պահանջները պետք է սահմանվեն Կատարողի կողմից՝ կոնսորցիումի մասնակիցների համար Միության տեխնիկական կանոնակարգերում սահմանված միասնական պարտադիր պահանջների մասին մեքենաընթեռնելի տվյալների շտեմարանի ձևավորման համար տվյալների, ինչպես նաև Միության նշված տեխնիկական կանոնակարգերի իրականացմանն ուղղված ակտերի դրույթների նախապատրաստման հրահանգի մշակման շրջանակներում (տե՛ս բաժին 4.2.1.9)։
4.3.2. Համակարգի ծրագրաշարին ներկայացվող պահանջները
Համակարգի ծրագրաշարը պետք է իրականացնի այն գործառույթները և ապահովի աշխատանքի այն ռեժիմները, որոնք նշված են սույն ՏԱ-ում։
Համակարգի մշակման ժամանակ առաջնահերթություն պետք է տրվի ազատ տարածվող ծրագրաշարի օգտագործմանը։
Պատվիրատուի հետ համաձայնեցմամբ թույլ է տրվում օգտագործել արտոնագրային վճարների կատարում նախատեսող արտոնագրված ծրագրաշար Համակարգի աշխատանքի համար։ Այդպիսի ծրագրաշար օգտագործելիս Կատարողը պետք է ներկայացնի ծրագրի իրականացման ժամկետի համար բոլոր անհրաժեշտ արտոնագրերը։
4.3.3. Համակարգի սարքաշարին ներկայացվող պահանջները
Համակարգի տեխնիկական միջոցները պետք է ապահովեն սույն ՏԱ-ի պահանջների կատարումը։ Համակարգի տեխնիկական միջոցների կազմը սահմանվում է Կատարողի կողմից՝ Համակարգի սարքավորումներին, համակարգային ծրագրաշարին և հաշվողական ենթակառուցվածքին ներկայացվող պահանջների (մասնագրի) շրջանակներում։
Համակարգի տեխնիկական միջոցները պետք է գործեն 24x7 ռեժիմում տարին 365(366) օրվա ընթացքում՝ առանց հաշվի առնելու կանոնակարգված աշխատանքների անցկացման համար անհրաժեշտ ժամանակը։
Հաշվողական ռեսուրսների և հիշողության ռացիոնալ օգտագործումն ապահովելու համար, ինչպես նաև ֆիզիկական սերվերների ընդհանուր թիվը պակասեցնելու համար պետք է նախատեսվի սերվերների վիրտուալացման տեխնոլոգիան իրականացնող ծրագրաշարի օգտագործում, ինչը թույլ կտա առանձնացնել հաշվողական ռեսուրսները՝ պայմանավորված հավելվածների պահանջներով։
Տեխնիկական միջոցները և դրանց հասանելիությունը տրամադրում է Պատվիրատուն՝ Տեխնիկական նախագծման շրջանակներում
Կատարողի կողմից մշակվող Համակարգի սարքավորումներին, համակարգային ծրագրաշարին և հաշվողական ենթակառուցվածքին ներկայացվող պահանջների (մասնագրի) համաձայն, հետևյալ կարգով՝
- մշակման միջավայրի համար՝ ապարատային ապահովման մասնագիրը տրամադրելուց հետո ոչ ուշ, քան 3 օրացուցային ամիս ժամկետում.
- փորձարկման միջավայրի համար՝ ապարատային ապահովման մասնագիրը տրամադրելուց հետո ոչ ուշ, քան 3 օրացուցային ամիս ժամկետում.
- աշխատանքային միջավայրի համար՝ ապարատային ապահովման մասնագիրը տրամադրելուց հետո ոչ ուշ, քան 12 օրացուցային ամիս ժամկետում։
Համակարգի անընդմեջ մշակումն ապահովելու համար Կատարողի կողմից Համակարգի սարքավորումներին, համակարգային ծրագրաշարին և հաշվողական ենթակառուցվածքին ներկայացվող պահանջի (մասնագրի) ամսաթիվն է համարվում Համակարգի սարքավորումներին, համակարգային ծրագրաշարին և հաշվողական ենթակառուցվածքին ներկայացվող պահանջներով (մասնագրով) նամակ ուղարկելու ամսաթիվը և կարող է լինել ավելի վաղ, քան Տեխնիկական նախագծի մշակման և հաստատման ամսաթիվը։
5. Ծառայությունների տրամադրման կազմը և բովանդակությունը
5.1. Ծառայությունների տրամադրման օրացուցային պլանը
Աղյուսակ 4-ում բերված է Ծառայությունների տրամադրման օրացուցային պլանը։
Աղյուսակ 4. Ծառայությունների տրամադրման օրացուցային պլանը
|
Ծառայությունների տրամադրումն սկսելու ամսաթիվը |
Ծրագրի իրականացման միջոցառումների բարձրամակարդակ պլանի («ճանապարհային քարտեզ») կետը |
Ծառայությունների տրամադրման փուլի անվանումը |
Տեխնիկական առաջադրանքի կետը |
Ծառայությունների անվանումը |
Ծառայությունների տրամադրման արդյունքը/հաշվետու փաստաթղթերը |
Ծառայությունների տրամադրման ժամկետները |
|
Փուլ 1* | ||||||
|
Պայմանագրի կնքման օրվանից |
5 |
1.1. Թվային փոխակերպման մեթոդաբանության մշակում |
4.2.1.1. |
Ծրագրի օգտագործողի միջերեսի գործառական հնարավորությունների մասով առաջարկների ձևավորում՝ մշակվող ծառայությունների օգտագործողների հետ հարցազրույցի հիման վրա։ |
Թվային փոխակերպման մեթոդաբանության վերաբերյալ հաշվետու փաստաթղթերը՝ Տեխնիկական առաջադրանքի 4.2.1.1 բաժնի պահանջներին համապատասխան Ծառայությունների տրամադրման ակտ |
Ոչ ավելի, քան 5 օրացուցային ամիս |
|
Պայմանագրի կնքման օրվանից |
5 |
1.2. Թվային փոխակերպման մեթոդաբանության մշակում |
4.2.1.2. |
Առկա գործելակերպի վերլուծություն և նպատակային կանոնների (առաջարկությունների) ձևավորում՝ տեխնիկական կանոնակարգման համակարգի թվային փոխակերպման նպատակների համար։ |
Թվային փոխակերպման մեթոդաբանության վերաբերյալ հաշվետու փաստաթղթերը՝ Տեխնիկական առաջադրանքի 4.2.1.2 բաժնի պահանջներին համապատասխան Ծառայությունների տրամադրման ակտ |
Ոչ ավելի, քան 5 օրացուցային ամիս |
|
Պայմանագրի կնքման օրվանից |
5 |
1.3. Թվային փոխակերպման մեթոդաբանության մշակում |
4.2.1.3. |
Միության նորմատիվ տեղեկատվական տեղեկությունների (ՆՏՏ) միասնական համակարգի տեխնիկական կանոնակարգման մասով՝ առկա տեղեկագրքերի և դասակարգիչների քննարկում, արդիականացման և (կամ) լրացման առաջարկությունների նախապատրաստում։ |
Թվային փոխակերպման մեթոդաբանության վերաբերյալ հաշվետու փաստաթղթերը՝ Տեխնիկական առաջադրանքի 4.2.1.3 բաժնի պահանջներին համապատասխան Ծառայությունների տրամադրման ակտ |
Ոչ ավելի, քան 5 օրացուցային ամիս |
|
Պայմանագրի կնքման օրվանից |
5 |
1.4. Թվային փոխակերպման մեթոդաբանության մշակում |
4.2.1.5. |
Ծրագրի իրականացման համար անհրաժեշտ տեխնիկական լուծումները փորձարկման ենթարկելու համար օբյեկտների ցանկի ձևավորում |
Թվային փոխակերպման մեթոդաբանության վերաբերյալ հաշվետու փաստաթղթերը՝ Տեխնիկական առաջադրանքի 4.2.1.5 բաժնի պահանջներին համապատասխան Ծառայությունների տրամադրման ակտ |
Ոչ ավելի, քան 5 օրացուցային ամիս |
|
Պայմանագրի կնքման օրվանից |
6 |
1.5. Ծրագրի, այդ թվում՝ վերազգային բաղադրիչի և մշակվող ծառայությունների մասով մեթոդաբանական փաստաթղթերի, հիմնադրույթների և համաձայնագրերի մշակում |
4.2.2.1. |
Վերազգային բաղադրիչի և մշակվող ծառայությունների, Հանձնաժողովի ակտերի նախագծերի (անհրաժեշտության դեպքում) մեթոդական փաստաթղթերի նախապատրաստում |
Ծրագրի, այդ թվում՝ վերազգային բաղադրիչի և մշակվող ծառայությունների մասով մեթոդաբանական փաստաթղթեր, հիմնադրույթներ և համաձայնագրեր՝ Տեխնիկական առաջադրանքի 4.2.2.1 բաժնի պահանջներին համապատասխան Ծառայությունների տրամադրման ակտ |
Ոչ ավելի, քան 5 օրացուցային ամիս |
|
Պայմանագրի կնքման օրվանից |
7 |
1.6. Ծրագրի, այդ թվում՝ վերազգային բաղադրիչի և մշակվող ծառայությունների մասով մեթոդաբանական փաստաթղթերի, հիմնադրույթների և համաձայնագրերի մշակում |
4.2.2.2. |
ՎԱԲ-ի, մշակվող ծառայությունների մասին հիմնադրույթների և Միության նորմատիվ տեղեկատվական տեղեկությունների միասնական համակարգի հետ փոխգործակցության կարգի մշակում |
Ծրագրի, այդ թվում՝ վերազգային բաղադրիչի և մշակվող ծառայությունների մասով մեթոդաբանական փաստաթղթեր, հիմնադրույթներ և համաձայնագրեր՝ Տեխնիկական առաջադրանքի 4.2.2.2 բաժնի պահանջներին համապատասխան Ծառայությունների տրամադրման ակտ |
Ոչ ավելի, քան 5 օրացուցային ամիս |
|
Պայմանագրի կնքման օրվանից |
11 |
1.7. Ծրագրի, այդ թվում՝ վերազգային բաղադրիչի և մշակվող ծառայությունների մասով մեթոդաբանական փաստաթղթերի, հիմնադրույթների և համաձայնագրերի մշակում |
4.2.2.3. |
Երրորդ երկրների և այլ ոչ պետական մասնակիցների՝ ծառայությանը միանալու մոդելի մշակում |
Ծրագրի, այդ թվում՝ վերազգային բաղադրիչի և մշակվող ծառայությունների մասով մեթոդաբանական փաստաթղթեր, հիմնադրույթներ և համաձայնագրեր՝ Տեխնիկական առաջադրանքի 4.2.2.3 բաժնի պահանջներին համապատասխան Ծառայությունների տրամադրման ակտ |
Ոչ ավելի, քան 5 օրացուցային ամիս |
|
Պայմանագրի կնքման օրվանից |
8 |
1.8. Համակարգի բաղադրիչի ֆունկցիոնալ համալրմանը ներկայացվող պահանջների մշակում |
4.2.3. |
ՎԱԲ-ի ֆունկցիոնալ համալրմանը և ենթակառուցվածքին ներկայացվող պահանջների մշակում |
Համակարգի վերազգային բաղադրիչի համար մասնավոր տեխնիկական առաջադրանք Ծառայությունների տրամադրման ակտ |
Ոչ ավելի, քան 5 օրացուցային ամիս |
|
Փուլ 2* | ||||||
|
Պայմանագրի կնքման օրվանից |
5 |
2.1. Թվային փոխակերպման մեթոդաբանության մշակում |
4.2.1.4. |
Մեքենաընթեռնելի ձևաչափի փոխարկելու համար տեխնիկական կանոնակարգերը, ստանդարտների ցանկերը ներկայացնելու գնահատման անցկացում |
Թվային փոխակերպման մեթոդաբանության վերաբերյալ հաշվետու փաստաթղթերը՝ Տեխնիկական առաջադրանքի 4.2.1.4 բաժնի պահանջներին համապատասխան Ծառայությունների տրամադրման ակտ |
Ոչ ավելի, քան 8 օրացուցային ամիս |
|
Պայմանագրի կնքման օրվանից |
5 |
2.2. Թվային փոխակերպման մեթոդաբանության մշակում |
4.2.1.6. |
Տեխնիկական կանոնակարգման թվային փոխակերպման նպատակների համար արտադրանքի դասակարգչի (դասակարգիչների) վերլուծություն և ընտրություն, արտադրանքի նույնականացման առաջարկվող մեթոդաբանությունների ստուգման ապահովման աշխատանքների անցկացում՝ ըստ արտադրանքի նկարագրության |
Թվային փոխակերպման մեթոդաբանության վերաբերյալ հաշվետու փաստաթղթերը՝ Տեխնիկական առաջադրանքի 4.2.1.6 բաժնի պահանջներին համապատասխան Ծառայությունների տրամադրման ակտ |
Ոչ ավելի, քան 8 օրացուցային ամիս |
|
1.4 ծառայության տրամադրման ավարտի օրվանից |
16 |
2.3. Բովանդակության հավաքում և նախապատրաստում |
4.3.1. |
Արտադրանքի ընտրված խմբին ներկայացվող պարտադիր պահանջների, համապատասխանության գնահատման ձևերի մասին տվյալների կազմի ձևավորման ծառայության համալրման համար բովանդակության հավաքումը և նախապատրաստումը |
Արտադրանքին ներկայացվող պարտադիր պահանջների, համապատասխանության գնահատման ձևերի մասին տվյալների ամբողջական կազմը ծառայության մեջ վերբեռնելու համար տվյալների նախապատրաստման և Պատվիրատուի հետ համաձայնեցման մասին հաշվետվություն Ծառայությունների տրամադրման ակտ |
Ոչ ավելի, քան 3 օրացուցային ամիս |
|
Փուլ 3 | ||||||
|
1 փուլի ավարտի օրվանից |
5 |
3.1. Թվային փոխակերպման մեթոդաբանության մշակում |
4.2.1.7. |
Տեխնիկական կանոնակարգի տեքստի՝ մեքենաընթեռնելի ձևաչափով գրելու (առկա տեքստը մեքենաընթեռնելի ձևաչափի փոխակերպելու) կանոնների (հրահանգների) մշակում։ |
Թվային փոխակերպման մեթոդաբանության վերաբերյալ հաշվետու փաստաթղթերը՝ Տեխնիկական առաջադրանքի 4.2.1.7 բաժնի պահանջներին համապատասխան Ծառայությունների տրամադրման ակտ |
Ոչ ավելի, քան 9 օրացուցային ամիս |
|
1 փուլի ավարտի օրվանից |
5 |
3.2. Թվային փոխակերպման մեթոդաբանության մշակում |
4.2.1.8. |
Ստանդարտների ցանկերի նշագրման կանոնների (հրահանգների) մշակում՝ ծրագրի շրջանակներում արտադրանքի ընտրված դասակարգչի (դասակարգիչների) հետ տեղակապմամբ |
Թվային փոխակերպման մեթոդաբանության վերաբերյալ հաշվետու փաստաթղթերը՝ Տեխնիկական առաջադրանքի 4.2.1.8 բաժնի պահանջներին համապատասխան Ծառայությունների տրամադրման ակտ |
Ոչ ավելի, քան 9 օրացուցային ամիս |
|
1 փուլի ավարտի օրվանից |
12 |
3.3. Համակարգի բաղադրիչի ֆունկցիոնալ համալրմանը ներկայացվող պահանջների մշակում |
4.2.4. |
Այն արտադրանքի միասնական ցանկի ձևավորման ծառայությանը ներկայացվող պահանջների մշակումը, որի նկատմամբ սահմանվում են և/կամ պետք է սահմանվեն ԵԱՏՄ-ում պարտադիր պահանջներ |
Այն արտադրանքի միասնական ցանկի ձևավորման ծառայության մասով մասնավոր տեխնիկական առաջադրանքը, որի նկատմամբ սահմանվում են և/կամ պետք է սահմանվեն ԵԱՏՄ-ում պարտադիր պահանջներ Ծառայությունների տրամադրման ակտ |
Ոչ ավելի, քան 9 օրացուցային ամիս |
|
1 փուլի ավարտի օրվանից |
13 |
3.4. Համակարգի բաղադրիչի ֆունկցիոնալ համալրմանը ներկայացվող պահանջների մշակում |
4.2.5. |
ԵԱՏՄ տեխնիկական կանոնակարգերի մշակման և դրանցում փոփոխությունների կատարման ծառայությանը ներկայացվող պահանջների մշակումը |
ԵԱՏՄ տեխնիկական կանոնակարգերի մշակման և դրանցում փոփոխությունների կատարման ծառայության մասով մասնավոր տեխնիկական առաջադրանք Ծառայությունների տրամադրման ակտ |
Ոչ ավելի, քան 9 օրացուցային ամիս |
|
1 փուլի ավարտի օրվանից |
14 |
3.5. Համակարգի բաղադրիչի ֆունկցիոնալ համալրմանը ներկայացվող պահանջների մշակում |
4.2.6. |
Արտադրանքին ներկայացվող պարտադիր պահանջների, համապատասխանության գնահատման ձևերի, հետազոտությունների (փորձարկումների) և չափումների կանոնների ու մեթոդների վերաբերյալ տվյալների ամբողջական կազմի ձևավորման ծառայությանը ներկայացվող պահանջների մշակում |
Արտադրանքին ներկայացվող պարտադիր պահանջների, համապատասխանության գնահատման ձևերի մասին տվյալների ամբողջական կազմի ձևավորման ծառայության մասով մասնավոր տեխնիկական առաջադրանք Ծառայությունների տրամադրման ակտ |
Ոչ ավելի, քան 9 օրացուցային ամիս |
|
1 փուլի ավարտի օրվանից |
15 |
3.6. Համակարգի բաղադրիչի ֆունկցիոնալ համալրմանը ներկայացվող պահանջների մշակում |
4.2.7. |
ԹՏԿ-ին միացվող արտաքին ծառայություններին ներկայացվող պահանջներ մշակում և հաստատում |
Արտաքին ծառայությունները Համակարգին միացնելու մասով մասնավոր տեխնիկական առաջադրանք Ծառայությունների տրամադրման ակտ |
Ոչ ավելի, քան 9 օրացուցային ամիս |
|
1 փուլի ավարտի օրվանից |
17 |
3.7. Համակարգի բաղադրիչի տեխնիկական նախագծի մշակում |
4.2.3. |
ՎԱԲ-ի տեխնիկական նախագծի մշակումը |
ՎԱԲ-ի տեխնիկական նախագիծը հետևյալ կազմով՝ - Համակարգի բաղադրիչի ծրագրային լուծումներ. - համակարգային ճարտարապետության մասով տեխնիկական լուծումներ. - Համակարգի բաղադրիչի և հարակից ՏՀ-ների ինտեգրման մասով ծրագրային լուծումներ. - Համակարգի սարքավորումներին, համակարգային ծրագրաշարին և հաշվողական ենթակառուցվածքին ներկայացվող պահանջներ (մասնագիր)։ Ծառայությունների տրամադրման ակտ |
Ոչ ավելի, քան 9 օրացուցային ամիս |
|
2 փուլի ավարտի օրվանից |
18 |
3.8. Համակարգի բաղադրիչի տեխնիկական նախագծի մշակում |
4.2.4. |
Այն արտադրանքի միասնական ցանկի ձևավորման ծառայության տեխնիկական նախագծի մշակումը, որի նկատմամբ սահմանվում են և/կամ պետք է սահմանվեն ԵԱՏՄ-ում պարտադիր պահանջներ |
Այն արտադրանքի միասնական ցանկի ձևավորման ծառայության տեխնիկական նախագիծը, որի նկատմամբ սահմանվում են և/կամ պետք է սահմանվեն ԵԱՏՄ-ում պարտադիր պահանջներ հետևյալ կազմով՝ - Համակարգի բաղադրիչի ծրագրային լուծումներ. - համակարգային ճարտարապետության մասով տեխնիկական լուծումներ. - Համակարգի բաղադրիչի և հարակից ՏՀ-ների ինտեգրման մասով ծրագրային լուծումներ. - Համակարգի սարքավորումներին, համակարգային ծրագրաշարին և հաշվողական ենթակառուցվածքին ներկայացվող պահանջներ (մասնագիր)։ Ծառայությունների տրամադրման ակտ |
Ոչ ավելի, քան 6 օրացուցային ամիս |
|
2 փուլի ավարտի օրվանից |
19 |
3.9. Համակարգի բաղադրիչի տեխնիկական նախագծի մշակում |
4.2.5. |
ԵԱՏՄ տեխնիկական կանոնակարգերի մշակման և դրանցում փոփոխությունների կատարման ծառայության տեխնիկական նախագծի մշակումը |
ԵԱՏՄ տեխնիկական կանոնակարգերի մշակման և դրանցում փոփոխությունների կատարման ծառայության տեխնիկական նախագիծը հետևյալ կազմով՝ - Համակարգի բաղադրիչի ծրագրային լուծումներ. - համակարգային ճարտարապետության մասով տեխնիկական լուծումներ. - Համակարգի բաղադրիչի և հարակից ՏՀ-ների ինտեգրման մասով ծրագրային լուծումներ. - Համակարգի սարքավորումներին, համակարգային ծրագրաշարին և հաշվողական ենթակառուցվածքին ներկայացվող պահանջներ (մասնագիր)։ Ծառայությունների տրամադրման ակտ |
Ոչ ավելի, քան 6 օրացուցային ամիս |
|
2 փուլի ավարտի օրվանից |
20 |
3.10. Համակարգի բաղադրիչի տեխնիկական նախագծի մշակում |
4.2.6. |
Արտադրանքին ներկայացվող պարտադիր պահանջների, համապատասխանության գնահատման ձևերի մասին տվյալների ամբողջական կազմի ձևավորման ծառայության տեխնիկական նախագծի մշակումը տվյալների ամբողջական կազմի ձևավորման ծառայության |
Արտադրանքին ներկայացվող պարտադիր պահանջների, համապատասխանության գնահատման ձևերի մասին տեխնիկական նախագիծը հետևյալ կազմով՝ - Համակարգի բաղադրիչի ծրագրային լուծումներ. - համակարգային ճարտարապետության մասով տեխնիկական լուծումներ. - Համակարգի բաղադրիչի և հարակից ՏՀ-ների ինտեգրման մասով ծրագրային լուծումներ. - Համակարգի սարքավորումներին, համակարգային ծրագրաշարին և հաշվողական ենթակառուցվածքին ներկայացվող պահանջներ (մասնագիր)։ Ծառայությունների տրամադրման ակտ |
Ոչ ավելի, քան 6 օրացուցային ամիս |
|
2 փուլի ավարտի օրվանից |
21 |
3.11. Համակարգի բաղադրիչի տեխնիկական նախագծի մշակում |
4.2.7. |
Արտաքին ծառայությունների միացման համար ծրագրային հավելվածների միջերեսների տեխնիկական նախագծի մշակումը |
Արտաքին ծառայությունների միացման համար ծրագրային հավելվածների միջերեսների տեխնիկական նախագիծը հետևյալ կազմով՝ - Համակարգի բաղադրիչի ծրագրային լուծումներ. - համակարգային ճարտարապետության մասով տեխնիկական լուծումներ. - Համակարգի բաղադրիչի և հարակից ՏՀ-ների ինտեգրման մասով ծրագրային լուծումներ. - Համակարգի սարքավորումներին, համակարգային ծրագրաշարին և հաշվողական ենթակառուցվածքին ներկայացվող պահանջներ (մասնագիր)։ Ծառայությունների տրամադրման ակտ |
Ոչ ավելի, քան 6 օրացուցային ամիս |
|
2 փուլի ավարտի օրվանից |
27 |
3.12. Բովանդակությամբ համալրում |
4.3.1. |
Արտադրանքի ընտրված խմբին ներկայացվող պարտադիր պահանջների, համապատասխանության գնահատման ձևերի մասին տվյալների ամբողջական կազմի ձևավորման ծառայության համալրումը բովանդակությամբ |
Արտադրանքին ներկայացվող պարտադիր պահանջների, համապատասխանության գնահատման ձևերի մասին տվյալների ամբողջական կազմի ծառայությունը բովանդակությամբ համալրելու մասին հաշվետվություն Ծառայությունների տրամադրման ակտ |
Ոչ ավելի, քան 6 օրացուցային ամիս |
|
Փուլ 4 | ||||||
|
3 փուլի ավարտի օրվանից |
5 |
4.1. Թվային փոխակերպման մեթոդաբանության մշակում |
4.2.1.9 |
Կոնսորցիումի մասնակիցների համար Միության տեխնիկական կանոնակարգերում սահմանված միասնական պարտադիր պահանջների մասին մեքենաընթեռնելի տվյալների շտեմարանի ձևավորման համար տվյալների, ինչպես նաև Միության նշված տեխնիկական կանոնակարգերի իրականացմանն ուղղված ակտերի դրույթների նախապատրաստման հրահանգի մշակում։ |
Թվային փոխակերպման մեթոդաբանության վերաբերյալ հաշվետու փաստաթղթերը՝ Տեխնիկական առաջադրանքի 4.2.1.9 բաժնի պահանջներին համապատասխան Ծառայությունների տրամադրման ակտ |
Ոչ ավելի, քան 6 օրացուցային ամիս |
|
2 փուլի ավարտի օրվանից |
5 |
4.2. Թվային փոխակերպման մեթոդաբանության մշակում |
4.2.1.10. |
Տեխնիկական կանոնակարգման ոլորտում, այդ թվում՝ այն արտադրանքի միասնական ցանկի ձևավորման ու վարման ընդհանուր գործընթացների որոշման մասով, որի նկատմամբ սահմանվում են Միության շրջանակներում պարտադիր պահանջներ, ինչպես նաև Միության տեխնիկական կանոնակարգերի մշակման և դրանցում փոփոխությունների կատարման և այլնի մասով բիզնես գործընթացների վերափոխում (վերակազմակերպում) |
Թվային փոխակերպման մեթոդաբանության վերաբերյալ հաշվետու փաստաթղթերը՝ Տեխնիկական առաջադրանքի 4.2.1.10 բաժնի պահանջներին համապատասխան Ծառայությունների տրամադրման ակտ |
Ոչ ավելի, քան 12 օրացուցային ամիս |
|
3 փուլի ավարտի օրվանից |
5 |
4.3. Թվային փոխակերպման մեթոդաբանության մշակում |
4.2.1.11. |
Միության տեխնիկական կանոնակարգերի մշակման և դրանցում փոփոխությունների կատարման ծրագրի սպասարկման միջավայրում արտադրանքին ներկայացվող պարտադիր պահանջների ձևավորման վերաբերյալ մեթոդական առաջարկությունների մշակում։ |
Թվային փոխակերպման մեթոդաբանության վերաբերյալ հաշվետու փաստաթղթերը՝ Տեխնիկական առաջադրանքի 4.2.1.11 բաժնի պահանջներին համապատասխան Ծառայությունների տրամադրման ակտ |
Ոչ ավելի, քան 6 օրացուցային ամիս |
|
3 փուլի ավարտի օրվանից |
5 |
4.4. Թվային փոխակերպման մեթոդաբանության մշակում |
4.2.1.12. |
Արտաքին ծառայություններին ներկայացվող պահանջների մշակում՝ դրանք ստուգելու և ծրագրին միանալու մասին որոշում կայացնելու համար։ |
Թվային փոխակերպման մեթոդաբանության վերաբերյալ հաշվետու փաստաթղթերը՝ Տեխնիկական առաջադրանքի 4.2.1.12 բաժնի պահանջներին համապատասխան Ծառայությունների տրամադրման ակտ |
Ոչ ավելի, քան 6 օրացուցային ամիս |
|
3 փուլի ավարտի օրվանից |
5 |
4.5. Թվային փոխակերպման մեթոդաբանության մշակում |
4.2.1.13. |
Արտադրանքին ներկայացվող պարտադիր պահանջների մասով, արտադրանքի դասակարգչի (դասակարգիչների) ընտրության մասով, ինչպես նաև այն արտադրանքի միասնական ցանկի ձևավորման ու վարման ընդհանուր գործընթացների մասով, որի նկատմամբ Միության շրջանակներում սահմանվում են պարտադիր պահանջներ, Միության տեխնիկական կանոնակարգերի մշակման և դրանցում փոփոխությունների կատարման մասով թվային փոխակերպման մեթոդաբանության արդիականացում։ |
Թվային փոխակերպման մեթոդաբանության վերաբերյալ հաշվետու փաստաթղթերը՝ Տեխնիկական առաջադրանքի 4.2.1.13 բաժնի պահանջներին համապատասխան Ծառայությունների տրամադրման ակտ |
Ոչ ավելի, քան 6 օրացուցային ամիս |
|
3.7 փուլի մասով ծառայությունների տրամադրման ավարտի օրվանից |
22 |
4.6. Համակարգի բաղադրիչի ծրագրաշարի մշակում |
4.2.3. |
ՎԱԲ-ի ծրագրաշարի մշակում |
ՎԱԲ-ի ծրագրաշար։ Աշխատանքային փաստաթղթերը հետևյալ կազմով՝ փորձարկումների ծրագիր և մեթոդիկա (ՓԾՄ). ադմինիստրատորի ձեռնարկ (ԱՁ). օգտագործողի ձեռնարկ (ՕՁ). Համակարգի բաղադրիչի տեղակայման ձեռնարկ։ Ծառայությունների տրամադրման ակտ |
Ոչ ավելի, քան 6 օրացուցային ամիս |
|
3.8 փուլի մասով ծառայությունների տրամադրման ավարտի օրվանից |
23 |
4.6. Համակարգի բաղադրիչի ծրագրաշարի մշակում |
4.2.4. |
Այն արտադրանքի միասնական ցանկի ձևավորման ծառայության ծրագրաշարի մշակումը, որի նկատմամբ սահմանվում են և/կամ պետք է սահմանվեն ԵԱՏՄ-ում պարտադիր պահանջներ |
Այն արտադրանքի միասնական ցանկի ձևավորման ծառայության ծրագրաշարը, որի նկատմամբ սահմանվում են և/կամ պետք է սահմանվեն ԵԱՏՄ-ում պարտադիր պահանջներ։ Աշխատանքային փաստաթղթերը հետևյալ կազմով՝ փորձարկումների ծրագիր և մեթոդիկա (ՓԾՄ). ադմինիստրատորի ձեռնարկ (ԱՁ). օգտագործողի ձեռնարկ (ՕՁ). Համակարգի բաղադրիչի տեղակայման ձեռնարկ։ Ծառայությունների տրամադրման ակտ |
Ոչ ավելի, քան 6 օրացուցային ամիս |
|
3.9 փուլի մասով ծառայությունների տրամադրման ավարտի օրվանից |
24 |
4.8. Համակարգի բաղադրիչի ծրագրաշարի մշակում |
4.2.5. |
ԵԱՏՄ տեխնիկական կանոնակարգերի մշակման ծառայության ծրագրաշարի մշակումը |
ԵԱՏՄ տեխնիկական կանոնակարգերի մշակման ծառայության ծրագրաշարը։ Աշխատանքային փաստաթղթերը հետևյալ կազմով՝ փորձարկումների ծրագիր և մեթոդիկա (ՓԾՄ). ադմինիստրատորի ձեռնարկ (ԱՁ). օգտագործողի ձեռնարկ (ՕՁ). Համակարգի բաղադրիչի տեղակայման ձեռնարկ։ Ծառայությունների տրամադրման ակտ |
Ոչ ավելի, քան 6 օրացուցային ամիս |
|
3.10 փուլի մասով ծառայությունների տրամադրման ավարտի օրվանից |
25 |
4.9. Համակարգի բաղադրիչի ծրագրաշարի մշակում |
4.2.6. |
Արտադրանքին ներկայացվող պարտադիր պահանջների, համապատասխանության գնահատման ձևերի մասին տվյալների ամբողջական կազմի ձևավորման ծառայության ծրագրաշարի մշակումը |
Արտադրանքին ներկայացվող պարտադիր պահանջների, համապատասխանության գնահատման ձևերի մասին տվյալների ամբողջական կազմի ձևավորման ծառայության ծրագրաշարը։ Աշխատանքային փաստաթղթերը հետևյալ կազմով՝ փորձարկումների ծրագիր և մեթոդիկա (ՓԾՄ). ադմինիստրատորի ձեռնարկ (ԱՁ). օգտագործողի ձեռնարկ (ՕՁ). Համակարգի բաղադրիչի տեղակայման ձեռնարկ։ Ծառայությունների տրամադրման ակտ |
Ոչ ավելի, քան 6 օրացուցային ամիս |
|
3.11 փուլի մասով ծառայությունների տրամադրման ավարտի օրվանից |
26 |
4.10. Համակարգի բաղադրիչի ծրագրաշարի մշակում |
4.2.7. |
Արտաքին ծառայությունների միացման համար ծրագրային հավելվածների միջերեսների ծրագրաշարի մշակում |
Արտաքին ծառայությունների միացման համար ծրագրային հավելվածների միջերեսների ծրագրաշար։ Աշխատանքային փաստաթղթերը հետևյալ կազմով՝ փորձարկումների ծրագիր և մեթոդիկա (ՓԾՄ). ադմինիստրատորի ձեռնարկ (ԱՁ). օգտագործողի ձեռնարկ (ՕՁ). Համակարգի բաղադրիչի տեղակայման ձեռնարկ։ Ծառայությունների տրամադրման ակտ |
Ոչ ավելի, քան 6 օրացուցային ամիս |
|
3 փուլի ավարտի օրվանից |
28 |
4.11. Ծրագրի, այդ թվում՝ վերազգային բաղադրիչի և մշակվող ծառայությունների մասով մեթոդաբանական փաստաթղթերի, հիմնադրույթների և համաձայնագրերի մշակում |
4.2.2.4. |
Համակարգի բոլոր տիպի օգտատերերի համար համաձայնագրերի փաթեթի նախապատրաստումը |
Ծրագրի, այդ թվում՝ վերազգային բաղադրիչի և մշակվող ծառայությունների մասով մեթոդաբանական փաստաթղթեր, հիմնադրույթներ և համաձայնագրեր՝ Տեխնիկական առաջադրանքի 4.2.2. բաժնի պահանջներին համապատասխան Ծառայությունների տրամադրման ակտ |
Ոչ ավելի, քան 6 օրացուցային ամիս |
|
3 փուլի ավարտի օրվանից |
29 |
4.12. Համակարգի համալիր թեստավորում |
6.3. |
ՎԱԲ-ի և մշակվող ծառայությունների թեստավորման անցկացումը |
Մշակված շահագործման փաստաթղթերի մասով Համակարգի համալիր թեստավորման արձանագրություն։ Համակարգի համալիր թեստավորման ժամանակ հայտնաբերված դիտողությունների ռեեստր։ Համակարգի լրամշակման առաջարկությունների ռեեստր։ Դիտողությունների վերացման արձանագրություն Ծառայությունների տրամադրման ակտ |
Ոչ ավելի, քան 6 օրացուցային ամիս |
|
Փուլ 5 | ||||||
|
4 փուլի ավարտի օրվանից |
30 |
5.1. Ծրագրաշարի լրամշակում |
6.3. |
Ծրագրի ծրագրաշարի լրամշակումն ըստ թեստավորման արդյունքների |
Համակարգի լրամշակված ծրագրաշար Լրամշակված աշխատանքային փաստաթղթերը հետևյալ կազմով՝ փորձարկումների ծրագիր և մեթոդիկա (ՓԾՄ). ադմինիստրատորի ձեռնարկ (ԱՁ). օգտագործողի ձեռնարկ (ՕՁ). Համակարգի բաղադրիչի տեղակայման ձեռնարկ։ Ծառայությունների տրամադրման ակտ |
Ոչ ավելի, քան 6 օրացուցային ամիս |
|
4 փուլի ավարտի օրվանից |
31 |
5.2. Տեղակայում և կազմաձևում |
7.1. |
Ծրագրի տեղակայումը նպատակային ապարատային ենթակառուցվածքի վրա |
Փորձնական շահագործման անցկացման ծրագիր Առաջնային տվյալների վերբեռնման մասին հաշվետվություն՝ ներառյալ պատմական տվյալների տեղափոխումը (անհրաժեշտության դեպքում) Օգտագործողների հրահանգման անցկացման ծրագիր Համակարգի ուղեկցման կանոնակարգի նախագիծ Համակարգը փորձնական շահագործման մեջ դնելու ակտի նախագիծ Ծառայությունների տրամադրման ակտ |
Ոչ ավելի, քան 6 օրացուցային ամիս |
|
4 փուլի ավարտի օրվանից |
32 |
5.3. Փորձնական շահագործում |
6.4. |
Ծրագիրը փորձնական շահագործման մեջ դնելը՝ ներառյալ ծանրաբեռնվածության թեստավորումը |
Փորձնական շահագործման արդյունքներով լրամշակված՝ Համակարգի ծրագրաշար (անհրաժեշտության դեպքում) Արդիականացված նախագծային և աշխատանքային փաստաթղթեր (անհրաժեշտության դեպքում) Փորձնական շահագործման մատյան Համակարգի լրամշակման առաջարկությունների ռեեստր Համակարգի փորձնական շահագործման անցկացման արձանագրություն Ծառայությունների տրամադրման ակտ |
Ոչ ավելի, քան 6 օրացուցային ամիս |
|
3 փուլի ավարտի օրվանից |
36 |
5.4. Բովանդակության հավաքում և նախապատրաստում |
4.3.1. |
Արտադրանքին ներկայացվող պարտադիր պահանջների, համապատասխանության գնահատման ձևերի մասին տվյալների ամբողջական կազմի ձևավորման ծառայության համալրման համար բովանդակության հավաքումը և նախապատրաստումը (ամբողջ ծավալով) |
Արտադրանքին ներկայացվող պարտադիր պահանջների, համապատասխանության գնահատման ձևերի մասին տվյալների ամբողջական կազմը ծառայության մեջ վերբեռնելու համար տվյալների նախապատրաստման և Պատվիրատուի հետ համաձայնեցման մասին հաշվետվություն Ծառայությունների տրամադրման ակտ |
Ոչ ավելի, քան 12 օրացուցային ամիս |
|
Փուլ 6 | ||||||
|
5 փուլի ավարտի օրվանից |
33 |
6.1. Ծրագրաշարի լրամշակում |
6.4., 6.5. |
ԹՏԿ-ի ծրագրաշարի լրամշակում՝ ընդունման փորձարկումների արդյունքներով |
Համակարգի լրամշակված ծրագրաշար Լրամշակված աշխատանքային փաստաթղթերը հետևյալ կազմով՝ փորձարկումների ծրագիր և մեթոդիկա (ՓԾՄ). ադմինիստրատորի ձեռնարկ (ԱՁ). օգտագործողի ձեռնարկ (ՕՁ). Համակարգի բաղադրիչի տեղակայման ձեռնարկ։ Ծառայությունների տրամադրման ակտ |
Ոչ ավելի, քան 6 օրացուցային ամիս |
|
5 փուլի ավարտի օրվանից |
34 |
6.2. Արդյունաբերական շահագործման մեջ դնելը |
7.1. |
ԹՏԿ-ի լրամշակված ծրագրաշարն արդյունաբերական շահագործման մեջ դնելը |
Համակարգն արդյունաբերական շահագործման մեջ դնելու մասին կարգադրություններ Օգտագործողների ուսուցման ծրագիր՝ նշելով ուսուցման ձևը և ուսուցմանը ներկայացվող պահանջները Ուսումնական նյութերը՝ ուսուցման ծրագրին համապատասխան Համակարգի ուղեկցման արդիականացված (անհրաժեշտության դեպքում) կանոնակարգ Համակարգն արդյունաբերական շահագործման մեջ դնելու ակտի նախագիծ Ծառայությունների տրամադրման ակտ |
Ոչ ավելի, քան 6 օրացուցային ամիս |
|
5 փուլի ավարտի օրվանից |
35 |
6.3. Զարգացման մասով առաջարկների մշակումը |
4.2.8. |
ԹՏԿ-ի զարգացման մասով առաջարկների մշակումը |
Տեխնիկական առաջադրանքի 4.8 բաժնի պահանջներին համապատասխան՝ թվային ծրագրի նախաձեռնման համար անհրաժեշտ փաստաթղթերի փաթեթ Ծառայությունների տրամադրման ակտ |
Ոչ ավելի, քան 6 օրացուցային ամիս |
|
4 փուլի ավարտի օրվանից |
37 |
6.4. Բովանդակությամբ համալրում |
4.3.1. |
Արտադրանքին ներկայացվող պարտադիր պահանջների, համապատասխանության գնահատման ձևերի մասին տվյալների ամբողջական կազմի ձևավորման ծառայության համալրումը բովանդակությամբ (ամբողջ ծավալով) |
Արտադրանքին ներկայացվող պարտադիր պահանջների, համապատասխանության գնահատման ձևերի մասին տվյալների ամբողջական կազմի ծառայությունը բովանդակությամբ համալրելու մասին հաշվետվություն Ծառայությունների տրամադրման ակտ |
Ոչ ավելի, քան 12 օրացուցային ամիս |
*Փուլի հանձնման ժամկետը՝ 2023 թվականի հունվարի 1-ից ոչ շուտ։
Պատվիրատուի հետ համաձայնեցմամբ թույլատրվում է առանձին ծառայությունների հանձնում-ընդունում՝ փուլի շրջանակներում մնացած ծառայություններից անկախ։ Ընդ որում, այդ ծառայության արժեքը սահմանվում է ելնելով մասնակցի՝ «Ըստ պայմանագրի ծառայությունների տրամադրման արժեքի մասին առաջարկի» ձևով հայտից։
Աշխատանքների փուլերի ֆինանսավորման ժամկետները։
2023 թվական՝ փուլեր 1-3.
2024 թվական՝ փուլեր 4-5.
2025 թվական՝ փուլ 6
(աղյուսակը խմբ. ԵՏՀԿ 15.11.22 թիվ 176)
5.2. Յուրաքանչյուր փուլի մասով ծառայությունների տրամադրմանը ներկայացվող պահանջները
5.2.1. «Թվային փոխակերպման մեթոդաբանության մշակում» փուլը
Տվյալ փուլում տրամադրվում են թվային փոխակերպման մեթոդաբանության մշակման ծառայությունները։
Կատարվում է նախագծի օրացուցային պլանի մանրամասնեցում՝ ըստ Տեխնիկական առաջադրանքի 4.2.1 բաժնի համապատասխան ենթակետի։ Տվյալ տեխնիկական առաջադրանքի 4-րդ աղյուսակում նշված՝ համապատասխան փուլի տևողության առնչությամբ մանրամասնեցված օրացուցային պլանի մասով աշխատանքների տևողության գերազանցում թույլատրվում է միայն Պատվիրատուի հետ համաձայնեցմամբ՝ այն օբյեկտիվ պատճառների առկայության դեպքում, որոնք թույլ չեն տալիս իրականացնել համապատասխան փուլը 4-րդ աղյուսակում նշված ժամկետներում։
Նախագծի մանրամասնեցված պլանը՝ ըստ տեխնիկական առաջադրանքի 4.2.1 բաժնի համապատասխան ենթակետի աշխատանքային փաստաթուղթ է և թույլ է տալիս պլանավորել ինչպես Կատարողի, այնպես էլ Պատվիրատուի աշխատակիցների աշխատանքը։ Պլանի մանրամասնեցումը պետք է ներառի աշխատանքային նյութերի փոխանցում, նախագծի մասով պարբերական խորհրդակցությունների անցկացում, ինչպես նաև աշխատանքների մանրամասնեցում՝ հաշվետու փաստաթղթերի մշակման, դրանց միջանկյալ համաձայնեցման և հաստատման մասով։
Փուլի իրականացման շրջանակներում՝
- կատարվում է, անհրաժեշտության դեպքում, միջազգային գործելակերպի վերլուծություն.
- կատարվում է, անհրաժեշտության դեպքում, Միության և մասնակից երկրների ՏՏ-լանդշաֆտի ուսումնասիրություն՝ առկա ՏՀ-ների և օգտագործվող դասակարգիչների մասով.
- կատարվում է տեխնիկական կանոնակարգման ոլորտում Միության և մասնակից երկրների գործող նորմատիվ իրավական ակտերի վերլուծություն.
- անցկացվում է, անհրաժեշտության դեպքում, Համակարգի հնարավոր օգտագործողների, տեխնիկական կանոնակարգման ոլորտի մասնագետների հետ հարցազրույց.
- կատարվում են, անհրաժեշտության դեպքում, համապատասխան փուլի մասով ծառայությունների տրամադրման արդյունքների հանրային քննարկումներ.
- կատարվում է թվային փոխակերպման մեթոդաբանության վերաբերյալ հաշվետու փաստաթղթերի ձևանմուշի մշակում ըստ 4.2.1 բաժնի համապատասխան ենթակետի.
- կատարվում է հաշվետու փաստաթղթերի մշակում ըստ փուլի։
«Թվային փոխակերպման մեթոդաբանության մշակում» փուլի հաշվետու փաստաթղթերը։
Թվային փոխակերպման մեթոդաբանության վերաբերյալ հաշվետու փաստաթղթերը՝ Տեխնիկական առաջադրանքի 4.2.1. բաժնի պահանջներին համապատասխան։
5.2.2 «Ծրագրի, այդ թվում՝ վերազգային բաղադրիչի և մշակվող ծառայությունների մասով մեթոդաբանական փաստաթղթերի, հիմնադրույթների և համաձայնագրերի մշակում» փուլը
Տվյալ փուլում տրամադրվում են ծրագրի, այդ թվում՝ վերազգային բաղադրիչի և մշակվող ծառայությունների մասով մեթոդաբանական փաստաթղթերի, դրույթների և համաձայնագրերի մշակման ծառայությունները։
Կատարվում է նախագծի օրացուցային պլանի մանրամասնեցում՝ ըստ Տեխնիկական առաջադրանքի 4.2.2 բաժնի համապատասխան ենթակետի։ Տվյալ տեխնիկական առաջադրանքի 4-րդ աղյուսակում նշված՝ համապատասխան փուլի տևողության առնչությամբ մանրամասնեցված օրացուցային պլանի մասով աշխատանքների տևողության գերազանցում թույլատրվում է միայն Պատվիրատուի հետ համաձայնեցմամբ՝ այն օբյեկտիվ պատճառների առկայության դեպքում, որոնք թույլ չեն տալիս իրականացնել համապատասխան փուլը 4-րդ աղյուսակում նշված ժամկետներում։
Նախագծի մանրամասնեցված պլանը՝ ըստ տեխնիկական առաջադրանքի 4.2.2 բաժնի համապատասխան ենթակետի աշխատանքային փաստաթուղթ է և թույլ է տալիս պլանավորել ինչպես Կատարողի, այնպես էլ Պատվիրատուի աշխատակիցների աշխատանքը։ Պլանի մանրամասնեցումը պետք է ներառի աշխատանքային նյութերի փոխանցում, նախագծի մասով պարբերական խորհրդակցությունների անցկացում, ինչպես նաև աշխատանքների մանրամասնեցում՝ հաշվետու փաստաթղթերի մշակման, դրանց միջանկյալ համաձայնեցման և հաստատման մասով։
Փուլի իրականացման շրջանակներում՝
- կատարվում է, անհրաժեշտության դեպքում, միջազգային գործելակերպի վերլուծություն.
- կատարվում է տեխնիկական կանոնակարգման ոլորտում Միության և մասնակից երկրների գործող նորմատիվ իրավական ակտերի վերլուծություն.
- կատարվում է ծրագրի, այդ թվում՝ վերազգային բաղադրիչի և մշակվող ծառայությունների մասով մեթոդաբանական փաստաթղթերի, հիմնադրույթների և համաձայնագրերի ձևանմուշի մշակում.
- կատարվում է հաշվետու փաստաթղթերի մշակում ըստ փուլի։
«Ծրագրի, այդ թվում՝ վերազգային բաղադրիչի և մշակվող ծառայությունների մասով մեթոդաբանական փաստաթղթերի, դրույթների և համաձայնագրերի մշակում» փուլի հաշվետու փաստաթղթերը։
Ծրագրի, այդ թվում՝ վերազգային բաղադրիչի և մշակվող ծառայությունների մասով մեթոդաբանական փաստաթղթեր, հիմնադրույթներ և համաձայնագրեր՝ Տեխնիկական առաջադրանքի 4.2.2. բաժնի պահանջներին համապատասխան։
5.2.3 «Համակարգի բաղադրիչի ֆունկցիոնալ համալրմանը ներկայացվող պահանջների մշակում» փուլը
Տվյալ փուլում տրամադրվում են ծառայություններ՝ համակարգի բաղադրիչներին ներկայացվող պահանջներ ձևավորելու համար անհրաժեշտ ելակետային տվյալներ ստանալու նպատակով։
Կատարվում է՝ համապատասխան բաղադրիչի մշակման մասով ծրագրի օրացուցային նախագծի մանրամասնեցում։ Տվյալ տեխնիկական առաջադրանքի 4-րդ աղյուսակում նշված՝ համապատասխան փուլի տևողության առնչությամբ մանրամասնեցված օրացուցային պլանի մասով աշխատանքների տևողության գերազանցում թույլատրվում է միայն Պատվիրատուի հետ համաձայնեցմամբ՝ այն օբյեկտիվ պատճառների առկայության դեպքում, որոնք թույլ չեն տալիս իրականացնել համապատասխան փուլը 4-րդ աղյուսակում նշված ժամկետներում։
Համապատասխան բաղադրիչի մշակման մասով նախագծի մանրամասնեցված պլանն աշխատանքային փաստաթուղթ է և թույլ է տալիս պլանավորել ինչպես Կատարողի, այնպես էլ Պատվիրատուի աշխատակիցների աշխատանքը։ Պլանի մանրամասնեցումը պետք է ներառի աշխատանքային նյութերի փոխանցում, նախագծի մասով պարբերական խորհրդակցությունների անցկացում, ինչպես նաև աշխատանքների մանրամասնեցում՝ հաշվետու փաստաթղթերի մշակման, դրանց միջանկյալ համաձայնեցման և հաստատման մասով։
Փուլի իրականացման շրջանակներում՝
- կատարվում է, անհրաժեշտության դեպքում, Միության ՏՏ-լանդշաֆտի ուսումնասիրություն՝ առկա ՏՀ-ների մասով.
- կատարվում է տեխնիկական կանոնակարգման ոլորտում Միության և մասնակից երկրների գործող նորմատիվ իրավական ակտերի վերլուծություն.
- անցկացվում է, անհրաժեշտության դեպքում, Համակարգի հնարավոր օգտագործողների հետ հարցազրույց.
- կատարվում է, անհրաժեշտության դեպքում, ավտոմատացվող բիզնես գործընթացների սխեմաների մշակում և համաձայնեցում Համակարգի գլխավոր օգտագործողների հետ.
- կատարվում է, անհրաժեշտության դեպքում, էկրանային ձևերի մանրակերտների, հաշվետվությունների, կառավահանների մշակում և համաձայնեցում Համակարգի առանցքային օգտագործողների հետ.
- կատարվում է հաշվետու փաստաթղթերի մշակում ըստ փուլի։
«Համակարգի բաղադրիչի ֆունկցիոնալ համալրմանը ներկայացվող պահանջների մշակում» փուլի հաշվետու փաստաթղթերը։
Համակարգի բաղադրիչի համար մասնավոր տեխնիկական առաջադրանք։
5.2.4 «Համակարգի բաղադրիչի տեխնիկական նախագծի մշակում» փուլը
Տվյալ փուլում տրամադրվում են ծառայություններ Համակարգի բաղադրիչների մասով ծրագրային լուծումների ձևավորման նպատակով։
Փուլի իրականացման շրջանակներում՝
- կատարվում է Համակարգի բաղադրիչի տեխնիկական լուծումների մշակում Համակարգի բաղադրիչի ֆունկցիոնալ համալրմանը ներկայացվող պահանջների մշակման արդյունքների հիման վրա.
- կատարվում է համակարգային ճարտարապետության մասով տեխնիկական լուծումների մշակում ընթացիկ ՏՏ-լանդշաֆտի ուսումնասիրության արդյունքների հիման վրա.
- կատարվում են աշխատանքներ՝ հարակից ՏՀ-ների հետ ինտեգրմանը ներկայացվող պահանջների մշակման մասով.
- կատարվում է, Պատվիրատուի հետ համաձայնեցմամբ, Համակարգի բաղադրիչի նախատիպի մշակում ծրագրային լուծումների ցուցադրման նպատակով.
- կատարվում է հաշվետու փաստաթղթերի մշակում ըստ փուլի։
«Համակարգի բաղադրիչի տեխնիկական նախագծի մշակում» փուլի հաշվետու փաստաթղթերը։
Համակարգի բաղադրիչի տեխնիկական նախագիծը հետևյալ կազմով՝
- Համակարգի բաղադրիչի ծրագրային լուծումներ.
- համակարգային ճարտարապետության մասով տեխնիկական լուծումներ.
- Համակարգի բաղադրիչի և հարակից ՏՀ-ների ինտեգրման մասով ծրագրային լուծումներ.
- Համակարգի սարքավորումներին, համակարգային ծրագրաշարին և հաշվողական ենթակառուցվածքին ներկայացվող պահանջներ (մասնագիր)։
5.2.5 «Համակարգի բաղադրիչի ծրագրաշարի մշակում» փուլը
Տվյալ փուլում, «Համակարգի բաղադրիչի տեխնիկական նախագծի մշակում» փուլում սահմանված տեխնիկական պահանջների գործառական շրջանակների սահմաններում, կատարվում է Համակարգի բաղադրիչների տեխնիկական լուծումների մշակում։
Փուլի իրականացման շրջանակներում տրամադրվում են Համակարգի բաղադրիչների խնդիրների լուծման ալգորիթմների մշակման ծառայությունները։ Աշխատանքները կատարվում են կրկնաբար՝ ցուցադրելով առաջարկվող ծրագրային լուծումները Պատվիրատուի այն անձանց, որոնք լիազորված են կայացնելու որոշումներ։ Առաջարկվող ծրագրային լուծումների ցուցադրման արդյունքներն ամրագրվում են արձանագրություններում։
Փուլի իրականացման շրջանակներում՝
- կատարվում է Համակարգի բաղադրիչների ծրագրաշարի մշակում. - կատարվում է հաշվետու փաստաթղթերի մշակում ըստ փուլի։
«Համակարգի բաղադրիչի ծրագրաշարի մշակում» փուլի հաշվետու փաստաթղթերը։
Համակարգի բաղադրիչի ծրագրաշարը։
Աշխատանքային փաստաթղթերը հետևյալ կազմով՝
- փորձարկումների ծրագիր և մեթոդիկա (ՓԾՄ).
- ադմինիստրատորի ձեռնարկ (ԱՁ).
- օգտագործողի ձեռնարկ (ՕՁ).
- Համակարգի բաղադրիչի տեղակայման ձեռնարկ։
5.2.6 «Համակարգի համալիր թեստավորում» փուլը
Տվյալ փուլում, «Համակարգի բաղադրիչի տեխնիկական նախագծի մշակում» փուլում սահմանված տեխնիկական պահանջների գործառական շրջանակների սահմաններում, կատարվում է «Համակարգի բաղադրիչի ծրագրաշարի մշակում» փուլի շրջանակներում մշակված տեխնիկական լուծումների համալիր թեստավորման ընթացակարգը։
Փուլի իրականացման շրջանակներում՝
- կատարվում է Համակարգի մշակվող ֆունկցիոնալի համալիր թեստավորում՝ 6.3 բաժնի պահանջներին համապատասխան։ Եթե համալիր թեստավորման արդյունքում հայտնաբերվել է Համակարգի աշխատանքի՝ ակնկալվող արդյունքին անհամապատասխանություն կամ հայտնաբերվել է թեստավորման համար տվյալների կազմի թերություն, ապա ստուգիչ թեստավորումը ճանաչվում է անհաջող, իսկ Կատարողը պարտավորվում է վերացնել հայտնաբերված թերությունները։ Անկախ թեստավորման արդյունքներից ձևակերպվում է համապատասխան արձանագրություն։
- կատարվում է հաշվետու փաստաթղթերի մշակում ըստ փուլի։
«Ընդունման փորձարկումներ» փուլի հաշվետու փաստաթղթերը
Մշակված շահագործման փաստաթղթերի մասով Համակարգի համալիր թեստավորման արձանագրություն։
Համակարգի համալիր թեստավորման ժամանակ հայտնաբերված դիտողությունների ռեեստր։
Համակարգի լրամշակման առաջարկությունների ռեեստր։
Համալիր թեստավորման արդյունքներով դիտողությունների վերացման արձանագրություն (անհրաժեշտության դեպքում)։
5.2.7 «Ծրագրաշարի լրամշակում» փուլը
Տվյալ փուլում, «Համակարգի համալիր թեստավորում» փուլում կամ «Փորձնական շահագործումը» փուլում ձևավորված՝ Համակարգի լրամշակման առաջարկությունների ռեեստրից համաձայնեցված խնդիրների ցանկի սահմաններում կատարվում է Համակարգի տեխնիկական լուծումների լրամշակում։
Փուլի իրականացման շրջանակներում տրամադրվում են Համակարգի խնդիրների լուծման ալգորիթմների լրամշակման ծառայությունները։ Աշխատանքները կատարվում են կրկնաբար՝ ցուցադրելով առաջարկվող ծրագրային լուծումները Պատվիրատուի այն անձանց, որոնք լիազորված են կայացնելու որոշումներ։ Առաջարկվող ծրագրային լուծումների ցուցադրման արդյունքներն ամրագրվում են արձանագրություններում։
Փուլի իրականացման շրջանակներում՝
- կատարվում է Համակարգի ծրագրաշարի լրամշակում.
- կատարվում է հաշվետու փաստաթղթերի մշակում ըստ փուլի։
«Համակարգի բաղադրիչի ծրագրաշարի մշակում» փուլի հաշվետու փաստաթղթերը։
Համակարգի լրամշակված ծրագրաշարը։
Լրամշակված աշխատանքային փաստաթղթերը հետևյալ կազմով՝
- փորձարկումների ծրագիր և մեթոդիկա (ՓԾՄ).
- ադմինիստրատորի ձեռնարկ (ԱՁ).
- օգտագործողի ձեռնարկ (ՕՁ).
- Համակարգի բաղադրիչի տեղակայման ձեռնարկ։
5.2.8. «Տեղակայում և կազմաձևում» փուլը
Տվյալ փուլում տրամադրվում են Համակարգը փորձնական շահագործմանը նախապատրաստելու ծառայություններ։
Տվյալ փուլի շրջանակներում տրամադրվող ծառայությունները՝
- կատարվում է Փորձնական շահագործման անցկացման ծրագրի մշակում, ինչպես նաև կանոնակարգերի և այլ կարգադրական փաստաթղթերի անհրաժեշտ նախագծերի մշակում.
- կատարվում է համակարգի օգտագործողների հրահանգման համար գոտու նախապատրաստում (օգտագործողների աշխատանքային տարածությունների նախապատրաստում, օգտագործողների հաշիվների ստեղծում և դերերի շնորհում).
- կատարվում է պատմական տվյալների միգրացիա (անհրաժեշտության դեպքում և համապատասխան տեխնիկական հնարավորության առկայության դեպքում, ինչպես նաև տվյալների առկայության դեպքում).
- մշակվում է Համակարգի օգտագործողների հրահանգավորման ծրագիր և կատարվում է օգտագործողների և սպասարկող անձնակազմի հրահանգավորում.
- Համակարգի հետ աշխատանքի ուսուցման ընթացքում կատարվում է աշխատանքի հայտնաբերված սխալների վերացման ամրագրում, ինչպես նաև նախկինում հաստատված նախագծային լուծումների, աշխատանքային փաստաթղթերի և նորմատիվային փաստաթղթերի ճշտում.
- կատարվում են նախագծային փաստաթղթերի արդիականացման աշխատանքներ (անհրաժեշտության դեպքում).
- կատարվում է Համակարգի նախապատրաստում փորձնական շահագործմանը (կարգաբերումների/մշակումների տեղափոխում արդյունավետ ուրվագծի, վերջնական օգտագործողների աշխատանքային տարածությունների նախապատրաստում, օգտագործողների հաշիվների և նրանց դերերի ճշտում).
- մշակվում է Համակարգի ուղեկցման կանոնակարգի նախագիծ (անհրաժեշտության դեպքում).
«Տեղակայում և կազմաձևում» փուլի հաշվետու փաստաթղթերը
Փորձնական շահագործման անցկացման ծրագիր։
Առաջնային տվյալների վերբեռնման մասին հաշվետվություն՝ ներառյալ պատմական տվյալների տեղափոխումը (անհրաժեշտության դեպքում)։
Օգտագործողների հրահանգավորման անցկացման ծրագիր։
Համակարգի ուղեկցման կանոնակարգ։
Համակարգը փորձնական շահագործման մեջ դնելու ակտի նախագիծ։
5.2.9. «Փորձնական շահագործում» փուլը
«Փորձնական շահագործում» փուլի շրջանակներում կատարվում է Համակարգի շահագործում՝ փորձնական շահագործման անցկացման ծրագրին համապատասխան իրական տվյալների օգտագործմամբ։ Փորձնական շահագործման անցկացման ժամանակ համակարգի աշխատանքի ռեժիմին ներկայացվում են հետևյալ պահանջները՝
- սովորական ռեժիմ՝ համակարգի գործառույթների հասանելիություն օրը 24 ժամ, շաբաթը 7 օր (24x7)։ Համակարգի աշխատանքի շուրջօրյա ռեժիմը չի պահանջում օգտագործողների շուրջօրյա աշխատանքի կազմակերպում և թույլ է տալիս օգտագործողներին աշխատել հաստիքացուցակին համապատասխան.
- սպասարկման ռեժիմ՝ ապահովում է հետևյալ աշխատանքների անցկացման հնարավորություն՝ տեխնիկական սպասարկում, ապարատային-ծրագրային համալիրի արդիականացում, վթարային իրավիճակների վերացում։ Սպասարկման աշխատանքները պետք է ավարտվեն ոչ ավելի, քան 12 ժամվա ընթացքում.
- վթարային ռեժիմ՝ Համակարգն անցնում է տվյալ ռեժիմին արտակարգ իրավիճակի առաջացման և սովորական աշխատանքի անհնարինության դեպքում։ Սովորական ռեժիմին պետք է անցնել վթարային ռեժիմի անցնելու պահից 2 աշխատանքային օրվա ընթացքում (բացառությամբ համալիրի ապարատային մասի խափանման դեպքերի)։
Համակարգի ուղեկցումն իրականացվում է հետևյալ կերպ՝
- աջակցության առաջին գիծը (վերջնական օգտագործողների խորհրդատվություն, հայտերի մշակման համակարգում հարցումների գրանցում) կատարվում է Պատվիրատուի կողմից.
- աջակցության երկրորդ գիծը (աջակցության ծառայության մասնագետների և վերջնական օգտագործողների խորհրդատվություններ՝ Օգտագործողի ձեռնարկում, Ադմինիստրատորի ձեռնարկում, Տեխնիկական նախագծում նկարագրված գործառնությունների մասով, ինչպես նաև ոչ տիպային գործառնությունների մասով, արտակարգ իրավիճակների ախտորոշում և վերացում) կատարվում է Կատարողի խորհրդատուների կողմից։
Տվյալ փուլի շրջանակներում տրամադրվող ծառայությունները՝
- տրամադրվում են փորձնական շահագործման ուղեկցման ծառայություններ.
- կատարվում է Համակարգի ծանրաբեռնվածության թեստավորում.
- Համակարգի շահագործման ընթացքում կատարվում է սխալների ամրագրում փորձնական շահագործման մատյանում և Համակարգի աշխատանքի հայտնաբերված սխալների վերացում, ինչպես նաև նախկինում հաստատված նախագծային լուծումների, աշխատանքային փաստաթղթերի և նորմատիվային փաստաթղթերի ճշտում.
- կատարվում են նախագծային փաստաթղթերի արդիականացման աշխատանքներ (անհրաժեշտության դեպքում).
- կատարվում են 6.4 բաժնում շարադրված աշխատանքները։
«Փորձնական շահագործումը» փուլի հաշվետու փաստաթղթերը
Փորձնական շահագործման արդյունքներով լրամշակված՝ Համակարգի ծրագրաշար (անհրաժեշտության դեպքում)։
Արդիականացված նախագծային և աշխատանքային փաստաթղթեր (անհրաժեշտության դեպքում)։
Փորձնական շահագործման մատյան։
Համակարգի լրամշակման առաջարկությունների ռեեստր։
Համակարգի փորձնական շահագործման անցկացման արձանագրություն։
5.2.10. «Արդյունաբերական շահագործման մեջ դնելը» փուլը
Տվյալ փուլում կատարվում են Համակարգն արդյունաբերական շահագործման մեջ դնելու աշխատանքները։
Տվյալ փուլի շրջանակներում տրամադրվող ծառայությունները՝
- Համակարգն արդյունաբերական շահագործման մեջ դնելու մասին կարգադրության նախագծի մշակում.
- կատարվում է Համակարգի նախապատրաստում արդյունաբերական շահագործմանը (կարգաբերումների/մշակումների տեղափոխում արդյունավետ ուրվագիծ, վերջնական օգտագործողների աշխատանքային տարածությունների նախապատրաստում, օգտագործողների հաշիվների և նրանց դերերի ճշտում).
- արդիականացվում է, անհրաժեշտության դեպքում, Համակարգի ուղեկցման կանոնակարգի նախագիծը (անհրաժեշտության դեպքում).
- Համակարգի օգտագործողների համար ուսումնական նյութերի մշակում։
«Արդյունաբերական շահագործման մեջ դնելը» փուլի հաշվետու փաստաթղթերը։
Համակարգն արդյունաբերական շահագործման մեջ դնելու մասին կարգադրության նախագիծ։
Օգտագործողների ուսուցման ծրագիր՝ նշելով ուսուցման ձևը և ուսուցմանը ներկայացվող պահանջները։
Ուսումնական նյութերը՝ ուսուցման ծրագրին համապատասխան։
Համակարգի ուղեկցման արդիականացված (անհրաժեշտության դեպքում) կանոնակարգ։
Համակարգը փորձնական շահագործման մեջ դնելու ակտի նախագիծ։
5.2.11. «Զարգացման առաջարկների մշակում» փուլը
Տվյալ փուլում իրականացվում են Համակարգի զարգացման առաջարկների ձևավորման վերաբերյալ անհրաժեշտ ելակետային տվյալների ստացման ծառայությունները։
Տվյալ փուլի շրջանակներում տրամադրվող ծառայությունները՝
- կատարվում է, անհրաժեշտության դեպքում, Միության ՏՏ-լանդշաֆտի ուսումնասիրություն՝ առկա ՏՀ-ների մասով.
- կատարվում է տեխնիկական կանոնակարգման ոլորտում Միության և մասնակից երկրների գործող նորմատիվ իրավական ակտերի վերլուծություն.
- անցկացվում է, անհրաժեշտության դեպքում, Համակարգի հնարավոր օգտագործողների հետ հարցազրույց.
- կատարվում է, անհրաժեշտության դեպքում, ավտոմատացվող բիզնես գործընթացների սխեմաների մշակում և համաձայնեցում Համակարգի գլխավոր օգտագործողների հետ.
- կատարվում է, անհրաժեշտության դեպքում, էկրանային ձևերի մանրակերտների, հաշվետվությունների, կառավահանների մշակում և համաձայնեցում Համակարգի առանցքային օգտագործողների հետ.
- կատարվում է Համակարգի փորձնական շահագործման արդյունքների, Համակարգի զարգացման մասով օգտագործողների առաջարկների վերլուծություն.
- կատարվում է հաշվետու փաստաթղթերի մշակում ըստ փուլի։
«Զարգացման մասով առաջարկների մշակում» փուլի հաշվետու փաստաթղթերը։
Տեխնիկական առաջադրանքի 4.8 բաժնի պահանջներին համապատասխան՝ թվային ծրագրի նախաձեռնման համար անհրաժեշտ փաստաթղթերի փաթեթ։
5.2.12. «Բովանդակության հավաքում և նախապատրաստում» փուլը
Տվյալ փուլում իրականացվում են՝ արտադրանքին ներկայացվող պարտադիր պահանջների, համապատասխանության գնահատման ձևերի մասին տվյալների ամբողջական կազմի ծառայության համար բովանդակության նախապատրաստման ծառայությունները։
Կատարողը պետք է նախապատրաստի տեխնիկական կանոնակարգերի և ստանդարտների ցանկերի ցանկը՝ բովանդակության նախապատրաստման համար, ինչպես նաև բովանդակության հավաքման և նախապատրաստման մանրամասնեցված օրացուցային պլան։ Տվյալ տեխնիկական առաջադրանքի 4-րդ աղյուսակում նշված՝ համապատասխան փուլի տևողության առնչությամբ մանրամասնեցված օրացուցային պլանի մասով աշխատանքների տևողության գերազանցում թույլատրվում է միայն Պատվիրատուի հետ համաձայնեցմամբ՝ այն օբյեկտիվ պատճառների առկայության դեպքում, որոնք թույլ չեն տալիս իրականացնել համապատասխան փուլը 4-րդ աղյուսակում նշված ժամկետներում։
Տվյալ փուլի շրջանակներում տրամադրվող ծառայությունները՝
- կատարվում է տեխնիկական կանոնակարգերի և ստանդարտների ցանկերի ցանկի նախապատրաստում.
- կատարվում է տեխնիկական կանոնակարգերի և ստանդարտների ցանկերի պահանջների համադրում կոնկրետ արտադրանքի հետ՝ 4.2.1.6 կետով աշխատանքների արդյունքներին համապատասխան.
- կատարվում է, անհրաժեշտության դեպքում, տեխնիկական կանոնակարգերի և ստանդարտների ցանկերի արդիականացման սկզբնավորում, այդ թվում՝ ՏԿ-ի ներգրավմամբ.
- արտադրանքին ներկայացվող պարտադիր պահանջների, համապատասխանության գնահատման ձևերի մասին տվյալների ամբողջական կազմը ծառայության մեջ վերբեռնելու համար տվյալների համաձայնեցում Պատվիրատուի հետ.
- կատարվում է հաշվետու փաստաթղթերի մշակում ըստ փուլի։
«Բովանդակության հավաքում և նախապատրաստում» փուլի հաշվետու փաստաթղթերը։
Արտադրանքին ներկայացվող պարտադիր պահանջների, համապատասխանության գնահատման ձևերի մասին տվյալների ամբողջական կազմը ծառայության մեջ վերբեռնելու համար տվյալների նախապատրաստման և Պատվիրատուի հետ համաձայնեցման մասին հաշվետվություն։
5.2.13. «Բովանդակությամբ համալրում» փուլը
Տվյալ փուլում իրականացվում են՝ արտադրանքին ներկայացվող պարտադիր պահանջների, համապատասխանության գնահատման ձևերի մասին տվյալների ամբողջական կազմի ծառայությունը բովանդակությամբ համալրելու ծառայությունները։
Կատարողը պետք է նախապատրաստի արտադրանքին ներկայացվող պարտադիր պահանջների, համապատասխանության գնահատման ձևերի մասին տվյալների ամբողջական կազմի ծառայությունը բովանդակությամբ համալրելու մանրամասնեցված օրացուցային պլանը։ Տվյալ տեխնիկական առաջադրանքի 4-րդ աղյուսակում նշված՝ համապատասխան փուլի տևողության առնչությամբ մանրամասնեցված օրացուցային պլանի մասով աշխատանքների տևողության գերազանցում թույլատրվում է միայն Պատվիրատուի հետ համաձայնեցմամբ՝ այն օբյեկտիվ պատճառների առկայության դեպքում, որոնք թույլ չեն տալիս իրականացնել համապատասխան փուլը 4-րդ աղյուսակում նշված ժամկետներում։
Տվյալ փուլի շրջանակներում տրամադրվող ծառայությունները՝
- կատարվում է արտադրանքին ներկայացվող պարտադիր պահանջների, համապատասխանության գնահատման ձևերի մասին տվյալների ամբողջական կազմի ծառայության համալրում բովանդակությամբ՝ Տեխնիկական առաջադրանքի 4.2.1.12 կետի շրջանակներում մշակված մեթոդական հանձնարարականներին համապատասխան։
«Բովանդակությամբ համալրում» փուլի հաշվետու փաստաթղթերը։
Արտադրանքին ներկայացվող պարտադիր պահանջների, համապատասխանության գնահատման ձևերի մասին տվյալների ամբողջական կազմի ծառայությունը բովանդակությամբ համալրելու մասին հաշվետվություն։
6. Հսկողության և ընդունման կարգը
6.1. Ընդհանուր դրույթներ
Տրամադրված ծառայությունների հանձնում-ընդունումն իրականացվում է փուլերով՝ ծառայությունների տրամադրման օրացուցային պլանին համապատասխան:
Տրամադրված ծառայությունների արդյունքների ընդունումը ձևակերպվում է տրամադրված ծառայությունների հանձնման-ընդունման ակտով (այսուհետ՝ ֆինանսական ակտ):
Ֆինանսական ակտի ստորագրման համար անհրաժեշտ պայման է ֆինանսական ակտում նշված յուրաքանչյուր ծառայության համար պատշաճ կերպով ձևակերպված տեխնիկական ակտերի և հաստատման թերթիկների առկայությունը:
Պատվիրատուի հետ համաձայնեցմամբ թույլատրվում է առանձին ծառայությունների հանձնում-ընդունում՝ փուլի շրջանակներում մնացած ծառայություններից անկախ։ Ընդ որում այդ ծառայության արժեքը սահմանվում է ելնելով մասնակցի՝ «Ըստ պայմանագրի ծառայությունների տրամադրման արժեքի մասին առաջարկի» ձևով հայտից։
Ծառայությունների տրամադրման արդյունքների մասով դիտողությունների բացակայությունը հաստատվում է Կատարողի պատասխանատու ներկայացուցիչների կողմից նախօրոք ստորագրված համաձայնեցման թերթիկի վրա՝ Պատվիրատուի պատասխանատու ներկայացուցիչների ստորագրություններով:
Տեխնիկական ակտը ստորագրվում է Պատվիրատուի լիազորված ներկայացուցչի կողմից համապատասխան ծառայության մասով լիարժեք ձևակերպված համաձայնեցման թերթիկի առկայության դեպքում:
Տեխնիկական ակտերի ստորագրման համար լիազորված Պատվիրատուի ներկայացուցիչները որոշվում են յուրաքանչյուր ծառայության համար առանձին:
Ծառայությունների տրամադրման արդյունքներն ուսումնասիրվում են Պատվիրատուի պատասխանատու ներկայացուցիչների կողմից՝ բաշխելով պատասխանատվությունը.
- ընդհանուր և գործառութային պահանջների.
- տեղեկատվության պաշտպանությանը ներկայացվող պահանջների.
- տեղեկատվական-հաղորդակցական ենթակառուցվածքին ներկայացվող պահանջների:
Ծառայությունների տրամադրման արդյունքների՝ Պատվիրատուի կողմից ուսումնասիրության առավելագույն ժամկետը սահմանվում է պայմանագրով:
Դիտողությունների առկայության դեպքում ձևակերպվում է հիմնավորված հրաժարում ընդունումից: Ծառայությունների տրամադրման արդյունքների մասով դիտողությունների բացակայության դեպքում ստորագրվում են հաստատման թերթիկներ և տեխնիկական ակտեր:
Կատարողների կողմից ստորագրված համաձայնեցման թերթիկը ներկայացվում է Պատվիրատուին՝ համապատասխան ծառայության տրամադրման արդյունքների հետ մեկտեղ:
Պատվիրատուի պատասխանատու ներկայացուցիչներն ուսումնասիրում են կատարողի կողմից ներկայացված նյութերը:
Պատվիրատուի ներկայացուցիչների՝ համաձայնեցման թերթիկի վրա ստորագրությունների հավաքումն իրականացնում են Կատարողի ներկայացուցիչները:
6.2. Համակարգի փորձարկումների տեսակներին, կազմին, ծավալին և մեթոդներին ներկայացվող պահանջները
Համակարգի ընդունումը պետք է կազմակերպվի և անցկացվի «Տեղեկատվական տեխնոլոգիա։ Ավտոմատացված համակարգերի փորձարկման տեսակներ» ԳՕՍՏ 34.603-92-ին համապատասխան։
Համակարգի փորձարկումների տեսակը, կազմը, ծավալը և մեթոդները պետք է շարադրվեն «Փորձարկումների ծրագիր և մեթոդիկա» (ՓԾՄ) փաստաթղթում։
Համակարգի փորձարկումներն անցկացվում են Տեխնիկական առաջադրանքի պահանջներին աշխատանքների արդյունքների համապատասխանությունն ստուգելու նպատակով։
Փորձարկումները կարող են անցկացվել ինչպես ընդհանուր առմամբ ըստ Համակարգի, այնպես էլ ըստ առանձին ենթահամակարգերի, ծառայությունների տրամադրման օրացուցային պլանին համապատասխան։
Փորձարկումները Համակարգի գործառույթների կատարումն ստուգելու, Համակարգի ԾԱ-ում և փաստաթղթերում թերությունների հայտնաբերման և վերացման գործընթաց է։
ՏԱ-ի սահմանված՝ Համակարգի գործառույթների կատարումն ստուգելու համար անցկացվում են ԳՕՍՏ 34.603-92-ով նախատեսված փորձարկումների հետևյալ տեսակները՝
- Համակարգի թեստավորում (նախնական փորձարկումներ).
- փորձնական շահագործում.
- ընդունման փորձարկումներ։
Փորձարկումներն անցկացվում են օրացուցային պլան-ժամանակացույցով սահմանված ժամկետներում։
Արտաքին ՏՀ-ների հետ Համակարգի փոխգործակցության փորձարկումներ կազմակերպելիս և անցկացնելիս նաև անհրաժեշտ է հաշվի առնել՝ արտաքին ՏՀ-ների օպերատորների կողմից սահմանվող՝ ծրագրաշարի փորձարկումների անցկացման կարգին ներկայացվող պահանջները։ Արտաքին ՏՀ-ների հետ Համակարգի փոխգործակցության փորձարկումները կարող են անցկացվել առանձին, ընդհանուր առմամբ Համակարգի աշխատանքի փորձարկումներից անկախ։ Այդ փորձարկումների արդյունքները չեն կարող հիմք լինել Կատարված աշխատանքների ակտը ստորագրելուց հրաժարվելու համար, եթե հայտնաբերված թերությունների պատճառն արտաքին ՏՀ-ների տեխնիկական, գործառական կամ կազմակերպական անպատրաստվածությունն է։
Փորձարկումներն անցկացվում են Պատվիրատուի ձևավորվող Հանձնաժողովի կողմից։ Հանձնաժողովի կազմում ներառվում են Պատվիրատուի, Կատարողի ներկայացուցիչները և, անհրաժեշտության դեպքում, Պատվիրատուի կողմից ներգրավված փորձագետները։
6.3. Համակարգի թեստավորման (նախնական փորձարկումների) անցկացմանը ներկայացվող պահանջները
Նախնական փորձարկումների անցկացման կարգը.
1. Օրացուցային պլանին համապատասխան՝ Համակարգի կամ առանձին ենթահամակարգերի նախնական փորձարկումներն անցկացվում են դրա աշխատունակությունը որոշելու և օրացուցային պլանին համապատասխան՝ Համակարգը կամ առանձին ենթահամակարգերը փորձնական շահագործման ընդունելու հնարավորության մասին որոշում կայացնելու համար։
2. Նախքան նախնական փորձարկումներ սկսելը Կատարողը պետք է՝
- Օրացուցային պլանին համապատասխան՝ Համակարգի և առանձին ենթահամակարգերի ԾԱ-ն տեղակայի Պատվիրատուի կողմից տրամադրվող թեստային միջավայրում։
- Կարգաբերի դերային մոդելը, նախատեսելով օգտագործողների խմբերը և յուրաքանչյուր խմբի իրավունքները, անցկացվող փորձարկումների ծավալով։
- Փորձարկումներն սկսելուց 5 աշխատանքային օր առաջ ձևավորի փորձարկումներին, այդ թվում` փորձնական շահագործմանը մասնակցող բոլոր օգտագործողների հաշիվները՝ Պատվիրատուի կողմից ներկայացված օգտագործողների ցուցակների համաձայն, ինչպես նաև կարգաբերի օգտագործողների հասանելիության դերերը։
- Օրացուցային պլանին համապատասխան՝ կատարի տվյալների վերբեռնում Համակարգ կամ առանձին ենթահամակարգեր՝ օրացուցային պլանին համապատասխան Համակարգի կամ առանձին ենթահամակարգերի աշխատանքի համար անհրաժեշտ տեղեկագրքերի և դասակարգիչների մասով։
3. Նախնական փորձարկումների պահանջները և անցկացման կարգը պետք է նկարագրվի այն ՓԾՄ-ում, որը մշակում է Կատարողը և համաձայնեցնում Պատվիրատուի հետ Օրացուցային պլանով սահմանված ժամկետներում։
4. Նախնական փորձարկումների շրջանակներում պետք է իրականացվի գործառական թեստավորում՝ ՏԱ-ի պահանջներին համապատասխանության մասով օրացուցային պլանին համապատասխան Համակարգի կամ առանձին ենթահամակարգերի գործառության թեստավորում։
5. Համակարգի թեստավորման շրջանակներում պետք է նախատեսվի ավտոմատ թեստերի իրականացման հնարավորություն։
6. Նախնական փորձարկումների անցկացման արդյունքներով կազմվում է նախնական փորձարկումների արձանագրություն, որը պարունակում է եզրակացություն օրացուցային պլանին համապատասխան Համակարգը կամ առանձին ենթահամակարգերը փորձնական շահագործման ընդունելու հնարավորության (անհնարինության) մասին, ինչպես նաև անհրաժեշտ լրամշակումների ցանկ և դրանց կատարման առաջարկվող ժամկետները։
7. Նախնական փորձարկումների արձանագրության մեջ ամրագրված դիտողությունների (ՏԱ-ում շարադրված պահանջներից շեղումների) առկայության դեպքում Կատարողը Պատվիրատուի հետ համաձայնեցված ժամկետում պարտավոր է թեստավորման արդյունքներով Համակարգի լրամշակման շրջանակներում վերացնել դիտողությունները և անցկացնել կրկնակի նախնական փորձարկումներ։
8. Նախնական փորձարկումները հաջողությամբ ավարտելու արդյունքներով (նախնական փորձարկումների արձանագրության մեջ քննադատական դիտողությունների բացակայություն) ստորագրվում է օրացուցային պլանին համապատասխան՝ Համակարգը և առանձին ենթահամակարգերը փորձնական շահագործման ընդունելու ակտ։
9. Համակարգի թեստավորման արդյունքներով իրականացվում է Համակարգի լրամշակում սույն ՏԱ-ով չնախատեսված խնդիրների մասով, Պատվիրատուի հետ համաձայնեցված ծավալով։
6.4. Փորձնական շահագործման անցկացմանը ներկայացվող պահանջները
Փորձնական շահագործումն ավարտելուց հետո անցկացվում են հանձնման-ընդունման ամփոփիչ փորձարկումներ՝ ըստ սույն ՏԱ-ի մշակվող «Փորձնական շահագործման անցկացման ծրագիր» փաստաթղթում շարադրված մեթոդիկայով։ Կատարված աշխատանքների ծավալի և որակի, Համակարգի աշխատունակության ստուգման արդյունքներն ամրագրվում են Կողմերի կողմից Համակարգի փորձնական շահագործման անցկացման արձանագրության մեջ։
Փորձնական շահագործման անցկացման կարգը.
1. Փորձնական արդյունաբերական շահագործումը պետք է անցկացվի Համակարգի աշխատանքը, Համակարգի աշխատանքի պայմաններում աշխատանքին անձնակազմի պատրաստ լինելը, փաստաթղթերի և Համակարգի կարգաբերումների փոփոխությունը (անհրաժեշտության դեպքում) ստուգելու նպատակով։
2. Համակարգի փորձնական արդյունաբերական շահագործումը պետք է անցկացվի Պատվիրատուի ծրագրային ապարատային համալիրի վրա՝ Պատվիրատուի կողմից համաձայնեցված Փորձնական շահագործման անցկացման ծրագրին համապատասխան։
3. Փորձնական շահագործման անցկացման ժամկետը նշված է Օրացուցային պլանում, սակայն պետք է կազմի ոչ պակաս, քան 10 (տաս) աշխատանքային օր։
4. Փորձնական շահագործման ժամանակ պետք է վարել «Փորձնական շահագործման մատյան», որտեղ մուտքագրվում են՝ Համակարգի աշխատանքի, խափանումների, ընդհատումների, վթարային իրավիճակների, ավտոմատացման օբյեկտի պարամետրերի փոփոխությունների, փաստաթղթերի և ծրագրային միջոցների անցկացվող ճշգրտումների, տեխնիկական միջոցների կարգաբերումների մասին տեղեկությունները։ Թվարկված տեղեկություններն ամրագրվում են «Փորձնական շահագործման մատյանում»՝ նշելով ամսաթիվը և նշված տեղեկություններն ուղարկած անձի ԱԱՀ-ն։
5. Փորձնական շահագործումն ավարտելուց հետո կազմվում է փորձնական շահագործում անցկացնելու արձանագրություն, որտեղ ներկայացվում է անհրաժեշտ լրամշակումների ցանկը։
6. Փորձնական շահագործման արդյունքներով իրականացվում է Համակարգի լրամշակում սույն ՏԱ-ով չնախատեսված խնդիրների մասով, Պատվիրատուի հետ համաձայնեցված ծավալով։
7. Փորձնական շահագործման շրջանակներում Կատարողը պետք է անցկացնի ծանրաբեռնվածության թեստավորում։ Ծանրաբեռնվածության շահագործում՝ պետք է ապահովի ՏԱ-ի 4.1.5 ենթաբաժնում ներկայացված ծանրաբեռնվածության ցուցանիշների կատարման ստուգում և պետք է անցկացվի Պատվիրատուի հետ համաձայնեցված՝ ծանրաբեռնվածության թեստավորման մեթոդիկային համապատասխան։ Ծանրաբեռնվածության թեստավորման անցկացման արդյունքներով Կատարողի կողմից պետք է նախապատրաստվի ծանրաբեռնվածության թեստավորում անցկացնելու մասին հաշվետվություն, որը, բացի թեստավորման արդյունքների նկարագրությունից, անհրաժեշտության դեպքում պետք է պարունակի Համակարգի ծրագրային ապարատային ապահովումը լրահագեցնելու հանձնարարականներ։
Տեխնիկական և շահագործման փաստաթղթերը և աշխատանքների այլ արդյունքները փոխանցվում են Պատվիրատուին պայմանագրի Օրացուցային պլանում սահմանված՝ աշխատանքների կատարման համապատասխան փուլն ավարտելուց հետո։ Փոխանցվող փաստաթղթերի լրակազմությունը ենթակա է ստուգման Պատվիրատուի կողմից։
Աշխատանքների արդյունքների ընդունումն իրականացվում է պայմանագրով ծառայությունների տրամադրման Օրացուցային պլանին համապատասխան։ Աշխատանքների կատարման արդյունքների ընդունումը ձևակերպվում է աշխատանքների ըստ փուլի հանձնման-ընդունման ակտով։
6.5. Ընդունման փորձարկումների անցկացմանը ներկայացվող պահանջները
1. Փորձնական շահագործման արդյունքներով, Համակարգն արդյունաբերական շահագործման փոխանցելու համար պատրաստվածությունը հաստատելու նպատակով, անցկացվում են ընդունման փորձարկումներ։
2. Ընդունման փորձարկումների շրջանակներում պետք է կատարվի գործառական արագ թեստ՝ Համակարգի հիմնական գործառության վավերացում՝ աշխատանքային միջավայրում այն տեղադրելուց հետո (աշխատանքային միջավայրին հասանելիությունը տրամադրվում է Պատվիրատուի կողմից)։
6.6. Կատարվող աշխատանքների որակի երաշխիքին ներկայացվող պահանջները
Պատվիրատուն Կատարողի աշխատանքների որակի մասով երաշխիքային պարտավորությունների ժամանակահատվածը (երաշխիքային ժամանակահատված) սահմանում է 12 ամիս՝ կատարված աշխատանքների հանձնման-ընդունման օրվանից։
6.6.1. Տրամադրվող ծառայությունների որակի երաշխիքների ծավալին ներկայացվող պահանջները
Երաշխիքային ժամանակահատվածում Կատարողը պարտավոր է անհատույց (առանց Պատվիրատուի կողմից որևէ ծախսերի) անհրաժեշտ ծավալի փոփոխություններ կատարել փաստաթղթերում և ծրագրային ապահովման մեջ՝ հայտնաբերված թերությունները վերացնելու նպատակով: Նշված փոփոխությունները կատարելու և Պատվիրատուին հանձնելու ժամկետը պետք է կազմի ոչ ավելի, քան 22 (քսաներկու) աշխատանքային օր՝ Կատարողի կողմից Պատվիրատուի համապատասխան հանձնարարությունը ստանալու օրվանից:
Երաշխիքային դեպքի վրա հասնելու դեպքում Կատարողը պարտավոր է անհատույց անցկացնել հետևյալ երաշխիքային միջոցառումները՝
- փոփոխություններ կատարել տեխնիկական փաստաթղթերի փաթեթի մեջ.
- փոփոխություններ կատարել ծրագրաշարի մեջ (անհրաժեշտության դեպքում).
- անցկացնել ծրագրաշարի վերատեղադրում (անհրաժեշտության դեպքում):
Սույն տեխնիկական առաջադրանքով ծառայությունների տրամադրման շրջանակում, ինչպես նաև երաշխիքային պարտավորությունների ժամանակահատվածում Կատարողի կողմից իրականացվում է սույն աշխատանքների օգտագործման ուղեկցում, այդ թվում՝ տեղեկանքների, աշխատանքների արդյունքների մասով բացատրագրերի, պարզաբանումների տրամադրում, ինչպես նաև Եվրասիական տնտեսական հանձնաժողովի մասնակցությամբ անցկացվող միջոցառումներում (սեմինարներ, համաժողովներ, կլոր սեղաններ) փորձագետների ելույթի ապահովում:
7. Ավտոմատացման օբյեկտը համակարգի գործարկման նախապատրաստմանն ուղղված ծառայությունների կառուցվածքին ու բովանդակությանը ներկայացվող պահանջները
7.1. Տեղակայումը և կազմաձևումը
Համակարգի աշխատանքի ապահովման համար օգտագործվող ԾԱ-ն պետք է տեղադրվի և կազմաձևվի Կատարողի կողմից՝ 4.3.3 բաժնով նախատեսված կարգով Պատվիրատուի կողմից տրամադրված ապարատային ապահովման վրա։
ԾԱ-ի կազմաձևումը պետք է կատարվի Կատարողի կողմից՝ «Ադմինիստրատորի ձեռնարկում» ներկայացված հրահանգներին համապատասխան։
ԾԱ-ի կազմաձևումը պետք է կատարվի մշակման միջավայրի, փորձարկման միջավայրի և աշխատանքային միջավայրի համար (4.3.3 բաժնին համապատասխան Պատվիրատուի կողմից տրամադրված ռեսուրսների շրջանակներում)։
Անհրաժեշտության դեպքում Կատարողի կողմից պետք է տեղադրվեն թարմացումներ, որոնք թողարկվել են փորձարկումների արդյունքներով, եթե այդ թարմացումները ներառված չեն դիստրիբուտիվների կազմում։
Կատարողը պետք է Համակարգի մեջ մուտքագրի բոլոր այն տեղեկագրքերը դասակարգիչները, որոնք անհրաժեշտ են Համակարգի աշխատանքի համար։
Ավտոմատացման օբյեկտն աշխատանքների արդյունքների ընդունման անցկացմանը, ինչպես նաև Համակարգի հետագա շահագործմանը նախապատրաստելու աշխատանքների կազմին և բովանդակությանը ներկայացվող պահանջները՝ ներառյալ հիմնական միջոցառումների և դրանց կատարողների ցանկը պետք է սահմանվեն և համաձայնեցվեն Օրացուցային պլանի համաձայն աշխատանքային փաստաթղթերի մշակման ընթացքում։
7.2. Անձնակազմի հրահանգավորմանը ներկայացվող պահանջները
Նախքան փորձնական շահագործումն սկսելը Կատարողը պետք է հրահանգավորի Համակարգի օգտագործողներին և սպասարկող անձնակազմին։ Օգտագործողների և սպասարկող անձնակազմի թիվը, որոնց հրահանգավորումն անցկացնում է Կատարողը Պատվիրատուի հետ համաձայնեցված ծավալով։
Հրահանգավորման շրջանակներում Կատարողը պարտավոր է հրահանգավորվող յուրաքանչյուր օգտագործողին տրամադրել ինքնուրույն պատրաստվելու համար Համակարգի օգտագործման հարցերի շուրջ մեթոդական նյութեր էլեկտրոնային տեսքով (կամ հղում դրանց)։ Մեթոդական նյութերը պետք է տրամադրվեն օգտագործողներին ոչ ուշ, քան հրահանգավորումն սկսելուց 5 աշխատանքային օր առաջ։
Կատարողը պարտավոր է հրահանգավորել օգտագործողներին՝ հաշվի առնելով հետևյալ պահանջները՝
- հրահանգավորումը պետք է կատարվի տեսակոնֆերանս կապի օգտագործմամբ կամ առանցքային օգտագործողների աշխատատեղերում.
- հրահանգավորման տևողությունը համաձայնեցվում է Պատվիրատուի հետ։
Հրահանգավորումը պետք է կատարվի հետևյալ կարգով՝
Կատարողը մշակում և հրահանգավորում սկսելուց առնվազն 5 աշխատանքային օր առաջ Պատվիրատուի համաձայնեցման է ուղարկում Համակարգի օգտագործման հարցերի շուրջ գլխավոր օգտագործողների հրահանգավորման ծրագիրը (այսուհետ՝ Հրահանգավորման ծրագիր)։
Հրահանգավորման ամսաթիվը Կատարողը համաձայնեցնում է Պատվիրատուի հետ հրահանգավորումն սկսելուց առնվազն 5 օր առաջ։
Կատարողն անցկացնում է հրահանգավորում Համակարգի օգտագործման հարցերի շուրջ՝ Հրահանգավորման համաձայնեցված ծրագրին համապատասխան։
8. Փաստաթղթավորմանը ներկայացվող պահանջները
Փաստաթղթերի մասով աշխատանքների արդյունքները փոխանցվում են թղթային (երկու օրինակ) և մեքենայական կրիչների (ֆլեշ-սկավառակների) վրա։ Մեքենայական կրիչների վրա փոխանցվող տեքստային փաստաթղթերը պետք է ներկայացվեն dосх ձևաչափով։
Համակարգի ծրագրաշարի մասով աշխատանքների արդյունքները փոխանցվում են մեքենայական կրիչների (ֆլեշ-սկավառակների) վրա կամ Պատվիրատուի հաշվողական հզորությունների վրա տեղադրելու եղանակով։ Կատարվող կամ օբյեկտային ծածկագրի տեսքով աշխատանքներ կատարելիս ստեղծված՝ ԷՀՄ-ների և (կամ) տվյալների շտեմարանի համար ծրագրերը փոխանցվում են ելակետային ծածկագրերի տեսքով։ Աշխատանքների կազմում օգտագործվող՝ ԷՀՄ-ների և (կամ) տվյալների շտեմարանի համար այն ծրագրերը, որոնց նկատմամաբ բացառիկ իրավունքները պատկանում են երրորդ անձանց կամ Կատարողին, փոխանցվում են ոչ բացառիկ արտոնագրի տեսքով այն իրավունքների ծավալով, որոնք նախատեսված են Ռուսաստանի Դաշնության քաղաքացիական օրենսգրքի 1280 հոդվածով, և ԷՀՄ-ների ծրագրերի դիստրիբուտիվների տեսքով։
Մեքենայական կրիչների վրա փոխանցվող աշխատանքների արդյունքների կազմը ձևակերպվում է տեղեկատվության մեքենայական կրիչների ցուցակով։
Բոլոր նյութերը փոխանցվում են Կատարողի ուղեկցող փաստաթղթերի հետ։
Յուրաքանչյուր ծառայության համար պետք է մշակվեն հաստատման թերթիկներ և մասնագրեր, որոնք պարունակում են ծառայությունների տրամադրման արդյունքներով մշակված և փոխանցվող փաստաթղթերի ցանկը:
Մասնագրերը, հաստատման թերթիկները, ինչպես նաև Կատարողների ստորագրություններ և (կամ) կնիքներ պարունակող այլ փաստաթղթերը, այդ թվում՝ ակտերը, արձանագրությունները և համաձայնեցման թերթիկները պետք է կատարվեն ռուսերենով և ներկայացվեն Պատվիրատուին տպագիր տեսքով՝ 2 (երկու) օրինակով (բացառությամբ հաշիվների և հաշիվ-ապրանքագրերի, որոնք ներկայացվում են մեկ օրինակով):
Սույն տեխնիկական առաջադրանքով ծառայությունների տրամադրման շրջանակում, ինչպես նաև երաշխիքային պարտավորությունների ժամանակահատվածում Կատարողի կողմից իրականացվում է սույն աշխատանքների օգտագործման ուղեկցում, այդ թվում՝ տեղեկանքների, աշխատանքների արդյունքների մասով բացատրագրերի, պարզաբանումների տրամադրում, ինչպես նաև Եվրասիական տնտեսական հանձնաժողովի մասնակցությամբ անցկացվող միջոցառումներում (սեմինարներ, համաժողովներ, կլոր սեղաններ) փորձագետների ելույթի ապահովում:
8.1. Թվային փոխակերպման մեթոդաբանության փաստաթղթերին ներկայացվող պահանջները
Թվային փոխակերպման մեթոդաբանության հաշվետու փաստաթղթերի ձևաչափը պետք է մշակվի Կատարողի կողմից և ուղարկվի Պատվիրատուի համաձայնեցման՝ համապատասխան փաստաթղթի մշակումն ավարտելուց ոչ ուշ, քան 3 ամիս առաջ։
Թվային փոխակերպման մեթոդաբանության հաշվետու փաստաթղթերի ձևաչափը պետք է համաձայնեցվի և ճշգրտվի Պատվիրատուի հետ Կատարողի կողմից փաստաթղթի ձևաչափը ներկայացնելու օրվանից 30 օրացուցային օրվա ընթացքում։ Եթե 30 օրացուցային օրվա ընթացքում Պատվիրատուն չի ներկայացնում հիմնավորված դիտողություններ թվային փոխակերպման մեթոդաբանության փաստաթղթի ձևաչափին, ապա հաշվետու փաստաթղթի տվյալ ձևաչափը համարվում է համաձայնեցված։
8.2. Ծրագրի մասով մեթոդաբանական փաստաթղթերին, հիմնադրույթներին և համաձայնագրերին ներկայացվող պահանջները
Ծրագրի մասով մեթոդաբանական փաստաթղթերի, հիմնադրույթների և համաձայնագրերի մասով հաշվետու փաստաթղթերի ձևաչափը պետք է մշակվի Կատարողի կողմից և ուղարկվի Պատվիրատուի համաձայնեցման՝ համապատասխան փաստաթղթի մշակումն ավարտելուց ոչ ուշ, քան 3 ամիս առաջ։
Ծրագրի մասով մեթոդաբանական փաստաթղթերի, հիմնադրույթների և համաձայնագրերի մասով հաշվետու փաստաթղթերի ձևաչափը պետք է համաձայնեցվի և ճշգրտվի Պատվիրատուի հետ Կատարողի կողմից փաստաթղթի ձևաչափը ներկայացնելու օրվանից 30 օրացուցային օրվա ընթացքում։ Եթե 30 օրացուցային օրվա ընթացքում Պատվիրատուն չի ներկայացնում հիմնավորված դիտողություններ ծրագրի մասով մեթոդաբանական փաստաթղթերի, հիմնադրույթների և համաձայնագրերի մասով հաշվետու փաստաթղթերի ձևաչափին, ապա հաշվետու փաստաթղթի տվյալ ձևաչափը համարվում է համաձայնեցված։
8.3. Մասնավոր տեխնիկական առաջադրանքին ներկայացվող պահանջները
Մասնավոր տեխնիկական առաջադրանքը նախատեսված է Համակարգի բաղադրիչներին ներկայացվող պահանջները մանրամասնեցնելու համար։ Մասնավոր տեխնիկական առաջադրանքը պետք է մշակվի Կատարողի կողմից՝ ԳՕՍՏ 34.602-89-ի համաձայն։
8.4. Տեխնիկական նախագծի բացատրագրին ներկայացվող պահանջները
Տեխնիկական նախագծի բացատրագիրը նախատեսված է սույն ՏԱ-ի պահանջների կատարումն ապահովող ծրագրային լուծումները նկարագրելու համար և Կատարողի կողմից պետք է մշակվի ԳՕՍՏ 19.404-79 «Ծրագրային փաստաթղթերի միասնական համակարգ (ԾՓՄՀ)։ Բացատրագիր։ Բովանդակությանը և ձևակերպմանը ներկայացվող պահանջները» (այսուհետ՝ ԳՕՍՏ 19.404-79)։ Ընդ որում ԳՕՍՏ 19.404-79-ով նախատեսված բաժինների թվից՝ տեխնիկական նախագծի Բացատրագրի բաժինների բավարար կազմը սահմանվում է Կատարողի կողմից՝ Պատվիրատուի հետ համաձայնեցմամբ։
Տեխնիկական նախագծի Բացատրագրում շարադրված ծրագրային լուծումների նկարագրության մանրամասնեցումը պետք է համապատասխանի այն հանձնարարականներին, որոնք նախատեսված են ԳՕՍՏ Ռ ԻՍՕ/ՄԷՀ 12207-2010 «Տեղեկատվական տեխնոլոգիա։ Համակարգային և ծրագրային ինժեներիա։ Ծրագրային միջոցների կենսական ցիկլի գործընթացներ»։
Տեխնիկական նախագծի Բացատրագրում այն գործընթացների իրականացումը նկարագրելիս, որոնք նախատեսում են աշխատանքների և գործողությունների հերթականության կատարում, անհրաժեշտ է պատկերել նշված գործընթացների, ինչպես նաև Р 50.1.028-2001-ին համապատասխան IDEF0 մեթոդաբանության և/կամ ВРМN 2.0 մեթոդաբանության և/կամ UML մեթոդաբանության նշագրման օգտագործմամբ տեղեկատվական հոսքերի իրականացման նկարագրությունը. տեխնիկական նախագծի Բացատրագրում այս կամ այն գործընթացների իրականացումը նկարագրելիս մեթոդաբանության ընտրությունը սահմանվում է Կատարողի կողմից։
Տեխնիկական նախագծի բացատրագրի կազմում անհրաժեշտ է ներկայացնել Համակարգի ենթահամակարգերի այն ծրագրային լուծումները, որոնց շրջանակներում, ենթահամակարգերից յուրաքանչյուրի մասով, պետք է ներկայացվեն՝
- Տեղեկատվական և բիզնես-ճարտարապետություն.
- Կիրառական լուծումների ճարտարապետություն.
- Ծրագրային միջերեսի մեթոդների կազմ.
- Համակարգի կիրառական բաղադրիչների՝ մյուս ենթահամակարգերի հետ փոխգործակցության հերթականություն.
- Ենթահամակարգի տվյալների մոդել (անհրաժեշտության դեպքում).
- ВРМN 2.0 նշագրմամբ կատարվող բիզնես-գործընթացների նկարագրություն (անհրաժեշտության դեպքում)։
Տեխնիկական նախագծի բացատրագրի կազմում անհրաժեշտ է ներկայացնել համակարգային ճարտարապետության մասով տեխնիկական լուծումներ, որոնք պարունակում են՝
- Համակարգի կիրառական լուծումների ընդհանուր ճարտարապետություն.
- Համակարգի բաղադրիչների կազմ.
- Հարակից համակարգերի հետ համակարգի փոխգործակցության մասով լուծումներ, որոնք ապահովում են դրանց համատեղելիությունը.
- Համակարգի տեղակայման սխեմա։
Տեխնիկական նախագծի բացատրագրի կազմում անհրաժեշտ է ներկայացնել Համակարգի և հարակից ՏՀ-ների ինտեգրման մասով ծրագրային լուծումներ։ Պետք է ներկայացվեն՝
- Ինտեգրման ծառայության ընդհանուր նկարագրությունը.
- Համակարգի կիրառական բաղադրիչների՝ արտաքին ՏՀ-ների հետ փոխգործակցության հերթականությունը.
- Ինտեգրման փոխգործակցության մեթոդների ցանկը․
- Ինտեգրման ծառայության յուրաքանչյուր մեթոդի նկարագրությունը։
Տեխնիկական նախագծի բացատրագրի կազմում անհրաժեշտ է ներկայացնել Համակարգի սարքավորումներին, համակարգային ծրագրաշարին և հաշվողական ենթակառուցվածքին ներկայացվող պահանջները (մասնագիրը), որը Պատվիրատուին կպահանջվի նախատեսել մշակման միջավայրի, փորձարկման միջավայրի և աշխատանքային միջավայրի կազմակերպման համար։ 4.3.3 բաժնին համապատասխան՝ Համակարգի սարքավորումներին, համակարգային ծրագրաշարին և հաշվողական ենթակառուցվածքին ներկայացվող պահանջները (մասնագիրը) կարող են ուղարկվել Պատվիրատուին տեխնիկական նախագծի բացատրագրից առանձին։
8.5. Աշխատանքային փաստաթղթերին ներկայացվող պահանջները
Աշխատանքային փաստաթղթերը մշակելիս Կատարողը պետք է ղեկավարվի ԳՕՍՏ 19.101-77 «ԾՓՄՀ: Ծրագրերի և ծրագրային փաստաթղթերի տեսակները» (այսուհետև՝ ԳՕՍՏ 19.101-77)։ Ընդ որում փաստաթղթերի բաժինների կազմը սահմանվում է Պատվիրատուի հետ համաձայնեցմամբ։
Փորձարկումների ծրագիրը և մեթոդիկան (ՓԾՄ) մշակելիս Կատարողը պետք է ղեկավարվի ԳՕՍՏ 19.301-79 «ԾՓՄՀ: Փորձարկումների ծրագիրը և մեթոդիկան: Բովանդակությանը և ձևակերպմանը ներկայացվող պահանջները»։
Աշխատանքային փաստաթղթերի կազմում պետք է մշակվեն շահագործման և ընդունման փաստաթղթեր։
Շահագործման փաստաթղթերը հետևյալ կազմով՝
- օգտագործողի ձեռնարկ.
- ադմինիստրատորի ձեռնարկ.
- Համակարգի տեղակայման ձեռնարկ.
- ելակետային ծածկագրում ծրագրային բաղադրիչների տեքստ (ծրագրերի ելակետային տեքստեր).
- ենթահամակարգի տեղակայումն ամբողջությամբ ապահովող՝ կատարվող տեսքով ծրագրային բաղադրիչներ (ծրագրային ապահովման դիստրիբուտիվ՝ ներառյալ բոլոր անհրաժեշտ կատարվող գրադարաններ):
Ընդունման փաստաթղթերը (ընդհանուր առմամբ Համակարգի համար կամ Օրացուցային պլանին համապատասխան առանձին ենթահամակարգերի համար) հետևյալ կազմով՝
- փորձարկումների ծրագիր և մեթոդիկա.
- համալիր թեստավորման հաղորդակարգ.
- Համակարգի համալիր թեստավորման ժամանակ հայտնաբերված դիտողությունների ռեեստր.
- համալիր թեստավորման արդյունքներով դիտողությունների վերացման արձանագրություն (անհրաժեշտության դեպքում).
- փորձնական շահագործման անցկացման ծրագիր.
- առաջնային տվյալների վերբեռնման մասին հաշվետվություն՝ ներառյալ պատմական տվյալների տեղափոխումը (անհրաժեշտության դեպքում).
- ընդունման փորձարկումներ անցկացնելու հաղորդակարգ.
- Համակարգի ուղեկցման կանոնակարգի նախագիծ.
- օգտագործողների հրահանգավորման ծրագիր.
- փորձնական շահագործման մատյան.
- Համակարգի փորձնական շահագործման անցկացման արձանագրություն.
- ծանրաբեռնվածության թեստավորման մեթոդիկա.
- ծանրաբեռնվածության թեստավորման անցկացման հաշվետվություն.
- եզրափակիչ փորձարկումներ անցկացնելու հաղորդակարգ.
- Համակարգն արդյունաբերական շահագործման մեջ դնելու մասին հրամանի նախագիծ։
Պաշտոնական հրապարակման օրը՝ 4 մայիսի 2023 թվական: