ԵՎՐԱՍԻԱԿԱՆ ՏՆՏԵՍԱԿԱՆ ՀԱՆՁՆԱԺՈՂՈՎ
ԿՈԼԵԳԻԱ
Ո Ր Ո Շ ՈՒ Մ
|
4 հոկտեմբերի 2022 թվականի |
թիվ 137 |
քաղ. Մոսկվա |
ԴԵՂԱՊԱՏՐԱՍՏՈՒԿԻ ՈՐԱԿԻ ՎԵՐԱԲԵՐՅԱԼ ՆՈՐՄԱՏԻՎ ՓԱՍՏԱԹՈՒՂԹ ԿԱԶՄԵԼՈՒ ՁԵՌՆԱՐԿՈՒՄ ՓՈՓՈԽՈՒԹՅՈՒՆՆԵՐ ԿԱՏԱՐԵԼՈՒ ՄԱՍԻՆ
Եվրասիական տնտեսական միության շրջանակներում դեղամիջոցների շրջանառության միասնական սկզբունքների և կանոնների մասին 2014 թվականի դեկտեմբերի 23-ի համաձայնագրի 4-րդ և 13-րդ հոդվածներին համապատասխան՝ Եվրասիական տնտեսական հանձնաժողովի կոլեգիան որոշեց.
1. Եվրասիական տնտեսական հանձնաժողովի կոլեգիայի 2018 թվականի սեպտեմբերի 7-ի թիվ 151 որոշմամբ հաստատված՝ Դեղապատրաստուկի որակի վերաբերյալ նորմատիվ փաստաթուղթ կազմելու ձեռնարկում կատարել փոփոխություններ՝ համաձայն հավելվածի:
2. Սահմանել, որ Եվրասիական տնտեսական միության պահանջներին համապատասխան դեղապատրաստուկի գրանցման ժամանակ կամ նախքան սույն որոշումն ուժի մտնելու օրը դեղապատրաստուկի գրանցման դոսյեն Եվրասիական տնտեսական միության պահանջներին համապատասխանեցնելու ժամանակ հաստատված՝ դեղապատրաստուկի որակի վերաբերյալ նորմատիվ փաստաթղթերը վավեր են` մինչև դրանց գործողության ժամկետի ավարտը կամ դեղապատրաստուկի գրանցման դոսյեում հայտատուի կողմից փոփոխությունների կատարումը:
3. Սույն որոշումն ուժի մեջ է մտնում դրա պաշտոնական հրապարակման օրվանից 30 օրացուցային օրը լրանալուց հետո։
|
Եվրասիական տնտեսական հանձնաժողովի կոլեգիայի նախագահ՝ |
Մ. Մյասնիկովիչ |
|
ՀԱՎԵԼՎԱԾ Եվրասիական տնտեսական հանձնաժողովի կոլեգիայի 2022 թվականի հոկտեմբերի 4-ի թիվ 137 որոշման |
ՓՈՓՈԽՈՒԹՅՈՒՆՆԵՐ
դեղապատրաստուկի որակի վերաբերյալ նորմատիվ փաստաթուղթ կազմելու ձեռնարկում կատարվող
Ձեռնարկը շարադրել հետևյալ խմբագրությամբ՝
|
«ՀԱՍՏԱՏՎԱԾ Է Եվրասիական տնտեսական հանձնաժողովի կոլեգիայի 2018 թվականի սեպտեմբերի 7-ի թիվ 151 որոշմամբ (Եվրասիական տնտեսական հանձնաժողովի կոլեգիայի 2022 թվականի հոկտեմբերի 4-ի թիվ 137 որոշման խմբագրությամբ) |
ՁԵՌՆԱՐԿ
դեղապատրաստուկի որակի վերաբերյալ նորմատիվ փաստաթուղթ կազմելու մասին
I. Ընդհանուր դրույթներ
1. Սույն ձեռնարկը մշակվել է՝ հաշվի առնելով Եվրասիական տնտեսական հանձնաժողովի խորհրդի 2016 թվականի նոյեմբերի 3-ի թիվ 78 որոշմամբ հաստատված՝ Բժշկական կիրառության դեղամիջոցների գրանցման և փորձաքննության կանոնների (այսուհետ՝ Կանոններ) թիվ 3 հավելվածը, և դրանով սահմանվում է դեղապատրաստուկի որակի վերաբերյալ նորմատիվ փաստաթուղթ կազմելու և ձևակերպելու կարգը (այսուհետ՝ որակի վերաբերյալ նորմատիվ փաստաթուղթ)։
2. Սույն ձեռնարկը տարածվում է բժշկական կիրառման դեղապատրաստուկների վրա՝ անկախ դրանց ազդող նյութերի բնույթից։
Ակտիվ դեղագործական բաղադրամասի առնչությամբ չի պահանջվում կազմել որակի վերաբերյալ նորմատիվ փաստաթուղթ:
3. Դեղապատրաստուկի անցկացված փորձաքննության հիման վրա որակի վերաբերյալ նորմատիվ փաստաթղթով սահմանվում են դեղապատրաստուկի որակի հսկողությանը ներկայացվող պահանջները և այն պարունակում է փորձարկումների մասնագիրն ու դրանց մեթոդիկաների նկարագրությունը կամ Եվրասիական տնտեսական հանձնաժողովի կոլեգիայի 2020 թվականի օգոստոսի 11-ի թիվ 100 որոշմամբ հաստատված՝ Եվրասիական տնտեսական միության դեղագրքի (այսուհետ՝ Միության դեղագիրք) համապատասխան դեղագրքային հոդվածին կատարվող հղումները, իսկ դեղապատրաստուկի՝ բացառապես ռեֆերենտ պետության տարածքում շրջանառության դեպքում՝ ռեֆերենտ պետության դեղագրքի համապատասխան դեղագրքային հոդվածներին կամ ռեֆերենտ պետության օրենսդրությամբ կիրառման համար թույլատրված դեղագրքերին կատարվող հղումները, դեղագրքերի պահանջների համապատասխանության դեպքում նաև թույլատրվում է Միության դեղագրքի դեղագրքային հոդվածներին հղումներ կատարելը: Միության դեղագրքի համապատասխան դեղագրքային հոդվածի բացակայության դեպքում որակի վերաբերյալ նորմատիվ փաստաթղթում նշվում են սույն ձեռնարկի 14-րդ կետի «գ» ենթակետով և 15-րդ կետով նախատեսված տեղեկությունները:
4. Որակի վերաբերյալ նորմատիվ փաստաթուղթը հաստատվում է ռեֆերենտ պետության լիազորված մարմնի կողմից: Դեղապատրաստուկի գրանցման դոսյեն գրանցելիս, գրանցումը հաստատելիս (վերագրանցելիս), դրանում փոփոխություններ կատարելիս և դեղապատրաստուկի գրանցման դոսյեն Եվրասիական տնտեսական միության (այսուհետ՝ Միություն) պահանջներին համապատասխանեցնելիս ճանաչման պետությունների լիազորված մարմինները (առկայության դեպքում) համաձայնեցնում են որակի վերաբերյալ նորմատիվ փաստաթուղթը ռեֆերենտ պետության լիազորված մարմնի կողմից հաստատված խմբագրությամբ: Որակի վերաբերյալ նորմատիվ փաստաթուղթը նախատեսված է Միության անդամ պետությունների (այսուհետ՝ անդամ պետություններ) տարածքներում հետգրանցումային շրջանում դեղապատրաստուկի որակի հսկողության համար:
5. Եթե դեղապատրաստուկի գրանցման դոսյեում կատարվող փոփոխությունները հանգեցնում են որակի վերաբերյալ նորմատիվ փաստաթղթում փոփոխությունների կատարման անհրաժեշտության, ապա որակի վերաբերյալ նորմատիվ փաստաթղթում համապատասխան փոփոխությունները կատարվում են սույն ձեռնարկի 32-րդ կետի համաձայն:
6. Որակի վերաբերյալ նորմատիվ փաստաթուղթը պարունակում է դեղապատրաստուկի գրանցման դոսյեի 3-րդ մոդուլի 3.2.Р.1, 3.2.Р.5.1, 3.2.Р.5.2, 3.2.Р.7 և 3.2.Р.8.1 բաժիններում ներառված՝ դեղապատրաստուկի մասին այն տեղեկությունները (Կանոնների թիվ 4 հավելվածին համապատասխան) և դեղապատրաստուկի գրանցման դոսյեի 1-ին մոդուլի 1.3.2 բաժնին կատարվող հղումը, որոնք օգտագործվում են անդամ պետությունների հսկիչ լաբորատորիաների կողմից դեղապատրաստուկների որակի հսկողություն իրականացնելու համար: Դեղապատրաստուկի գրանցման դոսյեի 3-րդ մոդուլում պարունակվող տեղեկություններն ունեն առաջնահերթ նշանակություն: Որակի վերաբերյալ նորմատիվ փաստաթղթում պարունակվող տեղեկությունները չպետք է հակասեն դեղապատրաստուկի գրանցման դոսյեի 3-րդ մոդուլում պարունակվող տեղեկություններին։ Թույլատրվում է լրացուցիչ տեղեկությունների ներառումը որակի վերաբերյալ նորմատիվ փաստաթղթում՝ Միության դեղագրքի պահանջներին համապատասխան:
7. Քիմիական սինթեզի միջոցով ստացված ակտիվ դեղագործական բաղադրամասերի (դեղապատրաստուկի գրանցման դոսյեի 3-րդ մոդուլի 3.2.S.4.1 բաժին), դրանք պարունակող դեղապատրաստուկների (դեղապատրաստուկի գրանցման դոսյեի 3-րդ մոդուլի 3.2.Р.5.1 բաժին) մասնագրերը, ինչպես նաև (եթե կիրառելի է) վերարտադրված դեղապատրաստուկների մասնագրերը կազմվում են թիվ 1 հավելվածի համաձայն սահմանված պահանջներին համապատասխան:
8. Դեղապատրաստուկների առանձին խմբերի (օրինակ՝ կենսատեխնոլոգիական, ռադիոդեղագործական և այլն) և այդ խմբերի դեղապատրաստուկների բաղադրության մեջ մտնող ակտիվ դեղագործական բաղադրամասերի մասնագրերի կազմմանը ներկայացվող պահանջները սահմանվում են դեղամիջոցների շրջանառության ոլորտում Միության մարմինների համապատասխան ակտերով:
9. Ներքին ընդունման համար նախատեսված պինդ դեղաձևերի, ներքին ընդունման համար նախատեսված հեղուկ դեղաձևերի տեսքով դեղապատրաստուկների, ինչպես նաև արտաաղիքային (պարենտերալ) կիրառման դեղապատրաստուկների (փոքր և մեծ ծավալների) նկատմամբ կիրառվում են սույն ձեռնարկի թիվ 1 հավելվածով նախատեսված պահանջները: Նշված դեղաձևերի մասնագրերի կազմման ընդհանուր մոտեցումը թույլատրվում է կիրառել այլ դեղաձևերի մասնագրերը կազմելիս՝ հաշվի առնելով դեղամիջոցների շրջանառության ոլորտում Միության մարմինների համապատասխան ակտերի պահանջները:
II. Որակի վերաբերյալ նորմատիվ փաստաթղթի կառուցվածքը
10. Որակի վերաբերյալ նորմատիվ փաստաթղթի կառուցվածքը պետք է համապատասխանի Կանոնների թիվ 3 հավելվածին և պարունակի բաժիններ հետևյալ կարգով՝
տիտղոսաթերթ՝ թիվ 2 հավելվածի համաձայն սահմանված ձևի.
դեղապատրաստուկի բաղադրություն.
մասնագիր.
փորձարկումների մեթոդիկաների նկարագրություն.
փաթեթվածքի նկարագրություն.
մականշվածք.
պահման պայմաններ.
պիտանիության ժամկետ (պահման ժամկետ)։
Թույլատրվում է, որպեսզի որակի վերաբերյալ նորմատիվ փաստաթուղթը պարունակի նաև ծանոթագրություններ (անհրաժեշտության դեպքում՝ նշված բաժիններում ներկայացված ճշգրտումներ կամ պարզաբանումներ):
1. Տիտղոսաթերթը
11. Որակի վերաբերյալ նորմատիվ փաստաթղթի տիտղոսաթերթի ձևում նշվում են՝
ա) անդամ պետության լիազորված մարմնի հետ համաձայնեցված և գրանցման հավաստագրում ներառված կամ ներառման համար առաջարկվող դեղապատրաստուկի բոլոր առևտրային անվանումները և դեղաձևը՝ Եվրասիական տնտեսական հանձնաժողովի կոլեգիայի 2015 թվականի դեկտեմբերի 22-ի թիվ 172 որոշմամբ հաստատված՝ Դեղաձևերի անվանացանկին համապատասխան.
բ) Եվրասիական տնտեսական հանձնաժողովի խորհրդի 2016 թվականի նոյեմբերի 3-ի թիվ 88 որոշմամբ հաստատված՝ դեղապատրաստուկի բժշկական կիրառման հրահանգին ներկայացվող պահանջներում (այսուհետ՝ հրահանգին ներկայացվող պահանջներ) և բժշկական կիրառման դեղապատրաստուկի ընդհանուր բնութագրում նշված սկզբունքներին համապատասխան դեղաչափը.
գ) գրանցման հավաստագրի իրավատիրոջ լրիվ և (կամ) կրճատ անվանումներն ու երկիրը:
12. Անհրաժեշտ է նախատեսել հատուկ դաշտեր՝ որակի վերաբերյալ նորմատիվ փաստաթղթի համարը և համաձայնեցման կնիք-ստորագրությունը (գրիֆ) նշելու համար: Որակի վերաբերյալ նորմատիվ փաստաթղթի համարի նշմանը ներկայացվող պահանջները բերված են Կանոնների թիվ 3 հավելվածում: Որակի վերաբերյալ նորմատիվ փաստաթղթում չի թույլատրվում թվարկել դեղապատրաստուկի արտադրության գործընթացի մասնակիցներին:
2. Դեղապատրաստուկի բաղադրությունը
13. Դեղապատրաստուկի բաղադրությունը բերվում է դեղապատրաստուկի գրանցման դոսյեի 3-րդ մոդուլի 3.2.Р.1 բաժնին համապատասխան (բացառությամբ օժանդակ նյութերի ֆունկցիոնալ նշանակության) որակի վերաբերյալ նորմատիվ փաստաթղթի առանձին բաժնում դեղապատրաստուկի որակական և քանակական կազմը և ակտիվ դեղագործական բաղադրամասի (բաղադրամասերի) և օժանդակ նյութերի որակը կանոնակարգող՝ դեղագրքերին կամ Միության մարմինների ակտերին կատարվող հղումները նշելու միջոցով:
3. Մասնագիրը
14. Որակի վերաբերյալ նորմատիվ փաստաթղթի մասնագիրը պետք է կազմվի դեղապատրաստուկի գրանցման դոսյեի 3-րդ մոդուլի 3.2.Р.5.1 բաժնի հիման վրա: Մասնագիրը ներկայացվում է 3 սյունակից կազմված աղյուսակի տեսքով՝
ա) որակի ցուցանիշներ.
բ) պիտանիության ժամկետի (պահման ժամկետի) ավարտին որակի ցուցանիշների նորմեր (թույլատրելի սահմանաչափեր): Եթե արտադրողի մասնագրերում արտադրանքի պիտանիության ժամկետի (պահման ժամկետի) ավարտի և արտադրանքի սերիայի թողարկման օրվա դրությամբ ցուցանիշները կամ նորմերը (թույլատրելի սահմանաչափերը) տարբերվում են, ապա արտադրանքի ցուցանիշները կամ նորմերը (թույլատրելի սահմանաչափերը) սերիայի թողարկման օրվա դրությամբ նշվում են համապատասխան ցուցանիշի կամ նորմի (թույլատրելի սահմանաչափի) ծանոթագրության տեսքով.
գ) հղումներ փորձարկման մեթոդներին: Միության դեղագրքում համապատասխան մեթոդի (մեթոդիկայի) նկարագրության առկայության դեպքում նշվում են մեթոդի (մեթոդիկայի) անվանումը և Միության դեղագրքի («ԵԱՏՄԴ») նշագիրը, իսկ դրանում բացակայության դեպքում՝ մեթոդի (մեթոդիկայի) անվանումը՝ դեղապատրաստուկի գրանցման դոսյեի 3-րդ մոդուլի 3.2.Р.5.1 և 3.2.Р.5.2 բաժիններում առկա փաստաթղթերին համապատասխան, ինչպես նաև՝ «արտադրողի մեթոդիկա» բառերը:
15. Մասնագրում որակի ցուցանիշների անվանումները նշվում են Միության դեղագրքին համապատասխան, ինչպես նաև հաշվի առնելով դեղապատրաստուկների որակին ներկայացվող պահանջներ սահմանող՝ Միության մարմինների ակտերի դրույթները, իսկ դրանցում բացակայության դեպքում՝ ռեֆերենտ պետության դեղագրքին կամ Եվրասիական տնտեսական հանձնաժողովի կոլեգիայի 2015 թվականի սեպտեմբերի 22-ի թիվ 119 որոշմամբ հաստատված՝ Եվրասիական տնտեսական միության անդամ պետությունների դեղագրքերի ներդաշնակեցման հայեցակարգով սահմանված հիմնական դեղագրքերին համապատասխան:
4. Փորձարկման մեթոդիկաների նկարագրությունը
16. Մասնագրում նշված՝ որակի բոլոր ցուցանիշների մասով դեղապատրաստուկի փորձարկման մեթոդիկաների նկարագրությունը բերվում է դեղապատրաստուկի գրանցման դոսյեի 3-րդ մոդուլի 3.2.Р.5.2 բաժնին համապատասխան:
Եթե փորձարկման մեթոդը և (կամ) մեթոդիկան նկարագրված են Միության դեղագրքում, ապա նշվում է համապատասխան դեղագրքային հոդվածին կատարվող հղումը՝ փորձանմուշի նախապատրաստման նկարագրությամբ (անհրաժեշտության դեպքում): Օրինակ՝ բարձրարդյունավետ հեղուկային քրոմատագրման մեթոդը նշելու համար բերվում է հետևյալ գրառումը՝ «ԵԱՏՄԴ 2.1.2.28. Բարձրարդյունավետ հեղուկային քրոմատագրում»:
Եթե փորձարկման մեթոդը և (կամ) մեթոդիկան նկարագրված չեն Միության դեղագրքում, ապա բերվում է կիրառվող մեթոդների և (կամ) մեթոդիկաների ամբողջական նկարագրությունը՝ օգտագործված դեղագրքին կատարվող հղման նշումով (առկայության դեպքում):
Սպեկտրերի, քրոմատագրի, էլեկտրաֆորեզագրի և այլնի ստացումը նախատեսող մեթոդները և (կամ) մեթոդիկաները նկարագրելիս դրանց նմուշները թույլատրվում է ներառել որակի վերաբերյալ նորմատիվ փաստաթղթի համապատասխան բաժնում կամ տեղադրել առանձին էջերում: Անհրաժեշտության դեպքում փորձագետներն իրավասու են հայտատուից պահանջելու նշված նմուշները:
5. Փաթեթվածքի նկարագրությունը
17. Որակի վերաբերյալ նորմատիվ փաստաթղթի 5-րդ բաժնում անհրաժեշտ է նկարագրել՝
ա) առաջնային փաթեթվածքը (ամպուլներ, սրվակներ, բանկաներ, փաթեթներ և այլն).
բ) առաջնային փաթեթվածքում առկա միավոր արտադրանքի քանակը (օրինակ՝ հաբերի քանակը ուրվագծային բջջային կամ ոչ բջջային փաթեթվածքում).
գ) միջանկյալ, երկրորդային (սպառողական) փաթեթվածքը և դրանում առկա առաջնային փաթեթվածքների քանակը (օրինակ՝ ուրվագծային բջջային փաթեթվածքների քանակը երկրորդային փաթեթվածքում).
դ) խոնավության կլանիչի, դեղապատրաստուկի բժշկական կիրառման հրահանգի (ներդիր թղթիկի) առկայությունը, լրակազմությունը (ասեղ, կաթոցիչ, սեղմիչ և այլն) և այլ տեղեկություններ՝ դեղապատրաստուկի գրանցման դոսյեի 3-րդ մոդուլի 3.2.Р.1 բաժնին համապատասխան: Բացի այդ՝ փաթեթվածքի բնույթի և պարունակության նկարագրության կարգը սահմանված է հրահանգին ներկայացվող պահանջների 6.5 բաժնում:
18. Փաթեթվածքի բնութագիրը վերաբերում է որակի վերաբերյալ նորմատիվ փաստաթղթում նշելու համար ոչ պարտադիր տեղեկություններին: Փաթեթվածքի բնութագիրը նշելու անհրաժեշտության դեպքում այդ տեղեկատվությունը չպետք է հակասի դեղապատրաստուկի գրանցման դոսյեի 3-րդ մոդուլի 3.2.Р.7 բաժնին:
6. Մականշվածքը
19. Որակի վերաբերյալ նորմատիվ փաստաթղթի 6-րդ բաժնում անհրաժեշտ է նշել դեղապատրաստուկի գրանցման դոսյեի 1-ին մոդուլի 1.3.2 բաժնին կատարվող հղումը:
7. Պահման պայմանները
20. Պահման պայմանների մասին տեղեկությունները չպետք է հակասեն դեղապատրաստուկի գրանցման դոսյեի 3-րդ մոդուլի 3.2.Р.8 բաժնում պարունակվող տեղեկություններին:
21. Պահման պայմանների նկարագրությանը ներկայացվող ընդհանուր պահանջները բերված են հրահանգին ներկայացվող պահանջների թիվ 6 հավելվածում:
8. Պիտանիության ժամկետը (պահման ժամկետը)
22. Որակի վերաբերյալ նորմատիվ փաստաթղթի 8-րդ բաժնում ներառվող տեղեկությունները չպետք է հակասեն դեղապատրաստուկի գրանցման դոսյեի 3-րդ մոդուլի 3.2.Р.8 բաժնում պարունակվող տեղեկություններին: Պիտանիության ժամկետների (պահման ժամկետների) նշմանը ներկայացվող ընդհանուր պահանջները բերված են հրահանգին ներկայացվող պահանջների 6.3 բաժնում:
III. Որակի վերաբերյալ նորմատիվ փաստաթղթի ձևակերպումը
23. Որակի վերաբերյալ նորմատիվ փաստաթղթի տեքստը պետք է լինի համառոտ, առանց կրկնությունների և բացառի երկակի մեկնաբանման հնարավորությունը: Տեքստում, նկարների և սխեմաների անվանումներում բառերի հապավում չի թույլատրվում, բացառություն են կազմում մասնագրում պարունակվող և Միության դեղագրքով սահմանված հապավումները։
Միության դեղագրքին հղումները հարկավոր է կատարել՝ նշելով «ԵԱՏՄԴ» նշագիրը:
Մասնագրում Միության դեղագրքի դեղագրքային ընդհանուր կամ մասնավոր հոդվածներին կատարվող հղումները նշելիս հարկավոր է բերել այդ հոդվածների համարները:
24. Դեղապատրաստուկի որակին ներկայացվող պահանջները շարադրելիս կիրառվում են հարկադրման իմաստ կրող բառեր (օրինակ՝ «պետք է», «հարկավոր է», «անհրաժեշտ է» և այլն), իսկ փորձարկման մեթոդիկաները նկարագրելիս՝ բայը հոգնակի թվի երրորդ դեմքով (օրինակ՝ «լուծում են», «զտում են», «տիտրում են» և այլն):
25. Եզրույթները, նշագրումները և սահմանումները պետք է համապատասխանեն Միության դեղագրքին և դեղամիջոցների շրջանառության ոլորտում Միության մարմինների ակտերին: Այլ եզրույթներ և նշագրումներ օգտագործելիս հարկավոր է որակի վերաբերյալ նորմատիվ փաստաթղթի տեքստում բերել դրանց սահմանումները:
26. Որակի վերաբերյալ նորմատիվ փաստաթղթի տեքստում չի թույլատրվում՝
ա) խոսակցական լեզվի դարձվածքների կիրառումը.
բ) միևնույն հասկացության համար իմաստով մոտ տարբեր եզրույթների (հոմանիշների), ինչպես նաև օտարերկրյա բառերի և եզրույթների կիրառումը՝ ռուսերենում համանշանակ բառերի և եզրույթների առկայության դեպքում.
գ) չափման միավորների նշագրումների կրճատումը, եթե դրանք օգտագործվում են առանց թվանշանների.
դ) բառերի փոխարինումը տառային նշագրումներով (բացառությամբ աղյուսակների և բանաձևերի).
ե) մաթեմատիկական նշանների կիրառումն առանց թվանշանների:
27. Միության դեղագրքում փորձարկումների ժամանակ կիրառվող ռեակտիվների, նյութերի, բուֆերային և ստանդարտ լուծույթների բնութագրերի նկարագրության առկայության դեպքում դրանց անվանումներն ընդգծվում են շեղատառով և անվանումից հետո դրվում է «Р» նշագիրը: Շեղատառով ընդգծվում են նաև Միության դեղագրքում նկարագրված տիտրված լուծույթների անվանումներն առանց «Р» նշագրի: Միության դեղագրքում այդ թվում՝ փորձարկումների ժամանակ կիրառվող լուծույթներ պատրաստելիս օգտագործվող ռեակտիվների, նյութերի բնութագրերի նկարագրության բացակայության դեպքում անվանումից հետո նշվում են դրանց որակավորումը և (կամ) գրացուցակային համարը և (կամ) դրանց որակը կանոնակարգող՝ արտադրողի փաստաթղթին կատարվող հղումը (արտադրողի անվանման նշումով): Փորձարկումների ժամանակ օգտագործվող ստանդարտ նմուշների համար պետք է նշվեն դրանց որակավորումը և արտադրողի անվանումը (եթե կիրառելի է):
28. Հաշվարկի բանաձևերը պետք է ներկայացվեն մանրամասն և կրճատ ձևերով և ուղեկցվեն դրանց մեջ նշված ֆիզիկական մեծությունների բացատրությամբ։ Ֆիզիկական մեծությունների նշագրումները պետք է ներկայացվեն Միության դեղագրքի պահանջներին համապատասխան: Հաշվարկի բանաձևի մի մասը տողադարձել չի թույլատրվում։
29. Որակի վերաբերյալ նորմատիվ փաստաթղթում նշված ֆիզիկական մեծությունների չափման համար կիրառվում են Միավորների միջազգային համակարգով (ՍԻ) նախատեսված չափման միավորները և դրանց հավասար օգտագործվող չափման միավորները։
30. Որակի վերաբերյալ նորմատիվ փաստաթղթի տեքստը ձևակերպվում է՝ հաշվի առնելով կարգաբերման հետևյալ պարամետրերը՝
դաշտերի չափսերը՝ ձախ դաշտը՝ 30 մմ, աջ դաշտը՝ 15 մմ, վերևի և ներքևի դաշտերը՝ 20 մմ.
պարբերության տողագլուխը՝ 12,5 մմ.
տառատեսակը՝ Times New Roman՝ 14 տառաչափի (որակի վերաբերյալ նորմատիվ փաստաթղթի համարի համար՝ 16)։ Աղյուսակներում տառատեսակի չափսը թույլատրվում է փոքրացնել մինչև 12-ը:
Դեղապատրաստուկի վերնագրերը և անվանումն սկսվում են մեծատառով և առանձնացվում են կիսաթավ տառատեսակով:
Որակի վերաբերյալ նորմատիվ փաստաթղթի հիմնական տեքստը տպվում է 1,5 միջտողային միջակայքով, տեքստը մասնագրում և ծանոթագրություններում՝ 1 միջտողային միջակայքով, տեքստը վերնագրերում և դեղապատրաստուկի որակական և քանակական կազմի նկարագրության մեջ՝ 1 միջտողային միջակայքով (տարբեր անվանումներ նշելու դեպքում՝ 1,5 միջտողային միջակայքով):
31. Որակի վերաբերյալ նորմատիվ փաստաթղթի էջերը պետք է համարակալվեն: Ընդ որում, առաջին էջը չի համարակալվում:
Յուրաքանչյուր էջի վերին աջ անկյունում անհրաժեշտ է նախատեսել դաշտ՝ որակի վերաբերյալ նորմատիվ փաստաթղթի համարակալման համար:
32. Որակի վերաբերյալ նորմատիվ փաստաթղթում փոփոխություններ կատարելու դեպքում անհրաժեշտ է անդամ պետության լիազորված մարմին ներկայացնել որակի վերաբերյալ նորմատիվ փաստաթղթի նախագծի խմբագրված տարբերակը՝ հաշվի առնելով առանց դրանք ընդգծելու կատարված փոփոխությունները և բոլոր կատարվող փոփոխությունների հետագծման համար գրախոսման ռեժիմում փոփոխությունների ընդգծմամբ որակի վերաբերյալ նորմատիվ փաստաթղթի նախագծի խմբագրված տարբերակը: Հաստատման ենթակա է փոփոխությունների կատարման արդյունքներով համաձայնեցված՝ որակի վերաբերյալ նորմատիվ փաստաթղթի նախագիծը:
|
ՀԱՎԵԼՎԱԾ ԹԻՎ 1 Դեղապատրաստուկի որակի վերաբերյալ նորմատիվ փաստաթուղթ կազմելու ձեռնարկի |
ՊԱՀԱՆՋՆԵՐ
քիմիական սինթեզի միջոցով ստացված ակտիվ դեղագործական բաղադրամասերի և դրանք պարունակող դեղապատրաստուկների մասնագրերի կազմմանը ներկայացվող (ներառյալ վերլուծական մեթոդիկաները և ընդունելիության չափորոշիչները)
I. Ընդհանուր բնութագիրը
1. Սույն պահանջները պարունակում են ակտիվ դեղագործական բաղադրամասերի և (կամ) դեղապատրաստուկների մասնագրերի մշակման, այդ թվում՝ քիմիական սինթեզի միջոցով ստացված ակտիվ դեղագործական բաղադրամասերի և դրանք պարունակող դեղապատրաստուկների ընդունելիության չափորոշիչների (թույլատրելի նորմերի) մշակման ու հիմնավորման և վերլուծական մեթոդիկաների ընտրության նկատմամբ մոտեցումների նկարագրությունը:
2. Մասնագրով նախատեսվում է չափորոշիչների ամբողջություն, որոնց պետք է համապատասխանեն ակտիվ դեղագործական բաղադրամասերը և (կամ) դեղապատրաստուկները՝ իրենց նպատակային նշանակության համար պիտանի համարվելու համար: Համապատասխանությունը մասնագրին նշանակում է, որ ակտիվ դեղագործական բաղադրամասը և (կամ) դեղապատրաստուկը համապատասխանում են մասնագրում բերված ընդունելիության չափորոշիչներին՝ պայմանով, որ փորձարկումներն անցկացվել են դրանում նշված վերլուծական մեթոդիկաների համաձայն: Մասնագրերը որակի այն առանցքային ստանդարտներն են, որոնք արտադրողը դեղապատրաստուկը գրանցելիս առաջարկում և հիմնավորում է:
Մասնագրերն ակտիվ դեղագործական բաղադրամասերի և (կամ) դեղապատրաստուկների հսկողության այն ընդհանուր ռազմավարության տարրերից են, որը մշակվել է դրանց որակը և բնութագրերի մշտականությունն ապահովելու նպատակով։ Այդ ռազմավարության մյուս տարրերը ներառում են դեղապատրաստուկի մշակման գործընթացում ակտիվ դեղագործական բաղադրամասերի, միջանկյալ արտադրանքի և (կամ) դեղապատրաստուկների (այսուհետ՝ արտադրանք) բոլոր բնութագրերի մանրակրկիտ սահմանումը, ինչպես նաև Եվրասիական տնտեսական հանձնաժողովի խորհրդի 2016 թվականի նոյեմբերի 3-ի թիվ 77 որոշմամբ հաստատված՝ Եվրասիական տնտեսական միության պատշաճ արտադրական գործունեության կանոնների (այսուհետ՝ Պատշաճ արտադրական գործունեության կանոններ) խստագույն պահպանումը (օրինակ՝ համապատասխան տարածքներ և սարքավորումներ, դեղապատրաստուկի արտադրության վալիդացված գործընթաց, վալիդացված վերլուծական մեթոդիկաներ, ելանյութերի և հումքի փորձարկում, ներարտադրական փորձարկումներ, կայունության փորձարկում և այլն)։
Մասնագրերը նախատեսված են ակտիվ դեղագործական բաղադրամասի և դեղապատրաստուկի որակի հաստատման համար: Դրանց նպատակը բնութագրերի ամբողջական սահմանումը չէ և հետևաբար, դրանք պետք է հիմնվեն ակտիվ դեղագործական բաղադրամասի և դեղապատրաստուկի անվտանգության և արդյունավետության ապահովման համար դրա պիտանիությունը հաստատող բնութագրերի վրա։
II. Կիրառման ոլորտը
3. Ակտիվ դեղագործական բաղադրամասերի և (կամ) դեղապատրաստուկների որակը որոշվում է մշակման մակարդակով, ներարտադրական հսկողությամբ, Պատշաճ արտադրական գործունեության կանոնների պահպանման նկատմամբ հսկողությամբ, արտադրության գործընթացի վալիդացմամբ, ինչպես նաև մշակման և արտադրության ընթացքում դրանց համար կիրառվող մասնագրերով: Սույն պահանջներով սահմանվում են մասնագրի կազմման նկատմամբ մոտեցումները, այսինքն՝ այն փորձարկումների, մեթոդիկաների և ընդունելիության չափորոշիչների նկատմամբ մոտեցումները, որոնք թողարկման պահին և պիտանիության ժամկետի (պահման ժամկետի) ամբողջ ընթացքում ապահովում են ակտիվ դեղագործական բաղադրամասի և դեղապատրաստուկի որակը: Մասնագրերն ակտիվ դեղագործական բաղադրամասերի և դեղապատրաստուկների որակի ապահովման համակարգի մաս են կազմում:
4. Սույն պահանջները կիրառվում են գրանցման փուլում գտնվող դեղապատրաստուկների (այդ թվում՝ դրանց կազմի մեջ մտնող ակտիվ դեղագործական բաղադրամասերի) առնչությամբ։ Սույն պահանջներում չեն դիտարկվում կլինիկական մշակման փուլում գտնվող ակտիվ դեղագործական բաղադրամասերը և (կամ) դեղապատրաստուկները:
Թույլատրվում է սույն պահանջները կիրառել սինթետիկ և կիսասինթետիկ հակաբիոտիկների և ցածր մոլեկուլյար սինթետիկ պեպտիդների նկատմամբ, սակայն սույն պահանջների դրույթները բավարար չեն՝ բարձր մոլեկուլյար պեպտիդների և պոլիպեպտիդների, ինչպես նաև կենսատեխնոլոգիական (կենսաբանական) պատրաստուկների մասնագրերի պատշաճ նկարագրության համար։
Ռադիոդեղագործական պատրաստուկները, ֆերմենտման արգասիքները, օլիգոնուկլեոտիդները, դեղաբուսական պատրաստուկները և կենդանական ու բուսական ծագման չմշակված պատրաստուկները սույն պահանջներում չեն դիտարկվում։
5. Սույն պահանջներում բերվում են ցուցումներ ընդունելիության այն չափորոշիչների առնչությամբ, որոնք անհրաժեշտ է մշակել բոլոր ակտիվ դեղագործական բաղադրամասերի և (կամ) դեղապատրաստուկների համար, այսինքն՝ ընդունելիության համապարփակ չափորոշիչների, ինչպես նաև առանձին ակտիվ դեղագործական բաղադրամասերի և (կամ) դեղապատրաստուկների համար նախատեսված ընդունելիության հատուկ չափորոշիչների վերաբերյալ։ Սույն պահանջները հարկավոր է դիտարկել որպես մասնագրեր կազմելու և ընդունելիության չափորոշիչներ ընտրելու մասին հիմնական ձեռնարկ։ Ընդ որում, նոր վերլուծական տեխնոլոգիաների և առկա տեխնոլոգիաների ձևափոխված տարբերակներն ի հայտ գալու դեպքում, եթե առկա է բավարար հիմնավորում, ապա անհրաժեշտ է օգտագործել նաև դրանց տվյալները:
6. Սույն պահանջներում դիտարկվում են հետևյալ դեղաձևերը՝
ա) ներքին ընդունման համար պինդ դեղաձևեր.
բ) ներքին ընդունման համար հեղուկ դեղաձևեր.
գ) արտաաղիքային (պարենտերալ) կիրառման դեղաձևեր (մեծ և փոքր ծավալների):
7. Սույն պահանջների 6-րդ կետում նշված դեղաձևերը ծառայում են որպես մոդելներ, որոնք թույլատրվում է կիրառել այլ դեղաձևերի նկատմամբ։ Այլ դեղաձևերի (օրինակ՝ շնչառման դեղաձևեր (փոշիներ, լուծույթներ և այլն), տեղային կիրառման դեղաձևեր (կրեմներ, քսուքներ, գելեր) և վերմաշկային դեղաձևեր) մասնագրեր կազմելիս հարկավոր է դիմել սույն պահանջներում նկարագրված մոտեցումների ընդլայնմանը:
8. Սույն պահանջներում ներկայացված է յուրաքանչյուր մոտեցման համառոտ նկարագրությունը և նշված են այն հանգամանքները, որոնց դեպքում դրանք կիրառելի են: Այդ հայեցակարգերի կիրառմանն առնչվող առաջարկությունները պետք է հիմնավորվեն հայտատուի կողմից և, նախքան թողարկումը՝ համաձայնեցվեն Եվրասիական տնտեսական միության անդամ պետության լիազորված մարմնի հետ (այսուհետ համապատասխանաբար՝ Միություն, անդամ պետություն):
III. Սահմանումները
9. Սույն պահանջների նպատակներով գործածվում են հասկացություններ, որոնք ունեն հետևյալ իմաստը.
արագ լուծվող դեղապատրաստուկ՝ անհապաղ ձերբազատմամբ ներքին ընդունման համար նախատեսված պինդ դեղապատրաստուկը համարվում է արագ լուծվող, եթե դեղագործական բաղադրամասի տրված պարունակության առնվազն 80 %-ը լուծվում է 15 րոպեի ընթացքում հետևյալ միջավայրերից յուրաքանչյուրում՝ pH 1,2, 4,5 և 6,8-ի դեպքում.
արագ լուծվող դեղապատրաստուկ՝ անհապաղ ձերբազատմամբ ներքին ընդունման համար նախատեսված պինդ դեղապատրաստուկը համարվում է արագ լուծվող, եթե դեղագործական բաղադրամասի տրված պարունակության առնվազն 80 %-ը լուծվում է 15 րոպեի ընթացքում հետևյալ միջավայրերից յուրաքանչյուրում՝ pH 1,2, 4,5 և 6,8-ի դեպքում.
ներարտադրական փորձարկումներ՝ դեղագործական բաղադրամասի և (կամ) դեղապատրաստուկի արտադրության գործընթացում անցկացվող, սակայն նախքան արտադրանքը շրջանառության մեջ բաց թողնելն անցկացվող համալիր փորձարկումներում չներառված փորձարկումներ.
համակցված պատրաստուկ՝ մեկից ավելի դեղագործական բաղադրամաս պարունակող դեղապատրաստուկ.
անհապաղ ձերբազատում՝ աղեստամոքսային պարունակության մեջ դեղապատրաստուկի լուծվելու գործընթաց՝ առանց դրա լուծման կամ աբսորբման երկարաձգման կամ երկարատևության միտման.
հետաձգված (երկարաձգված) ձերբազատում՝ անմիջականորեն ներքին ընդունումից հետո ժամանակի հետ չհամընկնող պահին դեղագործական բաղադրամասի ձերբազատում.
բազմաձևություն (պոլիմորֆիզմ)՝ միևնույն դեղագործական բաղադրամասի՝ տարբեր բյուրեղային ձևերում, այդ թվում՝ սոլվատացման կամ հիդրատացման (կեղծ պոլիմորֆներ) արգասիքների տեսքով և ամորֆ ձևերում գտնվելը.
դեգրադացման արգասիք (տարրալուծման արգասիք)՝ ժամանակի ընթացքում և (կամ) լուսավորության, ջերմաստիճանի, pH-ի, խոնավության և այլնի ներգործությամբ կամ օժանդակ նյութի և (կամ) փաթեթավորման (խցանափակման) համակարգի հետ փոխազդեցությամբ դեղագործական բաղադրամասի մոլեկուլի քիմիական փոփոխության հետևանքով առաջացող մոլեկուլ.
երկարատև ձերբազատում՝ ներմուծումից հետո տևական ժամանակահատվածի ընթացքում դեղագործական բաղադրամասի ձերբազատման գործընթաց.
լուծիչ՝ դեղագործական բաղադրամասի սինթեզի կամ դեղապատրաստուկի արտադրման ժամանակ լուծույթների և կախույթների պատրաստման համար որպես միջավայր (կրիչ) օգտագործվող անօրգանական կամ օրգանական հեղուկ.
ռացեմատ՝ օպտիկական ակտիվություն չունեցող՝ երկու էնանտիոմերների էկվիմոլյար (համամոլեկուլային) քանակների խառնուրդ (պինդ, հեղուկ, գազանման) կամ լուծույթ.
սպեցիֆիկ փորձարկում՝ որոշակի դեղագործական բաղադրամասերի և (կամ) որոշակի դեղապատրաստուկների նկատմամբ՝ կախված դրանց առանձնահատկություններից և (կամ) նպատակային նշանակությունից, կիրառելի համարվող փորձարկում.
ստանդարտ նմուշ (ստանդարտ նյութ)՝ քանակական որոշման, նույնականացման կամ մաքրության փորձարկման ժամանակ որպես ստանդարտ (էտալոն) օգտագործվող նյութ.
համապարփակ փորձարկում՝ բոլոր դեղագործական բաղադրամասերի և (կամ) բոլոր դեղապատրաստուկների նկատմամբ հնարավոր կիրառելի համարվող փորձարկում (օրինակ՝ նկարագրման, նույնականացման, քանակական որոշման և խառնուկների որոշման ժամանակ կատարվող փորձարկումներ).
ջրում լավ լուծելի դեղագործական բաղադրամասեր՝ pH 1,2-6,8 ընդգրկույթում 250 մլ-ից պակաս կամ հավասար «նյութի դոզա/նյութի լուծելիություն» հարաբերակցությամբ դեղագործական բաղադրամասեր (օրինակ՝ А միացությունն ունի 37 ±0,5 °С ջերմաստիճանում և pH 6,8-ի դեպքում 1 մգ/մլ-ին հավասար նվազագույն լուծելիություն, ներկայացված է երեք դոզավորմամբ՝ 100, 200 և 400 մգ: Այդպիսի դեղապատրաստուկը համարվում է քիչ լուծելի, քանի որ դրա «նյութի դոզա/նյութի լուծելիություն» հարաբերակցությունը կազմում է 400 մլ (400 մգ՝ 1 մգ/մլ = 400 մլ) և դրանով իսկ գերազանցում է 250 մլ-ը).
քիրալային՝ հայելային անդրադարձման վերադրման ժամանակ չհամընկնող, կիրառվում է մոլեկուլների, կոնֆորմացիաների և մակրոսկոպիկ օբյեկտների (օրինակ՝ բյուրեղների) նկատմամբ: Եզրույթը նաև տարածվում է այն նյութերի նմուշների վրա, որոնց մոլեկուլները քիրալային են, նույնիսկ եթե մոլեկուլների մակրոսկոպիկ բազմությունը ռացեմատ է.
էնանտիոմերներ՝ իզոմերներ, որոնք ունեն նույն կազմությունը և քիմիական կառուցվածքը, սակայն տարբերվում են մոլեկուլում ատոմների տարածական դասավորությամբ և անհամատեղելի հայելային անդրադարձումներ են:
Սույն պահանջների նպատակներով «խառնուկ» հասկացությունը կիրառվում է Պատշաճ արտադրական գործունեության կանոններում սահմանված իմաստով, «ընդունելիության չափորոշիչներ» հասկացությունը կիրառվում է Դեղաբուսական պատրաստուկների որակի ձեռնարկում (Եվրասիական տնտեսական հանձնաժողովի կոլեգիայի 2018 թվականի մայիսի 10-ի հանձնարարականի թիվ 6 հավելված) սահմանված իմաստով, «մոդիֆիկացված ձերբազատում» հասկացությունը կիրառվում է Ներքին ընդունման համար նախատեսված մոդիֆիկացված ձերբազատմամբ դեղապատրաստուկների որակի ձեռնարկում (Եվրասիական տնտեսական հանձնաժողովի կոլեգիայի 2018 թվականի փետրվարի 16-ի հանձնարարականի թիվ 2 հավելված) սահմանված իմաստով:
IV. Փորձարկումների տեսակներ
1. Պարբերական (ընտրովի) փորձարկումներ
10. Պարբերական (ընտրովի) փորձարկումներն անցկացվում են դեղապատրաստուկը շրջանառության մեջ բաց թողնելիս ակտիվ դեղագործական բաղադրամասերի և (կամ) դեղապատրաստուկի նախօրոք ընտրված սերիաների (այսուհետ՝ սերիաներ) վրա և (կամ) նախօրոք սահմանված ժամանակահատվածն անց (այլ ոչ թե յուրաքանչյուր սերիայի առնչությամբ): Ընդ որում, փորձարկումների չենթարկվող սերիաները նույնպես պետք է համապատասխանեն ակտիվ դեղագործական բաղադրամասի և (կամ) դեղապատրաստուկի համար նախատեսված բոլոր ընդունելիության չափորոշիչներին:
11. Պարբերական (ընտրովի) փորձարկումների անցկացումը փորձարկումների ոչ ամբողջական ծրագիր է և, հետևաբար, դրանք անհրաժեշտ է հիմնավորել և ներկայացնել անդամ պետության լիազորված մարմնի հաստատմանը՝ նախքան անցկացումն սկսելը: Նման մոտեցումը կիրառելի է, օրինակ, ներքին ընդունման համար նախատեսված պինդ դեղաձևերին առնչվող մնացորդային լուծիչների և մանրէաբանական մաքրության փորձարկումների նկատմամբ: Դեղապատրաստուկի գրանցման դոսյեն ներկայացնելիս հայտատուն մի շարք դեպքերում իր տրամադրության տակ ունի միայն սահմանափակ տվյալներ, այդ իսկ պատճառով նման մոտեցում հարկավոր է կիրառել հետգրանցումային փուլում: Եթե պարբերական (ընտրովի) փորձարկումների ժամանակ հայտնաբերվում է ընդունելիության հաստատված չափորոշիչներին որևէ անհամապատասխանություն, ապա այդ մասին անհրաժեշտ է պատշաճորեն ծանուցել անդամ պետությունների լիազորված մարմիններին: Եթե այդ անհամապատասխանությունները վկայում են ռուտինային փորձարկումների վերականգնման անհրաժեշտության մասին, ապա հարկավոր է վերադառնալ թողարկման ժամանակ յուրաքանչյուր սերիային առնչվող փորձարկումներին:
2. Թողարկման ժամանակ և պիտանիության ժամկետի (պահման ժամկետի) ընթացքում ընդունելիության չափորոշիչները
12. Թողարկման ժամանակ և պիտանիության ժամկետի (պահման ժամկետի) ընթացքում մասնագրերի համար ընդունելիության չափորոշիչների տարբերության հետ կապված մոտեցումը կիրառելի է միայն դեղապատրաստուկների համար։ Այն նախատեսում է դեղապատրաստուկի թողարկման ժամանակ ընդունելիության առավել խիստ չափորոշիչների սահմանումը՝ պիտանիության ժամկետի (պահման ժամկետի) ընթացքում կիրառվող ընդունելիության չափորոշիչների հետ համեմատած: Նման մոտեցում կիրառելու համար՝ որպես ցուցանիշների օրինակներ, կարող են ծառայել քանակական որոշումը և հարակից խառնուկները:
13. Հայտատուն իրավասու է նախատեսելու թողարկման պահին ընդունելիության չափորոշիչների սեփական՝ առավել խիստ սահմաններ՝ վստահ լինելու համար, որ դեղապատրաստուկի որակը պիտանիության ժամկետի (պահման ժամկետի) ամբողջ ընթացքում կմնա ընդունելիության կանոնակարգված չափորոշչի սահմաններում։
3. Ներարտադրական փորձարկումներ
14. Մասնագրում չեն ներառվում այն ներարտադրական փորձարկումները, որոնք օգտագործվում են տվյալ տեխնոլոգիական գործընթացի համար սահմանված՝ շահագործման պարամետրերի ընդգրկույթի սահմաններում տեխնոլոգիական գործընթացի պարամետրերի շտկման համար (օրինակ՝ այն հաբերի միջուկների պնդության և փխրունության փորձարկումները, որոնք պետք է ունենան պատվածք, և առանձին հաբերի զանգվածի որոշման փորձարկումները):
15. Արտադրության ընթացքում անցկացվող կոնկրետ ներարտադրական փորձարկումները թույլատրվում է կիրառել որպես մասնագրի պահանջներին համապատասխանության հաստատման համար բավարար փորձարկումներ, եթե նմանատիպ փորձարկումները ներառված են մասնագրում, իսկ ընդունելիության չափորոշիչը նույնական է թողարկման ժամանակ կիրառվող մասնագրում սահմանված պահանջին կամ ավելի խիստ է (օրինակ՝ լուծույթի pH-ը):
16. Միևնույն ժամանակ այդ մոտեցումն անհրաժեշտ է վալիդացնել՝ ապացուցելու համար այն, որ ստացման համար պլանավորվող արտադրանքի ֆունկցիոնալ բնութագրերը կամ արտադրության ընթացքում դրա փորձարկումների արդյունքները չեն փոփոխվել պատրաստի արտադրանքի նկատմամբ:
4. Նախագծման (դիզայնի) և մշակման հարցերը
17. Մասնագրերն անհրաժեշտ է կազմել ակտիվ դեղագործական բաղադրամասի և (կամ) դեղապատրաստուկի մշակման ընթացքում կուտակված փորձի և տվյալների հիման վրա: Այդ տվյալների հիման վրա կարելի է առաջարկներ ներկայացնել կոնկրետ փորձարկումների բացառման, ավելացման կամ փոխարինման շուրջ: Օրինակ՝ բացառել՝
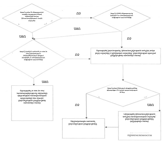
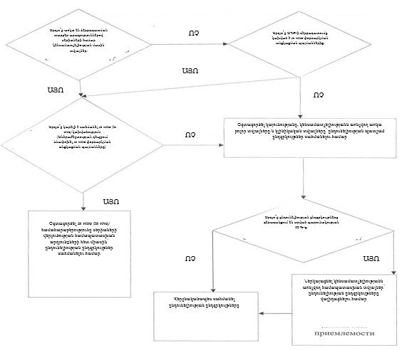
ա) ակտիվ դեղագործական բաղադրամասերի և (կամ) պինդ դեղաձևերի համար մանրէաբանական մաքրության փորձարկումները, որոնք մշակման ընթացքում հաստատել են միկրոօրգանիզմների կենսունակությունը և աճը պահպանելու անկարողությունը (թիվ 1 և 2 լուծումների սխեմաներ).
բ) փաթեթվածքից լուծամզվող նյութերի որոշումը, եթե ապացուցվել է վերարտադրելի արդյունքների օգնությամբ, որ լուծամզվող նյութերը դեղապատրաստուկում չեն հայտնաբերվում կամ դրանց պարունակությունը բավարարում է ընդունելի չափորոշիչները և անվտանգության պահանջները.
գ) մասնիկների չափսի որոշման փորձարկումը՝ պայմանավորված արտադրանքի ֆունկցիոնալ բնութագրերի համար դրանց նշանակալիությամբ (կարելի է անցկացնել որպես արտադրության ընթացքում կամ թողարկման ժամանակ անցկացվող փորձարկումներ):
18. Ջրում լավ լուծելի ակտիվ դեղագործական բաղադրամասեր պարունակող անհապաղ ձերբազատմամբ ներքին ընդունման պինդ դեղաձևերի լուծման փորձարկումը թույլատրվում է փոխարինել տրոհելիության փորձարկմամբ, եթե մշակման ընթացքում այդ դեղապատրաստուկները դրսևորել են դեղագործական բաղադրամասի մշտական արագ ձերբազատում (թիվ 3(1) և 3(2) լուծումների սխեմաներ):
5. Դեղապատրաստուկի գրանցման դոսյեն ներկայացնելիս որակի վերաբերյալ տվյալների սահմանափակ լինելու խնդիրները
19. Դեղապատրաստուկի գրանցման դոսյեն ներկայացնելու պահին դրա որակի վերաբերյալ տվյալները սահմանափակ են լինում, ինչն ազդում է ընդունելիության չափորոշիչների սահմանման գործընթացի վրա: Դրա հետ կապված՝ որոշակի ակտիվ դեղագործական բաղադրամասի և (կամ) դեղապատրաստուկի արտադրման ժամանակ փորձի կուտակմանը զուգընթաց պահանջվում է ընդունելիության չափորոշիչների (օրինակ՝ սպեցիֆիկ խառնուկի պարունակության ընդունելիության չափորոշիչների) վերանայում։ Դեղապատրաստուկի գրանցման դոսյեն ներկայացնելու պահին ընդունելիության չափորոշիչները հարկավոր է սահմանել դեղապատրաստուկի պահանջվող անվտանգությունը և արդյունավետությունն ապահովելու անհրաժեշտության հիման վրա:
20. Փորձարկումների և ընդունելիության չափորոշիչների հաստատման պահին դեղապատրաստուկի որակի միայն սահմանափակ տվյալների առկայության դեպքում նախկինում հաստատված փորձարկումները և ընդունելիության չափորոշիչներն անհրաժեշտ է վերանայել տեղեկությունների կուտակմանը զուգընթաց՝ հաշվի առնելով անհրաժեշտության դեպքում փորձարկումների և ընդունելիության չափորոշիչների ձևափոխումը: Թույլատրվում է սահմանել ինչպես պակաս, այնպես էլ ավելի խիստ ընդունելիության չափորոշիչներ:
6. Ըստ պարամետրերի թողարկումը
21. Ըստ պարամետրերի թողարկումը, որպես թողարկման ժամանակ ռուտինային փորձարկումներին այլընտրանք, թույլատրվում է կիրառել սահմանափակ դեպքերում և բացառապես անդամ պետության լիազորված մարմնից հավանություն ստանալու պայմանով (օրինակ՝ վերջնական (տերմինալային) մանրէազերծման ենթարկվող դեղապատրաստուկների համար մանրէազերծության փորձարկման փոխարինումը՝ ըստ պարամետրերի դրանց թողարկմամբ)։ Մանրէազերծության փորձարկումն ըստ պարամետրերի թողարկմամբ փոխարինելու դեպքում յուրաքանչյուր սերիայի թողարկում իրականացվում է որոշակի պարամետրերի (դեղապատրաստուկի արտադրման ընթացքում տերմինալային մանրէազերծման ջերմաստիճանի, ճնշման և փուլերի (փուլի) տևողության) մշտադիտարկման բավարար արդյունքների հիման վրա։ Այս պարամետրերը, որպես կանոն, կարելի է վերահսկել և չափել ավելի մեծ ճշգրտությամբ, ուստի մանրէազերծության ապահովման դեպքում դրանք ավելի հուսալի են, քան վերջնական արտադրանքի մանրէազերծության փորձարկումը։ Ըստ պարամետրերի՝ թողարկման ծրագրում թույլատրվում է ներառել համապատասխան լաբորատոր փորձարկումներ (օրինակ՝ քիմիական կամ ֆիզիկական ցուցիչի կիրառում)։
Նախքան թողարկումն ըստ պարամետրերի ներդնելը՝ մանրէազերծման գործընթացն անհրաժեշտ է պատշաճորեն վալիդացնել։ Հարկավոր է նաև հաստատել վալիդացված վիճակի պահպանումը՝ սահմանված ժամանակահատվածն անց վերավալիդացում անցկացնելու միջոցով։ Ըստ պարամետրերի թողարկում իրականացնելիս անհրաժեշտ է մասնագրում ներառել անուղղակիորեն վերահսկվող որակի ցուցանիշը (օրինակ՝ մանրէազերծությունը), ինչպես նաև՝ դրա հետ կապված վերլուծական մեթոդիկային կատարվող հղումը։
7. Փորձարկումների այլընտրանքային մեթոդիկաները
22. Փորձարկումների այլընտրանքային մեթոդիկաները թույլատրվում է օգտագործել որակի ցուցանիշը որոշելու համար, եթե դրանք թույլ են տալիս ակտիվ դեղագործական բաղադրամասի և (կամ) դեղապատրաստուկի որակը վերահսկել նույն չափով, ինչ պաշտոնապես հաստատված մեթոդիկան, կամ ավելի մեծ չափով։ Օրինակ՝ այն հաբերի համար, որոնք, ինչպես արդեն ապացուցվել է, չեն տարրալուծվում արտադրման ընթացքում, թողարկման որակի վերահսկման նպատակով թույլատրվում է կիրառել սպեկտրալուսաչափական, այլ ոչ թե պաշտոնապես հաստատված քրոմատագրական մեթոդիկան։ Այնուամենայնիվ, դեղապատրաստուկի պիտանիության ժամկետի (պահման ժամկետի) ընթացքում ընդունելիության չափորոշիչներին համապատասխանության հավաստման նպատակով անհրաժեշտ է կիրառել քրոմատագրական մեթոդիկան։
8. Դեղագրքային փորձարկումները և ընդունելիության չափորոշիչները
23. Միության դեղագրքում, իսկ դրանում բացակայության դեպքում՝ անդամ պետությունների դեղագրքերում ներկայացված են որոշակի մեթոդիկաներ (այսուհետ՝ դեղագրքային մեթոդիկաներ) կամ դրանց կատարվող հղումներ։ Բոլոր դեպքերում (եթե չի ներկայացվել այլ հիմնավորում) հարկավոր է կիրառել դեղագրքային մեթոդիկաները։
9. Զարգացող տեխնոլոգիաներ
24. Քանի որ անընդհատ մշակվում են նոր վերլուծական տեխնոլոգիաներ, և փոփոխություններ են կատարվում առկա տեխնոլոգիաներում, հարկավոր է օգտագործել զարգացող տեխնոլոգիաներ, եթե դրանք թույլ են տալիս ապահովել որակի լրացուցիչ երաշխիք, կամ դրանց կիրառումը հիմնավորված է դեղապատրաստուկի որակի կամ անվտանգության ապահովման տեսանկյունից այլ պատճառներով։
10. Ակտիվ դեղագործական բաղադրամասի ազդեցությունը դեղապատրաստուկի մասնագրերի վրա
25. Որպես կանոն, անհրաժեշտություն չկա անցկացնել դեղապատրաստուկի փորձարկումներ՝ ըստ որակի այնպիսի ցուցանիշների, որոնք բնորոշ են բացառապես ակտիվ դեղագործական բաղադրամասերին։ Օրինակ՝ չի պահանջվում դեղապատրաստուկը փորձարկել այն խառնուկների առկայության մասով, որոնց վերահսկումն իրականացվում է ակտիվ դեղագործական բաղադրամասի մեջ, և որոնք կապված են սինթեզի գործընթացի հետ, այլ ոչ թե դեգրադացման արգասիքներ են։ Առավել մանրամասն տեղեկությունները ներկայացված են Եվրասիական տնտեսական հանձնաժողովի (այսուհետ՝ Հանձնաժողով) կողմից հաստատվող՝ դեղամիջոցներում խառնուկների ուսումնասիրման և մասնագրերում դրանց ներկայացվող պահանջների սահմանման կանոններում։
11. Ստանդարտ նմուշը
26. Ստանդարտ նմուշի որակը պետք է համապատասխանի դրա նշանակությանը։ Ստանդարտ նմուշը նպատակային նշանակության համար պիտանիության առնչությամբ հաճախ բնութագրում և գնահատում են լրացուցիչ մեթոդիկաների և մեթոդների օգնությամբ։ Քանակական որոշման փորձարկումներում օգտագործելու համար նախատեսված՝ ակտիվ դեղագործական բաղադրամասի ստանդարտ նմուշներում անհրաժեշտ է պատշաճորեն նույնականացնել և (կամ) վերահսկել խառնուկները և քանակական մեթոդիկայի օգնությամբ որոշել մաքրությունը։
V. Մասնագրերին ներկայացվող պահանջները
1. Մասնագրերի սահմանումը և հիմնավորումը
Մասնագրերի սահմանումը
27. Ի լրումն թողարկման ժամանակ անցկացվող փորձարկումների՝ մասնագրում թույլատրվում է ներառել արտադրության ընթացքում անցկացվող փորձարկումների, պարբերական (ընտրովի) փորձարկումների և այլ՝ ոչ միշտ ըստ սերիաների անցկացվող փորձարկումների ցանկը։ Նման իրավիճակներում հայտատուն պետք է նշի, թե որ փորձարկումներն են անցկացվում ըստ սերիաների, իսկ որոնք՝ ոչ։ Ընդ որում, անհրաժեշտ է նշել և հիմնավորել փորձարկումների ընտրությունն ու հաճախականությունը։ Ակտիվ դեղագործական բաղադրամասը և (կամ) դեղապատրաստուկը փորձարկումների ենթարկվելու դեպքում պետք է բավարարեն ընդունելիության չափորոշիչները։ Դեղապատրաստուկի գրանցման դոսյեն հաստատելուց հետո մասնագրում փոփոխությունների կատարման համար, փոփոխությունների տեսակից կախված, կարող է պահանջվել անդամ պետության լիազորված մարմնի կողմից նախնական փորձաքննության անցկացում։
Մասնագրերի հիմնավորումը
28. Մասնագրի սկզբնական կազմման ժամանակ անհրաժեշտ է հիմնավորել առաջարկվող յուրաքանչյուր վերլուծական մեթոդիկա և ընդունելիության յուրաքանչյուր չափորոշիչ։ Հիմնավորելիս անհրաժեշտ է հղում կատարել մշակման վերաբերյալ համապատասխան տվյալներին, Միության դեղագրքի պահանջներին, իսկ դրանում բացակայության դեպքում՝ անդամ պետությունների դեղագրքերում առկա համապատասխան տվյալներին, թունաբանական և կլինիկական հետազոտություններում օգտագործված ակտիվ դեղագործական բաղադրամասերի և (կամ) դեղապատրաստուկների փորձարկումների արդյունքներին, ինչպես նաև կայունության արագացված և երկարաժամկետ հետազոտությունների արդյունքներին։ Բացի այդ, անհրաժեշտ է հաշվի առնել վերլուծական մեթոդիկայի հավանական փոփոխականության և դեղապատրաստուկի արտադրության գործընթացի հավանական փոփոխականության ընդունելի ընդգրկույթները։
29. Մասնագրերի հիմնավորումների նկատմամբ թույլատրվում է կիրառել այլ՝ սույն պահանջներում չնկարագրված մոտեցումներ։ Այդպիսի այլընտրանքային մոտեցումների կիրառման համար պահանջվում է հայտատուի հիմնավորումը։ Մասնագրերի հիմնավորման ժամանակ անհրաժեշտ է ղեկավարվել ակտիվ դեղագործական բաղադրամասի սինթեզի արդյունքներով ստացված և (կամ) դեղապատրաստուկի արտադրության գործընթացի տվյալներով։ Ընդ որում, որպես հիմնավորում, կարելի է դիտարկել կոնկրետ մեթոդիկայի կամ ընդունելիության կոնկրետ չափորոշչի տեսականորեն թույլատրելի սահմանները։ Սակայն, անկախ կիրառվող մոտեցումից, որպես հիմք են ծառայում փորձարարական փաստացի արդյունքները։
30. Մասնագրերը կազմելիս և հիմնավորելիս հարկավոր է հաշվի առնել կայունության հետազոտությունների ծրագրում ներառված սերիաների, ինչպես նաև գործընթացի մասշտաբավորման (վալիդացման) ժամանակ ստացված սերիաների փորձարկումների արդյունքները: Անհրաժեշտ է հատուկ վերլուծել կայունության հետազոտությունների համար օգտագործվող ելակետային սերիաների ուսումնասիրման արդյունքները։ Եթե պլանավորվում է օգտագործել մի քանի արտադրական հարթակ, ապա հիմնական փորձարկումների և ընդունելիության չափորոշիչների սկզբնական ընտրության ժամանակ թույլատրվում է հաշվի առնել այդ հարթակներում ստացված տվյալները։ Դա անհրաժեշտ է այն դեպքում, երբ տվյալ արտադրական հարթակում չկա ակտիվ դեղագործական բաղադրամասի և (կամ) դեղապատրաստուկի արտադրության բավարար սկզբնական փորձ։ Եթե փորձարկումների և ընդունելիության չափորոշիչների ընտրության համար օգտագործվում է 1 ներկայացուցչական արտադրական հարթակ, ապա մնացած հարթակներում արտադրված արտադրանքը պետք է համապատասխանի այդ չափորոշիչներին։
31. Ընդունելիության առանձին չափորոշիչները (մասնավորապես՝ ակտիվ դեղագործական բաղադրամասի և հարակից խառնուկների քանակական պարունակության արժեքները) հիմնավորելիս փորձարկումների արդյունքները հարկավոր է հնարավորինս ներկայացնել գրաֆիկական տեսքով։ Արդյունքներն այդ կերպ ներկայացնելու դեպքում անհրաժեշտ է մասնագրում ներառել դեղապատրաստուկի մշակման փուլում ստացված տվյալները, ինչպես նաև ակտիվ դեղագործական բաղադրամասի կամ դեղապատրաստուկի առաջարկվող արտադրության գործընթացի միջոցով արտադրված դեղապատրաստուկի սերիաների կայունության մասին առկա տվյալները։
32. Մասնագրից փորձարկման բացառումը հիմնավորելու դեպքում անհրաժեշտ է ղեկավարվել դեղապատրաստուկի արտադրության գործընթացի մշակման և վալիդացման մասին տվյալներով (եթե կիրառելի է)։
2. Համապարփակ փորձարկումները (ընդունելիության չափորոշիչները)
33. Սույն պահանջների 34-36-րդ կետերում նշված պահանջները կատարելիս անհրաժեշտ է նաև հաշվի առնել Եվրասիական տնտեսական հանձնաժողովի կոլեգիայի 2018 թվականի հուլիսի 17-ի թիվ 113 որոշմամբ հաստատված՝ Դեղամիջոցների փորձարկումների անցկացման վերլուծական մեթոդիկաների վալիդացման ձեռնարկի պահանջները։
Ակտիվ դեղագործական բաղադրամասերը
34. Հետևյալ փորձարկումներն ու այդ փորձարկումների արդյունքների գնահատման ընդունելիության չափորոշիչները կիրառելի են բոլոր ակտիվ դեղագործական բաղադրամասերի նկատմամբ.
ա) նկարագրություն. ակտիվ դեղագործական բաղադրամասի ֆիզիկական վիճակի (օրինակ՝ պինդ նյութ, հեղուկ) և գույնի որակական բնութագիր։ Եթե այս հատկություններից որևէ մեկը ակտիվ դեղագործական բաղադրամասի պահման ժամանակ փոփոխվում է, ապա այդ փոփոխությունն անհրաժեշտ է ուսումնասիրել և անհրաժեշտ միջոցներ ձեռնարկել՝ այն կանխելու կամ մասնագրում համապատասխանաբար արտացոլելու համար.
բ) նույնականացում. նույնականացման փորձարկումների միջոցով պետք է հնարավոր լինի լավագույնս տարբերակել կառուցվածքով մոտ միացությունները, որոնք, ամենայն հավանականությամբ, կարող են առկա լինել ակտիվ դեղագործական բաղադրամասի և (կամ) դեղապատրաստուկի մեջ։ Նույնականացման փորձարկումները պետք է սպեցիֆիկ լինեն ակտիվ դեղագործական բաղադրամասի համար (օրինակ՝ ինֆրակարմիր սպեկտրադիտում), միայն քրոմատագրական պահման ժամանակի օգնությամբ փորձարկումը սպեցիֆիկ չի համարվում։ Քրոմատագրական 2 մեթոդիկաների կիրառումը, որոնց դեպքում դետեկտորի միջոցով հայտնաբերվող նյութերի առանձնացումը հիմնված է տարբեր սկզբունքների վրա, կամ փորձարկումները մեկ մեթոդիկայում (օրինակ՝ ԲԱՀՔ/ՈՒՄ՝ դիոդային մատրիցով, ԲԱՀՔ/ԶՍ կամ ԳՔ/ԶՍ) միավորելն ընդունելի է համարվում։ Եթե ակտիվ դեղագործական բաղադրամասն աղ է, նույնականացման փորձարկումը պետք է սպեցիֆիկ լինի իոններից յուրաքանչյուրի համար։ Թույլատրվում է անցկացնել հենց աղի համար սպեցիֆիկ փորձարկում։ Օպտիկապես ակտիվ դեղագործական բաղադրամասերի համար հարկավոր է նախատեսել դրանց նույնականացման համար սպեցիֆիկ փորձարկման անցկացում կամ քիրալային միացության համար սպեցիֆիկ քանակական որոշում.
գ) քանակական որոշում. վերլուծվող նմուշում ակտիվ դեղագործական բաղադրամասի պարունակությունը որոշելու համար անհրաժեշտ է մասնագրում ներառել սպեցիֆիկ մեթոդիկա, որը թույլ է տալիս ստանալ կայուն արդյունքներ։ Շատ դեպքերում թույլատրվում է կիրառել միևնույն մեթոդիկան (օրինակ՝ ԲԱՀՔ-ը) ինչպես ակտիվ դեղագործական բաղադրամասի քանակական որոշման, այնպես էլ խառնուկների պարունակության որոշման համար։ Եթե ներկայացվել է քանակական որոշման ոչ սպեցիֆիկ մեթոդիկայի կիրառման հիմնավորում, ապա ընդհանուր սպեցիֆիկությունն ապահովելու համար անհրաժեշտ է կիրառել փորձարկումների հաստատող այլ մեթոդիկաներ։ Օրինակ՝ եթե ակտիվ դեղագործական բաղադրամասի քանակական որոշման համար կիրառվում է տիտրումը, ապա անհրաժեշտ է կիրառել քանակական որոշման և խառնուկի պարունակության համապատասխան փորձարկման համակցությունը.
դ) խառնուկներ. մասնագրում նշվում են օրգանական և անօրգանական խառնուկները, մնացորդային լուծիչները։ Մշակման ընթացքում ստացված տվյալների հիման վրա խառնուկների պարունակության էական սահմանների արտարկումը նկարագրված է լուծումների թիվ 1 սխեմայում։ Քանի որ դեղապատրաստուկի գրանցման դոսյեն ներկայացնելու պահին գործընթացի մշտականությունը գնահատելու համար տվյալները կարող են բավարար չլինել, չի թույլատրվում սահմանել ընդունելիության այնպիսի չափորոշիչներ, որոնք ընդգրկում են միայն դեղապատրաստուկի գրանցման դոսյեն ներկայացնելու պահին առկա սերիաների վերլուծության տվյալները։
Դեղապատրաստուկները
35. Հետևյալ փորձարկումներն ու այդ փորձարկումների արդյունքների գնահատման ընդունելիության չափորոշիչները կիրառելի են դեղապատրաստուկների բոլոր խմբերի համար՝
ա) նկարագրություն. մասնագրում բերվում է դեղաձևի արտաքին տեսքի որակական բնութագրերի նկարագրությունը (օրինակ՝ չափս, ձև եւ գույն)։ Եթե այս հատկություններից որևէ մեկը դեղապատրաստուկի արտադրման ընթացքում կամ դրա պահման ժամանակ փոփոխվում է, ապա այդ փոփոխությունն անհրաժեշտ է ուսումնասիրել և անհրաժեշտ միջոցներ ձեռնարկել՝ այն կանխելու կամ մասնագրում համապատասխանաբար արտացոլելու համար։ Ընդունելիության չափորոշիչները պետք է ներառեն դեղապատրաստուկի արտաքին տեսքը։ Եթե դեղապատրաստուկի պահման ժամանակ դրա գույնը փոխվում է, ապա մասնագրում անհրաժեշտ է ներառել քանակական գնահատման մեթոդիկան.
բ) նույնականացում. նույնականացման փորձարկումների միջոցով պետք է սահմանվի դեղապատրաստուկի մեջ ակտիվ դեղագործական բաղադրամասի իսկությունը, նաև հնարավոր լինի լավագույնս տարբերակելու կառուցվածքով մոտ միացությունները, որոնք ամենայն հավանականությամբ կարող են առկա լինել ակտիվ դեղագործական բաղադրամասի և (կամ) դեղապատրաստուկի բաղադրության մեջ։ Նույնականացման փորձարկումները պետք է սպեցիֆիկ լինեն ակտիվ դեղագործական բաղադրամասի համար (օրինակ՝ ինֆրակարմիր սպեկտրադիտում), միայն քրոմատագրական պահման ժամանակի օգնությամբ փորձարկումը սպեցիֆիկ չի համարվում։ Քրոմատագրական 2 մեթոդիկաների կիրառումը, որոնց դեպքում կառուցվածքով մոտ միացությունների առանձնացումը հիմնված է տարբեր սկզբունքների վրա, կամ փորձարկումները մեկ մեթոդիկայում (օրինակ՝ ԲԱՀՔ/ՈՒՄ՝ դիոդային մատրիցով, ԲԱՀՔ/ԶՍ կամ ԳՔ/ԶՍ) միավորելն ընդունելի է համարվում։
գ) քանակական որոշում. բոլոր դեղապատրաստուկների մասով նպատակային բաղադրիչի (նյութի) պարունակությունը որոշելու համար անհրաժեշտ է մասնագրում ներառել քանակական որոշման սպեցիֆիկ մեթոդիկա, որը թույլ է տալիս ստանալ կայուն արդյունքներ։ Շատ դեպքերում թույլատրվում է կիրառել միևնույն մեթոդիկան (օրինակ՝ ԲԱՀՔ-ը)՝ ինչպես ակտիվ դեղագործական բաղադրամասի քանակական որոշման, այնպես էլ խառնուկների պարունակության որոշման համար։ Դեղապատրաստուկներում ակտիվ դեղագործական բաղադրամասի քանակական որոշման համար թույլատրվում է օգտագործել պարունակության միատարրության փորձարկումների արդյունքները, եթե պարունակության միատարրությունը որոշելու համար օգտագործվող մեթոդներն ընդունելի են նաև քանակական որոշման համար։ Եթե ներկայացվել է քանակական որոշման ոչ սպեցիֆիկ մեթոդիկայի կիրառման հիմնավորում, ապա ընդհանուր սպեցիֆիկությունն ապահովելու համար անհրաժեշտ է կիրառել փորձարկումների հաստատող այլ մեթոդիկաներ։ Օրինակ՝ եթե ակտիվ դեղագործական բաղադրամասի քանակական որոշման համար կիրառվում է տիտրում, անհրաժեշտ է կիրառել քանակական որոշման և խառնուկի պարունակության համապատասխան փորձարկման համակցությունը։ Եթե քանակական որոշման ոչ սպեցիֆիկ մեթոդիկայի կիրառման դեպքում առկա են վերլուծության արդյունքների վրա օժանդակ նյութերի ազդեցության մասին տվյալներ, ապա անհրաժեշտ է կիրառել սպեցիֆիկ մեթոդիկա.
դ) խառնուկներ. մասնագրում նշվում են օրգանական և անօրգանական խառնուկները, դեգրադացման արգասիքները (տարրալուծման արգասիքները), մնացորդային լուծիչները։ Ակտիվ դեղագործական բաղադրամասի դեգրադացման ժամանակ առաջացող օրգանական խառնուկները և դեղապատրաստուկի արտադրման ընթացքում առաջացող խառնուկները ենթակա են հսկողության։ Հարկավոր է սահմանել դեգրադացման առանձին մասնագրված արգասիքների (տարրալուծման արգասիքների) պարունակության ընդունելի սահմանները, որոնք դեգրադացման ինչպես նույնականացված, այնպես էլ չնույնականացված արգասիքներ (տարրալուծման արգասիքներ) են, ինչպես նաև՝ դեգրադացման արգասիքների (տարրալուծման արգասիքների) գումարային պարունակության սահմանները։ Ակտիվ դեղագործական բաղադրամասի սինթեզի ընթացքում առաջացող խառնուկները, որպես կանոն, վերահսկվում են դրա փորձարկման փուլում և չեն ներառվում խառնուկների գումարի պարունակության սահմանի մեջ։ Եթե տեխնոլոգիական խառնուկը նաև դեգրադացման արգասիք (տարրալուծման արգասիք) է, ապա դրա պարունակությունն անհրաժեշտ է վերահսկել և ներառել դեգրադացման արգասիքների (տարրալուծման արգասիքների) գումարի պարունակության սահմանի մեջ։ Եթե պատշաճ վերլուծական մեթոդիկայի օգնությամբ միանշանակ ապացուցվել է, որ կոնկրետ դեղապատրաստուկի բաղադրության մեջ մտնող ակտիվ դեղագործական բաղադրամասը դեղապատրաստուկի գրանցման դոսյեում նշված պահման կոնկրետ պայմաններում դեգրադացման չի ենթարկվում, ապա այդ դեղապատրաստուկի գրանցումից հետո, լիազորված մարմնի հետ համաձայնեցմամբ, թույլատրվում է կրճատել դեգրադացման արգասիքների (տարրալուծման արգասիքների) պարունակության որոշման փորձարկումների ծավալը կամ այն հանել մասնագրից։
36. Լուծումների թիվ 2 սխեմայում նկարագրված է մշակման ընթացքում ստացված տվյալների հիման վրա դեգրադացման արգասիքների (տարրալուծման արգասիքների) պարունակության էական սահմանների արտարկումը։ Դեղապատրաստուկի գրանցման դոսյեն ներկայացնելու պահին դեղապատրաստուկի արտադրության գործընթացի մշտականությունը գնահատելու համար տվյալները կարող են բավարար չլինել: Դրա հետ կապված՝ թույլատրվում է չսահմանել ընդունելիության այնպիսի չափորոշիչներ, որոնք ընդգրկում են միայն դեղապատրաստուկի գրանցման դոսյեն ներկայացնելու պահին առկա սերիաների վերլուծության տվյալները։
3. Սպեցիֆիկ փորձարկումները (ընդունելիության չափորոշիչները)
37. Սույն պահանջների 34-36-րդ կետերում նշված համապարփակ փորձարկումներից բացի՝ առանձին ակտիվ դեղագործական բաղադրամասերի և (կամ) դեղապատրաստուկների մասով պահանջվում է անցկացնել սույն բաժնում նկարագրված լրացուցիչ փորձարկումները։ Եթե փորձարկումն ազդեցություն է ունենում ակտիվ դեղագործական բաղադրամասի և (կամ) դեղապատրաստուկի սերիաների որակի հսկողության վրա, ապա մասնագրում անհրաժեշտ է ներառել առանձին փորձարկումներ (ընդունելիության չափորոշիչներ)։ Առանձին դեպքերում (օրինակ՝ դեղապատրաստուկի որակի փոփոխությունների մասին տվյալներ կուտակելուց հետո) պահանջվում է այլ լրացուցիչ փորձարկումների անցկացում։
Ակտիվ դեղագործական բաղադրամասերի համար սպեցիֆիկ փորձարկումները (ընդունելիության չափորոշիչները)
38. Հետևյալ սպեցիֆիկ փորձարկումներն ու այդ փորձարկումների արդյունքների գնահատման ընդունելիության չափորոշիչները կիրառելի են բոլոր ակտիվ դեղագործական բաղադրամասերի համար.
ա) ֆիզիկաքիմիական հատկություններ. նշված հատկությունները ներառում են նաև ջրային լուծույթի pH-ը, հալման ջերմաստիճանը (ջերմաստիճանների ընդգրկույթը) և բեկման ցուցանիշը։ Նշված հատկությունները որոշելու համար օգտագործվող մեթոդիկաները, որպես կանոն, եզակի են, և չեն պահանջում բարդ չափումներ (օրինակ՝ հալման ջերմաստիճանը որոշելու մազանոթային մեթոդ, Աբբե բեկումաչափով չափումներ)։ Ֆիզիկաքիմիական հատկությունները հաստատելու նպատակով կատարվող փորձարկումներն անհրաժեշտ է անցկացնել ակտիվ դեղագործական բաղադրամասի ֆիզիկական և քիմիական հատկությունների և դրա նպատակային նշանակության հիման վրա.
բ) մասնիկների չափս. պինդ դեղապատրաստուկների կամ կախույթների մեջ օգտագործելու նպատակով նախատեսված որոշ ակտիվ դեղագործական բաղադրամասերի համար մասնիկների չափսը զգալի ազդեցություն է ունենում լուծման արագության, կենսամատչելիության և (կամ) կայունության վրա։ Այդ դեպքերում հարկավոր է սահմանել ընդունելիության չափորոշիչներ և անցկացնել մասնիկների չափսի որոշման փորձարկում՝ համապատասխան մեթոդիկայի կիրառմամբ։ Լուծումների թիվ 6 սխեմայում ներկայացված են մասնիկների չափսի որոշման փորձարկումների անցկացման առկա դեպքերին առնչվող լրացուցիչ պարզաբանումներ.
գ) պոլիմորֆ ձևեր. որոշ ակտիվ դեղագործական բաղադրամասեր գոյություն ունեն տարբեր բյուրեղային ձևերով, որոնք տարբերվում են իրենց ֆիզիկական հատկություններով։ Բազմաձևությունը նաև ներառում է սոլվատացման և հիդրատացման արգասիքներ (կեղծ պոլիմորֆներ) և ամորֆ ձևեր։ Նշված ձևերի պրոֆիլի տարբերությունները որոշ դեպքերում ազդեցություն են ունենում դեղապատրաստուկների որակի և ֆունկցիոնալ բնութագրերի վրա։ Եթե կան դեղապատրաստուկի ֆունկցիոնալ բնութագրերի, դրա կենսամատչելիության կամ կայունության վրա ապացուցված ազդեցությամբ նման տարբերություններ, ապա մասնագրում անհրաժեշտ է նշել պինդ նյութի համապատասխան վիճակը։ Ֆիզիկաքիմիական չափումներն ու մեթոդները սովորաբար կիրառվում են մի քանի պոլիմորֆ ձևերի առկայությունը որոշելու համար (օրինակ՝ հալման կետի որոշումը (ներառյալ մանրադիտումը բարձր ջերմաստիճանի տակ), ինֆրակարմիր սպեկտրադիտումը (ԻԿ)՝ պինդ վիճակում գտնվող նյութերի համար, փոշու ռենտգենյան դիֆրակցիան, ջերմային վերլուծության մեթոդիկաները (ներառյալ դիֆերենցիալ սկանավորող կալորիաչափումը (ԴՍԿ), ջերմային ծանրաչափական վերլուծությունը (ՋԾՎ) և դիֆերենցիալ ջերմային վերլուծությունը (ԴՋՎ)), Ռամանովյան սպեկտրադիտումը, լուսային մանրադիտումը և միջուկային մագնիսառեզոնանսային (ՄՄՌ) սպեկտրադիտումը՝ պինդ վիճակում գտնվող նյութերի համար)։
Լուծումների թիվ 7 (1)-7 (3) սխեմաներում ներկայացված են լրացուցիչ պարզաբանումներ այն մասին, թե երբ և ինչպես է հարկավոր հսկել և վերլուծել պոլիմորֆ ձևերը։ Լուծումների նշված սխեմաները հարկավոր է հաջորդաբար կիրառել։
Լուծումների թիվ 7 (1) և 7 (2) սխեմաներում ներկայացված է ալգորիթմ՝ որոշելու համար այն, թե արդյոք ակտիվ դեղագործական բաղադրամասը բազմաձևություն է դրսևորում, և արդյոք տարբեր պոլիմորֆ ձևեր կարող են ազդեցություն ունենալ դեղապատրաստուկի ֆունկցիոնալ բնութագրերի վրա։
Լուծումների թիվ 7 (3) սխեման հարկավոր է օգտագործել այն դեպքում, երբ ակտիվ դեղագործական բաղադրամասը բազմաձևություն է դրսևորում և դա ազդեցություն է ունենում դեղապատրաստուկի ֆունկցիոնալ բնութագրերի վրա։ Լուծումների այդ սխեմայի օգնությամբ հարկավոր է վերլուծել դեղապատրաստուկի մեջ պոլիմորֆ ձևերի պրոֆիլի փոփոխությունների հնարավորությունը, ինչպես նաև այդ փոփոխությունների՝ դեղապատրաստուկի ֆունկցիոնալ բնութագրերի վրա ազդեցություն ունենալու ունակությունը։
Որպես կանոն, շատ բարդ է տեխնիկապես վերլուծել դեղապատրաստուկներում պոլիմորֆ փոփոխությունները։ Դեղապատրաստուկի ֆունկցիոնալ բնութագրերի հսկողության նպատակով սովորաբար կիրառվում են անուղղակի փորձարկումներ (օրինակ՝ լուծվելու մասով) (լուծումների թիվ 7 (3) սխեմա), իսկ պոլիմորֆ ձևերի պարունակության որոշումը և այդպիսի փորձարկման համար ընդունելիության չափորոշիչների սահմանումը հարկավոր է իրականացնել միայն ծայրահեղ դեպքում.
դ) փորձարկումներ քիրալային ակտիվ դեղագործական բաղադրամասերի համար. եթե ակտիվ դեղագործական բաղադրամասը հիմնականում միակի էնանտիոմեր է, իսկ հակադիր էնանտիոմերի պարունակությունը ցածր է Հանձնաժողովի կողմից հաստատվող՝ դեղամիջոցների մեջ խառնուկների ուսումնասիրման և մասնագրերում դրանց ներկայացվող պահանջների սահմանման կանոններում բերված որակավորման և նույնականացման շեմային արժեքներից, ապա հակադիր էնանտիոմերը չի որոշվում՝ դրա պարունակության ցածր մակարդակի դեպքում որոշելու գործնական բարդության պատճառով։ Սակայն քիրալային ակտիվ դեղագործական բաղադրամասի և դրան համապատասխանող դեղապատրաստուկների մեջ այդ էնանտիոմերային խառնուկը հարկավոր է հսկել Հանձնաժողովի կողմից հաստատվող՝ դեղամիջոցների մեջ խառնուկների ուսումնասիրման և մասնագրերում դրանց ներկայացվող պահանջների սահմանման կանոններին համապատասխան։ Լուծումների թիվ 8 սխեմայում ամփոփված ձևով ներկայացված են քիրալային միացությունների նույնականացման փորձարկումների, խառնուկների պարունակության որոշման փորձարկումների և ինչպես ակտիվ դեղագործական բաղադրամասերի, այնպես էլ դեղապատրաստուկների համար քանակական որոշման փորձարկումների անցկացում պահանջող պայմանները՝ ներքոհիշյալ հայեցակարգերին համապատասխան (լուծումների թիվ 8 սխեման չի կիրառվում բնական ծագման քիրալային բաղադրամասերի համար)։
Քիրալային ակտիվ դեղագործական բաղադրամասերի համար փորձարկումներն անցկացվում են ինչպես ակտիվ դեղագործական բաղադրամասում, այնպես էլ դեղապատրաստուկում:
Ակտիվ դեղագործական բաղադրամասում անցկացվում են հետևյալ փորձարկումները՝
խառնուկներ. որպես միակի էնանտիոմեր մշակված քիրալային ակտիվ դեղագործական բաղադրամասերի հակադիր էնանտիոմերի հսկողությունն անցկացվում է նույն կերպ, ինչ այլ խառնուկների նկատմամբ: Սակայն տեխնիկական սահմանափակումները կարող են խոչընդոտել պարունակության քանակական որոշման այն նույն սահմանների (որակավորման սահմանների) օգտագործումը, որոնք օգտագործվում են հիմնական էնանտիոմերի համար: Հարկավոր է նաև հաստատել համապատասխան հիմնավորման կիրառմամբ՝ համապատասխան փորձարկումների միջոցով սկզբնական հումքի կամ միջանկյալ արտադրանքի փորձարկումների հսկողության հուսալիությունը.
քանակական որոշում. մասնագրում պետք է ներառվի ակտիվ դեղագործական բաղադրամասի քանակական որոշման փորձարկումը, որը թույլ է տալիս ընտրողաբար սահմանել դրանում էնանտիոմերների պարունակությունը։ Այդ պայմանների կատարման համար ընդունելի է համարվում քիրալային միացությանը բնորոշ քանակական որոշման մեթոդիկայի կիրառումը՝ էնանտիոմերային խառնուկի հսկողության համապատասխան մեթոդների հետ մեկտեղ.
նույնականացում. որպես միակի էնանտիոմեր մշակված ակտիվ դեղագործական բաղադրամասի համար նույնականացման փորձարկումները պետք է թույլ տան տարբերակել յուրաքանչյուր էնանտիոմեր և ռացեմատ (էնանտիոմերների ռացեմիկ խառնուրդ)։ Առանձնանում է 2 դեպք. ակտիվ դեղագործական բաղադրամասի համար, որը ռացեմիկ խառնուրդ է, պահանջվում է ստերեոիզոմերների նույնականացման փորձարկման անցկացում թողարկման օրվա դրությամբ փորձարկումներ (պիտանիության փորձարկում) անցկացնելիս՝
էնանտիոմերի՝ մի ձևից մյուսն անցնելու բարձր հավանականության դեպքում.
ընտրողական բյուրեղացման համար հիմքերի առաջացման դեպքում, ինչը կարող է հանգեցնել ոչ ռացեմիկ խառնուրդի չկանխամտածված առաջացմանը։
Դեղապատրաստուկում քիրալային ակտիվ դեղագործական բաղադրամասի համար անցկացվում են հետևյալ փորձարկումները՝
դեգրադացման արգասիքներ (տարրալուծման արգասիքներ). եթե բացակայում է հաստատումն այն մասին, որ դեղաձևի արտադրման և դրա պահման ժամանակ ռացեմացումն աննշան է, ապա անհրաժեշտ է իրականացնել դեղապատրաստուկի մեջ երկրորդ էնանտիոմերի պարունակության հսկողությունը.
քանակական որոշում. եթե ապացուցվել է, որ դեղաձևի արտադրման և դրա պահման ընթացքում ռացեմացումն աննշան է, ապա թույլատրվում է կիրառել քիրալային միացությանը ոչ բնորոշ՝ քանակական որոշման մեթոդիկայի կիրառումը։ Այլ դեպքերում անհրաժեշտ է կիրառել քիրալային միացմանը բնորոշ մեթոդիկան կամ որպես այլընտրանք՝ ոչ սպեցիֆիկ մեթոդիկայի և հակադիր էնանտիոմերի պարունակության հսկողության վալիդացված մեթոդիկայի համակցությունը.
նույնականացում. թողարկման պահին դեղապատրաստուկի մասնագրում, որպես կանոն, չի ներառվում նույնականացման ստերեոսպեցիֆիկ փորձարկումը։ Եթե դեղաձևի արտադրման և դրա պահման ժամանակ ռացեմացումն աննշան է, ապա նույնականացման ստերեոսպեցիֆիկ փորձարկումը հարկավոր է ներառել ակտիվ դեղագործական բաղադրամասի մասնագրում։ Եթե դեղաձևի մեջ ռացեմացում է տեղի ունենում, ապա իսկությունը հավաստելու համար կիրառվում է քանակական որոշման քիրալային մեթոդիկա կամ դեղապատրաստուկի մեջ էնանտիոմերային խառնուկի փորձարկումը.
ե) ջրի պարունակություն. տվյալ փորձարկումն անցկացվում է այն դեպքում, երբ ակտիվ դեղագործական բաղադրամասը հիգրոսկոպիկ է, կամ խոնավությունն առաջացնում է դրա դեգրադացում, կամ ակտիվ դեղագործական բաղադրամասը քանակաչափական (ստեխիոմետրիկ) հիդրատ է։ Ընդունելիության չափորոշիչները թույլատրվում է հիմնավորել հիդրատացման կամ խոնավության աբսորբման էֆեկտների մասին տվյալների օգնությամբ։ Որոշ դեպքերում բավարար է կիրառել չորացման ժամանակ զանգվածի կորստի որոշման մեթոդիկան, սակայն նախընտրելի է կիրառել ջրի համար սպեցիֆիկ համարվող՝ հայտնաբերման մեթոդիկան (օրինակ՝ Ֆիշերի մեթոդով տիտրումը).
զ) անօրգանական խառնուկներ. դեղապատրաստուկի մշակման ժամանակ ստացված տվյալների և դեղապատրաստուկի արտադրության գործընթացի մասին տեղեկությունների հիման վրա հարկավոր է սահմանել անօրգանական խառնուկների (օրինակ՝ կատալիզատորների) համար կիրառվող փորձարկումները և ընդունելիության չափորոշիչները մասնագրում ներառելու անհրաժեշտությունը։ Սուլֆատային մոխրի (ընդհանուր մոխրի) համար կիրառվող մեթոդիկաներն ու ընդունելիության չափորոշիչները պետք է համապատասխանեն Միության դեղագրքի պահանջներին, իսկ դրանում համապատասխան տվյալների բացակայության դեպքում՝ անդամ պետությունների դեղագրքերի պահանջներին։ Մյուս անօրգանական խառնուկները թույլատրվում է որոշել այլ համապատասխան մեթոդիկաների (օրինակ՝ ատոմաաբսորբցիոն սպեկտրաչափման) օգնությամբ.
է) մանրէաբանական մաքրություն. մասնագրում, անհրաժեշտության դեպքում, նշվում է աէրոբ միկրոօրգանիզմների ընդհանուր պարունակությունը, խմորասնկերի և բորբոսասնկերի ընդհանուր քանակը, ինչպես նաև այն բակտերիաների որոշ տեսակների լրիվ բացակայության մասին տեղեկատվությունը, որոնց առկայությունը դեղապատրաստուկի մեջ չի թույլատրվում (օրինակ՝ Staphylococcus aureus, Escherichia coli, Salmonella spp., Pseudomonas aeruginosa)։ Միկրոօրգանիզմների առկայությունն անհրաժեշտ է որոշել դեղագրքային մեթոդիկաների կիրառմամբ։ Մանրէաբանական փորձարկումների և ընդունելիության չափորոշիչների տեսակները հարկավոր է որոշել ակտիվ դեղագործական բաղադրամասի հատկությունների, դեղապատրաստուկի արտադրման և առաջարկվող կիրառման եղանակի հիման վրա։ Օրինակ՝ մանրէազերծ ակտիվ դեղագործական բաղադրամասերի առնչությամբ հարկավոր է անցկացնել մանրէազերծության փորձարկում, իսկ դեղապատրաստուկների ներարկային ձևեր պատրաստելու համար օգտագործվող ակտիվ դեղագործական բաղադրամասի առնչությամբ՝ էնդոտոքսինների փորձարկում։ Լուծումների թիվ 1 սխեմայում ներկայացված են լրացուցիչ պարզաբանումներ այն մասին, թե որ դեպքերում է հարկավոր մասնագրում ներառել մանրէաբանական մաքրության փորձարկումները։
Դեղապատրաստուկների համար սպեցիֆիկ փորձարկումները (ընդունելիության չափորոշիչները)
39. Սույն պահանջների 40-րդ և 41-րդ կետերում նշված փորձարկումները դեղապատրաստուկների տարբեր խմբերի համար կիրառվող փորձարկումների տարատեսակները և այդ փորձարկումների արդյունքների գնահատման ընդունելիության չափորոշիչները պարունակող ցանկ է, որը հարկավոր է ներառել դրանց մասնագրում: Սույն պահանջների 40-րդ և 41-րդ կետերում դիտարկվում են ներքին ընդունման պինդ և հեղուկ դեղաձևերն ու պարենտերալ դեղաձևերը (փոքր և մեծ ծավալների)։ Սույն պահանջների 40-րդ և 41-րդ կետերում նշված փորձարկումները և մոտեցումները կիրառելի են նաև այլ դեղաձևերի նկատմամբ։
Ներքին ընդունման պինդ դեղաձևեր
40. Փափուկ դեղապատիճների և գրանուլների նկատմամբ կիրառելի են հետևյալ փորձարկումները՝
ա) լուծում. ներքին ընդունման պինդ դեղաձևերի մասնագրում, որպես կանոն, ներառվում են դեղապատրաստուկից ակտիվ դեղագործական բաղադրամասի ձերբազատումը որոշելու համար անցկացվող փորձարկումները։ Անհապաղ ձերբազատմամբ դեղաձևերի համար, որպես կանոն, բավարար են «միակետ» չափումները։ Մոդիֆիկացված ձերբազատմամբ դեղաձևերի համար անհրաժեշտ է ընտրել փորձարկումների համապատասխան պայմանները և փորձանմուշներ վերցնելու մեթոդիկան։ Օրինակ՝ երկարատև ձերբազատմամբ դեղաձևերի համար փորձանմուշներ վերցնելն անհրաժեշտ է իրականացնել մի քանի ժամանակային կետերում, իսկ երկարաձգված ձերբազատմամբ դեղաձևերի համար հարկավոր է անցկացնել երկփուլ փորձարկում (հաջորդաբար կամ զուգընթաց՝ իրավիճակից կախված տարբեր միջավայրերի օգտագործմամբ)։ Նման դեպքերում փորձարկումներ ընտրելիս և ընդունելիության չափորոշիչներ սահմանելիս անհրաժեշտ է հաշվի առնել պացիենտների այն պոպուլյացիան, որոնց համար նախատեսվում է դեղապատրաստուկը (օրինակ՝ աքլորհիդրիայով տառապող տարեց մարդիկ)։ Որոշ դեպքերում լուծման փորձարկումը թույլատրվում է փոխարինել տրոհելիության փորձարկմամբ (լուծումների թիվ 3 (1) սխեմա)։
Եթե անհապաղ ձերբազատմամբ դեղապատրաստուկների լուծման արագության փոփոխությունը զգալիորեն ազդում է կենսամատչելիության վրա, ապա հարկավոր է նախատեսել փորձարկումների այնպիսի պայմաններ, որոնց դեպքում հնարավոր կլինի հայտնաբերել անընդունելի կենսամատչելիությամբ սերիաներ։ Եթե դեղապատրաստուկի բաղադրության մեջ կամ դրա արտադրության գործընթացի պարամետրերում փոփոխություններն էապես ազդում են լուծման վրա, և այդ փոփոխությունները չեն վերահսկվում մասնագրում սահմանված մեկ այլ մեթոդի օգնությամբ, ապա անհրաժեշտ է նախատեսել լուծման փորձարկման այնպիսի պայմաններ, որոնք կնպաստեն այդ փոփոխությունների բացահայտմանը (լուծումների թիվ 3 (2) սխեմա)։
Եթե լուծելն էապես ազդում է կենսամատչելիության վրա, ապա լուծման փորձարկման համար անհրաժեշտ է սահմանել ընդունելիության այնպիսի չափորոշիչներ, որոնք թույլ են տալիս խոտանել անընդունելի կենսամատչելիությամբ սերիաները։ Այլ դեպքերում անհրաժեշտ է ընտրել փորձարկման այնպիսի պայմաններ և ընդունելիության չափորոշիչներ, որոնք թույլ կտան ընտրել դեղապատրաստուկը բժշկական նպատակներով կիրառելու համար պիտանի սերիաներ (լուծումների թիվ 3 (2) սխեմա)։
Ձերբազատման տարբեր արագություններ դրսևորող ակտիվ դեղագործական բաղադրամասերի երկարատև ձերբազատմամբ դեղապատրաստուկների համար ընդունելիության չափորոշիչների սահմանման նպատակով թույլատրվում է դրանց հիմնավորման համար կիրառել in vivo (in vitro) համահարաբերությունը՝ մարդու օրգանիզմում այդպիսի դեղապատրաստուկների կենսամատչելիության մասին տվյալների առկայության դեպքում։ Եթե մարդու օրգանիզմում կենսամատչելիության մասին տվյալները բացակայում են և հնարավոր չէ հաստատել, որ ակտիվ դեղագործական բաղադրամասի ձերբազատումը կախված չէ in vitro փորձարկումների պայմաններից, ապա ընդունելիության չափորոշիչները սահմանվում են սերիաների փորձարկումների առկա արդյունքների հիման վրա։ Ժամանակային բոլոր կետերում ձերբազատման միջին արագության թույլատրելի շեղումները չպետք է գերազանցեն ակտիվ դեղագործական բաղադրամասի տրված պարունակության ±10 %-ը (այսինքն՝ ընդհանուր փոփոխականությունը՝ 20 %-ից ոչ ավելի՝ օրինակ՝ 50 ±10 % պահանջը նշանակում է, որ ընդունելի ընդգրկույթը հավասար է 40-60 %), միայն եթե առավել լայն ընդգրկույթ չի հիմնավորվել կենսահամարժեքության հետազոտությամբ (լուծումների թիվ 3 (3) սխեմա).
բ) տրոհելիություն. pH-ի արժեքների ֆիզիոլոգիական ընդգրկույթում լավ լուծելի ակտիվ դեղագործական բաղադրամասեր պարունակող արագ լուծվող դեղապատրաստուկների համար (լուծում > 15 րոպեում 80 %՝ 1,2-ին, 4,0-ին և 6,8-ին հավասար pH-ի դեպքում) (դեղաչափը լուծվում է 1,2-ից մինչև 6,8 pH-ի դեպքում 250 մլ-ից պակաս ծավալով միջավայրում) լուծման փորձարկումը թույլատրվում է փոխարինել տրոհելիության փորձարկմամբ։ Տրոհելիության փորձարկման անցկացումն առավել կարևոր է, եթե պարզվել է փոխադարձ կապը լուծման հետ, կամ ցույց է տրվել, որ տրոհելիության որոշումն ավելի նպատակահարմար է, քան լուծման փորձարկումը։ Այդ դեպքերում լուծման փորձարկում թույլատրվում է չանցկացնել՝ համապատասխան հիմնավորման առկայության դեպքում: Լուծման կամ տրոհելիության փորձարկումներ ընտրելիս ենթադրվում է, որ դեղապատրաստուկի բաղադրության և արտադրության գործընթացի կայունության հաստատման համար տեղեկատվություն կներկայացվի դեղապատրաստուկի մշակման մասին (լուծումների թիվ 3 (1) սխեմա).
գ) պնդություն և (կամ) մաշելիություն. եթե նշված փորձարկումները կատարվում են դեղապատրաստուկի արտադրման ընթացքում, ապա չի պահանջվում այդ դեղագործական-տեխնոլոգիական ցուցանիշները ներառել մասնագրում։ Եթե պնդությունն ու մաշելիությունը կրիտիկական ազդեցություն են ունենում դեղապատրաստուկի (օրինակ՝ ծամելու հաբերի) որակի վրա, ապա անհրաժեշտ է մասնագրում ներառել համապատասխան փորձարկումները և ընդունելիության չափորոշիչները.
դ) դոզավորման միավորների միատարրությունը (զանգվածների փոփոխակման մեթոդով որոշվող դոզավորման միատարրությունը և դոզավորված ձևի միավորում ակտիվ դեղագործական բաղադրամասի պարունակության միատարրության մեթոդով որոշվող դոզավորման միատարրությունը): Փորձարկումների ժամանակ անհրաժեշտ է կիրառել դեղագրքային մեթոդիկաները։ Մասնագրում ներառում են այդ փորձարկումներից որևէ մեկը։ Եթե կիրառելի է, նշված փորձարկումներն անցկացվում են դեղապատրաստուկի արտադրման ընթացքում. ընդ որում, մասնագրում անհրաժեշտ է ներառել ընդունելիության չափորոշիչները։ Եթե դեղապատրաստուկների զանգվածի մեջ շեղումները գերազանցում են այն շեմային արժեքը, որի դեպքում պարունակության միատարրությունը կարելի է որոշել զանգվածի մեջ շեղումը որոշելու միջոցով, ապա հայտատուն մշակման ընթացքում պետք է հավաստիանա, որ դեղապատրաստուկի համասեռությունը բավարար է.
ե) ջրի պարունակության որոշում. անհրաժեշտության դեպքում մասնագրում ներառվում է ջրի պարունակության որոշման փորձարկումը։ Ընդունելիության չափորոշիչները թույլատրվում է հիմնավորել դեղապատրաստուկից հիդրատացման կամ ջրի աբսորբման ազդեցության մասին տվյալներով։ Որոշ դեպքերում չորացնելիս բավարար է կիրառել զանգվածի կորստի որոշման մեթոդիկան, սակայն նախընտրելի է կիրառել ջրի համար սպեցիֆիկ՝ հայտնաբերման մեթոդիկան (օրինակ՝ Ֆիշերի մեթոդով տիտրումը).
զ) մանրէաբանական մաքրություն. նշված փորձարկումներն անհրաժեշտ են Պատշաճ արտադրական գործունեության կանոնների կատարման հաստատման և դեղապատրաստուկի որակի ապահովման համար։ Դեղապատրաստուկների մասով նման փորձարկումներ կարելի է չանցկացնել, եթե միաժամանակ կատարվում է 2 պայման՝
դեղապատրաստուկի բաղադրիչները՝ մինչև արտադրության մեկնարկը, ենթարկվում են փորձարկումների.
ըստ վալիդացման հետազոտությունների արդյունքների՝ դեղապատրաստուկի արտադրության գործընթացում բացակայում է մանրէային կոնտամինացման կամ պրոլիֆերացման զգալի ռիսկը։
Սույն պահանջների դրույթները տարածվում են օժանդակ նյութերի և դեղապատրաստուկների վրա։ Երկու դեպքում էլ թույլատրվում է կիրառել ընտրողական փորձարկումների անցկացման վրա հիմնված մոտեցումը (եթե դա կիրառելի է) (լուծումների թիվ 1 սխեմա)։
Մասնագրում անհրաժեշտ է ներառել աէրոբ միկրոօրգանիզմների ընդհանուր քանակի պարունակության, խմորասնկերի և բորբոսասնկերի ընդհանուր քանակի համար կիրառվող ընդունելիության չափորոշիչները, ինչպես նաև՝ այն բակտերիաների որոշ տեսակների լրիվ բացակայության մասին տեղեկատվությունը, որոնց առկայությունը դեղապատրաստուկի մեջ չի թույլատրվում (օրինակ՝ Staphylococcus aureus, Escherichia coli, Salmonella spp., Pseudomonas aeruginosa)։ Մանրէաբանական մաքրությունը հարկավոր է որոշել համապատասխան դեղագրքային մեթոդիկաների օգնությամբ, ընդ որում, փորձանմուշներ վերցնելու հաճախականությունը կամ արտադրական գործընթացի ժամանակային կետերը պետք է հիմնավորվեն վալիդացման տվյալներով և կուտակված փորձով։ Մանրէաբանական մաքրության փորձարկումների տեսակը և ընդունելիության չափորոշիչներն ընտրելիս հարկավոր է հաշվի առնել ակտիվ դեղագործական բաղադրամասի բնույթը, դեղապատրաստուկի արտադրման եղանակը և նշանակությունը։ Ներքին ընդունման հեղուկ դեղաձևերի մասով պատշաճ գիտական հիմնավորման դեպքում թույլատրվում է չանցկացնել մանրէաբանական մաքրության փորձարկումը։ Լրացուցիչ պարզաբանումներն այն մասին, թե որ դեպքերում է հարկավոր անցկացնել մանրէաբանական փորձարկումները, ներկայացված են լուծումների թիվ 2 սխեմայում։
Ներքին ընդունման հեղուկ դեղաձևեր
41. Ներքին ընդունման հեղուկ դեղաձևերի և ներքին ընդունման հեղուկ դեղաձևերի պատրաստման համար նախատեսված փոշիների համար կիրառվում են հետևյալ փորձարկումները՝
ա) դոզավորման միավորների միատարրություն. հասկացությունը ներառում է ինչպես զանգվածների փոփոխակման մեթոդով որոշվող դոզավորման միատարրությունը, այնպես էլ դեղապատրաստուկի մեջ ակտիվ դեղագործական բաղադրամասի պարունակության միատարրության մեթոդով որոշվող դոզավորման միատարրությունը։ Փորձարկումների ժամանակ անհրաժեշտ է կիրառել դեղագրքային մեթոդիկաները։ Մասնագրում, որպես կանոն, ներառվում է այդ փորձարկումներից միայն մեկի մասին տեղեկատվությունը։ Եթե կիրառելի է, նշված փորձարկումներն անցկացվում են դեղապատրաստուկի արտադրման ընթացքում, ընդ որում, մասնագրում անհրաժեշտ է ներառել ընդունելիության չափորոշիչները։ Այս կանոնը տարածվում է ինչպես միադեղաչափ, այնպես էլ բազմադեղաչափ փաթեթվածքներով դեղամիջոցների վրա։ Եթե դեղապատրաստուկների զանգվածի շեղումները գերազանցում են այն շեմային արժեքը, որի դեպքում պարունակության միատարրությունը կարելի է որոշել զանգվածի մեջ շեղումը որոշելու միջոցով, ապա հայտատուն մշակման փուլում պետք է հավաստիանա, որ դեղապատրաստուկի համասեռությունը բավարար է։
Դոզավորման միավորը պացիենտի կողմից 1 ընդունմամբ կիրառվող դեղաչափն է։ Եթե պացիենտի կողմից փաստացի կիրառվող դեղաչափը վերահսկվում է, այն կարելի է որոշել ուղղակիորեն կամ հաշվարկային մեթոդով (դեղապատրաստուկի ընդհանուր չափված զանգվածը կամ ծավալը դեղաչափերի ենթադրվող թվի վրա բաժանելու միջոցով)։ Եթե դոզավորման սարքվածքը (օրինակ՝ բժշկական կաթոցիկը կամ սրվակների համար խցան-կաթոցիչը) փաթեթվածքի բաղկացուցիչ մասն է, ապա դեղաչափի որոշման նպատակով անհրաժեշտ է օգտագործել այդ սարքվածքը։ Հակառակ դեպքում անհրաժեշտ է կիրառել ծավալի չափման ստանդարտ միավորները։ Դոզավորման սարքվածքի ընտրությունը կատարվում է մշակման ընթացքում։ Լուծման նպատակով նախատեսված փոշիների համար, որպես կանոն, ընդունելի է համարվում զանգվածի միատարրության փորձարկումը.
բ) pH. եթե կիրառելի է, անհրաժեշտ է ներկայացնել pH-ի ընդգրկույթին առնչվող ընդունելիության չափորոշիչները և դրա ընտրության հիմնավորումները.
գ) մանրէաբանական մաքրություն. մանրէաբանական մաքրության փորձարկումն անհրաժեշտ է Պատշաճ արտադրական գործունեության կանոնների պահպանումը հաստատելու և դեղապատրաստուկի որակն ապահովելու համար։ Դեղապատրաստուկների մասով նման փորձարկում կարելի է չանցկացնել, եթե միաժամանակ կատարվում է 2 պայման՝
դեղապատրաստուկի բաղադրիչները, մինչև արտադրության մեկնարկը, ենթարկվում են փորձարկումների.
ըստ վալիդացման հետազոտությունների արդյունքների՝ դեղապատրաստուկի արտադրության գործընթացում բացակայում է մանրէային կոնտամինացման կամ պրոլիֆերացման զգալի ռիսկը։
Սույն պահանջների դրույթները տարածվում են ինչպես օժանդակ նյութերի, այնպես էլ դեղապատրաստուկների վրա։ Երկու դեպքում էլ թույլատրվում է կիրառել ընտրողական փորձարկումների անցկացման վրա հիմնված մոտեցումը (եթե դա կիրառելի է) (լուծումների թիվ 1 սխեմա)։
Մասնագրում անհրաժեշտ է նշել աէրոբ միկրոօրգանիզմների ընդհանուր քանակի պարունակության, խմորասնկերի և բորբոսասնկերի ընդհանուր քանակի համար կիրառվող ընդունելիության չափորոշիչները, ինչպես նաև՝ այն բակտերիաների որոշ տեսակների լրիվ բացակայության մասին տեղեկատվությունը, որոնց առկայությունը դեղապատրաստուկի մեջ չի թույլատրվում (օրինակ՝ Staphylococcus aureus, Escherichia coli, Salmonella spp., Pseudomonas aeruginosa)։ Մանրէաբանական մաքրությունը հարկավոր է որոշել համապատասխան դեղագրքային մեթոդիկաների օգնությամբ, ընդ որում, փորձանմուշներ վերցնելու հաճախականությունը կամ արտադրական գործընթացի ժամանակային կետերը պետք է հիմնավորվեն տվյալներով և կուտակված փորձով։ Մանրէաբանական մաքրության փորձարկման տեսակը և ընդունելիության չափորոշիչները ընտրելիս հարկավոր է հաշվի առնել ակտիվ դեղագործական բաղադրամասի բնույթը, դեղապատրաստուկի արտադրման եղանակը և նշանակությունը։ Ներքին ընդունման հեղուկ դեղաձևերի մասով պատշաճ գիտական հիմնավորման դեպքում թույլատրվում է չանցկացնել մանրէաբանական մաքրության փորձարկումը։ Լրացուցիչ պարզաբանումներն այն մասին, թե որ դեպքերում է հարկավոր անցկացնել նման փորձարկում, ներկայացված են լուծումների թիվ 2 սխեմայում.
դ) հակամանրէային կոնսերվանտի պարունակություն. ներքին ընդունման հեղուկ դեղաձևերի առնչությամբ, որոնց դեպքում պահանջվում է հակամանրէային կոնսերվանտ ավելացնել, անհրաժեշտ է սահմանել դրա պարունակությանն առնչվող ընդունելիության չափորոշիչները։ Հակամանրէային կոնսերվանտի պարունակության ընդունելիության չափորոշիչներն ընտրելիս հարկավոր է առաջնորդվել հակամանրէային կոնսերվանտի քանակով, որն անհրաժեշտ է դեղապատրաստուկի կիրառման բոլոր փուլերում և պիտանիության ժամկետի (պահման ժամկետի) ամբողջ ընթացքում դրա մանրէաբանական մաքրությունը պահպանելու համար։ Անհրաժեշտ է դեղագրքային մեթոդիկաների կիրառմամբ ապացուցել միկրոօրգանիզմների աճի հապաղման առումով հակամանրէային կոնսերվանտի արդյունավետությունը՝ մասնագրում նշված ամենացածր կոնցենտրացիայի դեպքում։ Հակամանրէային կոնսերվանտի պարունակության փորձարկումը, որպես կանոն, անհրաժեշտ է անցկացնել սերիան թողարկելիս։ Որոշ դեպքերում թողարկման ժամանակ փորձարկում անցկացնելու փոխարեն բավարար է լինում փորձարկման անցկացումը դեղապատրաստուկի արտադրման ընթացքում։ Եթե հակամանրէային կոնսերվանտի պարունակության փորձարկումը ներարտադրական է, ապա դրա ընդունելիության չափորոշիչները ևս անհրաժեշտ է ներառել մասնագրում։ Չնայած այն բանին, որ հակամանրէային կոնսերվանտի պարունակության քիմիական փորձարկումը մասնագրում ներառվող ստանդարտ ցուցանիշ է, մշակման, մասշտաբավորման ժամանակ և պիտանիության ժամկետի (պահման ժամկետի) ընթացքում (օրինակ՝ Եվրասիական տնտեսական հանձնաժողովի կոլեգիայի 2018 թվականի մայիսի 10-ի թիվ 69 որոշմամբ հաստատված՝ Դեղապատրաստուկների և դեղագործական բաղադրամասերի կայունության հետազոտությանը ներկայացվող պահանջներին համապատասխան կայունությունը փորձարկելիս) պետք է ապացուցվի հակամանրէային կոնսերվանտի արդյունավետությունը.
ե) հակաօքսիդանտների պարունակություն. Հակաօքսիդանտների պարունակության փորձարկումն անհրաժեշտ է անցկացնել սերիան թողարկելիս։ Որոշակի հանգամանքներում դեղապատրաստուկի մշակման տվյալների և կայունության փորձարկման արդյունքների հիման վրա պիտանիության ժամկետի (պահման ժամկետի) ավարտին հակաօքսիդանտների պարունակության փորձարկում թույլատրվում է չանցկացնել, իսկ թողարկման ժամանակ անցկացվող փորձարկման փոխարեն փորձարկում անցկացնել դեղապատրաստուկի արտադրման ընթացքում (համապատասխան հիմնավորման առկայության դեպքում)։ Եթե հակաօքսիդանտների պարունակության փորձարկումն անցկացվում է դեղապատրաստուկի արտադրման ընթացքում, ապա ընդունելիության չափորոշիչներն անհրաժեշտ է ներառել մասնագրում։ Եթե հակաօքսիդանտների պարունակության փորձարկումն անցկացվում է բացառապես թողարկման ժամանակ, ապա տեխնոլոգիական գործընթացում կամ փաթեթավորման (խցանափակման) համակարգում փոփոխություններ կատարելիս այդ մոտեցումը կիրառելու համար հարկավոր է անցկացնել կրկնակի փորձարկում.
զ) լուծամզվող նյութերի պարունակություն. եթե ակտիվ դեղագործական բաղադրամասի և (կամ) դեղապատրաստուկի մշակման և կայունության փորձարկումների ընթացքում ստացված տվյալները վկայում են այն մասին, որ փաթեթավորման (խցանափակման) համակարգից լուծամզվող նյութերի պարունակությունը մշտապես ցածր է ընդունելի և անվտանգ համարվող մակարդակներից, ապա թույլատրվում է մասնագրից հանել դրանց պարունակության փորձարկումը։ Փաթեթավորման (խցանափակման) համակարգում կամ դեղապատրաստուկի բաղադրության մեջ փոփոխություններ կատարելիս այդ մոտեցումն անհրաժեշտ է վերանայել։ Եթե տվյալները վկայում են փաթեթավորման (խցանափակման) համակարգի բաղադրիչներից (օրինակ՝ ռետինե խցաններից, թասակի միջադիրներից, պլաստիկ սրվակներից և այլն) լուծամզվող նյութերի համար փորձարկումներ անցկացնելու և ընդունելիության չափորոշիչները մասնագրում ներառելու անհրաժեշտության մասին, ապա այն դեղապատրաստուկների մասով, որոնց առաջնային փաթեթվածքը պատրաստված է ոչ ապակուց, կամ որոնք տեղադրված են ոչ ապակուց պատրաստված խցանափակման տարրերով ապակե սրվակներում, անհրաժեշտ է լուծամզվող նյութերի պարունակության փորձարկման անցկացում և այդ փորձարկման համար ընդունելիության չափորոշիչների սահմանում։ Հարկավոր է նշել փաթեթավորման (խցանափակման) համակարգի բաղադրիչները և ներկայացնել այդ բաղադրիչների մասին տվյալները՝ սկսած դեղապատրաստուկի մշակման ամենավաղ փուլից.
է) սպիրտի պարունակություն. եթե Եվրասիական տնտեսական հանձնաժողովի խորհրդի 2016 թվականի նոյեմբերի 3-ի թիվ 76 որոշմամբ հաստատված՝ Բժշկական կիրառման դեղամիջոցների և անասնաբուժական դեղամիջոցների մակնշմանը ներկայացվող պահանջներին համապատասխան՝ պիտակի վրա զետեղված տեղեկատվության մեջ նշվում է սպիրտի պարունակությունը, ապա դա անհրաժեշտ է ներառել մասնագրում։ Սպիրտի պարունակությունը որոշվում է ուղղակի քանակական որոշման մեթոդով կամ հաշվարկային մեթոդով.
ը) լուծում. ներքին ընդունման կախույթների և վերակախութավորման ենթակա փոշենման չոր դեղապատրաստուկների համար` ի լրումն սույն կետի «ա»-«է» ենթակետերում նկարագրված որակի ցուցանիշների, մասնագրում հարկավոր է ներառել (օրինակ՝ չլուծվող ակտիվ դեղագործական բաղադրամասերի համար) լուծման փորձարկման և ընդունելիության չափորոշիչների մասին տվյալները։ Լուծման փորձարկումը հարկավոր է անցկացնել սերիան թողարկելիս։ Դեղապատրաստուկի մշակման ընթացքում ստացված հիմնավորումների առկայության դեպքում փորձարկումը թույլատրվում է անցկացնել դեղապատրաստուկի արտադրման ընթացքում։ Փորձարկման անցկացման սարքերը, փորձարկման միջավայրերն ու պայմանները պետք է լինեն դեղագրքային, հակառակ դեպքում անհրաժեշտ է ներկայացնել համապատասխան հիմնավորում։ Դեղագրքային կամ ոչ դեղագրքային պայմանների և սարքերի կիրառմամբ լուծման մեթոդիկաներն անհրաժեշտ է վալիդացնել։
Անհապաղ ձերբազատմամբ դեղաձևերի համար, որպես կանոն, բավարար են «միակետ» սահմանումները: Մոդիֆիկացված ձերբազատմամբ դեղաձևերի համար փորձանմուշներ վերցնելն անհրաժեշտ է իրականացնել բազմաթիվ կետերում՝ համապատասխան ժամանակային միջակայքերով։ Ընդունելիության չափորոշիչներն անհրաժեշտ է սահմանել շեղումների դիտվող միջակայքի հիման վրա: Ընդ որում, հարկավոր է հաշվի առնել in vivo հետազոտությունների արդյունքներով ընդունելի համարված սերիաների լուծման պրոֆիլները.
թ) մասնիկների՝ ըստ չափսի բաշխում. մասնագրում հարկավոր է ներառել ընդունելիության քանակական չափորոշիչները և մասնիկների չափսի որոշման մեթոդիկաները։ Լուծման փորձարկման և ըստ չափսի մասնիկների բաշխման փորձարկման միջև ընտրություն կատարելիս անհրաժեշտ է հաշվի առնել դեղապատրաստուկի մշակման ընթացքում ստացված տվյալները։ Ըստ չափսի մասնիկների բաշխման փորձարկումը հարկավոր է իրականացնել թողարկման ժամանակ։ Դեղապատրաստուկի մշակման ընթացքում ստացված տվյալների տեսքով հիմնավորումների առկայության դեպքում փորձարկումը թույլատրվում է անցկացնել դեղապատրաստուկի արտադրման ընթացքում։ Եթե մշակման ընթացքում ապացուցվել է, որ դեղապատրաստուկը մշտապես բնորոշվում է ակտիվ դեղագործական բաղադրամասի արագ ձերբազատմամբ, ապա թույլատրվում է դիտարկել ըստ չափսի մասնիկների բաշխման փորձարկումը մասնագրից հանելու անհրաժեշտությունը։
Հիմնավորումների առկայության դեպքում թույլատրվում է լուծման փորձարկումը փոխարինել ըստ չափսի մասնիկների բաշխման փորձարկմամբ։ Ընդունելիության չափորոշիչներում պետք է ներառվի ըստ չափսի մասնիկների բաշխումը, որը մասնիկների ընդհանուր թվի մեջ արտահայտվում է որպես այն մասնիկների տոկոս, որոնց չափսերը գտնվում են տվյալ ընդգրկույթում։ Անհրաժեշտ է հստակ սահմանել մասնիկների միջին, վերին և (կամ) ստորին չափսի շեմային արժեքները։
Ընդունելիության չափորոշիչներն անհրաժեշտ է սահմանել շեղումների դիտարկվող ընդգրկույթի հիման վրա։ Ընդ որում, հարկավոր է հաշվի առնել in vivo հետազոտությունների արդյունքներով ընդունելի համարված սերիաների լուծման պրոֆիլները, ինչպես նաև՝ դեղապատրաստուկի ենթադրվող կիրառությունը։ Մշակման ընթացքում անհրաժեշտ է ուսումնասիրել մասնիկների չափսերի մեծացման հավանականությունը։ Հարկավոր է դեղապատրաստուկի մշակման ժամանակ անցկացված հետազոտությունների արդյունքները հաշվի առնել ընդունելիության չափորոշիչներն ընտրելիս.
ժ) վերակախութավորելիություն. պահման ժամանակ դիսպերսային ֆազի մասնիկների նստումով (նստեցմամբ) բնորոշվող կախույթների համար անհրաժեշտ է սահմանել վերակախութավորելիությանն առնչվող ընդունելիության չափորոշիչները։ Համապատասխան մեթոդիկա կարող է ծառայել թափահարումը։ Մասնագրում նշվում է փորձարկման անցկացման մեթոդիկան (մեխանիկական եղանակով կամ ձեռքով)։ Հարկավոր է հստակ սահմանել նշված մեթոդիկան կիրառելիս վերակախութավորման համար անհրաժեշտ ժամանակը։ Սերիաների ընտրողական փորձարկումներ անցկացնելու կամ մասնագրից տվյալ ցուցանիշը հանելու թույլատրելիության հիմնավորման համար թույլատրվում է օգտագործել դեղապատրաստուկի մշակման ընթացքում ստացված տվյալները.
ժա) ռեոլոգիական հատկություններ. հարաբերականորեն մածուցիկ լուծույթների և կախույթների համար մասնագրում հարկավոր է ներառել ռեոլոգիական հատկությունների (մածուցիկություն, տեսակարար խտություն) փորձարկումը։ Անհրաժեշտ է նշել փորձարկման մեթոդիկան և ընդունելիության չափորոշիչները։ Սերիաների ընտրողական փորձարկումներ անցկացնելու կամ մասնագրից տվյալ ցուցանիշը հանելու թույլատրելիության հիմնավորման համար բավարար են դեղապատրաստուկի մշակման ընթացքում ստացված տվյալները.
ժբ) վերականգնման ժամանակը. կիրառումից առաջ նոսրացնելու նպատակով նախատեսված չոր փոշենման դեղապատրաստուկների համար անհրաժեշտ է նշել վերականգնման ժամանակին առնչվող ընդունելիության չափորոշիչները։ Անհրաժեշտ է հիմնավորել լուծիչի ընտրությունը։ Սերիաների ընտրողական փորձարկումներ անցկացնելու կամ մասնագրից տվյալ ցուցանիշը հանելու թույլատրելիության հիմնավորման համար բավարար են դեղապատրաստուկի մշակման ընթացքում ստացված տվյալները.
ժգ) ջրի պարունակություն. նոսրացնելու նպատակով նախատեսված ներքին ընդունման դեղապատրաստուկների համար անհրաժեշտ է նշել մեթոդիկան և ջրի պարունակության ընդունելիության չափորոշիչը (եթե կիրառելի է)։ Եթե դեղապատրաստուկի մշակման ընթացքում աբսորբված խոնավության և հիդրատային ջրի ազդեցությունը լավ է բնութագրված, ապա բավարար է համարվում չորացնելիս զանգվածի կորստի փորձարկման անցկացումը։ Հարկավոր է կիրառել ջրի համար սպեցիֆիկ՝ հայտնաբերման մեթոդիկան (օրինակ՝ Ֆիշերի մեթոդով տիտրումը)։
Պարենտերալ կիրառման համար նախատեսված դեղապատրաստուկները
42. Պարենտերալ դեղապատրաստուկների համար կիրառվում են հետևյալ փորձարկումները.
ա) դոզավորման միավորների միատարրություն. փորձարկումը մասնագրում ներառելու պայմանները բերված են սույն պահանջների 41-րդ կետի «ա» ենթակետի առաջին պարբերության մեջ։ Ավելացված ակտիվ և օժանդակ այլ նյութեր չպարունակող՝ վերականգնման համար նախատեսված փոշիների, ինչպես նաև վերջնական կոնտեյներում լիոֆիլացված իսկական լուծույթներից ստացված՝ վերականգնման համար նախատեսված բազմաբաղադրիչ փոշիների համար ընդունելի է համարվում զանգվածի միատարրության փորձարկումը.
բ) pH. եթե կիրառելի է, անհրաժեշտ է ներկայացնել pH-ին առնչվող ընդունելիության չափորոշիչները և հիմնավորել առաջարկվող ընդգրկույթը.
գ) մանրէազերծություն. բոլոր պարենտերալ դեղապատրաստուկների համար մասնագրում անհրաժեշտ է ներառել մանրէազերծության գնահատման համար կիրառվող փորձարկման մեթոդիկան և ընդունելիության չափորոշիչը։ Եթե մշակման և վալիդացման ընթացքում ստացված տվյալները թույլ են տալիս հիմնավորել ըստ պարամետրերի թողարկումը, ապա այդ մոտեցումը կարող է առաջարկվել վերջնական (եզրափակիչ) մանրէազերծման ենթարկվող դեղապատրաստուկների համար.
դ) բակտերիալ էնդոտոքսինները (պիրոգենները). մասնագրում անհրաժեշտ է ներառել բակտերիալ էնդոտոքսիններին առնչվող փորձարկման մեթոդիկան և ընդունելիության չափորոշիչները՝ կիրառելով լիմուլուս ամեբոցիտների լիզատի օգտագործմամբ մեթոդիկան (ԼԱԼ-թեստ)։ Հիմնավորումների առկայության դեպքում թույլատրվում է էնդոտոքսինների փորձարկումը փոխարինել պիրոգենության փորձարկմամբ.
ե) մեխանիկական ներխառնուկներ. պարենտերալ դեղապատրաստուկների համար անհրաժեշտ է նախատեսել մեխանիկական ներխառնուկներին առնչվող ընդունելիության պատշաճ չափորոշիչներ։ Դրանց թվին են դասվում ընդունելիության չափորոշիչներ տեսանելի մասնիկների, լուծույթի թափանցիկության և, անհրաժեշտության դեպքում՝ անտեսանելի մասնիկների համար.
զ) ջրի պարունակություն. ոչ ջրային պարենտերալ դեղապատրաստուկների և վերականգնում պահանջող պարենտերալ դեղապատրաստուկների համար հարկավոր է նշել ջրի պարունակությանն առնչվող վերլուծական մեթոդիկան և ընդունելիության չափորոշիչը՝ սույն պահանջների 41-րդ կետի «ժգ» ենթակետին համապատասխան.
է) հակամանրէային կոնսերվանտի պարունակություն. փորձարկումը մասնագրում ներառելու պայմանները ներկայացված են սույն պահանջների 41-րդ կետի «դ» ենթակետում.
ը) հակաօքսիդանտների (հակաօքսիդանտային կոնսերվանտների) պարունակություն. փորձարկումը մասնագրում ներառելու պայմանները ներկայացված են սույն պահանջների 41-րդ կետի «ե» ենթակետում.
թ) լուծամզվող նյութերի պարունակություն. փորձարկումը մասնագրում ներառելու պայմանները ներկայացված են սույն պահանջների 41-րդ կետի «զ» ենթակետում.
ժ) առբերման համակարգերի ֆունկցիոնալ բնութագրեր. նախապես լցված ներարկիչների, քարթրիջ-ավտոինժեկտորների կամ դրանց համարժեքների մեջ փաթեթավորված պարենտերալ դեղաձևերն անհրաժեշտ է ենթարկել փորձարկումների՝ առբերման համակարգի ֆունկցիոնալ բնութագրերին առնչվող համապատասխան ընդունելիության չափորոշիչներով։ Դրանց թվին են դասվում ասեղի անցանելիության հսկումը, խցանափակիչի ճնշումը և հերմետիկությունը (առբերման համակարգից արտահոսքի առկայություն) և (կամ) այնպիսի պարամետրեր, ինչպիսիք են պտուտակավոր թասակը հանելու համար գործադրվող ճիգը, մխոցի տեղաշարժման համար գործադրվող ճիգը և ինժեկտորը գործարկելու համար գործադրվող ճիգը։ Որոշակի հանգամանքներում նշված փորձարկումները թույլատրվում է անցկացնել դեղապատրաստուկի արտադրման ընթացքում։ Սերիաների ընտրողական փորձարկումներ անցկացնելու կամ մասնագրից որոշ կամ բոլոր բնութագրերը հանելու թույլատրելիության հիմնավորման համար բավարար են դեղապատրաստուկի մշակման ընթացքում ստացված տվյալները.
ժա) օսմոլյարություն. եթե դեղապատրաստուկի պիտակի վրա նշվում է դրա տոնիկությունը, անհրաժեշտ է իրականացնել օսմոլյարության պատշաճ հսկողություն։ Դեղապատրաստուկի արտադրման ընթացքում տվյալ փորձարկումը, սերիաների ընտրողական փորձարկումներն անցկացնելու կամ օսմոլյարությունը հաշվարկային մեթոդով որոշելու հիմնավորման համար թույլատրվում է օգտագործել դեղապատրաստուկի մշակման ընթացքում և արտադրական գործընթացի վալիդացման ժամանակ ստացված տվյալները.
ժբ) մասնիկների՝ ըստ չափսի բաշխում. փորձարկումը մասնագրում ներառելու պայմանները ներկայացված են սույն պահանջների 41-րդ կետի «թ» ենթակետում.
ժգ) վերակախութավորելիություն. փորձարկումը մասնագրում ներառելու պայմանները ներկայացված են սույն պահանջների 41-րդ կետի «ժ» ենթակետում.
ժդ) վերականգնման ժամանակը. փորձարկումը մասնագրում ներառելու պայմանները ներկայացված են սույն պահանջների 41-րդ կետի «ժբ» ենթակետում։
Լուծումների թիվ 1 սխեմա
Ակտիվ դեղագործական բաղադրամասի (ԱԴԲ) և օժանդակ նյութերի մանրէաբանական մաքրության ցուցանիշները
Լուծումների թիվ 2 սխեմա
Ոչ մանրէազերծ դեղապատրաստուկների մանրէաբանական մաքրության ցուցանիշները
Լուծումների թիվ 3 սխեմա
Դեղապատրաստուկների «Լուծում» թեստի համար ընդունելիության չափորոշիչների սահմանումը
2. Փորձարկման անցկացման ո՞ր հատուկ պայմաններն ու ընդունելիության չափորոշիչներն են համարվում համապատասխան (անհապաղ ձերբազատում)։
3. Ընդունելիության ո՞ր ընդգրկույթներն են համարվում համապատասխանող (երկարատև ձերբազատում):
Լուծումների թիվ 4 սխեմա
Ակտիվ դեղագործական բաղադրամասում վերահսկվող խառնուկի համար ընդունելիության չափորոշիչի սահմանումը
1. Ռելեվանտ սերիաներ՝ մշակման, փորձաարդյունաբերական և արդյունաբերական արտադրության փուլերում հետազոտությունների ընթացքում ստացված սերիաներ:
2. Վերին վստահելի սահմանը հավասար է սերիաների վերլուծության արդյունքների ստանդարտ շեղմանը՝ բազմապատկած 3-ով:
3. Որոշվում է Հանձնաժողովի կողմից հաստատվող՝ Դեղամիջոցներում խառնուկների ուսումնասիրության և մասնագրերում դրանց նկատմամբ պահանջներ սահմանելու կանոններին համապատասխան:
Լուծումների թիվ 5 սխեմա
Դեղապատրաստուկում դեգրադացման արգասիքի (տրոհման արգասիքի) համար ընդունելիության չափորոշիչի սահմանում
1. Ռելեվանտ սերիաներ՝ մշակման, փորձաարդյունաբերական և արդյունաբերական արտադրության փուլերում հետազոտությունների ընթացքում ստացված սերիաներ:
2. А-ի և В-ի որոշման կարգը ներկայացված է լուծումների թիվ 4 սխեմայում:
3. Որոշվում է Հանձնաժողովի կողմից հաստատվող՝ Դեղամիջոցներում խառնուկների ուսումնասիրության և մասնագրերում դրանց նկատմամբ պահանջներ սահմանելու կանոններին համապատասխան:
Լուծումների թիվ 6 սխեմա
Ակտիվ դեղագործական բաղադրամասի (ԱԴԲ) մասնիկների չափսի մասով ընդունելիության չափորոշիչների սահմանումը
Լուծումների թիվ 7 սխեմա
Ակտիվ դեղագործական բաղադրամասերի (ԱԴԲ) և դեղապատրաստուկների բազմաձևության մասով ընդունելիության չափորոշիչների սահմանման անհրաժեշտության որոշումը
Ակտիվ դեղագործական բաղադրամասը
Դեղապատրաստուկը
չլուծվող ակտիվ դեղագործական բաղադրամաս (ԱԴԲ) պարունակող պինդ կամ հեղուկ դեղաձևի տեսքով՝ դեղապատրաստուկում պոլիմորֆ ձևերի պարունակության չափման մեթոդիկաների առկայության դեպքում
Լուծումների թիվ 8 սխեմա
Էնանտիոմեր-խառնուկների նույնականացման, քանակական որոշման և որոշման մեթոդիկաները քիրալային ակտիվ դեղագործական բաղադրամասերի (ԱԴԲ) և քիրալային ԱԴԲ պարունակող դեղապատրաստուկների մասով մասնագրում ներառելը
1. Ինչպես և այլ խառնուկների մասով, որոնց աղբյուրն ակտիվ դեղագործական բաղադրամասերի սինթեզի դեպքում օգտագործվող սկզբնական հումքն է, հարկավոր է նախատեսել քիրալային ԱԴԲ-ների որակի հսկողություն՝ համապատասխան սկզբնական հումքի կամ միջանկյալ արտադրանքի համար սահմանելով սահմաններ, եթե դա հիմնավորված է դեղապատրաստուկի մշակման ընթացքում անցկացված հետազոտությունների արդյունքներով։ Հիմնականում դա անհրաժեշտ է այն դեպքերում, երբ առկա են մի քանի (օրինակ՝ 3 և ավելի) քիրալային կենտրոններ, կամ պահանջվում է հսկողություն վերջնական ԱԴԲ-ի սինթեզին նախորդող փուլում։
2. Քիրալային ԱԴԲ-ի նույնականացման մեթոդիկայի փոխարեն թույլատրվում է կիրառել քիրալային ԱԴԲ-ի համար սպեցիֆիկ՝ քանակական որոշման մեթոդիկան կամ էնանտիոմեր-խառնուկների փորձարկման մեթոդիկան։
3. Քիրալային ԱԴԲ-ի համար սպեցիֆիկ՝ քանակական որոշման մեթոդիկայի փոխարեն թույլատրվում է կիրառել քիրալային ԱԴԲ-ի համար ոչ սպեցիֆիկ՝ քանակական որոշման մեթոդիկան՝ հակադիր էնանտիոմերի հսկողության մեթոդիկայի հետ համակցությամբ։
4. Ակտիվ դեղագործական բաղադրամասի մեջ հակադիր էնանտիոմերի պարունակությունը կարելի է որոշել քիրալային ԱԴԲ-ի համար սպեցիֆիկ՝ քանակական որոշման մեթոդիկայի կամ այլ մեթոդիկայի օգնությամբ ստացված տվյալների հիման վրա։
5. Ստերեոիզոմերների համար սպեցիֆիկ՝ դեղապատրաստուկի փորձարկումները կարելի է չանցկացնել, եթե հաստատվել է, որ դեղապատրաստուկի արտադրման ընթացքում և պատրաստի դեղաձևի պահման ժամանակ ռացեմացումն աննշան է։
|
ՀԱՎԵԼՎԱԾ ԹԻՎ 2 Դեղապատրաստուկի որակի վերաբերյալ նորմատիվ փաստաթուղթ կազմելու ձեռնարկ |
ՁԵՎ
որակի վերաբերյալ նորմատիվ փաստաթղթի տիտղոսաթերթի
|
ՀԱՄԱՁԱՅՆԵՑՎԱԾ Է —————————————— (ճանաչման պետության լիազորված մարմնի փաստաթղթի անվանումը, ամսաթիվը և համարը, որին համապատասխան համաձայնեցվել է որակի վերաբերյալ նորմատիվ փաստաթուղթը |
ՀԱՍՏԱՏՎԱԾ Է ——————————————— (ռեֆերենտ պետության լիազորված մարմնի փաստաթղթի անվանումը, ամսաթիվը և համարը, որին համապատասխան հաստատվել է որակի վերաբերյալ նորմատիվ փաստաթուղթը |
ՈՐԱԿԻ ՎԵՐԱԲԵՐՅԱԼ ՆՈՐՄԱՏԻՎ ՓԱՍՏԱԹՈՒՂԹ
Դեղապատրաստուկի առևտրային անվանումը (առևտրային անվանումները)՝ __
___________________________________________________________________________
Միջազգային չարտոնագրված անվանումը՝ ___________________________________
(դրա բացակայության դեպքում՝ ընդունված (խմբավորող) անվանումը, վերջինիս բացակայության դեպքում՝ քիմիական անվանումը)
Դեղաձևը՝ _______________________________________________________________
Դեղաչափը՝ _______________________________________________________________
Գրանցման հավաստագրի իրավատերը՝ ______________________________________
(գրանցման հավաստագրի իրավատիրոջ և դրա գրանցման պետության (գտնվելու վայրի) անվանումները)
Փաստաթղթի համարը և ամսաթիվը՝ ________________________________________
(ռեֆերենտ պետության կողմից տրված գրանցման հավաստագրի համարը և ամսաթիվը)»:
Պաշտոնական հրապարակման օրը՝ 5 մայիսի 2023 թվական: