ԵՎՐԱՍԻԱԿԱՆ ՏՆՏԵՍԱԿԱՆ ՀԱՆՁՆԱԺՈՂՈՎ
ԿՈԼԵԳԻԱ
Ո Ր Ո Շ ՈՒ Մ
|
22 փետրվարի 2022 թվականի |
թիվ 29 |
քաղ. Մոսկվա |
«ԵՎՐԱՍԻԱԿԱՆ ՏՆՏԵՍԱԿԱՆ ՄԻՈՒԹՅԱՆ ԱՆԴԱՄ ՊԵՏՈՒԹՅՈՒՆՆԵՐԻ ԼԻԱԶՈՐՎԱԾ ՄԱՐՄԻՆՆԵՐԻ ՄԻՋԵՎ ՀԵՏԱԳԾԵԼԻՈՒԹՅԱՆ ԵՆԹԱԿԱ ԱՊՐԱՆՔՆԵՐԻ ԵՎ ԱՅԴ ԱՊՐԱՆՔՆԵՐԻ ՇՐՋԱՆԱՌՈՒԹՅԱՆ ՀԵՏ ԿԱՊՎԱԾ ԳՈՐԾԱՌՆՈՒԹՅՈՒՆՆԵՐԻ ՄԱՍԻՆ ՏԵՂԵԿՈՒԹՅՈՒՆՆԵՐԻ ՓՈԽԱՆԱԿՄԱՆ ԱՊԱՀՈՎՈՒՄ» ԸՆԴՀԱՆՈՒՐ ԳՈՐԾԸՆԹԱՑԻ ԻՐԱԳՈՐԾՄԱՆ ԿԱՆՈՆՆԵՐԸ ՀԱՍՏԱՏԵԼՈՒ ՄԱՍԻՆ
«Եվրասիական տնտեսական միության շրջանակներում տեղեկատվական-հաղորդակցական տեխնոլոգիաների և տեղեկատվական փոխգործակցության մասին» արձանագրության («Եվրասիական տնտեսական միության մասին» 2014 թվականի մայիսի 29-ի պայմանագրի թիվ 3 հավելված) 30-րդ կետին համապատասխան և առաջնորդվելով Եվրասիական տնտեսական հանձնաժողովի կոլեգիայի 2016 թվականի դեկտեմբերի 19-ի թիվ 169 որոշմամբ՝ Եվրասիական տնտեսական հանձնաժողովի կոլեգիան որոշեց.
1. Հաստատել կից ներկայացվող՝ «Եվրասիական տնտեսական միության անդամ պետությունների լիազորված մարմինների միջև հետագծելիության ենթակա ապրանքների և այդ ապրանքների շրջանառության հետ կապված գործառնությունների մասին տեղեկությունների փոխանակման ապահովում» ընդհանուր գործընթացի իրագործման կանոնները։
2. Սույն որոշումն ուժի մեջ է մտնում դրա պաշտոնական հրապարակման օրվանից 10 օրացուցային օրը լրանալուց հետո։
|
Եվրասիական տնտեսական հանձնաժողովի կոլեգիայի նախագահ՝ |
Մ. Մյասնիկովիչ |
|
ՀԱՍՏԱՏՎԱԾ ԵՆ Եվրասիական տնտեսական հանձնաժողովի կոլեգիայի 2022 թվականի փետրվարի 22-ի թիվ 29 որոշմամբ |
ԿԱՆՈՆՆԵՐ
«Եվրասիական տնտեսական միության անդամ պետությունների լիազորված մարմինների միջև հետագծելիության ենթակա ապրանքների և այդ ապրանքների շրջանառության հետ կապված գործառնությունների մասին տեղեկությունների փոխանակման ապահովում» ընդհանուր գործընթացի իրագործման
I. Ընդհանուր դրույթներ
1. Սույն կանոնները մշակվել են Եվրասիական տնտեսական միության (այսուհետ՝ Միություն) իրավունքի կազմում ընդգրկվող հետևյալ միջազգային պայմանագրերին և ակտերին համապատասխան՝
«Եվրասիական տնտեսական միության մասին» 2014 թվականի մայիսի 29-ի պայմանագիր.
«Եվրասիական տնտեսական միության մաքսային տարածք ներմուծված ապրանքների հետագծելիության մեխանիզմի մասին» 2019 թվականի մայիսի 29-ի համաձայնագիր (այսուհետ՝ Համաձայնագիր).
Եվրասիական տնտեսական հանձնաժողովի կոլեգիայի 2014 թվականի նոյեմբերի 6-ի «Ընդհանուր գործընթացներն արտաքին և փոխադարձ առևտրի ինտեգրված տեղեկատվական համակարգի միջոցներով իրագործելիս տեղեկատվական փոխգործակցությունը կանոնակարգող տեխնոլոգիական փաստաթղթերի մասին» թիվ 200 որոշում.
Եվրասիական տնտեսական հանձնաժողովի կոլեգիայի 2015 թվականի ապրիլի 14-ի «Եվրասիական տնտեսական միության շրջանակներում ընդհանուր գործընթացների ցանկի և Եվրասիական տնտեսական հանձնաժողովի կոլեգիայի 2014 թվականի օգոստոսի 19-ի թիվ 132 որոշման մեջ փոփոխություն կատարելու մասին» թիվ 29 որոշում.
Եվրասիական տնտեսական հանձնաժողովի կոլեգիայի 2015 թվականի հունիսի 9-ի «Եվրասիական տնտեսական միության շրջանակներում ընդհանուր գործընթացների վերլուծության, օպտիմալացման, ներդաշնակեցման և նկարագրման մեթոդիկայի մասին» թիվ 63 որոշում.
Եվրասիական տնտեսական հանձնաժողովի կոլեգիայի 2016 թվականի դեկտեմբերի 19-ի «Եվրասիական տնտեսական միության շրջանակներում ընդհանուր գործընթացների իրագործման կարգը հաստատելու մասին» թիվ 169 որոշում.
Եվրասիական տնտեսական հանձնաժողովի կոլեգիայի 2021 թվականի հունիսի 29-ի «Ուղեկցող փաստաթղթի եզակի նույնականացմանը ներկայացվող պահանջների մասին» թիվ 83 որոշում.
Եվրասիական տնտեսական հանձնաժողովի կոլեգիայի 2021 թվականի հունիսի 29-ի «Եվրասիական տնտեսական միության մաքսային տարածք ներմուծված ապրանքների հետագծելիության մեխանիզմի մասին» 2019 թվականի մայիսի 29-ի համաձայնագիրն իրագործելիս՝ Եվրասիական տնտեսական միության անդամ պետությունների պետական իշխանության մարմինների և (կամ) կազմակերպությունների ու Եվրասիական տնտեսական հանձնաժողովի փոխգործակցության կարգը հաստատելու մասին» թիվ 72 որոշում։
2. Սույն կանոնները հիմք են հանդիսանում «Եվրասիական տնտեսական միության անդամ պետությունների լիազորված մարմինների միջև հետագծելիության ենթակա ապրանքների և այդ ապրանքների շրջանառության հետ կապված գործառնությունների մասին տեղեկությունների փոխանակման ապահովում» ընդհանուր գործընթացի (այսուհետ՝ ընդհանուր գործընթաց) իրագործման կազմակերպատեխնիկական ապահովման աշխատանքների տեխնոլոգիական նախագծում և պլանավորում կատարելու համար։
3. Սույն կանոնների նպատակներով օգտագործվում են հասկացություններ, որոնք ունեն հետևյալ իմաստը՝
լիազորված մարմին՝ հետագծելիության ազգային համակարգում ներառվող տեղեկությունների հավաքումը, հաշվառումը, պահպանումն ու մշակումը և (կամ) հետագծելիության մեխանիզմի իրագործումն ապահովելու համար լիազորված՝ Միության անդամ պետության պետական իշխանության մարմինը կամ կազմակերպությունը․
տեղեկությունների հարցում կատարող լիազորված մարմին՝ Միության այն անդամ պետության լիազորված մարմինը, որի տարածք տեղափոխվել են հետագծելիության ենթակա ապրանքները.
տեղեկություններ ստացող լիազորված մարմին՝ Միության այն անդամ պետության լիազորված մարմինը, որի տարածք տեղափոխվում են հետագծելիության ենթակա ապրանքները, կամ Միության այն անդամ պետության լիազորված մարմինը, որի տարածքով նախատեսվում է հետագծելիության ենթակա ապրանքների փոխադրման իրականացումը, կամ Միության մյուս անդամ պետության լիազորված մարմինը, որն ստանում է տեղեկություններ հետագծելիության ենթակա ապրանքների և այդ ապրանքների շրջանառության հետ կապված այն գործառնությունների մասին, որոնք իրականացվում են Միության տարբեր անդամ պետությունների անձանց միջև, եթե դա նախատեսված է Միության այն անդամ պետության օրենսդրությամբ, որի տարածքից տեղափոխվում են հետագծելիության ենթակա ապրանքները.
տեղեկություններ ներկայացնող լիազորված մարմին՝ Միության այն անդամ պետության լիազորված մարմինը, որի տարածքից տեղափոխվում են (տեղափոխվել են) հետագծելիության ենթակա ապրանքները.
Սույն կանոններում օգտագործվող՝ «հետագծելիության մեխանիզմ», «հետագծելիության ազգային համակարգ», «հետագծելիություն», «ուղեկցող փաստաթուղթ», «հետագծելիության ենթակա ապրանքներ» հասկացությունները կիրառվում են Համաձայնագրով սահմանված իմաստներով։
II. Ընդհանուր գործընթացի նպատակներն ու խնդիրները
4. Ընդհանուր գործընթացի իրագործման նպատակը Համաձայնագիրն իրագործելու ընթացքում հետագծելիության մեխանիզմի գործունեության ապահովումն է՝ Համաձայնագրի դրույթներին, ինչպես նաև լիազորված մարմինների միջև, լիազորված մարմինների և Եվրասիական տնտեսական հանձնաժողովի (այսուհետ՝ Հանձնաժողով) միջև Միության մարմինների տեղեկատվական փոխգործակցության հարցերին վերաբերող ակտերին համապատասխան։
5. Ընդհանուր գործընթացի իրագործման շրջանակներում անհրաժեշտ է լուծել հետևյալ խնդիրները՝
1) ապահովել լիազորված մարմինների միջև տեղեկատվության փոխանակում հետագծելիության ենթակա ապրանքների և այդ ապրանքների շրջանառության հետ կապված այն գործառնությունների մասին, որոնք իրականացվում են Միության տարբեր անդամ պետությունների անձանց միջև (այսուհետ համապատասխանաբար՝ տեղեկություններ ապրանքների և դրանց հետ կապված գործառնությունների մասին, անդամ պետություններ)․
2) ապահովել լիազորված մարմինների միջև տեղեկատվության փոխանակում՝ հետագծելիության ենթակա ապրանքները մեկ անդամ պետության տարածքից մյուս անդամ պետության տարածք տեղափոխմանը նախորդող գործառնությունների մասին՝ (այսուհետ՝ տեղեկություններ՝ նախորդող գործառնությունների մասին)․
3) ապահովել Հանձնաժողովի կողմից լիազորված մարմիններից նշված տեղեկությունների ստացումը հարցմամբ՝ Համաձայնագրի կատարման վերահսկողությունը և մշտադիտարկումն իրականացնելու նպատակով։
6. Ընդհանուր գործընթացի իրագործման ընթացքում սույն կանոնների 5-րդ կետում նշված խնդիրների լուծումը պետք է իրականացվի փուլերով։
7. Ընդհանուր գործընթացի իրագործման առաջին փուլում, այդ թվում՝ Համաձայնագրի 14-րդ հոդվածով նախատեսված փորձնական նախագծի շրջանակներում, պետք է ապահովվի սույն կանոնների 5-րդ կետի 1-ին ենթակետում նշված խնդրի լուծումը։
8. Հետագա փուլերում Միության իրավունքում այն նորմերի սահմանմանը համապատասխան, որոնք կարգավորում են նախորդող գործառնությունների մասին էլեկտրոնային տեղեկատվության փոխանակման կարգը լիազորված մարմինների միջև, ինչպես նաև լիազորված մարմինների և Հանձնաժողովի միջև, Համաձայնագրի կատարման վերահսկողությունն ու մշտադիտարկումն իրականացնելու նպատակով պետք է ապահովվի սույն կանոնների 5-րդ կետի 2-րդ և 3-րդ ենթակետերում նշված խնդիրների լուծումը։
III. Տեղեկատվական փոխգործակցության մասնակիցները
9. Ընդհանուր գործընթացն իրագործելիս տեղեկատվական փոխգործակցության (այսուհետ՝ տեղեկատվական փոխգործակցություն) մասնակիցներն են՝
1) տեղեկությունները ներկայացնող լիազորված մարմինը․
2) տեղեկություններն ստացող լիազորված մարմինը․
3) տեղեկությունների հարցում կատարող լիազորված մարմինը.
4) Հանձնաժողովը։
10. Տեղեկատվական փոխգործակցության իրագործման շրջանակներում տեղեկությունները ներկայացնող լիազորված մարմինն իրականացնում է հետևյալ գործառույթները՝
1) հետագծելիության ազգային համակարգից հետևյալ տեղեկություների ձևավորումը և տեղեկություններն ստացող լիազորված մարմիններ ներկայացումը՝
հետագծելիության ազգային համակարգում ապրանքների և դրանց հետ կապված գործառնությունների մասին նոր ներառվող տեղեկությունները․
տեղեկություններն ստացող լիազորված մարմիններ նախկինում ուղարկված՝ ապրանքների և դրանց հետ կապված գործառնությունների մասին ճշգրտված տեղեկությունները.
տեղեկություններն ստացող լիազորված մարմիններ նախկինում ուղարկված՝ ապրանքների և դրանց հետ կապված գործառնությունների մասին ճշգրտված տեղեկությունները, ինչպես նաև նախկինում ուղարկված տեղեկությունները չեղարկելու մասին տեղեկատվությունը.
տեղեկություններն ստացող լիազորված մարմիններ նախկինում ուղարկված՝ ապրանքների և դրանց հետ կապված գործառնությունների մասին տեղեկությունները հետ կանչելու մասին տեղեկատվությունը.
2) տեղեկությունների հարցում կատարող լիազորված մարմնից նախորդող գործառնությունների մասին տեղեկությունների հարցման ստացումն ու մշակումը.
3) ի պատասխան նախորդող գործառնությունների մասին տեղեկությունների հարցման՝ հետագծելիության ազգային համակարգից, տեղեկությունների կամ հետագծելիության ազգային համակարգում հարցվող տեղեկությունների բացակայության մասին տեղեկատվության ձևավորումն ու ներկայացումը տեղեկությունների հարցում կատարող լիազորված մարմին.
4) Համաձայնագրի կատարումը վերահսկելու նպատակով Հանձնաժողովի կողմից ձևավորվող և ուղարկվող հարցման ստացումն ու մշակումը (այսուհետ՝ տեղեկությունների հարցում՝ Համաձայնագրի կատարումը վերահսկելու նպատակով)՝ հետագծելիության ազգային համակարգից տեղեկությունները ներկայացնելու համար․
5) ի պատասխան տեղեկությունների հարցման՝ Համաձայնագրի կատարումը վերահսկելու նպատակով հետագծելիության ազգային համակարգից տեղեկությունների կամ հետագծելիության ազգային համակարգում հարցվող տեղեկությունների բացակայության մասին տեղեկատվության ձևավորումն ու ներկայացումը Հանձնաժողով։
11. Տեղեկատվական փոխգործակցության իրագործման շրջանակներում տեղեկություններն ստացող լիազորված մարմինը կատարում է հետևյալ գործառույթները՝
1) տեղեկությունները ներկայացնող լիազորված մարմնից հետևյալ տեղեկությունների ստացումը՝
տեղեկություններ՝ ապրանքների և դրանց հետ կապված գործառնությունների մասին․
ճշգրտված տեղեկություններ՝ ապրանքների և դրանց հետ կապված գործառնությունների մասին․
ճշգրտված տեղեկություններ՝ ապրանքների և դրանց հետ կապված գործառնությունների մասին, ինչպես նաև տեղեկատվություն՝ նախկինում ուղարկված տեղեկությունները չեղարկելու մասին.
տեղեկատվություն ապրանքների և դրանց հետ կապված գործառնությունների մասին նախկինում ուղարկված տեղեկությունները հետ կանչելու մասին․
2) սույն կետի 1-ին ենթակետում նշված տեղեկությունների մշակումն ու ներառումը հետագծելիության ազգային համակարգում։
12. Տեղեկատվական փոխգործակցության իրագործման շրջանակներում տեղեկությունների հարցում կատարող լիազորված մարմինը կատարում է հետևյալ գործառույթները՝
1) նախորդող գործառնությունների մասին տեղեկությունների հարցման ձևավորում և ուղարկում տեղեկություններ ներկայացնող լիազորված մարմին.
2) ի պատասխան տեղեկությունների հարցման՝ հետագծելիության ազգային համակարգից նախորդող գործառնությունների մասին կամ հարցվող տեղեկությունների բացակայության մասին տեղեկատվության ստացումը և մշակումը։
13. Տեղեկատվական փոխգործակցության իրագործման շրջանակներում Հանձնաժողովը կատարում է հետևյալ գործառույթները՝
1) տեղեկությունների հարցման ձևավորումն ու ուղարկումը տեղեկությունները ներկայացնող լիազորված մարմին՝ Համաձայնագրի կատարումը վերահսկելու նպատակով․
2) ի պատասխան տեղեկությունների հարցման՝ Համաձայնագրի կատարումը վերահսկելու նպատակով հետագծելիության ազգային համակարգից տեղեկությունների կամ հետագծելիության ազգային համակարգում հարցվող տեղեկությունների բացակայության մասին տեղեկատվության ստացումն ու մշակումը։
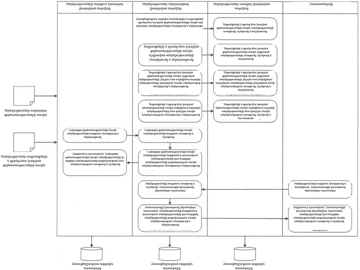
14. Տեղեկատվական փոխգործակցությունն իրականացվում է ֆունկցիոնալ սխեմային համապատասխան՝ թիվ 1 հավելվածի համաձայն։
IV. Տեղեկատվական ռեսուրսները և ծառայությունները
15. Հետագծելիության ազգային համակարգի շրջանակներում լիազորված մարմիններն ապահովում են ապրանքների և դրանց հետ կապված գործառնությունների մասին տեղեկություններ պարունակող տեղեկատվական ռեսուրսների ձևավորումն ու վարումը՝ հաշվի առնելով Համաձայնագրի 4-րդ, 5-րդ, 8-րդ, և 10-րդ հոդվածներով, ինչպես նաև սույն կանոններով սահմանված՝ այդ տեղեկություններին ներկայացվող պահանջները։
16. Հետագծելիության ազգային համակարգերի ստեղծումն ու աշխատանքի ապահովումն իրականացվում է Համաձայնագրին համապատասխան՝ հաշվի առնելով Միության մարմինների ակտերով, ինչպես նաև սույն կանոններով սահմանված՝ տեղեկատվական փոխգործակցությանը ներկայացվող պահանջները։
17. Հետագծելիության ենթակա ապրանքների շրջանառությունն իրականացնող անձանց կողմից Համաձայնագրի 7-րդ հոդվածի 1-ին կետում սահմանված պարտականությունները կատարելու նպատակով լիազորված մարմինները՝ իրենց անդամ պետության օրենսդրությանը համապատասխան, ապահովում են էլեկտրոնային ծառայությունների հետևյալ տեսակների ստեղծումն ու գործունեությունը՝
1) ծառայություններ՝ ուղեկցող փաստաթղթերի՝ էլեկտրոնային փաստաթղթերի տեսքով ձևակերպման համար․
2) ծառայություններ՝ հետագծելիության ազգային համակարգում ներառման ենթակա ուղեկցող փաստաթղթերից տեղեկություններ, այդ թվում՝ ճշգրտված տեղեկություններ, ինչպես նաև ուղեկցող փաստաթղթերից նախկինում ներկայացված տեղեկությունները հետ կանչելու մասին տեղեկատվություն ներկայացնելու համար։
18. Ընդհանուր գործընթացի իրագործման նպատակով լիազորված մարմինների կողմից ապահովվում են էլեկտրոնային ծառայությունների հետևյալ տեսակների ստեղծումն ու կիրառումը՝
1) հետագծելիության ազգային համակարգից ապրանքների և դրանց հետ կապված գործառնությունների մասին տեղեկությունների, այդ թվում՝ ճշգրտված տեղեկությունների, ինչպես նաև ապրանքների և դրանց հետ կապված գործառնությունների մասին նախկինում ուղարկված տեղեկությունները հետ կանչելու մասին տեղեկատվության ձևավորում ու ներկայացում.
2) մյուս անդամ պետության հետագծելիության ազգային համակարգից ապրանքների և դրանց հետ կապված գործառնությունների մասին տեղեկությունների, այդ թվում՝ ճշգրտված տեղեկությունների, ինչպես նաև ապրանքների և դրանց հետ կապված գործառնությունների մասին նախկինում ուղարկված տեղեկությունները հետ կանչելու մասին տեղեկատվության ստացում և մշակում․
3) նախորդող գործառնությունների մասին տեղեկությունների հարցման ձևավորում և ուղարկում, ինչպես նաև նշված հարցմանն ի պատասխան ստացվող տեղեկությունների կամ տեղեկատվության ստացում և մշակում․
4) նախորդող գործառնությունների մասին տեղեկությունների հարցման ստացում և մշակում, նշված հարցմանն ի պատասխան՝ տեղեկությունների կամ տեղեկատվության ձևավորում և ուղարկում․
5) տեղեկությունների հարցման ստացում և մշակում՝ Համաձայնագրի կատարումը վերահսկելու նպատակով, նշված հարցմանն ի պատասխան՝ տեղեկությունների կամ տեղեկատվության ձևավորում և ուղարկում․
19. Ընդհանուր գործընթացի իրագործման նպատակով Հանձնաժողովն ապահովում է էլեկտրոնային ծառայությունների կիրառումը՝ Համաձայնագրի կատարումը վերահսկելու նպատակով տեղեկությունների հարցումը ձևավորելու և ուղարկելու համար, ինչպես նաև նշված հարցմանն ի պատասխան ստացվող տեղեկությունների կամ տեղեկատվության ստացումն ու մշակումը։
V. Տեղեկատվական փոխգործակցության առանձնահատկությունները
20. Տեղեկատվական փոխգործակցությունն իրականացվում է ավտոմատացված ռեժիմով՝ Միության ինտեգրված տեղեկատվական համակարգի միջոցների օգտագործմամբ (այսուհետ՝ ինտեգրված համակարգ)։
21. Ընդհանուր գործընթացն իրագործելիս լիազորված մարմինների միջև, ինչպես նաև լիազորված մարմինների և Հանձնաժողովի միջև փոխանցվող տեղեկությունների կազմին, կառուցվածքին և ձևաչափին ներկայացվող պահանջները (այսուհետ՝ տեղեկությունների կազմին ներկայացվող պահանջներ) նշված են թիվ 2 հավելվածում։
22. Էլեկտրոնային հաղորդագրությունների կազմին, տեղեկատվական փոխգործակցության ընթացքում օգտագործվող՝ դրանցում պարունակվող էլեկտրոնային փաստաթղթերի և (կամ) տեղեկությունների կառուցվածքին ներկայացվող պահանջները սահմանվում են ինտեգրված համակարգի միջոցներով ընդհանուր գործընթացն իրագործելիս տեղեկատվական փոխգործակցությունը կանոնակարգող տեխնոլոգիական փաստաթղթերում (այսուհետ՝ տեխնոլոգիական փաստաթղթեր), սույն կանոնների թիվ 2 հավելվածում նշված տեղեկությունների կազմին ներկայացվող պահանջներին համապատասխան։
23. Տեղեկատվական փոխգործակցությունն իրականացվում է տեխնոլոգիական փաստաթղթերով սահմանված կանոնակարգին համապատասխան։
VI. Տեղեկատվական անվտանգության ապահովման սկզբունքները
24. Տեղեկատվական փոխգործակցության իրագործման ընթացքում էլեկտրոնային թվային ստորագրության (էլեկտրոնային ստորագրության) օգտագործման կարգը սահմանվում է Միության մարմինների ակտերին համապատասխան։
25. Ընդհանուր գործընթացն իրագործելիս էլեկտրոնային տեսքով փաստաթղթերից էլեկտրոնային փաստաթղթերի և (կամ) տեղեկությունների փոխանցման ժամանակ անվտանգությունը պետք է ապահովվի՝
1) ինտեգրված համակարգի ինտեգրացիոն հարթակի շրջանակներում՝ ինտեգրված համակարգի տեղեկատվական անվտանգության ենթահամակարգի միջոցներով՝ Միության իրավունքին համապատասխան․
2) անդամ պետության տեղեկատվական տարածության ներսում՝ անդամ պետության տարածքում գործող օրենսդրությանը և տեղեկատվական անվտանգության ապահովմանն ուղղված տեխնիկական պահանջներին համապատասխան։
VII. Ընդհանուր գործընթացի իրագործմանն ուղղված միջոցառումները
26. Տեղեկատվական փոխգործակցությունն իրականացնելու համար Հանձնաժողովն ապահովում է՝
1) տեխնոլոգիական փաստաթղթերի մշակումն ու դրանց հաստատումը․
2) Միության տվյալների մոդելի հիման վրա տեղեկատվական փոխգործակցության ընթացքում օգտագործվող էլեկտրոնային փաստաթղթերի (տեղեկությունների) միասնականացված կառուցվածքների մշակումն ու դրանց հաստատումը․
3) Հանձնաժողովի տեղեկատվական համակարգերի (ենթահամակարգերի) լրամշակումը (կարգաբերումը)՝ տեխնոլոգիական փաստաթղթերի պահանջներին համապատասխան․
4) Միության նորմատիվ տեղեկատվական տեղեկություների միասնական համակարգի շրջանակներում հետագծելիության ենթակա ապրանքների ցանկի, ինչպես նաև, անհրաժեշտության դեպքում՝ տեղեկատվական փոխգործակցությունն իրագործելիս օգտագործվող այլ տեղեկագրքերի և դասակարգիչների՝ էլեկտրոնային տեսքով ձևավորումն ու վարումը։
27. Լիազորված մարմինները՝ տեխնոլոգիական փաստաթղթերի և ինտեգրված համակարգի գործունեության ապահովման ընթացքում օգտագործվող փաստաթղթերի պահանջների կատարումն ապահովելու համար ապահովում են հետագծելիության ազգային համակարգերի մշակումը (արդիականացումը) և դրանց միացումն ինտեգրված համակարգի ազգային հատվածներին, եթե այդպիսի միացումը նախկինում ապահովված չի եղել։
28. Լիազորված մարմինները Հանձնաժողովի համակարգմամբ ապահովում են ընդհանուր գործընթացը գործողության մեջ դնելու ընթացակարգի կատարումը, այդ թվում՝ տեղեկատվական փոխգործակցության թեստավորման անցկացումը։
29. Սույն կանոններին համապատասխան՝ ընդհանուր գործընթացի իրագործմանն ուղղված միջոցառումների համակարգումն իրականացվում է Հանձնաժողովի կողմից։
|
ՀԱՎԵԼՎԱԾ ԹԻՎ 1 «Եվրասիական տնտեսական միության անդամ պետությունների լիազորված մարմինների միջև հետագծելիության ենթակա ապրանքների և այդ ապրանքների շրջանառության հետ կապված գործառնությունների մասին տեղեկությունների փոխանակման ապահովում» ընդհանուր գործընթացի իրագործման կանոնների |
ՖՈՒՆԿՑԻՈՆԱԼ ՍԽԵՄԱ
«Եվրասիական տնտեսական միության անդամ պետությունների լիազորված մարմինների միջև հետագծելիության ենթակա ապրանքների և այդ ապրանքների շրջանառության հետ կապված գործառնությունների մասին տեղեկությունների փոխանակման ապահովում» ընդհանուր գործընթացի իրագործման ընթացքում տեղեկատվական փոխգործակցության
|
ՀԱՎԵԼՎԱԾ ԹԻՎ 2 «Եվրասիական տնտեսական միության անդամ պետությունների լիազորված մարմինների միջև հետագծելիության ենթակա ապրանքների և այդ ապրանքների շրջանառության հետ կապված գործառնությունների մասին տեղեկությունների փոխանակման ապահովում» ընդհանուր գործընթացի իրագործման կանոնների |
ՊԱՀԱՆՋՆԵՐ
«Եվրասիական տնտեսական միության անդամ պետությունների լիազորված մարմինների միջև հետագծելիության ենթակա ապրանքների և այդ ապրանքների շրջանառության հետ կապված գործառնությունների մասին տեղեկությունների փոխանակման ապահովում» ընդհանուր գործընթացի իրագործման ընթացքում Եվրասիական տնտեսական միության անդամ պետությունների լիազորված մարմինների միջև, ինչպես նաև անդամ պետությունների լիազորված մարմինների և Եվրասիական տնտեսական հանձնաժողովի միջև փոխանցվող տեղեկատվության կազմին, կառուցվածքին ու ձևաչափին ներկայացվող
1. Սույն պահանջները սահմանում են «Եվրասիական տնտեսական միության անդամ պետությունների լիազորված մարմինների միջև հետագծելիության ենթակա ապրանքների և այդ ապրանքների շրջանառության հետ կապված գործառնությունների մասին տեղեկությունների փոխանակման ապահովում» ընդհանուր գործընթացի մասնակիցների միջև էլեկտրոնային տեսքով փոխանցվող տեղեկատվության կազմը, կառուցվածքը և ձևաչափը։
2. Տեղեկատվական փոխգործակցությունն իրականացնելու ընթացքում ընդհանուր գործընթացի իրագործման շրջանակներում էլեկտրոնային տեսքով փոխանցվում են հետևյալ տեղեկությունները՝
տեղեկություններ՝ հետագծելիության ենթակա ապրանքների և Եվրասիական տնտեսական միության անդամ պետությունների (այսուհետ՝ անդամ պետություններ) անձանց միջև կատարվող՝ այդ ապրանքների շրջանառության հետ կապված գործառնությունների մասին․
տեղեկություններ՝ հետագծելիության ենթակա ապրանքների մեկ անդամ պետության տարածքից մյուս անդամ պետության տարածք տեղափոխմանը նախորդող գործառնությունների մասին․
տեղեկություններ՝ «Եվրասիական տնտեսական միության մաքսային տարածք ներմուծված ապրանքների հետագծելիության մեխանիզմի մասին» 2019 թվականի մայիսի 29-ի համաձայնագրի (այսուհետ՝ Համաձայնագիր) կատարման վերահսկողությունը և մշտադիտարկումն իրականացնելու համար.
ապրանքների տեղափոխմանը նախորդող գործառնություննների մասին տեղեկությունների հարցումներ.
տեղեկությունների հարցումներ՝ Համաձայնագրի կատարման վերահսկողությունը և մշտադիտարկումն իրականացնելու նպատակով։
Տեղեկությունների նշված տեսակները ձևավորվում են XML ձևաչափով՝ հետևյալ ստանդարտներին համապատասխան՝
Extensible Markup Language (XML) 1.0 (Fifth Edition) (հրապարակված է «Ինտերնետ» տեղեկատվական-հեռահաղորդակցական ցանցում՝ հետևյալ հասցեով՝ http://www.w3.org/TR/REC-xml).
Namespaces in XML (հրապարակված է «Ինտերնետ» տեղեկատվական-հեռահաղորդակցական ցանցում՝ հետևյալ հասցեով՝ http://www.w3.org/TR/REC-xml-names).
XML Schema Part 1: Structures և XML Schema Part 2: Datatypes՝ հրապարակված են «Ինտերնետ» տեղեկատվական-հեռահաղորդակցական ցանցում՝ հետևյալ հասցեներով՝ http://www.w3.org/TR/xmlschema-l/ և http://www.w3.org/TR/xmlschema-2/)։
3. Փոխանցվող տեղեկությունների կազմին և կառուցվածքին ներկայացվող ընդհանուր պահանջները բերված են՝
հետագծելիության ենթակա ապրանքների և անդամ պետությունների անձանց միջև կատարվող՝ այդ ապրանքների շրջանառության հետ կապված գործառնությունների մասին տեղեկությունների առնչությամբ՝ 1-9-րդ աղյուսակներում․
մեկ անդամ պետության տարածքից մյուս անդամ պետության տարածք հետագծելիության ենթակա ապրանքների տեղափոխմանը նախորդող գործառնությունների մասին տեղեկությունների առնչությամբ՝ 2-4-րդ և 10-րդ աղյուսակներում.
Համաձայնագրի կատարման վերահսկողությունը և մշտադիտարկումն իրականացնելու մասին տեղեկությունների առնչությամբ՝ 11-րդ աղյուսակում.
ապրանքների տեղափոխմանը նախորդող գործառնությունների մասին տեղեկությունների հարցման առնչությամբ՝ 2-րդ, 8-րդ և 12-րդ աղյուսակներում.
Համաձայնագրի կատարման վերահսկողությունը և մշտադիտարկումն իրականացնելու նպատակով տեղեկությունների հարցման առնչությամբ՝ 13-րդ աղյուսակում։
4. 1-13-րդ աղյուսակներում ձևավորվում են հետևյալ դաշտերը (սյունակները)՝
«տարրի անվանումը»՝ տարրի հերթական համարը և ընդունված կամ պաշտոնական բառային նշագիրը.
«տարրի նկարագրությունը»՝ տարրի իմաստը (իմաստաբանությունը) պարզաբանող տեքստը.
«ծանոթագրություն»՝ տարրի նշանակությունը հստակեցնող, դրա ձևավորման (լրացման) կանոնները սահմանող տեքստ կամ տարրի հնարավոր արժեքների բառային նկարագրությունը.
«բազմ.»՝ տարրերի բազմաքանակությունը (տարրի պարտադիր (կամընտրական) լինելը և հնարավոր կրկնությունների քանակը)։
5. Փոխանցվող տվյալների տարրերի բազմաքանակությունը նշելու համար օգտագործվում են հետևյալ նշագրերը՝
1՝ տարրը պարտադիր է, կրկնություններ չեն թույլատրվում.
n՝ տարրը պարտադիր է, պետք է կրկնվի n անգամ (n > 1).
1..* տարրը պարտադիր է, կարող է կրկնվել առանց սահմանափակումների.
n..*՝ տարրը պարտադիր է, պետք է կրկնվի ոչ պակաս, քան n անգամ (n > 1).
n..m՝ տարրը պարտադիր է, պետք է կրկնվի ոչ պակաս, քան n անգամ, և ոչ ավելի, քան m անգամ (n > 1, m > n).
0..1՝ տարրը կամընտրական է, կրկնություններ չեն թույլատրվում.
0..* տարրը կամընտրական է, կարող է կրկնվել առանց սահմանափակումների.
0..m՝ տարրը կամընտրական է, կարող է կրկնվել ոչ ավելի, քան m անգամ (m > 1)։
Աղյուսակ 1
Հետագծելիության ենթակա ապրանքների և Եվրասիական տնտեսական միության տարբեր անդամ պետությունների
անձանց միջև կատարվող՝ այդ ապրանքների շրջանառության հետ կապված գործառնությունների մասին տեղեկությունների կազմը և կառուցվածքը
|
Տարրի անվանումը |
Տարրի նկարագրությունը |
Ծանոթագրություն |
Բազմ․ |
|
1. Այն անդամ պետության ծածկագիրը, որի տարածքից տեղափոխվում են ապրանքները |
այն անդամ պետության ծածկագրային նշագիրը, որի տարածքից տեղափոխվում են հետագծելիության ենթակա ապրանքները |
նշվում է երկրի երկտառ ծածկագիրը՝ Մաքսային միության հանձնաժողովի 2010 թվականի սեպտեմբերի 20-ի թիվ 378 որոշմանը համապատասխան կիրառվող՝ աշխարհի երկրների դասակարգչին համապատասխան (այսուհետ՝ աշխարհի երկրների դասակարգիչ) |
1 |
|
2. Այն անդամ պետության ծածկագիրը, որի տարածք տեղափոխվում են ապրանքները |
այն անդամ պետության ծածկագրային նշագիրը, որի տարածք տեղափոխվում են հետագծելիության ենթակա ապրանքները |
նշվում է երկրի երկտառ ծածկագիրը՝ աշխարհի երկրների դասակարգչին համապատասխան |
1 |
|
3. Այն անդամ պետության ծածկագիրը, որի տարածքով ենթադրվում է ապրանքների փոխադրումը |
այն անդամ պետության ծածկագրային նշագիրը, որի տարածքով ենթադրվում է հետագծելիության ենթակա ապրանքների փոխադրումը, կամ մյուս անդամ պետության ծածկագրային նշագիրը, եթե դա նախատեսված է այդ անդամ պետության օրենսդրությամբ, և որի տարածքից տեղափոխվում են հետագծելիության ենթակա ապրանքները |
նշվում է երկրի երկտառ ծածկագիրը՝ աշխարհի երկրների դասակարգչին համապատասխան |
0..* |
|
4. Ուղեկցող փաստաթղթի գրանցման համարը |
ուղեկցող փաստաթղթի գրանցման համարը |
նշվում է 2-րդ աղյուսակին համապատասխան |
1 |
|
5. Ուղեկցող փաստաթղթի ամսաթիվը |
ուղեկցող փաստաթղթի ամսաթիվը |
ամսաթվի նշագիրը՝ ԳՕՍՏ ԻՍՕ 8601-2001-ին համապատասխան (ներկայացման ձևանմուշը՝ «ՏՏՏՏ-ԱԱ-ՕՕ») |
1 |
|
6. Սկզբնական ուղեկցող փաստաթղթի գրանցման համարը |
սկզբնական ուղեկցող փաստաթղթի գրանցման համարը |
նշվում է 2-րդ աղյուսակին համապատասխան՝ ապրանքների և դրանց հետ կապված գործառնությունների մասին ճշգրտված տեղեկություններ, ինչպես նաև նախկինում ուղարկված տեղեկությունները չեղարկելու մասին տեղեկատվություն ներկայացնելու դեպքում |
0..1 |
|
7. Սկզբնական ուղեկցող փաստաթղթի ամսաթիվը |
սկզբնական ուղեկցող փաստաթղթի ամսաթիվը |
ամսաթվի նշագիրը՝ ԳՕՍՏ ԻՍՕ 8601-2001-ին համապատասխան (ներկայացման ձևանմուշը՝ «ՏՏՏՏ-ԱԱ-ՕՕ») նշվում է ապրանքների և դրանց հետ կապված գործառնությունների մասին ճշգրտված տեղեկություններ, ինչպես նաև նախկինում ուղարկված տեղեկությունները չեղարկելու մասին տեղեկատվություն ներկայացնելու դեպքում |
0..1 |
|
8. Տեղեկություններ՝ ապրանքների տիրապետման, օգտագործման և տնօրինման իրավունքը փոխանցող անձի մասին |
տեղեկություններ՝ հետագծելիության ենթակա ապրանքների տիրապետման, օգտագործման և տնօրինման իր իրավունքն այլ անձի փոխանցող անձի մասին |
նշվում է 3-րդ աղյուսակին համապատասխան |
0..1 |
|
9. Տեղեկություններ՝ ապրանքների տեղափոխումն իրականացնող անձի մասին |
տեղեկություններ՝ այդ ապրանքների իրացման հետ չկապված՝ Եվրասիական տնտեսական հանձնաժողովի (այսուհետ՝ Հանձնաժողով) կողմից սահմանված դեպքերում մեկ անդամ պետության տարածքից մյուս անդամ պետության տարածք այդ ապրանքների տեղափոխումն իրականացնող անձի մասին |
նշվում է 3-րդ աղյուսակին համապատասխան |
0..1 |
|
10. Տեղեկություններ՝ ապրանքների տիրապետման, օգտագործման և տնօրինման իրավունք ստացող անձի մասին |
տեղեկություններ՝ հետագծելիության ենթակա ապրանքների տիրապետման, օգտագործման և տնօրինման իրավունք ստացող անձի մասին |
նշվում է 3-րդ աղյուսակին համապատասխան |
0..1 |
|
11․ Տեղեկություններ՝ ապրանքի մասին |
ուղեկցող փաստաթղթին համապատասխան նշվող՝ հետագծելիության ենթակա ապրանքի մասին տեղեկությունները |
նշվում է 4-րդ աղյուսակին համապատասխան |
1..* |
Աղյուսակ 2
Տեղեկություններ՝ ուղեկցող փաստաթղթի գրանցման համարի մասին
|
Տարրի անվանումը |
Տարրի նկարագրությունը |
Ծանոթագրություն |
Բազմ․ |
|
1. Ուղեկցող փաստաթղթի գրանցման համարի առաջին երեսակը ֆասեթը) |
այն անդամ պետության ծածկագրային նշագիրը, որի տարածքից տեղափոխվում են հետագծելիության ենթակա ապրանքները |
նշվում է երկրի երկտառ ծածկագիրը՝ աշխարհի երկրների դասակարգչին համապատասխան |
1 |
|
2. Ուղեկցող փաստաթղթի գրանցման համարի երկրորդ երեսակը (ֆասեթը) |
անդամ պետությունների օրենսդրությանը համապատասխան ձևավորվող՝ ապրանքների հետագծելիության ազգային համակարգի շրջանակներում ուղեկցող փաստաթղթի եզակի նույնականացուցիչը |
Չի գերազանցում 50 պայմանանշանը, համապատասխանում է հետևյալ ձևանմուշներին՝ Հայաստանի Հանրապետության համար՝ [A-Z]{1}[A-Za-z0-9]{10} Բելառուսի Հանրապետության համար՝ [A-Za-z0-9]{3}-[A-Za-z0-9]{13}-[0-9]{1,25} |
|
|
Ղազախստանի Հանրապետության համար՝ ESF-[0-9]{12}-[0-9]{4}(0[1-9]|1[012])(0[1-9]|1[0-9]|2[0-9]|3[01]) -[A-Za-z0-9]{8} |
1 | ||
|
Ղրղզստանի Հանրապետության համար՝ [A-Za-z0-9]{1,41} |
|||
|
Ռուսաստանի Դաշնության համար՝ [A-Za-z0-9]{13} |
Աղյուսակ 3
Տեղեկություններ՝ իրավաբանական կամ ֆիզիկական անձի մասին
|
Տարրի անվանումը |
Տարրի նկարագրությունը |
Ծանոթագրություն |
Բազմ․ |
|
1. Երկրի ծածկագիրը |
սուբյեկտի գրանցման երկրի ծածկագրային նշագիրը (նշվում է աշխարհի երկրների դասակարգչին համապատասխան) |
նշվում է երկրի երկտառ ծածկագիրը՝ աշխարհի երկրների դասակարգչին համապատասխան |
1 |
|
2. Սուբյեկտի անվանումը |
տնտեսավարող սուբյեկտի լրիվ անվանումը կամ ֆիզիկական անձի ազգանունը, անունը և հայրանունը (առկայության դեպքում) |
1 | |
|
3․ Սուբյեկտի կրճատ անվանումը |
տնտեսավարող սուբյեկտի համառոտ անվանումը |
0..1 | |
|
4. Հարկ վճարողի նույնականացուցիչը |
սուբյեկտի նույնականացուցիչը՝ հարկ վճարողի գրանցման երկրի հարկ վճարողների ռեեստրում |
նույնականացման ծածկագիրը (համարը)՝ Հայաստանի Հանրապետության համար՝ հարկ վճարողի հաշվառման համարը, Բելառուսի Հանրապետության համար՝ վճարողի հաշվառման համարը, Ղազախստանի Հանրապետության համար՝ անհատական նույնականացման համարը կամ բիզնես-նույնականացման համարը, Ղրղզստանի Հանրապետության և Ռուսաստանի Դաշնության համար՝ հարկ վճարողի նույնականացման համարը |
0..1 |
|
Հաշվառման վերցնելու պատճառի ծածկագիրը |
Ռուսաստանի Դաշնությունում սուբյեկտին հարկային հաշվառման վերցնելու պատճառը նույնականացնող ծածկագիրը |
0..1 | |
|
6. Տեղեկություններ՝ անձը հաստատող փաստաթղթի մասին |
տեղեկություններ՝ անձը հաստատող փաստաթղթի մասին |
նշվում են 5-րդ աղյուսակին համապատասխան |
0..1 |
|
7. Հասցեն |
պարունակում է տեղեկություններ՝ անձի հասցեի մասին |
նշվում են 6-րդ աղյուսակին համապատասխան |
1..* |
|
8․ Կոնտակտային վավերապայմանը |
պարունակում է տեղեկություններ՝ անձի կոնտակտային վավերապայմանների մասին |
նշվում են 7-րդ աղյուսակին համապատասխան |
0..* |
Աղյուսակ 4
Ապրանքի մասին տեղեկությունները
|
Տարրի անվանումը |
Տարրի նկարագրությունը |
Ծանոթագրություն |
Բազմ․ |
|
1. Ապրանքի հերթական համարը |
հետագծելիության ենթակա ապրանքի հերթական համարը՝ ուղեկցող փաստաթղթին համապատասխան |
1 | |
|
2. Ապրանքի ծածկագիրը՝ ըստ ԵԱՏՄ ԱՏԳ ԱԱ-ի |
Եվրասիական տնտեսական միության արտաքին տնտեսական գործունեության միասնական ապրանքային անվանացանկին համապատասխան՝ հետագծելիության ենթակա ապրանքի ծածկագրային նշագիրը |
պետք է համապատասխանի \d{10} ձևանմուշին |
1 |
|
3. Ապրանքի անվանումը |
հետագծելիության ենթակա ապրանքի անվանումը՝ ուղեկցող փաստաթղթին համապատասխան |
1 | |
|
4. Ապրանքի քանակը |
ուղեկցող փաստաթղթում նշված՝ հետագծելիության ենթակա ապրանքի քանակը՝ ուղեկցող փաստաթղթում օգտագործվող չափման միավորով |
կարող է չնշվել, եթե ապրանքի քանակը նշված է հետագծելիության ենթակա ապրանքների ցանկով նախատեսված՝ ապրանքի քանակական չափման միավորով |
0..1 |
|
ա) չափման միավորը |
հետագծելիության ենթակա ապրանքի վերաբերյալ ուղեկցող փաստաթղթում օգտագործվող չափման միավորը |
նշվում է չափման միավորի ծածկագիրը՝ Եվրասիական տնտեսական հանձնաժողովի կոլեգիայի 2020 թվականի հոկտեմբերի 27-ի թիվ 145 որոշմամբ հաստատված՝ Եվրասիական տնտեսական միության չափման և հաշվի միավորների դասակարգչին համապատասխան |
1 |
|
5. Ապրանքի քանակը՝ հետագծելիության նպատակների համար |
ուղեկցող փաստաթղթում նշված՝ հետագծելիության ենթակա ապրանքի քանակը՝ հետագծելիության ենթակա ապրանքների ցանկով նախատեսված ապրանքի քանակական չափման միավորով |
1 | |
|
ա) չափման միավորը |
ցանկով նախատեսված՝ հետագծելիության ենթակա ապրանքի քանակական չափման միավորի ծածկագրային նշագիրը |
նշվում է չափման միավորի ծածկագիրը՝ Եվրասիական տնտեսական հանձնաժողովի կոլեգիայի 2020 թվականի հոկտեմբերի 27-ի թիվ 145 որոշմամբ հաստատված՝ Եվրասիական տնտեսական միության չափման և հաշվի միավորների դասակարգչին համապատասխան |
1 |
|
6. Ապրանքային միավորի վրա զետեղված նույնականացման համարները |
հետագծելիության ենթակա ապրանքային միավորի վրա զետեղված նույնականացման համարները |
0..* | |
|
7. Ապրանքների հայտարարագրի գրանցման համարը |
ապրանքների այն հայտարարագրի գրանցման համարը, որին համապատասխան, հետագծելիության ենթակա ապրանքները ձևակերպվել են «ներքին սպառման համար բացթողում» մաքսային ընթացակարգով |
նշվում է Համաձայնագրի 2-րդ հոդվածի 2-րդ կետի 1-ին ենթակետում նշված՝ հետագծելիության ենթակա ապրանքների համար նշվում է 8-րդ աղյուսակին համապատասխան |
0..1 |
|
8. Ապրանքների հայտարարագրում ապրանքի հերթական համարը |
հետագծելիության ենթակա ապրանքի հերթական համարը՝ ապրանքների հայտարարագրին համապատասխան |
նշվում է Համաձայնագրի 2-րդ հոդվածի 2-րդ կետի 1-ին ենթակետում նշված՝ հետագծելիության ենթակա ապրանքների համար, պետք է համապատասխանի \d{3} ձևանմուշին |
0..1 |
|
9. Ապրանքների բացթողման վերաբերյալ դիմումի գրանցման համարը՝ մինչև ապրանքների հայտարարագիր ներկայացնելը |
ապրանքների բացթողման վերաբերյալ դիմումի գրանցման համարը՝ մինչև ապրանքների այն հայտարարագիրը ներկայացնելը, որին համապատասխան, հետագծելիության ենթակա ապրանքները ձևակերպվել են «ներքին սպառման համար բացթողում» մաքսային ընթացակարգով |
նշվում է Համաձայնագրի 2-րդ հոդվածի 2-րդ կետի 1-ին ենթակետում նշված՝ հետագծելիության ենթակա ապրանքների համար նշվում է 8-րդ աղյուսակին համապատասխան |
0..1 |
|
10. Ապրանքների բացթողման վերաբերյալ դիմումի մեջ նշված ապրանքի հերթական համարը՝ մինչև ապրանքների հայտարարագիր ներկայացնելը |
հետագծելիության ենթակա ապրանքի հերթական համարը՝ ապրանքների բացթողման վերաբերյալ դիմումին համապատասխան՝ մինչև ապրանքների այն հայտարարագիրը ներկայացնելը, որին համապատասխան հետագծելիության ենթակա ապրանքները ձևակերպվել են «ներքին սպառման համար բացթողում» մաքսային ընթացակարգով |
նշվում է Համաձայնագրի 2-րդ հոդվածի 2-րդ կետի 1-ին ենթակետում նշված՝ հետագծելիության ենթակա ապրանքների համար, պետք է համապատասխանի \d{3} ձևանմուշին |
0..1 |
|
11. Ապրանքի մասին տեղեկությունները ապրանքների բացթողման վերաբերյալ դիմումից՝ մինչև ապրանքների հայտարարագիր ներկայացնելը |
ապրանքի մասին տեղեկությունները ապրանքների բացթողման վերաբերյալ դիմումից՝ մինչև ապրանքների այն հայտարարագիրը ներկայացնելը, որին համապատասխան, հետագծելիության ենթակա ապրանքները ձևակերպվել են «ներքին սպառման համար բացթողում» մաքսային ընթացակարգով |
նշվում են Համաձայնագրի 2-րդ հոդվածի 2-րդ կետի 1-ին ենթակետում նշված՝ հետագծելիության ենթակա ապրանքների համար, եթե ուղեկցող փաստաթուղթը փոխկապակցված է ապրանքների բացթողման մասին այդ դիմումի հետ՝ մինչև ապրանքների հայտարարագիրը ներկայացնելը տեղեկությունները որոշակի անդամ պետության հետագծելիության ազգային համակարգ ներկայացվում են մեկ անգամ, նշվում են 9-րդ աղյուսակին համապատասխան |
0..1 |
|
12. Տեղեկություններ՝ հետագծելիության ազգային համակարգում ներառելու համար հիմք հանդիսացող փաստաթղթի մասին |
0..1 | ||
|
12.1. Փաստաթղթի տեսակի ծածկագիրը |
այն փաստաթղթի տեսակի ծածկագիրը, որի հիման վրա Համաձայնագրի 2-րդ հոդվածի 2-րդ կետի 2-4-րդ ենթակետերում նշված ապրանքներն անդամ պետության օրենսդրությանը համապատասխան ներառվել են հետագծելիության ազգային համակարգում |
լրացնելու դեպքում նշվում է փաստաթղթի տեսակի ծածկագիրը՝ Մաքսային միության հանձնաժողովի 2010 թվականի սեպտեմբերի 20-ի թիվ 378 որոշմամբ հաստատված՝ փաստաթղթերի և տեղեկությունների տեսակների դասակարգչին համապատասխան |
0..1 |
|
12.2. Փաստաթղթի անվանումը |
այն փաստաթղթի անվանումը, որի հիման վրա Համաձայնագրի 2-րդ հոդվածի 2-րդ կետի 2-4-րդ ենթակետերում նշված ապրանքներն անդամ պետության օրենսդրությանը համապատասխան ներառվել են հետագծելիության ազգային համակարգում |
0..1 | |
|
12.3. Փաստաթղթի գրանցման համարը |
այն փաստաթղթի գրանցման համարը, որի հիման վրա Համաձայնագրի 2-րդ հոդվածի 2-րդ կետի 2-4-րդ ենթակետերում նշված ապրանքները, անդամ պետության օրենսդրությանը համապատասխան, ներառվել են հետագծելիության ազգային համակարգում |
0..1 | |
|
12.4. Փաստաթղթի ամսաթիվը |
այն փաստաթղթի ամսաթիվը, որի հիման վրա Համաձայնագրի 2-րդ հոդվածի 2-րդ կետի 2-4-րդ ենթակետերում նշված ապրանքները, անդամ պետության օրենսդրությանը համապատասխան, ներառվել են հետագծելիության ազգային համակարգում |
ամսաթվի նշագիրը՝ ԳՕՍՏ ԻՍՕ 8601-2001-ին համապատասխան (ներկայացման ձևանմուշը՝ «ՏՏՏՏ-ԱԱ-ՕՕ») |
0..1 |
|
13. Տեղեկություններ գույքագրման ակտից |
— |
— |
0..1 |
|
13.1. Փաստաթղթի գրանցման համարը |
Գույքագրման ակտի գրանցման համարը |
0..1 | |
|
13.2. Փաստաթղթի ամսաթիվը |
գույքագրման ակտի ամսաթիվը |
ամսաթվի նշագիրը՝ ԳՕՍՏ ԻՍՕ 8601-2001-ին համապատասխան (ներկայացման ձևանմուշը՝ «ՏՏՏՏ-ԱԱ-ՕՕ») |
0..1 |
|
13.3. Ապրանքի համարը |
հետագծելիության ենթակա ապրանքի հերթական համարը՝ գույքագրման ակտին համապատասխան |
0..1 | |
|
14. Տեղեկությունները՝ նշանակման կետերի մասին |
հետագծելիության ենթակա ապրանքի նշանակման (առաքման, բեռնաթափման) կետի մասին տեղեկությունները՝ ուղեկցող փաստաթղթերին համապատասխան |
0..* | |
|
14.1. Նշանակման կետի տեսակը |
նշվում է կետի տեսակի ծածկագիրը՝ 1՝ առաքման կետ․ 2՝ բեռնաթափման կետ․ 3՝ վերահասցեագրման կետ |
նշվում են 6-րդ աղյուսակին համապատասխան |
0..1 |
|
14.2. Նշանակման կետի հասցեն |
հետագծելիության ենթակա ապրանքի նշանակման (առաքման, բեռնաթափման) կետի հասցեն՝ ուղեկցող փաստաթղթերին համապատասխան |
0..1 |
Աղյուսակ 5
Տեղեկություններ՝ անձը հաստատող փաստաթղթի մասին
|
Տարրի անվանումը |
Տարրի նկարագրությունը |
Ծանոթագրություն |
Բազմ․ |
|
1. Երկրի ծածկագիրը |
երկրի ծածկագրային նշագիրը |
նշվում է երկրի երկտառ ծածկագիրը՝ աշխարհի երկրների դասակարգչին համապատասխան |
1 |
|
2. Անձը հաստատող փաստաթղթի տեսակի ծածկագիրը |
անձը հաստատող փաստաթղթի տեսակի ծածկագրային նշագիրը |
նշվում է Եվրասիական տնտեսական հանձնաժողովի կոլեգիայի 2019 թվականի ապրիլի 2-ի թիվ 53 որոշմամբ հաստատված՝ անձը հաստատող փաստաթղթերի տեսակների դասակարգչին համապատասխան |
0..1 |
|
3. Փաստաթղթի տեսակի անվանումը |
փաստաթղթի տեսակի անվանումը |
0..1 | |
|
4. Փաստաթղթի սերիան |
փաստաթղթի գրանցման ժամանակ դրան տրված՝ փաստաթղթի սերիայի թվային կամ տառաթվային նշագիրը |
0..1 | |
|
5. Փաստաթղթի համարը |
փաստաթղթի գրանցման ժամանակ դրան տրված թվային կամ տառաթվային նշագիրը |
1 | |
|
6. Փաստաթղթի ամսաթիվը |
փաստաթղթի տրման, ստորագրման, հաստատման կամ գրանցման ամսաթիվը |
0..1 | |
|
7. Անդամ պետության լիազորված մարմնի նույնականացուցիչը |
փաստաթուղթը տրամադրած անդամ պետության պետական իշխանության մարմինը կամ դրա կողմից լիազորված կազմակերպությունը նույնականացնող տողը |
0..1 | |
|
8. Անդամ պետության լիազորված մարմնի անվանումը |
փաստաթուղթը տրամադրած անդամ պետության պետական իշխանության մարմնի կամ դրա կողմից լիազորված կազմակերպության լրիվ անվանումը |
0..1 |
Աղյուսակ 6
Հասցեի մասին տեղեկությունները
|
Տարրի անվանումը |
Տարրի նկարագրությունը |
Ծանոթագրություն |
Բազմ․ |
|
1. Հասցեի տեսակի ծածկագիրը |
հասցեի տեսակի ծածկագրային նշագիրը (գտնվելու վայրի հասցեն, գրանցման հասցեն և այլն) |
նշվում է ցանկին համապատասխան՝ «1»՝ գրանցման հասցե. «2»՝ փաստացի հասցե։ |
0..1 |
|
2. Երկրի ծածկագիրը |
գրանցման երկրի ծածկագրային նշագիրը |
նշվում է երկրի երկտառ ծածկագիրը՝ աշխարհի երկրների դասակարգչին համապատասխան |
0..1 |
|
3. Տարածքի ծածկագիրը |
վարչատարածքային բաժանման միավորի ծածկագիրը |
նշվում է անդամ պետությունների վարչատարածքային բաժանման օբյեկտների դասակարգչին համապատասխան |
0..1 |
|
4. Տարածաշրջանը |
առաջին մակարդակի վարչատարածքային բաժանման միավորի անվանումը |
0..1 | |
|
5. Շրջանը |
երկրորդ մակարդակի վարչատարածքային բաժանման միավորի անվանումը |
0..1 | |
|
6. Քաղաքը |
քաղաքի անվանումը |
0..1 | |
|
7. Բնակավայրը |
բնակավայրի անվանումը |
0..1 | |
|
8. Փողոցը |
քաղաքային ենթակառուցվածքի փողոցաճանապարհային ցանցի տարրի անվանումը |
0..1 | |
|
9. Շենքի համարը |
շենքի, մասնաշենքի, շինության նշագիրը |
0..1 | |
|
10. Սենքի համարը |
գրասենյակի կամ բնակարանի նշագիրը |
0..1 | |
|
11. Փոստային դասիչը |
փոստային կապի ձեռնարկության փոստային դասիչը |
0..1 | |
|
12. Բաժանորդային արկղի համարը |
բաժանորդային արկղի համարը փոստային կապի ձեռնարկությունում |
0..1 | |
|
13. Հասցեն՝ ազատ ձևով |
ազատ ձևով՝ տեքստի տեսքով ներկայացված՝ հասցեի տարրերի հավաքակազմը |
0..1 |
Աղյուսակ 7
Կոնտակտային վավերապայմանների մասին տեղեկությունները
|
Տարրի անվանումը |
Տարրի նկարագրությունը |
Ծանոթագրություն |
Բազմ․ |
|
Կապի տեսակի ծածկագիրը |
կապի միջոցի (կապուղու) տեսակի (հեռախոս, ֆաքս, էլեկտրոնային փոստ և այլն) ծածկագրային նշագիրը |
նշվում է ցանկին համապատասխան՝ «АО»՝ կայքի հասցեն «Ինտերնետ» տեղեկատվական-հեռահաղորդակցական ցանցում. «ЕМ»՝ էլեկտրոնային փոստ. «FX»՝ հեռատպիչ. «ТЕ»՝ հեռախոս. «TG»՝ հեռագիր. «TL»՝ տելեքս |
0..1 |
|
Կապի տեսակի անվանումը |
կապի միջոցի (կապուղու) տեսակի (հեռախոս, ֆաքս, էլեկտրոնային փոստ և այլն) անվանումը |
նշվում է ցանկին համապատասխան՝ կայքի հասցեն՝ «Ինտերնետ» տեղեկատվական-հեռահաղորդակցական ցանցում. էլեկտրոնային փոստ. հեռատպիչ. հեռախոս. հեռագիր. տելեքս |
0..1 |
|
Կապուղու նույնականացուցիչը |
կապուղին նույնականացնող պայմանանշանների հաջորդականությունը |
հեռախոսահամարի, ֆաքսի համարի, էլեկտրոնային փոստի հասցեի և այլնի նշում։ Կապուղու յուրաքանչյուր նույնականացուցիչը նշվում է կառուցվածքի տարրի մեկ օրինակում |
0..* |
Աղյուսակ 8
Մաքսային փաստաթղթի գրանցման համարը (ապրանքների հայտարարագրի, մինչև ապրանքների հայտարարագիր ներկայացնելը՝ ապրանքների բացթողման վերաբերյալ դիմումի առնչությամբ)
|
Տարրի անվանումը |
Տարրի նկարագրությունը |
Ծանոթագրություն |
Բազմ․ |
|
1. Մաքսային մարմնի ծածկագիրը |
ապրանքների հայտարարագիրը կամ մինչև ապրանքների հայտարարագիր ներկայացնելը ապրանքների բացթողման վերաբերյալ դիմումը գրանցած մաքսային մարմնի ութանիշ ծածկագիրը՝ մաքսային մարմինների, անդամ պետությունների դասակարգիչներին համապատասխան (այսուհետ՝ մաքսային փաստաթուղթ) |
Հայաստանի Հանրապետությունում ապրանքների հայտարարագրման դեպքում նշվում է՝ 051000NN, որտեղ՝ NN-ն՝ մաքսային փաստաթուղթը գրանցած մաքսային մարմնի երկնիշ ծածկագիրն է՝ Հայաստանի Հանրապետությունում կիրառվող՝ մաքսային մարմինների դասակարգչին համապատասխան․ Բելառուսի Հանրապետությունում ապրանքների հայտարարագրման դեպքում՝ 112NNNNN, որտեղ՝ |
1 |
|
NNNNN-ն՝ մաքսային փաստաթուղթը գրանցած մաքսային մարմնի հնգանիշ ծածկագիրն է՝ Բելառուսի Հանրապետությունում կիրառվող՝ մաքսային մարմինների դասակարգչին համապատասխան․ |
|||
|
Ղազախստանի Հանրապետությունում ապրանքների հայտարարագրման դեպքում՝ |
|||
|
398NNNNN, որտեղ՝ |
|||
|
NNNNN-ը՝ մաքսային փաստաթուղթը գրանցած մաքսային մարմնի հնգանիշ ծածկագիրն է՝ Ղազախստանի Հանրապետությունում կիրառվող՝ մաքսային մարմինների դասակարգչին համապատասխան․ |
|||
|
Ղրղզստանի Հանրապետությունում ապրանքների հայտարարագրման դեպքում՝ |
|||
|
417NNNNN, որտեղ՝ |
|||
|
NNNNN-ը՝ մաքսային փաստաթուղթը գրանցած մաքսային մարմնի հնգանիշ ծածկագիրն է՝ Ղրղզստանի Հանրապետությունում կիրառվող՝ մաքսային մարմինների դասակարգչին համապատասխան․ |
|||
|
Ռուսաստանի Դաշնությունում ապրանքների հայտարարագրման դեպքում նշվում է մաքսային փաստաթուղթը գրանցած մաքսային մարմնի ութանիշ ծածկագիրը՝ Ռուսաստանի Դաշնությունում կիրառվող՝ մաքսային մարմինների դասակարգչին համապատասխան |
|||
|
2. Գրանցման ամսաթիվը |
մաքսային փաստաթղթի գրանցման ամսաթիվը՝ ՕՕԱԱՏՏ ձևաչափով |
1 | |
|
3. Հերթական համարը |
մաքսային փաստաթուղթը գրանցած մաքսային մարմնի կողմից ըստ գրանցման մատյանի տրվող՝ մաքսային փաստաթղթի հերթական համարը |
նշվում է ապրանքների հայտարարագրի համար՝ \d{7} ձևանմուշին համապատասխան նշվում է մինչև ապրանքների հայտարարագիր ներկայացնելը ապրանքների բացթողման վերաբերյալ դիմումի համար՝ В\d{6} ձևանմուշին համապատասխան |
1 |
Աղյուսակ 9
Մինչև ապրանքների հայտարարագիր ներկայացնելը ապրանքների բացթողման վերաբերյալ դիմումից հետագծելիության ենթակա ապրանքի մասին տեղեկությունները
|
Տարրի անվանումը |
Տարրի նկարագրությունը |
Ծանոթագրություն |
Բազմ․ |
|
1. Ուղարկող երկիրը |
ուղարկման երկրի ծածկագրային նշագիրը |
նշվում է երկրի երկտառ ծածկագիրը՝ աշխարհի երկրների դասակարգչին համապատասխան |
1 |
|
2. Նշանակման երկիրը |
նշանակման երկրի ծածկագրային նշագիրը |
նշվում է երկրի երկտառ ծածկագիրը՝ աշխարհի երկրների դասակարգչին համապատասխան |
1 |
|
3. Ապրանքի արժեքը |
հետագծելիության ենթակա ապրանքի արժեքը՝ պայմանագրի (կոնտրակտի) գնի արժույթով կամ վճարման (գնահատման) արժույթով |
1 | |
|
ա) արժույթի ծածկագիրը |
արժույթի ծածկագրային նշագիրը |
նշվում է արժույթի տառային ծածկագիրը՝ Մաքսային միության հանձնաժողովի 2010 թվականի սեպտեմբերի 20-ի թիվ 378 որոշմանը համապատասխան կիրառվող՝ արժույթների դասակարգչին համապատասխան |
1 |
|
4. Ապրանքի անվանումը |
հետագծելիության ենթակա ապրանքի անվանումը և դրա նկարագրությունը |
1 | |
|
5. Ապրանքի ծածկագիրը՝ ըստ ԵԱՏՄ ԱՏԳ ԱԱ-ի |
հետագծելիության ենթակա ապրանքի ծածկագրային նշագիրը Եվրասիական տնտեսական միության արտաքին տնտեսական գործունեության միասնական ապրանքային անվանացանկին համապատասխան՝ նշված մինչև ապրանքների հայտարարագիր ներկայացնելը ապրանքների բացթողման վերաբերյալ դիմումի մեջ |
պետք է համապատասխանի \d{10} ձևանմուշին |
1 |
|
6. Համաքաշը |
հետագծելիության ենթակա ապրանքի համաքաշը |
0..1 | |
|
ա) չափման միավորը |
չափման միավորի ծածկագրային նշագիրը |
նշվում է չափման միավորի ծածկագիրը՝ Մաքսային միության հանձնաժողովի 2010 թվականի սեպտեմբերի 20-ի թիվ 378 որոշմամբ հաստատված՝ չափման միավորների դասակարգչին համապատասխան։ Պետք է պարունակի «166» արժեքը |
1 |
|
7. Ապրանքի քանակը |
մինչև ապրանքների հայտարարագիր ներկայացնելը՝ ապրանքների բացթողման վերաբերյալ դիմումի մեջ լրացուցիչ չափման միավորով նշված՝ հետագծելիության ենթակա ապրանքի քանակը |
կարող է չուղարկվել, եթե ապրանքի քանակը նշված է ցանկով նախատեսված՝ ապրանքի քանակական չափման միավորով |
0..1 |
|
ա) չափման միավորը |
մինչև ապրանքների հայտարարագիր ներկայացնելը՝ ապրանքների բացթողման վերաբերյալ դիմումի մեջ նշված՝ հետագծելիության ենթակա ապրանքի չափման միավորի ծածկագրային նշագիրը |
նշվում է ծածկագիրը՝ Մաքսային միության հանձնաժողովի 2010 թվականի սեպտեմբերի 20-ի թիվ 378 որոշմամբ հաստատված՝ չափման միավորների դասակարգչին համապատասխան |
1 |
|
8. Հետագծելիության ենթակա ապրանքի հատկանիշը |
մինչև ապրանքների հայտարարագիր ներկայացնելը՝ ապրանքների բացթողման վերաբերյալ դիմումի մեջ նշված՝ հետագծելիության ենթակա ապրանքի հատկանիշը |
պետք է պարունակի «Ե» արժեքը՝ ապրանքը ենթակա է հետագծելիության |
0..1 |
|
9. Ապրանքի քանակը՝ հետագծելիության նպատակների համար |
հետագծելիության ենթակա ապրանքի քանակը՝ ցանկով նախատեսված՝ ապրանքի քանակական չափման միավորով |
1 | |
|
ա) չափման միավորը |
ցանկով նախատեսված՝ հետագծելիության ենթակա ապրանքի քանակական չափման միավորի ծածկագրային նշագիրը |
նշվում է հետագծելիության ենթակա ապրանքների ցանկում տվյալ կատեգորիայի ապրանքների համար նախատեսված չափման միավորի ծածկագիրը՝ Եվրասիական տնտեսական հանձնաժողովի կոլեգիայի 2020 թվականի հոկտեմբերի 27-ի թիվ 145 որոշմամբ հաստատված՝ Եվրասիական տնտեսական միության չափման և հաշվի միավորների դասակարգչին համապատասխան |
1 |
|
10. Ծագման երկիրը |
հետագծելիության ենթակա ապրանքի ծագման երկրի ծածկագրային նշագիրը |
նշվում է երկրի երկտառ ծածկագիրը՝ աշխարհի երկրների դասակարգչին համապատասխան, կամ հետևյալ արժեքներից մեկը՝ 00՝ հայտնի չէ. EU՝ Եվրամիություն |
1 |
Աղյուսակ 10
Հետագծելիության ենթակա ապրանքների՝ մեկ անդամ պետության տարածքից մյուս անդամ պետության տարածք տեղափոխմանը նախորդող գործառնությունների մասին
|
Անվանումը |
Նկարագրությունը |
Ծանոթագրություն |
Բազմ. |
|
1. Տեղեկությունները ներկայացնող երկրի ծածկագիրը |
տեղեկությունները ներկայացնող անդամ պետության ծածկագրային նշագիրը |
նշվում է երկրի երկտառ ծածկագիրը՝ աշխարհի երկրների դասակարգչին համապատասխան |
1 |
|
2. Տեղեկություններ՝ տեղեկությունները ներկայացնող լիազորված մարմնի մասին |
հարցմանն ի պատասխան տեղեկություններ ներկայացնող անդամ պետության լիազորված մարմնի անվանումը |
1 | |
|
3. Տեղեկությունների ձևավորման ամսաթիվը և ժամը |
նշվում է տեղեկությունների ձևավորման ամսաթիվը և ժամը |
ամսաթվի և ժամի նշագիրը՝ ԳՕՍՏ ԻՍՕ 8601-2001-ին համապատասխան (ներկայացման ձևանմուշը՝ «ՏՏՏՏ-ԱԱ-ՕՕTժժ:րր:վվ.վվվ», որին հաջորդում է կամընտրական ժամային գոտու հատկանիշը ([+-]ժժ:րր)) |
1 |
|
4. Ապրանքների տեղափոխմանը նախորդող գործառնությունների քանակը |
նշվում են հետագծելիության ենթակա ապրանքների՝ մեկ անդամ պետության տարածքից մյուս անդամ պետության տարածք տեղափոխմանը նախորդող գործառնությունների քանակի մասին հետագծելիության ազգային համակարգում պարունակվող տեղեկությունները |
1 | |
|
5. Ապրանքների տեղափոխմանը նախորդող գործառնություննների մասին տեղեկությունները |
1..* | ||
|
5.1. Տեղեկությունների հաշվառման ամսաթիվը և ժամը |
տեղեկությունների հաշվառման (ներառման) ամսաթիվը և ժամը հետագծելիության ազգային համակարգում |
ամսաթվի և ժամի նշագիրը՝ ԳՕՍՏ ԻՍՕ 8601-2001-ին համապատասխան (ներկայացման ձևանմուշը՝ «ՏՏՏՏ-ԱԱ-ՕՕTժժ:րր:վվ.վվվ», որին հաջորդում է կամընտրական ժամային գոտու հատկանիշը ([+-]ժժ:րր)) |
1 |
|
5.2. Ուղեկցող փաստաթղթի գրանցման համարը |
ուղեկցող փաստաթղթի գրանցման համարը, որից տեղեկությունները ներառվել են հետագծելիության ազգային համակարգում |
նշվում է 2-րդ աղյուսակին համապատասխան |
0..1 |
|
5.3. Ուղեկցող փաստաթղթի ամսաթիվը |
հարցման մեջ նշված ուղեկցող փաստաթղթի ամսաթիվը |
ամսաթվի նշագիրը՝ ԳՕՍՏ ԻՍՕ 8601-2001-ին համապատասխան (ներկայացման ձևանմուշը՝ «ՏՏՏՏ-ԱԱ-ՕՕ») |
0..1 |
|
5.4. Ուղեկցող փաստաթղթի վավերապայմանները տնտեսավարման սուբյեկտի հաշվառման համակարգում |
նշվում են տնտեսավարման սուբյեկտի հաշվառման համակարգում սահմանված՝ ուղեկցող փաստաթղթի գրանցման վավերապայմանների մասին տեղեկությունները, որոնք ներառվել են հետագծելիության ազգային համակարգում |
պարտադիր լրացվում է 5.2 և 5.3 ենթակետերում սահմանված վավերապայմանների մասին տեղեկությունների բացակայության դեպքում |
0..1 |
|
5.4.1. Ուղեկցող փաստաթղթի գրանցման համարը տնտեսավարման սուբյեկտի հաշվառման համակարգում |
նշվում են տնտեսավարման սուբյեկտի հաշվառման համակարգում սահմանված՝ ուղեկցող փաստաթղթի գրանցման համարի մասին տեղեկությունները |
1 | |
|
5.4.2. Փաստաթղթի ձևաթղթի սերիան |
0..1 | ||
|
5.4.3. Փաստաթղթի ձևաթղթի համարը |
0..1 | ||
|
5.4.4. Ուղեկցող փաստաթղթի ամսաթիվը տնտեսավարման սուբյեկտի հաշվառման համակարգում |
նշվում են տնտեսավարման սուբյեկտի հաշվառման համակարգում սահմանված՝ ուղեկցող փաստաթղթի ամսաթվի մասին տեղեկությունները |
ամսաթվի նշագիրը՝ ԳՕՍՏ ԻՍՕ 8601-2001-ին համապատասխան (ներկայացման ձևանմուշը՝ «ՏՏՏՏ-ԱԱ-ՕՕ») |
1 |
|
5.5. Տեղեկություններ՝ ապրանքների տիրապետման, օգտագործման և տնօրինման իրավունքը փոխանցող անձի մասին |
տեղեկություններ՝ հետագծելիության ենթակա ապրանքներին տիրապետելու, օգտագործելու և տնօրինելու իր իրավունքը այլ անձի փոխանցող անձի մասին |
նշվում է 3-րդ աղյուսակին համապատասխան |
0..1 |
|
5.6. Տեղեկություններ՝ ապրանքների տիրապետման, օգտագործման և տնօրինման իրավունք ստացող անձի մասին |
տեղեկություններ՝ հետագծելիության ենթակա ապրանքների տիրապետման, օգտագործման և տնօրինման իրավունք ստացող անձի մասին |
նշվում է 3-րդ աղյուսակին համապատասխան |
0..1 |
|
5.7. Ապրանքի մասին տեղեկությունները |
ուղեկցող փաստաթղթին համապատասխան նշվող՝ հետագծելիության ենթակա ապրանքի մասին տեղեկությունները |
նշվում է 4-րդ աղյուսակին համապատասխան |
1 |
|
5.8. Նախորդ ուղեկցող փաստաթղթի մասին տեղեկությունները |
0..* | ||
|
5.8.1. Ուղեկցող փաստաթղթի գրանցման համարը |
նախորդ ուղեկցող փաստաթղթի գրանցման համարը, որից տեղեկությունները ներառվել են հետագծելիության ազգային համակարգում |
նշվում է 2-րդ աղյուսակին համապատասխան |
1 |
|
5.8.2. Ուղեկցող փաստաթղթի ամսաթիվը |
հարցման մեջ նշված՝ նախորդ ուղեկցող փաստաթղթի ամսաթիվը |
ամսաթվի նշագիրը՝ ԳՕՍՏ ԻՍՕ 8601-2001-ին համապատասխան (ներկայացման ձևանմուշը՝ «ՏՏՏՏ-ԱԱ-ՕՕ») |
0..1 |
|
5.8.3. Ուղեկցող փաստաթղթի վավերապայմանները տնտեսավարման սուբյեկտի հաշվառման համակարգում |
նշվում են տնտեսավարման սուբյեկտի հաշվառման համակարգում սահմանված՝ նախորդ ուղեկցող փաստաթղթի գրանցման վավերապայմանների մասին տեղեկությունները, որոնք ներառվել են հետագծելիության ազգային համակարգում |
պարտադիր լրացվում է 5.8 վավերապայմանի լրացման և 5.8.1 ու 5.8.2 ենթակետերում սահմանված վավերապայմանների մասին տեղեկությունների բացակայության դեպքում |
0..1 |
|
5.8.3.1. Ուղեկցող փաստաթղթի գրանցման համարը տնտեսավարման սուբյեկտի հաշվառման համակարգում |
նշվում են տնտեսավարման սուբյեկտի հաշվառման համակարգում սահմանված՝ ուղեկցող փաստաթղթի գրանցման համարի մասին տեղեկությունները |
1 | |
|
5.8.3.2. Փաստաթղթի ձևաթղթի սերիան |
0..1 | ||
|
5.8.3.3. Փաստաթղթի ձևաթղթի համարը |
0..1 | ||
|
5.8.3.4. Ուղեկցող փաստաթղթի ամսաթիվը տնտեսավարման սուբյեկտի հաշվառման համակարգում |
նշվում են տնտեսավարման սուբյեկտի հաշվառման համակարգում սահմանված՝ նախորդ ուղեկցող փաստաթղթի ամսաթվի մասին տեղեկությունները |
ամսաթվի նշագիրը՝ ԳՕՍՏ ԻՍՕ 8601-2001-ին համապատասխան (ներկայացման ձևանմուշը՝ «ՏՏՏՏ-ԱԱ-ՕՕ») |
1 |
|
5.8.4. Ապրանքի հերթական համարը |
նախորդ ուղեկցող փաստաթղթում նշված՝ հետագծելիության ենթակա ապրանքի հերթական համարը |
1 | |
|
5.9. Այն անդամ պետության ծածկագիրը, որի տարածքից տեղափոխվում են ապրանքները |
այն անդամ պետության ծածկագրային նշագիրը, որի տարածքից տեղափոխվում են հետագծելիության ենթակա ապրանքները |
նշվում է երկրի երկտառ ծածկագիրը՝ աշխարհի երկրների դասակարգչին համապատասխան |
0..1 |
|
5.10. Այն անդամ պետության ծածկագիրը, որի տարածք տեղափոխվում են ապրանքները |
այն անդամ պետության ծածկագրային նշագիրը, որի տարածք տեղափոխվում են հետագծելիության ենթակա ապրանքները |
նշվում է երկրի երկտառ ծածկագիրը՝ աշխարհի երկրների դասակարգչին համապատասխան |
0..1 |
|
5.11. Այն անդամ պետության ծածկագիրը, որի տարածքով ենթադրվում է ապրանքների փոխադրումը |
այն անդամ պետության ծածկագրային նշագիրը, որի տարածքով ենթադրվում է հետագծելիության ենթակա ապրանքների փոխադրումը, կամ մյուս անդամ պետության ծածկագրային նշագիրը, եթե դա նախատեսված է այդ անդամ պետության օրենսդրությամբ, և որի տարածքից տեղափոխվում են հետագծելիության ենթակա ապրանքները |
նշվում է երկրի երկտառ ծածկագիրը՝ աշխարհի երկրների դասակարգչին համապատասխան |
0..* |
Աղյուսակ 11
Համաձայնագրի կատարման վերահսկողությունը և մշտադիտարկումն իրականացնելու համար օգտագործվող տեղեկությունները
|
Անվանումը |
Նկարագրությունը |
Ծանոթագրություն |
Բազմ․ |
|
1. Տեղեկությունները ներկայացրած երկրի ծածկագիրը |
տեղեկությունները ներկայացրած անդամ պետության ծածկագրային նշագիրը |
նշվում է երկրի երկտառ ծածկագիրը՝ աշխարհի երկրների դասակարգչին համապատասխան |
1 |
|
2. Տեղեկություններ՝ տեղեկությունները ներկայացնող լիազորված մարմնի մասին |
հարցմանն ի պատասխան տեղեկություններ ներկայացնող անդամ պետության լիազորված մարմնի անվանումը |
1 | |
|
3. Տեղեկությունների ձևավորման ամսաթիվը և ժամը |
նշվում է տեղեկությունների ձևավորման ամսաթիվը և ժամը |
ամսաթվի և ժամի նշագիրը՝ ԳՕՍՏ ԻՍՕ 8601-2001-ին համապատասխան (ներկայացման ձևանմուշը՝ «ՏՏՏՏ-ԱԱ-ՕՕTժժ:րր:վվ.վվվ», որին հաջորդում է կամընտրական ժամային գոտու հատկանիշը ([+-]ժժ:րր)) |
1 |
|
4. Հաշվետու ժամանակահատվածը |
նշվում է հաշվետու եռամսյակը և տարին |
1 | |
|
5. Տեղեկությունները հաշվետու ժամանակահատվածի համար |
1..* | ||
|
5.1. Դիրքի համարը |
նշվում է Հանձնաժողովի կողմից հաստատված՝ հետագծելիության ենթակա ապրանքների ցանկում ներառված՝ հետագծելիության ենթակա ապրանքի դիրքի համարը |
0..1 | |
|
5.2. Ապրանքի ծածկագիրը՝ ըստ ԵԱՏՄ ԱՏԳ ԱԱ-ի |
Հանձնաժողովի կողմից հաստատված՝ հետագծելիության ենթակա ապրանքների ցանկում ներառված՝ Եվրասիական տնտեսական միության արտաքին տնտեսական գործունեության միասնական ապրանքային անվանացանկին համապատասխան՝ հետագծելիության ենթակա ապրանքի ծածկագրային նշագիրը |
1 | |
|
5.3. Հետագծելիության ազգային համակարգում նոր ներառված ապրանքի քանակը |
հետագծելիության ազգային համակարգում նոր ներառված՝ հետագծելիության ենթակա ապրանքի քանակը |
տեղեկությունները նշվում են հաշվետու ժամանակահատվածի համար |
0..1 |
|
ա) չափման միավորը |
ցանկով նախատեսված՝ հետագծելիության ենթակա ապրանքի քանակական չափման միավորի ծածկագրային նշագիրը |
նշվում է հետագծելիության ենթակա ապրանքների ցանկում տվյալ կատեգորիայի ապրանքների համար նախատեսված չափման միավորի ծածկագիրը՝ Եվրասիական տնտեսական հանձնաժողովի կոլեգիայի 2020 թվականի հոկտեմբերի 27-ի թիվ 145 որոշմամբ հաստատված՝ Եվրասիական տնտեսական միության չափման և հաշվի միավորների դասակարգչին համապատասխան |
1 |
|
5.4. Հետագծելիության ազգային համակարգից հանված ապրանքի քանակը |
հետագծելիության ենթակա այն ապրանքի քանակը, որի նկատմամբ հետագծելիությունը դադարում է՝ Համաձայնագրի 6-րդ հոդվածին համապատասխան |
տեղեկությունները նշվում են հաշվետու ժամանակահատվածի համար |
0..1 |
|
ա) չափման միավորը |
ցանկով նախատեսված՝ հետագծելիության ենթակա ապրանքի քանակական չափման միավորի ծածկագրային նշագիրը |
նշվում է հետագծելիության ենթակա ապրանքների ցանկում տվյալ կատեգորիայի ապրանքների համար նախատեսված չափման միավորի ծածկագիրը՝ Եվրասիական տնտեսական հանձնաժողովի կոլեգիայի 2020 թվականի հոկտեմբերի 27-ի թիվ 145 որոշմամբ հաստատված՝ Եվրասիական տնտեսական միության չափման և հաշվի միավորների դասակարգչին համապատասխան |
1 |
|
5.5. Հետագծելիության ազգային համակարգում կրկին ներառված ապրանքի քանակը |
հետագծելիության ենթակա այն ապրանքի քանակը, որի նկատմամբ հետագծելիությունը վերսկսվել է՝ Համաձայնագրի 6-րդ հոդվածին համապատասխան |
տեղեկությունները նշվում են հաշվետու ժամանակահատվածի համար |
0..1 |
|
ա) չափման միավորը |
ցանկով նախատեսված՝ հետագծելիության ենթակա ապրանքի քանակական չափման միավորի ծածկագրային նշագիրը |
նշվում է հետագծելիության ենթակա ապրանքների ցանկում տվյալ կատեգորիայի ապրանքների համար նախատեսված չափման միավորի ծածկագիրը՝ Եվրասիական տնտեսական հանձնաժողովի կոլեգիայի 2020 թվականի հոկտեմբերի 27-ի թիվ 145 որոշմամբ հաստատված՝ Եվրասիական տնտեսական միության չափման և հաշվի միավորների դասակարգչին համապատասխան |
1 |
|
5.6. Տեղեկություններ՝ տեղափոխված ապրանքի քանակի մասին |
նշվում են մյուս անդամ պետությունների տարածք տեղափոխված՝ հետագծելիության ենթակա ապրանքի քանակի մասին տեղեկությունները |
0..* | |
|
5.6.1. Ապրանքի քանակը՝ հետագծելիության նպատակների համար |
մյուս անդամ պետության տարածք տեղափոխված՝ հետագծելիության ենթակա ապրանքի քանակը |
տեղեկությունները նշվում են հաշվետու ժամանակահատվածի համար |
1 |
|
ա) չափման միավորը |
ցանկով նախատեսված՝ հետագծելիության ենթակա ապրանքի քանակական չափման միավորի ծածկագրային նշագիրը |
նշվում է հետագծելիության ենթակա ապրանքների ցանկում տվյալ կատեգորիայի ապրանքների համար նախատեսված չափման միավորի ծածկագիրը՝ Եվրասիական տնտեսական հանձնաժողովի կոլեգիայի 2020 թվականի հոկտեմբերի 27-ի թիվ 145 որոշմամբ հաստատված՝ Եվրասիական տնտեսական միության չափման և հաշվի միավորների դասակարգչին համապատասխան |
1 |
|
5.6.2. Այն անդամ պետության ծածկագիրը, որի տարածք տեղափոխվել են ապրանքները |
այն անդամ պետության ծածկագրային նշագիրը, որի տարածք տեղափոխվել են հետագծելիության ենթակա ապրանքները |
նշվում է երկրի երկտառ ծածկագիրը՝ աշխարհի երկրների դասակարգչին համապատասխան |
1 |
Աղյուսակ 12
Ապրանքի տեղափոխմանը նախորդող գործառնություննների մասին տեղեկությունների հարցում
|
Անվանումը |
Նկարագրությունը |
Ծանոթագրություն |
Բազմ․ |
|
1. Հարցումը ձևակերպած երկրի ծածկագիրը |
հարցումը ձևակերպած անդամ պետության ծածկագրային նշագիրը |
նշվում է երկրի երկտառ ծածկագիրը՝ աշխարհի երկրների դասակարգչին համապատասխան |
1 |
|
2. Այն երկրի ծածկագիրը, որի տարածքից տեղափոխվել են ապրանքները |
այն անդամ պետության ծածկագրային նշագիրը, որի տարածքից տեղափոխվել են հետագծելիության ենթակա ապրանքները |
նշվում է երկրի երկտառ ծածկագիրը՝ աշխարհի երկրների դասակարգչին համապատասխան |
1 |
|
3. Տեղեկություններ՝ հարցում կատարող լիազորված մարմնի մասին |
հարցում ուղարկած անդամ պետության լիազորված մարմնի անվանումը |
1 | |
|
4. Տեղեկություններ՝ տեղեկությունները ներկայացնող լիազորված մարմնի մասին |
հարցմանն ի պատասխան՝ տեղեկություններ ներկայացնող անդամ պետության լիազորված մարմնի անվանումը |
1 | |
|
5. Ուղեկցող փաստաթղթի գրանցման համարը |
ուղեկցող փաստաթղթի գրանցման համարը |
նշվում է 2-րդ աղյուսակին համապատասխան |
0..1 |
|
6. Ուղեկցող փաստաթղթի ամսաթիվը |
ուղեկցող փաստաթղթի ամսաթիվը |
ամսաթիվի նշագիրը՝ ԳՕՍՏ ԻՍՕ 8601-2001-ին համապատասխան |
0..1 |
|
7. Ապրանքի հերթական համարը |
հետագծելիության ենթակա ապրանքի հերթական համարը՝ ուղեկցող փաստաթղթին համապատասխան |
0..1 | |
|
8. Ապրանքների հայտարարագրի գրանցման համարը |
ապրանքների այն հայտարարագրի գրանցման համարը, որին համապատասխան՝ հետագծելիության ենթակա ապրանքները ձևակերպվել են «ներքին սպառման համար բացթողում» մաքսային ընթացակարգով |
նշվում է Համաձայնագրի 2-րդ հոդվածի 2-րդ կետի 1-ին ենթակետում նշված՝ հետագծելիության ենթակա ապրանքների համար նշվում է 8-րդ աղյուսակին համապատասխան |
0..1 |
|
9. Ապրանքների հայտարարագրում ապրանքի հերթական համարը |
հետագծելիության ենթակա ապրանքի հերթական համարը՝ ապրանքների հայտարարագրին համապատասխան |
նշվում է Համաձայնագրի 2-րդ հոդվածի 2-րդ կետի 1-ին ենթակետում նշված՝ հետագծելիության ենթակա ապրանքների համար պետք է համապատասխանի \d{3} ձևանմուշին |
0..1 |
|
10. Մինչև ապրանքների հայտարարագիր ներկայացնելը՝ ապրանքների բացթողման վերաբերյալ դիմումի գրանցման համարը |
ապրանքների բացթողման վերաբերյալ դիմումի գրանցման համարը՝ մինչև ապրանքների այն հայտարարագիրը ներկայացնելը, որին համապատասխան, հետագծելիության ենթակա ապրանքները ձևակերպվել են «ներքին սպառման համար բացթողում» մաքսային ընթացակարգով |
նշվում է Համաձայնագրի 2-րդ հոդվածի 2-րդ կետի 1-ին ենթակետում նշված՝ հետագծելիության ենթակա ապրանքների համար նշվում է 8-րդ աղյուսակին համապատասխան |
0..1 |
|
11. Մինչև ապրանքների հայտարարագիր ներկայացնելը՝ ապրանքների բացթողման վերաբերյալ դիմումի մեջ նշված ապրանքի հերթական համարը |
հետագծելիության ենթակա ապրանքի հերթական համարը ապրանքների բացթողման վերաբերյալ դիմումին համապատասխան՝ մինչև ապրանքների այն հայտարարագիրը ներկայացնելը, որին համապատասխան, հետագծելիության ենթակա ապրանքները ձևակերպվել են «ներքին սպառման համար բացթողում» մաքսային ընթացակարգով |
նշվում է Համաձայնագրի 2-րդ հոդվածի 2-րդ կետի 1-ին ենթակետում նշված՝ հետագծելիության ենթակա ապրանքների համար պետք է համապատասխանի \d{3} ձևանմուշին |
0..1 |
|
12. Տեղեկություններ՝ հետագծելիության ազգային համակարգում ներառելու համար հիմք հանդիսացող փաստաթղթի մասին |
տեղեկություններ այն փաստաթղթի մասին, որի հիման վրա Համաձայնագրի 2-րդ հոդվածի 2-րդ կետի 2-4-րդ ենթակետերում նշված ապրանքներն անդամ պետության օրենսդրությանը համապատասխան ներառվել են հետագծելիության ազգային համակարգում |
հետագծելիության ազգային համակարգում ներառելու համար հիմք հանդիսացող փաստաթղթի մասին տեղեկությունները լրացվում են աղյուսակի 5-7-րդ կետերում նշված տեղեկությունների պարտադիր լրացման դեպքում |
0..1 |
|
12.1. Փաստաթղթի տեսակի ծածկագիրը |
այն փաստաթղթի տեսակի ծածկագիրը, որի հիման վրա Համաձայնագրի 2-րդ հոդվածի 2-րդ կետի 2-4-րդ ենթակետերում նշված ապրանքները, անդամ պետության օրենսդրությանը համապատասխան, ներառվել են հետագծելիության ազգային համակարգում |
լրացնելու դեպքում նշվում է փաստաթղթի տեսակի ծածկագիրը՝ Մաքսային միության հանձնաժողովի 2010 թվականի սեպտեմբերի 20-ի թիվ 378 որոշմամբ հաստատված՝ փաստաթղթերի և տեղեկությունների տեսակների դասակարգչին համապատասխան |
0..1 |
|
12.2. Փաստաթղթի անվանումը |
այն փաստաթղթի անվանումը, որի հիման վրա, Համաձայնագրի 2-րդ հոդվածի 2-րդ կետի 2-4-րդ ենթակետերում նշված ապրանքները, անդամ պետության օրենսդրությանը համապատասխան, ներառվել են հետագծելիության ազգային համակարգում |
0..1 | |
|
12.3. Փաստաթղթի գրանցման համարը |
այն փաստաթղթի գրանցման համարը, որի հիման վրա, Համաձայնագրի 2-րդ հոդվածի 2-րդ կետի 2-4-րդ ենթակետերում նշված ապրանքները, անդամ պետության օրենսդրությանը համապատասխան, ներառվել են հետագծելիության ազգային համակարգում |
0..1 | |
|
12.4. Փաստաթղթի ամսաթիվը |
այն փաստաթղթի ամսաթիվը, որի հիման վրա, Համաձայնագրի 2-րդ հոդվածի 2-րդ կետի 2-4-րդ ենթակետերում նշված ապրանքները, անդամ պետության օրենսդրությանը համապատասխան, ներառվել են հետագծելիության ազգային համակարգում |
0..1 |
Աղյուսակ 13
Տեղեկությունների հարցում՝ Համաձայնագրի կատարման վերահսկողությունը և մշտադիտարկումն իրականացնելու նպատակով
|
Անվանումը |
Նկարագրությունը |
Ծանոթագրություն |
Բազմ․ |
|
1. Այն երկրի ծածկագիրը, ուր ուղարկվել է հարցումը |
այն անդամ պետության ծածկագրային նշագիրը, ուր ուղարկվել է հարցումը |
նշվում է երկրի երկտառ ծածկագիրը՝ աշխարհի երկրների դասակարգչին համապատասխան |
1 |
|
2. Տեղեկություններ՝ լիազորված մարմնի մասին |
անդամ պետության այն լիազորված մարմնի անվանումը, ուր ուղարկվել է հարցումը |
1 | |
|
3. Հաշվետու ժամանակահատվածը |
նշվում է հաշվետու եռամսյակը և տարին |
1 | |
|
4. Տեղեկություններ՝ ցանկում ներառված ապրանքի մասին |
Հանձնաժողովի կողմից հաստատված՝ հետագծելիության ենթակա ապրանքների ցանկում ներառված՝ հետագծելիության ենթակա ապրանքի մասին տեղեկություններ |
0..* | |
|
4.1. Դիրքի համարը |
նշվում է Հանձնաժողովի կողմից հաստատված՝ հետագծելիության ենթակա ապրանքների ցանկում ներառված՝ հետագծելիության ենթակա ապրանքի դիրքի համարը |
0..1 | |
|
4.2. Ապրանքի ծածկագիրը՝ ըստ ԵԱՏՄ ԱՏԳ ԱԱ-ի |
Հանձնաժողովի կողմից հաստատված՝ հետագծելիության ենթակա ապրանքների ցանկում ներառված՝ Եվրասիական տնտեսական միության արտաքին տնտեսական գործունեության միասնական ապրանքային անվանացանկին համապատասխան՝ հետագծելիության ենթակա ապրանքի ծածկագրային նշագիրը |
1 |
Պաշտոնական հրապարակման օրը՝ 4 մայիսի 2023 թվական: