ՀԱՅԱՍՏԱՆԻ ՀԱՆՐԱՊԵՏՈՒԹՅԱՆ
ԱՌՈՂՋԱՊԱՀՈՒԹՅԱՆ ՆԱԽԱՐԱՐ
|
14 հունիսի 2021 թ. |
N 48-Ն |
Հ Ր Ա Մ Ա Ն
ԱՐՏԱԿԱՐԳ ԻՐԱՎԻՃԱԿՆԵՐՈՒՄ ԱՌՈՂՋԱՊԱՀՈՒԹՅԱՆ ԲՆԱԳԱՎԱՌԻ ԳՈՐԾՈՒՆԵՈՒԹՅԱՆ ՊԼԱՆՆԵՐԸ ՀԱՍՏԱՏԵԼՈՒ ՄԱՍԻՆ
Ղեկավարվելով «Բնակչության բժշկական օգնության և սպասարկման մասին» օրենքի 42.1-րդ հոդվածի 2-րդ մասով․
Հրամայում եմ`
1. Հաստատել՝
1) արտակարգ իրավիճակներում առողջապահության բնագավառի գործունեության պլանները՝ համաձայն Հավելված N 1-ի:
2) արտակարգ իրավիճակների ժամանակ ստանդարտ գործողությունների ընթացակարգերը` համաձայն Հավելված N 2-ի,
3) ազդարարման և տեղեկատվության փոխանակման ուրվագիծ` համաձայն Հավելված N 3-ի:
2. Սույն հրամանն ուժի մեջ է մտնում պաշտոնական հրապարակման օրվան հաջորդող տասներորդ օրը:
|
ՊԱՇՏՈՆԱԿԱՏԱՐ՝ |
Ա. ԱՎԱՆԵՍՅԱՆ |
|
Հավելված N 1 Առողջապահության նախարարի 2021 թվականի հունիսի 14-ի թիվ 48-Ն հրամանի |
ՊԼԱՆՆԵՐ
ԱՐՏԱԿԱՐԳ ԻՐԱՎԻՃԱԿՆԵՐՈՒՄ ԱՌՈՂՋԱՊԱՀՈՒԹՅԱՆ ԲՆԱԳԱՎԱՌԻ ԳՈՐԾՈՒՆԵՈՒԹՅԱՆ
1. ԸՆԴՀԱՆՈՒՐ ԴՐՈՒՅԹՆԵՐ
1. Արտակարգ իրավիճակներում առողջապահության բնագավառի գործունեության պլաններն (այսուհետ` Պլաններ) արտակարգ իրավիճակներում առողջապահության բնագավառի գործունեությունը նկարագրող փաստաթղթեր են, որոնցով սահմանվում են արտակարգ իրավիճակներում Հայաստանի Հանրապետության (այսուհետ` ՀՀ) առողջապահության բնագավառի գործունեության հիմնական սկզբունքները, արտակարգ իրավիճակի հետևանքների կանխարգելման, նվազեցման և վերացման համար անհրաժեշտ միջոցառումները:
2. Պլաններում օգտագործվող հասկացություններն են`
1) արտակարգ իրավիճակ - որոշակի տարածքում կամ օբյեկտում խոշոր վթարի, վտանգավոր բնական երևույթի, տեխնածին, տարերային կամ էկոլոգիական (բնապահպանական) աղետի, համաճարակի, անասնահամաճարակի (էպիզոոտիա), բույսերի և գյուղատնտեսական մշակաբույսերի լայնորեն տարածված վարակիչ հիվանդության (էպիֆիտոտիա), զենքի տեսակների կիրառման հետևանքով ստեղծված իրավիճակ, որը հանգեցնում է կամ կարող է հանգեցնել մարդկային զոհերի, մարդկանց առողջությանն ու շրջակա միջավայրին` զգալի վնասի, խոշոր նյութական կորուստների և մարդկանց կենսագործունեության բնականոն պայմանների խախտման.
2) աղետ - համայնքի կամ հասարակության բնականոն գործունեությունը խաթարող երևույթի հետևանքով առաջացած իրադրություն, որը հանգեցրել է մարդկային զոհերի, նրանց առողջության վատթարացման, նյութական, տնտեսական ու բնապահպանական կորուստների և այնպիսի հետևանքների, որոնց վերացումը գերազանցում է սեփական ուժերով հաղթահարելու կարողությունը.
3) արտակարգ իրավիճակներում առողջապահության բնագավառի գործունեություն- արտակարգ իրավիճակներում առողջապահության բնագավառի լիազոր մարմնի կողմից իր իրավասության շրջանակներում օրենքներին, այլ իրավական ակտերին համապատասխան աշխատանքների իրականացում.
4) ռիսկ - վնասի, վտանգի, կորստի կամ որևէ այլ բացասական իրադարձության հավանականություն կամ սպառնալիք, որը պայմանավորված է արտաքին կամ ներքին խոցելի ազդակներով, և որից կարելի է խուսափել կանխարգելիչ գործողությունների միջոցով (ռիսկ = վտանգ x խոցելիություն/պատրաստականության աստիճան).
5) պատրաստություն- գիտելիքների, հմտությունների, կարողությունների, մտավոր և ֆիզիկական այլ ռեսուրսների ներդրման միջոցով պարբերական իրականացվող աշխատանքների և միջոցառումների ամբողջություն:
3. Արտակարգ իրավիճակներում հնարավոր հետևանքների կանխարգելման, նվազեցման և վերացման համար առողջապահության ոլորտի անհրաժեշտ միջոցառումներն իրականացվում են Առողջապահության նախարարության կողմից հիմնական և աջակցող մասնագիտական կառուցվածքային ստորաբաժանումների միջոցով, ինչպես նաև Առողջապահության նախարարության ենթակա կազմակերպությունների և ՀՀ տարածքում գործող լիցենզավորված հիվանդանոցային պայմաններում բժշկական օգնություն և սպասարկում իրականացնող հաստատությունների (անկախ սեփականության ձևից) (այսուհետ` բժշկական հաստատություն) միջոցով` բացառությամբ ՀՀ պաշտպանության նախարարության զինվորական հոսպիտալների, իսկ հետևանքների վերացման նպատակով այլ միջոցառումների իրականացման համար փոխհամագործակցությունը` շահագրգիռ պետական կառավարման համակարգի և տեղական ինքնակառավարման մարմինների միջոցով:
4. Պլաններում ներգրավված ստորաբաժանումները, կազմակերպություններն ու պետական կառավարման համակարգի մարմիններն են`
1) Առողջապահության նախարարություն (այսուհետ` ԱՆ)` հիմնական և աջակցող մասնագիտական կառուցվածքային ստորաբաժանումների միջոցով.
2) ԱՆ ենթակա կազմակերպություններ.
3) ՀՀ տարածքում գործող բժշկական հաստատություններ (անկախ սեփականության ձևից)՝ բացառությամբ ՀՀ պաշտպանության նախարարության զինվորական հոսպիտալների.
4) պետական կառավարման համակարգի և տեղական ինքնակառավարման մարմիններ`
ա. Արտակարգ իրավիճակների նախարարություն (այսուհետ` ԱԻՆ).
բ. Պաշտպանության նախարարություն (այսուհետ` ՊՆ).
գ. Տարածքային կառավարման և ենթակառուցվածքների նախարարություն (այսուհետ` ՏԿԵՆ).
դ. Երևանի քաղաքապետարան.
ե. ՀՀ մարզպետարաններ.
զ. տեղական ինքնակառավարման մարմիններ.
5) ըստ անհրաժեշտության` պետական կառավարման համակարգի այլ մարմիններ:
5. Սույն Հավելվածի 4-րդ կետի 1-ին, 2-րդ և 3-րդ ենթակետերով սահմանվող մարմինները գործում են` համաձայն սույն պլաններով և Հավելված N 2-ով:
6. Արտակարգ իրավիճակների ժամանակ առողջապահության բնագավառի գործունեության համար մշակման ենթակա են`
1) Կենսաբանական գործոնով պայմանավորված արտակարգ իրավիճակների առողջապահության բնագավառի գործունեության պլանը.
2) Արտակարգ իրավիճակներում ռիսկերի հաղորդակցության պլանը.
3) Պայմանավորված ռազմական գործողություններով` արտակարգ իրավիճակներում ՀՀ առողջապահության և պաշտպանության նախարարությունների փոխգործակցության պլանը.
4) Վտանգավոր բեռների փոխադրումների ժամանակ առաջացած վթարների հետևանքների վերացման միջոցառումների պլանը․
5) ըստ անհրաժեշտության` այլ պլաններ:
7. ՀՀ տարածքում գործող բժշկական հաստատությունների (անկախ սեփականության ձևից) կողմից՝ բացառությամբ ՀՀ պաշտպանության նախարարության զինվորական հոսպիտալների, կազմվում են`
1) Բժշկական հաստատության ռիսկերի նվազեցման միջոցառումների պլանը.
2) Բժշկական հաստատության արտակարգ իրավիճակներին արձագանքման պլան:
8․ Սույն Հավելվածի 7-րդ կետի 1-ին և 2-րդ ենթակետերով նշված պլանները հաստատվում են ՀՀ տարածքում գործող բժշկական հաստատությունների ղեկավարների կողմից` համաձայնեցնելով Առողջապահության նախարարության և Արտակարգ իրավիճակների նախարարության հետ:
2. ԱՐՏԱԿԱՐԳ ԻՐԱՎԻՃԱԿՆԵՐՈՒՄ ԱՌՈՂՋԱՊԱՀՈՒԹՅԱՆ ԲՆԱԳԱՎԱՌԻ ԳՈՐԾՈՒՆԵՈՒԹՅԱՆ ՀԻՄՆԱԿԱՆ ՍԿԶԲՈՒՆՔՆԵՐԸ
9․ Արտակարգ իրավիճակներում առողջապահության բնագավառի գործունեության սկզբունքներն են`
1) մարդկանց կյանքի և առողջության ապահովման գերակայությունը.
2) հնարավոր արտակարգ իրավիճակների կանխարգելմանն ուղղված պատրաստականության առաջնայնությունը.
3) արտակարգ իրավիճակների հետևանքների նվազեցման, բնակչության կյանքի և առողջության պահպանման, սանիտարահամաճարակային անվտանգության ապահովման նպատակով առողջապահական համակարգի բոլոր մակարդակների բնականոն գործունեության շարունակականությունը.
4) պատրաստության, արձագանքման, վերականգնման փուլերի հետևողական վերահսկողության պարբերականությունը:
3. ԱՐՏԱԿԱՐԳ ԻՐԱՎԻՃԱԿԻ ՀԵՏԵՎԱՆՔՆԵՐԻ ԿԱՆԽԱՐԳԵԼՄԱՆ, ՆՎԱԶԵՑՄԱՆ ԵՎ ՎԵՐԱՑՄԱՆ ՀԱՄԱՐ ԱՆՀՐԱԺԵՇՏ ՄԻՋՈՑԱՌՈՒՄՆԵՐԸ
3.1 ԱՐՏԱԿԱՐԳ ԻՐԱՎԻՃԱԿՆԵՐՈՒՄ ԱՆՁՆԱԿԱԶՄԻ ԱԶԴԱՐԱՐՈՒՄ ԵՎ ՏԵՂԵԿԱՏՎՈՒԹՅԱՆ ՓՈԽԱՆԱԿՈՒՄ
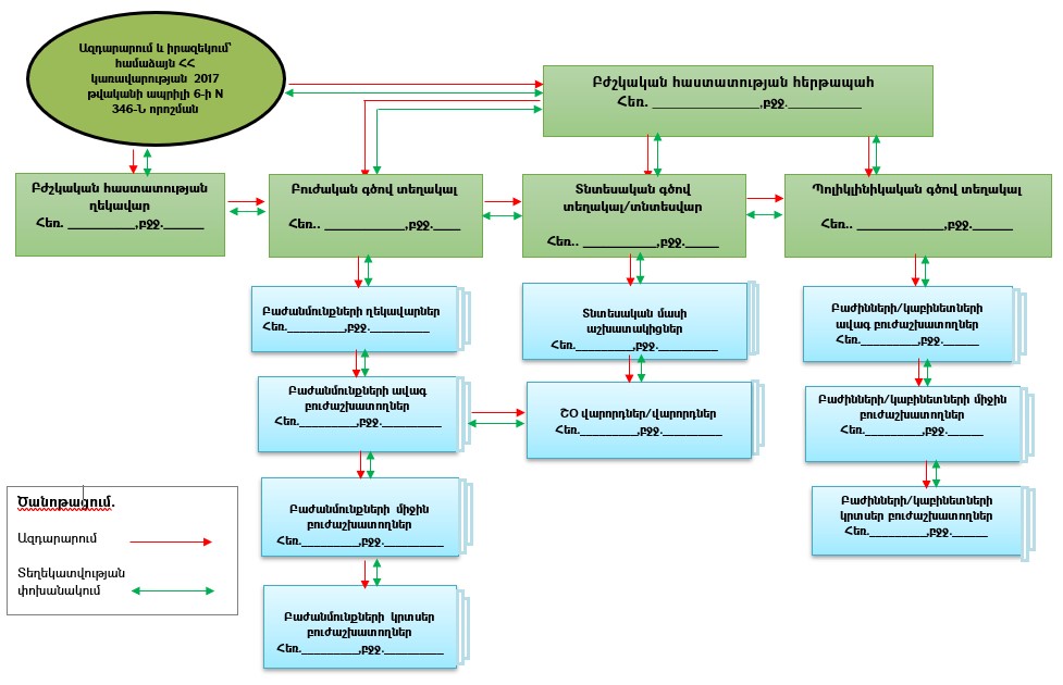
10. Պլանների գործողության մեջ դրվելու դեպքում Արտակարգ իրավիճակների նախարարության Փրկարար ծառայության Ճգնաժամային կառավարման ազգային կենտրոնն (այսուհետ` ԱԻՆ ՓԾ ՃԿԱԿ) իրականացնում է ազդարարում և տեղեկատվության հաղորդում Առողջապահության նախարարին և ԱՆ հերթապահին, ինչպես նաև Երևանի քաղաքապետին և ԱԻՆ ՓԾ տարածքային ծառայություններին, իսկ ԱԻՆ ՓԾ տարածքային ծառայությունները` համապատասխան մարզպետներին` համաձայն ՀՀ կառավարության 2017 թվականի ապրիլի 6-ի N 346-Ն որոշման պահանջների:
11. ԱՆ հերթապահի կողմից ըստ վերադասության ազդարարումն իրականացվում է` համաձայն ՀՀ ԱՆ ազդարարման ուրվագծի, ըստ որի` ազդարարվում և իրազեկվում են նաև ԱՆ ենթակա բոլոր կազմակերպությունները:
12. ՀՀ տարածքում գործող բժշկական հաստատությունները (անկախ սեփականության ձևից)` բացառությամբ ՀՀ պաշտպանության նախարարության զինվորական հոսպիտալների, ազդարարվում և իրազեկվում են` համաձայն ՀՀ կառավարության 2017 թվականի ապրիլի 6-ի N 346-Ն որոշման պահանջների:
13. ՀՀ տարածքում գործող բժշկական հաստատությունները (անկախ սեփականության ձևից) սահմանված կարգով ազդարարվելուց և տեղեկատվության հաղորդումը ստանալուց հետո իրականացնում են անձնակազմի ազդարարում և իրազեկում` համաձայն Հավելված N 3-ի և գործում` համաձայն Հավելված N 2-ի:
14. ԱՆ ենթակա ոչ բժշկական հաստատություններն իրենց անձնակազմերին ազդարարում և իրազեկում են` համաձայն կազմակերպությունների քաղաքացիական պաշտպանության պլանների ազդարարման և իրազեկման սխեմայի:
3.2 ՌԻՍԿԵՐԻ ԳՆԱՀԱՏՈՒՄ
15. Ըստ ծագման` արտակարգ իրավիճակների առաջացման ռիսկերն են`
1) Բնական (երկրաբանական, հիդրոօդերևութաբանական, կենսաբանական և այլն).
2) Անթրոպոգեն (տեխնածին, կենսաբանական, սոցիալական և որպես մասնակի դեպք` պատերազմ):
16. Ըստ առաջնահերթության` ՀՀ-ն համար ռիսկերը կարելի է պայմանականորեն դասակարգել հետևյալ կերպ`
1) հնարավոր ռազմական գործողություններ.
2) ուժեղ երկրաշարժեր.
3) Հայկական ատոմային էլեկտրակայանի (այսուհետ` ՀԱԷԿ) վթարի առաջացում.
4) նախկին քիմիական արդյունաբերական ձեռնարկություններում վտանգավոր նյութերի արտահոսքով ուղեկցվող հնարավոր վթարներ.
5) կենսաբանական գործոնով պայմանավորված արտակարգ իրավիճակներ.
6) ռազմական գործողությունների կամ բնական աղետների հետևանքով առաջացող միգրացիոն հոսքեր:
17. Առողջապահության բնագավառի լիազոր մարմնի ռիսկերի գնահատման և նվազեցման կարևորագույն խնդիրներն են`
1) հնարավոր ռիսկերի գնահատումը յուրաքանչյուր կոնկրետ իրավիճակում ու կոնկրետ տեղակայման վայրում.
2) բժշկական հաստատությունների հնարավոր ռիսկերի նվազեցման աշխատանքների պլանավորումն ու իրականացումը.
3) նոր ռիսկերի առաջացման հնարավորությունների նվազեցումը.
4) ԱԻՆ-ի, տարածքային կառավարման և տեղական ինքնակառավարման մարմինների հետ սերտ համագործակցության կազմակերպումը հնարավոր ռիսկերի գնահատման,այդ ռիսկերի նվազեցման ուղղությամբ բժշկական հաստատություններում կատարվելիք աշխատանքների պլանավորման հարցերով.
5) բժշկական հաստատություններում ղեկավար կազմին ռիսկերի գնահատման հարցերում օգնության և խորհրդատվության կազմակերպումը.
6) բժշկական հաստատություններում իրականացվող ռիսկերի նվազեցման և այդ հաստությունների կայունության բարձրացման ուղղությամբ կատարվող աշխատանքների համակարգումը.
7) բժշկական հաստատությունների հնարավորությունների և կարիքների գնահատման աշխատանքներին մասնակցությունը.
8) բժշկական հաստատությունների անձնակազմի ուսուցման աշխատանքների կազմակերպման համակարգումը.
9) ռիսկերի նվազեցման ուղղությամբ տարվող այլ աշխատանքների համակարգումը:
18. ՀՀ առողջապահական համակարգի համար կարևորագույն ռիսկ է հնարավոր ռազմական գործողությունների վերսկսումը: Վերջինիս նվազեցման համար խիստ կարևոր է երկրի ռազմաքաղաքական ղեկավարության կողմից իրականացվող արտաքին հավասարակշռված քաղաքականությունը և առողջապահական համակարգի ենթակառուցվածքների մշտապես բարձր պատրաստվածության մակարդակը: Եթե առաջին գործոնի վրա առողջապահության բնագավառի լիազոր մարմնի ազդեցությունը գրեթե աննշան է, ապա երկրորդ գործոնն անմիջականորեն կապված է լիազոր մարմնի գործառույթների հետ: Այս ուղղությամբ խիստ կարևորվում է բժշկական հաստատությունների կարողությունների մշտական զարգացումը բժշկական մարդկային ներուժով և անհրաժեշտ նյութատեխնիկական միջոցներով համալրվածությամբ, տվյալ հաստատության հնարավորությունների զարգացումը` լրացուցիչ մահճակալների հնարավորինս արագ ծավալմամբ, համապատասխան ծավալի և որակի բժշկական օգնության ու սպասարկման տրամադրման պատրաստականությունը, համակողմանի փոխգործակցության կազմակերպումը Պաշտպանության նախարարության հետ:
19. ՀՀ առողջապահական համակարգի համար հիմնական ռիսկ է հանդիսանում ուժեղ երկրաշարժերի առաջացման հնարավորությունը:
Ուժեղ երկրաշարժերի առաջացման ռիսկերի նվազեցման և շենք-շինությունների դիմակայունության բարձրացման ուղղությամբ կատարվող կարևորագույն միջոցառումներն են`
1) բժշկական հաստատությունների շենք-շինությունների սեյսմակայունության բարձրացումը.
2) բժշկական հաստատությունների շենք-շինությունների կառուցումն ու վերակառուցումը քաղաքաշինական նորմերին համապատասխան.
3) բժշկական հաստատությունների ներքին անվտանգության համակարգերի համապատասխանեցումը գործող չափորոշիչներին:
20. ՀԱԷԿ-ի վթարի առաջացումը ՀՀ առողջապահական համակարգի հաջորդ հիմնական ռիսկն է, որի կանխարգելման և նվազեցման ուղղությամբ կատարվող միջոցառումներն են`
1) արձագանքման գոտիներում գտնվող բժշկական հաստատությունների կարողությունների ու կարիքների գնահատումը.
2) բնակչության բժշկական օգնության և սպասարկման կազմակերպման հնարավորությունների բարելավումը.
3) բժշկական անձնակազմի անհատական պաշտպանության միջոցներով պլանավորումն ու ձեռքբերումը.
4) բժշկական անձնակազմի մշտապես ուսուցման և պատրաստվածության դասընթացների կազմակերպումը.
5) առողջապահական համակարգի աշխատակիցների և բժշկական անձնակազմի պաշտպանությանն ուղղված նախապատրաստական աշխատանքների կազմակերպումը:
21. Կենսաբանական գործոնով պայմանավորված ռիսկերի նվազեցումն ուղղակիորեն կապված է առողջապահության բնագավառի լիազոր մարմնի և պետական կառավարման համակարգի այլ մարմինների գործառույթների հետ: Ռիսկերի նվազեցման ուղղությամբ կատարվող կարևորագույն միջոցառումներն են`
1) հիվանդությունների կանխարգելումը` դրանց տարածման նվազեցման կամ բացառման ուղղությամբ գործունեության պլանավորում, համալիր միջոցառումների իրականացում և գնահատում.
2) ՀՀ-ում համաճարակաբանական դիտարկման համակարգի հետագա զարգացումն ու ուժեղացումը, համընդհանուր լաբորատոր ցանցի հետագա կատարելագործումը.
3) բնակչության բժշկական ու հիգիենիկ գիտելիքների և առողջ ապրելակերպի մասին իրազեկումը, բժշկական մարդկային ներուժի հետ ուսուցողական աշխատանքների կազմակերպումն ու իրականացումը.
4) Միջազգային առողջապահական կանոնների ներդրումը և պահանջների կատարումը ՀՀ տարածքում.
5) Առողջապահության համաշխարհային կազմակերպության, միջազգային մարդասիրական կազմակերպությունների, հարևան երկրների համապատասխան ծառայությունների հետ երկկողմ ու բազմակողմ հարաբերությունների հաստատումն ու խորացումը, փոխադարձ տեղեկատվության մշտական փոխանակումը:
22. Նախկին քիմիական արդյունաբերական ձեռնարկություններում վտանգավոր նյութերի` հիմնականում հեղուկ քլորի և ամոնիակի արտահոսքով պայմանավորված վթարները հանդիսանում են առաջնային ռիսկերից:
Վտանգավոր նյութերի արտահոսքով պայմանավորված ռիսկի նվազեցման ուղղությամբ կատարվող միջոցառումներն են`
1) ԱԻՆ-ի հետ սերտ համագործակցությունը.
2) ռեզերվուարների արտաքին պատերի, հարակից տարածքներում օդի աղտոտվածության մշտադիտարկումը (մոնիթորինգ).
3) բնակչության և փոխադարձ ազդարարման ու ահազանգման համակարգերի ճշգրտումը.
4) բնակչության համար վարվելակարգի կանոնների, ուղեցույցերի և կարճ հաղորդագրությունների պատրաստումն ու տարածումը.
5) պարբերաբար ուսումնավարժանքների իրականացումը:
23. Ռազմական գործողությունների կամ բնական աղետների հետևանքով առաջացող միգրացիոն հոսքերի պայմաններում զգալիորեն մեծանում է առողջապահական համակարգի արձագանքման հնարավորությունների բարձրացման հարցը: Այս ուղղությամբ անհրաժեշտ է հզորացնել առողջապահական ոլորտի հնարավորությունները սահմանային անցակետերի մերձակա տարածաշրջաններում, ինչը հնարավորություն կտա բարձրացնելու արձագանքման կարողությունները:
3.3 ԿԱՐԻՔՆԵՐԻ ԳՆԱՀԱՏՈՒՄ
24. ՀՀ տարածքում տարբեր արտակարգ իրավիճակների առաջացման դեպքում կարող են առաջանալ տարբեր խնդիրներ առողջապահական համակարգի համար: Առավել մեծ խնդիրներ կարող են առաջանալ ուժեղ երկրաշարժի կամ ռազմական գործողությունների հետևանքով: Առավել ծանր և անկառավարելի իրավիճակ կարող է առաջանալ Գառնու էպիկենտրոնով հզոր երկրաշարժի հետևանքով, երբ հիմնական ավերածությունների գոտում կարող է հայտնվել Երևան քաղաքը, որտեղ սանիտարական կորուստները կարող են կազմել մինչև 125 հազար մարդ (ՀՀ կառավարության 2011 թվականի հունիսի 10-ի թիվ 919 որոշում): Նման թվով վիրավորների առաջացման դեպքում առողջապահական համակարգը կարիք կունենա ծավալելու մինչև 25 հազար մահճակալ: Գրեթե նմանատիպ իրավիճակ կարող է ստեղծվել հնարավոր ռազմական գործողությունների վերսկսման դեպքում: Այլ բնույթի արտակարգ իրավիճակների առաջացման դեպքում առողջապահական հետևանքները կարող են լինել ավելի բարենպաստ` հնարավոր սանիտարական կորուստների և բժշկական հաստատությունների տուժելու առումով:
25. Կախված արտակարգ իրավիճակների մասշտաբներից` կարևոր է հաշվի առնել այն, որ մարզային նշանակության և ավելի մեծ ընդգրկվածության արտակարգ իրավիճակների առաջացման դեպքում կարիք կլինի ընդգրկել առողջապահական համակարգի բոլոր ուժերն ու միջոցները, քանի որ մարզային նշանակության արտակարգ իրավիճակների առաջացման դեպքում այդ մակարդակի առողջապահական համակարգի ուժերն ու միջոցները բավարար չեն լինի լիարժեք արձագանքում կազմակերպելու համար: Միաժամանակ մասնագիտացված բժշկական օգնություն և սպասարկում իրականացնող բժշկական հաստատությունների հիմնականում գտնվում են Երևան քաղաքում և այդ աշխատանքները համակարգվելու է Առողջապահության բնագավառի լիազոր մարմնի կողմից:
26. Արտակարգ իրավիճակների առաջացման դեպքում խնդիրներ կարող են առաջանալ սանիտարական նշանակության ավտոտրանսպորտի մոբիլիզացման ու միասնական կառավարման հարցերում, որը ևս պետք է իրականացնի լիազոր մարմինը: Աշխատանքները կազմակերպված իրականացնելու համար լիազոր մարմնի կողմից կարիք կլինի ստեղծել սանիտարական ավտոտրանսպորտի միասնական կառավարման համակարգ, որը կիրականացնի առողջապահական համակարգի միասնական կառավարումը:
3.4 ԱՌՈՂՋԱՊԱՀՈՒԹՅԱՆ ԲՆԱԳԱՎԱՌԻ ՄՈԲԻԼԻԶԱՑԻՈՆ ՀՆԱՐԱՎՈՐՈՒԹՅՈՒՆՆԵՐԸ
27. Առողջապահության բնագավառում ներկայումս գործում են 125 հիվանդանոցային բժշկական օգնություն ու սպասարկում իրականացնող բժշկական հաստատություն, որտեղ ծավալված են 12200 մահճակալ: Հնարավոր արտակարգ իրավիճակների առաջացման դեպքում (առավելագույն սանիտարական կորուստների առաջացման պարագայում) անհրաժեշտ է `
1) ծավալել լրացուցիչ մինչև 12 800 մահճակալ,
2) միջոցներ ձեռնարկել սույն կետի 1-ին ենթակետով սահմանված թվին համապատասխան լրացուցիչ մահճակալներ ունենալու համար,
3) միջոցներ ձեռնարկել լրացուցիչ մահճակալների սպասարկման համար համապատասխան քանակի բժշկական մարդկային ներուժ և լրացուցիչ նյութատեխնիկական հնարավորություններ ունենալու համար:
28. Հնարավոր քանակի վիրավորների ու տուժածների տարահանումն իրականացնելու համար կարիք կլինի կատարել օրական սանիտարական նշանակության մեքենաների մինչև 150 մեքենա-երթ: Ներկայումս առողջապահության բնագավառում առկա են 345 շտապ օգնության մեքենա և ռեանիմոբիլ, ինչը բավարար չէ նման քանակի երթ իրականացնելու, եթե հաշվի առնենք, որ այդ մեքենաները մեկ երթի ընթացքում կարող են միաժամանակ տեղափոխել մեկ միջին ծանրության կամ կամ վիրավորի կամ տուժածի: Խնդրի լուծման համար անհրաժեշտ կլինի ունենալ մինչև 100 սանիտարական մեքենա, որոնք ի վիճակի կլինեն մեկ երթի ընթացքում տեղափոխել մի քանի վիրավոր կամ տուժած ու կունենան բարձր անցանելիության: Ծայրահեղ ծանր և ծանր վիրավորների ու տուժածների տարահանումն իրականացնելու համար կարող է օգտագործվել նաև սանիտարական ավիացիայի ծառայությունը:
29. Հիվանդանոցային պայմաններում բժշկական օգնություն և սպասարկում իրականացնող բժշկական հաստատություններում անհրաժեշտ է ունենալ 30-օրյա դեղերի և բժշկական նշանակության ապրանքների անձեռնմխելի պաշարներ (վերջին երեք տարվա միջին ամսական ծախսի քանակներին համապատասխան), սակայն նման քանակները բավարար չեն լինի հնարավոր արտակարգ իրավիճակների ժամանակ անհրաժեշտ կարիքները նշված ժամկետներում ապահովելու համար, ուստի անհրաժեշտ է աշխատանքներ տանել նյութական պահուստում չբավարարող քանակներն ամբարելու համար:
30. Ներկայումս ՀՀ-ում գործում է արյան կենտրոնացված ծառայություն, որը կառավարվում է ԱՆ «Պրոֆ. Ռ.Յոլյանի անվան արյունաբանական կենտրոն» ՓԲԸ-ի կողմից, որի տարեկան արյան բաղադրամասեր ամբարելու, պատրաստելու և պահպանելու հնարավորությունները կազմում են մոտավորապես 10 հազար լիտր, իսկ արտակարգ իրավիճակների դեպքում այդ կարիքները կկրկնապատկվեն: Խնդրի լուծման համար լիազոր մարմնի կողմից աշխատանքներ են տարվում արյունը դոնորների մեջ պահելու և արյան բաղադրամասերի ստացման, պահպանման և տեղափոխման համար անհրաժեշտ լրացուցիչ պաշարների կուտակման համար:
3.5 ԱՐՏԱԿԱՐԳ ԻՐԱՎԻՃԱԿՆԵՐԻՆ ԱՐՁԱԳԱՆՔՈՒՄԸ
3.5.1 ԸՆԴՀԱՆՈՒՐ ԱՐՁԱԳԱՆՔՈՒՄ
31. Արտակարգ իրավիճակներին արձագանքումը սկսվում է ԱԻՆ ՓԾ ՃԿԱԿ համապատասխան ազդանշանը ստանալուց հետո: Ազդանշանը ստանալուց հետո կազմակերպվում է ԱՆ անձնակազմի ազդարարում և հավաք` համաձայն հաստատված պլանների: Կախված արտակարգ իրավիճակի տեսակից` գործողության մեջ է դրվում ԱՆ այդ իրավիճակին համապատասխան պլանը, իսկ ռազմական դրության իրավական ռեժիմի դեպքում` ռազմական դրության ժամանակ նախատեսված պլանները:
32. Անձնակազմը կատարում է պլաններով նախատեսված միջոցառումներն ու ստացված լրացուցիչ հանձնարարականները: Առողջապահության աշխատանքային խմբերը մեկնում են ըստ նշանակության իրենց համար նախատեսված վայրերն ու կատարում են իրենց առջև դրված խնդիրները:
33. Առողջապահության նախարարի գլխավորությամբ անց է կացվում օպերատիվ շտաբի խորհրդակցություն, որի ժամանակ քննարկվում են ստեղծված իրավիճակն ու առաջադրվող խնդիրները:
34. Յուրաքանչյուր ստորաբաժանման ղեկավար գործում է` համաձայն իր անհատական պլանի ու կատարած աշխատանքների վերաբերյալ ներկայացնում հաշվետվություն սահմանված ժամկետներում:
35. Օպերատիվ շտաբը ղեկավարում է առողջապահական համակարգի աշխատանքը, ամփոփում է կատարված աշխատանքները, ըստ ժամանակացույցի ամփոփ տեղեկատվություն է ներկայացնում ՀՀ վարչապետի աշխատակազմ, նախանշում է կատարվելիք աշխատանքները, վերահսկում է լրացուցիչ մահճակալների ծավալման գործընթացը, ըստ անհրաժեշտության տեղերում կարող է ցուցաբերել համապատասխան տեսական ու գործնական օգնություն, ծավալել հենակետային բժշկական հաստատություններ, մարզեր գործուղել համակարգող խմբեր:
36. Համաձայն ՀՀ կառավարության 2021 թվականի փետրվարի 4-ի թիվ 129-Ն որոշման պահանջների` բժշկական հաստատություններն իրականացնում են պացիենտների դուրս գրում կամ տեղափոխում այլ բժշկական հաստատություն և հնարավորինս ազատում առկա մահճակալները, բժշկական օգնություն և սպասարկում իրականացնելու նպատակով ծավալում են լրացուցիչ մահճակալներ` Առողջապահության նախարարի համապատասխան հրամաններով:
37. Առողջապահության նախարարության «Հիվանդությունների վերահսկման և կանխարգելման ազգային կենտրոն» ՊՈԱԿ-ը (այսուհետ` ԱՆ ՀՎԿ ԱԶԳԱՅԻՆ ԿԵՆՏՐՈՆ ՊՈԱԿ) իրականացնում է վարակիչ և ոչ վարակիչ զանգվածային հիվանդությունների, թունավորումների կանխարգելման նպատակով սանիտարահիգիենիկ և հակահամաճարակային համալիր միջոցառումներ, բնակչության զանգվածային անընկալության ապահովմանն ուղղված իմունոկանխարգելման ազգային ծրագրով նախատեսված միջոցառումներ` իր իրավասությունների շրջանակներում, բնակչության սանիտարահամաճարակային անվտանգության ոլորտում մասնագիտական դիտարկումներ, իրավիճակային վերլուծություն և գնահատում:
38. Համակարգվում է հանրապետության տարածքում շտապ օգնության և սանիտարական նշանակության ավտոտրանսպորտային միջոցների աշխատանքը:
39. Համակարգվում է բժշկական հաստատությունների դեղերով և բժշկական նշանակության ապրանքներով ապահովման գործընթացը, մարդասիրական օգնության գծով ՀՀ ժամանող դեղերի ու բժշկական նշանակության ապրանքների ընդունումը, պահեստավորումը և բաշխումն ըստ նշանակության:
40. Համակարգվում է արյունաբանական միասնական ծառայության աշխատանքները, արյան բաղադրամասերի ստացման, պահպանման ու բաշխման ամբողջ շղթան, ըստ անհրաժեշտության տրվում են ցուցումներ այդ աշխատանքների կազմակերպումը բարելավելու ուղղությամբ:
3.5.2 ԱՐՁԱԳԱՆՔՈՒՄԸ ՌԱԶՄԱԿԱՆ ԳՈՐԾՈՂՈՒԹՅՈՒՆՆԵՐԻ ԺԱՄԱՆԱԿ
41. Ռազմական գործողությունների ժամանակ ԱՆ առանձնահատուկ գործողությունները կազմակերպվում են` համաձայն ռազմական դրության ժամանակ կիրառվող համապատասխան պլանների, ինչպես նաև ՀՀ կառավարության 2020 թվականի օգոստոսի 20-ի N 1370-Ա որոշման պահանջների:
3.5.3 ԱՐՁԱԳԱՆՔՈՒՄԸ ՈՒԺԵՂ ԵՐԿՐԱՇԱՐԺԻ ԺԱՄԱՆԱԿ
42. ՈՒժեղ երկրաշարժի ժամանակ ԱՆ առանձնահատուկ գործողությունները կազմակերպվում են «ՈՒժեղ երկրաշարժի դեպքում ՀՀ առողջապահության նախարարության գործողությունների պլանով»` համաձայն ՀՀ կառավարության 2011 թվականի հունիսի 10-ի N 919-Ն որոշման պահանջների:
3.5.4 ԱՐՁԱԳԱՆՔՈՒՄԸ ՀԱՅԿԱԿԱՆ ԱՏՈՄԱՅԻՆ ԷԼԵԿՏՐԱԿԱՅԱՆԻ ՎԹԱՐԻ ԴԵՊՔՈՒՄ
43. Հայկական ատոմային էլեկտրակայանի վթարի դեպքում ԱՆ առանձնահատուկ գործողությունները կազմակերպվում են «Հայկական ատոմային էլեկտրակայանի միջուկային և (կամ) ճառագայթային վթարի դեպքում բնակչության բժշկական ապահովման և ՀՀ առողջապահության նախարարության անձնակազմի պաշտպանության պլանով»` համաձայն ՀՀ կառավարության 2005 թվականի դեկտեմբերի 22-ի N 2328-Ն որոշման պահանջների: Ճառագայթային, քիմիական ու մանրէաբանական իրավիճակի մշտական հսկողության համակարգի ստեղծման և գործունեության ապահովումն իրականացվում է` համաձայն ՀՀ կառավարության 2004 թվականի հուլիսի 29-ի N 1064-Ն որոշման պահանջների:
3.5.5 ԱՐՁԱԳԱՆՔՈՒՄԸ ՔԻՄԻԱԿԱՆ ՎԹԱՐԻ ԴԵՊՔՈՒՄ
44. Քիմիական օբյեկտների վթարի դեպքում ԱՆ առանձնահատուկ գործողությունները կազմակերպվում են «Քիմիական օբյեկտների վթարի դեպքում բժշկական ապահովման և Հայաստանի Հանրապետության առողջապահության նախարարության անձնակազմի պաշտպանության պլանով»` համաձայն ՀՀ կառավարության 2010 թվականի հուլիսի 8-ի N 861-Ն որոշման պահանջների:
3.5.6 ԱՐՁԱԳԱՆՔՈՒՄԸ ԿԵՆՍԱԲԱՆԱԿԱՆ ԳՈՐԾՈՆՈՎ ՊԱՅՄԱՆԱՎՈՐՎԱԾ ԱՐՏԱԿԱՐԳ ԻՐԱՎԻՃԱԿՆԵՐԻ ԴԵՊՔՈՒՄ
45. Կենսաբանական գործոնով պայմանավորված արտակարգ իրավիճակների դեպքում գործողությունները սահմանվում են «Հայաստանի Հանրապետության բնակչության սանիտարահամաճարակային անվտանգության ապահովման մասին», «Բնակչության բժշկական օգնության և սպասարկման մասին», «Արտակարգ իրավիճակներում բնակչության պաշտպանության մասին» օրենքներով, ՀՀ կառավարության որոշումներով, հաստատված գործողությունների ստանդարտ ընթացակարգերով և սույն պլաններով:
46. Արտակարգ իրավիճակի հիմք հանդիսացող համաճարակով պայմանավորված կարանտին սահմանելու պայմաններում բնակչության պաշտպանության և սանիտարահամաճարակային անվտանգության ապահովման առանձնահատկությունները, կարանտին սահմանելու մասին որոշմամբ կիրառվող միջոցառումների ցանկը, միջոցառումների կազմակերպման և իրականացման համար իրավասու մարմինները, միջոցառումների կազմակերպման և իրականացման կարգն ու առանձնահատկությունները սահմանվում են «Արտակարգ իրավիճակներում բնակչության պաշտպանության մասին» օրենքի 4.1 գլխի դրույթներով:
47. Ըստ տարածվածության` կենսաբանական գործոնով պայմանավորված արտակարգ իրավիճակները կարող են լինել` մարզային, հանրապետական և անդրսահմանային:
48. Կենսաբանական գործոնով պայմանավորված արտակարգ իրավիճակների` վարակիչ հիվանդությունների ՀՀ տարածք ներբերման (ներթափանցման), դրանց ծագման ու տարածման վտանգի, բռնկումների ու համաճարակների առաջացման, ինչպես նաև դրանց հետևանքով արտակարգ իրավիճակ առաջանալու դեպքում կարող է սահմանվել կարանտին, ինչպես նաև իրականացնել կանխարգելիչ, բժշկական և սահմանափակող այլ միջոցառումներ:
49. Վտանգավոր տարածքների բացահայտման և մանրէաբանական միջոցներից վնասազերծումն ու վարակազերծումն իրականացվում է` համաձայն ՀՀ կառավարության 2012 թվականի հոկտեմբերի 4-ի N 1297-Ն որոշման պահանջների:
3.6 ԱՐՁԱԳԱՆՔՄԱՆ ՀՍԿՈՂՈՒԹՅՈՒՆ
50. Արտակարգ իրավիճակների արձագանքման առանձնահատկություններից ելնելով` ԱՆ կողմից մշակվում է համապատասխան հսկողության մեխանիզմ, որով սահմանվում են հաշվետվությունների ներկայացման ժամկետները, ներառվող տեղեկատվությունը, յուրաքանչյուր պաշտոնատար անձի պարտականությունը և վերահսկողության կարգը: Հաշվետվությունների մեջ, ի թիվս համապատասխան տեղեկատվության, արտացոլվում են նաև բժշկական անձնակազմի, բժշկական հաստատության կամ սանիտարական ավտոտրանսպորտի վնասման կամ շարքից դուրս գալու դեպքում տեղեկատվությունը:
3.7 ՀԵՏԵՎԱՆՔՆԵՐԻ ԳՆԱՀԱՏՈՒՄ
51. Արտակարգ իրավիճակների հետևանքով ֆիզիկական և իրավաբանական անձանց պատճառված վնասի գնահատումը իրականացվում է` համաձայն ՀՀ կառավարության 2011 թվականի նոյեմբերի 10-ի թիվ 1582-Ն որոշման պահանջների:
52. Արտակարգ իրավիճակների հետևանքով ֆիզիկական և իրավաբանական անձանց պատճառված վնասների գնահատման գործընթացը` կախված ընդգրկման տարածքից, հետևանքների բնույթից և նշանակությունից, համապատասխանաբար կազմակերպվում է ՀՀ վարչապետի, ՀՀ մարզպետների ու համայնքների ղեկավարների որոշումներով ստեղծված և մշտական գործող հանձնաժողովների կողմից` համաձայն ՀՀ կառավարության 2011 թվականի նոյեմբերի 10-ի թիվ 1582-Ն որոշման պահանջների:
53. Արտակարգ իրավիճակների հետևանքով ֆիզիկական և իրավաբանական անձանց պատճառված վնասների ընդհանուր հաշվառումն իրականացնում են ԱԻՆ-ը, ՀՀ մարզպետարանները և տեղական ինքնակառավարման մարմինները, իսկ ըստ ուղղությունների` ՀՀ համապատասխան պետական կառավարման մարմինները` համաձայն ՀՀ կառավարության 2011 թվականի նոյեմբերի 10-ի թիվ 1582-Ն որոշման պահանջների:
54. Կախված առողջապահական համակարգի առանձնահատկություններից` արտակարգ իրավիճակների առաջացման դեպքում հետևանքների գնահատումն իրականացվում է` սկսած արտակարգ իրավիճակների առաջացման առաջին օրից: Գնահատման մեջ հաշվի են առնվում` բժշկական հաստատությունների և սարքավորումների ֆիզիկական վնասները, բժշկական մարդկային ներուժի կայուն և ժամանակավոր կորուստները, բնակչության շրջանում առկա անվերադարձ և սանիտարական կորուստները, բնակչության կենսագործունեությունն ապահովող կարևորագույն ենթակառուցվածքների կորուստներն ու դրանց վերականգնման հնարավոր ժամկետները, բնակչության սոցիալ-կենցաղային պայմանների վրա արտակարգ իրավիճակների ազդեցությունը:
55. Հետևանքները գնահատելիս անհրաժեշտ է գնահատել բնակավայրի կամ տարածաշրջանի բժշկական օգնության և սպասարկման կազմակերպման համար առաջացած մարտահրավերները, բնակչության բժշկական օգնության ու սպասարկման համար հնարավորությունները, լրացուցիչ ուժեր և միջոցներ ներգրավելու անհրաժեշտությունը: Բնակչության սոցիալ-կենցաղային պայմանները և դրանց վերացման հնարավորությունները:
56. Բժշկական հաստատությունների և սարքավորումների ֆիզիկական վնասները հաշվարկելիս հաշվի են առնվում դրանց վնասվածության աստիճանը, վերականգնման հնարավորությունները, ժամկետները, նոր սարքավորումներով փոխարինման հնարավորությունները: Գնահատելիս անհրաժեշտ է հաշվի առնել նաև բժշկական մարդկային ներուժի կորուստները:
3.8 ՀԵՏԵՎԱՆՔՆԵՐԻ ՎԵՐԱՑՈՒՄ ԵՎ ՎԵՐԱԿԱՆԳՆՈՒՄ
57. Հետևանքների գնահատումից հետո սկսվում են հետևանքների վերացման աշխատանքները: Հետևանքների վերացման աշխատանքները կազմակերպելու համար կազմվում է համապատասխան պլան, որտեղ, ըստ անհրաժեշտության, նախատեսվում և իրականացվում են միջոցառումների մի քանի խմբեր` անհետաձգելի (առաջնային), միջնաժամկետ և երկարաժամկետ:
58. Անհետաձգելի (առաջնային) վերականգնման աշխատանքներում ընդգրկվում են միջոցառումներ, որոնց իրականացումը սկզբնական շրջանում ինչ-որ չափով կնպաստի կենսագործունեության կազմակերպմանը, իսկ առողջապահության բնագավառի համար` բնակչության բժշկական օգնության ու սպասարկման իրականացմանը, բնակչության սոցիալ-կենցաղային տանելի պայմանների ստեղծմանը:
59. Միջնաժամկետ և երկարաժամկետ վերականգնողական աշխատանքների խմբերում պլանավորվում և իրականացվում են տուժած բժշկական հաստատությունների վերականգնման ու վերակառուցման միջոցառումները:
60. Ցանկացած վերականգնողական ծրագիր մշակելիս պարտադիր հաշվի է առնվում արտակարգ իրավիճակից քաղած դասերը, ի հայտ եկած բացթողումներն ու վերականգնման ընթացքում միջոցներ են ձեռք առնվում նախկին առկա բացթողումներն ու ի հայտ եկած նոր ռիսկերը նվազեցնելու համալիր միջոցառումներ, որպեսզի վերականգնումից հետո ունենալ ավելի պաշտպանված ու կայուն առողջապահական հաստատություններ:
61. Վերականգնողական ժամանակաշրջանը, կախված արտակարգ իրավիճակի հետևանքներից, կարող է լինել մի քանի ամսից մինչև մի քանի տարի կամ տասնամյակ:
3.9 ԱՐՏԱԿԱՐԳ ԻՐԱՎԻՃԱԿՆԵՐԻՆ ԱՐՁԱԳԱՆՔՄԱՆ ՊԱՏՐԱՍՏՈՒԹՅԱՆ ԿԱԶՄԱԿԵՐՊՈՒՄԸ
62. Արտակարգ իրավիճակներում բնակչության պաշտպանության և քաղաքացիական պաշտպանության ոլորտներում ՀՀ պետական կառավարման համակարգի և տեղական ինքնակառավարման մարմինների ու կազմակերպությունների (անկախ կազմակերպական-իրավական ձևից) պատրաստումն ու տվյալ ոլորտների հիմնահարցերով բնակչության ուսուցումը կազմակերպվում է` համաձայն ՀՀ կառավարության 2015 թվականի հունվարի 22-ի N 46-Ն որոշման պահանջների:
63. Յուրաքանչյուր տարի մինչև դեկտեմբերի 20-ը ԱԻՆ-ի հետ համաձայնեցվում և հաստատվում է ՀՀ առողջապահության նախարարության արտակարգ իրավիճակներում բնակչության պաշտպանության և քաղաքացիական պաշտպանության հիմնական միջոցառումների հաջորդ տարվա պլան (այսուհետ` Պատրաստության պլան), որի հիման վրա իրականացվում է ԱՆ անձնակազմի և ենթակա կազմակերպությունների պատրաստությունը:
64. Պատրաստության պլանում ներառվում են միջոցառումների անվանումները (թեմաները), կատարման ժամկետները, պատասխանատուները, կատարողները և մասնակիցները (տեղական ինքնակառավարման մարմիններ ու կազմակերպություններ, արտակարգ իրավիճակների հանձնաժողովներ, տարահանման հանձնաժողովներ, քաղաքացիական պաշտպանության ծառայություններ, քաղաքացիական պաշտպանության շտաբներ, քաղաքացիական պաշտպանության կազմավորումներ, փրկարար ուժեր և բնակչություն):
65. ՀՀ տարածքում գործող բժշկական հաստատությունների պատրաստումը կազմակերպվում է` համաձայն արտակարգ իրավիճակներում բնակչության պաշտպանության և քաղաքացիական պաշտպանության ոլորտներում այդ հաստատությունների պատրաստման պլանի, որն իրականացնում են համապատասխան հաստատությունների քաղաքացիական պաշտպանության պետերը:
66. ՀՀ տարածքում գործող բժշկական հաստատությունները ԱԻՆ-ի համապատասխան տարածքային ստորաբաժանում են ներկայացնում ամփոփ տեղեկանք անցկացված ուսումնավարժության արդյունքների մասին:
67. ԱՆ և ԱՆ ենթական կազմակերպությունների պատրաստման գործընթացը, համաձայն համապատասխան հիմնական միջոցառումների պլանի, իրականացնում է համապատասխան քաղաքացիական պաշտպանության պետերը:
68. ԱՆ ու ԱՆ ենթական կազմակերպությունները կարող են ընդգրկվել նաև ՀՀ զինված ուժերի, Ոստիկանության, ՀՀ ազգային անվտանգության ծառայության, պետական կառավարման համակարգի այլ մարմինների, միջազգային կազմակերպությունների կողմից արտակարգ իրավիճակներում բնակչության պաշտպանության և քաղաքացիական պաշտպանության հարցերին վերաբերող թեմաներով միջոցառումներին` այդ մարմինների կողմից առաջարկվող ձևաչափով:
69. Արտակարգ իրավիճակներում բնակչության պաշտպանության և քաղաքացիական պաշտպանության վերապատրաստումն անց է կացնում արտակարգ իրավիճակներում բնակչության պաշտպանության և քաղաքացիական պաշտպանության ոլորտներում լիազոր մարմնի ուսումնական հաստատությունը: Վերապատրաստումը կարող է անցկացվել ուսումնական հաստատության գտնվելու վայրում և (կամ) համապատասխան մարզկենտրոնում՝ ելնելով վերապատրաստման ենթակա կառավարման մարմինների վարչատարածքային տեղաբաշխվածությունից:
70. Պատրաստումը և ուսուցումը կազմակերպվում են՝
1) աշխատանքից կտրված.
2) աշխատանքից չկտրված:
|
Հավելված N 2 Առողջապահության նախարարի 2021 թվականի հունիսի 14-ի թիվ 48-Ն հրամանի |
ԸՆԹԱՑԱԿԱՐԳԵՐ
ԱՐՏԱԿԱՐԳ ԻՐԱՎԻՃԱԿՆԵՐԻ ԺԱՄԱՆԱԿ ՍՏԱՆԴԱՐՏ ԳՈՐԾՈՂՈՒԹՅՈՒՆՆԵՐԻ
|
Հ/Հ |
Միջոցառման անվանումը |
Կատարման ժամանակը |
Կատարող |
Համակատարողներ |
Նշումներ |
|
1. Հիմնական գործողություններ | |||||
|
1. |
Գնահատել բժշկական հաստատության վրա ազդող հնարավոր ռիսկերն արտակարգ իրավիճակների առաջացման ու արձագանքման վրա |
3 տարին մեկ անգամ |
Բժշկական հաստատություն |
||
|
2. |
Հայտնաբերված ռիսկերի հիման վրա մշակել և հաստատել ռիսկերի նվազեցման միջոցառումների պլանը |
Համաձայն ռիսկերի նվազեցման միջոցառումների պլանի |
Բժշկական հաստատություն |
||
|
3. |
Գնահատել բժշկական հաստատության կարողությունները, վերապրոֆիլավորման հնարավորությունները, լրացուցիչ մահճակալներ ծավալելու վայրերը և արտակարգ իրավիճակի պայմաններում աշխատելու ռիսկերը |
3 տարին մեկ անգամ |
Բժշկական հաստատություն |
||
|
4. |
Գնահատման արդյունքների հիման վրա մշակել կարողությունների բարելավման և բացերի շտկումների պլան |
Կարողությունների յուրաքանչյուր գնահատումից հետո |
Բժշկական հաստատություն |
||
|
5. |
Կազմել արտակարգ իրավիճակներում գործունեությունն ապահովող իրավական ակտերի ցանկ և այն մշտապես վերանայել (master list) |
Մշտապես |
Բժշկական հաստատություն |
||
|
6. |
Մշակել և հաստատել արտակարգ իրավիճակներին արձագանքման պլանը` նշանակելով յուրաքանչյուր ոլորտը համակարգող պատասխանատուին/ներին |
3 տարին մեկ անգամ |
Բժշկական հաստատություն |
||
|
7. |
Ստեղծել արտակարգ իրավիճակներին արձագանքման օպերատիվ շտաբ և սահմանել շտաբի անդամների գործառույթները |
3 տարին մեկ անգամ |
Բժշկական հաստատություն |
Օպերատիվ շտաբը ստեղծվում է 1 անգամ և վերանայվում 3 տարին մեկ անգամ | |
|
8. |
Արտակարգ իրավիճակներին արձագանքման օպերատիվ շտաբին հատկացնել գործունեության համար անհրաժեշտ վայր` ապահովելով անհրաժեշտ կապի միջոցներով և գույքով |
Արձագանքման պլանի հաստատումից հետո մեկամսյա ժամկետում |
Բժշկական հաստատություն |
||
|
9. |
Կազմել անձնակազմի աշխատակիցների ցանկը, պարբերաբար թարմացնել կոնտակտային տվյալները` միաժամանակ պլանավորելով աշխատակիցների փոխարինելիությունը |
Մշտապես |
Բժշկական հաստատություն |
||
|
10. |
Անձնակազմի աշխատակիցներին ծանոթացնել արտակարգ իրավիճակներում բժշկական հաստատության գործառույթներին, հրահանգավորել, ուսուցանել և փաստաթղթավորել |
Համաձայն արձագանքման պլանի |
Բժշկական հաստատություն |
Անձնակազմի աշխատակիցների փոփոխության դեպքում պլանավորել հրահանգավորման և ուսուցման ժամանակացույցի փոփոխությունն ու իրականացումը | |
|
11. |
Նշանակել հասարակայնության հետ կապերի պատասխանատու անձ/անձանց օպերատիվ շտաբի հետ համաձայնեցված տեղեկատվության տրամադրման կամ տարածման,հետադարձ կապի ապահովման նպատակով (հաշվի առնել տեղեկատվության գաղտնիության հանգամանքը) |
Արձագանքման պլանի հաստատումից հետո մեկ շաբաթյա ժամկետում |
Բժշկական հաստատություն |
Հասարակայնության հետ կապերի պատասխանատուի հաստիք ունենալու անհնարինության դեպքում կարելի է պարտականությունների կատարումը հանձնարարել աշխատակիցներից որևէ մեկին | |
|
12. |
Ձեռք բերել ու պահեստավորել ԲԿ-ի գործունեության ապահովման համար անհրաժեշտ դեղեր, վիրակապական նյութեր, բժշկական և բժշկասանիտարական գույք |
Մշտապես |
Բժշկական հաստատություն |
||
|
13. |
Որոշել լրացուցիչ մահճակալներ ծավալելու տեղերը, ծավալման կարգն ու մահճակալների ստացման կարգը |
Արձագանքման պլանի հաստատումից հետո մեկամսյա ժամկետում |
Բժշկական հաստատություն |
Արտահերթ վերանայման ենթակա է բժշկական հիմնարկի վերակառուցման կամ նոր շենք տեղափոխվելու դեպքում | |
|
14. |
Պլանավորել առանձին մուտքով առնվազն երեք (օդակաթիլային, աղեստամոքսային վարակների և ռեակտիվ վիճակներով հիվանդների համար) մեկուսարանների տեղակայումն ու դրանց ապահովումը համապատասխան բժշկական և բժշկասանիտարական նշանակության գույքով |
Արձագանքման պլանի հաստատումից հետո մեկամսյա ժամկետում |
Բժշկական հաստատություն |
Արտահերթ վերանայման ենթակա է բժշկական հիմնարկի վերակառուցման կամ նոր շենք տեղափոխվելու դեպքում | |
|
15. |
Կազմակերպել ընդունարանի կահավորումը և համապատասխան անձնակազմով համալրվածությունը |
Մշտապես |
Բժշկական հաստատություն |
||
|
16. |
Ապահովել բժշկական հաստատության անվտանգությունը (հաշվի առնել առավել խոցելի տարածքները` մուտքերն ու ելքերը, դեղերի և բժշկական պարագաների, սննդի պահեստները, ջրամատակարարման համակարգը (ջրի բաքեր) էլեկտրասնուցման աղբյուրները և այլն) |
Մշտապես |
Բժշկական հաստատություն |
Անհրաժեշտության դեպքում ներգրավել մասնագիտացված կառույցներից/կազմակերպություններից աշխատակիցների | |
|
17. |
Ապահովել անձնակազմի աշխատակիցների նույնականացումը` տրամադրելով անվանաքարտ (բեյջ) և արտահագուստ |
Մշտապես |
Բժշկական հաստատություն |
Հնարավորության դեպքում կարելի է նախատեսել արտակարգ իրավիճակներին արձագանքման ժամանակ տարբերակող գունավոր համազգեստ | |
|
18. |
Պլանավորել այլ բժշկական հաստատությունների և շահագրգիռ կազմակերպությունների հետ փոխհամագործակցության մեխանիզմները |
Արձագանքման պլանի հաստատումից հետո վեցամսյա ժամկետում |
Բժշկական հաստատություն |
||
|
2. Արտակարգ իրավիճակներին ընդհանուր արձագանքում | |||||
|
19. |
Ազդարարում և իրազեկում |
+ 0:20 |
ԱԻՆ ՓԾ ՃԿԱԿ, ԱԻՆ ՓԾ տարածքային ՃԿԱԿ |
||
|
20. |
Անձնակազմի ազդարարում |
+0:40 |
Բժշկական հաստատության հերթապահ |
||
|
21. |
Անձնակազմի հավաք` համաձայն պատրաստականության և արձագանքման պլանի |
+02:00 |
Բժշկական հաստատության հերթապահ |
||
|
22. |
Անձնակազմի հրահանգավորում |
+02:00 |
Բժշկական հաստատության ղեկավար |
||
|
23. |
Բուժվող հիվանդների տեղաշարժի պլանի ճշգրտում |
+03:00 |
Բժշկական հաստատության բժշկական գծով տեղակալ |
||
|
24. |
Համաձայն ՀՀ կառավարության 2021 թվականի փետրվարի 4-ի թիվ 129-Ն որոշման և տեղաշարժի պլանի ` հիվանդների դուրս գրում և տեղափոխում այլ բժշկական հաստատություններ կամ հետագա բուժումը շարունակելու վերաբերյալ որոշման կայացում |
+03:00-05:00 |
Բժշկական հաստատության բժշկական գծով տեղակալ |
||
|
25. |
Բժշկական հաստատության և անձնակազմի պաշտպանության միջոցառումների իրականացում |
+03:00-06:00 |
Բժշկական հաստատության արտակարգ իրավիճակների օպերատիվ շտաբ |
||
|
26. |
Բժշկական հաստատության նախապատրաստում մասսայական սանիտարական կորուստների ընդունման համար |
+03:00-04:00 |
Բժշկական հաստատության բժշկական գծով տեղակալ |
||
|
27. |
Կազմակերպել հիվանդների և տուժածների ընդունելությունը, տեսակավորումն ու համապատասխան բժշկական օգնության և սպասարկման իրականացումը |
Ըստ ընդունելության |
Բժշկական հաստատության բժշկական գծով տեղակալ |
||
|
28. |
Վերահսկել բժշկական կենտրոնում հիվանդների տեղաշարժման հաստատված ուղղությունների իրականացումը |
Մշտապես |
Բժշկական հաստատության բժշկական գծով տեղակալ |
||
|
29. |
Մշակել և ներդնել բժշկական անձնակազմի աշխատանքի և հանգստի գործող ճկուն ժամանակացույց |
Մշտապես |
Բժշկական հաստատության ղեկավար |
||
|
30. |
Համաձայն հաստատված պլանների լրացուցիչ մահճակալների ծավալում |
+04:00-08:00 |
Բժշկական հաստատության բաժանմունքների ղեկավարներ |
||
|
31. |
Համագործակցող բժշկական հաստատությունների հետ կապի հաստատում և փոխհամագործակցության կազմակերպում |
+04:00-05:00 |
Բժշկական հաստատության արտակարգ իրավիճակների օպերատիվ շտաբ |
||
|
32. |
Բժշկական հետախուզության կազմակերպում |
Սկսած +03:00-ից |
Բժշկական հաստատության արտակարգ իրավիճակների օպերատիվ շտաբ |
||
|
33. |
Կազմակերպել հիվանդների և տուժածների նախապատրաստումն ու հետագա տարհանումն ըստ նշանակության |
Մշտապես |
Բժշկական հաստատության բուժական գծով տեղակալ, բաժանմունքների ղեկավարներ |
||
|
34. |
Ապահովել հիվանդների բժշկական օգնության և սպասարկման գործընթացը |
Մշտապես |
Բժշկական հաստատության բուժական գծով տեղակալ, բաժանմունքների ղեկավարներ |
||
|
35. |
Ակտիվացնել վարակի հսկողության ծրագրերը, ինչպես նաև բժշկական միջամտություններով պայմանավորված վարակների հսկողության գործընթացը |
Մշտապես |
Բժշկական հաստատության բուժական գծով տեղակալ, բաժանմունքների ղեկավարներ |
||
|
36. |
Առանձնացնել տարածք՝ դիակների ժամանակավոր պահման համար |
+06:00 |
Բժշկական հաստատության բուժական գծով տեղակալ |
||
|
37. |
Կազմակերպել մեկուսացված հիվանդների սննդով ապահովումը |
Մշտապես |
Բժշկական հաստատության տնտեսական գծով տեղակալ, բաժանմունքների ղեկավարներ |
||
|
38. |
Համագործակցության կազմակերպում ԱՆ «Հիվանդությունների վերահսկման և կանխարգելման ազգային կենտրոն» ՊՈԱԿ-ի համապատասխան ստորաբաժանման հետ |
Սկսած +03:00-ից |
Բժշկական հաստատության բուժական գծով տեղակալ, համաճարակաբան |
||
|
39. |
Սանիտարահիգիենիկ և հակահամաճարակային միջոցառումների կազմակերպում և իրականացում |
Մշտապես |
Բժշկական հաստատության բուժական գծով տեղակալ, համաճարակաբան |
||
|
40. |
Ըստ անհրաժեշտության լրացուցիչ բժշկական խմբերի ձևավորում և աշխատանք արտակարգ իրավիճակի օջախում |
Սկսած +06:00-ից |
Բժշկական հաստատության արտակարգ իրավիճակների օպերատիվ շտաբ |
||
|
41. |
Բժշկական հաստատության կարիքների գնահատում և հայտերի ներկայացում Առողջապահության նախարարություն |
+04:00-07:00 |
Բժշկական հաստատության արտակարգ իրավիճակների օպերատիվ շտաբ |
||
|
42. |
Դեղերով և բժշկական նշանակության գույքով անխափան ապահովում |
Սկսած +07:00-ից |
Բժշկական հաստատության դեղատան ղեկավար |
||
|
43. |
Սանիտարական նշանակության ավտոտրանսպորտի կարիքների գնահատում և աշխատանքների կազմակերպում |
Սկսած +04:00-ից |
Բժշկական հաստատության արտակարգ իրավիճակների օպերատիվ շտաբ |
||
|
44. |
Արտակարգ իրավիճակների շտաբի աշխատանքների կազմակերպում և կանոնակարգում |
Սկսած +03:00-ից |
Բժշկական հաստատության արտակարգ իրավիճակների օպերատիվ շտաբի պետ |
||
|
45. |
Բժշկական հաշվառման և հաշվետվության իրականացում |
Մշտապես |
Բժշկական հաստատության բուժական գծով |
||
|
46. |
Ըստ ստեղծված իրավիճակի այլ միջոցառումների իրականացում |
Համաձայն առանձին հրահանգների |
Բժշկական հաստատության արտակարգ իրավիճակների օպերատիվ շտաբ |
||
|
2.2 Արձագանքումը ռազմական գործողությունների ժամանակ | |||||
|
47. |
Ռազմական գործողությունների ժամանակ Առողջապահության նախարարության համապատասխան պլաններով (գաղտնի) |
Ռազմական դրություն իրավական ռեժիմի ժամանակ |
Առողջապահության նախարարություն |
Բժշկական հաստատություն |
|
|
2.3 Արձագանքումը ուժեղ երկրաշարժի ժամանակ | |||||
|
48. |
ՈՒժեղ երկրաշարժի դեպքում Առողջապահության նախարարության գործողությունները ներկայացված են «ՈՒժեղ երկրաշարժի դեպքում ՀՀ առողջապահության նախարարության գործողությունների պլանով» |
ՈՒժեղ երկրաշարժի դեպքում |
Առողջապահության նախարարություն |
Բժշկական հաստատություն |
|
|
2.4 Արձագանքումը ճառագայթային, քիմիական և կենսաբանական գործոնով պայմանավորված արտակարգ իրավիճակների դեպքում | |||||
|
49. |
Հայկական ատոմային էլեկտրակայանի վթարի դեպքում Առողջապահության նախարարության գործողությունները ներկայացված են «Հայկական ատոմային էլեկտրակայանի միջուկային և (կամ) ճառագայթային վթարի դեպքում բնակչության բժշկական ապահովման և ՀՀ առողջապահության նախարարության անձնակազմի պաշտպանության պլանով» |
Հայկական ատոմային էլեկտրակայանի վթարի դեպքում |
Առողջապահության նախարարություն |
Բժշկական հաստատություն |
|
|
50. |
Քիմիական օբյեկտների վթարի դեպքում Առողջապահության նախարարության գործողությունները ներկայացված են «Քիմիական օբյեկտների վթարի դեպքում բժշկական ապահովման և ՀՀ առողջապահության նախարարության անձնակազմի պաշտպանության պլանով» |
Քիմիական օբյեկտների վթարի դեպքում |
Առողջապահության նախարարություն |
Բժշկական հաստատություն |
|
|
2.4.1 Կենսաբանական գործոնով պայմանավորված արտակարգ իրավիճակների դեպքում (Ի լրումն ընդհանուր արձագանքման գործողությունների իրականացվում են նաև հետևյալ միջոցառումները) | |||||
|
51. |
Ակտիվացնել վարակի հսկողության ծրագրերը. մասնավորապես՝ |
Մշտապես |
Բժշկական հաստատության տնտեսական գծով տեղակալ, բաժանմունքների ղեկավարներ |
Առողջապահության նախարարություն, ԱՆ ՀՎԿ ԱԶԳԱՅԻՆ ԿԵՆՏՐՈՆ ՊՈԱԿ |
Վարակի հսկողության ծրագրերը իրականացվում են և'ամենօրյա գործունեության,և արտակարգ իրավիճակների դեպքում |
|
52. |
Ռեֆերալ բժշկական հաստատություն ճանաչվելու դեպքում բացի կոնկրետ վարակիչ հիվանդությամբ հիվանդներից, դադարեցնել այլ հիվանդների ընդունելությունը |
Վարակիչ հիվանդ ընդունվելու դեպքում |
Առողջապահության նախարարություն, ԱՆ ՀՎԿ ԱԶԳԱՅԻՆ ԿԵՆՏՐՈՆ ՊՈԱԿ, Բժշկական հաստատության տնօրեն |
||
|
53. |
Կասկածելի կամ հաստատված վարակիչ հիվանդության դեպք արձանագրելիս՝ շտապ հաղորդում ներկայացնել սահմանված կարգով` համաձայն ՀՀ առողջապահության նախարարի 2010 թվականի դեկտեմբերի 10-ի թիվ 35-Ն հրամանի պահանջների |
+1:30 |
Բժշկական հաստատության բուժական գծով տեղակալ, ընդունարանի պատասխանատու/ վարիչ |
||
|
54. |
Վարակիչ հիվանդությունների կանխարգելում` դրանց տարածման նվազեցման կամ բացառման ուղղությամբ գործունեության պլանավորում, համալիր միջոցառումների իրականացում և գնահատում |
Մշտապես |
Առողջապահության նախարարություն, ԱՆ ՀՎԿ ԱԶԳԱՅԻՆ ԿԵՆՏՐՈՆ ՊՈԱԿ |
Բժշկական հաստատություններ |
|
|
55. |
Բնակչության զանգվածային անընկալության ապահովմանն ուղղված իմունոկանխարգելման ազգային ծրագրով նախատեսված միջոցառումների իրականացում` իր իրավասությունների շրջանակում |
Մշտապես |
Առողջապահության նախարարություն, ԱՆ ՀՎԿ ԱԶԳԱՅԻՆ ԿԵՆՏՐՈՆ ՊՈԱԿ |
Բժշկական հաստատություններ |
|
|
56. |
Բնակչության սանիտարահամաճարակային անվտանգության ոլորտում մասնագիտական դիտարկումների, իրավիճակային վերլուծության և գնահատման իրականացում |
Մշտապես |
Առողջապահության նախարարություն, ԱՆ ՀՎԿ ԱԶԳԱՅԻՆ ԿԵՆՏՐՈՆ ՊՈԱԿ |
Բժշկական հաստատություններ |
|
|
57. |
Բնակչության բժշկական ու հիգիենիկ գիտելիքների և առողջ ապրելակերպի մասին իրազեկում |
Մշտապես |
Առողջապահության նախարարություն, ԱՆ ՀՎԿ ԱԶԳԱՅԻՆ ԿԵՆՏՐՈՆ ՊՈԱԿ |
Բժշկական հաստատություններ |
|
|
58. |
Վարակիչ հիվանդությունների` ՀՀ տարածք ներբերման (ներթափանցման), դրանց ծագման ու տարածման վտանգի, բռնկումների, համաճարակների առաջացման, ինչպես նաև դրանց հետևանքով արտակարգ իրավիճակ առաջանալու դեպքերում կարանտին սահմանելու ,ինչպես նաև կանխարգելիչ, բժշկական և սահմանափակող այլ միջոցառումների վերաբերյալ առաջարկության ներկայացում |
Անհրաժեշտության դեպքում |
Առողջապահության նախարարություն, ԱՆ ՀՎԿ ԱԶԳԱՅԻՆ ԿԵՆՏՐՈՆ ՊՈԱԿ |
||
|
59. |
Կազմակերպել հիվանդի մեկուսացումը |
Սկսած +01:30-ից |
Բժշկական հաստատության բուժական գծով տեղակալ, ընդունարանի պատասխանատու/ վարիչ |
||
|
60. |
Կասկածելի կամ հաստատված դեպք արձանագրելիս՝ ճշտել հիվանդի սերտ կոնտակտներն ու սպասարկող բուժանձնակազմը և ապահովել վերջիններիս մեկուսացումը |
Սկսած +02:00-ից |
Բժշկական հաստատության բուժական գծով տեղակալ, ընդունարանի պատասխանատու/ վարիչ, համաճարակաբան |
||
|
61. |
Ապահովել հիվանդների ժամանակին լաբորատոր-գործիքային հետազոտությունները (այդ թվում՝ այլ լաբորատորիա նմուշը տեղափոխելու ընթացակարգը և բուժումը, նմուշառումը) |
Մինչև +03:00 |
Բժշկական հաստատության բուժական գծով տեղակալ, ընդունարանի պատասխանատու/ վարիչ, համաճարակաբան |
||
|
62. |
Հիվանդների կոնտակտավորների վարման գործընթացում համագործակցել ԱՆ ՀՎԿ ԱԶԳԱՅԻՆ ԿԵՆՏՐՈՆ ՊՈԱԿ-ի հետ |
Սկսած +2:00-ից |
Բժշկական հաստատության բուժական գծով տեղակալ,վարակաբան, համաճարակաբան |
||
|
63. |
Խստորեն հետևել բժշկական միջամտություններով պայմանավորված վարակի տարածման կանխարգելմանը |
Մշտապես |
Բժշկական հաստատության բուժական գծով տեղակալ, համաճարակաբան |
||
|
64. |
Յուրաքանչյուր դեպքի վերաբերյալ, ըստ կարգի, զեկուցել վերադաս և(կամ) համագործակցող կազմակերպություններին |
Դեպքի գրանցման ժամանակ |
Բժշկական հաստատության բուժական գծով տեղակալ, համաճարակաբան |
||
|
65. |
Կազմակերպել բժշկական հաստատության ընթացիկ և եզրափակիչ ախտահանման աշխատանքները` համաձայն ՀՀ առողջապահության նախարարի 2010 թվականի հուլիսի 16-ի թիվ 13-Ն հրամանի պահանջների |
Ըստ անհրաժեշտության |
Բժշկական հաստատության բուժական գծով տեղակալ, համաճարակաբան, դեզինֆեկտոր |
||
|
66. |
Կազմակերպել սանիտարական տրանսպորտի ախտահանումը |
Մշտապես |
Բժշկական հաստատության տնտեսական գծով տեղակալ, համաճարակաբան, վարորդներ |
||
|
67. |
Հետևել անձնակազմի անհատական պաշտպանության միջոցներով ապահովմանը, դրանով պատշաճ կիրառմանը և անվտանգության կանոնների պահպանմանը |
Մշտապես |
Բժշկական հաստատության արտակարգ իրավիճակների օպերատիվ շտաբ |
||
|
3. Արձագանքման հսկողություն | |||||
|
68. |
Գնահատել նյութատեխնիկական բազան, հաշվարկել անհրաժեշտ նյութերի ծախսը |
Սկսած +03:00-ից, մշտապես |
Բժշկական հաստատության արտակարգ իրավիճակների օպերատիվ շտաբ |
||
|
69. |
Յուրաքանչյուր օրվա ավարտին ըստ վերադասության զեկուցել բժշկական հաստատությունում հիվանդների շարժի վերաբերյալ |
Ժամը 20:00-ի, ժամը 19:00-ի դրությամբ |
Բժշկական հաստատության բուժական գծով տեղակալ, բաժանմունքի վարիչներ |
||
|
70. |
Դեղերով, բժշկական և բժշկասանիտարական գույքով ապահովվածություն վերաբերյալ զեկուցել` յուրաքանչյուր շաբաթ մեկ անգամ |
Յուրաքանչյուր հինգշաբթի ժամը 17:00-ին |
Բժշկական հաստատության բուժական գծով տեղակալ, բաժանմունքի վարիչներ, դեղատան վարիչ |
||
|
71. |
Կազմակերպել առավել հետաքրքրություն ներկայացնող դեպքերի համատեղ քննարկումներ |
Ըստ անհրաժեշտության |
Բժշկական հաստատության բուժական գծով տեղակալ, բաժանմունքի վարիչներ |
||
|
72. |
Բժշկական անձնակազմի կորուստների կամ շարքից դուրս գալու դեպքում ըստ վերադասության զեկուցել անհապաղ և նրանց փոխարինել նախօրոք ընտրած ռեզերվային աշխատակիցներով |
Ըստ անհրաժեշտության |
Բժշկական հաստատության արտակարգ իրավիճակների օպերատիվ շտաբ |
||
|
4. Հետևանքների գնահատում | |||||
|
73. |
Արտակարգ իրավիճակների հետևանքով ֆիզիկական և իրավաբանական անձանց պատճառված վնասի գնահատումը իրականացվում է` համաձայն ՀՀ կառավարության 2011 թվականի նոյեմբերի 10-ի «Արտակարգ իրավիճակների հետևանքով ֆիզիկական և իրավաբանական անձանց պատճառված վնասի գնահատման կարգը հաստատելու մասին» թիվ 1582-Ն որոշման պահանջների |
Ըստ անհրաժեշտության |
Բժշկական հաստատության արտակարգ իրավիճակների օպերատիվ շտաբ |
||
|
74. |
Ստեղծված համապատասխան հանձնաժողովի կողմից գնահատել արտակարգ իրավիճակի ազդեցությունը ԲԿ-ի վրա` շենք-շինություններ, բժշկական անձնակազմ, բժշկական օգնություն և սպասարկումն իրականացնելու կարողություններ, ֆինանսական կորուստներ |
Սահմանված ժամկետներում |
Մարզային, համայնքային գնահատող հանձնաժողովներ |
||
|
75. |
Բժշկական հաստատության առաջնահերթ կարիքներ և դրանց ձեռք բերման հնարավորություններ |
Ըստ անհրաժեշտության |
Բժշկական հաստատության արտակարգ իրավիճակների օպերատիվ շտաբ |
||
|
76. |
Հետևանքների վերացման հնարավոր ուղղությունների նախանշում |
Դեպքից հետո մեկամսյա ժամկետում |
Բժշկական հաստատության արտակարգ իրավիճակների օպերատիվ շտաբ |
||
|
5. Հետևանքների վերացում և վերականգնում | |||||
|
77. |
Հետևանքների գնահատման արդյունքների հիման վրա մշակել և հաստատել հետևանքների վերացման գործողությունների պլանը` անհետաձգելի (առաջնային), միջնաժամկետ և երկարաժամկետ միջոցառումներով |
Դեպքից հետո եռամսյա ժամկետում |
Բժշկական հաստատության արտակարգ իրավիճակների օպերատիվ շտաբ |
||
|
78. |
Սահմանել հսկողություն հետևանքների վերացման և վերականգնման աշխատանքների կատարման նկատմամբ |
Համաձայն հաստատված պլանի ժամանակացույցի |
Բժշկական հաստատության արտակարգ իրավիճակների շտաբ |
||
|
6. Արտակարգ իրավիճակներին արձագանքման պատրաստության կազմակերպում | |||||
|
79. |
Արտակարգ իրավիճակների արձագանքմանը մշտապես պատրաստ լինելու նպատակով մշակել և հաստատել բժշկական անձնակազմի ուսուցման և գործնական վարժանքների պլան |
Յուրաքանչյուր տարվա դեկտեմբերի 2-րդ տասնօրյակ |
Բժշկական հաստատության արտակարգ իրավիճակների օպերատիվ շտաբ |
Ըստ իրավիճակի փոփոխության` ուսուցման և գործնական վարժանքների թեմաները ենթակա են վերանայման տարեկան 1 անգամ | |
|
80. |
Ըստ հնարավորության անձնակազմի հետ անցկացնել վարժանքներ` խիստ հակահամաճարակային աշխատանքային ռեժիմի պայմաններում բժշկական հաստատությունում աշխատելու թեմայով |
Յուրաքանչյուր տարի առնվազն մեկ անգամ |
Բժշկական հաստատության արտակարգ իրավիճակների օպերատիվ շտաբ, համաճարակաբան |
||
|
81. |
Ապահովել համագործակցություն Երևանի քաղաքապետարանի, մարզպետարանների,տարածքային ինքնակառավարման մարմինների հետ |
Մշտապես |
Բժշկական հաստատության արտակարգ իրավիճակների օպերատիվ շտաբ |
Երևանի քաղաքապետարան, Մարզպետարանների, Տարածքային ինքնակառավարման մարմիններ |
|
|
Հավելված N 3 Առողջապահության նախարարի 2021 թվականի հունիսի 14-ի թիվ 48-Ն հրամանի |
ՈՒՐՎԱԳԻԾ
ԱԶԴԱՐԱՐՄԱՆ ԵՎ ՏԵՂԵԿԱՏՎՈՒԹՅԱՆ ՓՈԽԱՆԱԿՄԱՆ
Պաշտոնական հրապարակման օրը՝ 16 հունիսի 2021 թվական: