ՀԱՅԱՍՏԱՆԻ ՀԱՆՐԱՊԵՏՈՒԹՅԱՆ ՎԱՐՉԱՊԵՏ
Ո Ր Ո Շ ՈՒ Մ
10 հուլիսի 1996 թվականի N 405
քաղ. Երևան
ՀԱՅԱՍՏԱՆԻ ՀԱՆՐԱՊԵՏՈՒԹՅԱՆ ԲՆԱՊԱՀՊԱՆՈՒԹՅԱՆ ԵՎ ԸՆԴԵՐՔԻ ՆԱԽԱՐԱՐՈՒԹՅԱՆ ԿԱՆՈՆԱԴՐՈՒԹՅՈՒՆԸ ԵՎ ԿԵՆՏՐՈՆԱԿԱՆ ԱՊԱՐԱՏԻ ԿԱՌՈՒՑՎԱԾՔԸ ՀԱՍՏԱՏԵԼՈՒ ՄԱՍԻՆ
1. Հաստատել Հայաստանի Հանրապետության բնապահպանության և ընդերքի նախարարության կանոնադրությունը և կենտրոնական ապարատի կառուցվածքը (կցվում են):
2. Հայաստանի Հանրապետության բնապահպանության և ընդերքի նախարարության կոլեգիայի անդամների թվաքանակը սահմանել 15 մարդ:
3. Ուժը կորցրած ճանաչել Հայաստանի Հանրապետության կառավարության 1993 թվականի սեպտեմբերի 3-ի «Հայաստանի Հանրապետության ընդերքի պետական վարչության կանոնադրությունը հաստատելու մասին» N 443 և սեպտեմբերի 29-ի «Հայաստանի Հանրապետության բնության և շրջակա միջավայրի պահպանության նախարարության ժամանակավոր կանոնադրությունը հաստատելու մասին» N 495 որոշումները:
|
Հայաստանի Հանրապետության վարչապետ |
Հ. ԲԱԳՐԱՏյան |
|
Հաստատված է |
Կ Ա Ն Ո Ն Ա Դ Ր ՈՒ Թ Յ ՈՒ Ն
ՀԱՅԱՍՏԱՆԻ ՀԱՆՐԱՊԵՏՈՒԹՅԱՆ ԲՆԱՊԱՀՊԱՆՈՒԹՅԱՆ ԵՎ ԸՆԴԵՐՔԻ ՆԱԽԱՐԱՐՈՒԹՅԱՆ
I. Ընդհանուր դրույթներ
1. Հայաստանի Հանրապետության բնապահպանության և ընդերքի նախարարությունը (այսուհետև` նախարարություն) գործադիր իշխանության հանրապետական մարմին է, որն իրականացնում է պետական կառավարում բնության ուսումնասիրման, բնական պաշարների պահպանության և օգտագործման կարգավորման ոլորտում` ենթարկվելով Հայաստանի Հանրապետության կառավարությանը:
2. Նախարարությունը պատասխանատվություն է կրում բնական պաշարների պահպանության, արդյունավետ օգտագործման և վերարտադրության, շրջակա միջավայրի վիճակի բարելավման, նշված ոլորտներում պետական վերահսկողության իրականացման, ինչպես նաև գիտատեխնիկական և կառուցվածքային քաղաքականության, շուկայական հարաբերությունների ծավալման, սեփականության տարբեր ձևերի ներդաշնակ գործունեության ապահովման նպատակով տարբեր ձևերի ներդաշնակ գործունեության ապահովման նպատակով անհրաժեշտ նախադրյալների ստեղծման համար:
3. Հայաստանի Հանրապետության բնապահպանության և ընդերքի նախարարությունն իրավաբանական անձ է, ունի Հայաստանի Հանրապետության պետական զինանշանի պատկերով և իր անվամբ կնիք:
II. Նախարարության խնդիրներն ու գործառույթները
4. Նախարարության հիմնական խնդիրներն ու գործառույթներն են`
ա) հանրապետության բնական պաշարների` ընդերքի, հողերի, մակերևութային և ստորերկրյա ջրերի, մթնոլորտի, կենդանական (այդ թվում` ձկան պաշարների) և բուսական աշխարհի (այդ թվում` անտառների), ինչպես նաև բնության հատուկ պահպանվող տարածքների ուսումնասիրման, արդյունավետ օգտագործման և պահպանության համալիր պետական կառավարումը, բնապահպան գործունեության արդյունավետության բարձրացումը, շրջակա միջավայրի բարելավման աշխատանքների կազմակերպումը, բնապահպանության բնագավառում գիտատեխնիկական միասնական քաղաքականության վարումը.
բ) բնական պաշարների հանրապետական միասնական ֆոնդերի տնօրինումը.
գ) բնական պաշարների օգտագործման և բնության պահպանության վերաբերյալ առաջարկությունների մշակումը` հանրապետության սոցիալ-տնտեսական զարգացման ծրագրերում ընդգրկելու համար.
դ) բնապահպանական հիմնահարցերի գիտական վերլուծության կազմակերպումը և դրանց լուծման ուղիների հիմնավորումը.
ե) նախարարությունների, գերատեսչությունների, ձեռնարկությունների, հիմնարկների, կազմակերպությունների, պաշտոնատար անձանց և քաղաքացիների կողմից բնապահպան օրենսդրության պահանջների կատարման, էկոլոգիական նորմատիվների պահպանման նկատմամբ պետական բնապահպան վերահսկողության կազմակերպումն ու իրականացումը.
զ) օրենքով սահմանված կարգով շրջակա միջավայրի վրա ազդեցության փորձաքննության կազմակերպումն ու իրականացումը.
է) բնական պաշարների, բնության հատուկ պահպանվող տարածքների և շրջակա միջավայրի աղտոտվածության (այդ թվում` ռադիոակտիվ) և շրջակա միջավայրի վնասակար ներգործության պետական հաշվառումը, գնահատումն ու կադաստրների վարումը.
ը) սահմանված կարգով բնական պաշարների ուսումնասիրության, պահպանության և օգտագործման պետական պատվերի ձևավորումն ու տեղադրումը, կատարման վերահսկողությունը, ստացված տեղեկատվության հավաքումն ու վերլուծությունը.
թ) բնական պաշարների օգտագործման պայմանագրերի կնքումը, պայմանագրային պարտավորությունների կատարման վերահսկողությունը և օրենսդրությամբ նախատեսված դեպքերում կնքված պայմանագրերն անվավեր ճանաչելը.
ժ) հանրապետության տարածքում ընդերքի օգտագործման աշխատանքների նկատմամբ պետական երկրաբանական վերահսկողության իրականացումը, երկրաբանական ուսումնասիրման, երկրաբանահետախուզական աշխատանքների կազմակերպումն ու իրականացումը.
ի) երկրաբանական ուսումնասիրությունների գրանցումը, օրենքով սահմանված կարգով երկրաբանահետախուզական աշխատանքների կատարման համար թույլտվություններ տալը, ինչպես նաև տեղեկատվության հավաքումը, պահպանումն ու օգտագործման տրամադրումը.
լ) օգտակար հանածոների հանքավայրերի ուսումնասիրման և շահագործման ժամանակ դրանց արդյունաբերական գնահատման նյութերի քննարկումը ու համապատասխան կոնդիցիաների հաստատումը.
խ) հանքավայրերի մանրազնին հետախուզման և վերագնահատման արդյունքներով ընդերքում օգտակար հանածոների պաշարների հաշվարկման նյութերի քննարկումը և պաշարների հաստատումն ու վերահաստատումը.
ծ) օգտակար հանածոների հանքավայրերի պաշարների դուրսգրումը.
կ) իր իրավասության սահմաններում օգտակար հանածոների արդյունահանման, հարստացման, վերամշակման և տեղափոխման համար հաստատված նորմատիվների պահպանման վերահսկումը.
հ) շրջակա միջավայրի վիճակի դիտանցի կազմակերպումն ու իրականացումը.
ձ) հիդրոօդերևութաբանական վտանգավոր երևույթների կանխատեսման և դրանց վրա ակտիվ ներգործության իրականացման կազմակերպումը.
ղ) հիդրոօդերևութաբանական երևույթների և բնական միջավայրի աղտոտվածության ուսումնասիրության բնագավառում կիրառական գիտահետազոտական աշխատանքների կազմակերպումը.
ճ) անտառների, բնական արգելոցների և բնության հատուկ պահպանվող այլ տարածքների կառավարումն ու աշխատանքների համակարգումը.
մ) ջրային պաշարների, մթնոլորտի, կենդանական և բուսական աշխարհի (այդ թվում` անտառների), բնակավայրերի կանաչ տնկարկների պահպանության, պաշտպանության և արդյունավետ օգտագործման նկատմամբ վերահսկողության իրականացումը.
յ) Հայաստանի Հանրապետության կենդանիների և բույսերի Կարմիր գրքերի վարումը.
ն) բնական պաշարների վերարտադրության և երկրորդային հումքի վերամշակման կազմակերպումը.
շ) թափոնների պետական ռեգիստրի ստեղծումն ու վարումը.
ո) շրջակա միջավայրի վիճակի կարգավորման և բնական պաշարների արդյունավետ օգտագործման տնտեսական մեխանիզմների մշակումն ու ներդրումը.
չ) իր իրավասության սահմաններում բնության համալիր ուսումնասիրման, բնական պաշարների օգտագործման և բնապահպանական նորմատիվների, կանոնների, ստանդարտների և մեթոդական ձեռնարկների մշակումն ու հաստատումը.
պ) ոլորտի գիտական թեմաների փորձաքննությունը.
ջ) բնառեսուրսային տվյալների բանկի ստեղծումն ու վարումը, սահմանված կարգով պետական և ոչ պետական մարմիններին տեղեկատվության տրամադրումը.
ռ) իր իրավասության շրջանակներում միջազգային համագործակցության իրականացումը շրջակա միջավայրի պահպանության բնագավառում, արտասահմանյան առաջավոր փորձի ուսումնասիրումը, ընդհանրացումը և տարածումը.
ս) բնակչության էկոլոգիական կրթության կազմակերպումն ու էկոլոգիական գիտելիքների տարածումը:
5. Նախարարությունը`
ա) սահմանված կարգով թույլտվություն է տալիս բնական պաշարների օգտագործման և շրջակա միջավայրն աղտոտող նյութերի (այդ թվում` ռադիոակտիվ) արտահանումների, արդյունաբերական, կենցաղային և այլ թափոնների տեղափոխման, թաղման (պահեստավորման), ներմուծման, արտահանման և Հայաստանի Հանրապետության տարածքով տարանցիկ փոխադրման համար.
բ) Հայաստանի Հանրապետության օրենսդրությամբ սահմանված կարգով ձեռնարկություններում, հիմնարկներում, կազմակերպություններում և պահպանվող տարածքներում (անկախ դրանց գերատեսչական ենթակայությունից և սեփականության ձևից) ստուգում է բնապահպան օրենսդրության պահանջների կատարման վիճակը.
գ) օրենքով սահմանված կարգով պատասխանատվության է ենթարկում ձեռնարկություններին, հիմնարկներին, կազմակերպություններին, քաղաքացիներին և հայց ներկայացնում բնական պաշարների օգտագործման և շրջակա միջավայրի աղտոտվածության սահմանված նորմաների խախտման հետևանքով պետությանը հասցված վնասների փոխհատուցման համար.
դ) մասնակցում է նոր կառուցվող օբյեկտների տեղի ընտրության ու շահագործման հանձնման պետական հանձնաժողովների աշխատանքներին.
ե) օրենքով սահմանված կարգով արգելք է դնում արդյունաբերական և այլ օբյեկտների շինարարության, վերակառուցման և ընդլայնման, բնական պաշարների օգտագործման և բնապահպան օրենսդրության խախտումներով կատարվող աշխատանքների վրա, ժամանակավորապես դադարեցնում է բնօգտագործման և շրջակա միջավայրի պահպանության նորմերն ու կանոնները խախտող արդյունաբերական և այլ ձեռնարկությունների աշխատանքը.
զ) օրենքով սահմանված կարգով ժամանակավորապես կամ մշտապես սահմանափակում է փոխադրամիջոցների մուտքը հանրապետության որոշակի գոտիներ, բնակավայրեր և ռեկրեացիոն վայրեր:
III. Նախարարության աշխատանքի կազմակերպումը
6. Նախարարության համակարգն ընդգրկում է ենթակա ձեռնարկությունների, հիմնարկների և կազմակերպությունների, ինչպես նաև ենթակա պետական կառավարման հանրապետական մարմինների ու դրանց ենթակա ձեռնարկությունների, հիմնարկների ու կազմակերպությունների ամբողջությունը:
7. Նախարարությունը ոլորտին վերաբերող բոլոր հարցերը լուծում է իրեն վերապահված իրավունքների սահմաններում` չխախտելով ենթակա պետական կառավարման հանրապետական մարմիններին, ձեռնարկություններին, հիմնարկներին ու կազմակերպություններին Հայաստանի Հանրապետության գործող օրենսդրությամբ նախատեսված ինքնուրույնությունը: Նախարարությունը մյուս նախարարությունների հետ իրականացնում է գործարար կապեր ու համագործակցություն` միջճյուղային հարցերի մշակման ու լուծման համար:
8. Նախարարությունը Հայաստանի Հանրապետության կառավարության հանձնարարությամբ իրականացնում է ոլորտի պետական գույքի տիրապետման և օգտագործման գործառույթները:
Ենթակա պետական կառավարման հանրապետական մարմիններում, ձեռնարկություններում, հիմնարկներում և կազմակերպություններում ապահովում է պետական սեփականության պահպանությունը:
9. Նախարարությունը`
ա) ղեկավարվում է Հայաստանի Հանրապետության գործող օրենսդրությամբ և սույն կանոնադրությամբ ու, դրանց հիման վրա և ի կատարումն դրանց, իր իրավասության սահմաններում արձակում է հրամաններ, հրահանգներ և տալիս ցուցումներ, որոնց կատարումը պարտադիր է պետական կառավարման հանրապետական մարմինների, ձեռնարկությունների, հիմնարկների և կազմակերպությունների, ինչպես նաև քաղաքացիների համար.
բ) մյուս նախարարությունների հետ համատեղ, անհրաժեշտության դեպքում, արձակում է հրամաններ և հրահանգներ.
գ) ընդհանրացնում է օրենսդրական ակտերի կիրառման պրակտիկան ոլորտում, առաջարկություններ է մշակում օրենսդրության կատարելագործման վերաբերյալ և դրանք ներկայացնում Հայաստանի Հանրապետության կառավարության կամ Հայաստանի Հանրապետության վարչապետի քննարկմանը.
դ) սահմանված կարգով մասնակցում է նախարարության իրավասության մեջ մտնող հարցերի վերաբերյալ միջազգային պայմանագրերի նախագծերի մշակմանն ու քննարկմանը.
ե) կասեցնում կամ ուժը կորցրած է ճանաչում ենթակա պետական կառավարման հանրապետական մարմինների, ձեռնարկությունների, հիմնարկների ու կազմակերպությունների կողմից ընդունված հրամաններն ու հրահանգները:
10. Նախարարության ոլորտի կառավարման բոլոր հարցերի քննարկումն ու լուծումը կազմակերպվում է կոլեգիալության ու միանձնյա ղեկավարման զուգակցման հիման վրա` աշխատանքի հանձնարարված տեղամասում գործերի վիճակի ու որոշակի առաջադրանքների կատարման համար պաշտոնատար անձանց պատասխանատվության ճշտորոշ սահմանումով:
11. Նախարարությունը գլխավորում է նախարարը, որին Հայաստանի Հանրապետության սահմանադրությանը համապատասխան պաշտոնի է նշանակում և պաշտոնից ազատում Հայաստանի Հանրապետության Նախագահը` Հայաստանի Հանրապետության վարչապետի առաջարկությամբ:
Նախարարը միաժամանակ հանդիսանում է Հայաստանի Հանրապետության բնապահպանության գլխավոր պետական տեսուչը:
Նախարարն ունի տեղակալներ, որոնց պաշտոնի է նշանակում և պաշտոնից ազատում Հայաստանի Հանրապետության վարչապետը` խորհրդակցելով նախարարի հետ:
12. Նախարարը`
ա) պատասխանատվություն է կրում նախարարության առջև դրված խնդիրների ու գործառույթների կատարման համար.
բ) սահմանում է նախարարի տեղակալների, վարչությունների ու բաժինների պետերի և նախարարության մյուս կառուցվածքային ստորաբաժանումների ղեկավարների պատասխանատվության աստիճանը` ենթակա պետական կառավարման հանրապետական մարմինների, ձեռնարկությունների, հիմնարկների և կազմակերպությունների գործունեության համար.
գ) կատարում է նախարարի տեղակալների միջև պարտականությունների բաշխում.
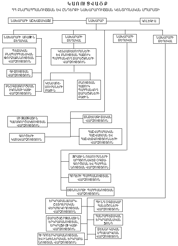
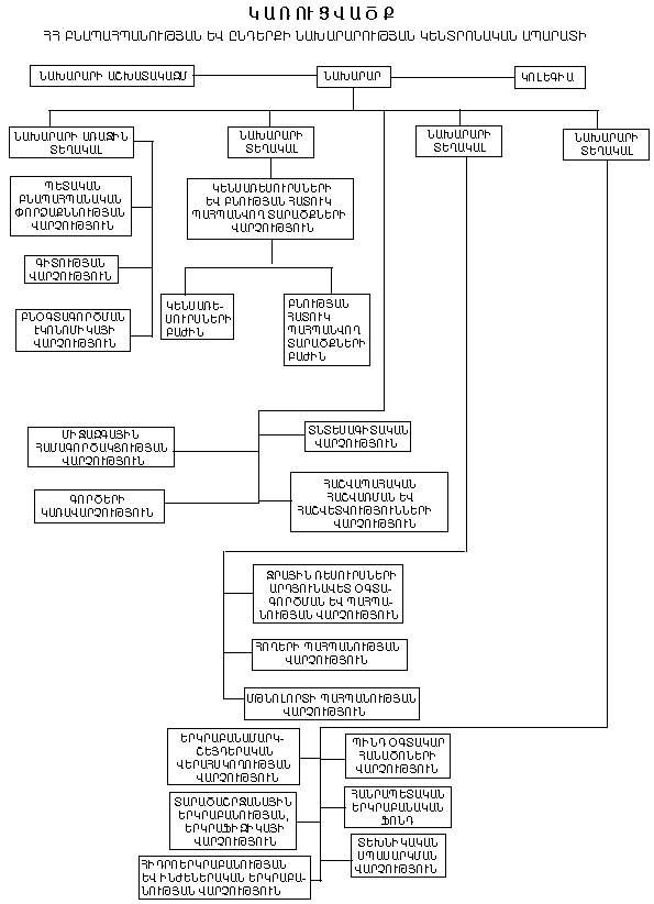
դ) Հայաստանի Հանրապետության վարչապետի հաստատմանն է ներկայացնում նախարարության կանոնադրությունը, կենտրոնական ապարատի կառուցվածքը և աշխատողների թվաքանակը.
ե) հավանություն է տալիս ենթակա պետական կառավարման հանրապետական մարմինների կանոնադրությունների նախագծերին.
զ) հաստատում է նախարարության վարչությունների, բաժինների, նախարարության համակարգի ձեռնարկությունների, հիմնարկների և կազմակերպությունների կանոնադրությունները.
է) առաջարկում է նախարարության կոլեգիայի անդամների թվաքանակը և Հայաստանի Հանրապետության վարչապետի հաստատմանն է ներկայացնում կոլեգիայի կազմը.
ը) կազմակերպում և ղեկավարում է նախարարության կոլեգիայի նիստերը.
թ) կոնտրակտային եղանակով աշխատանքային պայմանագրեր է կնքում ենթակա ձեռնարկությունների, հիմնարկների և կազմակերպությունների ղեկավարների հետ:
13. Նախարարի բացակայության ժամանակ, նրա հանձնարարությամբ, նախարարի պարտականությունները կատարում է նախարարի առաջին տեղակալը կամ տեղակալներից մեկը:
14. Նախարարությունում ստեղծվում է կոլեգիա, որի կազմի մեջ մտնում են նախարարը (նախագահ), նախարարի տեղակալները` ի պաշտոնե, նախարարության այլ ղեկավար աշխատողներ:
15. Նախարարության կոլեգիան իր պարբերաբար անցկացվող նիստերում քննության է առնում ոլորտի զարգացման հիմնական հարցերը և նախարարության գործունեության այլ հարցեր, քննարկում է ենթակա պետական կառավարման հանրապետական մարմինների, ձեռնարկությունների, հիմնարկների և կազմակերպությունների գործնական ղեկավարման, կատարման ստուգման, ղեկավար կադրերի ընտրության և օգտագործման հարցերը, կարևորագույն հրամանների նախագծերը, լսում է նախարարության վարչությունների և բաժինների, ենթակա պետական կառավարման հանրապետական մարմինների, ձեռնարկությունների, հիմնարկների ու կազմակերպությունների հաշվետվությունները:
Կոլեգիայի որոշումները կենսագործվում են, որպես կանոն, նախարարի հրամաններով: Նախարարի և կոլեգիայի անդամների միջև տարաձայնությունների առկայության դեպքում նախարարը կենսագործում է իր որոշումը` ծագած տարաձայնությունների մասին զեկուցելով Հայաստանի Հանրապետության կառավարությանը կամ Հայաստանի Հանրապետության վարչապետին, իսկ կոլեգիայի անդամներն իրենց հերթին կարող են իրենց կարծիքը հայտնել Հայաստանի Հանրապետության կառավարությանը կամ Հայաստանի Հանրապետության վարչապետին:
16. Գիտության և տեխնիկայի զարգացման հիմնական ուղղությունների վերաբերյալ առաջարկությունները քննության առնելու, ոլորտում գիտականորեն հիմնավորված միասնական տեխնիկական քաղաքականություն իրականացնելու, տնտեսավարման շուկայական ձևերն արմատավորելու վերաբերյալ հանձնարարականներ մշակելու համար նախարարությունում ստեղծվում է գիտատեխնիկական խորհուրդ` բաղկացած մասնագետներից, այդ թվում` օտարերկրյա, գիտական փորձագետներից, ինչպես նաև գիտատեխնիկական ընկերությունների և այլ կազմակերպությունների ներկայացուցիչներից:
Գիտատեխնիկական խորհրդի կազմը և կանոնադրությունը հաստատում է նախարարը:
17. Նախարարությունը մասնակցում է բնագավառի աշխատողների մասնագիտական պիտանիության և որակավորման վերաբերյալ պահանջների սահմանման գործին, կոորդինացնում է համակարգի ղեկավար կադրերի ընտրության, տեղաբաշխման և որակավորման բարձրացման աշխատանքները:
18. Նախարարությունը Հայաստանի Հանրապետության օրենսդրությամբ սահմանված կարգով Հայաստանի Հանրապետության արդարադատության նախարարության, ֆինանսների նախարարության և էկոնոմիկայի նախարարության համաձայնությամբ ստեղծում, վերակազմավորում և լուծարում է համակարգի ձեռնարկությունները, հիմնարկներն ու կազմակերպությունները:
19. Նախարարությունը թույլտվություն է տալիս համակարգի պետական ձեռնարկություններին դուստր ձեռնարկություններ հիմնադրելու և ձեռնարկությունների տնտեսական միավորումներին անդամակցելու համար:
20. Նախարարությունը համաձայնություն է տալիս համակարգի ձեռնարկությունների, հիմնարկների, կազմակերպությունների, բաժանմունքների, մասնաճյուղերի ու ներկայացուցչությունների տեղաբաշխման համար:
21. Նախարարությունը թույլտվություն է տալիս համակարգի ձեռնարկություններին, հիմնարկներին, կազմակերպություններին իրենց տնօրինության տակ գտնվող պետական ֆինանսական միջոցները Հայաստանի Հանրապետության սահմաններից դուրս ներդնելու համար:
22. Նախարարությունը Հայաստանի Հանրապետության օրենսդրությամբ սահմանված կարգով վերահսկում է ենթակա պետական կառավարման հանրապետական մարմինների, ձեռնարկությունների, հիմնարկների, կազմակերպությունների տնօրինությանը հանձնված պետական գույքի օգտագործումը, ինչպես նաև համաձայնություն է տալիս այդ գույքի օտարման կամ վարձակալության հանձնման համար:
23. Նախարարությունն իրականացնում է ենթակա պետական կառավարման հանրապետական մարմինների, ձեռնարկությունների, հիմնարկների, կազմակերպությունների գործունեության, ներառյալ հիմնադիր փաստաթղթերի և դրանց կողմից կնքված պայմանագրերի օրինականության վերահսկումը:
24. Նախարարության կենտրոնական ապարատի ֆինանսավորումն իրականացվում է միայն պետական բյուջեի միջոցների հաշվին:
25. Նախարարությունը կազմակերպում է քաղաքացիների նամակների (դիմումների ու գանգատների) ժամանակին քննարկումը, հասնելով այդ նամակներում բարձրացված հարցերի ճիշտ լուծմանը, ինչպես նաև միջոցներ է ձեռնարկում քաղաքացիների նամակներում հաղորդվող` նախարարության համակարգի ձեռնարկությունների, հիմնարկների ու կազմակերպությունների գործունեության մեջ տեղ գտած թերությունների վերացման համար:
|
Հաստատված է |