ՀԱՅԱՍՏԱՆԻ ՀԱՆՐԱՊԵՏՈՒԹՅԱՆ ՎԱՐՉԱՊԵՏ
Ո Ր Ո Շ ՈՒ Մ
10 մայիսի 1996 թ. N 271
ՀԱՅԱՍՏԱՆԻ ՀԱՆՐԱՊԵՏՈՒԹՅԱՆ ՀԱՐԿԱՅԻՆ ՏԵՍՉՈՒԹՅԱՆ ԿԱՆՈՆԱԴՐՈՒԹՅՈՒՆԸ ԵՎ ԿԵՆՏՐՈՆԱԿԱՆ ԱՊԱՐԱՏԻ ԿԱՌՈՒՑՎԱԾՔԸ ՀԱՍՏԱՏԵԼՈՒ ՄԱՍԻՆ
1. Հաստատել Հայաստանի Հանրապետության հարկային տեսչության կանոնադրությունը և կենտրոնական ապարատի կառուցվածքը (կցվում են):
2. Ուժը կորցրած ճանաչել Հայաստանի Հանրապետության Նախարարների խորհրդի 1991 թվականի հոկտեմբերի 2-ի «Հայաստանի Հանրապետության Նախարարների խորհրդին առընթեր գլխավոր պետական հարկային տեսչություն ստեղծելու մասին» N 585 որոշումը:
|
Հայաստանի Հանրապետության |
|
Հաստատված է |
Կ Ա Ն Ո Ն Ա Դ Ր ՈՒ Թ Յ ՈՒ Ն
ՀԱՅԱՍՏԱՆԻ ՀԱՆՐԱՊԵՏՈՒԹՅԱՆ ՀԱՐԿԱՅԻՆ ՏԵՍՉՈՒԹՅԱՆ
I. ԸՆԴՀԱՆՈՒՐ ԴՐՈՒՅԹՆԵՐ
1. Հայաստանի Հանրապետության հարկային տեսչությունը պետական կառավարման հանրապետական մարմին է, որը Հայաստանի Հանրապետության օրենսդրությամբ սահմանված կարգով իրականացնում է հանրապետության տարածքում գործող բոլոր կազմակերպաիրավական տեսակի ձեռնարկությունների, հիմնարկների, կազմակերպությունների, բանկերի (այսուհետև` ձեռնարկություններ), ինչպես նաև անհատ ձեռներեցների ու քաղաքացիների (այսուհետև` ֆիզիկական անձինք) պետական բյուջեի նկատմամբ պարտավորությունների կատարման հսկողություն և վերահսկողություն` ենթարկվելով Հայաստանի Հանրապետության կառավարությանը և Հայաստանի Հանրապետության ֆինանսների նախարարին:
2. Հայաստանի Հանրապետության հարկային տեսչությունն իր գործունեության ընթացքում ղեկավարվում է Հայաստանի Հանրապետության գործող օրենսդրությամբ և սույն կանոնադրությամբ:
3. Հայաստանի Հանրապետության հարկային տեսչության համակարգն ընդգրկում է Հայաստանի Հանրապետության հարկային տեսչությունը, տարածքային հարկային տեսչությունները) այսուհետև` Հայաստանի Հանրապետության հարկային տեսչություն), ինչպես նաև իր ենթակայության ձեռնարկությունները: Տարածքային հարկային տեսչությունները ենթակա և հաշվետու են Հայաստանի Հանրապետության հարկային տեսչությանը:
4. Հայաստանի Հանրապետության հարկային տեսչության աշխատողներին Հայաստանի Հանրապետության օրենսդրության համաձայն շնորհվում են դասային և հատուկ կոչումներ:
5. Հայաստանի Հանրապետության հարկային տեսչությունն ու տարածքային հարկային տեսչություններն իրավաբանական անձ են, ունեն Հայաստանի Հանրապետության պետական զինանշանի պատկերով և իրենց անվամբ կնիք, դրոշմակնիք ու ձևաթղթեր:
II. ՀԱՅԱՍՏԱՆԻ ՀԱՆՐԱՊԵՏՈՒԹՅԱՆ ՀԱՐԿԱՅԻՆ ՏԵՍՉՈՒԹՅԱՆ ԽՆԴԻՐՆԵՐԸ
6. Հայաստանի Հանրապետության հարկային տեսչության հիմնական խնդիրներն են`
ա) ձեռնարկությունների և ֆիզիկական անձանց կողմից Հայաստանի Հանրապետության օրենսդրությամբ սահմանված հարկերի, տուրքերի ու պարտադիր այլ վճարումների հաշվարկման ճշտության և ժամանակին բյուջե վճարման նկատմամբ հսկողության ու վերահսկողության իրականացումը.
բ) հարկային հանցագործությունների և իրավախախտումների բացահայտման, կանխման ու կանխարգելման միջոցառումների իրականացումը.
գ) հարկերի, տուրքերի և պարտադիր այլ վճարումների, գնագոյացման հարցերի վերաբերյալ Հայաստանի Հանրապետության օրենսդրությամբ սահմանված այլ խնդիրների իրականացումը:
III. ՀԱՅԱՍՏԱՆԻ ՀԱՆՐԱՊԵՏՈՒԹՅԱՆ ՀԱՐԿԱՅԻՆ ՏԵՍՉՈՒԹՅԱՆ ՊԱՐՏԱԿԱՆՈՒԹՅՈՒՆՆԵՐԸ
7. Հայաստանի Հանրապետության հարկային տեսչությունը պարտավոր է`
ա) պահպանել Հայաստանի Հանրապետության օրենսդրությունը, ձեռնարկությունների և ֆիզիկական անձանց` Հայաստանի Հանրապետության օրենսդրությամբ սահմանված իրավունքներն ու օրինական շահերը.
բ) սահմանված կարգով իրականացնել հարկ վճարողների հաշվառում.
գ) Հայաստանի Հանրապետության կառավարության, ինչպես նաև Հայաստանի Հանրապետության ֆինանսների նախարարի հանձնարարականներով մշակել և իրականացնել պետական բյուջեի եկամուտների կատարման ուղղությամբ Հայաստանի Հանրապետության օրենսդրությանը համապատասխան ծրագրային միջոցառումներ.
դ) Հայաստանի Հանրապետության օրենսդրությանը համապատասխան կատարել հետաքննություն հարկային հանցագործությունների վերաբերյալ գործերով.
ե) ձեռնարկությունների և ֆիզիկական անձանց եկամուտների մասին տեղեկություններն օգտագործել բացառապես ծառայողական նպատակներով, պահպանել օրենսդրությամբ նախատեսված առևտրային և ծառայողական գաղտնիքը.
զ) իրականացնել Հայաստանի Հանրապետության օրենսդրությամբ նախատեսված այլ պարտականություններ:
IV. ՀԱՅԱՍՏԱՆԻ ՀԱՆՐԱՊԵՏՈՒԹՅԱՆ ՀԱՐԿԱՅԻՆ ՏԵՍՉՈՒԹՅԱՆ ԻՐԱՎՈՒՆՔՆԵՐԸ
8. Հայաստանի Հանրապետության հարկային տեսչությունն իրավունք ունի`
ա) սահմանելու ձեռնարկությունների և հարկ վճարող ֆիզիկական անձանց հաշվառման կարգը.
բ) Հայաստանի Հանրապետության կառավարության սահմանած կարգով կատարելու ձեռնարկությունների ու ֆիզիկական անձանց գործունեության ստուգումներ և ուսումնասիրություններ.
գ) ստուգվող ձեռնարկություններից և ֆիզիկական անձանցից պահանջելու ստուգման ենթակա հարցերի վերաբերյալ անհրաժեշտ տեղեկություններ, տեղեկանքներ, փաստաթղթեր կամ դրանց պատճենները:
Հայաստանի Հանրապետության օրենսդրությամբ սահմանված կարգով բանկերից, ֆինանսավարկային կազմակերպություններից ստանալու ձեռնարկությունների և անհատ ձեռներեցների հաշվարկային ու այլ հաշիվներով, ինչպես նաև քաղաքացիների ավանդային հաշիվներով կատարվող գործառնությունների և այդ հաշիվներում առկա դրամական միջոցների վերաբերյալ տեղեկություններ.
դ) իր լիազորություններն իրականացնելիս, ստուգվող օբյեկտի ներկայացուցչի մասնակցությամբ, անարգել մուտք գործելու ստուգվող օբյեկտ ու դրա արտադրական, գրասենյակային, պահեստային և այլ տարածքներ.
ե) աշխատանքների կազմակերպման ընթացքում, անհրաժեշտության դեպքում, սահմանված կարգով ներգրավելու մասնագետների և քաղաքացիների.
զ) ձեռնարկությունների և ֆիզիկական անձանց նկատմամբ Հայաստանի Հանրապետության օրենսդրությամբ նախատեսված դեպքերում ու կարգով կիրառելու համապատասխան պատժամիջոցներ.
է) իրականացնելու օպերատիվ-հետախուզական միջոցառումներ` ուղղված հարկային իրավախախտումների բացահայտմանը, կանխմանն ու կանխարգելմանը.
ը) ձեռնարկությունների և ֆիզիկական անձանց նկատմամբ հայցեր ներկայացնելու պետական արբիտրաժ և դատարան.
թ) Հայաստանի Հանրապետության օրենսդրությամբ սահմանված կարգով կրելու և օգտագործելու հաշվեցուցակային հրազեն, կրելու համազգեստ.
ժ) իրականացնելու Հայաստանի Հանրապետության օրենսդրությամբ իրեն վերապահված այլ իրավունքներ:
V. ՀԱՅԱՍՏԱՆԻ ՀԱՆՐԱՊԵՏՈՒԹՅԱՆ ՀԱՐԿԱՅԻՆ ՏԵՍՉՈՒԹՅԱՆ ԱՇԽԱՏԱՆՔՆԵՐԻ ԿԱԶՄԱԿԵՐՊՈՒՄԸ
9. Հայաստանի Հանրապետության հարկային տեսչությունը Հայաստանի Հանրապետության հարկային համակարգին վերաբերող բոլոր հարցերը լուծում է իրեն վերապահված իրավունքների սահմաններում:
10. Հայաստանի Հանրապետության հարկային տեսչությունը`
ա) իր առջև դրված խնդիրների իրականացման առնչությամբ ծագող հարցերի մշակման ու լուծման նպատակով` սահմանված կարգով համագործակցում է Հայաստանի Հանրապետության նախարարությունների, գերատեսչությունների հետ: Համաձայնեցնելով Հայաստանի Հանրապետության ֆինանսների նախարարի հետ` մյուս նախարարությունների, գերատեսչությունների հետ համատեղ անհրաժեշտության դեպքում արձակում է հրամաններ և հրահանգներ.
բ) ընդհանրացնում է Հայաստանի Հանրապետության օրենսդրական ակտերի կիրառման պրակտիկան Հայաստանի Հանրապետության հարկային տեսչության համակարգում, մշակում հարկային օրենսդրության կատարելագործման վերաբերյալ առաջարկություններ և դրանք, Հայաստանի Հանրապետության ֆինանսների նախարարի համաձայնությամբ, ներկայացնում Հայաստանի Հանրապետության կառավարության կամ Հայաստանի Հանրապետության վարչապետի քննարկմանը.
գ) սահմանված կարգով մասնակցում է իր իրավասության մեջ մտնող հարցերի վերաբերյալ Հայաստանի Հանրապետության միջազգային պայմանագրերի և համաձայնագրերի նախագծերի մշակմանն ու քննարկմանը.
դ) համակարգում կազմակերպում է մեթոդական ուսուցում և սեմինարներ, տեղեկատվության հավաքում, մշակում ու տարածում, զարգացնում և կոորդինացնում է համագործակցությունն այլ երկրների հարկային մարմինների հետ.
ե) կազմակերպում է Հայաստանի Հանրապետության հարկային համակարգի աշխատողների որակավորման բարձրացման ուսուցում, Հայաստանի Հանրապետության օրենսդրությամբ սահմանված կարգով անցկացնում աշխատողների ատեստավորում:
11. Հայաստանի Հանրապետության հարկային տեսչության պաշտոնատար անձինք իրենց պարտականությունները չկատարելու կամ ոչ պատշաճ կատարելու համար ենթակա են պատասխանատվության Հայաստանի Հանրապետության օրենսդրությամբ սահմանված կարգով:
Հայաստանի Հանրապետության հարկային տեսչության պաշտոնատար անձանց գործողությունները կարող են գանգատարկվել կամ բողոքարկվել Հայաստանի Հանրապետության օրենսդրությամբ սահմանված կարգով:
12. Հայաստանի Հանրապետության հարկային տեսչության պաշտոնատար անձանց անօրինական գործողությունների հետևանքով պատճառված վնասը փոխհատուցվում է Հայաստանի Հանրապետության օրենսդրությամբ սահմանված կարգով:
13. Հայաստանի Հանրապետության հարկային տեսչությունն իրավունք ունի դիմելու Հայաստանի Հանրապետության նախարարություններին, գերատեսչություններին` կանխելու համար պաշտոնատար և այլ անձանց այն գործողությունները, որոնք խոչնդոտում են Հայաստանի Հանրապետության հարկային մարմինների աշխատողների ծառայողական պարտականությունների կատարմանը:
14. Հարկային իրավախախտումները նախազգուշացնելու, կանխելու, հայտնաբերելու, հարկային հանցագործությունների վերաբերյալ գործերով հետաքննություն կատարելու, Հայաստանի Հանրապետության հարկային մարմինների գործունեության անվտանգությունն ապահովելու, Հայաստանի Հանրապետության հարկային տեսչության աշխատակիցներին իրենց ծառայողական պարտականությունները կատարելիս հակաօրինական գործողություններից պաշտպանելու, Հայաստանի Հանրապետության օրենսդրությամբ սահմանված կարգով օպերատիվ-հետախուզական և այլ միջոցառումներ ձեռնարկելու նպատակով Հայաստանի Հանրապետության հարկային տեսչությունում ստեղծվում են առանձին ստորաբաժանումներ:
15. Հայաստանի հանրապետության հարկային տեսչությունը Հայաստանի Հանրապետության օրենսդրությամբ սահմանված կարգով`
ա) իրականացնում է օպերատիվ-հետախուզական միջոցառումներ` նախապատրաստվող, կատարվող կամ կատարված հարկային իրավախախտման վերաբերյալ եղած տեղեկությունների, ինչպես նաև հարկային հանցագործության կատարման ռեալ հնարավորության մասին վկայող այլ փաստերի ու հանգամանքների առկայության դեպքում: Օպերատիվ միջոցառումների իրականացման հիմք հանդիսացող տեղեկություններ կարող են պարունակվել քաղաքացիների, պաշտոնատար անձանց, զանգվածային լրատվության միջոցների հայտարարությունների և հաղորդումների, իրավապահ կամ այլ մարմինների նյութերի մեջ.
բ) օպերատիվ միջոցառումների իրականացման ընթացքում իրավունք ունի ծանոթանալու նաև պետական և առևտրային գաղտնիք հանդիսացող տեղեկություններին, ինչպես նաև իրականացնելու օպերատիվ գործունեությանը մասնակցելու իրավունք ստացող քաղաքացիների ստուգում.
գ) օպերատիվ միջոցառումների ձեռնարկման պատճառ հանդիսացող տվյալների չհաստատման, ինչպես նաև օպերատիվ միջոցառումների իրականացումն անհնարին դարձնող հանգամանքների առկայության դեպքում դադարեցնում է օպերատիվ միջոցառումները:
16. Հետաքննչական և օպերատիվ-հետախուզական գործունեության սուբյեկտներ են Հայաստանի Հանրապետության հարկային տեսչության հետաքննչական և օպերատիվ-հետախուզական գործունեություն իրականացնող ստորաբաժանումների պաշտոնատար անձինք, ինչպես նաև Հայաստանի Հանրապետության հարկային տեսչության այն մարմինների ու ստորաբաժանումների ղեկավարները և հետաքննչական ու օպերատիվ-հետախուզական աշխատանքներ վարող նրանց տեղակալները, որոնց կազմում գոյություն ունեն այդպիսի ստորաբաժանումներ:
Օպերատիվ գործունեության սուբյեկտներն իրենց առջև դրված խնդիրների լուծման համար պարտավոր են`
ա) պարզել հանցագործությունների և իրավախախտումների կատարմանը նպաստող պատճառներն ու պայմանները.
բ) գործադրել անհրաժեշտ օպերատիվ միջոցներ` նպատակ ունենալով հայտնաբերելու իրավախախտումները, դրանք կատարողներին.
գ) հայտնաբերել, արձանագրել, ստուգել այն փաստացի տվյալների ճշտությունն ու ամբողջությունը, որոնք կարող են ապացույց հանդիսանալ կամ օգնել հանցագործությունների ու իրավախախտումների կանխմանը, կասեցմանը և բացահայտմանը.
դ) ապահովել` օպերատիվ գործունեության մեջ ներգրավված քաղաքացիների իրավական պաշտպանվածությունը:
17. Օպերատիվ գործունեության ընթացքում արգելվում է`
ա) սույն կանոնադրությամբ նախատեսված հիմքերի բացակայության դեպքում սկսել կամ դադարեցնել օպերատիվ միջոցառումները.
բ) կատարել այնպիսի գործողություններ, որոնք վտանգ են սպառնում քաղաքացիների կյանքին, առողջությանը և գույքին.
գ) քաղաքացիների նկատմամբ ձեռնարկել օպերատիվ միջոցառումներ` կախված նրանց ազգությունից, ռասայից, սեռից, լեզվից, դավանանքից, քաղաքական կամ այլ հայացքներից, սոցիալական ծագումից, գույքային կամ այլ դրությունից.
դ) քաղաքացիներին ստիպել և հրահրել օրինազանցությունների կատարման.
ե) գործադրել բռնություն, սպառնալիքներ, շանտաժ, քաղաքացիների և պաշտոնատար անձանց իրավունքները, ազատությունն ու օրինական շահերը սահմանափակող և այլ անօրինական գործողություններ:
18. Հետաքննչական, օպերատիվ-հետախուզական գործունեությունն իրականացվում է օրինականության, պետական մարմինների, հասարակական կազմակերպությունների և քաղաքացիների հետ համագործակցության, հակաիրավական գործողությունների կանխման, հրապարակային և անլուր միջոցառումների համատեղման, մասնագիտական էթիկայի պահանջների խիստ պահպանման ու հանցագործությունների հետ ակնհայտ կերպով առնչություն չունեցող քաղաքացիների նկատմամբ օպերատիվ միջոցառումների կիրառման բացառման հիման վրա:
19. Հայաստանի Հանրապետության հարկային տեսչության գործունեությունը հրապարակային է, բացառությամբ Հայաստանի Հանրապետության օրենսդրությամբ նախատեսված դեպքերի, մասնավորապես, հրապարակման ենթակա չեն օպերատիվ գործունեությունը, կոնկրետ օպերատիվ միջոցառումներին, օպերատիվ նյութերի ստացման եղանակներին և աղբյուրներին առնչվող տեղեկությունները:
20. Հայաստանի Հանրապետության հարկային տեսչության աշխատանքների կազմակերպման և ղեկավարման բոլոր հարցերի քննարկումն ու լուծումը կազմակերպվում է կոլեգիալության և միանձնյա ղեկավարման զուգակցման հիման վրա` աշխատանքի հանձնարարված տեղամասում գործերի վիճակի ու որոշակի առաջադրանքների կատարման համար պաշտոնատար անձանց պատասխանատվության ճշտորոշ սահմանումով:
21. Հայաստանի Հանրապետության հարկային տեսչությունը գլխավորում է պետը, որին պաշտոնի է նշանակում և պաշտոնից ազատում Հայաստանի Հանրապետության վարչապետը` խորհրդակցելով Հայաստանի Հանրապետության ֆինանսների նախարարի հետ:
Հայաստանի Հանրապետության հարկային տեսչության պետն ունի տեղակալներ, որոնց պաշտոնի է նշանակում և պաշտոնից ազատում Հայաստանի Հանրապետության վարչապետը` խորհրդակցելով Հայաստանի Հանրապետության ֆինանսների նախարարի և Հայաստանի Հանրապետության հարկային տեսչության պետի հետ:
22. Հայաստանի Հանրապետության հարկային տեսչության պետը`
ա) կազմակերպում և ղեկավարում է հարկային տեսչության գործունեությունը.
բ) կատարում է պետի տեղակալների միջև պարտականությունների բաշխում.
գ) Հայաստանի Հանրապետության ֆինանսների նախարարի համաձայնությամբ Հայաստանի Հանրապետության վարչապետի հաստատմանն է ներկայացնում Հայաստանի Հանրապետության հարկային տեսչության կառուցվածքը և կենտրոնական ապարատի աշխատողների թվաքանակը.
դ) առաջարկում է Հայաստանի Հանրապետության հարկային տեսչության խորհրդի անդամների թվաքանակը և, Հայաստանի Հանրապետության ֆինանսների նախարարի համաձայնությամբ, Հայաստանի Հանրապետության վարչապետի հաստատմանն է ներկայացնում խորհրդի անհատական կազմը.
ե) կազմակերպում և ղեկավարում է խորհրդի նիստերը.
զ) սահմանում է կենտրոնական ապարատի վարչությունների և բաժինների իրավասության շրջանակները.
է) ստեղծում, վերակազմավորում և լուծարում է Հայաստանի Հանրապետության հարկային տեսչության տարածքային մարմինները.
ը) պաշտոնի է նշանակում և պաշտոնից ազատում կենտրոնական ապարատի ստորաբաժանումների ու տարածքային հարկային տեսչությունների բոլոր աշխատողներին, բացառությամբ տարածքային հարկային տեսչությունների սպասարկող անձնակազմի.
թ) Հայաստանի Հանրապետության հարկային տեսչության աշխատողներին Հայաստանի Հանրապետության օրենսդրությամբ սահմանված կարգով շնորհում է հարկային ծառայության և հատուկ կոչումներ.
ժ) հաստատում է Հայաստանի Հանրապետության հարկային տեսչության կենտրոնական ապարատի ստորաբաժանումների և տարածքային հարկային տեսչությունների կառուցվածքը, աշխատողների թվաքանակը, հաստիքացուցակը և դրանց պահպանման ծախսերի նախահաշիվները.
ի) իր իրավասության սահմաններում արձակում է հրամաններ, հրահանգներ, տալիս ցուցումներ և ստուգում դրանց կատարումը.
լ) կասեցնում, վերացնում կամ ուժը կորցրած է ճանաչում տարածքային հարկային տեսչությունների հրամանները, հրահանգներն ու որոշումները, եթե դրանք չեն համապատասխանում Հայաստանի Հանրապետության օրենսդրությանը և սույն կանոնադրությանը.
խ) սահմանված կարգով խրախուսում և կարգապահական պատասխանատվության է ենթարկում կենտրոնական ապարատի և տարածքային հարկային տեսչությունների աշխատողներին.
ծ) ըստ անհրաժեշտության ստեղծում է աշխատանքային հանձնաժողովներ և հանձնախմբեր.
կ) իրականացնում է Հայաստանի Հանրապետության օրենսդրությամբ և սույն կանոնադրությամբ սահմանված այլ լիազորություններ:
23. Պետի բացակայության ժամանակ, նրա հանձնարարությամբ, պետի պարտականությունները կատարում է նրա տեղակալներից որևէ մեկը:
24. Հայաստանի Հանրապետության հարկային տեսչությունում ստեղծվում է խորհուրդ, որի կազմի մեջ մտնում են պետը )նախագահ), պետի տեղակալները` ի պաշտոնե, հարկային տեսչության այլ ղեկավար աշխատողներ:
25. Հայաստանի Հանրապետության հարկային տեսչության խորհուրդն իր պարբերաբար անցկացվող նիստերում քննության է առնում համակարգի զարգացման հիմնական հարցերը, կարևորագույն հրամանների, հրահանգների նախագծերը, համակարգի ղեկավար կադրերի ընտրության և նշանակման հարցերը, լսում համակարգի ստորաբաժանումների և մարմինների հաշվետվություններն ու գործերի կատարման ընթացքը:
Խորհրդի որոշումները կենսագործվում են, որպես կանոն, պետի հրամանով: Պետի և խորհրդի անդամների միջև ծագած տարաձայնությունների դեպքում պետը կենսագործում է իր որոշումը, այդ տարաձայնությունների մասին զեկուցելով Հայաստանի Հանրապետության ֆինանսների նախարարին, Հայաստանի Հանրապետության կառավարությանը կամ Հայաստանի Հանրապետության վարչապետին, իսկ խորհրդի անդամները, իրենց հերթին, կարող են իրենց կարծիքը հայտնել Հայաստանի Հանրապետության ֆինանսների նախարարին, Հայաստանի Հանրապետության կառավարությանը կամ Հայաստանի Հանրապետության վարչապետին:
26. Հայաստանի Հանրապետության հարկային տեսչության պահպանման ծախսերի ֆինանսավորումը կատարվում է հանրապետական բյուջեի միջոցների հաշվին:
27. Հայաստանի Հանրապետության հարկային տեսչությունը կազմակերպում է քաղաքացիների նամակների (դիմումների ու գանգատների) ժամանակին քննարկումը, հասնելով այդ նամակներում բարձրացված հարցերի ճիշտ լուծմանը, ինչպես նաև միջոցներ է ձեռնարկում քաղաքացիների նամակներում հաղորդվող` հարկային մարմինների գործունեության մեջ տեղ գտած թերությունների վերացման համար:
28. Հայաստանի Հանրապետության հարկային տեսչության գործավարությունը տարվում է Հայաստանի Հանրապետության օրենսդրությամբ սահմանված կարգով:
|
Հաստատված է |
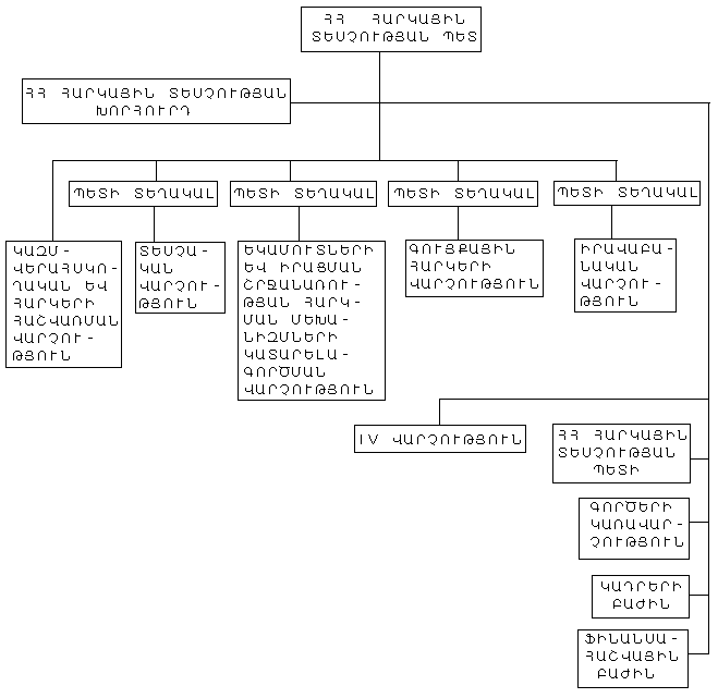
ՀՀ ՀԱՐԿԱՅԻՆ ՏԵՍՉՈՒԹՅԱՆ ԿԵՆՏՐՈՆԱԿԱՆ ԱՊԱՐԱՏԻ ԿԱՌՈՒՑՎԱԾՔԸ