ՀԱՅԱՍՏԱՆԻ ՀԱՆՐԱՊԵՏՈՒԹՅԱՆ ՎԱՐՉԱՊԵՏ
Ո Ր Ո Շ ՈՒ Մ
19 փետրվարի 1996 թվականի N 61
քաղ. Երևան
ՀԱՅԱՍՏԱՆԻ ՀԱՆՐԱՊԵՏՈՒԹՅԱՆ ԱՌՈՂՋԱՊԱՀՈՒԹՅԱՆ ՆԱԽԱՐԱՐՈՒԹՅԱՆ ԿԱՆՈՆԱԴՐՈՒԹՅՈՒՆԸ ԵՎ ԿԵՆՏՐՈՆԱԿԱՆ ԱՊԱՐԱՏԻ ԿԱՌՈՒՑՎԱԾՔԸ ՀԱՍՏԱՏԵԼՈՒ ՄԱՍԻՆ
1. Հաստատել Հայաստանի Հանրապետության առողջապահության նախարարության կանոնադրությունը և կենտրոնական ապարատի կառուցվածքը (կցվում են):
2. Ուժը կորցրած ճանաչել Հայկական ՍՍՀ Մինիստրների սովետի 1969 թվականի հունվարի 8-ի «Հայկական ՍՍՀ առողջապահության մինիստրության կանոնադրությունը հաստատելու մասին» N 49 որոշումը:
|
Հայաստանի Հանրապետության վարչապետ |
Հ. ԲԱԳՐԱՏյան |
|
Հաստատված է |
Կ Ա Ն Ո Ն Ա Դ Ր ՈՒ Թ Յ ՈՒ Ն
ՀԱՅԱՍՏԱՆԻ ՀԱՆՐԱՊԵՏՈՒԹՅԱՆ ԱՌՈՂՋԱՊԱՀՈՒԹՅԱՆ ՆԱԽԱՐԱՐՈՒԹՅԱՆ
I. Ընդհանուր դրույթներ
1. Հայաստանի Հանրապետության առողջապահության նախարարությունը (այսուհետև` նախարարություն) գործադիր իշխանության հանրապետական մարմին է, որն իրականացնում է համակարգի կառավարումը` ենթարկվելով Հայաստանի Հանրապետության կառավարությանը:
Առողջապահության նախարարությունը պատասխանատվություն է կրում ոլորտում տիրող վիճակի և նրա հեռանկարային զարգացման, առողջապահության սոցիալական ուղղվածության, գիտատեխնիկական և կառուցվածքային քաղաքականության, շուկայական հարաբերությունների ծավալման նպատակով անհրաժեշտ նախադրյալների ստեղծման, ոլորտում սեփականության տարբեր ձևերի ներդաշնակ գործունեության ապահովման համար:
Հայաստանի Հանրապետության առողջապահության նախարարությունն իրավաբանական անձ է, ունի Հայաստանի Հանրապետության պետական զինանշանի պատկերով և իր անվամբ կնիք:
II. Հայաստանի Հանրապետության առողջապահության նախարարության խնդիրներն ու գործառույթները
2. Հայաստանի Հանրապետության առողջապահության նախարարության խնդիրներն են`
ա) առողջապահության համակարգում պետական միասնական քաղաքականության իրականացման միջոցառումների մշակումն ու իրագործումը.
բ) Հայաստանի Հանրապետության բնակչության առողջական վիճակի ուսումնասիրությունը, առողջապահության զարգացման հիմնական ուղղությունների մշակումը, հիվանդությունների, հաշմանդամության և մահացության նվազեցումը, մարդկանց կյանքի տևողության հետագա ավելացմանն ուղղված ծրագրերի իրականացումը.
գ) հանրապետության բնակչությանը ցույց տրվող առաջին բժշկական օգնության և սպասարկման ապահովումը.
դ) բնակչությանը ցույց տրվող բուժկանխարգելիչ և դեղորայքային օգնության կազմակերպումը.
ե) մոր և մանկան առողջության պահպանմանն ուղղված ծրագրերի ու միջոցառումների մշակումը և իրականացումը.
զ) բնակչության սանիտարահամաճարակային անվտանգության ապահովման միջոցառումների կազմակերպումն ու վերահսկողությունը, պետական հիգիենիկ և հակահամաճարակային հսկողության ղեկավարումը:
Նշված խնդիրներից բխող` նախարարության հիմնական գործառույթներն են`
ա) բնակչության բուժօգնության և բուժսպասարկման կազմակերպումը.
բ) տեսական և գործնական բժշկության կարևորագույն ուղղություններում գիտահետազոտական աշխատանքների կատարման կոորդինացումը, բժշկության նվաճումների ներդրման ապահովումը գործնական առողջապահության մեջ.
գ) գիտամեթոդական և խորհրդակցական օգնության կազմակերպումը.
դ) առողջապահության կազմակերպման և կատարելագործման հարցերի վերաբերյալ մեթոդական ցուցումների հաստատումը, ինչպես նաև նորմատիվ փաստաթղթերի նախագծերի մշակումը և դրանց ներկայացումը Հայաստանի Հանրապետության կառավարության հաստատմանը.
ե) առողջապահության բնագավառում Առողջապահության համաշխարհային կազմակերպության, ինչպես նաև այլ միջազգային կազմակերպությունների և այլ պետությունների հետ համագործակցությունը.
զ) բուժտեխնիկայի և բժշկական նշանակության այլ արտադրանքի ստեղծման ու ներդրման աշխատանքների կազմակերպումը.
է) Հայաստանում արտադրվող և արտասահմանից ներմուծվող դեղորայքի տեսակի և որակի նկատմամբ պետական վերահսկողության կազմակերպումը.
ը) բժշկական և դեղագործական հիմնարկների աշխատանքի վերահսկումը, բուժաշխատողների և դեղագործների պատրաստման ու վերապատրաստման գործընթացի կարգավորումը.
թ) բժշկական և դեղագործական գործունեության պետական մասնագիտական լիցենզավորումը.
ժ) հաշվառման և հաշվետվությունների վարման ու դրանց հավաստիության վերահսկումը.
ի) այլ նախարարությունների ու գերատեսչությունների համակարգերում, ինչպես նաև ոչ պետական բուժհիմնարկներում բուժական և սանիտարական գործի դրվածքի նկատմամբ վերահսկողության ապահովումը.
լ) համակարգի առողջապահական հաստատությունների տեսչավորման կարգի սահմանումը, մարզպետարանի համապատասխան բաժնի, նրան ենթակա ձեռնարկությունների և կազմակերպությունների գործունեության տեսչական ստուգումների օրենսդրությամբ սահմանված կարգով անցկացումը.
խ) առողջապահության բնագավառում գիտական նվաճումների և գիտատեխնիկական փորձի փորձաքննության կազմակերպումը.
ծ) Հայաստանի Հանրապետության տարածքում դեղաբանության, բժշկական սարքերի և տեխնոլոգիաների, օծանելիքագեղարարական և բժշկատեխնիկական արտադրանքի կազմակերպման թույլտվության, գրանցման, կիրառման ու դրանց որակի նկատմամբ վերահսկողության, դեղորայքային քաղաքականության մշակման իրականացումը.
կ) առողջապահության համակարգի գործունեության տարբեր մոդելների գիտականորեն հիմնավորված փորձի և կազմակերպական նոր ձևերի մշակումն ու ներդրումը.
հ) շուկայական հարաբերությունների պայմաններում բնակչությանը տրվող առողջապահության ոլորտում իրականացվող բարեփոխումների վերաբերյալ տեղեկատվությունը.
ձ) առողջապահության համակարգի բուժհիմնարկներում պետական պատվերի ձևավորման և կատարման ապահովումը.
ղ) Հայաստանի Հանրապետության սոցիալ-տնտեսական զարգացման, տարեկան և հեռանկարային ծրագրերի մշակմանը մասնակցությունը:
III. Հայաստանի Հանրապետության առողջապահության նախարարության աշխատանքի կազմակերպումը
3. Հայաստանի Հանրապետության առողջապահության նախարարության համակարգն ընդգրկում է իր ենթակայության ձեռնարկությունների, հիմնարկների և կազմակերպությունների ամբողջությունը:
4. Նախարարությունը ոլորտին վերաբերող բոլոր հարցերը լուծում է իրեն վերապահված իրավունքների սահմաններում` չխախտելով ենթակա ձեռնարկություններին, հիմնարկներին ու կազմակերպություններին Հայաստանի Հանրապետության գործող օրենսդրությամբ նախատեսված ինքնուրույնությունը:
Նախարարությունը մյուս նախարարությունների հետ իրականացնում է գործարար կապեր ու համագործակցություն` միջճյուղային հարցերի մշակման ու լուծման համար:
5. Առողջապահության նախարարությունը Հայաստանի Հանրապետության կառավարության հանձնարարությամբ իրականացնում է ոլորտի պետական գույքի տիրապետման և օգտագործման գործառույթները:
Նախարարությունը համակարգի ձեռնարկություններում, հիմնարկներում և կազմակերպություններում ապահովում է պետական սեփականության պահպանությունը:
6. Նախարարությունը`
ա) ղեկավարվում է Հայաստանի Հանրապետության գործող օրենսդրությամբ և սույն կանոնադրությամբ ու դրանց հիման վրա, և, ի կատարումն դրանց, իր իրավասության սահմաններում արձակում է հրամաններ, հրահանգներ և տալիս ցուցումներ, որոնց կատարումը պարտադիր է ձեռնարկությունների, հիմնարկների և կազմակերպությունների, ինչպես նաև քաղաքացիների համար.
բ) մյուս նախարարությունների հետ համատեղ, անհրաժեշտության դեպքում, արձակում է հրամաններ և հրահանգներ.
գ) ընդհանրացնում է օրենսդրական ակտերի կիրառման պրակտիկան ոլորտում, առաջարկություններ է մշակում օրենսդրության կատարելագործման վերաբերյալ և դրանք ներկայացնում Հայաստանի Հանրապետության կառավարության կամ Հայաստանի Հանրապետության վարչապետի քննարկմանը.
դ) սահմանված կարգով մասնակցում է նախարարության իրավասության մեջ մտնող հարցերի վերաբերյալ միջազգային պայմանագրերի նախագծերի մշակմանն ու քննարկմանը.
ե) իր իրավասության սահմաններում կասեցնում, վերացնում կամ ուժը կորցրած է ճանաչում համակարգի ձեռնարկությունների, հիմնարկների ու կազմակերպությունների կողմից ընդունված ակտերը:
7. Նախարարությունը ոլորտի կառավարման բոլոր հարցերի քննարկումն ու լուծումը կազմակերպում է կոլեգիալության և միանձնյա ղեկավարման զուգակցման հիման վրա` աշխատանքի հանձնարարված տեղամասում գործերի վիճակի ու որոշակի առաջադրանքի կատարման համար պաշտոնատար անձանց պատասխանատվության ճշտորոշ սահմանումով:
8. Նախարարությունը գլխավորում է նախարարը, որին Հայաստանի Հանրապետության սահմանադրությանը համապատասխան, պաշտոնի է նշանակում և պաշտոնից ազատում Հայաստանի Հանրապետության նախագահը` Հայաստանի Հանրապետության վարչապետի առաջարկությամբ:
Նախարարն ունի տեղակալներ, որոնց պաշտոնի է նշանակում և պաշտոնից ազատում Հայաստանի Հանրապետության վարչապետը` խորհրդակցելով նախարարի հետ:
9. Նախարարը`
ա) պատասխանատվություն է կրում նախարարության առջև դրված խնդիրների ու գործառույթների կատարման համար.
բ) սահմանում է նախարարի տեղակալների, վարչությունների ու բաժինների պետերի և նախարարության մյուս կառուցվածքային ստորաբաժանումների ղեկավարների պատասխանատվության աստիճանը` նախարարության համակարգի ձեռնարկությունների, հիմնարկների ու կազմակերպությունների գործունեության համար.
գ) կատարում է նախարարի տեղակալների միջև պարտականությունների բաշխում.
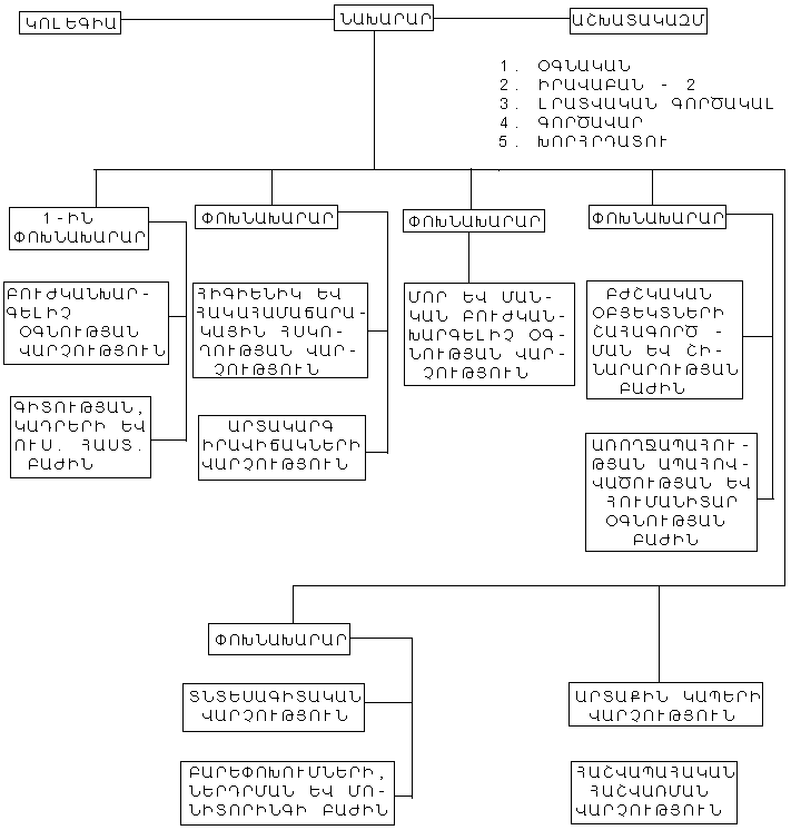
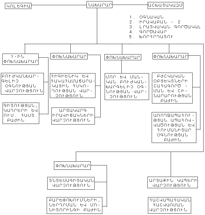
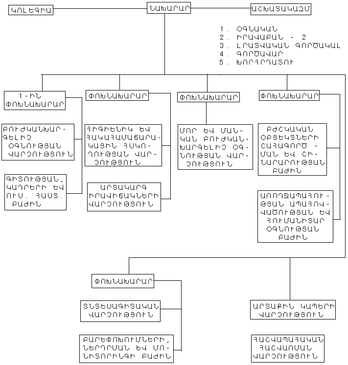
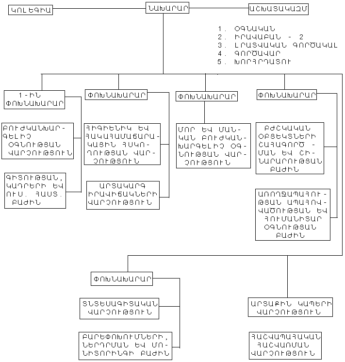
դ) Հայաստանի Հանրապետության վարչապետի հաստատմանն է ներկայացնում նախարարության կենտրոնական ապարատի կառուցվածքը և աշխատողների թվաքանակը.
ե) հաստատում է նախարարության վարչությունների, բաժինների, նախարարության համակարգի ձեռնարկությունների, հիմնարկների ու կազմակերպությունների կանոնադրությունները.
զ) առաջարկում է նախարարության կոլեգիայի անդամների թիվը և Հայաստանի Հանրապետության վարչապետի հաստատմանն է ներկայացնում կոլեգիայի կազմը.
է) կազմակերպում և ղեկավարում է նախարարության կոլեգիայի նիստերը.
ը) կոնտրակտային եղանակով աշխատանքային պայմանագիր է կնքում նախարարության համակարգի մեջ մտնող ձեռնարկությունների, հիմնարկների և կազմակերպությունների ղեկավարների հետ:
10. Նախարարի բացակայության դեպքում, նրա հանձնարարությամբ, նախարարի պարտականությունները կատարում է նախարարի առաջին տեղակալը:
11. Նախարարությունում ստեղծվում է կոլեգիա, որի կազմի մեջ մտնում են նախարարը (նախագահը), նախարարի տեղակալները` ի պաշտոնե, նախարարության այլ ղեկավար աշխատողներ: Նախարարության կոլեգիայի կազմը հաստատում է Հայաստանի Հանրապետության վարչապետը:
12. Նախարարության կոլեգիան իր պարբերաբար անցկացվող նիստերում քննության է առնում ոլորտի զարգացման հիմնական հարցերը և նախարարության գործունեության այլ հարցեր, քննարկում է համակարգի ձեռնարկությունների, հիմնարկների և կազմակերպությունների գործնական ղեկավարման, կատարման ստուգման, ղեկավար կադրերի ընտրության և օգտագործման հարցերը, կարևորագույն հրամանների և հրահանգների նախագծերը, լսում նախարարության վարչությունների և բաժինների, նախարարության համակարգի ձեռնարկությունների, հիմնարկների և կազմակերպությունների հաշվետվությունները:
Կոլեգիայի որոշումները կենսագործվում են, որպես կանոն, նախարարի հրամաններով: Նախարարի և կոլեգիայի անդամների միջև ծագած տարաձայնությունների դեպքում նախարարը կենսագործում է իր որոշումը` դրանց մասին զեկուցելով Հայաստանի Հանրապետության կառավարությանը կամ Հայաստանի Հանրապետության վարչապետին, իսկ կոլեգիայի անդամները, իրենց հերթին, կարող են իրենց կարծիքը հայտնել Հայաստանի Հանրապետության կառավարությանը կամ Հայաստանի Հանրապետության վարչապետին:
13. Գիտության և տեխնիկայի հիմնական ուղղությունների վերաբերյալ առաջարկությունները քննության առնելու, ոլորտում գիտականորեն հիմնավորված միասնական տեխնիկական քաղաքականություն իրականացնելու, տնտեսավարման շուկայական ձևերն արմատավորելու վերաբերյալ հանձնարարություններ մշակելու նպատակով նախարարությունում ստեղծվում է գիտատեխնիկական խորհուրդ` բաղկացած մասնագետներից, գիտական փորձագետներից, այդ թվում` օտարերկրյա գիտատեխնիկական ընկերությունների և այլ կազմակերպությունների ներկայացուցիչներից: Գիտատեխնիկական խորհրդի կազմը և կանոնադրությունը հաստատում է նախարարը:
14. Նախարարությունը մասնակցում է բնագավառի աշխատողների մասնագիտական պիտանիության և որակավորման վերաբերյալ պահանջների կատարման գործին, կոորդինացնում է համակարգի ղեկավար կադրերի ընտրության, բաշխման և որակավորման բարձրացման աշխատանքները:
15. Նախարարությունը Հայաստանի Հանրապետության օրենսդրությամբ սահմանված կարգով ստեղծում, վերակազմավորում և լուծարում է համակարգի ձեռնարկությունները, հիմնարկներն ու կազմակերպությունները:
16. Նախարարությունը թույլտվություն է տալիս համակարգի ձեռնարկություններին պետական սեփականություն հանդիսացող դուստր ձեռնարկություններ հիմնադրելու և ձեռնարկությունների տնտեսական միավորումներին անդամակցելու համար:
17. Նախարարությունը համաձայնություն է տալիս համակարգի ձեռնարկությունների, հիմնարկների, կազմակերպությունների, բաժանմունքների, մասնաճյուղերի ու ներկայացուցչությունների տեղաբաշխման համար:
18. Նախարարությունը թույլտվություն է տալիս Հայաստանի Հանրապետության օրենսդրությամբ սահմանված կարգով համակարգի ձեռնարկություններին, հիմնարկներին, կազմակերպություններին իրենց տնօրինության տակ գտնվող պետական ֆինանսական միջոցները Հայաստանի Հանրապետության սահմաններից դուրս ներդնելու համար:
19. Նախարարությունը Հայաստանի Հանրապետության օրենսդրությամբ սահմանված կարգով վերահսկում է իր համակարգի ձեռնարկությունների, հիմնարկների, կազմակերպությունների տնօրինությանը հանձնված պետական գույքի օգտագործումը, համաձայնություն է տալիս այդ գույքի օտարման կամ վարձակալության հանձնման համար:
20. Նախարարությունն իրականացնում է համակարգի ձեռնարկությունների, հիմնարկների, կազմակերպությունների գործունեության օրինականության վերահսկողությունը, ներառյալ հիմնադիր փաստաթղթերի և նրանց կողմից կնքված պայմանագրերի օրինականության վերահսկումը:
21. Նախարարությունը կազմակերպում է քաղաքացիների նամակների (դիմումների ու գանգատների) ժամանակին քննարկումը, հասնելով այդ նամակներում բարձրացված հարցերի ճիշտ լուծմանը, ինչպես նաև միջոցներ է ձեռնարկում քաղաքացիների նամակներում հաղորդվող` նախարարության համակարգի ձեռնարկությունների, հիմնարկների ու կազմակերպությունների գործունեության մեջ տեղ գտած թերությունների վերացման համար:
22. Նախարարության ֆինանսավորումն իրականացվում է միայն պետական բյուջեի միջոցների հաշվին:
|
Հաստատված է |
ՀՀ ԱՌՈՂՋԱՊԱՀՈՒԹՅԱՆ ՆԱԽԱՐԱՐՈՒԹՅԱՆ ԿԵՆՏՐՈՆԱԿԱՆ ԱՊԱՐԱՏԻ
Կ Ա Ռ ՈՒ Ց Վ Ա Ծ Ք Ը