ԵՎՐԱՍԻԱԿԱՆ ՏՆՏԵՍԱԿԱՆ ՀԱՆՁՆԱԺՈՂՈՎ
ԿՈԼԵԳԻԱ
Ո Ր Ո Շ ՈՒ Մ
|
18 հուլիսի 2023 թվականի |
թիվ 108 |
քաղ. Մոսկվա |
«ԴԵՂԱՄԻՋՈՑՆԵՐ ԱՐՏԱԴՐՈՂՆԵՐԻ ԱՐՏԱԴՐԱԿԱՆ ՀԱՐԹԱԿՆԵՐԻ՝ ԵՎՐԱՍԻԱԿԱՆ ՏՆՏԵՍԱԿԱՆ ՄԻՈՒԹՅԱՆ ՊԱՏՇԱՃ ԱՐՏԱԴՐԱԿԱՆ ԳՈՐԾՈՒՆԵՈՒԹՅԱՆ ԿԱՆՈՆՆԵՐԻ ՊԱՀԱՆՋՆԵՐԻՆ ՀԱՄԱՊԱՏԱՍԽԱՆՈՒԹՅԱՆ ՄԱՍՈՎ ՏԵՍՉԱԿԱՆ ՍՏՈՒԳՄԱՆ ԱՐԴՅՈՒՆՔՆԵՐԻ ՎԵՐԱԲԵՐՅԱԼ ՏԵՂԵԿՈՒԹՅՈՒՆՆԵՐԻ ՓՈԽԱՆԱԿՈՒՄ» ԸՆԴՀԱՆՈՒՐ ԳՈՐԾԸՆԹԱՑԻ ԻՐԱԳՈՐԾՄԱՆ ԿԱՆՈՆՆԵՐԸ ՀԱՍՏԱՏԵԼՈՒ ՄԱՍԻՆ
«Եվրասիական տնտեսական միության շրջանակներում տեղեկատվական հաղորդակցական տեխնոլոգիաների և տեղեկատվական փոխգործակցության մասին» արձանագրության («Եվրասիական տնտեսական միության մասին» 2014 թվականի մայիսի 29-ի պայմանագրի թիվ 3 հավելված) 30-րդ կետին և Եվրասիական տնտեսական հանձնաժողովի կոլեգիայի 2016 թվականի դեկտեմբերի 19-ի «Եվրասիական տնտեսական միության շրջանակներում ընդհանուր գործընթացների իրագործման կարգը հաստատելու մասին» թիվ 169 որոշման համապատասխան՝ Եվրասիական տնտեսական հանձնաժողովի կոլեգիան որոշեց.
1. Հաստատել կից ներկայացվող՝ «Դեղամիջոցներ արտադրողների արտադրական հարթակների՝ Եվրասիական տնտեսական միության պատշաճ արտադրական գործունեության կանոնների պահանջներին համապատասխանության մասով տեսչական ստուգման արդյունքների վերաբերյալ տեղեկությունների փոխանակում» ընդհանուր գործընթացի իրագործման կանոնները։
2. Սույն որոշումն ուժի մեջ է մտնում դրա պաշտոնական հրապարակման օրվանից 10 օրացուցային օրը լրանալուց հետո։
|
Եվրասիական տնտեսական հանձնաժողովի կոլեգիայի նախագահ՝ |
Մ. Մյասնիկովիչ |
|
ՀԱՍՏԱՏՎԱԾ ԵՆ Եվրասիական տնտեսական հանձնաժողովի կոլեգիայի 2023 թվականի հուլիսի 18-ի թիվ 108 որոշմամբ |
ԿԱՆՈՆՆԵՐ
«Դեղամիջոցներ արտադրողների արտադրական հարթակների՝ Եվրասիական տնտեսական միության պատշաճ արտադրական գործունեության կանոնների պահանջներին համապատասխանության մասով տեսչական ստուգման արդյունքների վերաբերյալ տեղեկությունների փոխանակում» ընդհանուր գործընթացի իրագործման
I. Ընդհանուր դրույթներ
1. Սույն կանոններով սահմանվում են՝
ա) «Դեղամիջոցներ արտադրողների արտադրական հարթակների՝ Եվրասիական տնտեսական միության պատշաճ արտադրական գործունեության կանոնների պահանջներին համապատասխանության մասով տեսչական ստուգման արդյունքների վերաբերյալ տեղեկությունների փոխանակում» ընդհանուր գործընթացի (այսուհետ՝ ընդհանուր գործընթաց) իրագործման կանոններին ներկայացվող պահանջները․
բ) Եվրասիական տնտեսական միության անդամ պետությունների այն լիազորված մարմինների (կազմակերպությունների) կողմից դեղամիջոցների շրջանառության ոլորտում իրականացվող գործառույթները, որոնք անցկացնում են դեղագործական տեսչական ստուգումներ (այսուհետ համապատասխանաբար՝ լիազորված մարմիններ, անդամ պետություններ, Միություն).
գ) անդամ պետությունների պետական իշխանության՝ բժշկական արտադրատեսակների շրջանառության ոլորտում գործունեություն իրականացնելու և (կամ) կանոնակարգելու համար լիազորված և իրենց վերապահված լիազորությունների իրագործման նպատակով դեղագործական տեսչական ստուգումների արդյունքների մասին տեղեկություններ ստանալու հարցում շահագրգիռ մարմինների (այսուհետ՝ շահագրգիռ մարմիններ) կողմից իրականացվող գործառույթները․
դ) Եվրասիական տնտեսական հանձնաժողովի (այսուհետ՝ Հանձնաժողով) կողմից իրականացվող գործառույթները․
ե) սույն կետի «բ»-«դ» ենթակետերում նշված՝ ընդհանուր գործընթացի մասնակիցների միջև տեղեկատվության փոխանակման կարգը․
զ) ընդհանուր գործընթացի իրագործման ժամանակ փոխանցվող և Միության տեղեկատվական պորտալում հրապարակվող տեղեկությունների կազմը։
2. Սույն կանոնները մշակվել են «Եվրասիական տնտեսական միության մասին» 2014 թվականի մայիսի 29-ի պայմանագրին (այսուհետ՝ Պայմանագիր), «Եվրասիական տնտեսական միության շրջանակներում դեղամիջոցների շրջանառության միասնական սկզբունքների և կանոնների մասին» 2014 թվականի դեկտեմբերի 23-ի համաձայնագրին (այսուհետ՝ Համաձայնագիր), Եվրասիական տնտեսական հանձնաժողովի խորհրդի 2016 թվականի նոյեմբերի 3-ի թիվ 82 որոշմամբ հաստատված՝ «Եվրասիական տնտեսական միության անդամ պետությունների դեղագործական տեսչությունների որակի համակարգին ներկայացվող ընդհանուր պահանջներին» (այսուհետ՝ Տեսչությունների որակի համակարգին ներկայացվող պահանջներ) և Եվրասիական տնտեսական հանձնաժողովի խորհրդի 2016 թվականի նոյեմբերի 3-ի թիվ 83 որոշմամբ հաստատված՝ «Դեղագործական տեսչական ստուգումների անցկացման կանոններին» (այսուհետ՝ Տեսչական ստուգումների անցկացման կանոններ) համապատասխան։
3. Սույն կանոնների նպատակներով օգտագործվում են հասկացություններ, որոնք ունեն հետևյալ իմաստը.
դեղագործական տեսչական ստուգումների մասին տվյալների բազա՝ Հանձնաժողովի կողմից ձևավորվող ընդհանուր տեղեկատվական ռեսուրս, որը պարունակում է տեղեկություններ Դեղամիջոցներ արտադրողների արտադրական հարթակների (այսուհետ՝ արտադրական հարթակ)՝ Եվրասիական տնտեսական հանձնաժողովի խորհրդի 2016 թվականի նոյեմբերի 3-ի թիվ 77 որոշմամբ հաստատված՝ «Եվրասիական տնտեսական միության պատշաճ արտադրական գործունեության կանոնների» (այսուհետ՝ Պատշաճ արտադրական գործունեության կանոններ) պահանջներին համապատասխանության մասով տեսչական ստուգման արդյունքների վերաբերյալ, ներառյալ՝ տեղեկություններ Պատշաճ արտադրական գործունեության կանոնների պահանջներին արտադրության համապատասխանության սերտիֆիկատների մասին տեղեկություններ, ինչպես նաև տեսչական ստուգումներ անցկացնելու պլանների (ժամանակացույցների) մասին տեղեկություններ
շահագրգիռ անձինք՝ դեղագործական տեսչական ստուգումների մասին տվյալների բազայում առկա հանրամատչելի տեղեկություններ ստանալու մասով շահագրգիռ ֆիզիկական անձինք կամ տնտեսավարող սուբյեկտներ, որոնք կատարում են հարցում և ստանում են այդ տեղեկությունները Միության տեղեկատվական պորտալում՝ Միության տեղեկատվական պորտալի վեբ-միջերեսի կամ դրա ծառայությունների միջոցով․
հանրամատչելի տեղեկություններ՝ դեղագործական տեսչական ստուգումների մասին տվյալների բազայում առկա՝ տեսչական ստուգումներ անցկացնելու պլանների (ժամանակացույցների) և Պատշաճ արտադրական գործունեության կանոնների պահանջներին արտադրության համապատասխանության սերտիֆիկատների մասին գաղտնի տեղեկատվություն չպարունակող տեղեկություններ, որոնց նկատմամբ հասանելիությունը տրամադրվում է Հանձնաժողովին, շահագրգիռ մարմիններին, ինչպես նաև շահագրգիռ անձանց՝ նման տեղեկությունները Միության տեղեկատվական պորտալում հրապարակելուց հետո, այդ թվում՝ մեքենայաընթեռնելի ձևով
սահմանափակ հասանելիության (տարածման) տեղեկություններ՝ դեղագործական տեսչական ստուգումների մասին տվյալների բազայում առկա տեղեկություններ, որոնց նկատմամբ ամբողջական ծավալով հասանելիությունը սույն կանոնների համաձայն տրամադրվում է բացառապես լիազորված մարմիններին, իսկ սահմանափակ և սույն կանոններով սահմանված ծավալով՝ շահագրգիռ մարմիններին՝ հարցման հիման վրա
Պատշաճ արտադրական գործունեության կանոնների պահանջներին արտադրության համապատասխանության սերտիֆիկատ՝ փաստաթուղթ, որով լիազորված մարմինը հաստատում է դեղամիջոցների արտադրության համապատասխանությունը Պատշաճ արտադրական գործունեության կանոնների պահանջներին։
Սույն կանոններում կիրառվող՝ «արտադրություն» և «արտադրական հարթակ» հասկացությունները կիրառվում են Պատշաճ արտադրական գործունեության կանոնների թիվ 19 հավելվածով սահմանված իմաստներով։
Սույն կանոններում օգտագործվող այլ հասկացություններ օգտագործվում են Պայմանագրով, Համաձայնագրով, Տեսչական ստուգումների անցկացման կանոններով, Տեսչության որակի համակարգին ներկայացվող պահանջներով և դեղամիջոցների շրջանառության, ինչպես նաև Միության ինտեգրված տեղեկատվական համակարգի (այսուհետ՝ ինտեգրված համակարգ) ստեղծման և զարգացման ոլորտում Միության մարմինների այլ ակտերով։
II. Ընդհանուր գործընթացի իրագործման նպատակներն ու խնդիրները
4. Ընդհանուր գործընթացի իրագործման նպատակն է ստեղծել պայմաններ դեղագործական տեսչական ստուգումների մասին տեղեկատվության փոխանակման հետ կապված ծախքերի նվազեցման համար՝ դեղամիջոցների շրջանառության ոլորտում ընդհանուր տեղեկատվական տարածության ստեղծման հաշվին։
5. Ընդհանուր գործընթացի իրագործման շրջանակներում անհրաժեշտ է լուծել հետևյալ խնդիրները.
ա) ապահովել լիազորված մարմիններին տեսչական ստուգումներ անցկացնելու պլանների (ժամանակացույցների), դեղագործական տեսչական ստուգումների արդյունքների մասին արդի տեղեկություններով և Պատշաճ արտադրական գործունեության կանոնների պահանջներին համապատասխանության սերտիֆիկատների (այսուհետ՝ սերտիֆիկատ) տրման, դրանցում փոփոխությունների կատարման, կասեցման, վերսկսման կամ գործողության դադարեցման մասին տեղեկություններով.
բ) ապահովել լիազորված մարմինների օպերատիվ փոխադարձ ծանուցումը՝ դեղագործական տեսչական ստուգումների արդյունքում կրիտիկական անհամապատասխանություններ բացահայտելու դեպքերի, ինչպես նաև տեսչական ստուգման ենթարկվող սուբյեկտի կողմից նման անհամապատասխանությունները վերացնելու արդյունքների մասին.
գ) ապահովել շահագրգիռ մարմիններին դեղագործական տեսչական ստուգումների մասին տվյալների բազայում առկա արդիական տեղեկություններով՝ իրենց վերապահված լիազորությունների իրագործման համար բավարար ծավալով
դ) ապահովել ընդհանուր գործընթացի մասնակիցներին սերտիֆիկատների գործողության ժամկետների նկատմամբ ավտոմատացված հսկողության հնարավորությամբ
ե) ապահովել շահագրգիռ անձանց համար անարգել հասանելիություն արդի հանրամատչելի տեղեկություններին, որոնք ներառում են տեսչական ստուգումներ անցկացնելու պլանների (ժամանակացույցների) և Միության տեղեկատվական պորտալում հրապարակված սերտիֆիկատների մասին տեղեկություններ, այդ թվում՝ մեքենայաընթեռնելի ձևով
զ) ապահովել դեղագործական տեսչական ստուգումների մասին տվյալների բազայի ավտոմատացված ձևավորումը լիազորված մարմինների կողմից ձևավորվող տեղեկությունների հիման վրա և ապահովել լիազորված մարմիններին, ինչպես նաև շահագրգիռ մարմիններին իրենց հարցման հիման վրա ինտեգրված համակարգի միջոցով դեղագործական տեսչական ստուգումների մասին տվյալների բազայում առկա տեղեկությունների ավտոմատացված տրամադրումը՝ ընդհանուր գործընթացի այդ մասնակիցների՝ համապատասխան տեղեկությունների նկատմամբ հասանելիության սահմանված իրավունքների համաձայն ծավալով։
III. Ընդհանուր գործընթացի մասնակիցները
6. Ընդհանուր գործընթացի մասնակիցներն են՝
ա) լիազորված մարմինները.
բ) շահագրգիռ մարմինները
գ) Հանձնաժողովը
դ) շահագրգիռ անձինք:
7. Ընդհանուր գործընթացի իրագործման շրջանակներում լիազորված մարմիններն իրականացնում են հետևյալ գործառույթները.
ա) տեսչական ստուգումներ անցկացնելու պլանների (ժամանակացույցների) մասին տեղեկությունների ներկայացում Հանձնաժողով.
բ) դեղագործական տեսչական ստուգումների արդյունքների մասին տեղեկությունների ներկայացում Հանձնաժողով․
գ) դեղագործական տեսչական ստուգումների արդյունքում հայտնաբերված կրիտիկական անհամապատասխանությունները տեսչական ստուգման ենթարկվող սուբյեկտի կողմից վերացնելու արդյունքների մասին տեղեկությունների ներկայացում Հանձնաժողով․
դ) տրված սերտիֆիկատների, ինչպես նաև սերտիֆիկատներում փոփոխությունների կատարման, դրանց կասեցման, վերսկսման կամ գործողության դադարեցման մասին տեղեկությունների ներկայացում Հանձնաժողով
ե) այլ անդամ պետությունների լիազորված մարմիններին (այսուհետ՝ ծանուցվող մարմիններ)՝ դեղագործական տեսչական ստուգումների արդյունքում կրիտիկական անհամապատասխանություններ բացահայտելու դեպքերի, ինչպես նաև տեսչական ստուգման ենթարկվող սուբյեկտի կողմից դրանք վերացնելու արդյունքների մասին ծանուցումների ուղարկում
զ) սույն կետի «ե» ենթակետով նախատեսված ծանուցումների ստացում և մշակում
է) դեղագործական տեսչական ստուգումների մասին տվյալների բազայում առկա տեղեկությունների, ներառյալ՝ սահմանափակ տարածման (հասանելիության) տեղեկությունների հարցում և ստացում ավտոմատացված ռեժիմում, ամբողջ ծավալով՝ դեղագործական տեսչական ստուգումների մասին՝ ծանուցվող մարմիններ ներկայացվող տեղեկությունների ստացման և ազգային տեղեկատվական համակարգերում արդիականացման նպատակով։
8. Ընդհանուր գործընթացի իրագործման շրջանակներում շահագրգիռ մարմինները հարցման հիման վրա իրականացնում են դեղագործական տեսչական ստուգումների մասին տվյալների բազայում առկա հանրամատչելի տեղեկությունների, ինչպես նաև սահմանափակ հասանելիության (տարածման) տեղեկությունների՝ սահմանափակ և սույն կանոններով սահմանված ծավալով ավտոմատացված ռեժիմում ստացման գործառույթ։
9. Ընդհանուր գործընթացի իրագործման շրջանակներում Հանձնաժողովն իրականացնում է հետևյալ գործառույթները.
ա) լիազորված մարմինների կողմից ներկայացվող տեղեկությունների հիման վրա դեղագործական տեսչական ստուգումների մասին տվյալների բազայի ձևավորում և վարում
բ) Միության տեղեկատվական պորտալում, դեղագործական տեսչական ստուգումների մասին տվյալների բազայում առկա հանրամատչելի արդիական տեղեկությունների հրապարակում.
գ) Միության տեղեկատվական պորտալում, դեղագործական տեսչական ստուգումների մասին տվյալների բազայում առկա հանրամատչելի տեղեկությունների որոնման, ստացման և մշակման ծառայությունների տրամադրում շահագրգիռ անձանց.
դ) դեղագործական տեսչական ստուգումների մասին տվյալների բազայում առկա տեղեկությունների, ներառյալ՝ սահմանափակ հասանելիության (տարածման) տեղեկությունների ներկայացում լիազորված մարմիններին՝ ամբողջ ծավալով, հարցման հիման վրա, ավտոմատացված ռեժիմում.
ե) դեղագործական տեսչական ստուգումների մասին տվյալների բազայում առկա հանրամատչելի տեղեկությունների, ինչպես նաև սահմանափակ հասանելիության (տարածման) տեղեկությունների ներկայացում շահագրգիռ մարմիններին՝ հարցման հիման վրա, սահմանափակ և սույն կանոններով սահմանված ծավալով։
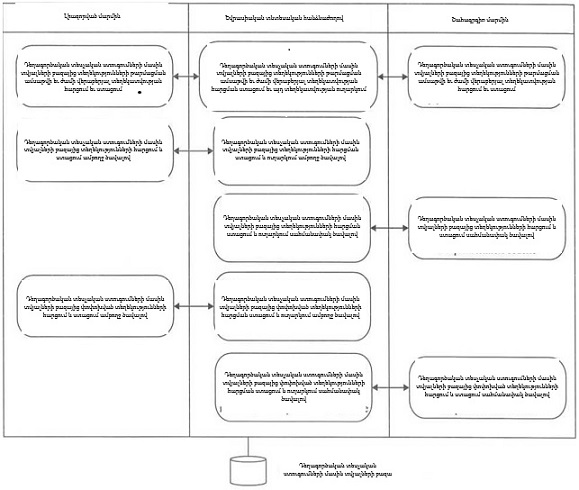
10. Ընդհանուր գործընթացն իրագործելիս նրա մասնակիցների տեղեկատվական փոխգործակցությունն իրականացվում է ըստ գծապատկերների՝ համաձայն թիվ 1 հավելվածի։
IV. Տեղեկատվական ռեսուրսները և ծառայությունները
11. Ընդհանուր գործընթացի իրագործման շրջանակներում ապահովվում է դեղագործական տեսչական ստուգումների մասին տվյալների բազայի ձևավորումը։
12. Դեղագործական տեսչական ստուգումների մասին տվյալների բազան ձևավորվում է Հանձնաժողովի կողմից՝ լիազորված մարմինների կողմից Հանձնաժողով էլեկտրոնային տեսքով ներկայացվող տեղեկությունների հիման վրա։
13. Դեղագործական տեսչական ստուգումների մասին տվյալների բազայի ձևավորումը ներառում է Հանձնաժողովի կողմից լիազորված անձանցից արդիական տեղեկությունների ստացումը, դրանց մուտքագրումը նշված տվյալների բազա և պահպանումը։
14. Լիազորված մարմինները կրում են պատասխանատվություն սույն կանոնների 7-րդ կետի «ա»-«ե» ենթակետերով նախատեսված տեղեկությունների արժանահավատության և ժամանակին արդիականացման համար։
15. Հանձնաժողովն ապահովում է լիազորված մարմինների, ինչպես նաև շահագրգիռ մարմինների մշտական և չընդհատվող հասանելիությունը դեղագործական տեսչական ստուգումների մասին տվյալների բազայում առկա տեղեկությունների նկատմամբ և ավտոմատացված ռեժիմում, հարցման հիման վրա, ինտեգրված համակարգի միջոցով ուղարկում է նրանց այդ տեղեկությունները սույն կանոններով սահմանված ծավալով՝ ընդհանուր գործընթացի մասնակիցների՝ նշված տեղեկությունների նկատմամբ տարբեր հասանելիության իրավունքների համաձայն։
16. Հանձնաժողովն ապահովում է դեղագործական տեսչական ստուգումների մասին տվյալների բազայում առկա հանրամատչելի տեղեկությունների ստացումը շահագրգիռ անձանց կողմից՝ Միության տեղեկատվական պորտալի վեբ-միջերեսի կամ դրա սերվիսների միջոցով։ Վեբ-միջերեսն օգտագործելիս շահագրգիռ անձը սահմանում է դեղագործական տեսչական ստուգումների մասին տվյալների բազայում առկա հանրամատչելի տեղեկությունների որոնման և (կամ) ներբեռնելու պարամետրերը և աշխատանք է տանում այդ տեղեկությունների հետ։
1. Դեղագործական տեսչական ստուգումների մասին տվյալների բազայի վարումը
17. Դեղագործական տեսչական ստուգումների մասին տվյալների բազան ներառում է տեղեկություններ թիվ 2 հավելվածի համաձայն սահմանված կազմով, այդ թվում՝
ա) տեղեկություններ տեսչական ստուգումներ անցկացնելու պլանների (ժամանակացույցների) մասին (1-ին աղյուսակ )․
բ) տեղեկություններ դեղագործական տեսչական ստուգումների արդյունքների մասին (2-րդ աղյուսակ)․
գ) տեղեկություններ դեղագործական տեսչական ստուգումներ անցկացնելիս հայտնաբերված կրիտիկական անհամապատասխանությունները տեսչական ստուգման ենթարկվող սուբյեկտի կողմից վերացնելու արդյունքների մասին (2-րդ աղյուսակ)․
դ) տեղեկություններ սերտիֆիկատների մասին (3-րդ աղյուսակ)։
18. Սույն կանոնների 17-րդ կետի «ա» և «դ» ենթակետերում նշված տեղեկությունները հանրամատչելի են և տրամադրվում են շահագրգիռ անձանց Միության տեղեկատվական պորտալի վեբ-միջերեսի կամ դրա ծառայությունների օգտագործման միջոցով։
19. Սույն կանոնների 17-րդ կետի «բ» և «գ» ենթակետերում նշված տեղեկությունները, բացառությամբ սույն կանոնների թիվ 2 հավելվածի 1-ին և 3-րդ աղյուսակներին համապատասխան հանրամատչելի համարվող տեղեկությունների, համարվում են սահմանափակ հասանելիության (տարածման) տեղեկություններ և ամբողջ ծավալով տրամադրվում են միայն լիազորված մարմիններին, ինչպես նաև սույն կանոնների թիվ 2 հավելվածի 2-րդ աղյուսակին համապատասխան՝ սահմանափակ ծավալով տրամադրվում են շահագրգիռ մարմիններին իրենց հարցման հիման վրա ինտեգրված համակարգի միջոցով։
20. Սույն կանոնների 17-րդ կետում նշված տեղեկությունները լիազորված մարմինը ներկայացնում է Հանձնաժողով՝ դեղագործական տեսչական ստուգումների մասին տվյալների բազա դրանց հետագա մուտքագրման նպատակով, հետևյալ ժամկետներում.
ա) տեսչական ստուգումներ անցկացնելու պլանի (ժամանակացույցի) մասին տեղեկությունները՝ անդամ պետության դեղագործական տեսչության որակի համակարգին համապատասխան ժամկետներում.
բ) տեսչական ստուգումներ անցկացնելու պլանում (ժամանակացույցում) փոփոխություններ կատարելու մասին տեղեկությունները՝ անդամ պետության դեղագործական տեսչության որակի համակարգին համապատասխան ժամկետներում.
գ) դեղագործական տեսչական ստուգումների արդյունքների մասին տեղեկությունները՝ դեղագործական տեսչական ստուգում անցկացնելու մասին հաշվետվության I մասը և II մասը ստորագրելու ամսաթվից 10 աշխատանքային օրվա ընթացքում՝ այն դեպքում, երբ տեսչական ստուգման ընթացքում անհամապատասխանություններ չեն հայտնաբերվել, կամ հայտնաբերվել են միայն այլ անհամապատասխանություններ.
դ) դեղագործական տեսչական ստուգումներ անցկացնելիս կրիտիկական անհամապատասխանություններ հայտնաբերելու մասին տեղեկությունները՝ տեսչական ստուգումն ավարտելու ամսաթվից 5 աշխատանքային օրվա ընթացքում.
ե) դեղագործական տեսչական ստուգումներ անցկացնելիս հայտնաբերված կրիտիկական անհամապատասխանությունները տեսչական ստուգման ենթարկվող սուբյեկտի կողմից վերացնելու մասին տեղեկությունները՝ դեղագործական տեսչական ստուգում անցկացնելու մասին հաշվետվության II մասը ստորագրելու ամսաթվից 10 աշխատանքային օրվա ընթացքում.
զ) սերտիֆիկատի տրման, դրանում փոփոխությունների կատարման, կասեցման, վերսկսման կամ գործողության դադարեցման մասին տեղեկությունները՝ սերտիֆիկատի տրման, դրանում փոփոխությունների կատարման, գործողության կասեցման, վերսկսման կամ դադարեցման ամսաթվից 10 աշխատանքային օրվա ընթացքում։
21. Սույն կանոնների 17-րդ կետում նշված տեղեկությունները ենթակա չեն դեղագործական տեսչական ստուգումների մասին տվյալների բազայից հանման։ Նշված տեղեկությունների փոփոխման դեպքում նախկինում մուտքագրված տեղեկությունները պահպանվում են, ընդ որում, Միության տեղեկատվական պորտալում շահագրգիռ անձանց համար արտացոլվում են համապատասխան տեղեկությունները՝ հաշվի առնելով դրանց փոփոխությունները։
2. Էլեկտրոնային ծառայություններ
22. Միության տեղեկատվական պորտալում՝ «Դեղամիջոցների ընդհանուր շուկա» թեմատիկ բաժնի շրջանակներում ապահովվում է հետևյալ էլեկտրոնային ծառայությունների հասանելիությունը.
ա) Միության տեղեկատվական պորտալում հրապարակված՝ դեղագործական տեսչական ստուգումների մասին տվյալների բազայում առկա տեսչական ստուգում անցկացնելու պլանների (ժամանակացույցների) և սերտիֆիկատների մասին հանրամատչելի տեղեկությունների որոնում և տրամադրում շահագրգիռ անձանց, ներառյալ՝ որոշակի ձևաչափերով տեղեկությունների արտաբեռնման ապահովումը, այդ թվում՝ շահագրգիռ անձանց տեղեկատվական համակարգերի հարցման հիման վրա՝ տեղեկությունների ավտոմատացված մշակման համար.
բ) Միության տեղեկատվական պորտալում հրապարակված՝ դեղագործական տեսչական ստուգումների մասին տվյալների բազայում առկա տեսչական ստուգում անցկացնելու պլանների (ժամանակացույցների) և սերտիֆիկատների մասին հանրամատչելի տեղեկությունների թարմացմանը բաժանորդագրության ձևակերպում.
գ) ընդհանուր գործընթացի մասնակիցներին՝ Միության նորմատիվ տեղեկատվական տեղեկությունների միասնական համակարգում ներառված բժշկական միջոցների շրջանառության ոլորտում տեղեկագրքերի և դասակարգիչների տրամադրում.
դ) տեղեկատվական տեղեկատու ծառայություններ, որոնք տրամադրում են դեղագործական տեսչական ստուգումներ անցկացնելու մասին նյութեր.
ե) ընդհանուր գործընթացի մասնակիցներին վիճակագրական և վերլուծական տեղեկատվության տրամադրում։
V. Տեղեկատվական փոխգործակցության առանձնահատկությունները
23. Անդամ պետությունների լիազորված մարմինների, լիազորված մարմինների և Հանձնաժողովի, ինչպես նաև շահագրգիռ մարմինների և Հանձնաժողովի միջև տեղեկատվական փոխգործակցությունն իրականացվում է ինտեգրված համակարգի միջոցով:
24. Դեղագործական տեսչական ստուգումների մասին տվյալների բազայում առկա տեղեկությունների տրամադրումը սույն կանոններով սահմանված հասանելիության իրավունքների համաձայն իրականացվում է ավտոմատացված ռեժիմում՝ լիազորված մարմինների և շահագրգիռ մարմինների հարցման հիման վրա։ Հարցման բնույթից կախված՝ կարող են ներկայացվել նաև հետևյալ տեղեկությունները.
ա) դեղագործական տեսչական ստուգումների մասին տվյալների բազայի վերջին թարմացման ամսաթվի և ժամի վերաբերյալ տեղեկատվությունը․
բ) սույն կանոնների 17-րդ կետում նշված՝ դեղագործական տեսչական ստուգումների մասին տվյալների բազայում առկա տեղեկություններն ամբողջ ծավալով՝ հաշվի առնելով արխիվային տվյալները, կամ որոշակի ամսաթվի դրությամբ կամ որոշակի անդամ պետության մասով կամ ըստ տեսչական ստուգման ենթարկվող արտադրական հարթակների (ներառյալ՝ անդամ պետությունների տարածքներում, ինչպես նաև երրորդ երկրների տարածքներում արտադրական հարթակները) կամ ըստ հարցվող տեղեկությունների տեսակի (ներառյալ՝ որոշակի՝ հարցման պարամետրերին համապատասխանող տեսչական ստուգումների անցկացման պլանների (ժամանակացույցների) մասին տեղեկությունները, դեղագործական տեսչական ստուգումների որոշակի արդյունքների կամ անհամապատասխանությունները վերացնելու մասին տեղեկությունները, որոշակի սերտիֆիկատների մասին տեղեկությունները, այդ թվում՝ այն սերտիֆիկատների մասին, որոնց գործողության ժամկետը լրացել է կամ լրանում է հարցման մեջ նշված ամսաթվից 30 օրացուցային օրվա ընթացքում).
գ) տեսչական ստուգումների անցկացման պլաններում (ժամանակացույցներում), դեղագործական տեսչական ստուգումների արդյունքներում, դեղագործական տեսչական ստուգումներ իրականացնելիս հայտնաբերված անհամապատասխանությունների վերացման արդյունքներում, սերտիֆիկատներում փոփոխություններ կատարելու մասին տեղեկությունները։
25. Փոխադարձ օպերատիվ իրազեկման նպատակով լիազորված մարմինը ինտեգրված համակարգի միջոցով ծանուցվող մարմիններ է ներկայացնում տեղեկություններ դեղագործական տեսչական ստուգումների արդյունքում կրիտիկական անհամապատասխանություններ բացահայտելու դեպքերի մասին, ինչպես նաև տեղեկություններ՝ տեսչական ստուգում իրականացնելիս նման անհամապատասխանություններ հայտնաբերելու ամսաթվից 5 աշխատանքային օրվա ընթացքում դրանք վերացնելու արդյունքների մասին։ Նման ծանուցումներում նշվող տեղեկությունների կազմը բերված է սույն կանոնների թիվ 2 հավելվածում (2-րդ աղյուսակ)։
VI. Տեղեկատվական անվտանգության ապահովման սկզբունքները
26. Ընդհանուր գործընթացի շրջանակներում փոխանցվող տեղեկությունները կարող են գաղտնի տեղեկատվություն լինել։ Հանձնաժողովն ապահովում է ամբողջական հասանելիության տրամադրումը՝ դեղագործական տեսչական ստուգումների մասին տվյալների բազայում առկա գաղտնի տեղեկատվություն պարունակող սահմանափակ հասանելիության (տարածման) տեղեկություններին միայն լիազորված մարմիններին՝ իրենց հարցման հիման վրա։
27. Շահագրգիռ մարմինների հարցմամբ Հանձնաժողովն ապահովում է դեղագործական տեսչական ստուգումների մասին տվյալների բազայում առկա սահմանափակ հասանելիության (տարածման) տեղեկությունների տրամադրումը սույն կանոնների թիվ 2 հավելվածով (2-րդ աղյուսակ) սահմանված ծավալով։
28. Հանձնաժողովն իրականացնում է Միության տեղեկատվական պորտալում դեղագործական տեսչական ստուգումների մասին տվյալների բազայում առկա միայն հանրամատչելի տեղեկությունների, տեսչական ստուգումներ անցկացնելու պլանների (ժամանակացույցների) և սերտիֆիկատների մասին տեղեկությունների հրապարակում։
29. Անդամ պետության տեղեկատվական տարածքի ներսում տեղեկատվության փոխանցման անվտանգությունն ապահովվում է անդամ պետության օրենսդրությանը և այդ անդամ պետության տարածքում գործող՝ տեղեկատվական անվտանգության ապահովմանը ներկայացվող տեխնիկական պահանջներին համապատասխան։ Անդամ պետությունն իրականացնում է ծանուցվող մարմիններ ներկայացվող տեղեկությունների պաշտպանությունը։
30. Ինտեգրված համակարգի ինտեգրացիոն հարթակի շրջանակներում տեղեկատվության փոխանցման անվտանգությունն ապահովվում է ինտեգրված համակարգի տեղեկատվական անվտանգության ենթահամակարգի միջոցներով։
31. Ընդհանուր գործընթացի իրագործման և տեղեկատվական փոխգործակցության իրականացման ժամանակ չի ենթադրվում էլեկտրոնային ստորագրության (էլեկտրոնային-թվային ստորագրության) կիրառում։
VII. Ընդհանուր գործընթացի իրագործմանն ուղղված միջոցառումները
32. Հանձնաժողովը մշակում և հաստատում է ինտեգրված համակարգի միջոցով ընդհանուր գործընթացն իրագործելիս լիազորված մարմինների միջև, լիազորված մարմինների և Հանձնաժողովի միջև, ինչպես նաև շահագրգիռ մարմինների և Հանձնաժողովի միջև տեղեկատվական փոխգործակցությունը կանոնակարգող տեխնոլոգիական փաստաթղթերը։
33. Լիազորված մարմինները, ինչպես նաև շահագրգիռ մարմիններն ապահովում են ընդհանուր գործընթացը գործողության մեջ դնելու համար անհրաժեշտ միջոցառումների իրագործումը տեխնոլոգիական փաստաթղթերի և սույն կանոնների պահանջները կատարելու ապահովման, ինտեգրված համակարգի ազգային հատվածներին՝ ընդհանուր գործընթացն իրագործելիս օգտագործվող տեղեկատվական համակարգերի միացման և տեղեկատվական փոխգործակցության միջպետական թեստավորման անցկացման մասով։
34. Ընդհանուր գործընթացը գործողության մեջ դնելու ընթացակարգի կատարման համակարգումը, ընդհանուր գործընթացի մոնիթորինգը և իրագործման արդյունքների վերլուծությունն իրականացվում են Հանձնաժողովի կողմից:
|
ՀԱՎԵԼՎԱԾ թիվ 1 «Դեղամիջոցներ արտադրողների արտադրական հարթակների՝ Եվրասիական տնտեսական միության պատշաճ արտադրական գործունեության կանոնների պահանջներին համապատասխանության մասով տեսչական ստուգման արդյունքների վերաբերյալ տեղեկությունների փոխանակում» ընդհանուր գործընթացի իրագործման կանոնների |
ԳՈՐԾԱՌԱԿԱՆ ՍԽԵՄԱՆԵՐ
«Դեղամիջոցներ արտադրողների արտադրական հարթակների՝ Եվրասիական տնտեսական միության պատշաճ արտադրական գործունեության կանոնների պահանջներին համապատասխանության մասով տեսչական ստուգման արդյունքների վերաբերյալ տեղեկությունների փոխանակում» ընդհանուր գործընթացն իրագործելիս տեղեկատվական փոխգործակցության
Դեղագործական տեսչական ստուգումների արդյունքների մասին տեղեկություններ փոխանակելիս ընդհանուր գործընթացի մասնակիցների տեղեկատվական փոխգործակցության գործառական սխեմա
Դեղագործական տեսչական ստուգումների մասին տվյալների բազայից տեղեկություններ ներկայացնելիս ընդհանուր գործընթացի մասնակիցների տեղեկատվական փոխգործակցության գործառական սխեմա
|
ՀԱՎԵԼՎԱԾ ԹԻՎ 2 «Դեղամիջոցներ արտադրողների արտադրական հարթակների՝ Եվրասիական տնտեսական միության պատշաճ արտադրական գործունեության կանոնների պահանջներին համապատասխանության մասով տեսչական ստուգման արդյունքների վերաբերյալ տեղեկությունների փոխանակում» ընդհանուր գործընթացի իրագործման կանոնների |
ԿԱԶՄ
Եվրասիական տնտեսական միության անդամ պետությունների՝ դեղագործական տեսչական ստուգումներ անցկացնող, դեղամիջոցների շրջանառության ոլորտում լիազորված մարմինների (կազմակերպությունների) միջև, այդ լիազորված մարմինների և Եվրասիական տնտեսական հանձնաժողովի միջև, ինչպես նաև Եվրասիական տնտեսական միության անդամ պետությունների պետական իշխանության՝ բժշկական արտադրատեսակների շրջանառության ոլորտում գործունեություն իրականացնելու և (կամ) կանոնակարգելու համար լիազորված և իրենց վերապահված լիազորությունների իրագործման նպատակով դեղագործական տեսչական ստուգումների արդյունքների մասին տեղեկություններ ստանալու հարցում շահագրգիռ մարմինների և Եվրասիական տնտեսական հանձնաժողովի միջև փոխանակվող՝ դեղամիջոցներ արտադրողների արտադրական հարթակների՝ Եվրասիական տնտեսական միության պատշաճ արտադրական գործունեության կանոնների պահանջներին համապատասխանության մասով տեսչական ստուգման արդյունքների վերաբերյալ տեղեկությունների
1. Սույն փաստաթղթով սահմանվում է Եվրասիական տնտեսական միության անդամ պետությունների՝ դեղագործական տեսչական ստուգումներ անցկացնող, դեղամիջոցների շրջանառության ոլորտում լիազորված մարմինների (կազմակերպությունների) (այսուհետ համապատասխանաբար՝ անդամ պետություններ, տեսչական ստուգումներ, լիազորված մարմիններ) միջև, այդ լիազորված մարմինների և Եվրասիական տնտեսական հանձնաժողովի (այսուհետ՝ Հանձնաժողով) միջև, ինչպես նաև Եվրասիական տնտեսական միության անդամ պետությունների պետական իշխանության՝ բժշկական արտադրատեսակների շրջանառության ոլորտում գործունեություն իրականացնելու և (կամ) կանոնակարգելու համար լիազորված և իրենց վերապահված լիազորությունների իրագործման նպատակով տեսչական ստուգումների արդյունքների մասին տեղեկություններ ստանալու հարցում շահագրգիռ մարմինների (այսուհետ՝ շահագրգիռ մարմիններ) և Հանձնաժողովի միջև փոխանակվող՝ դեղամիջոցներ արտադրողների արտադրական հարթակների (այսուհետ՝ արտադրական հարթակ)՝ Եվրասիական տնտեսական միության պատշաճ արտադրական գործունեության կանոնների պահանջներին համապատասխանության մասով տեսչական ստուգման արդյունքների վերաբերյալ տեղեկությունների կազմը։
2. Տեխնոլոգիական փաստաթղթերի մշակման փուլում տեղեկությունների կազմը մանրամասնեցվում է, ինչպես նաև որոշվում է էլեկտրոնային փաստաթղթերի և տեղեկությունների ձևաչափը և կառուցվածքը:
3. Ընդհանուր գործընթացի իրագործման շրջանակներում փոխանցվում են այն տեղեկությունները, որոնց կազմը բերված է 1-3-րդ աղյուսակներում:
4. Աղյուսակներում ձևավորվում են հետևյալ դաշտերը (սյունակները)՝ «տարրի անվանումը»՝ տարրի հերթական համարը և ընդունված կամ պաշտոնական բառային նշագիրը.
«տարրի նկարագրությունը»՝ տարրի իմաստը (իմաստաբանությունը) պարզաբանող տեքստը.
«ծանոթագրություն»՝ տարրի նշանակությունը հստակեցնող, դրա ձևավորման (լրացման) կանոնները սահմանող տեքստ կամ տարրի հնարավոր արժեքների բառային նկարագրություն.
«բազմ.»՝ տարրերի բազմաքանակությունը (տարրի պարտադիր (կամընտրական) լինելը և հնարավոր կրկնությունների քանակը)։
5. Փոխանցվող տվյալների տարրերի բազմաքանակությունը նշելու համար օգտագործվում են հետևյալ նշագրերը.
1՝ տարրը պարտադիր է, կրկնություններ չեն թույլատրվում.
1..* տարրը պարտադիր է, կարող է կրկնվել առանց սահմանափակումների.
0..1՝ տարրը կամընտրական է, կրկնություններ չեն թույլատրվում.
0..* տարրը կամընտրական է, կարող է կրկնվել առանց սահմանափակումների։
Տեսչական ստուգումների անցկացման մասին հանրամատչելի տեղեկությունների կազմը
Աղյուսակ 1
Տեսչական ստուգումներ անցկացնելու մասին հանրամատչելի տեղեկությունների կազմը
|
Տարրի անվանումը |
Տարրի նկարագրությունը |
Ծանոթագրություն |
Բազմ. | ||||
|
1. Տեղեկություններ պլանային տեսչական ստուգումների մասին |
արտադրական հարթակների՝ Եվրասիական տնտեսական միության պատշաճ արտադրական գործունեության կանոնների պահանջներին համապատասխանության մասով տեսչական ստուգումների մասին տեղեկությունների ամբողջություն |
1..* | |||||
|
1.1. Տեսչական ստուգումներ անցկացնելու պլանի (ժամանակացույցի) համարը |
տեսչական ստուգումներ անցկացնելու պլանի (ժամանակացույցի) նույնականացման եզակի համարը |
1 | |||||
|
1.2. Տեսչական ստուգումներ անցկացնելու պլանի (ժամանակացույցի) ձևավորման ամսաթիվը |
տեսչական ստուգումներ անցկացնելու պլանի (ժամանակացույցի) ձևավորման ամսաթիվը |
1 | |||||
|
1.3. Տեղեկություններ դեղագործական տեսչության մասին |
տեսչական ստուգումներ անցկացնելու պլանը (ժամանակացույցը) ձևավորող դեղագործական տեսչության մասին տեղեկությունների ամբողջություն |
1 | |||||
|
1.4. Տեղեկություններ տեսչական ստուգումներ անցկացնելու պլանի (ժամանակացույցի) գրառման մասին |
տեսչական ստուգումներ անցկացնելու պլանի (ժամանակացույցի) գրառման մասին ամբողջական տեղեկություններ |
1..* | |||||
|
1.4.1. Տեսչական ստուգումներ անցկացնելու պլանի (ժամանակացույցի) գրառման համարը |
տեսչական ստուգումներ անցկացնելու պլանի (ժամանակացույցի) գրառման նույնականացման եզակի համարը |
1 | |||||
|
1.4.2. Տեղեկություններ տեսչական ստուգումներ անցկացնելու համար հիմքի մասին |
տեսչական ստուգումներ անցկացնելու համար հիմքի մասին տեղեկությունների ամբողջություն |
1 | |||||
|
1.4.3. Տեղեկություններ տեսչական ստուգում անցկացնելու ժամկետների մասին |
տեսչական ստուգում անցկացնելու ժամկետների մասին տեղեկությունների ամբողջություն |
1 | |||||
|
1.4.4. Տեղեկություններ տեսչական ստուգման ենթարկվող սուբյեկտի մասին |
տեսչական ստուգման ենթարկվող սուբյեկտի մասին տեղեկությունների ամբողջություն |
1 | |||||
|
1.4.5. Տեղեկություններ տեսչական ստուգման ենթարկվող արտադրական հարթակի մասին |
տեսչական ստուգման ենթարկվող արտադրական հարթակի մասին տեղեկությունների ամբողջություն |
1 | |||||
|
1.4.6. Տեղեկություններ տեսչական ստուգման արդյունքների մասին |
տեսչական ստուգում անցկացնելու արդյունքների մասին տեղեկությունների ամբողջություն |
1 | |||||
|
* 1. Տեսչական ստուգման ամսաթիվը (անցկացման ժամանակաշրջանը) |
|||||||
|
*2. Տեսչական ստուգման արդյունքների կարգավիճակը |
տարրն ունի հնարավոր արժեքներից մեկը՝ «1»՝ արտադրությունը համապատասխանում է Եվրասիական տնտեսական միության պատշաճ արտադրական գործունեության կանոններին «2»՝ արտադրությունը չի համապատասխանում Եվրասիական տնտեսական միության պատշաճ արտադրական գործունեության կանոններին1 |
||||||
Աղյուսակ 2
Տեսչական ստուգումների արդյունքների և տեսչական ստուգումներ անցկացնելիս հայտնաբերված կրիտիկական անհամապատասխանությունները վերացնելու արդյունքների մասին տեղեկությունների կազմը
|
Տարրի անվանումը |
Տարրի նկարագրությունը |
Ծանոթագրություն |
Ընդհանուր գործընթացի մասնակիցները, որոնց տրամադրվում են տեղեկությունների նկատմամբ հասանելիության իրավունքներ |
Բազմ. | |||||||||||
|
լիազոր-ված մարմին-ներ |
շահա-գրգիռ մարմին-ներ | ||||||||||||||
|
1. Տեղեկություններ արտադրական հարթակների՝ Եվրասիական տնտեսական միության պատշաճ արտադրական գործունեության կանոնների պահանջներին համապատասխանության մասով տեսչական ստուգումների մասին |
տեղեկություններ արտադրական հարթակի տեսչական ստուգում անցկացնելու նպատակով հայտի մասին |
արտադրական հարթակների՝ Եվրասիական տնտեսական միության պատշաճ արտադրական գործունեության կանոնների պահանջներին համապատասխանության մասով տեսչական ստուգումների մասին տեղեկությունների ամբողջություն |
սահման-վում է ներդրված տարրերի համար |
սահման-վում է ներդրված տարրերի համար |
1 | ||||||||||
|
1.1. Դեղամիջոցն արտադրողը |
դեղամիջոցն արտադրողի մասին տեղեկությունների ամբողջություն |
այո |
այո |
1 | |||||||||||
|
1.1.1. Անվանումը |
դեղամիջոցն արտադրողի ամբողջական անվանումը |
այո |
այո |
1 | |||||||||||
|
1.1.2. Կրճատ անվանումը |
դեղամիջոցն արտադրողի կրճատ անվանումը |
այո |
այո |
0..1 | |||||||||||
|
1.1.3. Կազմակերպաիրավական ձևի ծածկագիրը |
կազմակերպա-իրավական ձևի ծածկագրային նշագիրը, որով գրանցված է դեղամիջոցն արտադրողը՝ Եվրասիական տնտեսական հանձնաժողովի կոլեգիայի 2019 թվականի ապրիլի 2-ի թիվ 54 որոշմամբ հաստատված՝ կազմակերպա-իրավական ձևերի ծածկագրերի և անվանումների ցանկին համապատասխան |
այո |
այո |
0..1 | |||||||||||
|
1.1.4. Կազմակերպաիրավական ձևի անվանումը |
այն կազմակերպա-իրավական ձևի անվանումը, որով գրանցված է դեղամիջոցն արտադրողը |
այո |
այո |
0..1 | |||||||||||
|
1.1.5. Արտադրական հարթակի հասցեն |
արտադրական հարթակի հասցեն |
տարրը նախատեսված է արտադրական հարթակի տեղակայման հասցեի մասին տեղեկությունները, այդ թվում՝ չկառուցվածքավորված տեսքով նշելու համար |
այո |
այո |
0..1 | ||||||||||
|
1.2. Տեսչական ստուգում անցկացնելու համար հիմքերը |
տեղեկություններ տեսչական ստուգումներ անցկացնելու համար հիմքերի մասին |
սահման-վում է ներդրված տարրերի համար |
սահման-վում է ներդրված տարրերի համար |
1 | |||||||||||
|
1.2.1. Հայտի համարը |
լիազորված մարմնի կողմից տրված՝ արտադրական հարթակի տեսչական ստուգում անցկացնելու հայտի համարը |
այո |
ոչ |
0..1 | |||||||||||
|
1.2.2. Հայտի ամսաթիվը |
արտադրական հարթակի տեսչական ստուգման անցկացման համար հայտն ստանալու ամսաթիվը |
այո |
ոչ |
0..1 | |||||||||||
|
1.2.3. Տեսչական ստուգումներ անցկացնելու պլանի գրառման համարը |
տեսչական ստուգումների պլանի գրառման համարը |
այո |
այո |
0..1 | |||||||||||
|
1.2.4 Դեղամիջոցի գրանցման մասին դիմումի համարը |
դեղամիջոցի գրանցման մասին դիմումի նույնականացման եզակի համարը |
6 թվանշանից կազմված տող |
այո |
այո |
0..1 | ||||||||||
|
1.2.5. Տեղեկություններ տեսչական ստուգում անցկացնելու երկրի մասին |
երկրի նշագիրը, լիազորված անձը |
Նշագիրը ISO 3166-2-ին համապատասխան |
այո |
այո |
1 | ||||||||||
|
1.2.6. Համատեղ տեսչական ստուգման հատկանիշը |
նշագիր ցանկից` 1՝ համատեղ տեսչական ստուգում 0՝ տեսչական ստուգումը համատեղ չէ |
այո |
այո |
1 | |||||||||||
|
*.1. Տեսչական ստուգման մասնակցող երկիրը |
երկրի նշագիրը, լիազորված անձը |
նշագիրը ISO 3166-2-ին համապատասխան |
այո |
այո |
1 | ||||||||||
|
1.3. Տեսչական ստուգման տեսակը |
տեսչական ստուգման տեսակի նշագիրը |
տարրն ունի հնարավոր արժեքներից մեկը՝ «01»՝ պլանային. «02»` արտապլանային. |
այո |
այո |
1 | ||||||||||
|
1.4. Տեսչական ստուգման ձևը |
տեսչական ստուգում անցկացնելու ձևի նշագիրը |
տարրն ունի հնարավոր արժեքներից մեկը՝ «01»՝ առկա․ «02»՝ հեռակա |
այո |
ոչ |
0..1 | ||||||||||
|
1.5. Տեսչական ստուգման համարը |
լիազորված մարմնի կողմից տեսչական ստուգմանը տրված համարը |
այո |
ոչ |
0..1 | |||||||||||
|
1.6. Տեսչական ստուգման ամսաթիվը (անցկացման ժամանակաշրջանը) |
տեսչական ստուգման ամսաթիվը (անցկացման ժամանակաշրջանը) |
այո |
այո |
0..1 | |||||||||||
|
1.7. Տեսչական ստուգման արդյունքների կարգավիճակը |
տարրն ունի հնարավոր արժեքներից մեկը՝ «1»՝ անհամապատասխա-նություններ չեն հայտնաբերվել․ «2»՝ հայտնաբերվել են միայն այլ անհամապատասխա-նություններ․ «3»՝ բոլոր կրիտիկական և էական անհամապատասխա-նությունները վերացվել են․ «4»՝ հայտնաբերվել են կրիտիկական և էական անհամապատասխա-նություններ․ «5»՝ բոլոր կրիտիկական և էական անհամապատասխա-նությունները չեն վերացվել |
այո |
այո |
1 | |||||||||||
|
1.8. Տեղեկություններ տեսուչի մասին |
տեղեկություններ տեսուչի մասին |
այո |
ոչ |
1..* | |||||||||||
|
1.8.1. Ա.Ա.Հ. |
տեղեկություններ տեսուչի ազգանվան, անվան և հայրանվան մասին |
տարրն օգտագործվում է տեսուչի ազգանունը, անունը և հայրանունը նշելու համար |
այո |
ոչ |
1 | ||||||||||
|
1.8.2. Երկիրը |
երկիրը, որը ներկայացնում է տեսուչը |
նշագիրը՝ ISO 3166-2-ին համապատասխան |
այո |
ոչ |
1 | ||||||||||
|
1.8.3. Առաջատար տեսուչի հատկանիշը |
նշագիը ցանկից՝ 1՝ առաջատար տեսուչ 0՝ տեսուչն առաջատար չէ |
այո |
ոչ |
1 | |||||||||||
|
1.9. Տեղեկություններ տեսչական ստուգում անցկացնելու մասին հաշվետվությունից |
տեսչական ստուգում անցկացնելու մասին հաշվետվությունում առկա տեղեկություններ |
սահման-վում է ներդրված տարրերի համար |
սահման-վում է ներդրված տարրերի համար |
0..1 | |||||||||||
|
1.9.1. Դեղամիջոցների արտադրության համար լիցենզիայի համարը |
դեղամիջոցների արտադրության համար լիցենզիայի համարը |
այո |
այո |
0..1 | |||||||||||
|
1.9.2. Տեսչական ստուգման ենթարկվող սուբյեկտի գործունեության ծածկագրային նշագիրը |
տեսչական ստուգման ենթարկվող սուբյեկտի գործունեության ծածկագրային նշագիրը |
գործունեության տեսակի նշագիրը «Դեղապատրաստուկներ արտադրող կազմակերպությունների գործունեության՝ տեսչական ստուգման ենթակա տեսակների տեղեկագրքից» |
այո |
այո |
1..* | ||||||||||
|
1.9.3. Տեսչական ստուգում անցկացնելու մասին նախորդ հաշվետվության համարը |
տեսչական ստուգում անցկացնելու մասին նախորդ հաշվետվության համարը |
այո |
այո |
0..1 | |||||||||||
|
1.9.4. Տեսչական ստուգման նպատակը |
տեսչական ստուգման նպատակի նկարագրությունը |
տեսչական ստուգման նպատակների տեքստային ձևով նկարագրությունը՝ մինչև 4000 պայմանանշանից կազմված տողի տեսքով |
այո |
այո |
1 | ||||||||||
|
1.9.5. Առաջարկության նկարագրությունը |
տեսչական ստուգման արդյունքներով տրված առաջարկության նկարագրությունը |
տեսչական ստուգման առաջարկությունների տեքստային ձևով նկարագրությունը՝ մինչև 4000 պայմանանշանից կազմված տողի տեսքով |
այո |
այո |
1..* | ||||||||||
|
1.9.6. Տեսչական ստուգման եզրահանգումների նկարագրությունը |
տեսչական ստուգման եզրահանգումների նկարագրությունը |
տեսչական ստուգման եզրահանգումների տեքստային ձևով նկարագրությունը՝ մինչև 4000 պայմանանշանից կազմված տողի տեսքով |
այո |
այո |
1 | ||||||||||
|
1.9.7. Տեղեկություններ հայտնաբերված անհամապատասխանության մասին |
տեղեկություններ տեսչական ստուգման արդյունքներով հայտնաբերված անհամապատաս-խանության մասին |
տարրը նախատեսված է անհամապատասխա-նությունների մասին տեղեկությունները նշելու համար |
այո |
այո |
0..* | ||||||||||
|
*.1. Անհամապատասխանության նկարագրությունը |
հայտնաբերված կրիտիկական անհամապատաս-խանության նկարագրությունը կամ էական անհամապատաս-խանության բնույթի նշումը |
անհամապատաս-խանության տեքստային ձևով նկարագրությունը՝ մինչև 4000 պայմանանշանից կազմված տողի տեսքով |
այո |
այո |
1 | ||||||||||
|
*.2. Անհամապատասխանության կրիտիկականության աստիճանի գնահատումը |
անհամապատաս-խանության կրիտիկականության աստիճանի ծածկագրային նշագիրը |
տարրն ունի հնարավոր արժեքներից մեկը՝ «1»՝ կրիտիկական․ «2»՝ էական |
այո |
այո |
1 | ||||||||||
|
1.9.8. Տեղեկություններ շտկող և կանխող գործողությունների պլանի մասին |
շտկող և կանխող գործողությունների պլանի մասին տեղեկությունների ամբողջություն, որի հիման վրա ձևավորվել են ներկայացված տեղեկությունները |
տարրը նախատեսված է շտկող և կանխող գործողությունների պլանի մասին տեղեկատվությունն արտացոլելու համար, տեսչության հայեցողությամբ (օրինակ՝ պլանի ներկայացման ամսաթվի), մինչև 1000 պայմանանշանից կազմված տողի տեսքով |
այո |
ոչ |
0..1 | ||||||||||
|
1.9.9. Տեղեկություններ շտկող և կանխող գործողությունների պլանի կատարման մասին հաշվետվության վերաբերյալ |
շտկող և կանխող գործողությունների պլանի կատարման մասին հաշվետվության վերաբերյալ տեղեկությունների ամբողջություն |
այո |
ոչ |
0..1 | |||||||||||
|
1.9.10. Տեղեկություններ տեսչական ստուգում անցկացնելու մասին հաշվետվության վերաբերյալ |
տեսչական ստուգում անցկացնելու մասին հաշվետվության վերաբերյալ տեղեկությունների ամբողջություն, որի հիման վրա ձևավորվել են ներկայացված տեղեկությունները |
այո |
ոչ |
0..* | |||||||||||
Աղյուսակ 3
Եվրասիական տնտեսական միության՝ Պատշաճ արտադրական գործունեության կանոնների պահանջներին արտադրության համապատասխանության սերտիֆիկատի մասին հանրամատչելի տեղեկությունների կազմը
|
Տարրի անվանումը |
Տարրի նկարագրությունը |
Ծանոթագրություն |
Բազմ. | ||||
|
1. Պատշաճ արտադրական գործունեության կանոնների պահանջներին արտադրության համապատասխանության սերտիֆիկատի մասին տեղեկությունները Եվրասիական տնտեսական միության (այսուհետ՝ սերտիֆիկատ) |
տեղեկություններ սերտիֆիկատի մասին |
սերտիֆիկատի մասին տեղեկությունների ամբողջություն |
1..* | ||||
|
1.1. Սերտիֆիկատի համարը |
լիազորված մարմնի կողմից սերտիֆիկատին տրված համարը |
1 | |||||
|
1.2. Սերտիֆիկատի ամսաթիվը |
սերտիֆիկատի տրման ամսաթիվը |
1 | |||||
|
1.3. Սերտիֆիկատի գործողության ժամկետը |
սերտիֆիկատի գործողության ժամկետը |
1 | |||||
|
1.4. Տեղեկություններ սերտիֆիկատի գործողության ոլորտի մասին |
տեղեկություններ գործունեության այն տեսակների և արտադրանքի այն տեսակների մասին, որոնց վրա տարածվում է սերտիֆիկատի գործողությունը |
1 | |||||
|
*. 1. Արտադրանքի տեսակի ծածկագիրը, որի համար տրված է սերտիֆիկատը |
այն արտադրանքի տեսակի նշագիրը, որի համար տրված է սերտիֆիկատը՝ արտադրանքների տեսակների դասակարգչին համապատասխան |
1..* | |||||
|
*.2. Արտադրանքի տեսակի նկարագրությունը, որի համար տրված է սերտիֆիկատը |
արտադրանքի տեսակի տեքստային ձևով նկարագրությունը |
արտադրանքի տեսակի տեքստային ձևով նկարագրությունը՝ մինչև 4000 պայմանանշանից կազմված տողի տեսքով |
0..1 | ||||
|
*.3. Գործունեության տեսակի ծածկագիրը, որի համար տրված է սերտիֆիկատը |
գործունեության տեսակի նշագիրը, որի համար տրված է սերտիֆիկատը՝ գործունեության տեսակների դասակարգչին համապատասխան |
1..* | |||||
|
*.4. Գործունեության տեսակի նկարագրությունը, որի համար տրված է սերտիֆիկատը |
գործունեության տեսակի տեքստային ձևով նկարագրությունը |
գործունեության տեսակի տեքստային ձևով նկարագրությունը՝ մինչև 4000 պայմանանշանից կազմված տողի տեսքով |
0..1 | ||||
___________________________
1 2 արժեքը շնորհվում է, եթե 2-րդ աղյուսակի 1.7 կետում ընտրված է 4 կամ 5 արժեքը։ Բոլոր այլ դեպքերում շնորհվում է 1 արժեքը:
Պաշտոնական հրապարակման օրը՝ 10 հունվարի 2024 թվական: