ՀԱՅԱՍՏԱՆԻ ՀԱՆՐԱՊԵՏՈՒԹՅԱՆ
ԷԿՈՆՈՄԻԿԱՅԻ ՆԱԽԱՐԱՐ
|
02 հունիսի 2021 թ. |
N 353-Ն |
Հ Ր Ա Մ Ա Ն
ՀԱՅԱՍՏԱՆԻ ՀԱՆՐԱՊԵՏՈՒԹՅԱՆ ՏԵԽՆԻԿԱՏՆՏԵՍԱԿԱՆ ԵՎ ՍՈՑԻԱԼԱԿԱՆ ՏԵՂԵԿԱՏՎՈՒԹՅԱՆ «ԿՐԹՈՒԹՅԱՆ ԱԶԳԱՅԻՆ ԴԱՍԱԿԱՐԳԻՉ» ՀԱՍՏԱՏԵԼՈՒ ՄԱՍԻՆ
Ղեկավարվելով «Ստանդարտացման մասին» Հայաստանի Հանրապետության օրենքի 2-րդ հոդվածի 1-ին մասի 9-րդ կետով, 9-րդ հոդվածի 1-ին մասի 4-րդ կետով և 15.1-րդ հոդվածի 3-րդ մասով`
Հրամայում եմ`
1. Հաստատել Հայաստանի Հանրապետության տեխնիկատնտեսական և սոցիալական տեղեկատվության «Կրթության ազգային դասակարգիչը»՝ համաձայն հավելվածի:
| Վ. ՔԵՐՈԲՅԱՆ
պաշտոնակատար |
|
Հավելված ՀՀ էկոնոմիկայի նախարարի 2021 թ. հունիսի 2-ի N 353-Ն հրամանի |
Հայաստանի Հանրապետության տեխնիկատնտեսական եվ սոցիալական տեղեկատվության
Կրթության ԱԶԳԱՅԻՆ դասակարգիչ
ՀԴ-001-2021
ՆԵՐԱԾՈՒԹՅՈՒՆ
Կրթության ազգային դասակարգիչը (այսուհետ՝ ԿԱԴ) մշակվել է Կրթության միջազգային ստանդարտ դասակարգչի (այսուհետ՝ ԿՄՍԴ-2011) հիման վրա՝ վիճակագրական տեղեկատվության հավաքման, մշակման, ամփոփման ու տարածման գործընթացներում կրթության ոլորտի ազգային առանձնահատկություններն արտահայտելու նպատակով:
ԿԱԴ-ը ենթակա է կիրառման կրթության ոլորտի վիճակագրական տեղեկատվության հավաքման, մշակման ու տարածման գործընթացներ իրականացնող մարմինների և այլ սուբյեկտների կողմից:
ԿԱԴ-ը, որպես հայեցակարգային փաստաթուղթ, կոչված է վիճակագրական տվյալները ազգային և միջազգային մակարդակում դասակարգելու և համադրելու համար: Այն գործիք է կրթության ոլորտում վիճակագրական տվյալների հավաքման և ներկայացման համար:
ԿԱԴ-ում կրթական մակարդակները, ի թիվս պարտադիր կրթության մակարդակների, ներառում են այնպիսի կատեգորիաներ, ինչպիսիք են նախադպրոցական կրթության համակարգի զարգացումն ու մասնագիտական կրթության համակարգի վերակազմավորումը: Այստեղ կիրառելի են նաև կրթական որակավորումների՝ որպես վիճակագրական միավորի ներդրումը:
ԿԱԴ-ը ներառում է կրթություն ստանալու հնարավոր ուղիները (տե՛ս Գլուխ 7, գծապատկեր 2), կրթական համակարգի քարտեզը (տե՛ս Գլուխ 7, աղյուսակ 19) կրթական ծրագրերի և ստացված կրթության ծածկագրման համար կիրառվող եռանիշ ծածկագրման համակարգերը (տե՛ս Գլուխ 8), ընդլայնված բառարանը (տե՛ս Գլուխ 9) և այլն:
ԲՈՎԱՆԴԱԿՈՒԹՅՈՒՆ
|
ԲԱԺԻՆ 1. ԸՆԴՀԱՆՈՒՐ ԴՐՈՒՅԹՆԵՐ |
|
ԳԼՈՒԽ 1. ԴԱՍԱԿԱՐԳՄԱՆ ՄԻԱՎՈՐԸ |
|
ԳԼՈՒԽ 2. ԿԱԴ-Ի ՄԻ ՔԱՆԻ ՄԱԿԱՐԴԱԿՆԵՐ ԸՆԴԳՐԿՈՂ, ՄԻԵՎՆՈՒՅՆ ՄԱԿԱՐԴԱԿԻ ՇՐՋԱՆԱԿՈՒՄ ՀԱՋՈՐԴԱԿԱՆ ԵՎ ՄՈԴՈՒԼԱՅԻՆ ԾՐԱԳՐԵՐ |
|
ԳԼՈՒԽ 3. ԿԱԴ-Ի ԸՆԴԳՐԿՎԱԾՈՒԹՅՈՒՆԸ |
|
ԳԼՈՒԽ 4. ԴԱՍԱԿԱՐԳՄԱՆ ԸՆԴՀԱՆՈՒՐ ՓՈՓՈԽԱԿԱՆՆԵՐ |
|
ԳԼՈՒԽ 5. ՏՎՅԱԼՆԵՐԻ ՏԵՍԱԿՆԵՐԸ |
|
ԳԼՈՒԽ 6. ԾԱԾԿԱԳՐՄԱՆ ԿԱՌՈՒՑՎԱԾՔԸ |
|
ԲԱԺԻՆ 2. ԿԱԴ-Ի ՄԱԿԱՐԴԱԿՆԵՐԸ |
|
ԳԼՈՒԽ 7. ԿԱԴ-Ի ՄԱԿԱՐԴԱԿՆԵՐԻ ԸՆԴՀԱՆՈՒՐ ՆԿԱՐԱԳԻՐՆ ՈՒ ՈՉ ՖՈՐՄԱԼ ԿՐԹՈՒԹՅՈՒՆԸ |
|
- ԿԱԴ-Ի 0 ՄԱԿԱՐԴԱԿ. ՆԱԽԱԴՊՐՈՑԱԿԱՆ ԿՐԹՈՒԹՅՈՒՆ |
|
- ԿԱԴ-Ի 1-ԻՆ ՄԱԿԱՐԴԱԿ. ՏԱՐՐԱԿԱՆ ԿՐԹՈՒԹՅՈՒՆ |
|
- ԿԱԴ-Ի 2-ՐԴ ՄԱԿԱՐԴԱԿ. ՄԻՋՆԱԿԱՐԳ ԿՐԹՈՒԹՅԱՆ 1-ԻՆ ՄԱԿԱՐԴԱԿ (ՀԻՄՆԱԿԱՆ ԿՐԹՈՒԹՅՈՒՆ) |
|
- ԿԱԴ-Ի 3-ՐԴ ՄԱԿԱՐԴԱԿ. ՄԻՋՆԱԿԱՐԳ ԿՐԹՈՒԹՅԱՆ 2-ՐԴ ՄԱԿԱՐԴԱԿ (ՄԻՋՆԱԿԱՐԳ ԸՆԴՀԱՆՈՒՐ ԿՐԹՈՒԹՅՈՒՆ) |
|
- ԿԱԴ-Ի 4-ՐԴ ՄԱԿԱՐԴԱԿ. ՀԵՏՄԻՋՆԱԿԱՐԳ, ՈՉ ԵՐՐՈՐԴԱՅԻՆ ԿՐԹՈՒԹՅՈՒՆ |
|
- ՄԱՍՆԱԳԻՏԱԿԱՆ ԿՐԹՈՒԹՅԱՆ ՆԿԱՐԱԳԻՐԸ |
|
- ԿԱԴ-Ի 5-ՐԴ ՄԱԿԱՐԴԱԿ. ԿԱՐՃԱԺԱՄԿԵՏ ՄԱՍՆԱԳԻՏԱԿԱՆ ԿՐԹՈՒԹՅՈՒՆ |
|
- ԿԱԴ-Ի 6-ՐԴ ՄԱԿԱՐԴԱԿ. ԲԱԿԱԼԱՎՐԻԱՏ ԿԱՄ ԴՐԱՆ ՀԱՄԱՐԺԵՔ |
|
- ԿԱԴ-Ի 7-ՐԴ ՄԱԿԱՐԴԱԿ. ՄԱԳԻՍՏՐԱՏՈՒՐԱ ԿԱՄ ԴՐԱՆ ՀԱՄԱՐԺԵՔ |
|
- ԿԱԴ-Ի 8-ՐԴ ՄԱԿԱՐԴԱԿ. ԱՍՊԻՐԱՆՏՈՒՐԱ/ԴՈԿՏՈՐԱՆՏՈՒՐԱ ԿԱՄ ԴՐԱՆ ՀԱՄԱՐԺԵՔ |
ԲԱԺԻՆ 1
Ընդհանուր դրույթներ
Գլուխ 1
Դասակարգման միավորը
1. Կրթության ազգային դասակարգչի ելակետային միավորը Հայաստանի Հանրապետությունում սահմանված կրթական ծրագրերն են և դրանց համապատասխան կրթական որակավորումները:
2. ԿԱԴ-ում կրթական ծրագիրը սահմանվում է որպես կրթական համապարփակ փաթեթ կամ կրթական գործունեության տեսակների հաջորդականություն կամ հաղորդակցություն, որը նախագծվել և կազմակերպվել է որոշակի ժամանակահատվածում նախանշված կրթական նպատակներին հասնելու կամ որոշակի կրթական խնդիրներն իրագործելու համար: Նպատակն է գիտելիքների, հմտությունների, կոմպետենցիաների կատարելագործումը՝ անձնական, քաղաքացիական, հասարակական և/կամ զբաղվածությանն առնչվող համատեքստում: Ուսուցման նպատակները, որպես կանոն, կապված են ավելի բարձր մակարդակի ուսուցման նախապատրաստման, մասնագիտության տիրապետման հետ, կարող են ուղղված լինել նաև անհատի զարգացման կամ զվարճանքի, ժամանցի կազմակերպմանը: Կրթական ծրագրի ընդհանուր բնութագրիչը կրթական վերջնարդյունքների ձեռքբերումն է, որը հավաստագրվում է օրենսդրությամբ սահմանված համապատասխան փաստաթղթով:
3. Դասակարգչում կիրառված հիմնական հասկացություններն ունեն հետևյալ իմաստները.
1) Կրթական գործունեություն. նպատակաուղղված գործունեություն, որը ենթադրում է ուսուցմանն ուղղված հաղորդակցության որոշակի ձև:
2) Հաղորդակցություն. երկու կամ ավելի անձանց կամ ոչ անձնավորված միջնորդի և անձանց միջև փոխհարաբերություն, որոնք ներառված են տեղեկատվության (հաղորդագրությունների, գաղափարների, գիտելիքների, սկզբունքների և այլնի) փոխանցման գործընթացում: Հաղորդակցությունը կարող է լինել բանավոր, գրավոր, ուղիղ (դեմ առ դեմ) կամ անուղղակի (հեռահար) և կարող է իրականացվել շփման տարբեր միջոցներով և ձևերով:
3) Ուսուցում. գործընթաց, որն ուղղակիորեն կամ անուղղակիորեն նպատակաուղղված է անձի ուսումնառության կազմակերպմանը, իրականացմանը կամ դրա օժանդակմանը:
4) Կազմակերպված. բացահայտ կամ ոչ բացահայտ նպատակներին հասնելու համար կառուցվածքայնորեն կամ որոշակի հաջորդականությամբ պլանավորված գործունեություն: Ենթադրվում է հաստատության կամ ծառայություն մատուցողի (անձ, անձանց խումբ կամ կազմակերպություն) առկայությունը, որն ապահովում է կրթական միջավայրն ու ուսուցման մեթոդները, որոնց շրջանակում իրականացվում է ուսուցումը: Որպես կանոն, ուսուցումը ենթադրում է դասավանդողի առկայություն, որը հաղորդակցությունը, գիտելիքները, առկա հմտություններն ուղղորդում է դեպի կրթական գործընթաց: Կրթական մեթոդը կարող է լինել միջնորդավորված, օրինակ ռադիոյի, հեռուստատեսության, համակարգչային սարքավորումների, ֆիլմերի, ձայնագրությունների, համացանցի և այլ տեղեկատվական տեխնոլոգիաների միջոցով:
5) Կայուն. կրթական գործընթացը բնութագրվում է տևողությամբ և անընդհատությամբ:
4. ԿԱԴ-ում կրթական ծրագրի սահմանումը հաշվի է առնում տարբեր երկրներում հասանելի կրթական հնարավորությունները՝ միջազգային մակարդակում ծրագրերի համադրելիությունն ապահովելու նպատակով:
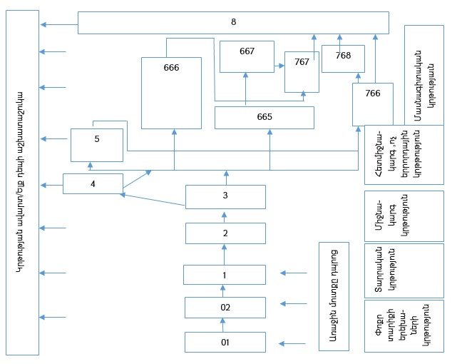
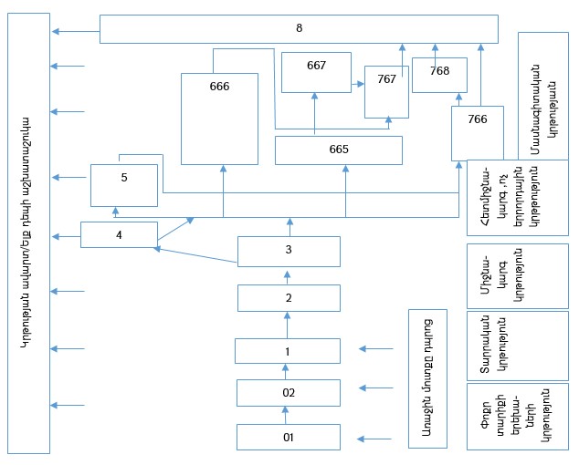
5. Կրթական ծրագրերի շրջանակներում կրթական գործողությունները կարող են դասակարգվել որպես «դասընթացներ», «մոդուլներ», «բաժիններ» և/կամ «առարկաներ»: ԿԱԴ-ում «դասընթաց» հասկացությունը համարժեք է «միավոր», «մոդուլ» և/կամ «առարկա» հասկացություններին: Կրթական ծրագրերը կարող են ներառել այնպիսի բաղադրիչներ, որոնք սովորաբար չեն բնութագրվում որպես դասընթացներ, օրինակ խաղային գործողություններ, փորձնակություն, գիտահետազոտական նախագծեր, թեզի կամ ատենախոսության պատրաստում:
6. Կրթական ծրագրերի դասակարգումը սահմանում է կրթական համակարգի վիճակագրական հաշվետվողականությունը, օրինակ՝ ընդգրկվածություն, ընդունելություն, դասավանդողներ և այլ մարդկային ու ֆինանսական ռեսուրսներ: Վիճակագրությունն ըստ կրթական ծրագրերի թույլ է տալիս ստանալ տեղեկություն մուտքային տվյալների (ընդունվածներ), կրթական գործընթացի (մասնակիցներ) և ելքային տվյալների (որակավորումներ) փոխկապվածությունների վերաբերյալ:
7. Որակավորումը կրթական ծրագրի կամ կրթական ծրագրի փուլի բարեհաջող ավարտի պաշտոնական հավաստումն է՝ որպես կանոն փաստաթղթի տեսքով: Ծրագրի բարեհաջող ավարտ է համարվում սովորողների՝ ուսուցման որոշակի նպատակին հասնելը: Անհատական դասընթացի բարեհաջող ավարտից հետո ստացված անհատական կրեդիտները (օրինակ՝ մոդուլների կամ առարկաների) ԿԱԴ-ի շրջանակում որակավորումներ չեն համարվում: Այն դեպքերում, երբ կրեդիտները և/կամ առարկաները իրենց տևողությամբ և/կամ ուսումնական պլանի ընդգրկունությամբ համարժեք կլինեն կրթական ծրագրին, կհամարվեն որակավորում:
Որակավորումը ձեռք է բերվում.
1) հաջողությամբ ավարտելով կրթական ծրագիրն ամբողջությամբ,
2) հաջողությամբ ավարտելով կրթական ծրագրի փուլը (կրթության միջանկյալ որակավորում),
3) ձեռք բերված գիտելիքները, կոմպետենցիաները, հմտությունները հաստատելով՝ անկախ կրթական ծրագրին մասնակցելուց:
8. Ճանաչված որակավորումները համապատասխանում են կրթական ծրագրին՝ որպես դասակարգման միավոր: Մյուս տերմինները, ինչպիսիք են՝ «վկայականը», «ատեստատը», «աստիճանը» կամ «դիպլոմը», որակավորման տեսակներ են, և ԿԱԴ-ի համատեքստում համարժեք են իրար: Կրթության պետական մարմինների կողմից պաշտոնապես ընդունված որակավորումների դասակարգումը հիմք է հանդիսանում կրթական ձեռքբերումների վիճակագրական տվյալների համար:
9. ԿԱԴ-ում նախ տրվում է կրթական ծրագրերի դասակարգումը, ապա՝ որակավորումների դասակարգումը: Ազգային կրթական ծրագրերի դասակարգումն ըստ ԿԱԴ-ի հանդիսանում է հիմնական կապակցող գործիք՝ կրթական ծրագրերի և որակավորումների միջև: Այնուամենայնիվ, որոշ դեպքերում մի քանի կրթական ծրագրեր կարող են հանգեցնել միևնույն որակավորման, իսկ որոշներում՝ մեկ ծրագիրը մի քանի որակավորումների ստացման:
10. Վերջին տասնամյակում նախընթաց կրթության արդյունքների ճանաչումը ոչ ֆորմալ կրթության միջոցով, ինչպես նաև ինֆորմալ ուսուցումը շատ երկրներում մեծ տարածում են գտել: ԿԱԴ-ում առավել ճշգրիտ ներկայացված է ֆորմալ կրթական ծրագրի շրջանակներում ձեռքբերված որակավորումների դասակարգումը:
11. ԿԱԴ-ը նախատեսված չէ ուղղակիորեն գնահատելու անհատների կոմպետենցիաները՝ կրթական ծրագրերի կամ որակավորման և իրական կրթական նվաճումների միջև անմիջական կապի բացակայության պատճառով: Կրթական ծրագրերը, որոնցով ուսուցանվել է անհատը և հաջողությամբ ավարտել, լավագույն դեպքում մոտավորապես են համապատասխանում ծրագրի ավարտին ստացված գիտելիքներին, ձեռք բերված հմտություններին ու կարողություններին:
Գլուխ 2
ԿԱԴ-ի մի քանի մակարդակներ ընդգրկող, միեվնույն մակարդակի շրջանակում հաջորդական ԵՎ մոդուլային ծրագրեր
12. Ազգային կրթական ծրագրերն ըստ ԿԱԴ-ի մակարդակների դասակարգելիս հաճախ առաջանում է անհամապատասխանություն ԿԱԴ-ի մակարդակների միջև անցումների ու կրթական ծրագրերից դեպի աշխատաշուկա անցումների միջև: Կարելի է առանձնացնել նմանատիպ բնութագրական երեք դեպք.
1) ծրագրեր, որոնք ներառում են ԿԱԴ-ի երկու և ավելի մակարդակներ,
2) ԿԱԴ-ի մեկ մակարդակի շրջանակում երկու և ավելի հաջորդական ծրագրեր,
3) ծրագրեր, որոնք իրականացվում են որպես մոդուլներ կամ դասընթացներ` առանց հստակ սահմանված հաջորդականության:
13. Կրթական ծրագիրը, որի տևողությունը գերազանցում է ԿԱԴ-ի տվյալ մակարդակի համար նախատեսված չափանիշները (տե՛ս 56-րդ և 57-րդ կետերը), համարվում է մեկ մակարդակի շրջանակը գերազանցող: Հետևաբար անհրաժեշտ է սահմանել մի մակարդակից մյուսին անցման կետը (կամ կետերը)՝ ծրագրի դասընթացի շրջանակներում չափանիշներին համապատասխան: Օրինակ, եթե հիմնական կրթության հիմքով միջին մասնագիտական ծրագրի տևողությունը 6 տարի է, ապա առաջին երեք կուրսերը դասվում են ԿԱԴ 3-րդ մակարդակում, իսկ վերջին կուրսերը՝ ԿԱԴ-ի 4-ում:
14. ԿԱԴ-ի մակարդակի սահմաններից դուրս ծրագրերի դասակարգման դեպքում ուսումնառության տարիները ԿԱԴ-ի համապատասխան մակարդակին վերագրելու համար անհրաժեշտ է կիրառել ծրագրի շրջանակի այնպիսի անցումային կետերը, ինչպիսիք են փուլերը կամ միջանկյալ որակավորումները: Եթե այդպիսի անցումային կետերը բացակայում են, ապա ԿԱԴ-ի մակարդակների միջև սահմանագիծը որոշելու համար անհրաժեշտ է առաջնորդվել ԿԱԴ-ի մակարդակի միասնական հաջորդականությամբ (տե՛ս 57-րդ կետը): ԿԱԴ-ի մակարդակների վերաբերյալ առավել մանրամասն տեղեկատվությունը տե՛ս գլուխ 7-ում:
15. ԿԱԴ-ի մեկ մակարդակի սահմաններից դուրս գտնվող առավել ցածր մակարդակի ծրագրեր ավարտելը, որպես կանոն, չի ենթադրում որակավորման ստացում: Նման դեպքերում մակարդակի ավարտը սահմանելու համար կարող են կիրառվել այլ չափանիշներ. օրինակ, ԿԱԴ-ի առավել ցածր մակարդակի համար՝ «ամբողջությամբ հաճախել է տվյալ մակարդակի ավարտական դասարանը» չափանիշը, իսկ ԿԱԴ-ի ավելի բարձր մակարդակի համար՝ «այլ դասարանների ուսուցման հասանելիությունը»:
16. Կրթության վերաբերյալ հաշվետվություններում առկա են լինում կրթական ծրագրերին վերաբերող հատուկ դրույթներ, որոնք ընդգրկում են ԿԱԴ-ի տարբեր մակարդակներ։ ԿԱԴ-ի մակարդակների սահմանները տարբերակելու համար սովորողների թվաքանակը որոշող ցուցանիշներն անհրաժեշտ է բաշխել ըստ ԿԱԴ-ի մակարդակների՝ կիրառելով վիճակագրական ցուցանիշներն ըստ դասարանների կամ տարիների: Ֆինանսական և մարդկային ռեսուրսները նույնպես պետք է գնահատվեն ըստ մակարդակի (կամ մակարդակների խմբերի, օրինակ՝ մասնագիտական կրթություն): Ըստ ԿԱԴ-ի մակարդակների՝ ընդունվածների կամ շրջանավարտների վերաբերյալ ցուցանիշները ներկայացնելիս յուրաքանչյուր մակարդակ ներառող ծրագիրը դիտարկվում է առանձին:
17. ԿԱԴ-ի մակարդակների տևողության չափանիշների համապատասխանեցման համար (տե՛ս 56-րդ և 57-րդ կետերը), հնարավոր է, որ անհրաժեշտություն առաջանա միմյանց հաջորդող երկու և ավելի ծրագրերը դասակարգել ԿԱԴ-ի միևնույն մակարդակի շրջանակում, եթե դրանց ընդհանուր տևողությունը համապատասխանում է դրա նվազագույն չափորոշչին: Նման դեպքերում, ԿԱԴ-ի մակարդակների վերաբերյալ հաշվետվությունում կրթական ծրագրի անցումը առաջինից երկրորդին կամ հաջորդին չի արտացոլվում կրթական համակարգում, եթե ներկայացվում են տվյալներ ԿԱԴ-ի որոշակի մակարդակի շրջանավարտների վերաբերյալ, սակայն այն կարող է արտացոլվել կրթության ընդունված միջանկյալ որակավորման վերաբերյալ ցանկացած հաշվետվությունում. ԿԱԴ-ի 2-րդ և 3-րդ մակարդակների «ոչ լրիվ ավարտը» կամ ԿԱԴ-ի այլ մակարդակների շրջանակներում՝ «մակարդակը չավարտելը» (տե'ս 46-րդ կետը):
18. Երկու կամ ավելի հաջորդական ծրագրեր, որոնք ներկայացված են ԿԱԴ-ի մեկ մակարդակում, հատուկ ուշադրություն են պահանջում վիճակագրական հաշվետվության կազմման ժամանակ: Անհրաժեշտ է մեկ մակարդակում միավորել բոլոր ծրագրերի սովորողների վերաբերյալ տվյալները: Ընդունվածների տվյալներում պետք է ներառել միայն նրանց, ովքեր գրանցված են ԿԱԴ-ի մակարդակի առաջին ծրագրում, իսկ շրջանավարտների վերաբերյալ տվյալներում՝ նրանց, ովքեր ավարտել են մի մակարդակի վերջին ծրագիրը: Ինչ վերաբերում է ստացած կրթության մակարդակին, ապա վերջին ծրագրի՝ իր հաջորդականությամբ բարեհաջող ավարտը միայն դիտվում է որպես մակարդակի ավարտ: Ծրագրի բարեհաջող ավարտի ճանաչումը ԿԱԴ-ի մակարդակի ավելի վաղ փուլում դիտարկվում է որպես «մակարդակի ոչ լրիվ ավարտ» կամ «մակարդակը չավարտած» ենթակատեգորիաներում (տե՛ս 46-րդ կետը):
19. Մոդուլային ծրագրերը սովորողներին հնարավորություն են տալիս ճկունությամբ կազմելու իրենց կրթության բովանդակությունը՝ տարբեր դասընթացների կամ մոդուլների զուգորդմամբ: Մոդուլների համադրությունը համարվում է կրթական ծրագիր, եթե այն համապատասխանում է ԿԱԴ-ում ներկայացված կրթական ծրագրի սահմանմանը (տե՛ս 2-րդ կետը):
20. Կրթական ծրագիրը կազմող մոդուլների մասնակիցները համարվում են ծրագրում ընդգրկված սովորողներ, եթե նույնիսկ նրանք ընտրում են միայն այնպիսի մոդուլներ, որոնք իրենց տևողությամբ ավելի կարճ են, քան տվյալ ԿԱԴ մակարդակի տևողությունը: Մոդուլային ծրագիրը համարվում է հաջողությամբ ավարտված, եթե հաջողությամբ ավարտվել են կրթական ծրագրի մոդուլների պահանջվող քանակն ու տեսակները:
Գլուխ 3
ԿԱԴ-ի ընդգրկվածությունը
21. ԿԱԴ-ն ընդգրկում է ֆորմալ և ոչ ֆորմալ կրթական ծրագրերը, որոնք հասանելի են անհատին ողջ կյանքի ընթացքում: Որակավորումները, որոնք ճանաչվում են կրթության համապատասխան ազգային մարմինների կողմից, անկախ այն հանգամանքից, թե ինչպես են դրանք ձեռքբերվում (օրինակ՝ ֆորմալ կրթական ծրագրի բարեհաջող ավարտով կամ ոչ ֆորմալ կրթական ծրագրի շրջանակներում), կիրառվում են ստացած կրթության մակարդակը գնահատելու համար: ԿԱԴ-ն չի ընդգրկում ինֆորմալ, պատահական կամ ոչ համակարգային ուսուցումը, ինչպես նաև դրանց որակավորումները, որոնք չեն ճանաչվում: Ֆորմալ և ոչ ֆորմալ կրթությունը ընդգրկում է այնպիսի կրթական ծրագրեր, ինչպիսիք են նախընթաց կրթությունը, կանոնավոր կրթությունը, «երկրորդ հնարավորության ծրագրերը», գրագիտության ծրագրերը, մեծահասակների համար կրթությունը, շարունակական կրթությունը, հեռավար և հեռակա կրթությունը, աշկերտությունը, վերապատրաստումը կամ կրթության առանձնահատուկ պայմանների կարիք ունեցող անձանց կրթությունը:
22. Ֆորմալ կրթությունը պետական կամ պետության կողմից ճանաչված մասնավոր կրթական կազմակերպությունների կողմից իրականացվող ինստիտուցիոնալացված, նպատակաուղղված և պլանավորված կրթությունն է, ինչն ամբողջությամբ կազմում է երկրի ֆորմալ կրթական համակարգը: Այսինքն, երկրի ֆորմալ կրթական ծրագրերը համապատասխանում են ազգային կրթական ծրագրերին և ճանաչվում են ոլորտի կառավարման լիազոր մարմնի կողմից: Ֆորմալ կրթությունը հիմնականում բաղկացած է նախընթաց կրթությունից (տե՛ս 23-րդ կետը): Մասնագիտական կրթությունը, կրթության առանձնահատուկ պայմանների կարիք ունեցող անձանց կրթությունը և մեծահասակների համար կրթությունը հաճախ դիտարկվում է որպես ֆորմալ կրթական համակարգի մաս: Ֆորմալ կրթության որակավորումներն ըստ սահմանման ևս դիտարկվում են ԿԱԴ-ում: Ինստիտուցիոնալացված համարվում է այն կրթությունը, որի դեպքում կազմակերպությունը ներկայացնում է կրթության համար համընդհանուր պայմաններ, այնպիսիք, ինչպիսիք են ուսուցման համար ձևավորված աշակերտ-ուսուցիչ փոխհարաբերությունները:
23. Ֆորմալ կրթությունը, որպես կանոն, կազմակերպվում է ուսումնական հաստատություններում առկա ուսուցման միջոցով, որն ապահովում է շարունակական անցումը մի կրթական ծրագրից մյուսին: Այն համարվում է աշխատաշուկա առաջին մուտքին նախորդած նախընթաց կրթություն:
24. Ֆորմալ կրթությունը ներառում է նաև բոլոր տարիքային խմբերի՝ նախընթաց կրթության բովանդակությանը և որակավորումներին համապատասխանող կրթական ծրագրերը: Առանց աշխատանքից կտրվելու ուսուցման ծրագրերը նույնպես դիտարկվում են որպես ֆորմալ կրթություն, եթե դրանց արդյունքում ստացված որակավորումները ճանաչվում են կրթության պետական կառավարման լիազոր (կամ դրան համապատասխանող) մարմնի կողմից: Այսպիսի ծրագրերի շրջանակներում ուսուցումը հաճախ իրականացվում է կրթական հաստատությունների և գործատուների միջև համագործակցությամբ (օրինակ՝ փորձնակությունը):
25. Ֆորմալ կրթության նման, սակայն ինֆորմալ կրթությունից (պատահական կամ ոչ համակարգային ուսուցումից) տարբերվող, ոչ ֆորմալ կրթությունը ինստիտուցիոնալացված, նպատակաուղղված և պլանավորված կրթության իրականացումն է կրթական ծառայություններ մատուցող անհատի կամ կազմակերպության կողմից: Ոչ ֆորմալ կրթության հիմնական բնութագրիչն այն է, որ այն հանդիսանում է անհատի ողջ կյանքի ընթացքում ստացած ֆորմալ ուսուցմանը լրացնող և/կամ այլընտրանք: Այսպիսի ծրագրերի շրջանակում ուսուցումը հաճախ իրականացվում է կրթության մատչելիության համընդհանուր իրավունքի ապահովման համար: Ոչ ֆորմալ կրթությունը հասանելի է բոլոր տարիքի անձանց, սակայն շարունակականության առումով այն պարտադիր բնույթ չի կրում, այլ իր տևողությամբ կարող է լինել կարճատև և/կամ ցածր ինտենսիվությամբ և որպես կանոն կազմակերպվում է կարճատև դասընթացների, սեմինարների, աշխատաժողովների, վարպետության դասերի միջոցով: Ոչ ֆորմալ կրթությունը սովորաբար ուղեկցվում է այնպիսի «որակավորման» ստացմամբ, որը կրթության պետական կառավարման լիազոր մարմնի կողմից չի ճանաչվում ֆորմալ կամ դրան համարժեք կրթության որակավորումներին համապատասխանող: Սակայն պաշտոնապես ճանաչված որակավորումներ կարող են ձեռք բերվել նաև ոչ ֆորմալ կրթական հատուկ ծրագրերին բացառիկ մասնակցության արդյունքում: Այդպիսի դեպքեր կարող են տեղի ունենալ, երբ ոչ ֆորմալ ծրագրի շրջանակներում ձեռք բերված կարողությունները լրացվում են այլ ծրագրերի արդյունքում ձեռք բերված կոմպետենցիաների համատեքստում:
26. Ոչ ֆորմալ կրթությունը, ազգային առանձնահատկություններից ելնելով, կարող է ընդգրկել մեծահասակների և երիտասարդների գրագիտության աստիճանի բարձրացման, արտադպրոցական տարիքի երեխաների կրթության, ինչպես նաև կենսական և աշխատանքային հմտությունների, սոցիալական կամ մշակութային զարգացման վերաբերյալ ծրագրեր: Այն կարող է ներառել աշխատավայրում՝ առկա որակավորումների բարելավման, նորարարություններին հարմարվելու կամ հմտությունների կատարելագործման ուղղությամբ վերապատրաստումը, գործազուրկների կամ տնտեսապես ոչ ակտիվ բնակչության համար դասընթացները, իսկ որոշ դեպքերում՝ նաև ֆորմալ կրթությանը անցնելու համար վերապատրաստման այլընտրանքային կրթությունը: Ոչ ֆորմալ կրթությունը կարող է ներառել նաև աշխատանքային գործունեության հետ կապված կամ դրանից անկախ ինքնազարգացմանը նպաստող ուսուցումը:
27. Ոչ ֆորմալ կրթական ծրագրի բարեհաջող ավարտը և/կամ դրա արդյունքում ստացված կրթական որակավորումը, որը չի հաստատվել ֆորմալ կրթության համակարգում և չի ճանաչվել կրթության պետական կառավարման լիազոր (կամ դրան համապատասխանող) մարմնի կողմից, սովորաբար բարձր կրթական մակարդակի հասանելիության հնարավորություն չի տալիս:
28. Վիճակագրական նպատակներից ելնելով ԿԱԴ-ը հստակ տարբերակում է ֆորմալ և ոչ ֆորմալ կրթությունը: ԿԱԴ-ն ոչ ֆորմալ կրթական ծրագրերի դասակարգման նպատակով առաջարկում է կիրառել կրթական ծրագրերի և/կամ դրանց արդյունքում ստացված որակավորումների բովանդակության համարժեքության չափանիշները: Ոչ ֆորմալ կրթության ծրագրերի դասակարգման վերաբերյալ տեղեկատվությունն ավելի մանրամասն ներկայացված է Գլուխ 7-ում: Ներկայում, կրթության ոլորտի տվյալների հավաքման գործընթացը (դասակարգումներ, հարցումներ, համատարած հաշվառումներ, մարդահամարներ և այլն) միջազգային մակարդակում հիմնականում իրականացվում է ֆորմալ կրթության ուղղությամբ:
29. Ինֆորմալ ուսուցումը չի դիտարկում ԿԱԴ-ի շրջանակներում, չնայած այն հանգամանքին, որ դրա արդյունքում ձեռք բերված որակավորումները հաշվի են առնվում ստացած կրթական մակարդակի որոշման ժամանակ: Ինֆորմալ ուսուցումը սահմանվում է որպես ուսուցման ձև, որը նպատակաուղղված կամ մանրակրկիտ պլանավորված է, բայց ոչ ինստիտուցիոնալացված: Համապատասխանաբար, այն առավել քիչ կազմակերպված ու կառուցվածքային է, քան ֆորմալ կամ ոչ ֆորմալ կրթությունները: Ինֆորմալ ուսուցումը կարող է ներառել ուսուցումն ընտանիքում, աշխատավայրում, բնակության վայրում և առօրյա կյանքում, իսկ դրա ուղղվածությունը որոշվում է ինքնուրույնաբար, ընտանիքի կամ հասարակության կողմից: Ինչպես ֆորմալ և ոչ ֆորմալ կրթությունները, այնպես էլ ինֆորմալ կրթությունը ևս պետք է տարբերակել պատահական կամ ոչ համակարգված ուսուցումից:
30. ԿԱԴ-ն չի դիտարկում նաև պատահական կամ ոչ համակարգված ուսուցումը, ինչպես նաև ուսուցման այն ձևերը, որոնք կազմակերպված չեն և ենթադրում են ուսուցման համար չնախատեսված հաղորդակցություն: Պատահական կամ ոչ համակարգված ուսուցումը կարող է դառնալ նպատակաուղղված կրթական կամ ուսումնական գործունեության համար չնախատեսված ամենօրյա գործունեության, իրադարձությունների կամ հաղորդակցության երկրորդական արդյունք: Այսպիսի ուսուցման օրինակներ կարող են լինել հաղորդակցումը հանդիպման ժամանակ, ռադիո և հեռուստատեսային հաղորդումները, որոնք չեն հանդիսանում կրթական ծրագրեր:
գլուխ 4
Դասակարգման ընդհանուր փոփոխականներ
31. ԿԱԴ-ի հիմնական դասակարգչային փոփոխականները կրթության մակարդակներն ու ոլորտներն են: ԿԱԴ-ի շրջանակներում կրթական ծրագրերի ու որակավորումների դասակարգման լրացուցիչ չափանիշներն են.
1) ծրագրի ուղղվածությունը,
2) ԿԱԴ-ի մակարդակի ավարտելը,
3) ԿԱԴ-ի առավել բարձր մակարդակին հասանելիությունը,
4) դիրքը որակավորումների ազգային շրջանակում:
Լրացուցիչ ոչ բոլոր չափանիշներն են կիրառելի ԿԱԴ-ի բոլոր մակարդակների համար: Ավելին, ԿԱԴ-ի 0 մակարդակը տարանջատվում է կրթական ծրագրի տեսակին և տարիքային նպատակային խմբերին համապատասխան: Լրացուցիչ չափանիշի կատեգորիաներն ու ենթակատեգորիաները հնարավորություն են տալիս իրականացնելու տվյալների առավել մանրամասն հավաքումը և ապահովելու միջազգային մակարդակում դրանց համադրելիությունը:
32. Կրթական ծրագրերի և որակավորումների այլ նկարագրական բնութագրիչներն ու հատկանիշները ԿԱԴ-ում, նկարագրվածին զուգահեռ, կարող են ներառել նաև կրթական ծառայություններ մատուցող անձին կամ կազմակերպությանը, ուսուցման իրականացման միջավայրը, գտնվելու վայրը, ինստիտուցիոնալ բաղադրիչը, ուսուցման ձևը, մասնակիցների տեսակը կամ մասնակցության ձևը: Չնայած այս բնութագրիչները ներառված չեն ԿԱԴ-ում որպես լրացուցիչ չափանիշներ, սակայն դրանք կարևոր դեր են կատարում կրթական ծրագրերի տարբերությունները վեր հանելու և տվյալների հավաքման շրջանակի որոշման համար:
33. Կրթության «մակարդակներ» հասկացությունը ներկայացված է որպես կրթական ծրագրի ապահովման նպատակով ուսուցման աստիճանները, ինչպես նաև գիտելիքները, հմտություններն ու կարողությունները խմբավորող կանոնակարգված կատեգորիաների համախումբ: ԿԱԴ-ի մակարդակն արտացոլում է հիմնականից (բազային) մինչև բարդ կրթական ծրագրերի բովանդակության բարդության և մասնագիտացվածության աստիճանը:
34. Կրթության մակարդակը կրթական ծրագրերի դասակարգման հիմքում ընկած կանոնակարգված կատեգորիաների հայեցակարգ է: Կրթության համատեքստում առկա բարդությունները հաշվի առնելով, այս կատեգորիաները կրթության առաջընթացում ունեն լայնամասշտաբ նշանակություն: Որքան առաջադեմ է կրթական ծրագիրը, այնքան ավելի բարձր է կրթության մակարդակը:
35. Կրթական ծրագրերի դասակարգումն ըստ մակարդակների նպատակ ունի արտացոլելու կրթական համակարգում հասանելի բոլոր հնարավոր անցումային ուղիները՝ մի կրթական ծրագրից մյուսին: Կրթական համակարգերի մեծ մասն ապահովում է ԿԱԴ-ի 0/1 մակարդակից դեպի ԿԱԴ-ի 7-րդ մակարդակի անցման մի քանի հնարավոր ուղիներ (տե՛ս Գլուխ 7, գծապատկեր 2): Քանի որ կրթական համակարգերը ներկայացնում են կրթական տարբեր ճյուղավորված ուղիներ, այլընտրանքային հաջորդական ծրագրեր և «երկրորդ հնարավորության» ծրագրեր, ապա մի կրթական ծրագրից մյուսին անցնելու համար հնարավոր է տարբեր ուղիների առկայություն: Սակայն, մասնակիցները հազվադեպ են անցնում կրթության բոլոր հնարավոր մակարդակներով:
36. Կրթական ծրագրերի դասակարգումն ըստ մակարդակների նպատակ ունի արտացոլելու դրանց բովանդակությունը: Սակայն, ուսումնական պլանները չափազանց բազմազան են, բազմաբնույթ և բավականին բարդ՝ կրթական համակարգի ծրագրերի բովանդակության ուղղակի գնահատման և համեմատման համար: Կրթության բովանդակության ուղղակի չափման գործիքների բացակայության պատճառով ԿԱԴ-ում կիրառվում են անուղղակի (միջնորդավորված) չափորոշիչներ, որոնք օգնում են դասակարգել առանձին կրթական ծրագրերը ԿԱԴ-ի համապատասխան մակարդակներում: Այդ անուղղակի չափորոշիչները, երբեմն,ԿԱԴ-ի յուրաքանչյուր մակարդակի համար կարող են լինել յուրահատուկ (դրանց նկարագրությունը տրված է համապատասխան գլխում): Կրթության տևողության ընդհանուր և ամբողջական չափորոշիչները յուրաքանչյուր մակարդակի համար ներկայացված են սույն գլխի 54-60-րդ կետերում:
37. Անուղղակի չափանիշները բաժանվում են հիմնականի և լրացուցիչի: Հիմնական չափանիշները ցույց են տալիս ԿԱԴ-ի համապատասխան մակարդակում կրթական ծրագրերի անհրաժեշտ բնութագրիչները: Լրացուցիչ չափանիշները ցույց են տալիս այն բնութագրիչները, որոնք առկա են ԿԱԴ-ի ոչ բոլոր մակարդակների կրթական ծրագրերում (տե՛ս գլուխ 7):
38. Ծրագրի դասակարգման առաջնային չափանիշը դրա կրթական բովանդակության բարդությունն ու մասնագիտացումն է, և նաև այն, թե բովանդակությունն ինչպես է արտացոլված անուղղակի չափանիշներում: Ինստիտուցիոնալ համատեքստում դասակարգման չափանիշին չի փոխարինում ուսման բովանդակությունը (կրթության բովանդակությունը)։ Օրինակ, ԿԱԴ-ի 4-րդ մակարդակի ուսուցումը կարող է իրականացվել այն ուսումնական հաստատություններում, որոնք սովորաբար ուսուցանվում են ԿԱԴ-ի 5-րդ կամ 6-րդ ծրագրերով։
39. Ծրագրի ուղղվածությունը ԿԱԴ-ի 2-ից 5-րդ մակարդակներում տարբերվում է ԿԱԴ-ի 6-ից 8-րդ մակարդակներում կիրառման հնարավորությամբ: Ըստ ուղղվածության առանձնացվում են կրթական ծրագրերի երկու կատեգորիա՝ ընդհանուր և մասնագիտական: ԿՄՍԴ-2011-ում դեռևս հստակ չի տրվում «ակադեմիական» և «մասնագիտական» կրթության տերմինների սահմանումները: Մինչ այդ տերմինների հստակեցումը, ԿԱԴ-ի 5-րդ մակարդակում կկիրառվի «մասնագիտական կրթություն» տերմինը:
40. Մասնագիտական կրթությունը սահմանվում է որպես ուսումնական ծրագիր, որը սովորողների համար նախատեսում է ձեռք բերել որոշակի աշխատանքային կամ մասնագիատական գործունեության տեսակով զբաղվելու համար հատուկ գիտելիքներ, հմտություններ և կարողություններ: Այս ծրագիրը ներառում է այնպիսի բաղադրատարրեր, ինչպիսիք են՝ ուսուցումը կազմակերպություններում (օրինակ՝ աշկերտությունը, աշխատանքի վրա հիմնված /դուալ/ կրթական ծրագրերը): Նման ծրագրերի բարեհաջող ավարտը հանգեցնում է աշխատաշուկայի համար համապատասխան մասնագիտական որակավորման ստացման, որը ճանաչվում է համապատասխան ազգային մարմինների և/կամ մասնագիտացված աշխատաշուկայի կողմից:
41. Ընդհանուր կրթությունը սահմանվում է որպես կրթական ծրագրեր, որոնք նախատեսված են սովորողների ընդհանուր գիտելիքների, հմտությունների և կարողությունների, ինչպես նաև գրագիտության, ընթերցանության, թվաբանական կարողությունների զարգացման համար, որոնք հաճախ դրանց մասնակիցներին նախապատրաստում են միևնույն կամ ավելի բարձր ԿԱԴ-ի մակարդակում ավելի առաջադեմ կրթական ծրագրերի և հիմք են հանդիսանում ողջ կյանքի ընթացքում ուսման համար: Ընդհանուր կրթությունը ներառում է կրթական ծրագրեր, որոնք դրանց մասնակիցներին նախապատրաստում են մասնագիտական կրթություն ստանալու, սակայն չեն հանգեցնում ըստ մասնագիտությունների զբաղվածության, և ոչ էլ աշխատաշուկայի համար պահանջված որակավորում ստացած մասնագետների պատրաստման:
42. Կրթական ծրագրի հաջողությամբ ավարտելու պահանջները, այսինքն` ուսուցման նպատակների իրագործումը, սահմանվում են ծրագրի բնութագրերում և սովորաբար ներառում են.
1) հաճախելիության պահանջները (ծրագրի ավարտական տարվա ընթացքում ուսուցումը և կանոնավոր հաճախելիությունը) և / կամ
2) ակնկալվող գիտելիքների, հմտությունների ու կարողությունների ձեռքբերման ցուցադրում:
43. Կրթական ծրագրով նախատեսված գիտելիքների, հմտությունների և կարողությունների ձեռքբերումը սովորաբար հաստատվում է.
1) ըստ ուսումնական պլանի՝ առարկաների ավարտական քննության կամ քննությունների հանձնմամբ,
2) ուսման ընթացքում որոշակի քանակությամբ կրեդիտների կուտակմամբ,
3) ձեռք բերված գիտելիքները, հմտությունները և կարողությունները հաստատող պետական քննությունների բարեհաջող հանձնմամբ:
Ֆորմալ կրթության շրջանակներում ուսման բարեհաջող ավարտը սովորաբար հանգեցնում է կրթության ոլորտի համապատասխան ազգային մարմինների կողմից ճանաչված որակավորման ստացման:
44. ԿԱԴ-ի 1-ին և 2-րդ (իսկ երբեմն նաև 3-րդ և 4-րդ) մակարդակների կրթական ծրագրերը ոչ միշտ է, որ ավարտվում են որակավորման ստացմամբ: Նման դեպքերում կրթության բարեհաջող ավարտի հավաստման համար «որակավորման» փոխարեն պետք է կիրառել այլ չափանիշներ, օրինակ՝ «ամբողջությամբ մասնակցությունը ավարտական տարվա ծրագրին» կամ «ավելի բարձր կրթական մակարդակին հասանելիությունը»:
45. ԿԱԴ-ի 1-ից 3-րդ մակարդակների ծրագրերի ավարտը միշտ համարվում է հաջողված, երբ ձեռքբերված որակավորումը հնարավորություն է տալիս ավելի բարձր մակարդակի հասանելիության: ԿԱԴ-ի 3-րդ մակարդակի դեպքում «ավելի բարձր մակարդակ» նշանակում է հասանելիություն դեպի ԿԱԴ-ի 5-րդ, 6-րդ կամ 7-րդ մակարդակներին: Որակավորումները դիտարկվում են որպես ԿԱԴ-ի ավելի բարձր մակարդակի հասանելիության հնարավորություն, նույնիսկ եթե այդ հնարավորությունը սահմանափակվում է որոշակի քիչ քանակի ծրագրերով: ԿԱԴ-ի 4-8-րդ մակարդակների ծրագրերի բարեհաջող ավարտը դիտարկվում է որպես համապատասխան մակարդակի ավարտ: Այնուամենայնիվ, ստացված կրթական ծրագրի մակարդակը որոշելիս, այն դեպքում, երբ որակավորումը ձեռք է բերվում մինչ ծրագրի ավարտը (օրինակ՝ ծրագրի մի փուլի բարեհաջող ավարտի արդյունքում ստացված կրթության միջանկյալ որակավորումը), ապա այն համապատասխանում է ԿԱԴ-ի ավելի ցածր մակարդակի: Երբ ստացված որակավորումը չի ապահովում ԿԱԴ-ի ավելի բարձր մակարդակին ուղիղ հասանելիություն, ապա ծրագրերի ավարտը կարող է համարվել «մակարդակի ավարտ՝ առանց ուղիղ հասանելիության» կամ ուղղակի «մակարդակի ավարտ»: ԿԱԴ-ի ավելի բարձր մակարդակի հասանելիություն չտվող ԿԱԴ-ի 2-րդ և 3-րդ մակարդակներում ստացված որակավորումները կարող են լինել առանց ուղիղ հասանելիության մակարդակն ավարտած, մակարդակը ոչ լրիվ ավարտած կամ մակարդակը չավարտած:
46. ԿԱԴ-ի 2-րդ և 3-րդ մակարդակների կրթական ծրագրերը և դրանց համապատասխան որակավորումները բաժանվում են հետևյալ չորս ենթախմբերի.
1) մակարդակն ավարտված չէ (և այդ պատճառով չկա ուղիղ հասանելիություն ԿԱԴ-ի ավելի բարձր մակարդակի, տվյալ դեպքում ԿԱԴ-ի 3-րդ մակարդակից 5-րդ, 6-րդ կամ 7-րդ մակարդակների),
2) մակարդակի ոչ լրիվ ավարտ՝ առանց ԿԱԴ-ի ավելի բարձր մակարդակի ուղիղ հասանելիության,
3) մակարդակի ավարտ՝ առանց ԿԱԴ-ի ավելի բարձր մակարդակի ուղիղ հասանելիության,
4) մակարդակի ավարտ՝ ԿԱԴ-ի ավելի բարձր մակարդակի ուղիղ հասանելիությամբ (տվյալ դեպքում ԿԱԴ-ի 3-րդ մակարդակից անցում 5-րդ, 6-րդ կամ 7-րդ մակարդակների մասնագիտական կրթության առաջին ծրագրին):
47. ԿԱԴ-ի 2-րդ և 3-րդ մակարդակների ծրագրերի բարեհաջող ավարտը, որը հնարավորություն չի տալիս անցնել ԿԱԴ-ի ավելի բարձր մակարդակի (տվյալ դեպքում ԿԱԴ-ի 3-րդ մակարդակից անցում դեպի 5-րդ, 6-րդ կամ 7-րդ մակարդակներին), «մակարդակի ավարտ» և «մակարդակի ոչ լրիվ ավարտ» ենթակատեգորիաներում դիտարկվում է այն դեպքում, երբ ծրագիրը բավարարում է հետևյալ չափորոշիչներին.
1) ԿԱԴ-ի տվյալ մակարդակում ուսուցման ծրագրի տևողությունը ոչ պակաս քան երկու տարի է,
2) ԿԱԴ-ի 2-րդ մակարդակի համար ծրագրի ընդհանուր տևողությունը հաշված ԿԱԴ-ի 1-ին մակարդակից պակաս չէ 8 տարուց, իսկ ԿԱԴ-ի 3-րդ մակարդակի համար՝ 11 տարուց:
ԿԱԴ-ի որևէ մակարդակի շրջանակում ավելի կարճ տևողությամբ ծրագրերի բարեհաջող ավարտը համարվում է զուտ ծրագրի բարեհաջող ավարտ: Ստացած կրթության մակարդակը որոշելիս, ցանկացած ճանաչված որակավորման ստացումը՝ ծրագրի կարճատև փուլի ավարտի արդյունքում, դասակարգվում է ԿԱԴ-ի տվյալ ծրագրից ավելի ցածր մակարդակում:
48. Այն կրթական ծրագրերը, որոնք՝
1) չեն բավարարում ծրագրի բովանդակության և/կամ տևողության ընդհանուր ու նվազագույն չափանիշներին, դասակարգվում են 1-ին կատեգորիայում (մակարդակն ավարտված չէ):
2) համապատասխանում են ԿԱԴ-ի մեկ մակարդակի շրջանակներում ծրագրերի հաջորդականության մաս կազմող (սակայն ոչ վերջինը հաջորդականության մեջ) ծրագրի բովանդակության և տևողության ընդհանուր ու նվազագույն չափանիշներին և չեն տալիս ուղիղ հասանելիություն ԿԱԴ-ի ավելի բարձր մակարդակի՝ դասվում են 2-րդ կատեգորիայում (մակարդակի ոչ լրիվ ավարտ):
3) համապատասխանում են բովանդակության չափանիշներին, տևողության ընդհանուր ու նվազագույն չափանիշներին և հանդիսանում են ծրագրերի հաջորդականության ամփոփիչը՝ դասվում են 3-րդ կատեգորիայում (մակարդակի ավարտ՝ առանց ուղիղ հասանելիության): Այդպիսի ծրագրերը սովորաբար հանգեցնում են աշխատաշուկայում պահանջարկ ունեցող համապատասխան որակավորման ստացման:
4) համապատասխանում են ԿԱԴ-ի 3-րդ մակարդակին, որը ուղիղ հասանելիություն է տալիս ԿԱԴ-ի բացառապես 4-րդ մակարդակին՝ դասվում է 3-րդ կատեգորիայում (մակարդակի ավարտ՝ առանց ուղիղ հասանելիության):
5) տալիս են մասնագիտական կրթության ուղիղ հասանելիություն ԿԱԴ-ի 5-րդ, 6-րդ կամ 7-րդ մակարդակներում՝ դասվում են 4-րդ կատեգորիայում (մակարդակի ավարտ` ուղիղ հասանելիությամբ):
49. Ծրագիրը, որը նախատեսված է մասնակիցների հատուկ խմբի համար (մեծահասակների կամ կրթության առանձնահատուկ պայմանների կարիք ունեցող սովորողների համար), կարող է ունենալ ավելի կարճ կամ երկար տևողություն, քան ԿԱԴ-ի տվյալ մակարդակի կանոնավոր կրթական ծրագրերը: Սակայն, ծրագրի բարեհաջող ավարտը համարվում է մակարդակի բարեհաջող ավարտ այն դեպքում, երբ ձեռք բերված որակավորումը հաստատում է նույն մակարդակի կանոնավոր կրթական ծրագրերին համարժեք մակարդակին համապատասխանող գիտելիքների, հմտությունների և կարողությունների մասին:
50. Ծրագրի մասնակցությունն առանց դրա բարեհաջող ավարտի չի համարվում մակարդակի լրիվ կամ մասնակի ավարտ և հաշվի չի առնվում ստացված կրթական մակարդակը սահմանելիս, բացառությամբ ԿԱԴ-ի 0 և 1-ին մակարդակների: Այսպիսով, ծրագիրը հաջողությամբ չավարտած անձանց կրթական մակարդակն այն առավելագույն մակարդակն է, որը առկա է եղել տվյալ ծրագրի մեկնարկին:
51. Այն դեպքում, երբ մակարդակի ավարտը որոշող չափորոշիչների ուղղակիորեն կիրառումը բնութագրական են առանձին անհատների կրթական մակարդակի բարեհաջող ավարտի բնորոշման համար, ապա կրթական ծրագրերը դասակարգվում են հնարավոր առավելագույն որակավորմամբ, նույնիսկ այն դեպքում, երբ դրանց մասնակիցները չեն տիրապետում այդ որակավորմանը:
52. ԿԱԴ-ի 6-րդ և 7-րդ մակարդակների ծրագրերը ազգային համակարգում միմյանցից տարբերվում են աստիճաններով և որակավորումներով: Մասնագիտական կրթական ուսումնական հաստատություններ առաջին անգամ ընդունվածներին և ավարտածներին (կամ դրանց համապատասխան մակարդակները) հաշվառելիս անհրաժեշտ է հաշվի առնել ազգային կրթական ծրագրերի հաջորդականությունն ու որակավորումները: Ծրագրին վերագրվող դիրքը հիմնվում է մասնագիտական կրթության ազգային համակարգի աստիճանների և որակավորումների հաջորդականության վրա:
53. ԿԱԴ-ի 6-րդ մակարդակի ծրագրերը, որոնք այդ մակարդակին անցնելիս չեն պահանջում ԿԱԴ-ի 6-ի այլ ծրագրերի ավարտ, դասակարգվում են որպես առաջին աստիճանի ծրագրեր: ԿԱԴ-ի 6-րդ մակարդակի մնացած ծրագրերը դասակարգվում են որպես երկրորդ աստիճանի ծրագրեր:
54. ԿԱԴ-ի 7-րդ մակարդակի ծրագրերը, որոնք ընդունվողների համար չեն պահանջում 6-րդ մակարդակի ծրագրի նախնական ավարտ, դասակարգվում են որպես առաջին աստիճանի ծրագրեր: 7-րդ մակարդակի մյուս ծրագրերը կարող են պահանջել 6-րդ մակարդակի կամ 7-րդ մակարդակի այլ ծրագրերի նախնական ավարտ: Վերջիններս ԿԱԴ-ում դասակարգվում են առանձին՝ 7-րդ մակարդակը առաջին անգամ ընդունվածների և շրջանավարտների թվաքանակը ճշգրիտ որոշելու համար:
55. 56-61-րդ կետերով սահմանվող դրույթներով մանրամասն նկարագրվում են ԿԱԴ-ի մակարդակների տևողության չափանիշները՝ ծրագրերն ըստ մակարդակների դասակարգելու և մակարդակի ավարտը որոշելու համար: Մնացած չափանիշները դիտարկվում են գլուխ 7-ում:
56. Ֆորմալ կրթական ծրագրերի դասակարգման համար որպես չափանիշ կիրառվում են ԿԱԴ-ի մակարդակների տևողության հետևյալ միջակայքերը.
1) 0 մակարդակ. տևողության չափանիշը բացակայում է, սակայն ծրագիրը պետք է հաշվի առնի առնվազն 2 ժամ օրական և 100 օր տարեկան կրթական գործունեություն, որպեսզի դասակարգվի որպես ծրագիր ԿԱԴ-ի 0 մակարդակում:
2) 1-ին մակարդակ. տևողությունը, որպես կանոն, տատանվում է 4-ից 7 տարի: Ամենատարածված տևողությունը 6 տարի է,
3) 2-րդ մակարդակ. տևողությունը, որպես կանոն, տատանվում է 2-ից 5 տարի: Ամենատարածված տևողությունը 3 տարի է,
4) 3-րդ մակարդակ. տևողությունը, որպես կանոն, տատանվում է 2-ից 5 տարի: Ամենատարածված տևողությունը 3 տարի է,
5) 4-րդ մակարդակ. տևողությունը, որպես կանոն, տատանվում է 6 ամսից մինչև 2 կամ 3 տարի,
6) 5-րդ մակարդակ. տևողությունը, որպես կանոն, տատանվում է 2-ից 5 տարի,
7) 6-րդ մակարդակ. բակալավրի կամ դրան համարժեք մակարդակի ծրագրերի տևողությունը, որպես կանոն, տատանվում է 3-4 կամ ավել տարիներ, եթե ծրագիրը ուղղակիորեն հաջորդում է ԿԱԴ-ի 3-րդ մակարդակին և 1-2 տարի՝ եթե ծրագիրը ուղղակիորեն հաջորդում է ԿԱԴ-ի 6-րդ մակարդակի այլ ծրագրին,
8) 7-րդ մակարդակ. մագիստրոսի կամ դրան համարժեք մակարդակի ծրագրերի տևողությունը, որպես կանոն, տատանվում է 1-4 տարի, եթե ծրագիրը հաջորդում է ԿԱԴ-ի 6-րդ մակարդակին, կամ 5-7 տարի, եթե ծրագիրը անմիջապես հաջորդում է ԿԱԴ-ի 3-րդ մակարդակին:
9) 8-րդ մակարդակ. տևողությունը կազմում է ոչ պակաս քան 3 տարի:
57. Ֆորմալ կրթական ծրագրերն ըստ ԿԱԴ-ի մակարդակների դասակարգման համար չափանիշներ կիրառվում է կուտակային տևողության հետևյալ շրջանակները.
1) ԿԱԴ-ի 1+2 (1-2 մակարդակների) շրջանակ. բնորոշ տևողությունը կազմում է 9 տարի, բայց կարող է տատանվել 8-11 տարի,
2) ԿԱԴ-ի 1+2+3 (1-3 մակարդակների) շրջանակ. բնորոշ տևողությունը 12 տարի է, բայց կարող է տատանվել 11-13 տարի: Մասնագիտական կրթական ծրագրերում ընդունվելու համար սովորաբար պահանջվում է ԿԱԴ-ի 1-3 մակարդակների առնվազն 9 տարվա կրթություն:
58. Տևողության չափանիշները առկա, հեռակա կամ մոդուլային ծրագրերում կիրառելիս դրանց տևողությունը տեսականում պետք է չափվի առկա ուսուցման համարժեքով:
59. Ազգային առանձնահատկությունները պահանջում են ԿԱԴ-ի մակարդակների տևողությունը որոշման ճկուն մոտեցում, այդ պատճառով էլ 56 և 57 կետերում ներկայացված են ըստ տարիների ժամանակային շրջանակները: Ծրագրերի դասակարգման ժամանակ կիրառվում են ժամանակային շրջանակի առավել բնորոշ, արդյունարար տարբերակները:
60. 56 և 57-րդ կետերում նկարագրված տևողությունն ըստ մակարդակների և ամբողջական տևողությունը ծառայում են որպես ուղեցույց: Այնուամենայնիվ, ինստիտուցիոնալ մակարդակի անցումային կետերը կարող են կիրառվել որպես չափանիշ ծրագրերի համապատասխանությունը ԿԱԴ-ի այս կամ այն մակարդակին որոշելու համար: Ազգային անցումային կետերի միջազգային կատեգորիաներին համադրելիությունը որոշվում է ոչ թե ծրագրերի ընդհանուր (կուտակային) տևողությամբ, այլ դրանց բովանդակությամբ:
գլուխ 5
Տվյալների տեսակները
61. ԿԱԴ-ն հիմնականում կիրառվում է կրթության մասնակիցների, ընդունվածների, շրջանավարտների և կրթական ձեռքբերումների վերաբերյալ վիճակագրության վարման նպատակով: Սակայն, ԿԱԴ-ը չի հանդիսանում վիճակագրական միավորների հետ աշխատանքի ու վիճակագրական տվյալների հավաքման ու ներկայացման գործընթացի նկարագրման ուղեցույց, բայցևայնպես դրանում ներառված սկզբունքները պետք է հաշվի առնել կրթության ոլորտի վիճակագրություն վարելիս:
62. Ընդգրկվածության, հաճախելիության և ընդունվածների հաշվառման ճշգրիտ իրականացման համար անհրաժեշտ է մասնակիցներին բաշխել ըստ ԿԱԴ-ի մակարդակների, կատեգորիաների և ենթակատեգորիաների: Միևնույն ուսումնական հաստատության ԿԱԴ-ի տարբեր մակարդակների աշակերտների/ուսանողների տվյալները պետք է ներկայացվեն առանձնացված, իսկ անհրաժեշտության դեպքում դրանց տրվեն գնահատականներ: ԿԱԴ-ի մի քանի մակարդակներ ընդգրկող կրթական ծրագրի սովորողների վերաբերյալ տվյալները պետք է տրվեն ըստ դասերի և փուլերի վիճակագրական տվյալների միջոցով:
63. Սովորողները ԿԱԴ-ում բաշխվում են ոչ թե ըստ առանձին ուսանողների բնութագրերի, այլ՝ ԿԱԴ-ի մակարդակների և կատեգորիաների` կրթական ծրագրերի բնութագրերին համապատասխան: Օրինակ՝ նախադպրոցական կրթության կատեգորիան տարածվում է 3 և բարձր տարիքի երեխաների վրա, սակայն այդ տարիքից ցածր երեխաները, ովքեր ընդգրկված են այդ ծրագրերում պետք է ներառվեն նշված կատեգորիայում: Վիճակագրական տվյալները, որոնք ապահովում են կատեգորիաների ավելի բարձր մակարդակի հասանելիությունը, պետք է հիմնված լինեն ոչ թե դրանց մասնակիցների անհատականության, այլ մշակված կրթական ծրագրերի վրա:
64. Առաջին անգամ ԿԱԴ-ի մակարդակ ընդունվածներին պետք է տարբերել կրթական ծրագրերի մասնակիցներից (այսինքն՝ նրանցից, ովքեր ավելի վաղ են ընդունվել ԿԱԴ-ի տվյալ մակարդակ): ԿԱԴ-ի տվյալ մակարդակի կրթական ծրագրեր ընդունվածների վերաբերյալ տվյալներ ներկայացնելիս անհրաժեշտ է այդ մակարդակ ընդունվածներից բացառել նրանց, ովքեր ընդունվել են տվյալ մակարդակի մաս կազմող նախորդող ծրագրից: ԿԱԴ-ի երկու մակարդակ ունեցող ծրագրերի դեպքում ԿԱԴ-ի ավելի բարձր մակարդակը առաջին տարին ընդունված մասնակիցները պետք է համարվեն ԿԱԴ-ի տվյալ մակարդակ ընդունված, չնայած այն հանգամանքին, որ ազգային կրթական ծրագրերի տեսանկյունից նրանք շարունակում են ուսումը նույն ծրագրի շրջանակներում:
65. ԿԱԴ-ի մակարդակի շրջանավարտները այն անձինք են, ովքեր ընդունվել և հաջողությամբ ավարտել են կրթական ծրագիրը և դասվում են «մակարդակի ավարտ» կատեգորիային: Տեսականորեն, ընդունվածների, մասնակիցների և շրջանավարտների տվյալների միջև կապն ապահովելու համար անհրաժեշտ է հաշվի առնել միայն մեկ մակարդակն ամբողջությամբ կամ մի շարք մակարդակներ (օրինակ՝ մասնագիտական կրթության համակարգում առաջին աստիճանի ստացումը) հաջողությամբ ավարտածների վերաբերյալ տվյալները: Այն ուսանողները, որոնք ԿԱԴ-ի մակարդակի միայն մեկ փուլի հաջողությամբ ավարտելու արդյունքում ստանում են միևնույն կամ համարժեք որակավորում, չպետք է համարվեն շրջանավարտ:
66. Շրջանավարտը ԿԱԴ-ի ցանկացած ամենաբարձր հաջողությամբ ավարտված մակարդակում պետք է հաշվառվի միայն մեկ անգամ: Այդ հանգամանքը հատկապես կարևոր է միջնակարգ կրթության երկրորդ մակարդակի և մասնագիտական կրթության համար, որտեղ ԿԱԴ-ի միևնույն մակարդակի շրջանակներում միմյանց կարող են հաջորդել մի շարք ծրագրեր: Շրջանավարտների ճշգրիտ հաշվառումը ենթադրում է առանձին մասնակցի դիտարկում մակարդակի կամ մակարդակների ողջ ընթացքում՝ ընդունվելուց մինչև ավարտելը: Գործնականում նման մոտեցումը հաճախ հնարավոր չէ իրականացնել և պահանջում է շրջանավարտների թվաքանակի գնահատման մեթոդների մշակում, օրինակ` թիրախային խմբում ընտրանքային մեթոդով կրկնակի հարցում իրականացնելու միջոցով:
67. Անհատի ստացած կրթական մակարդակը հանդիսանում է նրա կողմից ավարտած ԿԱԴ-ի առավելագույն մակարդակը: Գործնականում ստացած կրթության մակարդակը չափվում է ճանաչված որակավորմամբ հաստատված հարաբերականորեն ամենաբարձր՝ հաջողությամբ ավարտված կրթության ծրագրով: Ճանաչված միջանկյալ որակավորումները դասակարգվում են ավելի ցածր մակարդակում քան ծրագիրը ինքնին:
68. Կրթական ծրագիրը համարվում է հաջողությամբ ավարտված, երբ մասնակիցը կամ ուսանողը հաճախում և ավարտում է ֆորմալ կրթական ծրագիր՝ ստանալով ճանաչված որակավորումը (տե՛ս 42-44-րդ կետերը):
69. Կրթության համապատասխան ազգային մարմինները կարող են ճանաչել ոչ ֆորմալ կրթության շրջանակներում ստացած որակավորումները կամ ինֆորմալ կրթության շրջանակներում ձեռքբերված հմտությունների գնահատման արդյունքները՝ որպես համարժեք ֆորմալ կրթության որակավորմանը: Համաձայն ԿԱԴ-ի այդպիսի որակավորումները նույնպես դիտարկվում են ստացած կրթական մակարդակի հայեցակարգի շրջանակներում: ԿԱԴ-ը չի ներառում ոչ ֆորմալ կրթության շրջանակում ստացված կամ հմտությունների առկայությունը հավաստող այն որակավորումները, որոնք չեն ճանաչվում համարժեք՝ ֆորմալ կրթության շրջանակներում ստացված որակավորումներին (տե՛ս 21-րդ կետը):
70. ԿԱԴ-ում ստացած կրթության մակարդակի հասկացությունը անհրաժեշտ է տարբերել տվյալ մակարդակում անհատի կրթական ձեռքբերումներից: Անհատի ձեռքբերումները կարող են ներառել կրթական մակարդակներ, որոնց ծրագրերին հաճախել է անհատը, սակայն հաջողությամբ չի ավարտել դրանք, կամ անհատի փաստացի գիտելիքները, հմտություններն ու կարողությունները (օրինակ՝ ընթերցանության, գրագիտության և հաշվելու կարողության մակարդակը), որոնք կարելի է գնահատել ստանդարտացված թեստավորմամբ կամ ուսուցման գործընթացում:
71. Այն անհատները, ովքեր հաճախել են կրթական ծրագրի միայն մի մասին և որոնց մակարդակը չի համապատասխանում ծրագրի ավարտի պահանջներին (օրինակ՝ ավարտական քննությունների ձախողումը), ծրագրի հաջողությամբ ավարտածների թվաքանակին չեն դասվում: Տվյալ դեպքում նրանց անհրաժեշտ է դասակարգել հաջողությամբ ավարտած ԿԱԴ-ի առավելագույն մակարդակին համապատասխան (մինչ չավարտված ծրագիր ընդունվելը ստացած կրթական առավելագույն մակարդակ):
72. Կրթության մակարդակը դասակարգելիս բովանդակային առումով ԿԱԴ-ի 0 մակարդակը տարբերվում է կրթական ծրագրերի դասակարգման նշանակությունից. այն համարվում է ԿԱԴ-ի 1-ին մակարդակը հաջողությամբ չավարտած: Տվյալ խմբում ներառված են այն անձինք, ովքեր երբևէ չեն մասնակցել կրթական ծրագրերի կամ հաճախել են վաղ տարիքի երեխաների կրթական ծրագրին կամ հաճախել են նախադպրոցական կրթական ծրագրին՝ հաջողությամբ չավարտելով ԿԱԴ-ի 1-ին մակարդակը: Կրթության տվյալ մակարդակի համար դիտարկվում են մի քանի կատեգորիաներ և ենթակատեգորիաներ (տե՛ս աղյուսակ 4):
73. Ստացած կրթության մակարդակը կարող է դասակարգվել ԿԱԴ-ի ավարտված (կամ ոչ լրիվ ավարտած) մակարդակին, ծրագրի ուղղվածությանը և ԿԱԴ-ի ավելի բարձր մակարդակին հասանելիությանը համապատասխան: Եթե անհատը հաջողությամբ ավարտել է ԿԱԴ-ի նույն մակարդակը մեկից ավելի անգամ (օրինակ՝ ուսուցանվելով երկու՝ զուգահեռ տարբերակներ հանդիսացող ծրագրերում), ապա վիճակագրական նպատակներով անհրաժեշտ է կիրառել դրանց արդյունքում ստացված որակավորումներից վերջինի բնութագրերը:
74. Ստացած կրթության մակարդակների վերաբերյալ վիճակագրական տեղեկատվությունը ներառում է բոլոր տարիքային խմբերի անհատներին, որոնցից մի մասը կամ շատերը հնարավոր է ավարտել են կրթական ծրագրեր կամ ստացել դրանց համապատասխան որակավորումներ, ինչը տարբերվում է ներկայում ստացվողներից: Ժամանակագրական առումով և թիրախային խմբերի մասնակիցների վերաբերյալ ցուցանիշների համադրելիությունն ապահովելու համար ստացած կրթական մակարդակների դասակարգումը պետք է հիմնվի կրթական ծրագրերի և ճանաչված որակավորումների վրա՝ դրանք հաջողությամբ ավարտելու պահին:
ԳԼՈՒԽ 6
Ծածկագրման կառուցվածքը
75. ԿԱԴ-ի դասակարգումը կազմված է կրթական ծրագրերի (ԿԱԴ-ծրագրեր կամ ԿԱԴ-Ծ) և ստացած կրթական մակարդակների (ԿԱԴ-մակարդակ կամ ԿԱԴ-Մ) զուգահեռ ծածկագրման սխեմաներից: Այդ սխեմաներում առկա են ինը առանձին մակարդակներ: Յուրաքանչյուր մակարդակում կիրառվում են լրացուցիչ չափորոշիչներ, որն անհրաժեշտության դեպքում հնարավորություն կտա որոշելու կատեգորիաները և ենթակատեգորիաները: Ինչպես կրթական ծրագրերի, այնպես էլ կրթական մակարդակի համար կիրառվում են եռանիշ ծածկագրման համակարգեր, որոնք ըստ ԿԱԴ-ի մակարդակների, կատեգորիաների և ենթակատեգորիաների ներկայացված են ստորև՝ համապատասխան աղյուսակներով:
Աղյուսակ 1. ԿԱԴ-ի մակարդակների ծածկագրում (առաջին նիշ):
|
ԿԱԴ-Ծ |
ԿԱԴ-Մ | ||
|
0 |
Նախադպրոցական կրթական ծրագրեր |
0 |
Նախադպրոցական կրթություն |
|
1 |
Տարրական կրթություն |
1 |
Տարրական կրթություն |
|
2 |
Հիմնական կրթություն |
2 |
Միջնակարգ կրթության 1-ին մակարդակ |
|
3 |
Միջնակարգ կրթություն |
3 |
Միջնակարգ կրթության 2-րդ մակարդակ |
|
4 |
Նախնական մասնագիտական /արհեստագործական/ կրթություն |
4 |
Հետմիջնակարգ, ոչ երրորդային կրթություն |
|
5 |
Միջին մասնագիտական կրթություն |
5 |
Կարճաժամկետ մասնագիտական կրթություն |
|
6 |
Բարձրագույն մասնագիտական կրթություն /1-ին աստիճան/ |
6 |
Բակալավրիատ կամ դրան համարժեք |
|
7 |
Բարձրագույն մասնագիտական կրթություն /2-րդ աստիճան/ |
7 |
Մագիստրատուրա կամ դրան համարժեք |
|
8 |
Հետբուհական մասնագիտական կրթություն |
8 |
Ասպիրանտուրա/Դոկտորանտուրա կամ դրան համարժեք |
|
9 |
Չի դասակարգվում |
9 |
Չի դասակարգվում |
Աղյուսակ 2. ԿԱԴ-ի կատեգորիաների ծածկագրում (երկրորդ նիշ)1:
|
ԿԱԴ-Ծ |
ԿԱԴ-Մ | ||
|
0 |
Սահմանված չէ |
0 |
Սահմանված չէ |
|
1 |
Վաղ մանկական զարգացման կրթություն |
1 |
Կրթական ծրագրերին երբեք չհաճախած |
|
2 |
Նախադպրոցական կրթություն |
2 |
Վաղ տարիքի երեխաների որոշ կրթական ծրագրեր |
|
3 |
Կիրառելի չէ |
3 |
Տարրական կրթության որոշ ծրագրեր (առանց ԿԱԴ-ի 1-ին մակարդակն ավարտելու) |
|
4 |
Ընդհանուր/ակադեմիական |
4 |
Ընդհանուր/ակադեմիական |
|
5 |
Միջին մասնագիտական |
5 |
Մասնագիտական |
|
6 |
Ծրագրի ուղղվածությունը սահմանված չէ2 |
6 |
Ծրագրի ուղղվածությունը սահմանված չէ3 |
|
7 |
Կիրառելի չէ |
7 |
Կիրառելի չէ |
|
8 |
Կիրառելի չէ |
8 |
Կիրառելի չէ |
|
9 |
Չի դասակարգվում |
9 |
Չի դասակարգվում |
|
1. Ծրագրեր. ծրագրի տեսակ (ԿԱԴ-Ծ, 0 մակարդակ), ուղղվածություն (ԿԱԴ-Ծ-ի 2-8-րդ մակարդակներ), սահմանված չէ (ԿԱԴ-Ծ-ի 1-ին մակարդակ): Մակարդակ. մասնակցություն (ԿԱԴ-Մ, 0 մակարդակ), ուղղվածություն (ԿԱԴ –Մ, 2-5 մակարդակներ), սահմանված չէ (ԿԱԴ–Մ-ի 1-ին և 6-8-րդ մակարդակներ): 2. Կիրառելի է ԿԱԴ–Ծ-ի 6-8-րդ մակարդակներում: 3. Կիրառելի է ԿԱԴ–Մ-ի 5-8-րդ մակարդակներում: | |||
Աղյուսակ 3. ԿԱԴ-ի ենթակատեգորիաների ծածկագրում (երրորդ նիշ)1:
|
ԿԱԴ-Ծ |
ԿԱԴ-Մ | ||
|
0 |
Սահմանված չէ |
0 |
Սահմանված չէ 2 |
|
1 |
Ծրագրի բարեհաջող ավարտի ճանաչումը բավարար չէ ԿԱԴ-ի մակարդակն ավարտելու կամ մասնակի ավարտելու համար (որը այդպիսով չի տալիս ուղիղ հասանելիություն ԿԱԴ-ի ավելի բարձր մակարդակի ծրագրերին) |
1 |
Կիրառելի չէ |
|
2 |
Ծրագրի բարեհաջող ավարտի ճանաչումը բավարար է ԿԱԴ-ի մակարդակը մասնակի ավարտելու համար՝ առանց ԿԱԴ-ի ավելի բարձր մակարդակի ծրագրերին ուղիղ հասանելիության |
2 |
Մակարդակի մասնակի ավարտ` առանց ուղիղ հասանելիության ԿԱԴ-ի ավելի բարձր մակարդակի ծրագրերին |
|
3 |
Ծրագրի բարեհաջող ավարտի ճանաչումը բավարար է ԿԱԴ-ի մակարդակն ավարտելու համար՝ առանց ԿԱԴ-ի ավելի բարձր մակարդակի ծրագրերին ուղիղ հասանելիություն3 |
3 |
Մակարդակի ավարտ` առանց ԿԱԴ-ի ավելի բարձր մակարդակի ծրագրերին ուղիղ հասանելիության3 |
|
4 |
Ծրագրի բարեհաջող ավարտի ճանաչումը բավարար է ԿԱԴ-ի մակարդակն ավարտելու և ԿԱԴ-ի ավելի բարձր մակարդակի ծրագրերին ուղիղ հասանելիության համար3,4 |
4 |
Մակարդակի ավարտ` ԿԱԴ-ի ավելի բարձր մակարդակի ծրագրերին ուղիղ հասանելիությամբ3,5 |
|
5 |
Ծրագրի առաջին աստիճան՝ բակալավրիատ կամ դրա համարժեքը (3-4 տարի) |
5 |
Կիրառելի չէ |
|
6 |
Ծրագրի առաջին երկար աստիճան՝ բակալավրիատ կամ մագիստրատուրա կամ դրանց համարժեքները |
6 |
Կիրառելի չէ |
|
7 |
Ծրագրի երկրորդ կամ հաջորդ աստիճան՝ բակալավրիատին հաջորդող կամ դրա համարժեքը |
7 |
Կիրառելի չէ |
|
8 |
Ծրագրի երկրորդ կամ հաջորդ աստիճան՝ մագիստրատուրային հաջորդող կամ դրա համարժեքը |
8 |
Կիրառելի չէ |
|
9 |
Չի դասակարգվում |
9 |
Չի դասակարգվում |
|
1. Ծրագրեր. ավարտ/հասանելիություն (ԿԱԴ-Ծ-ի 2-5-րդ և 8-րդ մակարդակներ), ազգային կառուցվածքում աստիճանի/որակավորման դիրքը (ԿԱԴ-Ծ-ի 6-7-րդ մակարդակներ), սահմանված չէ (ԿԱԴ-Ծ, 0-1 մակարդակներ) Մակարդակ. ավարտ/հասանելիություն (ԿԱԴ-Մ-ի 2-4-րդ մակարդակներ), սահմանված չէ (ԿԱԴ–Մ-ի 0-ից 1-ին և 5-8-րդ մակարդակներ): 2. ԿԱԴ–Մ-ի 1-ին և 5-7-րդ մակարդակներում, ներառյալ ծրագրի կամ ծրագրի փուլի բարեհաջող ավարտը, որը բավարար չէ ԿԱԴ-ի ավելի բարձր մակարդակի ավարտի համար: 3. ԿԱԴ 3-րդ մակարդակի դեպքում «ԿԱԴ-ի ավելի բարձր մակարդակ»-ը դասվում է ԿԱԴ-Ծ-ի 5-7-րդ մակարդակներին: 4. ԿԱԴ 5-րդ և 8-րդ մակարդակների դեպքում բոլոր ծրագրերը դասակարգվում են որպես 4-րդ տեսակ՝ անկախ նրանից, թե դրանք տալիս են ԿԱԴ-ի ավելի բարձր մակարդակին հասանելիություն, թե ոչ: 5. ԿԱԴ-Մ-ի 2-4-րդ մակարդակներում, ներառյալ ԿԱԴ-ի ավելի բարձր մակարդակում ծրագրի կամ դրա փուլի բարեհաջող ավարտը, բավարար չէ մակարդակի ավարտի կամ մասնակի ավարտի համար: | |||
76. Կատեգորիաների ու ենթակատեգորիաների ոչ բոլոր համակցություններն են լայն տարածված կամ ընդհանրապես գոյություն ունեն: Այդ իսկ պատճառով էլ ԿԱԴ-ում եռանիշ ծածկագրերը սահմանափակված են կիրառվող համակցություններով: Դրանց ամբողջական ցանկերը ներկայացված են Գլխում 8-ում: Եթե ԿԱԴ-ն կիրառողների կողմից հայտնաբերվեն լրացուցիչ կատեգորիաների և ենթակատեգորիաների համակցություններ, ապա եռանիշ ծածկագրերի ցանկը կարելի է ընդլայնել՝ գոյություն ունեցող պարամետրերի համար հավելյալ ծածկագրեր նշելու միջոցով:
Բաժին 2
ԿԱԴ-Ի ՄԱԿԱՐԴԱԿՆԵՐԸ
ԳԼՈՒԽ 7
ԿԱԴ-ի մակարդակների ընդհանուր նկարագիրն ու ոչ ֆորմալ կրթությունը
77. Սույն բաժնում սահմանվում են ԿԱԴ-ի ինը մակարդակները, ինչպես նաև տրվում է ոչ ֆորմալ կրթության ընդհանուր նկարագիրը: Յուրաքանչյուր մակարդակի կառուցվածքը հետևյալն է.
1) Հիմնական բնութագրիչները նկարագրում են ԿԱԴ-ի յուրաքանչյուր մակարդակի ծրագրերի նպատակները, ուսուցման կազմակերպման ձևերը (դասավանդման-ուսուցման գործընթացի բնութագրերը և գնահատման բնորոշ մեթոդները, եթե կիրառելի են), ինչպես նաև ընդունելության պահանջները: ԿԱԴ-ի որոշ մակարդակների համար, որպես ազգային կրթական ծրագրերի և ԿԱԴ-ի մակարդակների համապատասխանության վերաբերյալ հնարավոր օրինակներ, կիրառվում են ծրագրերի ազգային անվանումներ:
2) Դասակարգման չափանիշները պաշտոնապես սահմանում են, թե հիմնական և օժանդակ չափանիշները կիրառելիս ինչպես են կրթական ծրագրերը դասակարգվում ԿԱԴ-ի համապատասխան մակարդակում: «Մակարդակ» հասկացությունը մանրամասն նկարագրված է ԿԱԴ-ի գլուխ 5-ում:
3) ԿԱԴ-ի մի քանի մակարդակներ ընդգրկող ծրագրեր գլխում ներկայացվում են կրթական ծրագրերի դասակարգման պարզաբանումներ այն ծրագրերի համար, որոնք դուրս են ԿԱԴ-ի մեկ մակարդակի շրջանակից: Մի քանի մակարդակ ընդգրկող կրթական ծրագրերի հիմնական հասկացությունը առավել մանրամասն նկարագրված է ԿԱԴ-ի գլուխ 2-ում:
4) Լրացուցիչ չափանիշները սահմանում են բնութագրիչներ, որոնք թույլ են տալիս ԿԱԴ-ի մակարդակներում միմյանցից տարբերակել ծրագրերը՝ կապված ծրագրի կողմնորոշման, մակարդակի ավարտի ու ԿԱԴ-ի ավելի բարձր մակարդակների հասանելիության, ծրագրի տևողության, ինչպես նաև ազգային կրթական համակարգի կառուցվածքում կրթական աստիճանի և որակավորման դիրքի հետ: Լրացուցիչ չափանիշների վերաբերյալ ընդհանուր տեղեկատվությունը նկարագրված է ԿԱԴ-ի գլուխ 4-ում:
5) ԿԱԴ-ի մակարդակում ընդգրկված այլ ծրագրերն իրենցից ներկայացնում են առավել քիչ բնորոշ կամ ոչ ֆորմալ կրթական ծրագրերը (օրինակ՝ կրթության առանձնահատուկ պայմանների կարիք ունեցող անձանց կրթությունը, «երկրորդ հնարավորության» ծրագրերը կամ մեծահասակների համար կրթական ծրագրերը), որոնք կարող են չհամապատասխանել ընդհանուր դասակարգման չափանիշներին (օրինակ՝ ընդունելության համար սահմանված տարիքը), սակայն ծրագրերի բովանդակության բարդության առումով լինեն համարժեք ԿԱԴ-ի տվյալ մակարդակի ծրագրերին: Այդ իսկ պատճառով այս ծրագրերը նույնպես դասակարգվում են ԿԱԴ-ի համապատասխան մակարդակում:
6) Կրթական ծրագրերի դասակարգումը բովանդակում է մանրամասնեցված ծածկագրեր՝ ԿԱԴ-Ծ մակարդակների համար, ինչպես նաև կատեգորիաներ և ենթակատեգորիաներ, որոնք ամրակցված են կրթական ծրագրերին:
7) Կրթության մակարդակի դասակարգումը բովանդակում է մանրամասնեցված ծածկագրեր ԿԱԴ-Մ մակարդակների համար, կատեգորիաներ և ենթակատեգորիաներ, որոնք ամրակցված են կրթական դասակարգումներին և կրթական ծրագրերի բարեհաջող ավարտի գնահատման նմանատիպ համակարգերին: Կրթության մակարդակի դասակարգման միջոցով որոշվում է նաև, թե որ դեպքերում է, որ կրթական որակավորումը դասակարգվում է ԿԱԴ-Ծ-ի համապատասխան մակարդակից տարբերվող այլ ԿԱԴ-Մ-ում, որի միջոցով սովորաբար ամրակցվում է տվյալ որակավորումը:
78. ԿԱԴ-ի 0 մակարդակի ծրագրերը կամ «նախադպրոցական կրթությունը», որպես կանոն, մշակվում է համակարգված մոտեցման հիման վրա՝ ուղղված փոքր տարիքի երեխաների ճանաչողական, ֆիզիկական, սոցիալական, հուզական զարգացման աջակցմանը և նրանց՝ ընտանեկան միջավայրից կտրված կազմակերպված ուսուցմանը ծանոթացնելուն: ԿԱԴ-ի 0 մակարդակում դասվում են փոքր տարիքի երեխաների կրթական ծրագրերը, որոնք ունեն նպատակային կրթական բաղադրիչ: Այս ծրագրերի նպատակն է զարգացնել երեխաների սոցիալ-հուզական հմտությունները, որոնք անհրաժեշտ են դպրոցում ուսման և ընդհանրապես հասարակական կյանքում: Այս ծրագրերը զարգացնում են նաև որոշ հմտություններ, որոնք անհրաժեշտ են երեխաներին ուսումնական գործընթացին նախապատրաստելու և տարրական կրթական ծրագրեր ընդունվելու համար:
79. ԿԱԴ-ի 0 մակարդակում պարտադիր չէ, որ ծրագրերը լինեն խիստ համակարգված, սակայն պետք է լինեն նախատեսված անվտանգ բնական միջավայրում կազմակերպված և նպատակաուղղված միասնական ուսումնական միջոցառումների իրականացման համար: Այս ծրագրերը հնարավորություն են տալիս երեխաներին, անձնակազմի և դաստիարակների ղեկավարությամբ, սովորելու այլ երեխաների հետ ինտերակտիվ հաղորդակցմանը՝ ստեղծագործական պարապմունքների և խաղերի միջոցով:
80. ԿԱԴ-ի 0 մակարդակի ծրագրերը նախատեսված են այն երեխաների համար, որոնք չեն հասել ԿԱԴ-ի 1-ին մակարդակն ընդունվելու տարիքին։ Գոյություն ունի 0 մակարդակի ծրագրի երկու կատեգորիա. փոքր տարիքի երեխաների զարգացման ծրագրեր և նախադպրոցական կրթական ծրագրեր: Առաջին կատեգորիայի ծրագրերը մշակված են 0-2 տարիքի երեխաների, իսկ երկրորդ կատեգորիան՝ 3 տարեկանից մինչև տարրական կրթական ծրագրերի մեկնարկի միջակայքն ընկած տարիքային խմբի երեխաների համար:
81. ԿԱԴ-ի 0 մակարդակի ծրագրերը կարող են անվանվել տարբեր կերպ. օրինակ՝ փոքր տարիքի երեխաների կրթություն և զարգացում, խաղային դպրոց, նախադպրոցական կրթություն կամ նախնական կրթություն: Ինչ վերաբերում է այնպիսի հայտնի կրթական ծրագրերին, ինչպիսիք են ցերեկային խնամքի կենտրոնների, մանկապարտեզների, մսուրների և այլնի գործունեությունը, ապա անհրաժեշտ է, որպեսզի դրանք բավարարեն ԿԱԴ-ի 0 մակարդակի դասակարգման չափանիշներին ներկայացվող պահանջներին: Սույն մակարդակի ծրագրերի համար, տվյալների միջազգային համադրելիությունն ապահովելու նպատակով, կիրառվում է «նախադրոցական կրթություն» տերմինը։
82. Փոքր տարիքի երեխաների կրթությունը բնութագրելու համար կարևոր են հետևյալ չափանիշները.
1) Հիմնական չափանիշներ.
ա․ ծրագրի կրթական ուղղվածությունը (տե՛ս 83-րդ և 84-րդ կետերը),
բ․ ինստիտուցիոնալ համատեքստը (տե՛ս 85-րդ կետը),
գ․ երեխաների բնորոշ թիրախային տարիքը, որոնց համար նախատեսված է ծրագիրը (տե՛ս 80-րդ և 86-րդ կետերը),
դ․ ծրագրի ինտենսիվությունը / տևողությունը (տե՛ս 88-րդ կետը):
2) Լրացուցիչ չափանիշներ.
ա․ անձնակազմի որակավորումը (տե՛ս 89-րդ կետը),
բ․ նորմատիվ իրավական հենքի առկայություն (տե՛ս 90-րդ կետը),
գ․ սովորաբար պարտադիր կրթության մաս չի կազմում (տե՛ս 91-րդ կետը)։
83. Փոքր տարիքի երեխաների զարգացման ծրագրի կրթական ուղղվածությունը բնութագրվում է որպես ուսումնական միջավայր, որը հիմնվում է տեսողական ընկալման և լեզվական ինքնարտահայտման վրա: Այս ծրագրերը նպաստում են ինքնադրսևորմանը՝ շեշտադրելով բովանդակային հաղորդակցության համար օգտագործվող բանավոր խոսքի զարգացումը: Դրանցում առկա են ակտիվ խաղի հնարավորություններ, որոնց նպատակը դաստիարակների հսկողությամբ և նրանց հետ ինտերակտիվ շփման միջոցով երեխաների շարժողական և կողմնորոշման հմտությունների զարգացումն է: Այն ծրագրերը, որոնցում բացառապես նախատեսված է երեխաների խնամքը (հսկողությունը, կերակրումը և առողջությանը հետևելը), չեն ներառվում ԿԱԴ-ում։
84. Նախադպրոցական կրթության կրթական ուղղվածությունը բնութագրվում է որպես հասակակիցների կամ դաստիարակների միջև ինտերակտիվ փոխգործակցություն, որի միջոցով երեխաները բարելավում են իրենց լեզվական և սոցիալական հմտությունները, զարգացնում տրամաբանական մտածողությունը, փաստարկման հմտությունները և հաղորդակցումը մտածված խոսքի միջոցով: Սույն համատեքստում երեխաներին ծանոթացնում են նաև այբուբենին և մաթեմատիկական հասկացություններին, ստեղծում են պայմաններ՝ շրջապատող աշխարհի ու շրջակա միջավայրի ուսումնասիրման համար: Դաստիարակների հսկողությամբ շարժողական հմտությունները զարգացնող խաղերի ու պարապմունքների անցկացումը (խաղերի և այլ գործողությունների միջոցով ֆիզիկական վարժությունները) հանդիսանում է հասակակիցների միջև սոցիալական փոխհարաբերությունները խթանելու և նրանց կարողությունները զարգացնելու միջոց, ինչն էլ հնարավորություն է տալիս ինքնուրույնության զարգացման և դպրոցին նախապատրաստվելու համար:
85. ԿԱԴ-ի 0 մակարդակի ծրագրերը սովորաբար իրականացնում են դպրոցական կամ այլ հաստատության հենքի վրա՝ երեխաների խմբի համար (օրինակ՝ ուսումնական կենտրոնում, բնակության վայրում կամ տնային պայմաններում): Ընտանեկան պարապմունքները, որոնք կարող են լինել նպատակաուղղված, սակայն «ծրագրից» դուրս կազմակերպված (օրինակ՝ ծնողների, այլ հարազատների կամ ընկերների կողմից երեխաների ոչ ֆորմալ ուսուցումը) ԿԱԴ-ի 0 մակարդակում չեն ներառվում:
86. ԿԱԴ-ի 0 մակարդակի շրջանակներում, փոքր տարիքի երեխաների զարգացման կրթական ծրագրերը նախատեսված են 0-ից 2 տարեկան երեխաների համար, իսկ նախադպրոցական կրթական ծրագրերը՝ 3 տարեկանից մինչև ԿԱԴ 1-ին մակարդակի սկիզբը տարիքային խմբի համար: Նախադպրոցական կրթության տարիքային վերին շեմը տեսականորեն կախված է ԿԱԴ-ի 1-ին մակարդակի՝ տարրական կրթական ծրագիր ընդունվելու տարիքից (տե՛ս 95-րդ կետը):
87. Դասակարգման ժամանակ անհրաժեշտ է հատուկ ուշադրություն դարձնել փոքր տարիքի երեխաների կրթության համակցված ծրագրերին, որոնք ներառում են ԿԱԴ-ի 0 մակարդակի երկու ենթակատեգորիաները (ուսումնական ծրագրերը 0 տարեկանից մինչև ԿԱԴ-ի 1-ին մակարդակը սկսելը): Մի քանի տարիների, փուլերի կամ ցիկլերի տևողություն ունեցող ծրագրերն անհրաժեշտ է դասակարգել հետևյալ կերպ. այն ծրագրերը, որոնք համապատասխանում են ԿԱԴ-ի 83-րդ կետի ծրագրի բովանդակության չափանիշներին, պետք է դասակարգել որպես փոքր տարիքի երեխաների կրթական ծրագիր, իսկ նրանք, որոնք համապատասխանում են ԿԱԴ-ի 84-րդ կետի ծրագրի բովանդակության չափանիշներին՝ որպես նախադպրոցական կրթություն: Իսկ այն դեպքում, երբ ծրագրի ներսում չկա սահմանազատում, ապա երկու կատեգորիաների դեպքում էլ դասակարգումը հիմնվում է մասնակիցների տարիքի վրա:
88. Միջազգային համադրելիության բարելավման նպատակով անհրաժեշտ է հաշվի առնել ծրագրի նվազագույն ինտենսիվությունն ու տևողությունը։ ԿԱԴ-ի շրջանակում դասակարգման համար անհրաժեշտ է, որպեսզի կրթական գործունեության ընթացքում կրթական ծրագրերը ունենան օրական առնվազն 2 ժամվա և տարեկան առնվազն 100 օրվա տևողություն:
89. Անհրաժեշտության դեպքում, կրթական ծրագրերի համար որպես լավագույն անուղղակի չափանիշ, հանդիսանում է դաստիարակների մանկավարժական որակավորումը, այնտեղ, որտեղ այդպիսի պահանջ առկա է։ Այն անհրաժեշտ է տարբերակելու համար փոքր տարիքի երեխաների կրթությունը երեխայի խնամքից, որի համար չի պահանջվում հատուկ պատրաստված մանկավարժական անձնակազմ:
90. Կրթական ծրագրերի անուղղակի կամ միջնորդավորված չափանիշներ կարող են հանդիսանալ նաև ազգային համապատասխան մարմինների (օրինակ՝ կրթության ոլորտի քաղաքականություն իրականացնող պետական լիազոր մարմնի, կամ այլ կրթական գերատեսչության) կողմից հաստատված կարգավորման նորմատիվ իրավական ակտերի շրջանակի առկայությունը: Նման կարգավորումները կարող են ներառել ուղեցույցներ, կանոնակարգեր կամ հրահանգներ, որտեղ ներկայացված են դրույթներ փոքր տարիքի երեխաների ուսուցման հնարավորությունների վերաբերյալ:
91. Կրթական համակարգերում ԿԱԴ-ի 0 մակարդակի պարտադիր կրթությանն են վերաբերվում նաև այն ոչ պարտադիր կրթական ծրագրերը, որոնք մշակվել են դրանց մասնակից երեխաների համար՝ մինչև պարտադիր կրթության սկսելը՝ վերոհիշյալ չափանիշներին համապատասխան: Պարտադիր կրթության սկիզբը չի հանդիսանում բավարար չափանիշ ԿԱԴ-ի 0 և ԿԱԴ-ի 1-ին մակարդակների ծրագրերի տարբերակման համար, ինչը բնորոշ է որոշ կրթական համակարգերի:
92. ԿԱԴ-ի 0 և 1-ին մակարդակներն ընդգրկող կրթական ծրագրերի դասակարգումը հատուկ ուշադրության կարիք ունի: Այն կրթական համակարգերում, որտեղ փոքր տարիքի երեխաների կրթության մի մասը ներառված է տարրական կրթությունում, ապա ԿԱԴ-ի 0 մակարդակում պետք է դասակարգվեն միայն այն դասերը, էտապները կամ փուլերը, որոնք համապատասխանում են ԿԱԴ-ի 82-րդ կետում ներկայացված չափանիշներին: Իսկ նրանք, որոնք համապատասխանում են ԿԱԴ-ի 102-րդ կետում ներկայացված չափանիշներին, պետք է դասակարգվեն ԿԱԴ-ի 1-ին մակարդակում:
93. Եթե դասակարգման չափանիշների կիրառումը հնարավորություն չի տալիս հստակորեն սահմանազատելու ԿԱԴ-ի 0 և ԿԱԴ-ի 1-ին մակարդակները միմյանցից, ապա.
1) ԿԱԴ-ի 0 և ԿԱԴ-ի 1-ին մակարդակներն ընդգրկող փուլերով կազմակերպված ծրագրերի դեպքում. եթե փուլի ավարտը մոտ է երեխայի 6 տարեկանին, ապա այն պետք է համարել այդ մակարդակների միջև անցումային կետ:
2) ԿԱԴ-ի 0 և ԿԱԴ-ի 1-ին մակարդակներն ընդգրկող ծրագրերի փուլերով չտարանջատված լինելու դեպքում. այն դասարանների երեխաները, որոնք սովորում են մինչև 6 տարին լրանալը, պետք է դասակարգվեն ԿԱԴ-ի 0 մակարդակում, իսկ մնացած դասարաններում սովորողները՝ ԿԱԴ–ի 1-ին մակարդակում:
94. ԿԱԴ-ի 0 մակարդակում կրթական ծրագրերը տարբերակվում են մեկ՝ թիրախային տարիքային խմբի չափանիշով (տե՛ս 80-րդ կետը):
95. ԿԱԴ-ի 0 մակարդակը ներառում է անկախ տարիքից կրթության առանձնահատուկ պայամնների կարիք ունեցող երեխաների համար կրթական ծրագրեր, որոնք համապատասխանում են ԿԱԴ-ի 82-րդ կետում ներկայացված չափանիշներին:
96. ԿԱԴ-ի 0 մակարդակի փոքր տարիքի երեխաների զարգացման կրթական ծրագրերի համար նախատեսված է ԿԱԴ-ի 010 ծածկագիրը, իսկ 020-ը նախատեսված է նախադպրոցական կրթական ծրագրերի համար (տե՛ս 80-րդ կետը): Երրորդ նիշի մակարդակում դրանք ենթակատեգորիաների չեն տարանջատվում:
97. Ստացած կրթությունը դասակարգելիս ԿԱԴ-ի 0 մակարդակը (տարրական կրթությունից ցածր) կիրառվում է նրանց համար, ովքեր.
1) երբեք չեն հաճախել կրթական ծրագրին,
2) հաճախել են փոքր տարիքի երեխաների զարգացման կրթական ծրագրի մի մասին (ԿԱԴ 0 մակարդակ),
3) հաճախել են տարրական կրթական ծրագրի մի մասին, սակայն հաջողությամբ չեն ավարտել ԿԱԴ-ի 1-ին մակարդակը (նախապես ԿԱԴ-ի 0 մակարդակը հաճախելով կամ չհաճախելով):
Նախադպրոցական և տարրական կրթության դասակարգման համար կիրառվող ծածկագրերը ներկայացված են աղյուսակ 4-ում:
98. ԿԱԴ-ի 1-ին մակարդակի ծրագրերը կամ տարրական կրթությունը, որպես կանոն, ուղղված են կարդալու, գրելու և մաթեմատիկայի հիմնական կարողություններ (այսինքն՝ գրագիտություն և համրում) սովորեցնելուն, ինչպես նաև ամուր հիմք ստեղծելու՝ գիտելիքների հիմնական ոլորտներն ուսումնասիրելու ու հասկանալու, անձնական ու սոցիալական զարգացումն ապահովելու և միջնակարգ կրթության առաջին փուլին նախապատրաստվելու համար: Սույն ուսուցումը նպատակաուղղված է նվազագույն մասնագիտացմամբ (եթե իհարկե այդպիսիք կան) հիմնարար բարդության մակարդակի կրթության ստացմանը:
99. ԿԱԴ-ի 1-ին մակարդակում կրթական միջոցառումները (հատկապես տարրական դասարաններում) հաճախ կազմակերպվում են բաժինների, նախագծերի կամ ուսուցման լայն ոլորտների շրջանակներում՝ կիրառելով ոչ թե առանձին առարկաների, այլ ուսուցման ինտեգրված մոտեցում: Սույն մակարդակի շրջանակներում դասավանդումը, սովորաբար, իրականացվում է մեկ ուսուցչի կողմից, որը պատասխանատու է տվյալ խմբում սովորողների համար և կազմակերպում է ուսուցման գործընթացը: Չնայած դրան, այստեղ, դասավանդման գործընթացին կարող են մասնակցել մեկից ավելի ուսուցիչներ, հատկապես՝ ծրագրի որոշ բաժինների կամ առարկաների դասավանդման մասով:
100. ԿԱԴ-ի 1-ին մակարդակ ընդունվելու միակ պահանջը տարիքն է: Մեծ մասամբ ընդունվողները պետք է լինեն ոչ պակաս քան 5 տարեկան և ոչ ավել քան 7 տարեկան՝ համապատասխան օրենսդրությամբ սահմանվող բնորոշ տարիքին: Այս մակարդակը սովորաբար տևում է վեց տարի, սակայն դրա տևողությունը կարող է տատանվել չորսից յոթ տարի: Տարրական կրթական ծրագրերը սովորաբար ավարտվում են 10-ից 12 տարեկանում (տե՛ս 109-112-րդ կետերը): Տարրական կրթական ծրագրերի ավարտից հետո երեխաները կարող են շարունակել ուսումը ԿԱԴ-ի 2-րդ մակարդակում (միջնակարգ կրթության 1-ին մակարդակ):
101. ԿԱԴ-ի 1-ին մակարդակի ծրագրերը անվանվում են տարբեր կերպ. օրինակ՝ նախնական կրթություն, տարրական կրթություն կամ հիմնական կրթություն (փուլ 1-ին կամ ցածր դասարաններ, եթե կրթական համակարգն ունի ԿԱԴ-ի 1-ին և 2-րդ մակարդակներն ընդգրկող միայն մեկ ծրագիր): Միջազգային մակարդակում տվյալների համադրելիությունն ապահովելու նպատակով ԿԱԴ-ի 1-ին մակարդակի համար կիրառվում է «տարրական կրթություն» տերմինը:
102. Տարրական կրթության սահմանման համար կարևոր են հետևյալ չափանիշները.
1) Հիմնական չափանիշներ.
ա․ հիմնարար գիտելիքների, հմտությունների և կոմպետենցիաների պարբերական ուսուցում (տե՛ս 103-րդ կետը),
բ․ ընդունելության բնորոշ տարիքը և տևողությունը (տե՛ս 100-րդ կետը),
գ․ ուսուցումը, որը սովորաբար կազմակերպվում է մեկ ուսուցչի կողմից (տե՛ս 104-րդ կետը):
2) Լրացուցիչ չափանիշներ. հանդիսանում է պարտադիր կրթության մաս:
103. ԿԱԴ-ի 0 և 1-ին մակարդակների միջև ընկած սահմանը համընկնում է կրթության համակարգի այն անցումային կետի հետ, որտեղից սկսվում է ընթերցանության, գրագրության և մաթեմատիկայի համակարգված դասավանդումն ու ուսուցումը: Չնայած այն հանգամանքին, որ մինչ սույն ծրագիրը, ԿԱԴ-ի որոշ ծրագրեր կարող էին տալ ընթերցանության, գրագրության ու մաթեմատիկայի որոշակի հմտություններ, այնուամենայնիվ դրանց արդյունքում երեխաները հիմնովին չեն տիրապետում սույն ծրագրով նախատեսվող հիմնական հմտություններին, և, հետևաբար, դրանք բավարար չափով չեն համապատասխանում ԿԱԴ-ի 1-ին մակարդակում դասակարգման չափանիշներին: Նախադպրոցական կրթությունից տարրական կրթության անցման փաստը, որպես կանոն, արձանագրվում է ընդունելությամբ՝ պետության կողմից ընդունված, հատուկ նախատեսված տարրական ուսումնական հաստատություններ կամ ծրագրեր:
104. Մեկ հիմնական ուսուցիչը, սովորաբար, պատասխանատու է մի խումբ երեխաների համար և ապահովում է ուսումնական գործընթացը՝ կազմակերպելով այն ինտեգրված մոտեցմամբ՝ բաժիններով, նախագծերով կամ ուսուցման ընդլայնված ոլորտներով (մասնավորապես տարրական կրթության առաջին տարիներին): Այնուամենայնիվ, ուսումնական գործընթացի ընթացքում կարող են դասավանդել նաև այլ՝ հատկապես որոշակի առարկաների գծով մասնագիտացված ուսուցիչներ: ԿԱԴ-ի 1-ին մակարդակի ուսուցիչները սովորաբար ունենում են հիմնական առարկաների գծով մանկավարժական պատրաստվածություն: Ի տարբերություն ԿԱԴ-ի 1-ին մակարդակի ԿԱԴ-ի 2-րդ մակարդակի ծրագրերում տարբեր առարկաներ կարող են դասավանդվել մեկից ավելի ուսուցիչների կողմից, որոնք ունեն այդ առարկաների գծով խորացված պատրաստվածություն:
105. ԿԱԴ-ի՝ 0 և 1-ին կամ 1-ին և 2-րդ մակարդակներում ներառված կրթական ծրագրերի դասակարգումն ունի առանձնահատուկ ուշադրության կարիք: Եթե տարրական կրթությունը ութ տարի կամ ավելի տևողությամբ կրթական ծրագրի մաս է, ԿԱԴ-ի 1-ին մակարդակում պետք է դասակարգվեն միայն 102-րդ կետում ներկայացված չափանիշներին համապատասխանող դասերը, փուլերը կամ ցիկլերը։ Ցանկացած այլ դաս, փուլ կամ ցիկլ, որը համապատասխանում է 83-րդ կետում ներկայացված չափանիշներին, պետք է դասակարգվի որպես ԿԱԴ-ի 0 մակարդակ, իսկ 120-րդ կետում ներկայացված չափանիշներին համապատասխանողները՝ որպես ԿԱԴ-ի 2-րդ մակարդակ:
106. Եթե դասակարգման չափանիշները հստակ չեն սահմանազատում ԿԱԴ-ի 0 մակարդակը 1-ից (մեկի ավարտը մյուսի սկզբից), ապա դրանց տարանջատման համար կիրառվում են 93-րդ կետում ներկայացված լրացուցիչ չափանիշները:
107. Եթե դասակարգման չափանիշները հստակ չեն սահմանազատում ԿԱԴ-ի 1-ին և 2-րդ մակարդակները, ապա.
1) ԿԱԴ-ի 1-ին և 2-րդ մակարդակներն ընդգրկող, փուլերով կազմակերպված ծրագրերի համար՝ 1-ին և 2-րդ մակարդակների միջև անցումային կետը պետք է համարել այն փուլի ավարտը, որն առավել մոտ է ԿԱԴ-ի 1-ին մակարդակի մեկնարկից հետո ուսուցման 6-րդ տարվան:
2) ԿԱԴ-ի 1-ին և 2-րդ մակարդակներն ընդգրկող, փուլերով չտարանջատված ծրագրերի դեպքում՝ առաջին վեց տարիները պետք է դասակարգվեն ԿԱԴ-ի 1-ին մակարդակում, իսկ մնացած տարիները՝ ԿԱԴ-ի 2-րդ մակարդակում (տե՛ս 125-րդ կետը):
108. ԿԱԴ-ի 1-ին մակարդակի համար լրացուցիչ չափանիշները բացակայում են:
109. ԿԱԴ-ի 1-ին մակարդակը ներառում է կրթության առանձնահատուկ պայմանների կարիք ունեցող անձանց համար ծրագրեր, եթե ծրագիրը անկախ մասնակցի տարիքից տրամադրում է ընթերցանության, գրագրության և մաթեմատիկայի հմտությունների ձևավորմանը միտված համակարգված կրթություն և ուսուցում:
110. ԿԱԴ-ի 1-ին մակարդակը ներառում է նաև երկրորդ հնարավորության կամ վերաինտեգրման ծրագրերը: Այդպիսի կրթական ծրագրերը սովորաբար նախատեսված են նրանց համար, ովքեր.
1) ուսումն անավարտ են թողել՝ մինչև տարրական կրթության ավարտը, որոնց հնարավորություն է տրվում վերադառնալ ուսմանը և ավարտել տարրական կրթությունը,
2) ավարտել են տարրական կրթությունը, բայց ցանկանում են ուսուցանվել կրթական ծրագրով կամ ձեռք բերել մասնագիտություն, որի համար դեռևս որակավորված չեն: Այսպիսի ծրագրի մասնակիցների տարիքը, սովորաբար, ԿԱԴ-ի 1-ին մակարդակի թիրախային խմբի մասնակիցներից ավելի մեծ է (սակայն մեծահասակ լինելը պարտադիր չէ):
111. ԿԱԴ-ի 1-ին մակարդակի ծրագրերին են դասվում նաև ֆորմալ և ոչ ֆորմալ կրթության շրջանակներում մեծահասակների և երիտասարդների համար նախատեսված գրագիտության ծրագրերը, որոնք իրենց բովանդակության բարդությամբ նման են տարրական կրթական ծրագրերին և նախատեսված են ԿԱԴ-ի 1-ին մակարդակի մասնակիցների տիպային տարիքից բարձր խմբի համար:
112. ԿԱԴ-ի 1-ին մակարդակի բոլոր կրթական ծրագրերը ծածկագրված են 100 ծածկագրով: Կատեգորիաները կամ ենթակատեգորիաների տարբերակումն երկրորդ կամ երրորդ նիշով, բացակայում է:
113. Ստացված կրթության մակարդակը ծածկագրելիս, անհրաժեշտ է հատուկ ուշադրություն դարձնել այն անհատներին, ովքեր հաճախել, սակայն չեն ավարտել տարրական կրթությունը:
114. ԿԱԴ-ի 2-րդ մակարդակի ծրագրերի ճանաչված որակավորումները, որոնք չեն ստացվել ԿԱԴ-ի 2-րդ մակարդակի լրիվ կամ մասնակի ավարտելու արդյունքում, դասակարգվում են ԿԱԴ-ի 1-ին մակարդակում (օրինակ. ԿԱԴ-ի 2-րդ մակարդակի երկու տարուց պակաս տևողությամբ ծրագրերը կամ ԿԱԴ-ի 1-ին մակարդակի մեկնարկից հաշված ութ տարուց պակաս ընդհանուր տևողությամբ ծրագրերը):
115. Աղյուսակ 4-ում ներկայացված են միջնակարգ կրթության 1-ին փուլին վերաբերող որակավորումների և ԿԱԴ-ի 0 և 1-ին մակարդակների հետ կապված ստացված կրթության դասակարգման ծածկագրերը, որոնք բավարար չեն ԿԱԴ-ի 2-րդ մակարդակն ավարտած կամ ոչ լրիվ ավարտած համարելու համար:
Աղյուսակ 4. Ստացված կրթության դասակարգման ծածկագրերը` կապված ԿԱԴ-ի 0 և 1-ին մակարդակի հետ:
|
ԿԱԴ-Մ |
Կատեգորիա |
Ենթակատեգորիա | |||
|
0 |
Տարրական կրթությունից ցածր |
01 |
Կրթական ծրագրին երբեք չհաճախողներ |
010 |
Կրթական ծրագրին երբեք չհաճախողներ |
|
02 |
Փոքր տարիքի երեխաների վաղ կրթության որոշակի մաս |
020 |
Փոքր տարիքի երեխաների վաղ կրթության որոշակի մաս | ||
|
03 |
Փոքր տարիքի երեխաների վաղ կրթության որոշակի մաս՝ առանց մակարդակի ավարտի |
030 |
Փոքր տարիքի երեխաների վաղ կրթության որոշակի մաս՝ առանց մակարդակի ավարտի | ||
|
1 |
Տարրական կրթություն |
10 |
Տարրական կրթություն |
100 |
Ներառյալ միջնակարգ կրթության 1-ին մակարդակի ճանաչված բարեհաջող ավարտը, որը բավարար չէ մակարդակի ավարտի կամ մակարդակի մասնակի ավարտի համար |
116. ԿԱԴ-ի 2-րդ մակարդակի կամ «միջնակարգ կրթության 1-ին մակարդակի» ծրագրերը, որպես կանոն, հիմնվում են ԿԱԴ-ի 1-ին մակարդակի ուսման արդյունքների վրա։ Սովորաբար, այս փուլի կրթության նպատակը անհատի ողջ կյանքի ընթացքի համար ուսման և զարգացման գործընթացի հիմքեր դնելն է, որը կրթական համակարգերին հետագայում հնարավորություն է տալիս էլ ավելի ընդլայնելու կրթության ստացման հնարավորությունները: Որոշ կրթական համակարգեր ԿԱԴ-ի 2-րդ մակարդակում անհատներին արդեն կարող են առաջարկել մասնագիտական կրթական ծրագրեր՝ տալով անհրաժեշտ հմտություններ աշխատանքի տեղավորման համար:
117. ԿԱԴ-ի 2-րդ մակարդակի կրթական ծրագրերը սովորաբար կազմակերպվում են ըստ ուսումնական ծրագրի, որն ունի առարկայական հստակ ուղղվածություն՝ հարցերի լայն շրջանակի վերաբերյալ տեսական հասկացությունների բացատրությամբ: Ի տարբերություն ԿԱԴ-ի 1-ին մակարդակի, այստեղ ուսուցիչները, սովորաբար, առանձին առարկաների մասով ունենում են մանկավարժական հատուկ պատրաստվածություն և դասավանդումն իրականացվում է մի քանի ուսուցիչների կողմից, ովքեր տիրապետում են դասավանդվող առարկաների գծով մասնագիտական գիտելիքների:
118. ԿԱԴ-ի 2-րդ մակարդակը սկսվում է ԿԱԴ-ի 1-ին մակարդակում չորսից յոթ տարի ուսանելուց հետո։ ԿԱԴ-ի 1-ին մակարդակի ուսուցման ամենատարածված տևողությունը վեց տարի է: ԿԱԴ-ի 2-րդ մակարդակում ուսուցումը, սովորաբար, սկսվում է 10-13 տարեկանում (ամենատարածված տարիքը 12 տարեկանն է):
119. ԿԱԴ-ի 2-րդ մակարդակում դասակարգված ծրագրերը կարող են անվանվել տարբեր կերպ. օրինակ՝ միջնակարգ դպրոց (առաջին փուլ՝ ցածր դասարաններ, եթե գոյություն ունի ԿԱԴ-ի 2-րդ և 3-րդ մակարդակներն ընդգրկող մեկ ծրագիր), կրտսեր միջնակարգ դպրոց կամ ավագ դպրոց: Եթե ծրագիրն ընդգրկում է ԿԱԴ-ի 1-ին և 2-րդ մակարդակները, հաճախ կիրառվում է տարրական դպրոց (ընդհանուր տարրական դպրոց) կամ հիմնական դպրոց (երկրորդ փուլ՝ բարձր դասարաններ) տերմինները: ԿԱԴ-ի 2-րդ մակարդակի կրթության տվյալների միջազգային համադրելիության ապահովման նպատակով կիրառվում է «միջնակարգ կրթության 1-ին մակարդակ» տերմինը:
120. Միջնակարգ կրթության 1-ին մակարդակը սահմանելու համար անհրաժեշտ են հետևյալ չափանիշները.
1) Հիմնական չափանիշներ.
ա․ անցում առավել առարկայական ուղղվածություն ունեցող ուսուցմանը (տե՛ս 121-րդ կետը),
բ․ ընդունելության պահանջները (տե՛ս 122-րդ կետը),
գ․ ընդհանուր ուսման տևողությունը ԿԱԴ-ի 1-ին մակարդակից սկսած (տե՛ս 118-րդ կետը):
2) Լրացուցիչ չափանիշներ.
ա․ ընդունելության բնորոշ տարիքը (տե՛ս 118-րդ կետը),
բ․ դասավանդումը մասնագիտացված ուսուցիչների կողմից և նրանց որակավորումը (տե՛ս 124-րդ կետը),
գ․ պարտադիր կրթություն:
121. ԿԱԴ-ի 1-ին և 2-րդ մակարդակների միջև ընկած սահմանը համընկնում է կրթական համակարգի անցումային կետի հետ, որտեղից սկսած հատուկ նշանակություն է տրվում առարկայական կողմնորոշմանը:
122. ԿԱԴ-ի 2-րդ մակարդակը պահանջում է ԿԱԴ-ի 1-ին մակարդակի ավարտ կամ արդեն ստացած կրթությունը կյանքի և աշխատանքային փորձի հետ համադրելու միջոցով ԿԱԴ-ի 2-րդ մակարդակի բովանդակությունը յուրացնելու ունակություն: Որոշ երկրներում ԿԱԴ-ի 2-րդ մակարդակի որոշ կամ բոլոր ծրագրերը ընդունվելու համար կարող է պահանջվել ԿԱԴ-ի 1-ին մակարդակի ավարտելը կամ դրա համար ունենալ անհրաժեշտ անցումային միավոր:
123. ԿԱԴ-ի 2-րդ մակարդակն ավարտվում է 8-ից 11 տարի անց՝ հաշված ԿԱԴ-ի 1-ին մակարդակի մեկնարկից, իսկ ուսման գումարային տևողությունը կազմում է 9 տարի: ԿԱԴ-ի 2-րդ մակարդակի վերջում մասնակիցների տարիքը կազմում է 14-ից 16 տարեկան (իսկ առավել հաճախ՝ 15 տարեկան):
124. ԿԱԴ-ի 1-ին մակարդակի հետ համեմատ ԿԱԴ-ի 2-րդ մակարդակում դասավանդող ուսուցիչներին ներկայացվող որակավորման պահանջները կարող են տարբերվել միմյանցից: ԿԱԴ-ի 2-րդ մակարդակում, նրանք, մանկավարժական որակավորմանը զուգահեռ ունենում են նաև մեկ կամ մի քանի առարկաների գծով մասնագիտական որակավորումներ: Բացի այդ, ԿԱԴ-ի 2-րդ մակարդակում ուսումնական գործընթացի կազմակերպումը կարող է տարբերվել ԿԱԴ-ի 1-ին մակարդակից, քանի որ, հաճախ, միևնույն դասարանում դասավանդում են մի քանի ուսուցիչներ, որոնք մասնագիտացված են մեկ կամ մի քանի ոլորտներում:
125. ԿԱԴ-ի 1-ին և 2-րդ կամ 2-րդ և 3-րդ մակարդակներն ընդգրկող կրթական ծրագրերը պահանջում են հատուկ ուշադրություն: Այն դասերը, փուլերը կամ ցիկլերը, որոնք համապատասխանում են 120-րդ կետում ներկայացված չափանիշներին, դասակարգվում են ԿԱԴ-ի 2-րդ մակարդակում: Նրանք, որոնք համապատասխանում են 102-րդ կետով ներկայացված չափանիշներին՝ ԿԱԴ-ի 1-ին մակարդակում, իսկ 142-րդ կետում ներկայացված չափանիշներին համապատասխանողները՝ ԿԱԴ-ի 3-րդ մակարդակում:
126. Եթե դասակարգման չափանիշները հստակ չեն սահմանազատում ԿԱԴ-ի առաջին մակարդակը երկրորդից (մեկի ավարտը մյուսի սկզբից), ապա դրանց տարանջատման համար կիրառվում են 107-րդ կետով նախատեսված չափանիշները:
127. Եթե դասակարգման չափանիշների կիրառումը հստակ չի սահմանազատում ԿԱԴ-ի 2-րդ և 3-րդ մակարդակները, ապա.
1) ԿԱԴ-ի 2-րդ և 3-րդ մակարդակներն ընդգրկող, փուլերով չտարանջատված ծրագրերի անցման կետը կարելի է համարել ուսուցման 9 տարին՝ հաշված ԿԱԴ-ի 1-ին մակարդակից,
2) ԿԱԴ-ի 2-րդ և 3-րդ մակարդակներն ընդգրկող, փուլերով չտարանջատված ծրագրերի դեպքում՝ ԿԱԴ-ի 1-ին մակարդակի ավարտից մինչև ինը տարվա ուսումնառության ավարտը (հաշված ԿԱԴ-ի 1-ին մակարդակի մեկնարկից) ընկած դասարանները դասակարգվում են ԿԱԴ-ի 2-րդ մակարդակում, իսկ մնացած տարիները վերաբերում են ԿԱԴ-ի 3-րդ մակարդակին (տե՛ս 147-րդ կետը):
128. ԿԱԴ-ի 2-րդ մակարդակի կրթական ծրագրերը միմյանցից տարբերվում են երկու չափանիշներով.
1) ծրագրի ուղղվածություն (տե՛ս 129-րդ կետը),
2) մակարդակի ավարտ և ԿԱԴ-ի ավելի բարձր մակարդակներին հասանելիություն (տե՛ս 130-րդ կետը)։
129. ԿԱԴ-ի 41-րդ և 40-րդ կետերում ներկայացված են կրթական ծրագրերի ուղղվածության համապատասխանաբար երկու՝ ընդհանուր և մասնագիտական կատեգորիաների սահմանումները:
130. ԿԱԴ-ի 2-րդ մակարդակի համար առանձնացվում են մակարդակի ավարտի և ավելի բարձր մակարդակներին հասանելիության հետևյալ չորս ենթակատեգորիաները.
1) ԿԱԴ-ի 2-րդ մակարդակն ավարտված չէ (հետևաբար առանց ուղիղ հասանելիության ԿԱԴ-ի ավելի բարձր մակարդակներին). ԿԱԴ-ի 2-րդ մակարդակում երկու տարուց պակաս տևողությամբ կամ ութ տարուց շուտ ավարտվող (ԿԱԴ-ի 1-ին մակարդակի մեկնարկից հաշված) կարճ, վերջնական ծրագրեր կամ ծրագրերի հաջորդականություն: Դրանք չեն տալիս հասանելիություն ԿԱԴ-ի 3-րդ մակարդակին։ Այսպիսի ծրագրերի բարեհաջող ավարտը դեռևս չի համարվում ԿԱԴ-ի 2-րդ մակարդակի ավարտ:
2) ԿԱԴ-ի 2-րդ մակարդակի մասնակի ավարտ՝ առանց ԿԱԴ-ի ավելի բարձր մակարդակներին ուղիղ հասանելիության. ԿԱԴ-ի 2-րդ մակարդակի առնվազն երկու տարի տևողությամբ ծրագրեր, որոնց ամբողջական տևողությունը կազմում է ոչ պակաս քան ԿԱԴ-ի 1-ին մակարդակի մեկնարկից հաշված ութ տարի և որոնք կազմում են ԿԱԴ-ի 2-րդ մակարդակի ծրագրերի հաջորդականության մաս, սակայն ըստ հաջորդականության վերջին ծրագիրը չեն: Այս ծրագրերը չեն տալիս ուղիղ հասանելիություն ԿԱԴ-ի 3-րդ մակարդակին։ Այսպիսի ծրագրերի բարեհաջող ավարտը դիտարկվում է որպես ԿԱԴ-ի 2-րդ մակարդակի մասնակի ավարտ (քանզի հաջորդականության միայն եզրափակիչ ծրագրերի բարեհաջող ավարտն է ապահովում հասանելիություն ԿԱԴ-ի 3-րդ մակարդակին):
3) ԿԱԴ-ի 2-րդ մակարդակի ավարտ՝ առանց ԿԱԴ-ի ավելի բարձր մակարդակներին ուղիղ հասանելիության. ԿԱԴ-ի 2-րդ մակարդակի առնվազն երկու տարի տևողությամբ ծրագրեր, որոնք ավարտվում են ութ տարուց ոչ շուտ (հաշված ԿԱԴ-ի 1-ին մակարդակի մեկնարկից), սակայն չեն տալիս հասանելիություն ԿԱԴ-ի 3-րդ մակարդակին։ Այս ծրագրերը համարվում են վերջնական և դրանց բարեհաջող ավարտը դիտվում է որպես ԿԱԴ-ի 2-րդ մակարդակի ավարտ:
4) ԿԱԴ-ի 2-րդ մակարդակի ավարտ՝ ԿԱԴ-ի ավելի բարձր մակարդակին ուղիղ հասանելիությամբ. ԿԱԴ-ի 3-րդ մակարդակին ուղիղ հասանելիություն տվող ցանկացած ծրագիր, անկախ դրա տևողությունից կամ ԿԱԴ-ի 1-ին մակարդակի մեկնարկից հաշված ամբողջական տևողությունից:
131. ԿԱԴ-ի 2-րդ մակարդակը ներառում է կրթության առանձնահատուկ պայմանների կարիք ունեցող անձանց համար նախատեսված ծրագրերը, որոնք սկսվել են ԿԱԴ-ի 1-ին մակարդակից և մշակված են հիմնական ուսումնական գործընթացը կազմակերպելու և/կամ աշխատանքային հմտությունների ձևավորմանը նպաստելու համար:
132. Սույն մակարդակը ներառում է նաև միջնակարգ կրթության 2-րդ մակարդակի «երկրորդ հնարավորության» կամ վերաինտեգրման ծրագրերը, որոնք սովորաբար նախատեսված են նրանց համար, ովքեր.
1) մինչև միջնակարգ կրթության 1-ին մակարդակն ավարտելը թողել են դպրոցը՝ տարրական կրթությունն ավարտելուց հետո, որոնց հնարավորություն է տրվում վերադառնալ ուսմանը և ավարտել միջնակարգ կրթության 1-ին մակարդակը,
2) ավարտել են միջնակարգ կրթության 1-ին մակարդակը, բայց ցանկանում են ուսուցանվել կրթական ծրագրով կամ ձեռք բերել մասնագիտություն, որի համար դեռևս որակավորված չեն։
Այս ծրագրերի մասնակիցների տարիքը սովորաբար ավելի բարձր է, քան ԿԱԴ-ի 2-րդ մակարդակի համար նախատեսված թիրախային խմբի մասնակիցներինը:
133. ԿԱԴ-ի 2-րդ մակարդակը ներառում է նաև մեծահասակների համար նախատեսված կրթական ծրագրեր, որոնք իրենց բովանդակության բարդությամբ համարժեք են այդ մակարդակում դասակարգված կրթական ծրագրերին:
134. Երկու լրացուցիչ չափանիշներից մեկի՝ կատեգորիաների կիրառումը հնարավորություն է տալիս որոշել ծրագրի ուղղվածությունը, իսկ մյուսի՝ ենթակատեգորիաների կիրառումը՝ մակարդակի ավարտը և ԿԱԴ-ի ավելի բարձր մակարդակին հասանելիությունը: Միջնակարգ կրթության 1-ին մակարդակի կրթական ծրագրերի ծածկագրերը ներկայացված են աղյուսակ 5-ում:
Աղյուսակ 5. ԿԱԴ-ի 2 մակարդակի կրթական ծրագրերի ծածկագրերը:
|
Կատեգորիա |
Ենթակատեգորիա | ||
|
24 |
Միջնակարգ ընդհանուր կրթության 1-ին մակարդակ |
241 |
Բավարար չէ մակարդակի ավարտի կամ մասնակի ավարտի համար՝ առանց միջնակարգ կրթության 2-րդ մակարդակին ուղիղ հասանելիության |
|
242 |
Բավարար է մակարդակի մասնակի ավարտի համար՝ առանց միջնակարգ կրթության 2-րդ մակարդակին ուղիղ հասանելիության | ||
|
243 |
Բավարար է մակարդակի ավարտի համար՝ առանց միջնակարգ կրթության 2-րդ մակարդակին ուղիղ հասանելիության | ||
|
244 |
Բավարար է մակարդակի ավարտի համար՝ միջնակարգ կրթության 2-րդ մակարդակին ուղիղ հասանելիությամբ | ||
|
25 |
Միջնակարգ մասնագիտական կրթության 1-ին մակարդակ |
251 |
Բավարար չէ մակարդակի ավարտի կամ մասնակի ավարտի համար՝ առանց միջնակարգ կրթության 2-րդ մակարդակին ուղիղ հասանելիության |
|
252 |
Բավարար է մակարդակի մասնակի ավարտի համար՝ առանց միջնակարգ կրթության 2-րդ մակարդակին ուղիղ հասանելիության | ||
|
253 |
Բավարար է մակարդակի ավարտի համար՝ առանց միջնակարգ կրթության 2-րդ մակարդակին ուղիղ հասանելիության | ||
|
254 |
Բավարար է մակարդակի ավարտի համար՝ միջնակարգ կրթության 2-րդ մակարդակին ուղիղ հասանելիությամբ | ||
135. Կրթության մակարդակները դասակարգելիս, ԿԱԴ-ի 2-րդ մակարդակի այն ճանաչված որակավորումները, որոնք բավարար չեն ԿԱԴ-ի 2-րդ մակարդակի ավարտի կամ մասնակի ավարտի համար, դասակարգվում են որպես ԿԱԴ-ի 1-ին մակարդակ (տե՛ս աղյուսակ 4-ը):
136. Նմանապես, ԿԱԴ-ի 3-րդ մակարդակի ճանաչված որակավորումները, որոնք բավարար չեն ԿԱԴ-ի 3-րդ մակարդակի ավարտի կամ մասնակի ավարտի համար, դասակարգվում են ԿԱԴ-ի 2-րդ մակարդակում:
137. ԿԱԴ-ի 2-րդ մակարդակում ստացված կրթության՝ միջնակարգ կրթության առաջին մակարդակի ծրագրերի և միջնակարգ կրթության երկրորդ մակարդակի որակավորումների հետ կապված դասակարգման ծածկագրերը, որոնք բավարար չեն մակարդակը ավարտած կամ ոչ լրիվ ավարտած համարելու համար, ներկայացված են աղյուսակ 6-ում:
Աղյուսակ 6. ԿԱԴ-ի 2-րդ մակարդակում ստացված կրթության հետ կապված դասակարգման ծածկագրերը:
|
Կատեգորիա |
Ենթակատեգորիա | ||
|
10 |
Տարրական կրթություն |
100 |
Միջնակարգ կրթության 1-ին մակարդակի ծրագրի ճանաչված բարեհաջող ավարտ, որը բավարար չէ մակարդակն ավարտելու կամ մասնակի ավարտելու համար |
|
24 |
Երկրորդային ընդհանուր կրթության 1-ին մակարդակ |
242 |
Մակարդակի մասնակի ավարտ՝ առանց միջնակարգ կրթության 2-րդ մակարդակին ուղիղ հասանելիության |
|
243 |
Մակարդակի ավարտ՝ առանց միջնակարգ կրթության 2-րդ մակարդակին ուղիղ հասանելիության | ||
|
244 |
Մակարդակի ավարտ՝ միջնակարգ կրթության 2-րդ մակարդակին ուղիղ հասանելիությամբ1 | ||
|
25 |
Երկրորդային մասնագիտական կրթության 1-ին մակարդակ |
252 |
Մակարդակի մասնակի ավարտ՝ առանց միջնակարգ կրթության 2-րդ մակարդակին ուղիղ հասանելիության |
|
253 |
Մակարդակի ավարտ՝ առանց միջնակարգ կրթության 2-րդ մակարդակին ուղիղ հասանելիության | ||
|
254 |
Մակարդակի ավարտ՝ միջնակարգ կրթության 2-րդ մակարդակին ուղիղ հասանելիությամբ1 | ||
|
1. Ներառյալ միջնակարգ կրթության 2-րդ մակարդակի կրթական ծրագրի կամ դրա մասի ճանաչված բարեհաջող ավարտը, որը բավարար չէ մակարդակի ավարտի կամ մասնակի ավարտի համար։ | |||
138. ԿԱԴ-ի 3-րդ մակարդակի ծրագրերը կամ «միջնակարգ կրթության երկրորդ մակարդակը», որպես կանոն, նախատեսված են միջնակարգ կրթությունն ավարտելու և դրա արդյունքում մասնագիտական կրթությանը նախապատրաստվելու և/կամ այնպիսի հմտությունների ձեռք բերման համար, որոնք հնարավորություն կտան աշխատանքի տեղավորման:
139. Այս մակարդակի ծրագրերը սովորողներին առաջարկում են առարկաների ավելի բազմաբնույթ, մասնագիտացված և խորացված ուսուցում, քան ԿԱԴ-ի 2-րդ մակարդակի ծրագրերը: Դրանք առավել տարբերակված են և տալիս են հնարավորությունների և ուղղությունների ավելի լայն ընտրություն: Ուսուցիչները սովորաբար ունեն ավելի բարձր որակավորում ըստ դասավանդվող առարկաների և մասնագիտական բնագավառների՝ հատկապես բարձր դասարաններում:
140. ԿԱԴ-ի 3-րդ մակարդակը սկսվում է ԿԱԴ-ի 1-ին մակարդակի ուսուցման սկզբից հաշված 8-11 տարի հետո: Որպես կանոն, մասնակիցները ուսուցման այս մակարդակ են անցնում 14-16 տարեկանում: ԿԱԴ-ի 3-րդ մակարդակի ծրագրերը սովորաբար ավարտվում են ԿԱԴ-ի 1-ին մակարդակի ուսուցման սկզբից հաշված 12-13 տարի հետո (մոտավորապես մասնակիցների 17 կամ 18 տարեկանում), իսկ դրանց առավել տարածված ընդհանուր տևողությունը կազմում է 12 տարի: Սակայն միջնակարգ կրթության երկրորդ փուլի ավարտը տարբեր կրթական համակարգերում տարբերվում է միմյանցից և սովորաբար կազմում է 11-13 տարի՝ հաշված ԿԱԴ-ի 1-ին մակարդակում ուսուցման սկզբից:
141. ԿԱԴ-ի 3-րդ մակարդակի ծրագրերը կարող են անվանվել տարբեր կերպ. օրինակ՝ միջնակարգ դպրոց (երկրորդ փուլ կամ բարձր դասարաններ), ավագ դպրոց: Միջազգային մակարդակում համադրելիությունն ապահովելու նպատակով ԿԱԴ-ի 3-րդ մակարդակում կիրառվում է «միջնակարգ կրթության երկրորդ մակարդակ» տերմինը:
142. Միջնակարգ կրթության երկրորդ մակարդակը սահմանելու համար կարևորվում են հետևյալ չափանիշները.
1) Հիմնական չափանիշներ`
ա․ միջնակարգ կրթության երկրորդ/ավարտական մակարդակ (տե՛ս 143-րդ կետը),
բ․ ընդունելության պահանջները (տե՛ս 144-րդ կետը),
գ․ ուսման ընդհանուր տևողությունը՝ սկսած ԿԱԴ-ի 1-ին մակարդակի մեկնարկից (տե՛ս 140-րդ կետը):
2) Լրացուցիչ չափանիշներ`
ա․ առավել տարբերակված ծրագրեր՝ հնարավորությունների և ուղղությունների ավելի լայն ընտրությամբ (տե՛ս 145-րդ կետը)
բ․ ուսուցիչների որակավորումը (տե՛ս 146-րդ կետը):
143. Միջնակարգ կրթության երկրորդ կամ ավարտական փուլի ծրագրերը կարող են վերաբերել ԿԱԴ-ի 3-րդ մակարդակի ընդհանուր կամ միջին մասնագիտական ծրագրերին: Այդ ծրագրերի մի մասը ուղիղ հասանելիություն են տալիս դեպի ԿԱԴ-ի 4-րդ և/կամ 5-րդ, 6-րդ և 7-րդ մակարդակներ: Մի մակարդակից մյուսին անցման կետերը սահմանելիս անհրաժեշտ է ապահովել համապատասխանություն ընդհանուր և միջին մասնագիտական ուղղությունների միջև:
144. ԿԱԴ-ի 3-րդ մակարդակը պահանջում է միջնակարգ կրթության առաջին մակարդակի (ԿԱԴ-ի 2-րդ մակարդակի) ավարտ կամ արդեն ստացած կրթությունը կյանքի և աշխատանքային փորձի հետ համադրելու միջոցով ԿԱԴ-ի 3-րդ մակարդակի բովանդակությունը յուրացնելու ունակություն: ԿԱԴ-ի 3-րդ մակարդակի առանձին կամ բոլոր ծրագրեր ընդունվելու համար կարող է պահանջվել ԿԱԴ-ի 2-րդ մակարդակի համապատասխան որակավորման կամ որոշակի անցողիկ միավորի առկայություն:
145. Կրթական համակարգերում ԿԱԴ-ի երկրորդ մակարդակից երրորդին անցման կետն այն կետն է, որտեղից սկսած մասնակիցներին առաջարկվում են առանձին առարկաների կամ ոլորտների գծով առավել տարաբնույթ, մասնագիտացված և խորացված ուսուցմամբ ծրագրեր: Որպես կանոն այդպիսի ծրագրերը ավելի տարբերակված են՝ ուղղությունների և հնարավորությունների առավել լայն ընտրությամբ:
146. ԿԱԴ-ի 3-րդ մակարդակի ծրագրերում դասավանդողների որակավորումը կարող է տարբերվել ԿԱԴ-ի 2-րդ մակարդակի դասավանդողներից: ԿԱԴ-ի 3-րդ մակարդակի դասավանդողները դասավանդվող առարկաների մասով կարող են ունենալ ավելի բարձր որակավորումներ՝ ի լրումն մանկավարժական պատրաստվածության:
147. ԿԱԴ-ի 2-րդ և 3-րդ կամ ԿԱԴ-ի 3-րդ և 5-րդ մակարդակներն ընդգրկող կրթական ծրագրերը պահանջում են հատուկ ուշադրություն: ԿԱԴ-ի 3-րդ մակարդակում անհրաժեշտ է դասակարգել միայն այն դասերը, փուլերն ու ցիկլերը, որոնք համապատասխանում են 134-րդ կետում ներկայացված չափանիշներին: Նրանք, որոնք համապատասխանում են 120-րդ կետում ներկայացված չափանիշներին, դասակարգվում են ԿԱԴ-ի 2-րդ մակարդակում, իսկ 187-րդ կետում ներկայացվածներին համապատասխանողները՝ ԿԱԴ-ի 5-րդ մակարդակում:
148. Եթե դասակարգման չափանիշների կիրառումը թույլ չի տալիս հստակ սահմանազատել ԿԱԴ-ի 2-րդ մակարդակը 3-ից (մեկի ավարտը մյուսի սկզբից), ապա անհրաժեշտ է կիրառել 127-րդ կետում ներկայացված չափանիշները:
149. Եթե միևնույն կրթական համակարգում ԿԱԴ-ի 3-րդ մակարդակի մասնագիտական կրթական ծրագրերի տեսական տևողությունը երկու կամ ավելի տարով գերազանցում է ԿԱԴ-ի 3-րդ մակարդակի ընդհանուր ծրագրի տեսական տևողությունը, ապա այդ ծրագիրը պետք է դիտարկել որպես միջնակարգ կրթության երկրորդ մակարդակ (ԿԱԴ-ի 3 մակարդակ) և նախնական մասնագիտական (արհեստագործական) կրթությունը (ԿԱԴ-ի 4-րդ մակարդակ) կամ մասնագիտական կրթության կարճաժամկետ փուլը (ԿԱԴ-ի 5-րդ մակարդակ) ներառող: Կախված բովանդակության բարդության աստիճանից, ԿԱԴ-ի 3-րդ մակարդակի ընդհանուր ծրագրերի շրջանակներից դուրս եկող դասերը, փուլերն ու ցիկլերը, դասակարգվում են ԿԱԴ-ի 4-րդ կամ ԿԱԴ-ի 5-րդ մակարդակներում:
150. ԿԱԴ-ի 3-րդ մակարդակի կրթական ծրագրերը միմյանցից տարբերվում են երկու չափանիշներով.
1) ծրագրի ուղղվածություն (տե՛ս 151-րդ կետը),
2) մակարդակի ավարտ և ԿԱԴ-ի ավելի բարձր մակարդակներին հասանելիություն:
151. ԿԱԴ-ի 41-րդ և 40-րդ կետերում ներկայացված են ուղղվածության երկու կատեգորիաների՝ ընդհանուր և մասնագիտական կրթությունների վերաբերյալ սահմանումները:
152. ԿԱԴ-ի 3-րդ մակարդակի համար առանձնացվում են մակարդակի ավարտի և ավելի բարձր մակարդակներին հասանելիության հետևյալ չորս ենթակատեգորիաները.
1) ԿԱԴ-ի 3-րդ մակարդակն ավարտված չէ (արդյունքում՝ առանց ԿԱԴ-ի 5-րդ, 6-րդ և 7-րդ մակարդակներում մասնագիտական կրթության առաջին ծրագրերին ուղիղ հասանելիության). ԿԱԴ-ի 3-րդ մակարդակում ոչ ավել քան 2 տարի տևողությամբ կամ ոչ ավել քան 11 տարի ընդհանուր տևողությամբ (հաշված ԿԱԴ-ի 1-ին մակարդակի մեկնարկից) վերջնական կարճ ծրագրեր (կամ դրանց հաջորդականություն): Դրանք չեն ապահովում ԿԱԴ-ի 4-րդ, 5-րդ, 6-րդ և 7-րդ մակարդակի ծրագրերին ուղիղ հասանելիություն: Սույն տեսակի ծրագրերի բարեհաջող ավարտը դեռևս չի դիտվում որպես ԿԱԴ-ի 3-րդ մակարդակի ավարտ: Այս ծրագրերը չեն ապահովում նաև ԿԱԴ-ի 4-րդ մակարդակին ուղիղ հասանելիություն:
2) ԿԱԴ-ի 3-րդ մակարդակի մասնակի ավարտ՝ առանց ԿԱԴ-ի 5-րդ, 6-րդ և 7-րդ մակարդակների մասնագիտական կրթության առաջին ծրագրերին ուղիղ հասանելիության. տվյալ մակարդակում ոչ պակաս քան 2 տարի տևողությամբ և ոչ պակաս քան 11 տարի ընդհանուր տևողությամբ (հաշված ԿԱԴ-ի 1-ին մակարդակի մեկնարկից) ծրագրեր, որոնք հանդիսանում են ԿԱԴ-ի 3-րդ մակարդակի ծրագրերի հաջորդականության մաս, սակայն ըստ հաջորդականության վերջին ծրագիրը չեն: Այս ծրագրերը չեն ապահովում ուղիղ հասանելիություն ԿԱԴ-ի 5-րդ, 6-րդ կամ 7-րդ մակարդակներին: Այսպիսի ծրագրերի բարեհաջող ավարտը դիտարկվում է որպես մակարդակի մասնակի ավարտ, քանզի ծրագրերի հաջորդականության մեջ միայն ավարտական ծրագրի բարեհաջող ավարտը կապահովեր ԿԱԴ-ի 5-րդ, 6-րդ կամ 7-րդ մակարդակներում մասնագիտական կրթության հասանելիությունը: Այս ծրագրերի բարեհաջող ավարտը ևս չի ապահովում ԿԱԴ-ի 4-րդ մակարդակին ուղիղ հասանելիություն:
3) ԿԱԴ-ի 3-րդ մակարդակի ավարտ՝ առանց ԿԱԴ-ի 5-րդ, 6-րդ և 7-րդ մակարդակների մասնագիտական կրթության առաջին ծրագրերին ուղիղ հասանելիության. տվյալ մակարդակում ոչ պակաս քան 2 տարի տևողությամբ և ոչ պակաս քան 11 տարի ընդհանուր տևողությամբ (հաշված ԿԱԴ-ի 1-ին մակարդակի մեկնարկից) ծրագրեր: Այս ծրագրերը կարող են լինել ավարտական կամ կարող են ապահովել ուղիղ հասանելիություն ԿԱԴ-ի 4-րդ մակարդակին: Այսպիսի ծրագրերի ավարտը դիտվում է որպես ԿԱԴ-ի 3-րդ մակարդակի բարեհաջող ավարտ:
4) ԿԱԴ-ի 3-րդ մակարդակի ավարտ՝ ԿԱԴ-ի 5-րդ, 6-րդ և 7-րդ մակարդակների մասնագիտական կրթության առաջին ծրագրերին ուղիղ հասանելիությամբ. ԿԱԴ-ի 5-րդ, 6-րդ և 7-րդ մակարդակների մասնագիտական կրթության առաջին ծրագրերին ուղիղ հասանելիություն ապահովող ցանկացած ծրագիր՝ անկախ տվյալ մակարդակում ուսուցման տևողությունից կամ ԿԱԴ-ի 1-ին մակարդակի մեկնարկից հաշված ընդհանուր ուսուցման տևողությունից: Այսպիսի ծրագրերն ապահովում են ուղիղ հասանելիություն ԿԱԴ-ի 4-րդ մակարդակին:
153. ԿԱԴ-ի 3-րդ մակարդակը ներառում է առանձնահատուկ պայմանների կարիք ունեցող անձանց համար նախատեսված ծրագրերը, որոնք իրենց բովանդակության բարդությամբ համարժեք են ԿԱԴ-ի 3-րդ մակարդակում դասակարգված ծրագրերին:
154. ԿԱԴ-ի 3-րդ մակարդակում մասնագիտական կրթության երկրորդ փուլի ծրագրերը կարող են ներառվել այն դեպքերում, երբ երկրորդ փուլի ավարտին անցումային կետերը՝ հիմնականում, ընդհանուր ուղղություններով, համապատասխանում են կրթական համակարգի կողմից առաջարկվող մյուս մակարդակների միջև անցումային կետերին:
155. ԿԱԴ-ի 3-րդ մակարդակը ներառում է նաև միջնակարգ կրթության երկրորդ մակարդակի «երկրորդ հնարավորության» կամ վերաինտեգրման ծրագրերը: Նման ծրագրերը նախատեսված են այն անձանց համար, ովքեր.
1) թողել են դպրոցը մինչև միջնակարգ կրթության երկրորդ մակարդակն ավարտելը, որոնց հնարավորություն է տրվում վերադառնալ ուսուցմանը և ավարտել միջնակարգ կրթության երկրորդ մակարդակը,
2) ավարտել են միջնակարգ կրթության 2-րդ մակարդակը, բայց ցանկանում են ուսուցանվել կրթական ծրագրով կամ ձեռք բերել մասնագիտություն, որի համար դեռևս որակավորված չեն։
Այս ծրագրերի մասնակիցները, սովորաբար, ավելի տարիքով են, քան ԿԱԴ-ի 3-րդ մակարդակի համար նախատեսված թիրախային խմբի մասնակիցները:
156. Այս մակարդակը ներառում է նաև մեծահասակների համար կրթական ծրագրեր, որոնք իրենց բովանդակության բարդությամբ համարժեք են այս մակարդակում արդեն դասակարգված ծրագրերին։
157. Երկու լրացուցիչ չափանիշներից մեկի՝ կատեգորիաների կիրառումը հնարավորություն է տալիս որոշել ծրագրի ուղղվածությունը, իսկ մյուսի՝ ենթակատեգորիաների կիրառումը՝ մակարդակի ավարտը և ԿԱԴ-ի ավելի բարձր մակարդակին հասանելիությունը: Տարբեր երկրների կրթական համակարգերում ուղղվածության, մակարդակի ավարտի և հասանելիության ոչ բոլոր համադրումներն ունեն լայն կիրառություն: Աղյուսակ 7-ում ներկայացված են միջնակարգ կրթության երկրորդ փուլի՝ ԿԱԴ-ի 3-րդ մակարդակի կրթական ծրագրերի դասակարգման ծածկագրերը:
Աղյուսակ 7. ԿԱԴ-ի 3-րդ մակարդակի կրթական ծրագրերի դասակարգման ծածկագրերը:
|
Կատեգորիաներ |
Ենթակատեգորիաներ | ||
|
34 |
Երկրորդային ընդհանուր կրթության երկրորդ մակարդակ |
341 |
Բավարար չէ մակարդակի ավարտի կամ մասնակի ավարտի համար՝ առանց հետմիջնակարգ ոչ երրորդային կամ մասնագիտական կրթությանը ուղիղ հասանելիության |
|
342 |
Բավարար է մակարդակի մասնակի ավարտի համար՝ առանց հետմիջնակարգ ոչ երրորդային կամ մասնագիտական կրթությանը ուղիղ հասանելիության | ||
|
343 |
Բավարար է մակարդակի ավարտի համար՝ առանց մասնագիտական կրթությանը ուղիղ հասանելիության, սակայն հետմիջնակարգ ոչ երրորդային կրթությանը ուղիղ հասանելիության հնարավորությամբ | ||
|
344 |
Բավարար է մակարդակի ավարտի համար՝ ուղիղ մասնագիտական կրթությանը հասանելիությամբ և հետմիջնակարգ ոչ երրորդային կրթությանը ուղիղ հասանելիության հնարավորությամբ | ||
|
35 |
Երկրորդային մասնագիտական կրթության երկրորդ մակարդակ |
351 |
Բավարար չէ մակարդակի ավարտի կամ մասնակի ավարտի համար՝ առանց հետմիջնակարգ ոչ երրորդային կամ մասնագիտական կրթությանը ուղիղ հասանելիության |
|
352 |
Բավարար է մակարդակի մասնակի ավարտի համար՝ առանց հետմիջնակարգ ոչ երրորդային կամ մասնագիտական կրթությանը ուղիղ հասանելիության | ||
|
353 |
Բավարար է մակարդակի ավարտի համար՝ առանց մասնագիտական կրթությանը ուղիղ հասանելիության և հետմիջնակարգ ոչ երրորդային կրթությանը ուղիղ հասանելիության հնարավորությամբ | ||
|
354 |
Բավարար է մակարդակի ավարտի համար՝ մասնագիտական կրթությանը ուղիղ հասանելիությամբ և հետմիջնակարգ ոչ երրորդային կրթությանը ուղիղ հասանելիության հնարավորությամբ | ||
158. Ստացված կրթության մակարդակը դասակարգելիս, ԿԱԴ-ի 3-րդ մակարդակի այն ճանաչված որակավորումները, որոնք բավարար չեն այդ մակարդակի ավարտի համար, դասակարգվում են ԿԱԴ-ի 2-րդ մակարդակում:
159. Նմանապես, ԿԱԴ-ի 4-րդ մակարդակի այն ճանաչված որակավորումները, որոնք բավարար չեն ԿԱԴ-ի 4-րդ մակարդակի ավարտի համար, դասակարգվում են ԿԱԴ-ի 3-րդ մակարդակում:
160. Աղյուսակ 8-ում ներկայացված են ԿԱԴ-ի 3-րդ մակարդակում ստացված կրթության դասակարգման ծածկագրերը:
Աղյուսակ 8. ԿԱԴ-ի 3-րդ մակարդակում ստացված կրթության դասակարգման ծածկագրերը:
|
Կատեգորիա |
Ենթակատեգորիա | ||
|
24 |
Երկրորդային ընդհանուր կրթության առաջին մակարդակ |
244 |
Ընդհանուր միջնակարգ կրթության երկրորդ մակարդակի բարեհաջող ավարտ, որը բավարար չէ մակարդակի ավարտի կամ մասնակի ավարտի համար |
|
25 |
Երկրորդային մասնագիտական կրթության առաջին մակարդակ |
245 |
Միջնակարգ մասնագիտական կրթության երկրորդ մակարդակի բարեհաջող ավարտ, որը բավարար չէ մակարդակի ավարտի կամ մասնակի ավարտի համար |
|
34 |
Երկրորդային ընդհանուր կրթության երկրորդ մակարդակ |
342 |
Մակարդակի մասնակի ավարտ՝ առանց հետմիջնակարգ ոչ երրորդային կամ մասնագիտական կրթությանը ուղիղ հասանելիության |
|
343 |
Մակարդակի ավարտ՝ առանց մասնագիտական կրթությանը ուղիղ հասանելիության և հետմիջնակարգ ոչ երրորդային կրթությանը ուղիղ հասանելիության հնարավորությամբ | ||
|
344 |
Մակարդակի ավարտ՝ մասնագիտական կրթությանը1 ուղիղ հասանելիությամբ և հետմիջնակարգ ոչ երրորդային կրթությանը ուղիղ հասանելիության հնարավորությամբ | ||
|
35 |
Երկրորդային մասնագիտական կրթության երկրորդ մակարդակ |
352 |
Մակարդակի մասնակի ավարտ՝ առանց հետմիջնակարգ ոչ երրորդային կամ մասնագիտական կրթությանը ուղիղ հասանելիության |
|
353 |
Մակարդակի ավարտ՝ առանց մասնագիտական կրթությանը ուղիղ հասանելիության և հետմիջնակարգ ոչ երրորդային կրթությանը ուղիղ հասանելիության հնարավորությամբ | ||
|
354 |
Մակարդակի ավարտ՝ մասնագիտական կրթությանը ուղիղ հասանելիությամբ1 և հետմիջնակարգ ոչ երրորդային կրթությանը ուղիղ հասանելիության հնարավորությամբ: | ||
|
1 Ներառյալ հետմիջնակարգ ոչ երրորդային կրթության շրջանակներում ծրագրի փուլի բարեհաջող ավարտը, որը սակայն բավարար չէ մակարդակի ավարտի համար: | |||
161. Հետմիջնակարգ ոչ երրորդային կրթությունը միտված է միջնակարգ կրթության հենքի վրա սովորողների ուսումնական փորձառության ձեռքբերմանը, նախապատրաստմանը աշխատաշուկա մուտք գործելուն, ինչպես նաև մասնագիտական կրթություն ստանալուն: Այն նպատակաուղղված է մասնագիտական կրթության բնութագրիչներից բարդության աստիճանով ավելի պարզ գիտելիքների, հմտությունների ու կարողությունների անհատական ձեռքբերմանը:
ԿԱԴ-ի 4-րդ մակարդակի կամ «հետմիջնակարգ, ոչ երրորդային» կրթական ծրագրերը, որպես կանոն, մշակվում են այն անձանց համար, ովքեր ավարտել են ԿԱԴ-ի 3-րդ մակարդակը՝ ոչ մասնագիտական կրթության որակավորմամբ: Այն անհրաժեշտ է դեպի մասնագիտական կրթություն առաջընթացն ապահովելու կամ աշխատաշուկա մուտքի համար, որին ԿԱԴ-ի 3-րդ մակարդակում ստացած որակավորումը հասանելիություն չի ապահովում: Այսինքն, ԿԱԴ-ի 3-րդ մակարդակի ընդհանուր ծրագրերի շրջանավարտները կարող են որոշում կայացնել ոչ մասնագիտական կրթության և արհեստագործական որակավորման ստացման ու ստացած որակավորումը բարձրացնելու և արդյունքում առավել մասնագիտանալու միջև: Չնայած այն հանգամանքին, որ ԿԱԴ-ի 4-րդ մակարդակի ծրագրերը վերաբերում են հետմիջնակարգ կրթությանը, իրենց բովանդակությամբ այդքան էլ բարդ չեն մասնագիտական կրթությունից:
162. ԿԱԴ-ի 4-րդ մակարդակ ընդունվելու համար պահանջվում է ավարտել ԿԱԴ-ի 3-րդ մակարդակի ծրագրերը: Այնուամենայնիվ, այդ պահանջները կարող են ավելի նվազ լինել ԿԱԴ-ի 5-րդ, 6-րդ և 7-րդ մակարդակների մասնագիտական կրթական ծրագրեր ընդունվելու պահանջներից:
163. Այս մակարդակի ծրագրերը, սովորաբար, նախատեսված են աշխատաշուկա ուղիղ ելքի համար: Կրթական որոշ համակարգերում այս մակարդակում առկա են ընդհանուր բնույթի ծրագրեր: Այսպիսի ծրագրերը նախատեսված են այն մասնակիցների համար, ովքեր ավարտել են ԿԱԴ-ի 3-րդ մակարդակը և ցանկանում են մեծացնել մասնագիտական կրթական ծրագրեր ընդունվելու հնարավորությունը:
164. ԿԱԴ-ի 4-րդ մակարդակի ծրագրերը կարող են տարբեր կերպ անվանվել, օրինակ՝ տեխնիկի դիպլոմ, նախնական մասնագիտական կրթություն կամ վարչական կարիերայի նախապատրաստում: Միջազգային համադրելիությունն ապահովելու նպատակով ԿԱԴ-ի 4-րդ մակարդակի կրթության համար կիրառվում է «հետմիջնակարգ, ոչ երրորդային կրթություն» տերմինը:
165. Հետմիջնակարգ ոչ երրորդային կրթության սահմանման համար կարևոր են հետևյալ չափանիշները.
1) Հիմնական չափանիշներ.
ա․ ուղղվածությունը (տե՛ս 166-րդ կետը),
բ․ բովանդակության բարդության աստիճանը, որն ավելի բարձր է, քան ԿԱԴ-ի 3-րդ մակարդակում և ավելի ցածր՝ քան մասնագիտական կրթության մակարդակում (տե՛ս 159-րդ կետը),
գ․ ընդունելության պահանջները (տե՛ս 162-րդ կետը)։
2) Լրացուցիչ չափանիշները բացակայում են:
166. ԿԱԴ-ի 4-րդ մակարդակի ծրագրերը չեն դիտարկվում որպես մասնագիտական կրթություն, և որպես կանոն, ունեն արհեստագործական ուղղվածություն կամ հանդիսանում են աշխատաշուկային նախապատրաստող վերջնական ծրագրեր:
167. ԿԱԴ-ի 4-րդ մակարդակի ծրագրերն ուղղված են ԿԱԴ-ի 3-րդ մակարդակն ավարտած մասնակիցների գիտելիքների, հմտությունների և կարողությունների ոչ այնքան խորացմանը, որքան ընդլայնմանը: Սովորաբար ծրագրերը ավելի բարդ չեն, քան ԿԱԴ-ի 3-րդ մակարդակում, բայց բովանդակությամբ ավելի մասնագիտացված և մանրամասնեցված են, քան երկրորդային ընդհանուր կրթության երկրորդ մակարդակում: Ծրագրերն ակնհայտորեն շատ ավելի հեշտ են, քան մասնագիտական կրթության ծրագրերը և բացի հետմիջնակարգ ոչ բարձրագույն կրթական հաստատություններից դրանք կարող են դասավանդվել նաև կրթական այլ հաստատություններում:
168. ԿԱԴ-ի մի քանի մակարդակներ ընդգրկող ծրագրերը 4-րդ մակարդակում կիրառելի չէ:
169. ԿԱԴ-ի 4-րդ մակարդակի ծրագրերը միմյանցից տարբերվում են երկու չափանիշներով՝
1) ծրագրի ուղղվածություն (տե՛ս 170-րդ կետը),
2) մակարդակի ավարտ և ԿԱԴ-ի ավելի բարձր մակարդակին հասանելիություն:
170. ԿԱԴ-ի 41-րդ և 40-րդ կետերում ներկայացված են ուղղվածության երկու կատեգորիաների՝ ընդհանուր և մասնագիտական կրթությունների վերաբերյալ սահմանումները:
171. ԿԱԴ-ի 4-րդ մակարդակի համար առանձնացվում են մակարդակի ավարտի և ավելի բարձր մակարդակին հասանելիության հետևյալ երեք ենթակատեգորիաները.
1) ԿԱԴ-ի 4-րդ մակարդակն ավարտված չէ. ծրագրերի մոդուլները կամ փուլերը բավականին կարճ են մակարդակի ավարտի համար: Դրանք չեն ապահովում մասնագիտական կրթության առաջին մակարդակի՝ ԿԱԴ-ի 5-րդ, 6-րդ կամ 7-րդ մակարդակների ծրագրերին հասանելիություն: Այսպիսի մոդուլների կամ փուլերի ավարտը չի համարվում ԿԱԴ-ի 4-րդ մակարդակի ավարտ:
2) ԿԱԴ-ի 4-րդ մակարդակի ավարտ՝ առանց մասնագիտական կրթության առաջին մակարդակի ԿԱԴ-ի 5-րդ, 6-րդ կամ 7-րդ մակարդակների ծրագրերին ուղիղ հասանելիության. ծրագրերը, նախ և առաջ, նախատեսված են աշխատաշուկա ուղիղ ելքի համար:
3) ԿԱԴ-ի 4-րդ մակարդակի ավարտ՝ մասնագիտական կրթության առաջին մակարդակի ԿԱԴ-ի 5-րդ, 6-րդ կամ 7-րդ մակարդակների ծրագրերին ուղիղ հասանելիությամբ. ծրագրերը, նախ և առաջ, նախատեսված են մասնագիտական կրթությանը հասանելիությունն ընդլայնելու համար:
172. ԿԱԴ-ի 4-րդ մակարդակի այլ ծրագրերում ներառվում են մեծահասակների համար կրթական ծրագրեր, որոնք իրենց բովանդակության բարդությամբ համարժեք են այս մակարդակում արդեն դասակարգված ծրագրերին:
173. Երկու լրացուցիչ չափանիշների՝ կատեգորիաների և ենթակատեգորիաների կիրառումը հնարավորություն է տալիս սահմանել համապատասխանաբար ծրագրերի ուղղվածությունը և ծրագրերի մակարդակի ավարտն ու ավելի բարձր մակարդակներին հասանելիությունը: Տարբեր կրթական համակարգերում կատեգորիաների և ենթակատեգորիաների ոչ բոլոր համադրումներն են տարածում գտել: Հետմիջնակարգ ոչ երրորդային կրթության դասակարգումը՝ ԿԱԴ-ի 4-րդ մակարդակի կրթական ծրագրերի դասակարգման ծածկագրերը ներկայացված են աղյուսակ 9-ում:
Աղյուսակ 9. ԿԱԴ-ի 4-րդ մակարդակի կրթական ծրագրերի դասակարգման ծածկագրերը:
|
Կատեգորիա |
Ենթակատեգորիա | ||
|
44 |
Հետմիջնակարգ ոչ երրորդային ընդհանուր կրթություն |
441 |
Բավարար չէ մակարդակի ավարտի համար՝ առանց մասնագիտական կրթությանն ուղիղ հասանելիության |
|
443 |
Բավարար է մակարդակի ավարտի համար՝ առանց մասնագիտական կրթությանն ուղիղ հասանելիության | ||
|
444 |
Բավարար է մակարդակի ավարտի համար՝ մասնագիտական կրթությանն ուղիղ հասանելիությամբ | ||
|
45 |
Հետմիջնակարգ ոչ երրորդային մասնագիտական կրթություն |
451 |
Բավարար չէ մակարդակի ավարտի համար՝ առանց մասնագիտական կրթությանն ուղիղ հասանելիության |
|
453 |
Բավարար է մակարդակի ավարտի համար՝ առանց մասնագիտական կրթությանն ուղիղ հասանելիության | ||
|
454 |
Բավարար է մակարդակի ավարտի համար՝ մասնագիտական կրթությանն ուղիղ հասանելիությամբ | ||
174. ԿԱԴ-ի 4-րդ մակարդակում ստացված կրթության մակարդակը դասակարգելիս, ԿԱԴ-ի 5-րդ մակարդակի ծրագրերի բարեհաջող ավարտված մակարդակի այն ճանաչված միջանկյալ որակավորումները, որոնք չեն համարվում բավարար ԿԱԴ-ի 5-րդ մակարդակի ավարտի համար, դասվում են ԿԱԴ-ի 4-րդ մակարդակին:
175. ԿԱԴ-ի 4-րդ մակարդակում ստացված կրթության մակարդակի դասակարգման ծածկագրերը, որոնք վերաբերում են հետմիջնակարգ ոչ մասնագիտական կրթության որակավորումներին, ներկայացված է աղյուսակ 10-ում։
Աղյուսակ 10. ԿԱԴ-ի 4-րդ մակարդակում ստացված կրթության դասակարգման ծածկագրերը:
|
Կատեգորիա |
Ենթակատեգորիա | ||
|
34 |
Երկրորդային ընդհանուր կրթության երկրորդ մակարդակ |
344 |
Հետմիջնակարգ ոչ երրորդային կրթական ընդհանուր ծրագրերի փուլի ճանաչված բարեհաջող ավարտ, որը բավարար չէ մակարդակի ավարտի համար |
|
35 |
Երկրորդային մասնագիտական կրթության երկրորդ մակարդակ |
354 |
Հետմիջնակարգ ոչ երրորդային կրթական և մասնագիտական ծրագրերի փուլի ճանաչված բարեհաջող ավարտ, որը բավարար չէ մակարդակի ավարտի համար |
|
44 |
Հետմիջնակարգ ոչ երրորդային ընդհանուր կրթություն |
443 |
Մակարդակի ավարտ՝ առանց մասնագիտական կրթությանն ուղիղ հասանելիության |
|
444 |
Մակարդակի ավարտ՝ մասնագիտական կրթությանն ուղիղ հասանելիությամբ1 | ||
|
45 |
Հետմիջնակարգ ոչ երրորդային մասնագիտական կրթություն |
453 |
Մակարդակի ավարտ՝ առանց մասնագիտական կրթությանն ուղիղ հասանելիության |
|
454 |
Մակարդակի ավարտ՝ մասնագիտական կրթությանն ուղիղ հասանելիությամբ1 | ||
|
1 Ներառյալ մասնագիտական կրթության ծրագրերի կամ դրա կարճաժամկետ փուլի ճանաչված բարեհաջող ավարտը, որը բավարար չէ մակարդակի ավարտի համար: | |||
176. Մասնագիտական կրթության նկարագիրը․ մասնագիտական կրթության հիմքում ընկած է միջնակարգ կրթությունը: Այն իրականացնում է կրթական գործունեություն մասնագիտացված կրթական ոլորտների շրջանակներում և միտված է առավել բարձր աստիճանի բարդությամբ ու մասնագիտացմամբ ուսուցմանը: Մասնագիտական կրթությունը ներառում է ոչ միայն ակադեմիական, այլ նաև խորացված մասնագիտական կրթությունը: Այն ընդգրկում է ԿԱԴ-ի 5-րդ, 6-րդ, 7-րդ և 8-րդ մակարդակները, որոնք համապատասխանաբար կոչվում են մասնագիտական կրթության կարճաժամկետ ցիկլ, բակալավրիատ կամ դրան համարժեք, մագիստրատուրա կամ դրան համարժեք, դոկտորանտուրա կամ դրան համարժեք: Մասնագիտական կրթության ծրագիրը, ի տարբերություն ԿԱԴ-ի ավելի ցածր մակարդակների, ավելի բարդ են ու խորացված։
177. ԿԱԴ-ի 5-րդ, 6-րդ և 7-րդ մակարդակների առաջին ծրագրերը պահանջում են մասնագիտական կրթությանը ուղիղ հասանելիության հնարավորություն տվող ԿԱԴ-ի 3-րդ մակարդակի ծրագրերի բարեհաջող ավարտ: Այս ծրագրերը կարող են հասանելի լինել նաև ԿԱԴ-ի 4-րդ մակարդակում: Որակավորման պահանջներից բացի, այս մակարդակների ծրագրերում ընդունելիությունը կարող է կախված լինել ԿԱԴ-ի 3-րդ կամ 4-րդ մակարդակներում առարկայի և/կամ ստացված գնահատականի ընտրությունից, իսկ հետագայում հնարավոր է, որ պահանջվի նաև ընդունելիության քննությունների հաջող հանձնում:
178. Մասնագիտական կրթության շրջանակներում կրթական ծրագիրը (բացառությամբ մասամբ ԿԱԴ-ի 3-րդ մակարդակում դասակարգվողների, տե՛ս 149-րդ կետը) միշտ դասակարգվում է այդ ծրագրի բարեհաջող ավարտի արդյունքում ստացված որակավորմանը համապատասխանող մակարդակում: Այդ պատճառով էլ, ի տարբերություն ԿԱԴ-ի 0, 1-ին, 2-րդ և 3-րդ մակարդակների, մասնագիտական կրթության ԿԱԴ-ի մակարդակների պարագայում «ծրագրեր» հասկացությունը կիրառելի չէ:
179. Սովորաբար գոյություն ունի մասնագիտական կրթական ծրագրերի ավարտին ստացվող որակավորումների հստակ աստիճանակարգ: Սակայն, ի տարբերություն ԿԱԴ-ի 1-ին, 2-րդ և 3-րդ մակարդակների ծրագրերի, ԿԱԴ-ի 5-րդ, 6-րդ և 7-րդ մակարդակների ազգային ծրագրերը կարող են գոյություն ունենալ ոչ թե մակարդակների հաջորդական, այլ զուգահեռ դիրքերում: ԿԱԴ-ի 3-րդ և 4-րդ մակարդակների ծրագրերի ավարտից հետո ԿԱԴ-ի 5-րդ, 6-րդ և 7-րդ մակարդակների մի շարք ծրագրերին կարող է տրվել հասանելիություն՝ կախված տվյալ կրթական համակարգի առանձնահատկություններից և ընդունելության նկատմամբ ներկայացվող առանձին սահմանման ենթակա լրացուցիչ պահանջներից: Այդպիսի ծրագրերին են վերաբերում.
1) մասնագիտական կրթության կարճաժամկետ ցիկլի ծրագրերը՝ ԿԱԴ-ի 5-րդ մակարդակում (ոչ պակաս քան 2 տարի),
2) բակալավրիատի առաջին աստիճանի կամ դրան համարժեք ծրագրերը՝ ԿԱԴ-ի 6-րդ մակարդակում (տևողությունը 3-ից 4 տարի),
3) բակալավրիատի առաջին աստիճանի կամ դրան համարժեք երկարաժամկետ ծրագրերը՝ ԿԱԴ-ի 6-րդ մակարդակում (ավելի քան 4 տարի տևողությամբ),
4) մագիստրատուրայի առաջին աստիճանի կամ դրան համարժեք երկարաժամկետ ծրագրերը՝ ԿԱԴ-ի 7-րդ մակարդակում (ոչ պակաս քան 5 տարի տևողությամբ)։
180. Մասնագիտական կրթության մակարդակում մի ծրագրից մյուսին անցումը ոչ միշտ է հստակ սահմանված, առկա է ծրագրերը համակցելու և մի ծրագրից մյուսին կրեդիտները փոխանցելու հնարավորություն: Որոշ դեպքերում, ԿԱԴ-ի ավելի բարձր մակարդակների ծրագիրն ավարտելիս հնարավոր է հաշվի առնվեն նաև ավելի վաղ ավարտված կրթական ծրագրերի արդյունքում ստացված կրեդիտները: Օրինակ, ԿԱԴ-ի 5-րդ մակարդակում ստացված կրեդիտները կարող են նվազեցնել 6-րդ մակարդակի ավարտման համար պահանջվող կրեդիտները կամ ուսման տևողությունը: Կրթական որոշ համակարգերում ծրագրերի մասնակիցները ԿԱԴ-ի 5-րդ մակարդակի ավարտից հետո կարող են տեղափոխվել ԿԱԴ-ի 6-րդ մակարդակ, ինչը կարող է կրճատել ԿԱԴ-ի 6-րդ մակարդակն ավարտելու համար պահանջվող ժամանակը: Այլ դեպքերում հնարավոր է ԿԱԴ-ի 3-րդ մակարդակից անմիջապես ընդունվել ԿԱԴ-ի 6-րդ և 7-րդ մակարդակների ծրագրեր: Կրթական համակարգերում, հիմնականում, մասնակիցները պետք է նախ ավարտեն ԿԱԴ-ի 6-րդ մակարդակը, որպեսզի ստանան հասանելիություն ԿԱԴ-ի 7-րդ մակարդակին:
181․ ԿԱԴ-ի 8-րդ մակարդակ ընդունվելու համար սովորաբար պահանջվում է ԿԱԴ-ի 7-րդ մակարդակի բարեհաջող ավարտ:
182. Մասնագիտական կրթության ծրագրերի կատեգորիաներն ու մի ծրագրից մյուսին անցման ուղիները ներկայացված են 1-ին գծապատկերում։
Գծապատկեր 1. ԿԱԴ-ի շրջանակում մասնագիտական կրթությանն անցման ուղիները:
183. ԿԱԴ-ի 5-րդ մակարդակի ծրագրերը կամ «կարճաժամկետ մասնագիտական կրթություն կամ միջին մասնագիտական կրթություն հիմնական կրթության հիմքի վրա» նախատեսված են ուսանողներին մասնագիտական գիտելիքներ տալու և նրանց մասնագիտական հմտություններն ու կարողությունները զարգացնելու համար: Այս ծրագրերը, որպես կանոն, կապված են պրակտիկայի, մասնագիտացման ուղղության և ուսանողներին աշխատաշուկային նախապատրաստելու հետ: Սակայն, դրանք կարող են ճանապարհ հարթել նաև դեպի մասնագիտական կրթության այլ ծրագրեր: Մասնագիտական կրթության ակադեմիական այն ծրագրերը, որոնք ավելի ցածր են, քան բակալավրիատի կամ դրան համարժեք ծրագրերը, նույնպես վերաբերում են ԿԱԴ-ի 5-րդ մակարդակին:
184. ԿԱԴ-ի 5-րդ մակարդակի ծրագրեր ընդունվելու համար պահանջվում է ԿԱԴ-ի 3-րդ և 4-րդ մակարդակների բարեհաջող ավարտ՝ մասնագիտական կրթության հասանելիությամբ: ԿԱԴ-ի 5-րդ մակարդակի ծրագրերը բովանդակային առումով ավելի բարդ են, քան ԿԱԴ-ի 3-րդ և 4-րդ մակարդակների ծրագրերը: Միաժամանակ, դրանք իրենց տևողությամբ ավելի կարճ են ու պարունակում են ավելի քիչ տեսական նյութ, քան ԿԱԴ-ի 6-րդ մակարդակի ծրագրերը:
185. Չնայած այն հանգամանքին, որ ԿԱԴ-ի 5-րդ մակարդակի ծրագրերը, սովորաբար, նախատեսված են աշխատանքային գործունեությանը նախապատրաստելու համար, դրանք կարող են տրամադրել նաև կրեդիտներ՝ ԿԱԴ-ի 6-րդ և 7-րդ մակարդակների ծրագրերին անցնելու համար: Կրթական որոշ համակարգերում, ԿԱԴ-ի 5-րդ մակարդակի ծրագրերի ավարտից հետո, մասնակիցները կարող են շարունակել ուսուցումը ԿԱԴ-ի 6-րդ մակարդակի ծրագրերում (բակալավրիատ կամ դրան համարժեք) կամ ԿԱԴ-ի 7-րդ մակարդակի առաջին աստիճանի երկարաժամկետ ծրագրերում (մագիստրատուրա կամ դրան համարժեք):
186. ԿԱԴ-ի 5-րդ մակարդակի ծրագրերը կարող են անվանվել տարբեր կերպ. օրինակ՝ բարձրագույն տեխնիկական կրթություն, կրթություն համայնքային քոլեջում, տեխնիկական կամ առաջադեմ/բարձրագույն մասնագիտական ուսումնական դասընթաց, ասոցացված կամ ակադեմիական որակավորում՝ Բակ+2 (bac+2)։ Միջազգային մակարդակում համադրելիության ապահովման նպատակով ԿԱԴ-ի 5-րդ մակարդակն անվանվում է «կարճաժամկետ մասնագիտական կրթություն» տերմինով:
187. Կարճաժամկետ մասնագիտական կրթության ծրագրերի սահմանման համար կարևոր են հետևյալ չափանիշները.
1) Հիմնական չափանիշներ.
ա․ կարճաժամկետ մասնագիտական կրթության բովանդակությունը (տե՛ս 204-րդ կետը),
բ․ ընդունելության պահանջները (տե՛ս 184-րդ կետը),
գ․ մակարդակի նվազագույն տևողությունը (տե՛ս 189-րդ կետը)։
2) Լրացուցիչ չափանիշներ.
ա․ անցումային ինստիտուցիոնալ կետ (տե՛ս 190-րդ կետը),
բ․ մակարդակի բնորոշ տևողություն (տե՛ս 189-րդ կետը):
188. ԿԱԴ-ի 5-րդ մակարդակն ընդգրկում է մասնագիտական կրթության ամենաստորին մակարդակը: Այդ մակարդակի ծրագրերը բովանդակային առումով ավելի բարդ են, քան միջնակարգ կրթության (ԿԱԴ-ի 3-րդ մակարդակի) կամ հետմիջնակարգ ոչ մասնագիտական կրթության (ԿԱԴ-ի 4-րդ մակարդակի) ծրագրերը, սակայն ոչ պակաս բարդ, քան ԿԱԴ-ի 6-րդ մակարդակինն է (բակալավրիատ կամ դրա համարժեքը):
189. ԿԱԴ-ի 5-րդ մակարդակի նվազագույն տևողությունը երկու տարի է, բայց սովորաբար, ոչ բոլոր դեպքերում է, որ այն տևում երեք տարուց պակաս: Մոդուլային ծրագրերով կրթական համակարգերում, որտեղ որակավորումները շնորհվում են ըստ կուտակած կրեդիտների, պահանջվում է ժամանակի և ինտենսիվության տեսանկյունից համադրելի ուսուցում:
190. Ոչ մասնագիտական կրթության ուսումնական հաստատությունից մասնագիտական կրթության ուսումնական հաստատություններին անցումային կետը օգնում է որոշել միջնակարգ կրթության երկրորդ մակարդակի (ԿԱԴ-ի 3-րդ մակարդակ), հետմիջնակարգ ոչ մասնագիտական կրթության (ԿԱԴ-ի 4-րդ մակարդակ) և մասնագիտական կրթության միջև սահմանները: ԿԱԴ-ի 5-րդ մակարդակի ու ԿԱԴ-ի 6-րդ, 7-րդ և 8-րդ մակարդակների ծրագրերը հաճախ մատուցվում են տարբեր ուսումնական հաստատությունների կողմից:
191. ԿԱԴ-ի 3-րդ և 5-րդ մակարդակներն ընդգրկող կրթական ծրագրերի դասակարգումն առանձնահատուկ ուշադրություն է պահանջում: ԿԱԴ-ի 187-րդ կետում ներկայացված չափանիշներին համապատասխանող դասերը, փուլերն ու ցիկլերը անհրաժեշտ է դասել ԿԱԴ-ի 5-րդ մակարդակում: Իսկ այն դասերը, փուլերն ու ցիկլերը, որոնք համապատասխանում են 142-րդ կետում ներկայացված չափանիշներին՝ ԿԱԴ-ի 3-րդ մակարդակին: Եթե դասակարգման նշված չափանիշները թույլ չեն տալիս հստակ որոշել ԿԱԴ-ի 3-րդ և 5-րդ մակարդակների միջև սահմանները, ապա ԿԱԴ-ի 3-րդ մակարդակի ավարտի և ԿԱԴ-ի 5-րդ մակարդակի սկիզբը որոշելու համար կիրառվում են 165-րդ կետում ներկայացված չափանիշները:
192. ԿԱԴ-ի 5-րդ մակարդակի կրթական ծրագրերը միմյանցից տարբերվում եմ երկու չափանիշներով.
1) ծրագրի ուղղվածություն (տե՛ս 192-րդ կետը),
2) մակարդակի ավարտ (տե՛ս 194-րդ կետը):
193. Ծրագրի ուղղության երկու՝ ընդհանուր և մասնագիտական կրթության կատեգորիաների վերաբերյալ սահմանումները ներկայացված են ԿԱԴ-ի համապատասխանաբար 41-րդ և 40-րդ կետերում.
Ակադեմիական և մասնագիտական ծրագրերի վերաբերյալ սահմանումների մշակման պարագայում, ընդհանուր և մասնագիտական կրթության կատեգորիաների փոխարեն, դրանք կիրառելի կլինեն որպես ԿԱԴ-ի 5-րդ մակարդակի ծրագրերի ուղղվածության կատեգորիաներ:
194. Առանձնացվում է ԿԱԴ-ի 5-րդ մակարդակի ավարտի երկու կատեգորիա.
1) ԿԱԴ-ի 5-րդ մակարդակն ավարտված չէ. ծրագրի (կամ տվյալ փուլի) տևողությունը պակաս է քան երկու տարին, ինչը բավարար չէ մակարդակն ավարտելու համար:
2) ԿԱԴ-ի 5-րդ մակարդակն ավարտված է. ծրագրի տևողությունը երկու տարի և ավելի է, որը բավարար է մակարդակն ավարտելու համար:
195. Այս մակարդակը ներառում է մեծահասակների համար նախատեսված կրթական ծրագրեր կամ անընդհատ կրթական ծրագրեր, որոնք իրենց բովանդակության բարդությամբ համարժեք են ԿԱԴ-ի 5-րդ մակարդակում արդեն դասակարգված ծրագրերին:
196. Երկու լրացուցիչ չափանիշների կիրառումը հնարավորություն է տալիս օգտագործել կատեգորիաները՝ ծրագրերի ուղղվածությունը որոշելու համար, իսկ ենթակատեգորիաները՝ ծրագրերի մակարդակի ավարտը և հաջորդող ավելի բարձր մակարդակին հասանելիությունը որոշելու համար: ԿԱԴ-ի 5-րդ մակարդակում կիրառվող ծածկագրերը ներկայացված են աղյուսակ 11-ում:
Աղյուսակ 11. ԿԱԴ-ի 5-րդ մակարդակի կրթական ծրագրերի դասակարգումը:
|
Կատեգորիա |
Ենթակատեգորիա | ||
|
54 |
Մասնագիտական ընդհանուր կրթության կարճաժամկետ փուլ1 |
541 |
Բավարար չէ մակարդակի ավարտի համար |
|
544 |
Բավարար է մակարդակի ավարտի համար | ||
|
55 |
Միջին մասնագիտական կրթության կարճաժամկետ փուլ1 |
551 |
Բավարար չէ մակարդակի ավարտի համար |
|
554 |
Բավարար է մակարդակի ավարտի համար | ||
|
1 Կիրառելի է ԿԱԴ-ի 5-րդ մակարդակում մասնագիտական կրթության ակադեմիական և մասնագիտական ուղղվածության` միջազգային մակարդակում համաձայնեցված համադրելի սահմանումների բացակայության պարագայում։ | |||
197. ԿԱԴ-ի 5-րդ մակարդակի մի փուլի (կամ ծրագրի) բարեհաջող ավարտի արդյունքում շնորհվող այն ճանաչված միջանկյալ որակավորումները, որոնք բավարար չեն մակարդակի ավարտի համար, դասվում են ԿԱԴ-ի 4-րդ մակարդակին: Ստացված կրթության մակարդակը դասակարգելիս, ծրագրերին մասնակցությունը, առանց ԿԱԴ-ի 5-րդ մակարդակի ճանաչված բարեհաջող ավարտի, հաշվի չի առնվում:
198. Ստացված կրթական մակարդակը գնահատելիս, առաջին աստիճանին նախորդող ծրագրերի փուլի բարեհաջող ավարտի արդյունքում ստացված ճանաչված այն միջանկյալ որակավորումները, որոնք բավարար չեն ԿԱԴ-ի 6-րդ մակարդակն ավարտելու համար, դասվում են ԿԱԴ-ի 5-րդ մակարդակին:
199. ԿԱԴ-ի 5-րդ մակարդակում ստացված կրթության դասակարգման ծածկագրերը ներկայացված են աղյուսակ 12-ում:
Աղյուսակ 12. ԿԱԴ-ի 5-րդ մակարդակում կրթության դասակարգման ծածկագրերը:
|
Կատեգորիա |
Ենթակատեգորիա | ||
|
44 |
Հետմիջնակարգ ոչ երրորդային ընդհանուր կրթություն |
444 |
Մասնագիտական ընդհանուր կրթության կարճաժամկետ ծրագրի1 (կամ փուլի) բարեհաջող ավարտ, որը բավարար չէ մակարդակի ավարտի համար |
|
45 |
Հետմիջնակարգ ոչ երրորդային մասնագիտական կրթություն |
454 |
Մասնագիտական կրթության կարճաժամկետ ծրագրի1 (կամ փուլի) բարեհաջող ավարտ, որը բավարար չէ մակարդակի ավարտի համար |
|
54 |
Մասնագիտական ընդհանուր կրթության կարճաժամկետ փուլ1 |
540 |
Սահմանված չէ2 |
|
55 |
Մասնագիտական կրթության կարճաժամկետ փուլ1 |
550 |
Սահմանված չէ2 |
|
56 |
Մասնագիտական կրթության կարճաժամկետ փուլ՝ անորոշ ուղղվածությամբ3 |
560 |
Սահմանված չէ2 |
|
1. ԿԱԴ-ի 5-րդ մակարդակում կրթության ակադեմիական և մասնագիտական ուղղվածության` միջազգային մակարդակում համաձայնեցված համադրելի սահմանումների բացակայության պարագայում կիրառման համար։ | |||
200. ԿԱԴ-ի 6-րդ մակարդակի կամ «բակալավրիատի» կամ դրան համարժեք ծրագրերը, հաճախ, նախատեսված են մասնակիցներին ապահովելու միջանկյալ ակադեմիական և/կամ մասնագիտական գիտելիքներով, հմտություններով ու կարողություններով, ինչը հանգեցնում է առաջին աստիճանի կամ դրան համարժեք որակավորման ստացման: Այս մակարդակի ծրագրերը, որպես կանոն, ունեն տեսական հիմք, սակայն կարող են ներառել նաև գործնական բաղադրիչներ և հագեցած են բարձր մակարդակի հետազոտություններով և/կամ բարձրակարգ մասնագիտական պրակտիկայով: Սովորաբար դրանք դասավանդվում են համալսարաններում կամ դրան համարժեք մասնագիտական կրթության այլ ուսումնական հաստատություններում:
201. Այս մակարդակում ուսուցումն իրականացվում է դասախոսությունների միջոցով, իսկ դրանք անցկացնող դասախոսներն ունեն ԿԱԴ-ի առնվազն 7-րդ և 8-րդ մակարդակների որակավորում և ոլորտի մեծ աշխատանքային փորձ: Այս մակարդակի ծրագրերը չեն պարտադրում գիտահետազոտական նախագծի կամ թեզի հետ աշխատանք: Այնուամենայնիվ, եթե նման աշխատանքներ իրականացվում են, ապա դրանք առավել քիչ խորացված են ու անկախ և առավել շատ ուղղորդված, քան ԿԱԴ-ի 7-րդ և 8-րդ մակարդակներում:
202. Այս մակարդակի ծրագրեր ընդունվելու համար, սովորաբար, անհրաժեշտ է ԿԱԴ-ի՝ մասնագիտական կրթությանը հասանելիություն տվող 3-րդ և 4-րդ մակարդակների բարեհաջող ավարտ: Ընդունելությունը կարող է կախված լինել ընտրված առարկաներից և/կամ ԿԱԴ-ի 3-րդ և/կամ 4-րդ մակարդակներում ստացված գնահատականներից: Բացի այդ, այս մակարդակ ընդունվելիս գուցե նաև անհրաժեշտություն առաջանա հաջողությամբ հանձնել ընդունելության քննություններ: ԿԱԴ-ի 6-րդ մակարդակին անցումը կամ ընդունելությունը որոշ դեպքերում հնարավոր է նաև ԿԱԴ-ի 5-րդ մակարդակի բարեհաջող ավարտի դեպքում: ԿԱԴ-ի 6-րդ մակարդակի ծրագրերի ավարտից հետո ուսանողները կարող են շարունակել ուսումը ԿԱԴ-ի 7-րդ մակարդակում (մագիստրատուրա կամ դրան համարժեք), չնայած այն հանգամանքին, որ ԿԱԴ-ի 6-րդ մակարդակի ոչ բոլոր ծրագրերն են հասանելիություն տալիս ԿԱԴ-ի 7-րդ մակարդակին: ԿԱԴ-ի 6-րդ մակարդակի ծրագրերը, սովորաբար, չեն տալիս ուղիղ հասանելիություն ԿԱԴ-ի 8-րդ մակարդակին (դոկտորանտուրա և դրան համարժեք):
203. ԿԱԴ-ի 6-րդ մակարդակի ծրագրերը կարող են ունենալ տարբեր անվանումներ. օրինակ, բակալավրիատի ծրագրեր, լիցենզիա կամ համալսարանական կրթության առաջին շրջան: Սակայն, հարկ է նշել, որ բակալավրիատին համանման անվանում ունեցող, ԿԱԴ-ի 212-րդ կետում ներկայացված չափանիշներին համապատասխանող ծրագրերը միայն կարելի է դասել ԿԱԴ-ի 6-րդ մակարդակի ծրագրերին: Միջազգային համադրելիությունն ապահովելու նպատակով ԿԱԴ-ի 6-րդ մակարդակի համար կիրառվում է «բակալավրիատ կամ դրան համարժեք» տերմինը:
204. Բակալավրիատի կամ դրան համարժեքի սահմանման համար կարևոր են հետևյալ չափանիշները.
1) Հիմնական չափանիշներ.
ա․ բովանդակության տեսական և/կամ մասնագիտական հիմքը (տե՛ս 200-րդ կետը),
բ․ ընդունելության պահանջները (տե՛ս 202-րդ կետը),
գ․ ծրագրի (առաջին աստիճանի) ընդհանուր նվազագույն տևողությունը (տե՛ս 205-րդ կետը),
դ․ կրթական համակարգի ազգային կառուցվածքում որակավորումների և աստիճանների դիրքը (տե՛ս 206-րդ կետը):
2) Լրացուցիչ չափանիշներ.
ա․ աշխատակազմի որակավորումը (տե՛ս 207-րդ կետը),
բ․ ԿԱԴ-ի 8-րդ մակարդակին ուղիղ հասանելիության բացակայությունը (տե՛ս 208-րդ կետը):
205. Այս մակարդակում առաջին աստիճանի ծրագրերը, որպես կանոն, մասնագիտական կրթության մակարդակում տևում են երեքից չորս տարի՝ առկա ուսուցմամբ: Այն կրթական համակարգերում, որտեղ աստիճանները շնորհվում են կրեդիտների կուտակման սկզբունքով, պահանջվում է ժամանակի և ինտենսիվության համադրմամբ ուսուցում:
206. Այս մակարդակի ծրագրերը, որպես կանոն, հանգեցնում են մասնագիտական կրթության առաջին աստիճանների և դրանց համարժեք որակավորումների շնորհմանը (չնայած այն հանգամանքին, որ մինչ ԿԱԴ-ի 6-րդ մակարդակ ընդունվելը, ուսանողները կարող են ստանալ ԿԱԴ-ի 5-րդ մակարդակի որակավորում): Այս ծրագրերը կարող են ներառել գործնական բաղադրիչ և/կամ կազմակերպությունների հենքի վրա աշխատանքային փորձառություն, ինչպես նաև տեսական պարապմունքներ: Առաջին աստիճանի երկարաժամկետ՝ ավելի քան չորս տարի տևողությամբ ծրագրերը դասվում են այս մակարդակում, եթե դրանք իրենց բովանդակության բարդությամբ հավասարազոր են բակալավրիատի ծրագրերին: Բացի այդ, երկրորդ կամ ավելի բարձր աստիճանի տանող ծրագրերը կարող են դասվել ԿԱԴ-ի 6-րդ մակարդակում, եթե դրանք իրենց բովանդակության բարդությամբ հավասարազոր են տվյալ մակարդակում արդեն իսկ դասակարգված ծրագրերին և համապատասխանում են դրանց այլ հիմնական չափանիշներով: Այս մակարդակում երկրորդ և ավելի բարձր աստիճանների ծրագրերի տևողությունը, որպես կանոն, կազմում է մեկից երկու տարի: Դրանք սովորաբար ունեն մասնագիտական ուղղվածություն և առաջարկում են ավելի խորը մասնագիտացում, քան առաջին աստիճանի ծրագրերը, սակայն բովանդակային առումով առավել բարդ չեն դրանցից: ԿԱԴ-ի 6-րդ մակարդակում հիմնավոր թեզի պատրաստումը պարտադիր չէ:
207. ԿԱԴ-ի 8-րդ մակարդակում դասախոսական անձնակազմի որակավորման պահանջը կարող է հանդիսանալ այս մակարդակի ծրագրերի դասակարգման համար լավ անուղղակի չափանիշ այն կրթական համակարգերում, որտեղ այդ պահանջը առհասարակ սահմանված է: Սա թույլ է տալիս տարբերակել ԿԱԴ-ի 5-րդ մակարդակի ծրագրերը ԿԱԴ-ի 6-րդ մակարդակի ծրագրերից:
208. ԿԱԴ-ի մի քանի մակարդակներ ընդգրկող ծրագրերը ԿԱԴ--ի 6-րդ մակարդակում կիրառելի չէ:
209. ԿԱԴ--ի 6-րդ մակարդակի կրթական ծրագրերը տարբերվում են երկու չափանիշներով.
1) ծրագրի ուղղվածություն (տե՛ս 210-րդ կետը),
2) ծրագրի տևողությունն ու դիրքը աստիճանների և որակավորումների ազգային կառուցվածքում (տե՛ս 211-րդ կետը):
210. Առկա են ուղղվածության երկու՝ ակադեմիական և մասնագիտական կրթություն կատեգորիաներ:
211. ԿԱԴ-ի 6-րդ մակարդակում առանձնացնում են ծրագրերի տևողության և ազգային կառուցվածքում աստիճանների ու որակավորումների դիրքի հետևյալ չորս ենթակատեգորիաները.
1) բակալավրիատի կամ դրան համարժեք մակարդակի առաջին աստիճանի շրջանակներում փուլ (կամ ծրագիր)՝ մասնագիտական կրթության մակարդակում երեք տարուց պակաս ընդհանուր տեսական տևողությամբ, որը հետևաբար բավարար չէ ԿԱԴ-ի 6-րդ մակարդակի ավարտի համար,
2) բակալավրիատի կամ դրան համարժեք մակարդակում առաջին աստիճանի ծրագիր՝ մասնագիտական կրթության մակարդակում երեքից չորս տարի ընդհանուր տեսական տևողությամբ,
3) բակալավրիատի կամ դրան համարժեք մակարդակում երկարաժամկետ ծրագիր՝ մասնագիտական կրթության մակարդակում ավելի քան չորս տարի ընդհանուր տեսական տևողությամբ,
4) բակալավրիատի կամ դրան համարժեք մակարդակում երկրորդ կամ հաջորդող աստիճանի ծրագրեր՝ բակալավրիատի կամ դրան համարժեք ծրագրի հետագա բարեհաջող ավարտով:
212. ԿԱԴ-ի 6-րդ մակարդակը ներառում է ծրագրեր մեծահասակների համար կամ անընդմեջ կրթական ծրագրեր, որոնք իրենց բովանդակության բարդությամբ համարժեք են այս մակարդակում արդեն իսկ դասակարգված ծրագրերին:
213. ԿԱԴ-ի 6-րդ մակարդակի կրթական ծրագրերում երկու լրացուցիչ չափանիշների կիրառումը հնարավորություն է տալիս օգտագործել կատեգորիաները՝ ծրագրերի ուղղվածությունն որոշելու համար, իսկ ենթակատեգորիաները՝ ծրագրի տևողությունը և ազգային կառուցվածքում աստիճանների ու որակավորումների դիրքը որոշելու համար: ԿԱԴ-ի 6-րդ մակարդակում կիրառվող ծածկագրերը ներկայացված են աղյուսակ 13-ում:
Աղյուսակ 13. ԿԱԴ-ի 6-րդ մակարդակի կրթական ծրագրերի դասակարգման ծածկագրերը:
|
Կատեգորիա |
Ենթակատեգորիա |
Նկարագրություն | |
|
64 |
Բակալավրիատ կամ դրան համարժեք, ակադեմիական կրթություն |
641 |
Բավարար չէ մակարդակի ավարտի համար |
|
645 |
Առաջին աստիճան (3-4 տարի) | ||
|
646 |
Առաջին աստիճանի երկարաժամկետ ծրագիր (ավելի քան 4 տարի) | ||
|
647 |
Երկրորդ կամ հաջորդ աստիճան (բակալավրի կամ դրան համարժեք ծրագրի հետագա բարեհաջող ավարտով) | ||
|
65 |
Բակալավրիատ կամ դրան համարժեք, մասնագիտական կրթություն |
651 |
Բավարար չէ մակարդակի ավարտի համար |
|
655 |
Առաջին աստիճան (3-4 տարի) | ||
|
656 |
Առաջին աստիճանի երկարաժամկետ ծրագիր (ավելի քան 4 տարի) | ||
|
657 |
Երկրորդ կամ հաջորդ աստիճան (բակալավրի կամ դրան համարժեք ծրագրի հետագա բարեհաջող ավարտով) | ||
|
66 |
Բակալավրիատ կամ դրան համարժեք, անորոշ կողմնորոշմամբ1 |
661 |
Բավարար չէ մակարդակի ավարտի համար |
|
665 |
Առաջին աստիճան (3-4 տարի) | ||
|
666 |
Առաջին աստիճանի երկարաժամկետ ծրագիր (ավելի քան 4 տարի) | ||
|
667 |
Երկրորդ կամ հաջորդ աստիճան (բակալավրի կամ դրան համարժեք ծրագրի հետագա բարեհաջող ավարտով) | ||
|
1. ԿԱԴ-ի 6-րդ մակարդակում կիրառելու համար՝ մասնագիտական մակարդակի ակադեմիական և մասնագիտական ուղղվածության վերաբերյալ միջազգայնորեն համաձայնեցված սահմանումների բացակայության դեպքում: | |||
214. ԿԱԴ-ի 6-րդ մակարդակում ստացված կրթության մակարդակը դասակարգելիս, ԿԱԴ-ի 6-րդ մակարդակի առաջին աստիճանին նախորդող ծրագրերի փուլի բարեհաջող ավարտի արդյունքում շնորհվող այն ճանաչված միջանկյալ որակավորումները, որոնք բավարար չեն ԿԱԴ-ի 6-րդ մակարդակի ավարտի համար, դասվում են ԿԱԴ-ի 5-րդ մակարդակում: Ստացված կրթության մակարդակը որոշելիս հաշվի չեն առնվում այն ծրագրերին մասնակցությունը, որոնք չեն հանգեցնում ԿԱԴ-ի 6-րդ մակարդակի առաջին աստիճանի ծրագրի բարեհաջող ավարտի:
215. Ստացված կրթության մակարդակը դասակարգելիս, ԿԱԴ-ի 7-րդ մակարդակի առաջին աստիճանի ծրագրի փուլերի (մագիստրատուրա կամ դրան համարժեք, առաջին աստիճանի երկարաժամկետ ծրագիր, բակալավրիատի ծրագրից հետո երկրորդ աստիճանի ծրագիր) բարեհաջող ավարտի դեպքում շնորհվող այն միջանկյալ ճանաչված որակավորումները, որոնք սակայն բավարար չեն ԿԱԴ-ի 7-րդ մակարդակի ավարտի համար, դասվում են ԿԱԴ-ի 6-րդ մակարդակում:
216. ԿԱԴ-ի 6-րդ մակարդակում ստացված կրթության դասակարգման ծածկագրերը ներկայացված են աղյուսակ 14-ում:
Աղյուսակ 14. ԿԱԴ-ի 6-րդ մակարդակում ստացված կրթության դասակարգման ծածկագրերը:
|
Կատեգորիա |
Ենթակատեգորիա |
Նկարագիր | |
|
54 |
Ընդհանուր երրորդային կրթության կարճաժամկետ |
540 |
Սահմանված չէ1 |
|
55 |
Մասնագիտական երրորդային կրթության կարճաժամկետ |
550 |
Սահմանված չէ1 |
|
56 |
Մասնագիտական կրթության կարճ փուլ, ուղղվածությունը սահմանված չէ2 |
560 |
Սահմանված չէ1 |
|
64 |
Բակալավրիատ կամ դրան համարժեք, ակադեմիական կրթություն |
640 |
Սահմանված չէ3 |
|
65 |
Բակալավրիատ կամ դրան համարժեք, մասնագիտական կրթություն |
650 |
Սահմանված չէ3 |
|
66 |
Բակալավրիատ կամ դրան համարժեք, ուղղվածությունը սահմանված չէ2 |
660 |
Սահմանված չէ3 |
|
1. Բակալավրիատի կամ դրան համարժեք մակարդակում ծրագրի կամ ծրագրի փուլի բարեհաջող ավարտ, որը բավարար չէ ԿԱԴ-ի 6-րդ մակարդակի ավարտի համար: | |||
217. ԿԱԴ-ի 7-րդ մակարդակի ծրագրերը կամ «մագիստրատուրան կամ դրան համարժեքը» միտված են մասնակիցներին տրամադրելու ավելի լայն մակարդակի ակադեմիական և/կամ մասնագիտական գիտելիքներ, ինչպես նաև ապահովելու հմտությունների ու կարողությունների այնպիսի զարգացում, ինչը կհանգեցնի երկրորդ աստիճանի կամ դրան համարժեք որակավորման շնորհելուն: Այս մակարդակի ծրագրերը կարող են ունենալ հետազոտության իրականացման ընդգծված բաղադրիչ, սակայն դրանք չեն հանգեցնում գիտությունների դոկտորի որակավորման աստիճանի շնորհմանը: Որպես կանոն, այս մակարդակի ծրագրերը ունեն տեսական հիմք, սակայն կարող են ներառել նաև գործնական բաղադրիչ, բնութագրվում են հետազոտական բաղադրիչի բարձր աստիճանով ու լավագույն մասնագիտական պրակտիկայով: Այս ծրագրերը, սովորաբար, դասավանդվում են համալսարաններում և մասնագիտական կրթության համանման այլ հաստատություններում:
218. Այս մակարդակում ուսուցումն իրականացվում է դասախոսությունների ձևաչափով՝ ԿԱԴ-ի 7-րդ կամ 8-րդ մակարդակի որակավորում ունեցող դասախոսների կողմից: Այս մակարդակի ծրագրերը կարող են ներառել գիտահետազոտական նախագծերի կամ թեզի ավարտական աշխատանքները, որոնք ավելին են, քան ԿԱԴ-ի 6-րդ մակարդակում ուսանողներից ակնկալվողը և ավելի քիչ՝ ԿԱԴ-ի 8-րդ մակարդակում ակնկալվողներից:
219. Սովորաբար, երկրորդ կամ դրան հաջորդող աստիճանին նախապատրաստող ԿԱԴ-ի 7-րդ մակարդակի ծրագրեր ընդունվելու համար պահանջվում է ԿԱԴ-ի 6-րդ կամ 7-րդ մակարդակի ծրագրերի բարեհաջող ավարտ: Մագիստրի ու դրան համարժեք առաջին աստիճանի որակավորման ստացմանը նախապատրաստող երկարաժամկետ ծրագրերում ընդունելության համար անհրաժեշտ է մասնագիտական կրթությանը հասանելիություն ապահովող ԿԱԴ-ի 3-րդ կամ 4-րդ մակարդակի ծրագրերի բարեհաջող ավարտ: ԿԱԴ-ի 7-րդ մակարդակի ծրագրերում ընդունելությունը կարող է կախված լինել առարկաների ընտրությունից և/կամ ԿԱԴ-ի 3-րդ և/կամ 4-րդ մակարդակում ստացած գնահատականներից: Բացի դրանից հնարավոր է նաև, որ անհրաժեշտություն առաջանա հանձնելու ընդունելության քննություններ: ԿԱԴ-ի 7-րդ մակարդակի ծրագրերը բովանդակային առումով ավելի բարդ են ու ավելի մասնագիտացված ԿԱԴ-ի 6-րդ մակարդակի ծրագրերի համեմատ: ԿԱԴ-ի 7-րդ մակարդակի ավարտից հետո հնարավոր է կրթությունը շարունակել ԿԱԴ-ի 8-րդ մակարդակում (դոկտորանտուրա), չնայած այն հանգամանքին, որ ԿԱԴ-ի 7-րդ մակարդակի ոչ բոլոր ծրագրերն են տալիս ԿԱԴ-ի 8-րդ մակարդակին ուղիղ հասանելիություն:
220. ԿԱԴ-ի 7-րդ մակարդակի ծրագրերը կարող են անվանվել տարբեր կերպ. օրինակ, մագիստրոս կամ վարպետության ծրագրեր: Սակայն, հարկ է նշել, որ «մագիստրոս» անվանումով ծրագրերը կարելի է ներառել ԿԱԴ-ի 7-րդ մակարդակում միայն այն դեպքում, եթե դրանք համապատասխանում են ԿԱԴ-ի 221-րդ կետում նկարագրված չափանիշներին: Միջազգային համադրելիության ապահովման նպատակով ԿԱԴ-ի 7-րդ մակարդակն անվանվում է «մագիստրատուրա կամ դրան համարժեք» տերմինով:
221. Մագիստրատուրայի կամ դրան համարժեք մակարդակը սահմանելու համար կարևոր են հետևյալ չափանիշները.
1) Հիմնական չափանիշներ.
ա․ բովանդակության տեսական և/կամ մասնագիտական հիմք (տե՛ս 217-րդ կետը),
բ․ դիրքը որակավորումների և աստիճանների ազգային կառուցվածքում (տե՛ս 222-րդ և 223-րդ կետերը),
գ․ ընդունելության պահանջները (տե՛ս 219-րդ կետը)։
2) Լրացուցիչ չափանիշներ.
ա․ առաջին աստիճանի երկարաժամկետ ծրագրերի ընդհանուր նվազագույն տևողությունը (տե՛ս 223-րդ կետը),
բ․ ԿԱԴ-ի 8-րդ մակարդակի ծրագրերին ուղիղ հասանելիություն (տե'ս 225-րդ կետը)։
222. ԿԱԴ-ի 8-րդ մակարդակի ծրագրերը սովորաբար պատրաստում են ԿԱԴ-ի 6-րդ և 7-րդ մակարդակների առաջին աստիճանի ծրագրերին հաջորդող երկրորդ/հաջորդ աստիճանին: Այնպիսի համարժեք որակավորումները, ինչպիսիք են, օրինակ, ասպիրանտների մասնագիտական որակավորումները, նույնպես դասվում են ԿԱԴ-ի 7-րդ մակարդակում, եթե դրանք արդեն ներառված չեն ԿԱԴ-ի 6-րդ մակարդակում (տե՛ս 206-րդ կետը):
223. Այն ծրագրերը, որոնց տևողությունը առնվազն հինգ տարի է և որոնք իրենց բովանդակության բարդությամբ համարժեք են մագիստրատուրայի մակարդակի ծրագրերին և պատրաստում են առաջին աստիճանին/որակավորմանը, նույնպես դասվում են այս մակարդակում: Այսպիսի ծրագրերը ենթադրում են թեզի հետ կապված հիմնավոր, մանրակրկիտ աշխատանք: Այս դեպքում շնորհված աստիճանը/որակավորումը տալիս է ուղիղ հասանելիություն ԿԱԴ-ի 8-րդ մակարդակին կամ հասանելիություն դրան համարժեք երկրորդ կամ հաջորդ աստիճանի ծրագրերին, որոնք արդեն իսկ դասվել են ԿԱԴ-ի 7-րդ մակարդակում: Մասնագիտական կրթության մակարդակում ԿԱԴ-ի 7-րդ մակարդակի ծրագրերին համանման կամ ավելի երկար ընդհանուր տևողություն ունեցող և առավել նեղ մասնագիտացված ուսուցումը (օրինակ, բժշկությունը, ատամնաբուժությունը, անասնաբուժությունը և որոշ դեպքերում իրավաբանությունն ու ճարտարապետությունը) առանց թեզի նախապատրաստման, նույնպես դասվում են այս մակարդակում:
224. ԿԱԴ-ի 8-րդ մակարդակում երկրորդ կամ հաջորդ աստիճանի ծրագրերը, որպես կանոն, տևում են 1-4 տարի՝ առկա ուսուցմամբ: Կրթական այն համակարգերում, որտեղ աստիճանները շնորհվում են ըստ կուտակված կրեդիտների, պահանջվում է ծախսված ժամանակին և ինտենսիվությանը համարժեք ուսուցում: Մասնագիտական մակարդակում ուսուցման ընդհանուր տևողությունը, սովորաբար, կազմում է 5-8 տարի, իսկ երբեմն՝ դրանից ավել:
225. Մասնագիտական կրթության այն ծրագրերը, որոնք տալիս են ուղիղ հասանելիություն ԿԱԴ-ի 8-րդ մակարդակին, սովորաբար դասվում են ԿԱԴ-ի 7-րդ մակարդակում: Սակայն, ԿԱԴ-ի 7-րդ մակարդակի ոչ բոլոր ծրագրերն են տալիս ուղիղ հասանելիություն ԿԱԴ-ի 8-րդ մակարդակին:
226. ԿԱԴ-ի մի քանի մակարդակ ընդգրկող ծրագրեր ԿԱԴ-ի 8-րդ մակարդակում կիրառելի չէ:
227. ԿԱԴ-ի 7-րդ մակարդակի կրթական ծրագրերը տարբերակվում են միմյանցից հետևյալ երկու չափանիշներով.
1) ծրագրի ուղղվածություն (տե՛ս 228-րդ կետը),
2) դիրքը աստիճանների և որակավորումների ազգային կառուցվածքում (տե՛ս 229-րդ կետը)։
228. ԿԱԴ-ի 7-րդ մակարդակի ծրագրերի ուղղվածության տեսակներն են ակադեմիական կրթությունը և մասնագիտական կրթությունը:
229. ԿԱԴ-ի 7-րդ մակարդակի ծրագրի համար աստիճանների և որակավորումների ազգային կառուցվածքում առանձնացվում են հետևյալ չորս կատեգորիաները.
1) փուլ (կամ ծրագիր)՝ մագիստրատուրայի կամ դրան համարժեք մասնագիտական կրթության առաջին աստիճանի շրջանակում՝ առնվազն հինգ տարի տեսական ընդհանուր տևողությամբ, որը բավարար չէ ԿԱԴ-ի 7-րդ մակարդակի ավարտի համար:
2) երկարաժամկետ ծրագիր մագիստրատուրայի կամ դրան համարժեք մասնագիտական կրթության առաջին աստիճանի շրջանակում՝ առնվազն հինգ տարի տեսական ընդհանուր տևողությամբ, որը չի պահանջում նախնական մասնագիտական կրթություն:
3) մագիստրատուրայի կամ դրան համարժեք մակարդակում երկրորդ կամ հաջորդ աստիճանի ծրագիր (բակալավրիատի կամ դրան համարժեք ծրագրի բարեհաջող ավարտին հաջորդողը),
4) մագիստրատուրայի կամ դրան համարժեք մակարդակում երկրորդ կամ հաջորդ աստիճանի ծրագիր (մագիստրատուրայի կամ դրան համարժեք ծրագրի բարեհաջող ավարտին հաջորդողը):
230. ԿԱԴ-ի 7-րդ մակարդակին են դասվում հետազոտական որակավորումների ստացմանը միտված այն ծրագրերը, որոնք նախատեսված են բացառապես մասնակիցներին ինքնուրույն հետազոտությունների անցկացմանը նախապատրաստելուն: Սակայն, այստեղ նախատեսվող հետազոտությունների մակարդակն ավելի ցածր է դոկտորանտուրայի մակարդակում իրականացվողներից: Այս ծրագրերը հաճախ համապատասխանում են ԿԱԴ-ի 8-րդ մակարդակի ծրագրերին բնորոշ չափանիշներին, սակայն դրանց տևողությունը սովորաբար ավելի կարճ է (մասնագիտական կրթության մակարդակում ուսուցման սկզբից հաշված ընդհանուր տևողությունը հինգից վեց տարի է): Այս ծրագրերի մասնակիցները պատրաստվում են ԿԱԴ-ի 8-րդ մակարդակի ծրագրերի ընդունելությանը և նրանց ինքնուրույնության աստիճանը, որպես կանոն, ավելի ցածր է, քան պահանջվում է առավել առաջադեմ հետազոտական որակավորումներ: Այս մակարդակի շրջանակներում նրանք դասակարգվում են աստիճանների և որակավորումների ազգային կառուցվածքում իրենց ունեցած դիրքին համապատասխան:
231. ԿԱԴ-ի 7-րդ մակարդակում երկու լրացուցիչ չափանիշների առկայությունը հնարավորություն է տալիս կիրառել կատեգորիաները ծրագրերի ուղղվածությունը որոշելու համար, իսկ ենթակատեգորիաները՝ աստիճանների և որակավորումների ազգային կառուցվածքում դրանց դիրքը որոշելու համար: ԿԱԴ-ի 7-րդ մակարդակում կիրառվող դասակարգման ծածկագրերը ներկայացված են աղյուսակ 15-ում:
Աղյուսակ 15. ԿԱԴ-ի 7-րդ մակարդակի կրթական ծրագրերի դասակարգման ծածկագրերը:
|
Կատեգորիա |
Ենթակատեգորիա (դիրք) |
Նկարագրություն | |
|
74 |
Մագիստրատուրա կամ դրան համարժեք, ակադեմիական կրթություն |
741 |
Բավարար չէ մակարդակի ավարտի համար |
|
746 |
Երկարաժամկետ առաջին աստիճան (առնվազն 5 տարի) | ||
|
747 |
Երկրորդ կամ հաջորդ աստիճան (բակալավրիատի կամ դրան համարժեք ծրագրի բարեհաջող ավարտին հաջորդողը) | ||
|
748 |
Երկրորդ կամ հաջորդ աստիճան (մագիստրատուրայի կամ դրան համարժեք ծրագրի բարեհաջող ավարտին հաջորդողը) | ||
|
75 |
Մագիստրատուրա կամ դրան համարժեք, մասնագիտական կրթություն |
751 |
Բավարար չէ մակարդակի ավարտի համար |
|
756 |
Երկարաժամկետ առաջին աստիճան (առնվազն 5 տարի) | ||
|
757 |
Երկրորդ կամ հաջորդ աստիճան (բակալավրիատի կամ դրան համարժեք ծրագրի բարեհաջող ավարտին հաջորդողը) | ||
|
758 |
Երկրորդ կամ հաջորդ աստիճան (մագիստրատուրայի կամ դրան համարժեք ծրագրի բարեհաջող ավարտին հաջորդողը) | ||
|
76 |
Մագիստրատուրա կամ դրան համարժեք, ուղղվածությունը սահմանված չէ1 |
761 |
Բավարար չէ մակարդակի ավարտի համար |
|
766 |
Երկարաժամկետ առաջին աստիճան (առնվազն 5 տարի) | ||
|
767 |
Երկրորդ կամ հաջորդ աստիճան (բակալավրիատի կամ դրան համարժեք ծրագրի բարեհաջող ավարտին հաջորդողը) | ||
|
768 |
Երկրորդ կամ հաջորդ աստիճան (մագիստրատուրայի կամ դրան համարժեք ծրագրի բարեհաջող ավարտին հաջորդողը) | ||
|
1. ԿԱԴ-ի 7-րդ մակարդակում կիրառման համար` մասնագիտական մակարդակում ակադեմիական և մասնագիտական ուղղվածության վերաբերյալ միջազգայնորեն համաձայնեցված սահմանումների բացակայության դեպքում: | |||
232. ԿԱԴ-ի 7-րդ մակարդակում ստացված կրթության մակարդակը դասակարգելիս, մագիստրատուրայի կամ դրան համարժեք առաջին աստիճանի ծրագրերի (կամ ծրագրի փուլերի) բարեհաջող ավարտի այն ճանաչված միջանկյալ որակավորումները, որոնք բավարար չեն ԿԱԴ-ի 7-րդ մակարդակի ավարտի համար, դասվում են ԿԱԴ-ի 6-րդ մակարդակում: Ստացված կրթության մակարդակը որոշելիս, հաշվի չեն առնվում ԿԱԴ-ի 7-րդ մակարդակի առաջին աստիճանի որևէ ծրագրին մասնակցությունը, կամ բակալավրիատի բարեհաջող ավարտին հաջորդող երկրորդ կամ ավելի բարձր աստիճանների ծրագրերին մասնակցությունը, որոնք չեն հանգեցնում այդ ծրագրերի բարեհաջող ավարտին:
233. ԿԱԴ-ի 7-րդ մակարդակում ստացված կրթության մակարդակը գնահատելիս, դոկտորանտուրայի կամ դրան համարժեք մակարդակում ծրագրի (կամ ծրագրի փուլի) բարեհաջող ավարտի արդյունքում ստացված ճանաչված միջանկյալ այն որակավորումները, որոնք բավարար չեն ԿԱԴ-ի 8-րդ մակարդակի բարեհաջող ավարտի համար, դասվում են ԿԱԴ-ի 7-րդ մակարդակում:
234. ԿԱԴ-ի 7-րդ մակարդակում ստացված կրթության դասակարգման ծածկագրերը ներկայացված են աղյուսակ 16-ում:
Աղյուսակ 16. ԿԱԴ-ի 7-րդ մակարդակում ստացված կրթության դասակարգման ծածկագրերը:
|
Կատեգորիա |
Ենթակատեգորիա |
Նկարագրություն | |
|
64 |
Բակալավրիատ կամ դրան համարժեք, ակադեմիական կրթություն |
640 |
Սահմանված չէ1 |
|
65 |
Բակալավրիատ կամ դրան համարժեք, մասնագիտական կրթություն |
650 |
Սահմանված չէ1 |
|
66 |
Բակալավրիատ կամ դրան համարժեք, ուղղվածությունը սահմանված չէ2 |
660 |
Սահմանված չէ1 |
|
74 |
Մագիստրատուրա կամ դրան համարժեք, ակադեմիական կրթություն |
740 |
Սահմանված չէ3 |
|
75 |
Մագիստրատուրա կամ դրան համարժեք, մասնագիտական կրթություն |
750 |
Սահմանված չէ3 |
|
76 |
Մագիստրատուրա կամ դրան համարժեք,ուղղվածությունը սահմանված չէ2 |
760 |
Սահմանված չէ3 |
|
1. Մագիստրատուրայի կան դրան համարժեք մակարդակում ծրագրի կամ ծրագրի փուլի բարեհաջող ավարտ, որը բավարար չէ ԿԱԴ-ի 7-րդ մակարդակի ավարտի համար: | |||
235. ԿԱԴ-ի 8-րդ մակարդակի ծրագրերի կամ «ասպիրանտուրա/դոկտորանտուրայի կամ դրան համարժեք ծրագրերի» մշակման նպատակը գիտական հետազոտությունների ոլորտում առաջատար որակավորումների ձեռքբերումն է: Այս մակարդակի ծրագրերը ներառում են խորացված և ինքնուրույն հետազոտությունների իրականացումը և, որպես կանոն, առաջարկվում են միայն մասնագիտական կրթության հետազոտական ուղղվածություն ունեցող համալսարաններում: Դոկտորանտուրայի ծրագրեր առկա են ինչպես գիտական, այնպես էլ մասնագիտական ոլորտներում:
236. ԿԱԴ-ի 8-րդ մակարդակը սովորաբար ավարտվում է հրապարակման ենթակա ուսումնասիրվող ոլորտի գիտության ընդլայնման գործում զգալի ներդրում ունեցող գիտական թեզի կամ դրան համարժեք գրավոր աշխատության ներկայացմամբ ու պաշտպանությամբ: Այդ իսկ պատճառով էլ այսպիսի ծրագրերը, որպես կանոն, հիմնված են ոչ միայն դասավանդվող նյութի ուսումնասիրության, այլ նաև հետազոտական աշխատանքների վրա: Կրթական որոշ համակարգերում ԿԱԴ-ի 8-րդ մակարդակի ծրագրերը ներառում են սահմանափակ քանակությամբ դասավանդվող նյութ կամ առհասարակ այդպիսիք չեն ներառում: Դոկտորի աստիճանի հայցորդները հետազոտական աշխատանքով զբաղվում են հիմնականում ինքնուրույն կամ փոքր՝ ղեկավարման տարբեր աստիճան ունեցող խմբերով: Կրթական որոշ համակարգերում բացի դոկտորանտուրայում ուսուցանվողներից, դոկտորական հետազոտական աշխատանքներ են իրականացվում նաև համալսարանների աշխատակիցների, գիտաշխատողների կամ կրտսեր գիտաշխատողների կողմից:
237. ԿԱԴ-ի 8-րդ մակարդակի ծրագրերում ընդունելությունը կամ որպես կրտսեր գիտաշխատող աշխատանքի ընդունումը պահանջում է ԿԱԴ-ի 7-րդ մակարդակի բարեհաջող ավարտ: ԿԱԴ-ի 8-րդ մակարդակի որակավորումը հասանելիություն է տալիս գիտական հմտությունների տիրապետման բարձր մակարդակ պահանջող մասնագիտություններին, կառավարությունում,տնտեսությունում գիտահետազոտական գործունեություն ապահովող մասնագիտություններին, ինչպես նաև ԿԱԴ-ի 6-րդ, 7-րդ և 8-րդ մակարդակներում կրթություն առաջարկող ուսումնական հաստատությունների հետազոտական և մանկավարժական պաշտոններին:
238. ԿԱԴ-ի 8-րդ մակարդակի ծրագրերը կարող են ունենալ տարբեր անվանումներ, օրինակ, գիտությունների թեկնածու (PhD), փիլիսոփայության գիտությունների դոկտոր (D.Phil), բնագիտական գիտությունների դոկտոր (D.Sc), գրականության դոկտոր (D.Lit), իրավունքի դոկտոր (LL.D), դոկտորական աստիճան կամ դրան համանման անվանումներ: Սակայն, կարևոր է նշել, որ նման անվանումով ծրագրերը պետք է դասակարգել ԿԱԴ-ի 8-րդ մակարդակի ծրագրերի շարքում, միայն այն դեպքում, եթե դրանք համապատասխանում են ԿԱԴ-ի 239-րդ կետում ներկայացված չափանիշներին: Միջազգային համադրելիության ապահովման նպատակով ԿԱԴ-ի 8-րդ մակարդակի համար կիրառվում է «դոկտորանտուրա կամ դրան համարժեք» տերմինը:
239. Ասպիրանտուրայի/Դոկտորանտուրայի կամ դրան համարժեքի սահմանման համար կարևոր են հետևյալ չափանիշները.
1) Հիմնական չափանիշներ.
ա․ գրավոր աշխատության պահանջներ (տե՛ս 240-րդ կետը),
բ․ ընդունելության պահանջներ (տե՛ս 237-րդ կետը),
գ․ մակարդակի նվազագույն տևողություն (տե՛ս 241-րդ կետը)։
2) Լրացուցիչ չափանիշներ. որոշակի պաշտոններ զբաղեցնելու համար գիտությունների դոկտորի աստիճան/որակավորում ունենալու պահանջ (տե՛ս 242-րդ կետը):
240. ԿԱԴ-ի 8-րդ մակարդակի բարեհաջող ավարտը պահանջում է հրապարակման ենթակա համապատասխան ոլորտում գիտելիքների ընդլայնման մեջ նշանակալի ներդրում ունեցող, ինքնուրույն հետազոտական աշխատանքի արդյունք հանդիսացող թեզի, թեզի դրույթների կամ դրան համարժեք գրավոր աշխատանքի ներկայացում:
241. ԿԱԴ-ի 8-րդ մակարդակը պահանջում է առնվազն երեք տարվա առկա ուսուցմանը համարժեք ուսուցում, իսկ մասնագիտական կրթության ծրագրերում՝ ընդհանուր տևողությամբ առնվազն յոթ տարվա առկա ուսուցում:
242. ԿԱԴ-ի 8-րդ մակարդակի որակավորում ունենալը հաճախ հանդիսանում է պարտադիր պայման ԿԱԴ-ի 6-րդ, 7-րդ և 8-րդ մակարդակի ծրագրերի ուսուցում առաջարկող ուսումնական հաստատությունների մանկավարժական պաշտոններում նշանակման համար, ինչպես նաև կառավարությունում կամ տնտեսությունում գիտահետազոտական գործունեություն իրականացնելու համար:
243. ԿԱԴ-ի մի քանի մակարդակներ ներառող ծրագրեր ԿԱԴ-ի 8-րդ մակարդակում կիրառելի չեն:
244. ԿԱԴ-ի 8-րդ մակարդակի կրթական ծրագրերը տարբերվում են միմյանցից միայն մեկ՝ ծրագրի ուղղվածության չափանիշով (տե՛ս 245-րդ կետը):
245. ԿԱԴ-ի 8-րդ մակարդակի համար առանձնացվում է ուղղվածության երկու կատեգորիա.
1) ակադեմիական կրթություն,
2) մասնագիտական կրթություն:
246. ԿԱԴ-ի 8-րդ մակարդակում ներառված այլ ծրագրերը՝ երկրորդ առաջատար հետազոտական որակավորումները կամ գիտությունների դոկտորի աստիճանի ավելի բարձր մակարդակները նույնպես կարող են դասվել այս մակարդակում: Այս որակավորումները պահանջում են երկրորդ նշանակալի հետազոտական աշխատության ներկայացում (որպես թեկնածուական թեզի շարունակություն), որը սովորաբար իրագործվում է ակադեմիական կարիերայի ավելի ուշ փուլերում և ընթանում է առանց պաշտոնական գիտական ղեկավարման: Այդպիսի օրինակ կարող են ծառայել հաբիլիտացիան կամ գիտությունների դոկտորի որակավորումները: Կրթական համակարգերից շատերում գոյություն ունի միայն մեկ առաջադեմ հետազոտական որակավորում, որը շնորհում է գիտությունների դոկտորի կամ դրան համարժեք որակավորման աստիճան: Նշված որակավորումները սովորաբար կապված չեն կրթական ծրագրի հետ, այսինքն՝ թեկնածուները չեն սովորում այնպիսի ծրագրերում, որոնք հանգեցնեն որակավորման ստացման: Երկրորդ հետազոտական աստիճանը ԿԱԴ-ի շրջանակներում առանձին չի ծածկագրվում: Համալսարանների կողմից հետազոտական աշխատանքներից բացի այլ հիմունքներով պատվավոր դոկտորի աստիճանի շնորհումը չի ներառվում ԿԱԴ-ի 8-րդ մակարդակում:
247. ԿԱԴ-ի 8-րդ մակարդակի ծրագրերը լինում են կամ դոկտորանտուրայի լիարժեք ծրագրեր կամ ԿԱԴ-ի 8-րդ մակարդակի ավարտի համար բավարար չհամարվող դոկտորանտուրայի մակարդակի փուլեր կամ ծրագրեր: Լրացուցիչ չափանիշի առկայությունը թույլ է տալիս կիրառել կատեգորիաները ծրագրերի ուղղվածությունը որոշելու համար: ԿԱԴ-ի 8-րդ մակարդակի համար կիրառվող ծածկագրերը ներկայացված են աղյուսակ 17-ում:
Աղյուսակ 17. ԿԱԴ-ի 8-րդ մակարդակի կրթական ծրագրերի դասակարգման ծածկագրերը:
|
Կատեգորիաներ |
Ենթակատեգորիա (մակարդակի ավարտ) |
Նկարագրություն | |
|
84 |
Ասպիրանտուրա/Դոկտորանտուրա կամ դրան համարժեք, ակադեմիական կրթություն |
841 |
Բավարար չէ մակարդակի ավարտի համար |
|
844 |
Բավարար է մակարդակի ավարտի համար | ||
|
85 |
Ասպիրանտուրա/Դոկտորանտուրա կամ դրան համարժեք, մասնագիտական կրթություն |
851 |
Բավարար չէ մակարդակի ավարտի համար |
|
854 |
Բավարար է մակարդակի ավարտի համար | ||
|
86 |
Ասպիրանտուրա/Դոկտորանտուրա կամ դրան համարժեք, ուղղվածությունը սահմանված չէ1 |
861 |
Բավարար չէ մակարդակի ավարտի համար |
|
864 |
Բավարար է մակարդակի ավարտի համար | ||
|
1. ԿԱԴ-ի 8-րդ մակարդակում կիրառման համար` մասնագիտական մակարդակում ակադեմիական ու մասնագիտական ուղղվածության վերաբերյալ միջազգայնորեն համաձայնեցված սահմանումների բացակայության դեպքում: | |||
248. ԿԱԴ-ի 8-րդ մակարդակում ստացված կրթության մակարդակը գնահատելիս, դոկտորանտուրայի կամ դրան համարժեք մակարդակի առաջին աստիճանի շրջանակներում փուլերի (կամ ծրագրերի) բարեհաջող ավարտի արդյունքում ստացված ճանաչված այն միջանկյալ որակավորումները, որոնք բավարար չեն ԿԱԴ-ի 8-րդ մակարդակն ավարտելու համար, դասվում են ԿԱԴ-ի 7-րդ մակարդակում: Ստացված կրթության մակարդակը որոշելիս հաշվի չի առնվում առանց բարեհաջող ավարտի ԿԱԴ-ի 8-րդ մակարդակի առաջին աստիճանի որևէ ծրագրին մասնակցությունը:
249. ԿԱԴ-ի 8-րդ մակարդակում ստացված կրթության դասակարգման ծածկագրերը ներկայացված են աղյուսակ 18-ում:
Աղյուսակ 18. ԿԱԴ-ի 8-րդ մակարդակում ստացված կրթության դասակարգման ծածկագրերը:
|
Կատեգորիա |
Ենթակատեգորիա |
Նկարագրություն | |
|
74 |
Մագիստրատուրա կամ դրան համարժեք, ակադեմիական կրթություն |
740 |
Սահմանված չէ1 |
|
75 |
Մագիստրատուրա կամ դրան համարժեք, մասնագիտական կրթություն |
750 |
Սահմանված չէ1 |
|
76 |
Մագիստրատուրա կամ դրան համարժեք, ուղղվածությունը անորոշ2 |
760 |
Սահմանված չէ1 |
|
84 |
Ասպիրանտուրա/Դոկտորանտուրա կամ դրան համարժեք, ակադեմիական կրթություն |
840 |
Սահմանված չէ |
|
85 |
Ասպիրանտուրա/Դոկտորանտուրա կամ դրան համարժեք, մասնագիտական կրթություն |
850 |
Սահմանված չէ |
|
86 |
Ասպիրանտուրա/Դոկտորանտուրա կամ դրան համարժեք, ուղղվածությունը անորոշ2 |
860 |
Սահմանված չէ |
|
1. Ասպիրանտուրա/Դոկտորանտուրայի կամ դրան համարժեք մակարդակում ծրագրի կամ ծրագրի փուլի բարեհաջող ավարտ, որը բավարար չէ ԿԱԴ-ի 8-րդ մակարդակի ավարտի համար: | |||
250. ԿԱԴ-ում սահմանվում են ոչ ֆորմալ կրթությունը (տե՛ս 25-րդ կետը) և դրա ձևերը (տե՛ս 26-րդ կետը): ԿԱԴ-ի ոչ ֆորմալ կրթությունը, սովորաբար, հասանելիություն չի տալիս կրթության ավելի բարձր մակարդակին, քանի դեռ այն պաշտոնական կրթության համակարգում պատշաճ կերպով հաստատված չէ (տե՛ս 27-րդ կետը) և առաջարկում է ոչ ֆորմալ կրթության ծրագրերի դասակարգման համար կիրառել բովանդակության և/կամ ստացված որակավորման համարժեքության չափանիշները (տե՛ս 28-րդ կետը):
251. ԿԱԴ-ի 26-րդ կետը սահմանում է, որ ազգային առանձնահատկություններից ելնելով, ոչ ֆորմալ կրթությունը և վերապատրաստումը կարող են ներառել հետևյալ ծրագրերը.
1) մեծահասակների և երիտասարդների գրագիտության աստիճանի բարձրացման, դպրոց չհաճախող երեխաների կրթական ծրագրեր (այլընտրանքային նախնական կրթական ծրագրեր),
2) ծրագրեր, որոնք միտված են անհատների կենսական և աշխատանքային հմտությունների, ինչպես նաև սոցիալական կամ մշակութային զարգացմանը, որը ներառում է.
ա) ուսուցում աշխատավայրում` միտված առկա որակավորումների ու հմտությունների կատարելագործմանը կամ դրանց հարմարեցմանը, ինչպես նաև գործազուրկ կամ տնտեսապես ոչ ակտիվ բնակչության վերապատրաստմանը,
բ) ինքնազարգացմանն ուղղված ուսումնական գործունեություն (ազատ, ոչ զբաղված ժամանակ):
252. Հաշվի առնելով ոչ ֆորմալ կրթական ծրագրերի տարասեռությունը, դժվար է պատկերացնել վիճակագրական գործիքակազմերի վերաբերյալ ընդհանուր ուղեցույցների կիրառումը՝ միջազգային մակարդակում տվյալների համադրելիությունն ապահովելու նպատակով: Ոչ ֆորմալ կրթական ծրագրերի դասակարգման համար ԿԱԴ-ն առաջարկում է կիրառել բովանդակության համարժեքության չափանիշները: Բովանդակության համարժեքությունը հաստատում է փոխկապակցվածություն՝ ԿԱԴ-ի շրջանակներում իրենց բովանդակությամբ համարժեք ոչ ֆորմալ ու ֆորմալ կրթական ծրագրերի միջև: Այն սկզբունքորեն թույլ է տալիս ոչ ֆորմալ կրթական ծրագրերը դասակարգել ըստ մակարդակների: Օրինակ, եթե մեծահասակների համար կրթական ծրագիրը բավարարում է ԿԱԴ-ի 1-ին մակարդակի բովանդակության չափանիշներին, ապա այն կարող է դասակարգվել ԿԱԴ-ի 1-ին մակարդակում:
253. Ոչ ֆորմալ կրթական ծրագրի բարեհաջող ավարտի արդյունքում շնորհված որակավորումը, հաճախ, օժանդակում է կրթական ծրագրերը դասակարգելիս: Օրինակ՝ ոչ ֆորմալ մասնագիտական դասընթացները կարող են դասակարգվել` ելնելով ֆորմալ կրթական ծրագրի բարեհաջող ավարտից հետո ստացված որակավորման մակարդակի և տեսակի (դրանց առկայության դեպքում) համարժեքությունից: Ազգային և տարածաշրջանային մակարդակում հնարավոր է կրթական ծրագրերի և որակավորումների բովանդակության համարժեքության հաստատում՝ մեկ միասնական կրթական համակարգի շրջանակներում:
254. Ոչ ֆորմալ կրթությունը կարող է տրամադրվել տարբեր կազմակերպությունների՝ ներառյալ պետական կրթական հաստատությունների, մասնավոր, ոչ պետական և հասարակական կազմակերպությունների կողմից: Որոշ դեպքերում, ֆորմալ կրթություն իրականացնող հաստատությունները, կարող են իրականացնել նաև ոչ ֆորմալ կրթություն և վերապատրաստում: Այնուամենայնիվ, ֆորմալ և ոչ ֆորմալ ուսուցումն ու կրթական ծրագրերը տարբերակելիս, դրանք տրամադրող կրթական հաստատության տեսակը չի հանդիսանում տարբերակման հիմնական չափանիշ:
255. Ոչ ֆորմալ կրթական ծրագրի տևողությունը կարող է լինել շատ կարճ: Աշխատանքի և հանգստի ժամանակ իրականացվող վերապատրաստումն ուղղված է որոշակի աշխատանքի մասով որոշակի պրակտիկ հմտությունների ձեռքբերմանը և այդ իսկ պատճառով էլ ոչ ֆորմալ կրթական ծրագիրը կարող են դիտարկվել որպես վերապատրաստման դասընթացներ:
256. Ոչ ֆորմալ կրթական ծրագրերը, որոշակի համատեքստում, հաճախ ուղեկցվում են պրակտիկ գիտելիքների, հմտությունների կամ իրավասությունների ձեռքբերմամբ և կենտրոնացած չեն տեսական ուսուցման վրա: Օրինակ, ֆորմալ կրթական ծրագրերն ուղղված են տեղեկատվական տեխնոլոգիաների կամ ինժեներական ոլորտի գիտության ուսումնասիրությանը և արդյունքում՝ ոլորտի որակավորումների ձեռք բերմանը, մինչդեռ ոչ ֆորմալ կրթական ծրագրերն ուղղված են համակարգչային ծրագրերի գործնական կիրառմանը:
257. Այլընտրանքային կրթական ծրագրերը հիմնականում առկա են այն երկրներում, որտեղ ֆորմալ կրթության համակարգը այդքան էլ զարգացած չէ կամ դրա ընդգրկվածությունը սահմանափակ է: Այս ծրագրերը պաշտոնական կրթական մարմինների կողմից ճանաչված չեն: Նման ծրագրերը, սովորաբար, ընդգրկված են ԿԱԴ-ի 0-ից 3-րդ մակարդակներում, տրամադրվում են մասնավոր (ներառյալ՝ հասարակական) կազմակերպությունների կողմից:
258. Թեև ոչ ֆորմալ կրթությունը հանդիսանում է ԿԱԴ-ի մաս, միջազգային մակարդակում տվյալների հավաքումը (քարտեզագրում, հետազոտություն, համատարած հաշվառում և այլն) սահմանափակվում է ֆորմալ կրթական ծրագրերի ընդգրկվածությամբ՝ դրանց հավաքման գործընթացի իրագործելիության և միջազգային մակարդակում համադրելիության ապահովման նպատակով: Այդ իսկ պատճառով էլ ֆորմալ և ոչ ֆորմալ կրթական ծրագրերի միջև սահմանները չափազանց կարևոր են:
259. Կրթություն ստանալու հնարավոր ուղիներն ըստ ԿԱԴ-ի ներկայացված են գծապատկեր 2-ում:
Գծապատկեր 2. Կրթություն ստանալու հնարավոր ուղիներն ըստ ԿԱԴ-ի:
260. Կրթական համակարգի քարտեզն ըստ ԿԱԴ-ի ներկայացված է աղյուսակ 19-ում:
Աղյուսակ 19. Կրթական համակարգի քարտեզն ըստ ԿԱԴ-ի:
|
Կրթական ծրագրի անվանում |
Ընդունե-լության նվազագույն պահանջներ |
Կրթական ծրագրի ավարտին տրվող փաստաթուղթ, որակավորում կամ հավաստագիր |
Ընդու-նելության տարիք |
Ուսուցման տևողություն |
ԿԱԴ մակարդակ |
Ավարտե-լիության աստիճան |
Հասանե-լիություն կրթական հաջորդ մակար-դակ-ներին |
ԿԱԴ կրթական ծրագրի ծածկագիր (եռանիշ) |
ԿԱԴ | |
|
Նախադրոցական կրթություն |
3 տարեկան |
- |
3 |
3 |
Նախա-դպրոցական կրթություն |
0 |
- |
- |
020 |
020 |
|
Տարրական ընդհանուր կրթություն |
6 տարեկան |
- |
6 |
4 |
Տարրական կրթություն |
1 |
- |
- |
100 |
100 |
|
Հիմնական ընդհանուր կրթություն (միջնակարգ կրթության 1-ին մակարդակ) |
Տարրական ընդհանուր կրթությունն ավարտած |
Վկայական |
10 |
5 |
Հիմնական կրթություն |
2 |
Ամբողջական ավարտում |
Այո, ԿԱԴ 3 |
244 |
244 |
|
Միջնակարգ ընդհանուր կրթություն (միջնակարգ կրթության 2-րդ մակարդակ) |
Հիմնական ընդհանուր կրթությունն ավարտած |
Ատեստատ |
15 |
3 |
Միջնակարգ ընդհանուր |
3 |
Ամբողջական ավարտում |
Այո, ԿԱԴ 4, 5, 6, 7 (մասնա-գիտական) |
344 |
344 |
|
Նախնական մասնագիտական (արհեստա-գործական) կրթություն |
Հիմնական ընդհանուր կրթությունն ավարտած |
Դիպլոմ արհեստավորի |
15 |
3 |
Միջնակարգ ընդհանուր |
3 |
Ամբողջական ավարտում |
Այո, ԿԱԴ 5, 6, 7 (միայն մասնա-գիտական) |
354 |
354 |
|
Միջին մասնագիտական կրթություն հիմնական կրթության հիմքի վրա |
Հիմնական ընդհանուր կրթությունն ավարտած |
Հիմնական կրթության հիմքի վրա միջին մասնագիտական կրթության 2-րդ կուրսն ավարտած |
15 |
2 |
Միջնակարգ ընդհանուր |
3 |
Ամբողջական ավարտում |
Այո, ԿԱԴ 5, 6, 7 (միայն մասնա-գիտական) |
354 |
354 |
|
Նախնական մասնագիտական (արհեստա-գործական) ուսուցում, կարճ ծրագիրը |
Միջնակարգ կրթության ատեստատ |
Նախնական մասնագիտական (արհեստա-գործական) կրթության դիպլոմ |
18 |
1 |
Հետմիջնակարգ ոչ երրորդային կրթություն |
4 |
Ամբողջական ավարտում |
Այո, ԿԱԴ 5, 6, 7 (միայն մասնա-գիտական) |
454 |
454 |
|
Միջին մասնագիտական կրթություն հիմնական կրթության հիմքի վրա |
Հիմնական կրթության հիմքի վրա միջին մասնագիտական կրթության 2-րդ կուրսն ավարտած |
Դիպլոմ մասնագետի |
18 |
2 |
Կարճաժամկետ մասնագիտական կրթություն |
5 |
Ամբողջական ավարտում |
- |
554 |
550 |
|
Մասնագիտական կրթություն միջնակարգ ընդհանուր կրթության հիման վրա |
Վկայական միջնակարգ ընդհանուր կրթության |
Դիպլոմ մասնագետի |
18 |
2 |
Կարճաժամկետ մասնագիտական կրթություն |
5 |
Ամբողջական ավարտում |
- |
554 |
550 |
|
Բակալավրի աստիճան կրթական ծրագիրը |
Վկայական միջնակարգ ընդհանուր կրթության |
Դիպլոմ |
18 |
4 |
Բակալավրիատ կամ դրան համարժեք |
6 |
1-ին աստիճանի ամբողջական ավարտում (3-4 տարի) |
- |
665 |
660 |
|
Երրորդային ծրագրի երկար առաջին աստիճանը` դիպլոմավորված մասնագետ |
Վկայական միջնակարգ ընդհանուր կրթության |
Դիպլոմ` մասնագետի որակավորում |
18 |
5 |
Մագիստրատուրա կամ դրան համարժեք |
7 |
1-ին երկար աստիճանի ամբողջական ավարտում (≥5 տարի) |
- |
766 |
760 |
|
Մագիստրոսի աստիճան |
Բակալավրի ավարտական վկայական |
Դիպլոմ` մագիստրոսի որակավորում |
22 |
2 |
Մագիստրատուրա կամ դրան համարժեք |
7 |
2-րդ աստիճանի ամբողջական ավարտում (բակալավրիատից հետո) |
- |
767 |
760 |
|
Հետբուհական կրթություն, գիտությունների թեկնածու |
Դիպլոմ` մասնագետի / Դիպլոմ` մագիստրոսի որակավորում |
Վկայական գիտությունների թեկնածուի |
24 |
3 |
Ասպիրանտուրա |
8 |
Ամբողջական ավարտում |
- |
864 |
860 |
|
Հետբուհա-կան կրթություն, գիտությունների դոկտոր |
Գիտությունների թեկնածու |
Վկայական գիտությունների դոկտոր |
27 |
3 |
Ասպիրանտուրա |
8 |
Ամբողջական ավարտում |
- |
864 |
860 |
ԳԼՈՒԽ 8
Կրթական ծրագրերի եվ ստացված կրթության մակարդակի ծածկագրման համակարգերը
261. Կրթական ծրագրերի ծածկագրման համակարգն ըստ ԿԱԴ-ի իրենից ներկայացնում է կրթության բոլոր մակարդակների կրթական ծրագրերը՝ եռաստիճան ծածկագրմամբ և ներկայացված է աղյուսակ 20-ում:
Աղյուսակ 20. Կրթական ծրագրերի ծածկագրման համակարգը:
|
Կրթական ծրագրի անվանումն ու ծածկագիրը՝ ըստ ծածկագրման աստիճանների | ||
|
I աստիճան |
II աստիճան |
III աստիճան |
|
0. Փոքր տարիքի երեխաների կրթություն |
01.Փոքր տարիքի երեխաների զարգացման ծրագրեր |
010. Փոքր տարիքի երեխաների զարգացման ծրագրեր |
|
02. Նախադպրոցական կրթություն |
020. Նախադպրոցական կրթություն | |
|
1. Տարրական կրթություն |
10. Տարրական կրթություն |
100. Տարրական կրթություն |
|
2. Միջնակարգ կրթության 1-ին մակարդակ |
24. Ընդհանուր |
241. Բավարար չէ մակարդակի ավարտի կամ մասնակի ավարտի համար՝ առանց միջնակարգ կրթության 2-րդ մակարդակին ուղիղ հասանելիության |
|
242. Բավարար է մակարդակի մասնակի ավարտի համար՝ առանց միջնակարգ կրթության 2-րդ մակարդակին ուղիղ հասանելիության | ||
|
243. Բավարար է մակարդակի ավարտի համար՝ առանց ուղիղ միջնակարգ կրթության 2-րդ մակարդակին հասանելիության | ||
|
244. Բավարար է մակարդակի ավարտի համար՝ միջնակարգ կրթության 2-րդ մակարդակին ուղիղ հասանելիությամբ | ||
|
25. Մասնագիտական |
251. Բավարար չէ մակարդակի ավարտի կամ մասնակի ավարտի համար՝ առանց միջնակարգ կրթության 2-րդ մակարդակին ուղիղ հասանելիության | |
|
252. Բավարար է մակարդակի ավարտի համար՝ առանց միջնակարգ կրթության 2-րդ մակարդակին ուղիղ հասանելիության | ||
|
253. Բավարար է մակարդակի ավարտի համար՝ առանց միջնակարգ կրթության 2-րդ մակարդակին ուղիղ հասանելիության | ||
|
254. Բավարար է մակարդակի ավարտի համար՝ միջնակարգ կրթության 2-րդ մակարդակին ուղիղ հասանելիությամբ | ||
|
3. Միջնակարգ կրթության 2-րդ մակարդակ |
34. Ընդհանուր |
341. Բավարար չէ մակարդակի ավարտի կամ մասնակի ավարտի համար՝ առանց մասնագիտական կրթությանը ուղիղ հասանելիության |
|
342. Բավարար է մակարդակի մասնակի ավարտի համար՝ առանց մասնագիտական կրթությանը ուղիղ հասանելիության | ||
|
343. Բավարար է մակարդակի ավարտի համար՝ առանց մասնագիտական կրթությանը ուղիղ հասանելիության | ||
|
344. Բավարար է մակարդակի ավարտի համար՝ մասնագիտական կրթությանը ուղիղ հասանելիությամբ | ||
|
35. Մասնագիտական |
351. Բավարար չէ մակարդակի ավարտի կամ մասնակի ավարտի համար՝ առանց մասնագիտական կրթությանը ուղիղ հասանելիության | |
|
352. Բավարար է մակարդակի մասնակի ավարտի համար՝ առանց մասնագիտական կրթությանը ուղիղ հասանելիության | ||
|
353. Բավարար է մակարդակի ավարտի համար՝ առանց մասնագիտական կրթությանը ուղիղ հասանելիության | ||
|
354. Բավարար է մակարդակի ավարտի համար՝ մասնագիտական կրթությանը ուղիղ հասանելիությամբ | ||
|
4. Հետմիջնակարգ ոչ մասնագիտական կրթության |
44. Ընդհանուր |
441. Բավարար չէ մակարդակի ավարտի համար՝ առանց մասնագիտական կրթությանը ուղիղ հասանելիության |
|
443. Բավարար է մակարդակի ավարտի համար՝ առանց մասնագիտական կրթությանը ուղիղ հասանելիության | ||
|
444. Բավարար է մակարդակի ավարտի համար՝ մասնագիտական կրթությանը ուղիղ հասանելիությամբ | ||
|
45. Մասնագիտական |
451. Բավարար չէ մակարդակի ավարտի համար՝ առանց մասնագիտական կրթությանը ուղիղ հասանելիության | |
|
453. Բավարար է մակարդակի ավարտի համար՝ առանց մասնագիտական կրթությանը ուղիղ հասանելիության | ||
|
454. Բավարար է մակարդակի ավարտի համար՝ մասնագիտական կրթությանը ուղիղ հասանելիությամբ | ||
|
5. Մասնագիտական կրթության կարճաժամկետ փուլ |
54. Ընդհանուր1 |
541. Բավարար չէ մակարդակի ավարտի համար |
|
544. Բավարար է մակարդակի ավարտի համար | ||
|
Մասնագիտական1 |
551. Բավարար չէ մակարդակի ավարտի համար | |
|
554. Բավարար է մակարդակի ավարտի համար | ||
|
6. Բակալավրիատ կամ դրան համարժեք |
64. Ակադեմիական |
641. Բավարար չէ մակարդակի ավարտի համար |
|
645. Առաջին աստիճան (3-4 տարի) | ||
|
646. Առաջին աստիճանի երկարաժամկետ ծրագրեր (4 տարուց ավել) | ||
|
647. Երկրորդ և վերջին աստիճան (բակալավրիատի ծրագրին հաջորդող կամ դրան համարժեք) | ||
|
65. Մասնագիտական |
651. Բավարար չէ մակարդակն ավարտելու համար | |
|
655. Առաջին աստիճան (3-4 տարի) | ||
|
656.Առաջին աստիճանի երկարաժամկետ ծրագրեր (4 տարուց ավել) | ||
|
657. Երկրորդ և հաջորդ աստիճան (բակալավրիատի ծրագրին հաջորդող կամ դրան համարժեք) | ||
|
66. Ուղղվածությունը սահմանված չէ1 |
661. Բավարար չէ մակարդակն ավարտելու համար | |
|
665. Առաջին աստիճան (3-4 տարի) | ||
|
666. Առաջին աստիճանի երկարաժամկետ ծրագրեր (4 տարուց ավել) | ||
|
667. Երկրորդ և հաջորդ աստիճան (բակալավրիատի ծրագրին հաջորդող կամ դրան համարժեք) | ||
|
7. Մագիստրատուրա և դրան համարժեք |
74. Ակադեմիական |
741. Բավարար չէ մակարդակն ավարտելու համար |
|
746. Երկարաժամկետ առաջին աստիճան (5 տարուց ոչ պակաս) | ||
|
747. Երկրորդ և հաջորդ աստիճան (բակալավրիատի ծրագրին հաջորդող կամ դրան համարժեք) | ||
|
748. Երկրորդ և հաջորդ աստիճան (մագիստրատուրայի ծրագրին հաջորդող կամ դրան համարժեք) | ||
|
75. Մասնագիտական |
751. Բավարար չէ մակարդակն ավարտելու համար | |
|
756. Երկարաժամկետ առաջին աստիճան (5 տարուց ոչ պակաս) | ||
|
757. Երկրորդ և հաջորդ աստիճան (բակալավրիատին ծրագրին հաջորդող կամ դրան համարժեք) | ||
|
758. Երկրորդ և հաջորդ աստիճան (մագիստրատուրայի ծրագրին հաջորդող կամ դրան համարժեք) | ||
|
76. Ուղղվածությունը սահմանված չէ1 |
761. Բավարար չէ մակարդակն ավարտելու համար | |
|
766. Երկարաժամկետ առաջին աստիճան (5 տարուց ոչ պակաս) | ||
|
767. Երկրորդ և հաջորդ աստիճան (բակալավրիատի ծրագրին հաջորդող կամ դրան համարժեք) | ||
|
768. Երկրորդ և հաջորդ աստիճան (մագիստրատուրայի ծրագրին հաջորդող կամ դրան համարժեք) | ||
|
8. Ասպիրանտուրա/ Դոկտորանտուրա և դրան համարժեք |
84. Ակադեմիական |
841. Բավարար չէ մակարդակն ավարտելու համար |
|
844. Բավարար է մակարդակն ավարտելու համար | ||
|
85. Մասնագիտական |
851. Բավարար չէ մակարդակն ավարտելու համար | |
|
854. Բավարար է մակարդակն ավարտելու համար | ||
|
86. Ուղղվածությունը սահմանված չէ1 |
861. Բավարար չէ մակարդակն ավարտելու համար | |
|
864. Բավարար է մակարդակն ավարտելու համար | ||
|
9. Դասակարգված չէ |
99. Դասակարգված չէ |
999. Դասակարգված չէ |
|
1 Ներառյալ տվյալ մակարդակի ավարտի համար բավարար ծրագրի բարեհաջող ավարտը կամ ավելի բարձր մակարդակի լրիվ կամ մասնակի ավարտի համար անբավարար ծրագրի կամ դրա մակարդակի բարեհաջող ավարտը: | ||
262. Ստացված կրթության մակարդակի ծածկագրման համակարգն ըստ ԿԱԴ-ի իրենից ներկայացնում է կրթության բոլոր մակարդակներում ստացված կրթությունը՝ եռաստիճան ծածկագրմամբ և ներկայացված է աղյուսակ 21-ում:
Աղյուսակ 21. Ստացված կրթության մակարդակի ծածկագրման համակարգը:
|
Ստացված կրթության մակարդակի անվանումն ու ծածկագիրը՝ ըստ ծածկագրման աստիճանների | ||
|
I աստիճան |
II աստիճան |
III աստիճան |
|
0. Տարրական կրթությունից ցածր |
01. Կրթական ծրագրին երբեք չհաճախած |
010. կրթական ծրագրին երբեք չհաճախած |
|
02. Փոքր տարիքի երեխաների որոշ կրթական ծրագրեր |
020. փոքր տարիքի երեխաների որոշ կրթական ծրագրեր | |
|
03. Տարրական կրթության որոշ ծրագրեր՝առանց մակարդակի ավարտի |
030. տարրական կրթության որոշ ծրագրեր՝ առանց մակարդակի ավարտի | |
|
1. Տարրական կրթություն |
10. Տարրական |
100. Ներառյալ միջնակարգ կրթության 1-ին մակարդակի ծրագրերի ճանաչված բարեհաջող ավարտը, որը բավարար չէ մակարդակի ավարտի կամ մասնակի ավարտի համար |
|
2. Միջնակարգ կրթության 1-ին մակարդակ1 |
24. Ընդհանուր1 |
242. Մակարդակի մասնակի ավարտ՝ առանց միջնակարգ կրթության 2-րդ մակարդակին ուղիղ հասանելիության |
|
243. Մակարդակի ավարտ՝ առանց միջնակարգ կրթության 2-րդ մակարդակին ուղիղ հասանելիության | ||
|
244. Մակարդակի մասնակի ավարտ՝ միջնակարգ կրթության 2-րդ մակարդակին ուղիղ հասանելիությամբ1 | ||
|
25. Մասնագիտական1 |
252. Մակարդակի մասնակի ավարտ՝ միջնակարգ կրթության 2-րդ մակարդակին ուղիղ հասանելիությամբ | |
|
253. Մակարդակի ավարտ՝ առանց միջնակարգ կրթության 2-րդ մակարդակին ուղիղ հասանելիության | ||
|
254. Մակարդակի ավարտ՝ միջնակարգ կրթության 2-րդ մակարդակին ուղիղ հասանելիությամբ1 | ||
|
3. Միջնակարգ կրթության 2-րդ մակարդակ1 |
34. Ընդհանուր1 |
342. Մակարդակի մասնակի ավարտ՝ առանց մասնագիտական կրթությանը ուղիղ հասանելիության |
|
343. Մակարդակի ավարտ՝ առանց մասնագիտական կրթությանը ուղիղ հասանելիության | ||
|
344. Մակարդակի ավարտ՝ մասնագիտական կրթությանը ուղիղ հասանելիությամբ1 | ||
|
35. Մասնագիտական1 |
352. Մակարդակի մասնակի ավարտ՝ առանց մասնագիտական կրթությանը ուղիղ հասանելիության | |
|
353. Մակարդակի ավարտ՝ առանց մասնագիտական կրթությանը ուղիղ հասանելիության | ||
|
354. Մակարդակի ավարտ՝ մասնագիտական կրթությանը ուղիղ հասանելիությամբ1 | ||
|
4. Հետմիջնակարգ ոչ երրորդային կրթություն1 |
44. Ընդհանուր1 |
443. Մակարդակի ավարտ՝ առանց մասնագիտական կրթությանը ուղիղ հասանելիության |
|
444. Մակարդակի ավարտ՝ մասնագիտական կրթությանը ուղիղ հասանելիությամբ | ||
|
45 Մասնագիտական |
453. Մակարդակի ավարտ՝ առանց մասնագիտական կրթությանը ուղիղ հասանելիության | |
|
454. Մակարդակի ավարտ՝ մասնագիտական կրթությանը ուղիղ հասանելիությամբ | ||
|
5. Մասնագիտական կրթության կարճաժամկետ փուլ1 |
54. Ընդհանուր1 |
540. Չի սահմանվում1 |
|
55. Մասնագիտական1,2 |
550. Չի սահմանվում1 | |
|
56. Ուղղվածությունը սահմանված չէ1,2 |
560. Ուղղվածությունը սահմանված չէ1 | |
|
6. Բակալավրիատ կամ դրան համարժեք1 |
64. Ակադեմիական1 |
640. Չի սահմանվում1 |
|
65. Մասնագիտական1 |
650. Չի սահմանվում1 | |
|
66. Ուղղվածությունը սահմանված չէ1,2 |
660. Չի սահմանվում1 | |
|
7. Մագիստրատուրա կամ դրան համարժեք1 |
74. Ակադեմիական1 |
740. Չի սահմանվում1 |
|
75. Մասնագիտական1 |
750. Չի սահմանվում1 | |
|
76. Ուղղվածությունը սահմանված չէ1,2 |
760. Չի սահմանվում1 | |
|
8.Ասպիրանտուրա/ Դոկտորանտուրա կամ դրան համարժեք1 |
84. Ակադեմիական1 |
840. Չի սահմանվում1 |
|
85. Մասնագիտական1 |
850. Չի սահմանվում1 | |
|
86. Ուղղվածությունը սահմանված չէ1,2 |
860. Չի սահմանվում1 | |
|
9 Դասակարգված չէ |
99. Դասակարգված չէ |
999. Դասակարգված չէ |
|
1 Ներառյալ տվյալ մակարդակի ավարտի համար բավարար ծրագրի բարեհաջող ավարտը կամ ավելի բարձր մակարդակի լրիվ կամ մասնակի ավարտի համար անբավարար ծրագրի կամ դրա մակարդակի բարեհաջող ավարտը: | ||
ԳԼՈՒԽ 9
ԿԱԴ-Ի ԸՆԴԼԱՅՆՎԱԾ ԲԱՌԱՐԱՆ
263. ԿԱԴ-ի ընդլայնված բառարանում ներառված հասկացությունների մեկնաբանությունները ներկայացված են միջազգային ձևակերպումներին համապատասխան: Ազգային օրենսդրությունում կարող են լինել ներքոնշյալ հասկացությունների՝ սույն գլխում բերված ձևակերպումներից տարբերվող, սակայն բովանդակային և իմաստաբանական առումներով վերջիններիս շրջանակին չհակասող այլ ձևակերպումներ:
264. Առաջին աստիճան. ԿԱԴ-ի 6-րդ և 7-րդ մակարդակների կրթական ծրագրերի բարեհաջող ավարտի արդյունքում շնորհված աստիճան, որը ԿԱԴ-ի 6-րդ մակարդակի համապատասխան կրթական ծրագրում ընդունվելիս չի պահանջում որևէ աստիճանի նախնական ձեռքբերում։
265. Աստիճան. մասնագիտական կրթության առանձին կրթական ծրագրերի բարեհաջող ավարտի արդյունքում շնորհված կրթական որակավորում (սովորաբար համալսարաններում կամ դրանց համարժեք ուսումնական հաստատություններում)։
266. Ավարտ. Կրթական ծրագրի բարեհաջող ավարտ։ Շրջանավարտը, նույնիսկ միևնույն ուսումնական տարվա ընթացքում, կարող է ունենալ մի քանի ծրագրի ավարտ, եթե նա միաժամանակ սովորել և հաջողությամբ ավարտել է մեկից ավել կրթական ծրագրեր։
267. Դասարան. նախնական կրթության շրջանակներում սովորաբար մեկ տարի տևողությամբ ուսուցման որոշակի փուլ։ Նույն դասարանում սովորողները սովորաբար հասակակիցներ են։ Այս սահմանումը վերաբերում է նաև «խումբ» (կոգորտ) և «տարի» հասկացություններին։
268. Դուալ կրթական համակարգի ծրագրեր. դպրոցական կամ քոլեջի հենքով և արտադրությունից չկտրված կրթությունները միավորող ծրագրեր։ Ծրագրի մաս կազմող երկու բաղադրիչներն էլ կարևոր են, չնայած այն հանգամանքին, որ արտադրությունից չկտրված ուսուցման մասը սովորաբար զբաղեցնում է ծրագրի ժամանակի 50%-ը կամ ավելին:
269. «Երկրորդ հնարավորության» կրթական ծրագրեր. կրթությունն հիմնականում նախատեսված է այն անձանց համար, ովքեր տարբեր պատճառներով երբեք դպրոց չեն հաճախել կամ լքել են այն մինչև ուսումնառության մակարդակի ավարտը, կամ ավարտել են կրթական մակարդակը, սակայն ցանկանում են սովորել և ստանալ մասնագիտություն՝ դրան համապատասխան որակավորում չունենալու պատճառով։ Երբեմն այս կրթությունը կապված է «կապակցող» կամ «վերաինտեգրման» ծրագրերի հետ։
270. Երկրորդ և հաջորդող աստիճան. ԿԱԴ-ի 6-րդ և 7-րդ մակարդակների կրթական ծրագրերի բարեհաջող ավարտի արդյունքում շնորհված աստիճանը, որը համապատասխան կրթական ծրագիր ընդունվելու համար պահանջում է նաև ԿԱԴ-ի 6-րդ և 7-րդ մակարդակների ծրագրերի նախնական բարեհաջող ավարտ։
271. Մասնագիտական կրթություն (ԿԱԴ-ի 5-8-րդ մակարդակներ). մասնագիտական կրթությունը հիմնվում է միջնակարգ կրթության վրա՝ ուսումնական գործընթացը կազմակերպելով կրթության մասնագիտացված ոլորտներում։ Այն միտված է ավելի բարձր աստիճանի բարդությամբ և մասնագիտացմամբ ուսուցմանը։ Մասնագիտական կրթությունն իր մեջ ներառում է ակադեմիական կրթությունը, ինչպես նաև մասնագիտական կրթությունը։
272. Ընդհանուր կրթություն. կրթական ծրագրեր, որոնք նախատեսված են սովորողների ընդհանուր գիտելիքների, հմտությունների և կարողությունների, ինչպես նաև գրագիտության, ընթերցանության, թվաբանական կարողությունների զարգացման համար, որոնք հաճախ դրանց մասնակիցներին նախապատրաստում են միևնույն կամ ավելի բարձր ԿԱԴ-ի մակարդակում ավելի առաջադեմ կրթական ծրագրերի և հիմք են հանդիսանում ողջ կյանքի ընթացքում ուսման համար։ Այս ծրագրով ուսուցումն, սովորաբար, իրականացվում է դպրոցի կամ քոլեջի հիմքով: Ընդհանուր կրթությունը ներառում է կրթական ծրագրեր, որոնք դրանց մասնակիցներին նախապատրաստում են մասնագիտական կրթություն ստանալու, սակայն չեն հանգեցնում ըստ մասնագիտությունների զբաղվածության, և ոչ էլ աշխատաշուկայի համար պահանջված որակավորում ստացած մասնագետների պատրաստման:
273. Ընդհանուր տևողություն. կրթական ծրագրերի հաջորդականության ընդհանուր տեսական տևողություն։ ԿԱԴ-ում ընդհանուր տևողությունը հաշվարկվում է ԿԱԴ-ի 1-ին և 3-րդ մակարդակներում կամ մասնագիտական կրթության ծրագրերում ուսուցման սկզբից։
274. Ընդունելություն. կրթական մակարդակում, մի շարք մակարդակներում, ծրագրում, ծրագրի փուլում կամ դրա մոդուլում մասնակցության մեկնարկ։
275. Ընդունվածներ. կրթական մեկ կամ մի քանի մակարդակին, ծրագրին, ծրագրի փուլին կամ դրա մոդուլին մասնակցության սկիզբ՝ անկախ տարիքից։
276. Ինֆորմալ ուսուցում. ուսուցման ձև, որը նպատակաուղղված կամ մանրակրկիտ պլանավորված է, բայց ոչ ինստիտուցիոնալացված: Համապատասխանաբար, այն առավել քիչ կազմակերպված ու կառուցվածքային է, քան ֆորմալ կամ ոչ ֆորմալ կրթությունները: Ինֆորմալ ուսուցումը կարող է ներառել ուսումնական գործունեությունն ընտանիքում, աշխատավայրում, բնակության վայրում և առօրյա կյանքում, իսկ դրա ուղղվածությունը որոշվում է ինքնուրույնաբար, ընտանիքի կամ սոցիումի կողմից:
277. Կանոնավոր կրթություն. մասնակիցների նախնական կրթություն` առանց կրթական առանձնահատուկ պահանջների։
278. ԿԱԴ-ի մակարդակի ավարտ. Կրթական ծրագրի բարեհաջող ավարտ, որը բավարար է մակարդակի ավարտի համար։ ԿԱԴ-ի 1-ին և 4-8-րդ մակարդակների համար, ծրագրերի բարեհաջող ավարտը, այդ մակարդակի բովանդակության, մակարդակի նվազագույն տևողության չափանիշներին համապատասխանող ավարտն է։ ԿԱԴ-ի 2-րդ և 3-րդ մակարդակների դեպքում, ավելի բարձր մակարդակին (ԿԱԴ-ի 2-րդ մակարդակի դեպքում ԿԱԴ-ի 3-րդ մակարդակին, ԿԱԴ-ի 3-րդ մակարդակի դեպքում՝ ԿԱԴ-ի 5-րդ, 6-րդ և 7-րդ մակարդակներին) հասանելիություն ապահովող ցանկացած ծրագրի ավարտը համարվում է ինչպես մակարդակի ավարտ, այնպես էլ յուրաքանչյուր վերջնական ծրագրի ավարտ, որը բավարարում է համապատասխան մակարդակի նվազագույն տևողության (2 տարի) և ընդհանուր տևողության (ԿԱԴ-ի 2-րդ մակարդակի դեպքում 8 տարի և ԿԱԴ-ի 3-րդ մակարդակի դեպքում՝ 11 տարի՝ հաշված ԿԱԴ-ի 1-ին մակարդակի մեկնարկից) ու բովանդակության չափանիշներին։
279. ԿԱԴ-ի 2-րդ մակարդակի մասնակի ավարտ. ԿԱԴ-ի 2-րդ մակարդակի առնվազն երկու տարի տևողությամբ ծրագրեր, որոնց ամբողջական տևողությունը կազմում է ոչ պակաս քան ութ տարի (ԿԱԴ-ի 1-ին մակարդակի մեկնարկից հաշված) և որոնք կազմում են ԿԱԴ-ի 2-րդ մակարդակի ծրագրերի հաջորդականության մաս, սակայն ըստ հաջորդականության վերջին ծրագիրը չեն: Այս ծրագրերը չեն տալիս ուղիղ հասանելիություն ԿԱԴ-ի 3-րդ մակարդակին։
280. ԿԱԴ-ի 3-րդ մակարդակի մասնակի ավարտ. ԿԱԴ-ի 3-րդ մակարդակում ոչ պակաս քան 2 տարի տևողությամբ և ոչ պակաս քան 11 տարի ընդհանուր տևողությամբ (հաշված ԿԱԴ-ի 1-ին մակարդակի մեկնարկից) ծրագրերի ավարտ, որոնք հանդիսանում են ԿԱԴ-ի 3-րդ մակարդակի ծրագրերի հաջորդականության մաս, սակայն ըստ հաջորդականության վերջին ծրագիրը չեն: Այս ծրագրերը չեն ապահովում ուղիղ հասանելիություն ԿԱԴ-ի 5-րդ, 6-րդ կամ 7-րդ մակարդակներին:
281. Կրեդիտ. Միավոր, որի միջոցով կրթական ծրագրի վերջում կամ դրա ընթացքում փաստագրվում է դասընթացների կամ մոդուլների բարեհաջող ավարտը։ Կրեդիտներն արտահայտում են ուսանողի ծանրաբեռնվածության վրա հիմնված ուսման նպատակին հասնելու համար անհրաժեշտ ուսուցման ծավալները։
282. Կրթական գործունեություն. ուսուցմանը միտված, հաղորդակցության որոշակի ձև պարունակող նպատակաուղղված գործունեություն։
283. Կրթական ծառայություններ մատուցող կազմակերպություն. կազմակերպություն, որի հիմնական կամ երկրորդային նպատակը կրթական ծառայությունների մատուցումն է։ Այն կարող է լինել պետական կրթական կամ ոչ ուսումնական հաստատություն, ինչպես նաև ոչ պետական կամ մասնավոր կազմակերպություն։
284. Կրթական ծրագիր. կրթական համապարփակ փաթեթ կամ կրթական գործունեության տեսակների հաջորդականություն կամ հաղորդակցություն, որոնք նախագծվել և կազմակերպվել են նախապես որոշված առաջադրված նպատակներին կամ որոշակի ժամանակահատվածում կրթական խնդիրներին հասնելու համար: Կրթական ծրագրի շրջանակներում կրթական գործունեությունը կարող է խմբավորվել ենթաբաղադրիչներում, որոնք ազգային առանձնահատկություններով պայմանավորված անվանվում են «դասընթացներ», «մոդուլներ», «բաժիններ» և/կամ «առարկաներ»։ Ծրագիրը կարող է ներառել բաղադրիչներ, որոնք չեն հանդիսանում դասընթացներ, մոդուլներ կամ բաժիններ. օրինակ՝ խաղերի հիման վրա կրթական գործունեություն, գործնական աշխատանք, գիտահետազոտական նախագիծ, ատենախոսության նախապատրաստում։
285. Կրթական ծրագրի ավարտ. մասնակցությունը կրթական ծրագրի բոլոր բաղադրիչ մասերին (ներառյալ ավարտական քննությունները, եթե այդպիսիք նախատեսված են)՝ անկախ ուսուցման նպատակներին հասնելու վերաբերյալ հնարավոր բոլոր գնահատականներից։
286. Կրթական ծրագրի բարեհաջող ավարտ. կրթական ծրագրի ուսումնական նպատակների իրականացում, որը, որպես կանոն, հաստատվում է ստացած գիտելիքների, հմտությունների ու կարողությունների գնահատմամբ։ Կրթական ծրագրի բարեհաջող ավարտին, սովորաբար, տրվում է կրթական որակավորումը հավաստող փաստաթուղթ։
287. Կրթական ծրագրի շրջանավարտ. կրթական ծրագիրը հաջողությամբ ավարտած անձ։
288. Կրթական ծրագրի անհաջող ավարտ. կրթական ծրագրի նպատակներին հասնելու անընդունակություն՝ անկախ կրթական ծրագրի բոլոր բաղադրիչներին (ներառյալ ավարտական քննությունները՝ եթե այդպիսիք նախատեսված են) մասնակցությունից։ Կրթական ծրագրի անհաջող ավարտը ենթադրում է, որ իրականացվել է ուսուցման նպատակներին հասնելու վերաբերյալ գնահատում, որի ընթացքում մասնակցի կողմից ներկայացված գիտելիքների, հմտությունների ու կարողությունների մակարդակը գնահատվել է անբավարար։
289. Կրթության առանձնահատուկ պայմանների կարիք ունեցող անձանց կրթություն. կրթական ծրագրերին մասնակցության ու կրթական նպատակներին հասնելու նպատակով տարբեր պատճառներով լրացուցիչ աջակցության և հարմարեցված մանկավարժական մեթոդների կիրառման կարիք ունեցող անձանց կրթություն։ Նշված պատճառները կարող են լինել ֆիզիկական և մտավոր, վարքագծային, հուզական կամ սոցիալական և այլ բնույթի։ Կրթության առանձնահատուկ պայմանների կարիք ունեցող անձանց կրթական ծրագրերը կազմվում են՝ համաձայն սովորական կրթական ծրագրերի պլանի՝ հաշվի առնելով սովորողների անհատական պահանջներով պայմանավորված ռեսուրսների բաշխումը (օրինակ՝ հատուկ պատրաստված անձնակազմ, սարքավորումներ կամ տարածություն), իսկ անհրաժեշտության դեպքում նաև՝ կրթության բովանդակության և նպատակների համապատասխանեցումը։ Այս ծրագրերը դրանց կարիքն ունեցող սովորողներին կարող են առաջարկվել արդեն իսկ գոյություն ունեցող կրթական ծրագրերի շրջանակներում կամ առանձին պարապմունքների տեսքով՝ միևնույն կամ այլ ուսումնական հաստատություններում։
290. Կրթության մակարդակներ. կրթական ծրագրերի դասակարգման կատեգորիաների կանոնակարգված հավաքածու՝ կրթական ծրագրով առաջարկվող ուսումնական փորձի աստիճանակարգմանը, հմտություններին ու կարողություններին համապատասխան։ Կրթության մակարդակը արտացոլում է կրթական ծրագրի բովանդակության բարդության և մասնագիտացվածության աստիճանը՝ հիմնականից մինչև բարդ։
291.Կրթության միջանկյալ որակավորում. կրթական ծրագրի փուլի բարեհաջող ավարտի հավաստում՝ պաշտոնական փաստաթղթի տեսքով:
292. Կրթության ոլորտ. կրթական ծրագրով, դասընթացով կամ մոդուլով ընդգրկված բովանդակության լայն հասկացություն, բաժին կամ ոլորտ։ Այն հաճախ կոչվում է «առարկա» կամ «դիսցիպլինա»։ Կարող է անվանվել նաև «ուսուցման ոլորտներ» տերմինով։
293. Կրթություն. գործընթացներ, որոնց միջոցով հասարակությունը սերնդեսերունդ նպատակաուղղված փոխանցում է կուտակած գիտելիքները, հասկացությունները, աշխարհընկալումները, արժեքները, հմտությունները, կարողություններն ու վարվելաձևերը։ Այս գործընթացը ներառում է ուսուցման նպատակով հաղորդակցումը։
294. Կրթություն՝ առանց արտադրությունից կտրվելու. կրթական գործընթաց, որը տեղի է ունենում աշխատանքային պայմաններում՝ սովորաբար մասնագիտական-տեխնիկական կրթության շրջանակներում։ Այն միտված է ուսուցման որոշակի նպատակներին հասնելուն, որն ուղեկցվում է պրակտիկ ուսուցման իրականացմամբ և փորձառու աշխատակիցների կամ ղեկավարների ենթակայությամբ աշխատանքային գործընթացին մասնակցությամբ:
295. Կրթություն դպրոցի կամ քոլեջի հիմքի վրա. երեխաների և երիտասարդների կրթության համար նախատեսված կրթական հաստատություններում սկզբնական կրթական ծրագրերի շրջանակներում իրականացվող կրթական գործունեություն, որում ընդգրկված սովորողներն ունեն ուսման որոշակի նպատակներ՝ ներառյալ հատուկ միջավայրում (օրինակ, լաբորատորիաներում, երաժշտական սենյակներում, համակարգչային դասարաններում, մարզասրահներում) կազմակերպված ուսումնական դասընթացները: Դասընթացները, սովորաբար, կազմակերպվում են մեկ կամ մի քանի մանկավարժների կողմից ղեկավարվող խմբերով: Սովորողների խմբավորումն իրականացվում է ըստ դասարանների, տարիքի կամ ընդունակությունների մակարդակի։
296. Կրթություն մեծահասակների համար. հասարակության մեջ մեծահասակ համարվող անձանց համար կրթություն՝ ուղղված ֆորմալ կրթության մակարդակն ավարտելու նպատակով տեխնիկական և մասնագիտական որակավորումների կատարելագործմանը, ընդունակությունների հետագա զարգացմանը, գիտելիքների ընդլայնմանը կամ որոշակի ոլորտում սեփական գիտելիքների, հմտությունների ու կարողությունների ձեռք բերմանն ու զարգացմանը։ Մեծահասակների համար կրթությանը կարող են վերաբերվել նաև «անընդհատ կրթությունը», «վերականգնվող կրթությունը» կամ «երկրորդ հնարավորություն» կրթական ծրագրերը։
297. Կուրս. կրթական գործունեության շրջանակներում, որոշակի ոլորտում կամ ոլորտներում ուսուցման հաջորդականության միավոր։ Այն կարելի է անվանել նաև «մոդուլ», «միավոր» կամ «առարկա» տերմիններով:
298. Հաջորդող աստիճան. տե՛ս երկրորդ կամ հաջորդող աստիճանը։
299. Հետմիջնակարգ ոչ մասնագիտական կրթություն (ԿԱԴ-ի 4-րդ մակարդակ). հետմիջնակարգ ոչ մասնագիտական կրթությունը ենթադրում է միջնակարգ կրթության հենքի վրա սովորողների ուսումնական փորձառության ձեռքբերում, որը սովորողներին նախապատրաստում է ինչպես աշխատաշուկա ելքի, այնպես էլ մասնագիտական կրթությանը։ Այս կրթությունը, որպես կանոն, նախատեսված է միջնակարգ կրթության երկրորդ մակարդակն (ԿԱԴ-ի 3-րդ մակարդակ) ավարտած մասնակիցների համար, որոնք ցանկանում են մեծացնել աշխատանք գտնելու իրենց հնարավորությունները կամ ստանալ հետագա կրթություն՝ մասնագիտական կրթության համակարգում։ Այստեղ ծրագրերը այդքան էլ բարդ չեն միջնակարգ կրթության երկրորդ փուլի ծրագրերից, քանի որ դրանք ավելի հաճախ ծառայում են գիտելիքների, հմտությունների ու կարողությունների ընդլայնմանը, քան՝ խորացմանը։ Այդ պատճառով էլ այս կրթությունը միտված է մասնագիտական կրթության մակարդակից ավելի քիչ բարդության աստիճանի ուսուցմանը։
300. Ճանաչված որակավորում. համապատասխան ազգային կրթական մարմինների կողմից ուսուցման նպատակներին հասնելու արդյունքում ստացված որակավորումների ճանաչում։
301. Մասնագիտական կրթություն. կրթական ծրագրեր, որոնք նախատեսված են սովորողների համար մասնագիտական գործունեության որոշակի տեսակով կամ տեսակներով զբաղվելու համար անհրաժեշտ գիտելիքների, հմտությունների ու կարողությունների ձեռք բերմանը։ Մասնագիտական կրթությունը կարող է ունենալ այնպիսի բաղադրիչներ, ինչպիսիք են օրինակ կազմակերպությունների հենքի վրա ուսուցումը (փորձառության ձեռքբերում, դուալ կրթական ծրագրեր): Նման ծրագրերի բարեհաջող ավարտը հանգեցնում է աշխատաշուկայում պահանջված մասնագիտական որակավորումների ստացման, որոնք որպես մասնագիտական կողմնորոշում ճանաչվում են համապատասխան ոլորտի իշխանությունների և/կամ աշխատաշուկայի կողմից։
302. Մասնակից. կրթական ծրագրին, դրա փուլին կամ մոդուլին մասնակից կամ դրանց հաճախող անհատ։
303. Մասնակցություն. կրթական ծրագրին, դրա փուլին կամ մոդուլին հաճախելը կամ դրանցով ուսուցանվելը։
304. Միջնակարգ կրթության առաջին մակարդակ (ԿԱԴ-ի 2-րդ մակարդակ). ԿԱԴ-ի 2-րդ մակարդակի ծրագրերը կամ «միջնակարգ կրթության առաջին փուլի» ծրագրերը, որպես կանոն, հիմնվում են ԿԱԴ-ի 1-ին մակարդակի կրթության արդյունքների վրա։ Սովորաբար, կրթության նպատակը անձի ողջ կյանքի համար ուսուցման հիմքեր ստեղծելն է, ինչը կրթական համակարգերին հնարավորություն է տալիս ընդլայնել մասնակիցների՝ հետագայում կրթություն ստանալու հնարավորությունները։ Այս մակարդակի ծրագրերը, սովորաբար, կազմվում են լայն շրջանակի հարցերի վերաբերյալ տեսական հասկացությունների նկարագրությամբ առավել առարկայական ուղղվածություն ունեցող ուսումնական պլանով։
305. Միջնակարգ կրթության երկրորդ մակարդակ (ԿԱԴ-ի 3-րդ մակարդակ). ԿԱԴ-ի 3-րդ մակարդակի ծրագրերը կամ «միջնակարգ կրթության երկրորդ մակարդակը», որպես կանոն, նախատեսված են միջնակարգ կրթությունն ավարտելու և դրա արդյունքում մասնագիտական կրթությանը նախապատրաստվելու և/կամ այնպիսի հմտությունների ձեռք բերման համար, որոնք հնարավորություն կտան աշխատանքի տեղավորման: Այս մակարդակի ծրագրերը սովորողներին առաջարկում են առարկաների ավելի բազմաբնույթ, մասնագիտացված և խորացված ուսուցում, քան ԿԱԴ-ի 2-րդ մակարդակի ծրագրերը: Դրանք առավել տարբերակված են և տալիս են հնարավորությունների և ուղղությունների ավելի լայն ընտրություն:
306. Միջնակարգ կրթություն (ԿԱԴ-ի 2-րդ և 3-րդ մակարդակներ). միջնակարգ կրթությունը տարրական կրթության վրա հիմնված ուսումնական և կրթական գործունեություն է, որը նախապատրաստում է անհատների աշխատաշուկա մուտքին և ապահովում է հասանելիություն հետմիջնակարգ ոչ մասնագիտական կրթության երկրորդ մակարդակին կամ մասնագիտական կրթությանը։ Ընդհանուր առմամբ միջնակարգ կրթությունը նախատեսում է միջին բարդության աստիճանի ուսուցում։ ԿԱԴ-ում տարբերակվում են միջնակարգ կրթության առաջին և երկրորդ մակարդակները։
307. Մոդուլային ծրագրեր. կրթական ծրագրեր, որոնք մասնակիցներին հնարավորություն են տալիս տարբեր մոդուլների ու դասընթացների համադրման միջոցով ճկունությամբ կազմելու կրթական ծրագրերի բովանդակությունը։ Այդ պատճառով էլ մոդուլային ծրագրերը սովորաբար չեն ունենում հստակ հաջորդականություն։
308. Մոդուլ. մոդուլային ծրագրի դասընթաց կամ դասընթացի մաս։ Ուսուցման գործընթացի կազմակերպումը կարող է լինել մեկ կամ մի քանի մոդուլների համակցման շրջանակում։
309. Նախապատրաստում. ուսման հստակ նպատակներին հասնելուն միտված կրթություն՝ մասնավորապես մասնագիտական-տեխնիկական կրթության ոլորտում։ ԿԱԴ-ում «կրթության» սահմանումն իր մեջ ներառում է նաև «նախապատրաստում» հասկացությունը։
310. Նվազագույն տևողություն. նվազագույն տեսական տևողություն՝ ԿԱԴ-ի որոշակի մակարդակում կրթական ծրագրերի դասակարգման համար կամ ԿԱԴ-ի մակարդակի ավարտը կամ մասնակի ավարտը որոշելու համար։
311. Ոչ ֆորմալ կրթություն. ոչ ֆորմալ կրթությունը ինստիտուցիոնալացված, նպատակաուղղված և պլանավորված կրթության իրականացումն է կրթական ծառայություններ մատուցող անհատի կամ կազմակերպության կողմից: Ոչ ֆորմալ կրթության հիմնական բնութագրիչն այն է, որ այն հանդիսանում է անհատի ողջ կյանքի ընթացքում ստացած ֆորմալ ուսուցմանը լրացնող և/կամ այլընտրանք: Այսպիսի ծրագրերի շրջանակում ուսուցումը հաճախ իրականացվում է կրթության մատչելիության համընդհանուր իրավունքի ապահովման համար: Ոչ ֆորմալ կրթությունը հասանելի է բոլոր տարիքի անձանց, սակայն շարունակականության առումով այն պարտադիր բնույթ չի կրում, այլ իր տևողությամբ կարող է լինել կարճատև և/կամ ցածր ինտենսիվությամբ և որպես կանոն, կազմակերպվում է կարճատև դասընթացների, սեմինարների, վարպետության դասերի միջոցով: Ոչ ֆորմալ կրթությունը, սովորաբար, ուղեկցվում է այնպիսի որակավորման ստացմամբ, որը ազգային կամ ենթաազգային կրթական մարմինների կողմից չի ճանաչվում ֆորմալ կամ դրան համարժեք կրթության որակավորումներին համապատասխանող: Ոչ ֆորմալ կրթությունը ընդգրկում է մեծահասակների և երիտասարդների գրագիտության աստիճանի բարձրացման, արտադպրոցական տարիքի երեխաների կրթության, ինչպես նաև կենսական և աշխատանքային հմտությունների, սոցիալական կամ մշակութային զարգացման վերաբերյալ ծրագրեր:
312. Ոչ ֆորմալ կրթության որակավորում. ոչ ֆորմալ կրթական համակարգում կրթական ծրագրի նպատակներին հասնելու արդյունքում շնորհված որակավորում, որը համարժեք է ֆորմալ կրթական համակարգի որակավորմանը և չի ճանաչվում կրթության ոլորտի ազգային իշխանությունների կողմից։
313. Որակավորում. կրթական ծրագրի կամ ծրագրերի փուլի բարեհաջող ավարտի վերաբերյալ պաշտոնական հավաստում՝ սովորաբար փաստաթղթի տեսքով։ Որակավորումները կարող են շնորհվել կրթական ծրագրի բարեհաջող լիարժեք ավարտի, կրթական ծրագրի փուլի բարեհաջող ավարտի (միջանկյալ որակավորում) կամ կրթական ծրագրին մասնակցության, ինչպես նաև անկախ ուսումնական ծրագրին մասնակցությունից՝ ձեռք բերված գիտելիքների հմտությունների ու կարողությունների ստուգման արդյունքում։ Այս սահմանումը վերաբերվում է նաև «գիտական աստիճանին»։
314. Չհամակարգված ուսուցում. տե՛ս պատահական կամ չհամակարգված ուսուցման սահմանումը։
315. Պատահական կամ չհամակարգված ուսուցում. չկազմակերպված ուսուցման ձև, որը ենթադրում է ուսուցման համար չնախատեսված հաղորդակցություն։ Պատահական կամ չհամակարգված ուսուցումը կարող է հանդես գալ որպես ուսման նպատակ չհետապնդող ամենօրյա գործունեության կամ միջոցառման կողմնակի արդյունք։ Ուսուցման նման օրինակներ են հանդիպումների ընթացքում հաղորդակցումը, կրթական ծրագրեր չհանդիսացող հեռուստատեսային և ռադիո հաղորդումները։
316. Սովորողներ. կրթական ծրագրին, դրա փուլին կամ մոդուլին անկախ տարիքից պաշտոնապես գրանցված անհատներ։
317. Ստացած կրթության մակարդակ. անհատի կողմից հաջողությամբ ավարտած ԿԱԴ-ի ամենաբարձր մակարդակը։ Ստացված կրթության մակարդակը չափվում է անհատի կողմից ավարտած կրթության առավելագույն մակարդակով, որը հավաստված է ճանաչված որակավորմամբ՝ համապատասխան փաստաթղթով: Կրթական ծրագրի ճանաչված միջանկյալ որակավորումը դասվում է ԿԱԴ-ի ավելի ցածր մակարդակին, քան այդ ծրագիրը:
318. Տարրական կրթություն (ԿԱԴ-ի 1-ին մակարդակ). ենթադրում է ուսումնական և կրթական գործունեություն, որն որպես կանոն, ուղղված է կարդալու, գրելու և մաթեմատիկայի հիմնական կարողություններ սովորեցնելուն, ինչպես նաև ամուր հիմք ստեղծելու՝ գիտելիքների հիմնական ոլորտներն ուսումնասիրելու ու հասկանալու, անձնական ու սոցիալական զարգացումն ապահովելու և միջնակարգ կրթության առաջին փուլին նախապատրաստվելու համար:
319. Տեսական տևողություն. կրթական ծրագրի՝ առկա ուսուցմամբ իրականացման համար պահանջվող ուսումնական տարիներով արտահայտված ժամանակը։
320. Տիպային տևողություն. առկա ուսուցմամբ որոշակի կրթական ծրագրի բարեհաջող ավարտի համար պահանջվող ժամանակը՝ արտահայտված ուսումնական տարիներով։
321. Ուսուցում. տեղեկատվության, գիտելիքների, փոխըմբռնման, աշխարհընկալման, արժեքների, հմտությունների, կարողությունների ու վարքագծի անհատական ընկալում, ձեռքբերում, յուրացում և փոխակերպում՝ հրահանգների, ուսումնասիրությունների, փորձառության և պրակտիկայի միջոցով։
322. Ուսման արդյունքներ. տեղեկատվության, գիտելիքների, հասկացությունների, աշխարհընկալման, արժեքների և վարքագծի կանոնների ամբողջություն, որին պետք է տիրապետի մասնակիցը՝ կրթական ծրագրի բարեհաջող ավարտի արդյունքում։
323. Ուսման արդյունքների գնահատում. կրթական ծրագրի ընթացքում կամ վերջում մասնակցի՝ ուսուցման նպատակներին հասնելու վերաբերյալ տարբեր մեթոդներով գնահատում (գրավոր կամ բանավոր, թեստավորում/քննություն, պրակտիկ թեստեր, նախագծեր և այլն)։
324. Ուսման արդյունքների ստուգում. կրթական ծրագրին չմասնակցած անձանց՝ ուսուցման նպատակներին հասնելու վերաբերյալ տարբեր մեթոդներով գնահատում (գրավոր կամ բանավոր, թեստավորում/քննություն, պրակտիկ թեստեր, նախագծեր և այլն)։
325. Ուսումնական գործունեություն. ուսուցմանը միտված, որոշակի հաղորդակցության ձև ներառող նպատակաուղղված գործունեություն:
326. Ուսումնական տարի. ուսումնական կամ քննական ամենամյա ժամանակահատված, որի ընթացքում մասնակիցները հաճախում են դասընթացների կամ հանձնում են ավարտական քննություններ: Այդ ժամանակահատվածում հաշվի չեն առնվում կարճ ընդմիջումները: Ժամանակահատվածը տևում է մինչև 12 ամիս, սակայն, որպես կանոն, չի կարող լինել 9 ամսից պակաս։ Ուսման տևողությունը, կրթության տարբեր մակարդակներում կամ երկրի տարբեր ուսումնական հաստատություններում, կարող է լինել տարբեր։ Ուսումնական տարին, մինչ նախամասնագիտական կրթության մակարդակն ընկած ժամանակահատվածի համար, անվանվում է նաև «դպրոցական տարի» տերմինով։
327. Ուսուցման նպատակներ. ուսումնական արդյունքների առանձնահատկություններ, որոնց անհրաժեշտ է հասնել կրթական կամ ուսումնական գործունեության ավարտին: Այն ենթադրում է անձնական, քաղաքացիական, սոցիալական և արտադրական գործունեությանը վերաբերող ոլորտների գիտելիքների, հմտությունների ու կարողությունների ձեռքբերում և կատարելագործում։ Որպես կանոն, ուսուցման նպատակները միտված են ավելի բարձր մակարդակում կրթության ստացմանը և/կամ որոշակի ոլորտներում աշխատանքային գործունեությանը նախապատրաստելուն։
328. Փոքր տարիքի երեխաների կրթական ծրագիր (ԿԱԴ-Ծ 0 մակարդակ). մանկահասակ երեխաների ճանաչողության, ֆիզիկական, սոցիալական և էմոցիոնալ զարգացման խթանմանն ուղղված ընդհանուր մոտեցման վրա հիմնված ուսումնական և կրթական գործունեություն, որը նպատակ ունի ընտանիքից կտրված միջավայրում զարգացնել մանկահասակ երեխաների հմտությունները՝ ուսումնական գործընթացին նախապատրաստելու և տարրական կրթական ծրագրեր ընդունվելու համար։
329. Փոքր տարիքի երեխաների կրթության մակարդակ (ԿԱԴ-Մ 0 մակարդակ). ուսումնառության ընդհանուր մակարդակ, որը ներառում է կրթական գործընթացին չմասնակցելը, ինչպես նաև փոքր տարիքի երեխաների կրթական ծրագրերին և\կամ տարրական կրթական ծրագրերին որոշակի մասնակցությունը։
330. Փուլ. կրթական ծրագրի ավարտի կամ կրեդիտներ կուտակելու համար անհրաժեշտ տեսական տևողության կամ մոդուլների որոշակի հավաքածուի շրջանակներում դիտվող ծրագրի ենթամակարդակ:
331. Ֆորմալ կրթություն. պետական կամ պետության կողմից ճանաչված մասնավոր կրթական կազմակերպությունների կողմից իրականացվող ինստիտուցիոնալացված, նպատակաուղղված և պլանավորված կրթություն, ինչն ամբողջությամբ կազմում է երկրի ֆորմալ կրթական համակարգը: Այսինքն, երկրի ֆորմալ կրթական ծրագրերը համապատասխանում են ազգային կրթական ծրագրերին և ճանաչվում են երկրի համապատասխան իշխանության մարմինների ու դրանց հավասարեցված կազմակերպությունների կողմից: Օրինակ, ցանկացած ուսումնական հաստատություն համագործակցում է ազգային կամ ենթաազգային կրթական մարմինների հետ: Ֆորմալ կրթությունը հիմնականում բաղկացած է նախնական կրթական ծրագրերից: Մասնագիտական կրթությունը, կրթության առանձնահատուկ պայմանների կարիք ունեցողների և մեծահասակների համար կրթությունը հաճախ դիտարկվում են որպես ֆորմալ կրթական համակարգի բաղկացուցիչներ:
Պաշտոնական հրապարակման օրը՝ 11 հունիսի 2021 թվական: